Pre-Adipocytes in 3D Co-Culture Underwent Self-Differentiation: New Perspectives for an Old Model
Abstract
1. Introduction
2. Materials and Methods
2.1. Cell Culture
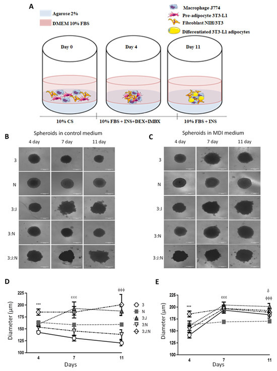
2.2. 3D Cell Culture
2.3. Generation of Mono and Heterospheroids Using the Liquid Overlay Technique and Adipogenic Differentiation Induction
2.4. Cell Viability Assessment and Sizing
2.5. Morphology of the Mono and Heterospheroids
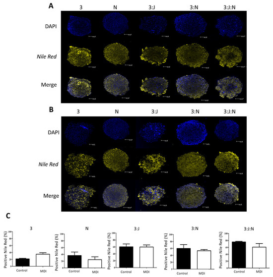
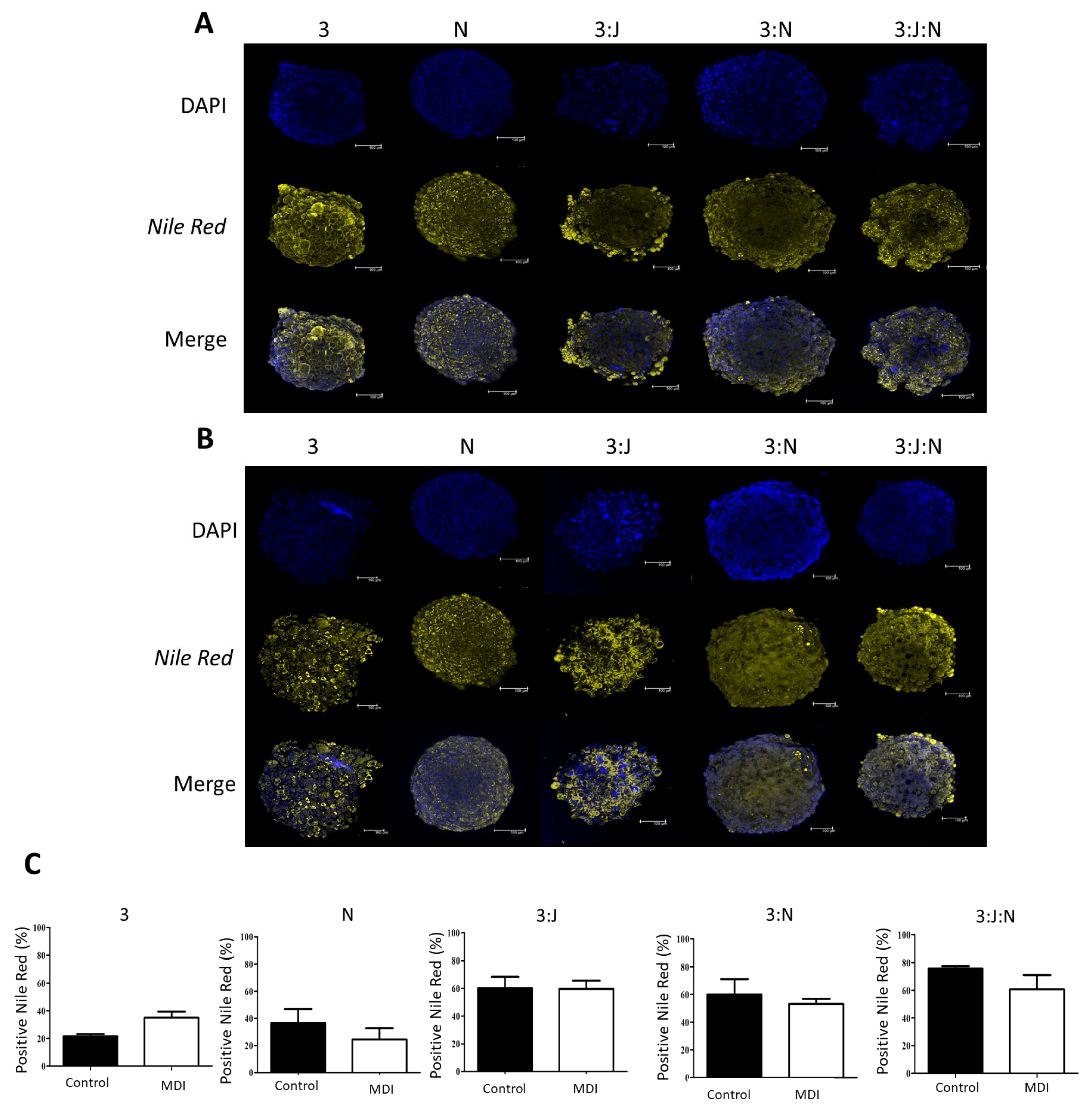
2.6. Quantification of Intracellular Lipids
2.7. Protein Extraction and NO Analysis for Inflammatory Profile
2.8. Statistical Analyses
3. Results
3.1. Macrophages and MDI Medium Influence Cell Growth and Viability on Spheroids
3.2. Spheroids Themselves Induce Adipogenic Differentiation
4. Discussion
5. Conclusions
Supplementary Materials
Author Contributions
Funding
Institutional Review Board Statement
Informed Consent Statement
Data Availability Statement
Acknowledgments
Conflicts of Interest
References
- WHO. The Global Health Observatory. 2024. Available online: https://www.who.int/data/gho/indicator-metadata-registry/imr-details/3420 (accessed on 19 August 2024).
- Muniesa-González, P.; González-Mártinez, M.; Hu, F.B.; Després, J.P.; Matsuzawa, Y.; Loos, R.J.F.; Moreno, L.A.; Bray, G.A.; Martinez, J.A. Obesity. Nat. Rev. Dis. Prim. 2017, 3, 1–18. [Google Scholar]
- Chait, A.; den Hartigh, L.J. Adipose Tissue Distribution, Inflammation and Its Metabolic Consequences, Including Diabetes and Cardiovascular Disease. Front. Cardiovasc. Med. 2020, 7, 22. [Google Scholar] [CrossRef] [PubMed]
- Haylett, W.L.; Ferris, W.F. Adipocyte–progenitor cell communication that influences adipogenesis. Cell. Mol. Life Sci. 2020, 77, 115–128. [Google Scholar] [CrossRef] [PubMed]
- Yang, L.; Shu-Wen, Q.; Yan, T.; Qi-Qun, T. The secretory function of adipose tissues in metabolic regulation. Life Metabolism 2024, 3, loae003. [Google Scholar]
- Clemente-Suárez, V.J.; Redondo-Flórez, L.; Beltrán-Velasco, A.I.; Martín-Rodríguez, A.; Martínez-Guardado, I.; Navarro-Jiménez, E.; Laborde-Cárdenas, C.C.; Tornero-Aguilera, J.F. The Role of Adipokines in Health and Disease. Biomedicines 2023, 11, 1290. [Google Scholar] [CrossRef]
- Ouchi, N.; Parker, J.L.; Lugus, J.J.; Walsh, K. Adipokines in inflammation and metabolic disease. Immunology 2011, 11, 85–97. [Google Scholar] [CrossRef]
- Avram, M.M.; Avram, A.S.; James, W.D. Subcutaneous fat in normal and diseased states 3. Adipogenesis: From stem cell to fat cell. Am. Acad. Dermatol. 2007, 56, 472–492. [Google Scholar] [CrossRef]
- Sun, K.; Kusminski, C.C.M.; Scherer, P.E.P. Adipose tissue remodeling and obesity. J. Clin. Investig. 2011, 121, 2094–2101. [Google Scholar] [CrossRef]
- Esteve Ràfols, M. Adipose tissue: Cell heterogeneity and functional diversity. Endocrinol. Y Nutr. 2014, 61, 100–112. [Google Scholar] [CrossRef]
- Huang, B.; Yuan, H.D.; Kim, D.Y.; Quan, H.Y.; Chung, S.H. Cinnamaldehyde prevents adipocyte differentiation and adipogenesis via regulation of peroxisome proliferator-activated receptor-γ (PPARγ) and AMP-activated protein kinase (AMPK) pathways. J. Agric Food Chem. 2011, 59, 3666–3673. [Google Scholar] [CrossRef]
- Guru, A.; Issac, P.K.; Velayutham, M.; Saraswathi, N.T.; Arshad, A.; Arockiaraj, J. Molecular mechanism of down-regulating adipogenic transcription factors in 3T3-L1 adipocyte cells by bioactive anti-adipogenic compounds. Mol. Biol. Rep. 2021, 48, 743–761. [Google Scholar] [CrossRef] [PubMed]
- Ceppo, F.; Berthou, F.; Jager, J.; Dumas, K.; Cormont, M.; Tanti, J.F. Implication of the Tpl2 kinase in inflammatory changes and insulin resistance induced by the interaction between adipocytes and macrophages. Endocrinology 2014, 155, 951–964. [Google Scholar] [CrossRef] [PubMed]
- Moon, H.-S.; Chung, C.-S.; Lee, H.-G.; Kim, T.-G.; Choi, Y.-J.; Cho, C.-S. Inhibitory effect of (-)-epigallocatechin-3-gallate on lipid accumulation of 3T3-L1 cells. Obesity 2007, 15, 2571–2582. [Google Scholar] [CrossRef] [PubMed]
- Filippin-Monteiro, F.B.; Oliveira EM de Sandri, S.; Knebel, F.H.; Albuquerque, R.C.; Campa, A. Serum amyloid A is a growth factor for 3T3-L1 adipocytes, inhibits differentiation and promotes insulin resistance. Int. J. Obes. 2012, 36, 1032–1039. [Google Scholar] [CrossRef]
- Guo, W.; Zhang, K.-M.; Tu, K.; Li, Y.-X.; Zhu, L.; Xiao, H.-S.; Yang, Y.; Wu, J.-R. Adipogenesis licensing and execution are disparately linked to cell proliferation. Cell Res. 2009, 19, 216–223. [Google Scholar] [CrossRef]
- Green, H.; Meuth, M. An established pre-adipose cell line and it’s differentation in culture. Cell 1975, 5, 19–27. [Google Scholar] [CrossRef]
- Farmer, S.R. Transcriptional control of adipocyte formation. Cell Metab. 2006, 4, 263–273. [Google Scholar] [CrossRef]
- Mehra, A.; Macdonald, I.; Pillay, T.S. Variability in 3T3-L1 adipocyte differentiation depending on cell culture dish. Anal. Biochem. 2007, 362, 281–283. [Google Scholar] [CrossRef]
- Kang, M.; Kang, N.; Ko, S.; Kim, Y.; Jeon, Y. Anti-obesity effects of seaweeds of Jeju Island on the differentiation of 3T3-L1 preadipocytes and obese mice fed a high-fat diet. Food Chem. Toxicol. 2016, 90, 36–44. [Google Scholar] [CrossRef]
- Mukhtar, F.; Stieglitz, K.; Ali, S.; Ejaz, A.; Choudhary, M.I.; Fakhri, M.I.; Fakhri, M.I.; Salar, U.; Khan, K.M. Coumarin and Biscoumarin Inhibit in Vitro Obesity Model. Adv. Biol. Chemestry 2016, 6, 152–168. [Google Scholar] [CrossRef]
- Seo, Y.-S.; Kang, O.-H.; Kim, S.-B.; Mun, S.-H.; Kang, D.-H.; Yang, D.-W.; Choi, J.-G.; Lee, Y.-M.; Kang, D.-K.; Lee, H.-S.; et al. Quercetin prevents adipogenesis by regulation of transcriptional factors and lipases in OP9 cells. Int. J. Mol. Med. 2015, 35, 1779–1785. [Google Scholar]
- Balaban, S.; Shearer, R.F.; Lee, L.S.; Van Geldermalsen, M.; Schreuder, M.; Shtein, H.C.; Cairns, R.; Thomas, K.C.; Fazakerley, D.J.; Grewal, T.; et al. Adipocyte lipolysis links obesity to breast cancer growth: Adipocyte-derived fatty acids drive breast cancer cell proliferation and migration. Cancer Metab. 2017, 5, 1–14. [Google Scholar] [CrossRef]
- Lo, K.A.; Labadorf, A.; Kennedy, N.J.; Han, M.S.; Sing, Y.; Matthews, B.; Xin, X.; Sun, L.; Davis, R.J.; Lodish, H.F.; et al. Analysis of in vitro insulin resistance models and their physiological relevance to in vivo diet-induced adipose insulin resistance. Cell Rep. 2013, 5, 259–270. [Google Scholar] [CrossRef]
- Abdesselem, H.; Madani, A.; Hani, A.; Al-Noubi, M.; Goswami, N.; Ben Hamidane, H.; Billing, A.M.; Pasquier, J.; Bonkowski, M.S.; Halabi, N.; et al. SIRT1 limits adipocyte hyperplasia through c-Myc inhibition. J. Biol. Chem. 2016, 291, 2119–2135. [Google Scholar] [CrossRef]
- Ma, X.; Ding, W.; Wang, J.; Wu, G.; Zhang, H.; Yin, J.; Zhou, L.; Li, D. LOC66273 Isoform 2, a Novel Protein Highly Expressed in White Adipose Tissue, Induces Adipogeneses in 3T3-L1 Cells. J. Nutr. 2012, 142, 448–455. [Google Scholar] [CrossRef]
- Som, D.; Choi, H.; Soo, B.; Kon, W.; Chul, S.; Oh, K.; Bae, K.H. c-Jun regulates adipocyte differentiation via the KLF15-mediated mode. Biochem. Biophys. Res. Commun. 2016, 469, 552–558. [Google Scholar]
- Xu, Y.; Du, J.; Zhang, P.; Zhao, X.; Li, Q.; Jiang, A.; Jiang, D.; Tang, G.; Jiang, Y.; Wang, J.; et al. MicroRNA-125a-5p Mediates 3T3-L1 Preadipocyte Proliferation and Differentiation. Molecules 2018, 23, 317. [Google Scholar] [CrossRef] [PubMed] [PubMed Central]
- Wang, Y.; Zhang, J.; Chu, X.; Wang, M.; Xin, Y.; Liu, S. MiR-146a-5p, targeting ErbB4, promotes 3T3-L1 preadipocyte differentiation through the ERK1/2/PPAR-γ signaling pathway. Lipids Health Dis. 2022, 21, 54. [Google Scholar] [CrossRef] [PubMed] [PubMed Central]
- Xu, J.; Zhang, L.; Shu, G.; Wang, B. microRNA-16-5p promotes 3T3-L1 adipocyte differentiation through regulating EPT1. Biochem. Biophys. Res. Commun. 2019, 514, 1251–1256. [Google Scholar] [CrossRef]
- Subramaniyan, S.A.; Kim, S.; Hwang, I. Cell-Cell Communication Between Fibroblast and 3T3-L1 Cells Under Co-culturing in Oxidative Stress Condition Induced by H2O2. Appl. Biochem. Biotechnol. 2016, 180, 668–681. [Google Scholar] [CrossRef]
- Suganami, T.; Tanimoto-Koyama, K.; Nishida, J.; Itoh, M.; Yuan, X.; Mizuarai, S.; Kotani, H.; Yamaoka, S.; Miyake, K.; Aoe, S.; et al. Role of the Toll-like receptor 4/NF-kB pathway in saturated fatty acid-induced inflammatory changes in the interaction between adipocytes and macrophages. Arterioscler. Thromb. Vasc. Biol. 2007, 27, 84–91. [Google Scholar] [CrossRef] [PubMed]
- Egeblad, M.; Nakasone, E.S.; Werb, Z. Tumors as Organs: Complex Tissues That Interface with the Entire Organism. Dev. Cell. 2010, 18, 884–901. [Google Scholar] [CrossRef]
- Imamura, Y.; Mukohara, T.; Shimono, Y.; Funakoshi, Y. Comparison of 2D- and 3D-culture models as drug-testing platforms in breast cancer. Oncol. Rep. 2015, 33, 1837–1843. [Google Scholar] [CrossRef]
- Daquinag, A.C.; Souza, G.R.; Kolonin, M.G. Adipose tissue engineering in three-dimensional levitation tissue culture system based on magnetic nanoparticles. Tissue Eng. Part C Methods 2013, 19, 336–344. [Google Scholar] [CrossRef]
- Habanjar, O.; Diab-Assaf, M.; Caldefie-Chezet, F.; Delort, L. 3D Cell Culture Systems: Tumor Application, Advantages, and Disadvantages. Int. J. Mol. Sci. 2021, 22, 12200. [Google Scholar] [CrossRef] [PubMed] [PubMed Central]
- Ravi, M.; Paramesh, V.; Kaviya, S.R.; Anuradha, E.; Paul Solomon, F.D. 3D cell culture systems: Advantages and applications. J. Cell. Physiol. 2015, 230, 16–26. [Google Scholar] [CrossRef]
- Achilli, T.-M.; Meyer, J.; Morgan, J.R. Advances in the formation, use and understanding of multi- cellular spheroids. Expert Opin. Biol. Ther. 2012, 12, 1347–1360. [Google Scholar] [CrossRef]
- Wen, Z.; Liao, Q.; Hu, Y.; You, L.; Zhou, L.; Zhao, Y. A spheroid-based 3-D culture model for pancreatic cancer drug testing, using the acid phosphatase assay. Brazilian J. Med. Biol. Res. 2013, 46, 634–642. [Google Scholar] [CrossRef]
- Turner, P.A.; Harris, L.M.; Purser, C.A.; Baker, R.C.; Janorkar, A.V. A surface-tethered spheroid model for functional evaluation of 3T3-L1 adipocytes. Biotechnol. Bioeng. 2014, 111, 174–183. [Google Scholar] [CrossRef]
- Turner, P.A.; Tang, Y.; Weiss, S.J.; Janorkar, A.V. Three-Dimensional Spheroid Cell Model. Tissue Eng. 2015, 21, 1837–1847. [Google Scholar] [CrossRef]
- Fischbach, C.; Seufert, J.; Staiger, H.; Hacker, M.; Neubauer, M.; Göpferich, A.; Blunk, T. Three-dimensional in vitro model of adipogenesis: Comparison of culture conditions. Tissue Eng. 2004, 10, 215–229. [Google Scholar] [CrossRef] [PubMed]
- Daya, S.; Loughlin, A.J.; MacQueen, H.A. Culture and differentiation of preadipocytes in two-dimensional and three-dimensional in vitro systems. Differentiation 2007, 75, 360–370. [Google Scholar] [CrossRef] [PubMed]
- Saleh, N.A.; Rode, M.P.; Sierra, J.A.; Silva, A.H.; Miyake, J.A.; Filippin-Monteiro, F.B.; Creczynski-Pasa, T.B. Three-dimensional multicellular cell culture for anti-melanoma drug screening: Focus on tumor microenvironment. Cytotechnology 2021, 73, 35–48. [Google Scholar] [CrossRef]
- Strober, W. Trypan blue exclusion test of cell viability. Curr. Protoc. Immunol. 2001, 111, A3.B.1–A3.B.3. [Google Scholar]
- Schneider, C.A.; Rasband, W.S.; Eliceiri, K.W. NIH Image to ImageJ: 25 years of image analysis. Nat. Methods 2012, 9, 671–675. [Google Scholar] [CrossRef]
- Dorst, N.; Oberringer, M.; Grässer, U.; Pohlemann, T.; Metzger, W. Analysis of cellular composition of co-culture spheroids. Ann. Anat. 2014, 196, 303–311. [Google Scholar] [CrossRef]
- Su, S.-H.; Shyu, H.-W.; Yeh, Y.-T.; Chen, K.-M.; Yeh, H.; Su, S.-J. Caffeine inhibits adipogenic differentiation of primary adipose-derived stem cells and bone marrow stromal cells. Toxicol. Vitr. 2013, 27, 1830–1837. [Google Scholar] [CrossRef]
- Lowry, O.H.; Rosebrough, N.J.; Farr, A.L.; Randall, R.J. Protein measurement with the folin phenol reagent. J. Biol. Chem. 1951, 193, 265–275. [Google Scholar] [CrossRef]
- Griess, P. Bemerkungen zu der Abhandlung der HH. Weselsky und Benedikt “Ueber einige Azoverbindungen”. Berichte der Dtsch. Chem. Gesellschaft. 1879, 12, 426–428. [Google Scholar] [CrossRef]
- Turner, P.A.; Gurumurthy, B.; Bailey, J.L.; Elks, C.M.; Janorkar, A.V. Adipogenic differentiation of human adipose-derived stem cells grown as spheroids. Process Biochem. 2017, 59, 312–320. [Google Scholar] [CrossRef]
- Yuhas, J.M.; Li, A.P.; Martinez, A.; Ladman, A.J. A Simplified Method for Production and Growth of Multicellular Tumor Spheroids. Cancer Res. 1977, 37, 3639–3643. [Google Scholar] [PubMed]
- Carlsson, J.; Yuhas, J.M. Liquid-overlay culture of cellular spheroids. Recent Results Cancer Res. 1984, 95, 1–23. [Google Scholar] [PubMed]
- Rama-Esendagli, D.; Esendagli, G.; Yilmaz, G.; Guc, D. Spheroid formation and invasion capacity are differentially influenced by co-cultures of fibroblast and macrophage cells in breast cancer. Mol. Biol. Rep. 2014, 41, 2885–2892. [Google Scholar] [CrossRef] [PubMed]
- Stephan, S.; Johnson, W.E.; Roberts, S. The influence of nutrient supply and cell density on the growth and survival of intervertebral disc cells in 3D culture. Eur. Cell. Mater. 2011, 22, 97–108. [Google Scholar] [CrossRef]
- Cui, X.; Hartanto, Y.; Zhang, H. Advances in multicellular spheroids formation. J. R. Soc. Interface. 2017, 14, 2–15. [Google Scholar] [CrossRef]
- Hamilton, G. Multicellular spheroids as an in vitro tumor model. Cancer Latters 1998, 131, 29–34. [Google Scholar] [CrossRef]
- Mueller-Klieser, W.; Freyer, J.P.; Sutherland, R.M. Influence of glucose and oxygen supply conditions oxygenation of multicellular spheroids. Br. J. Cancer 1986, 53, 345–353. [Google Scholar] [CrossRef]
- Amann, A.; Zwierzina, M.; Gamerith, G.; Bitsche, M.; Huber, J.M.; Vogel, G.F.; Blumer, M.; Koeck, S.; Pechriggl, E.J.; Kelm, J.M.; et al. Development of an innovative 3D cell culture system to study tumour—Stroma interactions in non-small cell lung cancer cells. PLoS ONE 2014, 9, e92511. [Google Scholar] [CrossRef]
- Kuri-Harcuch, W.; Arguello, C.; Marsch-Moreno, M. Extracellular matrix production by mouse 3T3-F442A cells during adipose differentiation in culture. Differentiation 1984, 28, 173–178. [Google Scholar] [CrossRef]
- Ware, M.J.; Colbert, K.; Keshishian, V.; Ho, J.; Corr, S.J.; Curley, S.A.; Godin, B. Generation of Homogenous Three-Dimensional Pancreatic Cancer Cell Spheroids Using an Improved Hanging Drop Technique. Tissue Eng. Part C Methods 2016, 22, 312–321. [Google Scholar] [CrossRef]
- Ruehl, M.; Erben, U.; Schuppan, D.; Wagner, C.; Zeller, A.; Freise, C.; Al-Hasani, H.; Loesekann, M.; Notter, M.; Wittig, B.M.; et al. The Elongated First Fibronectin Type III Domain of Collagen XIV Is an Inducer of Quiescence and Differentiation in Fibroblasts and Preadipocytes. J. Biol. Chem. 2005, 280, 38537–38543. [Google Scholar] [CrossRef] [PubMed]
- Chazenbalk, G.; Berlotto, C.; Heneidi, S.; Jumabay, M.; Trivax, B.; Aronowitz, J.; Yoshimura, K.; Simmons, C.F.; Dumesic, D.A.; Azziz, R. Novel Pathway of Adipogenesis through Cross-Talk between Adipose Tissue Macrophages, Adipose Stem Cells and Adipocytes: Evidence of Cell Plasticity. PLoS ONE 2011, 6, e17834. [Google Scholar] [CrossRef] [PubMed]
- Fite, A.; Abou-Samra, A.B.; Seyoum, B. Macrophages Inhibit Insulin Signalling in Adipocytes: Role of Inducible Nitric Oxide Synthase and Nitric Oxide. Can. J. Diabetes 2015, 39, 36–43. [Google Scholar] [CrossRef] [PubMed][Green Version]
- Xie, L.; Ortega, M.T.; Mora, S.; Chapes, S.K. Interactive Changes between Macrophages and Adipocytes. Clin. Vaccine Immunol. 2010, 17, 651–659. [Google Scholar] [CrossRef]
- Tanaka, T.; Nakatani, K.; Morioka, K.; Urakawa, H.; Maruyama, N.; Kitagawa, N.; Katsuki, A.; Araki-Sasaki, R.; Hori, Y.; Gabazza, E.; et al. Nitric oxide stimulates glucose transport through insulin-independent GLUT4 translocation in 3T3-L1 adipocytes. Eur. J. Endocrinol. 2003, 149, 61–67. [Google Scholar] [CrossRef]




| Viability (%) | ||
|---|---|---|
| Control | MDI | |
| 3 | 80.63 ± 4.7 | 81.55 ± 6.1 |
| N | 92.85 ± 3.9 | 94.56 ± 3.2 |
| 3:J | 66.76 ± 7.6 | 79.78 ± 4.4 |
| 3:N | 87.95 ± 9.3 | 87.26 ± 4.4 |
| 3:J:N | 76.87 ± 15.1 | 84.49 ± 8.3 |
Disclaimer/Publisher’s Note: The statements, opinions and data contained in all publications are solely those of the individual author(s) and contributor(s) and not of MDPI and/or the editor(s). MDPI and/or the editor(s) disclaim responsibility for any injury to people or property resulting from any ideas, methods, instructions or products referred to in the content. |
© 2024 by the authors. Licensee MDPI, Basel, Switzerland. This article is an open access article distributed under the terms and conditions of the Creative Commons Attribution (CC BY) license (https://creativecommons.org/licenses/by/4.0/).
Share and Cite
Dal-Mora, T.; Saleh, N.A.; Martinazzo, V.P.G.; Buchele, M.L.C.; Rode, M.P.; Silva, A.H.; Assunção, L.S.; Creczynski-Pasa, T.B.; Filippin-Monteiro, F.B. Pre-Adipocytes in 3D Co-Culture Underwent Self-Differentiation: New Perspectives for an Old Model. Organoids 2024, 3, 295-308. https://doi.org/10.3390/organoids3040018
Dal-Mora T, Saleh NA, Martinazzo VPG, Buchele MLC, Rode MP, Silva AH, Assunção LS, Creczynski-Pasa TB, Filippin-Monteiro FB. Pre-Adipocytes in 3D Co-Culture Underwent Self-Differentiation: New Perspectives for an Old Model. Organoids. 2024; 3(4):295-308. https://doi.org/10.3390/organoids3040018
Chicago/Turabian StyleDal-Mora, Tamara, Najla Adel Saleh, Veridiana Pacheco Goulart Martinazzo, Maria Luiza Carneiro Buchele, Michele Patrícia Rode, Adny Henrique Silva, Laura Sartori Assunção, Tânia Beatriz Creczynski-Pasa, and Fabiola Branco Filippin-Monteiro. 2024. "Pre-Adipocytes in 3D Co-Culture Underwent Self-Differentiation: New Perspectives for an Old Model" Organoids 3, no. 4: 295-308. https://doi.org/10.3390/organoids3040018
APA StyleDal-Mora, T., Saleh, N. A., Martinazzo, V. P. G., Buchele, M. L. C., Rode, M. P., Silva, A. H., Assunção, L. S., Creczynski-Pasa, T. B., & Filippin-Monteiro, F. B. (2024). Pre-Adipocytes in 3D Co-Culture Underwent Self-Differentiation: New Perspectives for an Old Model. Organoids, 3(4), 295-308. https://doi.org/10.3390/organoids3040018

