Sign in to use this feature.

Years

Between: -

Article Types

Countries / Regions

remove_circle_outline
remove_circle_outline
remove_circle_outline
remove_circle_outline

Search Results (227)

Search Parameters:
Journal = Textiles

Order results
Result details
Results per page
Select all
Export citation of selected articles as:
26 pages, 5109 KB  
Article
Circular Valorization of Post-Industrial Textile Waste in Thermal-Insulating Cementitious Ceiling Sheets
by Kavini Vindya Fernando, Charith Akalanka Dodangodage, Vinalee Maleeshi Seneviratne, Sanduni Maleesha Jayasinghe, Dhammika Dharmaratne, Geethaka Nethsara Gamage, Ranoda Hasandee Halwatura, U. S. W. Gunasekera and Rangika Umesh Halwatura
Textiles 2026, 6(1), 27; https://doi.org/10.3390/textiles6010027 (registering DOI) - 27 Feb 2026
Abstract
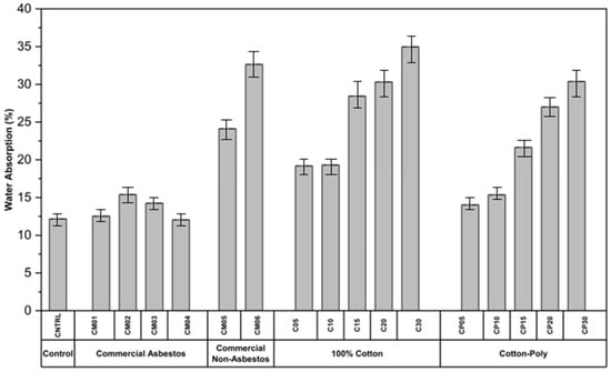
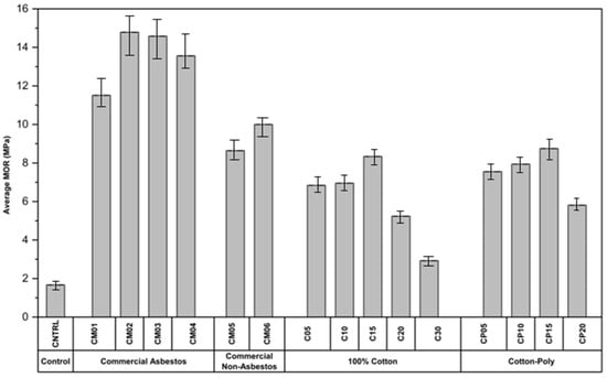
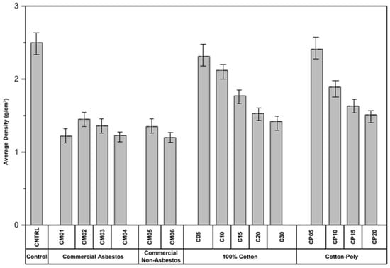
The construction sector faces increasing pressure to reduce the embodied energy of building materials while valorizing industrial waste streams. This study evaluates the direct incorporation of post-industrial textile waste (100% cotton and cotton–polyester blends) in its native form to develop high-performance cementitious ceiling [...] Read more.
The construction sector faces increasing pressure to reduce the embodied energy of building materials while valorizing industrial waste streams. This study evaluates the direct incorporation of post-industrial textile waste (100% cotton and cotton–polyester blends) in its native form to develop high-performance cementitious ceiling sheets. Composites were fabricated under a controlled hydraulic compaction pressure of 2.0 MPa, optimized to achieve matrix densification while preserving the integrity of the fibrous network. Viscoelastic recovery of the compressed fibers induced a hierarchical double-porosity architecture characterized by macro-voids and hollow fiber lumens. This microstructural evolution reduced thermal conductivity to 0.091 W/m·K, approximately 50% lower than commercial cement–fiber benchmarks—without compromising mechanical compliance. Scanning Electron Microscopy (SEM) revealed a mechanistic decoupling between water absorption and dimensional stability. Although the CP15 formulation (15 wt.% cotton–polyester) exhibited high moisture uptake (~21%), thickness swelling remained limited to 1.35%. This dimensional stability is attributed to the hydrophobic polyester framework, which bridges microcracks and constrains hygroscopic expansion within the cellulosic phase. The optimized CP15 composite achieved a Modulus of Rupture (MOR) of 8.75 MPa, exceeding ISO 8336 Category C, Class 2 requirements. Despite increased thickness, the areal density (10.84 kg/m2) remains compatible with standard gypsum-grade suspension systems, eliminating the need for structural modification. These findings establish a scalable, direct-valorization strategy for circular construction materials delivering enhanced thermal insulation and robust performance under tropical climatic conditions. Full article
(This article belongs to the Special Issue Textile Recycling and Sustainability)
Show Figures

Figure 1

11 pages, 1323 KB  
Article
Textile Transformation: Unveiling the Impact of a Functional Polymer Treatment on Sports Clothing Fabrics
by Isaiah Di Domenico, Paul K. Collins and Samantha M. Hoffmann
Textiles 2026, 6(1), 26; https://doi.org/10.3390/textiles6010026 - 26 Feb 2026
Abstract
Functional polymers are designed to enhance the evaporative cooling capacity of sports clothing ensembles, though little is known about how they alter the material properties of commonly used fabrics. The aim of this study was to quantify the impact of a commercially available [...] Read more.
Functional polymers are designed to enhance the evaporative cooling capacity of sports clothing ensembles, though little is known about how they alter the material properties of commonly used fabrics. The aim of this study was to quantify the impact of a commercially available textile finish treatment (HeiQ Smart Temp TM) on the structural, thermal, and moisture management properties of synthetic (SYN; 100% polyester) and blended (BLEND; 47% lyocell, 46% cotton, 7% elastane) fabrics. Structural (fabric mass, thickness, bulk density, relative porosity), thermal (air permeability, water vapour permeability, water vapour resistance) and moisture management properties (wetting time, spreading speed, wetting radius, absorption, vertical wicking rate) were assessed and compared between treated and untreated samples. Significant improvements (p < 0.05) in air permeability (SYN: Δ 26.0 mm.s−1; BLEND: Δ 61.6 mm·s−1), wetting time (SYN: Δ 0.3 s; BLEND: Δ 0.3 s), and spreading speed (BLEND: Δ 1.1 mm·s−1; SYN: no change) were recorded following treatment. Non-significant changes in water vapour permeability (SYN: Δ 0.1; BLEND: Δ 0.1), water vapour resistance (SYN: Δ 0.7 Pa·m2W−1; BLEND: Δ 0.4 Pa·m2W−1) and vertical wicking (BLEND: Δ 6.1 mm·s−1; SYN: no change) were also observed following treatment. Though not all material properties improved, this study provides evidence that the functional polymer treatment can enhance the evaporative cooling capacity of sports clothing fabrics. Future research is needed to understand how these results translate to physiological, perceptual, and performance-based effects in wearer trials during exercise. Full article
Show Figures

Figure 1

23 pages, 4717 KB  
Article
Axial Compressive Behavior of Concrete with the Addition of Discarded Cotton Textile Fibers
by Cesar Augusto Navarro Rubio, Hugo Martínez Ángeles, José Gabriel Ríos Moreno, Luis Angel Iturralde Carrera, Roberto Valentín Carrillo-Serrano, Saúl Obregón-Biosca and Mario Trejo Perea
Textiles 2026, 6(1), 25; https://doi.org/10.3390/textiles6010025 - 18 Feb 2026
Viewed by 160
Abstract
The rapid growth of textile waste generation, with more than 87% of discarded textiles worldwide being landfilled or incinerated, together with the extensive consumption of concrete in the construction industry, has intensified research into alternative materials capable of reusing waste without compromising concrete [...] Read more.
The rapid growth of textile waste generation, with more than 87% of discarded textiles worldwide being landfilled or incinerated, together with the extensive consumption of concrete in the construction industry, has intensified research into alternative materials capable of reusing waste without compromising concrete performance. In this context, this study evaluates the incorporation of recycled cotton textile fibers obtained from discarded garments into conventional non-structural concrete, focusing on its axial compressive behavior. Concrete mixtures were produced with fiber contents of 0%, 0.5%, 1.0%, and 5.0%, designed for a target compressive strength of 20.594 MPa and tested in accordance with ASTM standards. The results show that concrete containing 0.5% cotton fibers achieved 28-day compressive strength values comparable to those of the reference mix, remaining within the typical variability of concrete testing, while mixtures with fiber contents of 1.0% and 5.0% exhibited pronounced strength reductions, reaching approximately 12.494 MPa and 8.270 MPa, respectively. These findings suggest that recycled cotton fibers at low dosages (0.5%) do not significantly affect compressive strength and could be incorporated as a supplementary addition in non-structural concrete, provided that appropriate mix design and processing conditions are maintained. Full article
Show Figures

Figure 1

24 pages, 7488 KB  
Article
Preparation and Characterisation of a Halloysite Nanoclay–Anthocyanin Hybrid Under Variable Conditions
by Teresa Rutschi-De-Cea, Daniel López-Rodríguez, Bárbara Micó-Vicent and Jorge Jordán-Núñez
Textiles 2026, 6(1), 24; https://doi.org/10.3390/textiles6010024 - 15 Feb 2026
Viewed by 343
Abstract
The development of sustainable pigments from natural sources is gaining interest due to environmental concerns and the need for bio-based alternatives to synthetic dyes. This study investigates the synthesis of hybrid pigments by adsorbing anthocyanins—extracted from pomegranate agro-waste—onto halloysite (HA) nanotubes. A full [...] Read more.
The development of sustainable pigments from natural sources is gaining interest due to environmental concerns and the need for bio-based alternatives to synthetic dyes. This study investigates the synthesis of hybrid pigments by adsorbing anthocyanins—extracted from pomegranate agro-waste—onto halloysite (HA) nanotubes. A full factorial design was applied to evaluate the influence of pH and surfactant type (cetylpyridinium bromide and sodium dodecyl sulfate) on pigment colour and the thermal and structural stability of the hybrids. Adsorption was carried out in 400 mL dispersion baths containing 10 g of HA and 5% w/w anthocyanins. Surfactants (2% w/w) were added before the pigment, followed by 200 µL of silane. Dispersions were stirred at high speed for 1 h and then at 500 rpm for 23 h to ensure adsorption without premature desorption. Characterisation (TGA, XRD, FTIR, UV-Vis/NIR, SEM, EDX, BET) confirmed the preservation of HA structure and minimal changes in thermal behaviour. Pigment colour varied with synthesis conditions, especially pH: a higher pH increased brightness and yielded yellowish tones, while a lower pH resulted in reddish-blue hues with greater variability. The results confirm halloysite’s potential as a stable carrier for natural dyes and demonstrate that pH effectively tunes hybrid pigment colour. Full article
23 pages, 4856 KB  
Article
Knitted Esophageal Stents for Anti-Migration: Structure–Function Relationships Examined with a Biomimetic Swallowing Simulator
by Hui Tao, Jing Lin, Chaojing Li, Fan Zhao, Wang Zhang, Fujun Wang and Lu Wang
Textiles 2026, 6(1), 22; https://doi.org/10.3390/textiles6010022 - 13 Feb 2026
Viewed by 300
Abstract
Esophageal stent insertion is a key palliative therapy for malignant esophageal strictures, but the postoperative migration rate remains as high as 40%, significantly compromising clinical outcomes. Stent migration behavior is closely related to its structure and mechanical properties; however, the underlying mechanisms remain [...] Read more.
Esophageal stent insertion is a key palliative therapy for malignant esophageal strictures, but the postoperative migration rate remains as high as 40%, significantly compromising clinical outcomes. Stent migration behavior is closely related to its structure and mechanical properties; however, the underlying mechanisms remain unclear, and there is a lack of effective in vitro evaluation methods to predict migration risk. Herein, we first developed a novel biomimetic swallowing peristalsis simulation device that highly replicates human physiological environments and swallowing waveforms—addressing the limitations of existing in vitro testing methods. Using this device, we demonstrated for the first time that stent migration is co-regulated by radial force and axial bending stiffness: higher radial force enhances anchoring via increased friction, while lower bending stiffness (superior flexibility) reduces migration risk by maintaining a larger stent–esophagus contact area and improving energy dissipation during swallowing. These conclusions are supported by our theoretical derivations and test results of stents with different densities. In addition, it was found that food viscosity and tumor block also influence stent migration risk. This study elucidates the synergistic mechanism of esophageal stent migration and provides a theoretical foundation and an in vitro validation platform for the design of a new generation of anti-migration esophageal stents. Full article
Show Figures

Graphical abstract

17 pages, 3619 KB  
Article
WholeGarment® Knitting of Insecticide-Free, Comfortable Clothing with Anti-Mosquito Protection
by Kun Luan, Andre West, Elizabeth Kirkwood, Grayson Cave, Charles S. Apperson, Cassandra Kwon, Emiel DenHartog and R. Michael Roe
Textiles 2026, 6(1), 23; https://doi.org/10.3390/textiles6010023 - 13 Feb 2026
Viewed by 408
Abstract
Deployed armed forces and the public engaged in outdoor activities are at high risk for mosquito bites and the diseases they transmit. Current mosquito bite-resistant garments prevent blood-feeding with slow-release insecticide formulations. Many people today want to avoid contact with pesticides, especially in [...] Read more.
Deployed armed forces and the public engaged in outdoor activities are at high risk for mosquito bites and the diseases they transmit. Current mosquito bite-resistant garments prevent blood-feeding with slow-release insecticide formulations. Many people today want to avoid contact with pesticides, especially in their clothing. Insecticide treated clothing also is costly and requires regulatory agency approvals. Using mosquito bite-resistant mathematical textile models and a WholeGarment® knitting technique, a seamless garment was constructed with military-compliant, no-melt, no-drip flame retardant yarns using an AiryPique knit architecture. The garment was 99.5% bite proof in walk-in cage bioassays with 200 Aedes aegypti host-seeking mosquitoes where the human subjects did not move for 20 min. A standard flame test and a PyroManTM flammability study validated the garment’s fire protection, a requirement for military uniforms. The thermal physiological comfort tests (air permeability, wetting time/radius, thermal resistance, evaporative resistance, and sweating thermal manikin test) were similar to current army combat uniforms and appropriate for use in everyday clothing. Bite prevention occurred by physically blocking the insect mouth parts from obtaining a blood meal. The knitting technique is well-suited for mass production of bite-resistant clothing through automation, significantly reducing labor, time, and cost by optimizing “fit on demand” for different body types compared to traditional manufacturing methods. This innovation provides a non-insecticidal, safe, scalable, and efficient solution for protecting individuals against mosquito bites. Full article
Show Figures

Figure 1

14 pages, 1114 KB  
Article
Use of MBR-Treated Municipal Recycled Wastewater for Sustainable Textile Dyeing
by Jesús Yagüe Martínez, Lluís Ripoll Santamaría, Elena Herrero Beltrán, David Mínguez García, Marilés Bonet Aracil, Emma Pérez Hernández and María Blanes Company
Textiles 2026, 6(1), 21; https://doi.org/10.3390/textiles6010021 - 11 Feb 2026
Viewed by 213
Abstract
The textile dyeing sector is one of the largest industrial consumers of freshwater and a major source of chemically polluted effluents. To address increasing sustainability demands, this study investigates the feasibility of partially replacing process water with membrane bioreactor (MBR)-treated municipal wastewater in [...] Read more.
The textile dyeing sector is one of the largest industrial consumers of freshwater and a major source of chemically polluted effluents. To address increasing sustainability demands, this study investigates the feasibility of partially replacing process water with membrane bioreactor (MBR)-treated municipal wastewater in the dyeing of polyester and cotton fabrics. Controlled laboratory trials were carried out using water mixtures containing 0–100% MBR-treated wastewater to evaluate their influence on fabric integrity, coloration, and performance. The experimental work included blind dyeing and both monochromatic and trichromatic dyeing tests. Fourier-transform infrared spectroscopy (FTIR) was used to assess potential modifications to fiber structure, while colorimetric measurements (CIELAB L*, a*, b*, ΔE*) quantified visual differences among samples. Fastness to washing and light was evaluated following the corresponding ISO standards. Results showed no detectable alterations in fiber chemical structure for either cotton or polyester, regardless of the water composition. Color differences remained low across all dyeing conditions, and fastness values fell within typical industrial ranges, with polyester showing the highest overall stability. Overall, the study demonstrates that up to 25% of process water can be substituted with MBR-treated municipal wastewater without compromising dyeing quality, supporting the implementation of circular water strategies in textile finishing. Full article
Show Figures

Graphical abstract

18 pages, 2030 KB  
Article
Development and Evaluation of Antimicrobial Hospital Apparel Incorporating Copper Nanoparticles: Upscaling, Durability, and Hospital Assessment
by Carlos Alberto Ávila-Orta, Víctor Javier Cruz-Delgado, Zureima García-Hernández, Florentino Soriano-Corral, Gregorio Cadenas-Pliego, Felipe Padilla-Vaca, Fernando Anaya-Velázquez, Bernardo Franco, Claudia Leticia Mendoza-Macías, José Antonio Alvarez-Canales, Edgar Alfonso Radillo-Pineda and Rodolfo Radillo-Ruíz
Textiles 2026, 6(1), 20; https://doi.org/10.3390/textiles6010020 - 10 Feb 2026
Viewed by 238
Abstract
Healthcare-associated infections (HAIs) remain a major challenge in clinical environments, where textiles frequently act as reservoirs for pathogenic bacteria. This study reports the development, upscaling, and hospital validation of antimicrobial hospital apparel incorporating copper nanoparticles (CuNPs) embedded within polyamide-6 core–sheath bicomponent filaments. A [...] Read more.
Healthcare-associated infections (HAIs) remain a major challenge in clinical environments, where textiles frequently act as reservoirs for pathogenic bacteria. This study reports the development, upscaling, and hospital validation of antimicrobial hospital apparel incorporating copper nanoparticles (CuNPs) embedded within polyamide-6 core–sheath bicomponent filaments. A CuNP–polyamide masterbatch was produced through ultrasound-assisted melt extrusion and processed into continuous filament yarns under varying draw conditions. Filaments drawn at 1500 m/min exhibited uniform nanoparticle distribution, improved sheath exposure, and suitable mechanical properties for weaving. The optimized yarns were incorporated into woven narrow fabrics and integrated into prototype medical coats. Antimicrobial assays demonstrated >90% inhibition of S. aureus and 70% inhibition of P. aeruginosa. Durability testing showed minimal activity loss after 10 laundering cycles and no significant decline after up to 200 abrasion cycles. Cytotoxicity evaluation confirmed high fibroblast viability (97%), supporting the biocompatibility of the materials. In a hospital field trial, antimicrobial uniforms achieved substantial reductions in microbial burden, particularly at sleeve cuffs (30% total bacteria, 55% Gram-positive, 70% Gram-negative). It was demonstrated that intrinsically antimicrobial CuNP-embedded textiles offer a durable and safe strategy for reducing bacterial contamination in healthcare apparel and improving infection-control practices. Full article
Show Figures

Figure 1

20 pages, 2078 KB  
Article
On-Demand Knitting and Recycling: An LCA Study Investigating an Integrated Solution for Sustainable Woollen Jumpers
by Marije L. Hester, Natascha M. van der Velden and Joost G. Vogtländer
Textiles 2026, 6(1), 19; https://doi.org/10.3390/textiles6010019 - 10 Feb 2026
Viewed by 298
Abstract
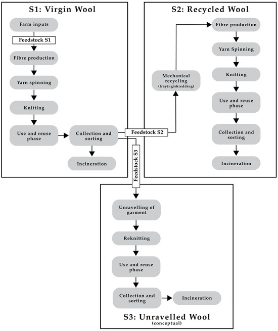
The purpose of this research is to reduce the environmental burden of textiles, specifically focusing on the production of Merino woollen jumpers. The study addresses two techniques to lessen the environmental burden: (1) recycling of wool garments by shredding or unravelling and (2) [...] Read more.
The purpose of this research is to reduce the environmental burden of textiles, specifically focusing on the production of Merino woollen jumpers. The study addresses two techniques to lessen the environmental burden: (1) recycling of wool garments by shredding or unravelling and (2) preventing the overstocking of products through on-demand knitting. The environmental burden is measured via LCA using Idemat. The results are reported in terms of eco-costs (EUR) and carbon footprint (kg CO2-e). A cradle-to-gate analysis of recycling by either shredding or unravelling is compared with the use of virgin wool. The results are: EUR 3.53 in eco-costs and 21.93 kg CO2-e as the carbon footprint for a virgin wool jumper to EUR 0.31 eco-costs and 1.56 kg CO2-e for a recycled wool jumper and EUR 0.19 eco-costs and 0.89 kg CO2-e for an unravelled wool jumper. Additionally, a cradle-to-grave calculation per wear was made, resulting in: EUR 0.045 and 0.278 kg CO2-e, EUR 0.004 and 0.020 kg CO2-e, and EUR 0.002 and 0.011 kg CO2-e, respectively. A revenue-normalized comparison between on-demand knitting and mass production based on the eco-costs/value ratio (EVR) shows a 44% higher environmental impact for a mass production system. Full article
Show Figures

Figure 1

18 pages, 1564 KB  
Article
Evaluating the Potential of Enzymatically Synthesized Flavonoid Oligomers for Simultaneous Dyeing and Functionalization of Fabrics of Different Chemical Compositions
by Ana Vukoičić, Aleksandra Ivanovska, Marija Ćorović, Anja Petrov Ivanković, Ana Milivojević and Dejan Bezbradica
Textiles 2026, 6(1), 18; https://doi.org/10.3390/textiles6010018 - 9 Feb 2026
Viewed by 175
Abstract
This study explored, for the first time, the simultaneous dyeing and functionalization of textiles using enzymatically synthesized mixtures of phloridzin and esculin oligomers. Initial screening using multifiber fabric containing diacetate, cotton, polyamide, polyester, polyacrylonitrile, silk, viscose, and wool revealed that the oligomers successfully [...] Read more.
This study explored, for the first time, the simultaneous dyeing and functionalization of textiles using enzymatically synthesized mixtures of phloridzin and esculin oligomers. Initial screening using multifiber fabric containing diacetate, cotton, polyamide, polyester, polyacrylonitrile, silk, viscose, and wool revealed that the oligomers successfully imparted color and high antioxidant activity to cotton, polyamide, and viscose. These three materials were therefore selected for determination of key process parameters’ influence, including temperature (35 °C and 75 °C), reaction time (6 h and 19 h), and oligomers’ concentration (1.5 and 3.0 mg/mL). Treated fabrics were evaluated for color strength (K/S), antioxidant activity, and prebiotic capacity (in vitro stratum corneum model), with all properties assessed before and after washing. The results showed that several functionalized fabrics retained coloration and functionality after washing, while fabrics functionalized with esculin oligomers’ mixture showed strong prebiotic capacity. Overall, the polyamide that functionalized with 3.0 mg/mL esculin oligomers for 19 h at 35 °C was identified as a promising candidate for reusable colored textiles, including dermatology-oriented garments for sensitive or atopic skin, sportswear, protective workwear, and daily use functional items such as hygienic pads or cloth liners. These findings demonstrate the feasibility of developing textiles with targeted prebiotic functionality. Full article
(This article belongs to the Special Issue Advances in Technical Textiles)
Show Figures

Graphical abstract

16 pages, 4700 KB  
Article
Durability of Wearable Buckle and Snap Magnetic Connectors—Impact of Mating/Unmating Cycles, Mating Force, and Interconnect Methods
by Prateeti Ugale, Shourya Lingampally, James Dieffenderfer and Minyoung Suh
Textiles 2026, 6(1), 17; https://doi.org/10.3390/textiles6010017 - 6 Feb 2026
Viewed by 400
Abstract
The advent of wearable electronic textiles (e-textiles) is transforming human–computer interaction by enabling seamless, comfortable, and continuous connectivity between users and digital systems. Although the wearable e-textile market is poised for significant growth, there is a need for durable, reliable connectors to link [...] Read more.
The advent of wearable electronic textiles (e-textiles) is transforming human–computer interaction by enabling seamless, comfortable, and continuous connectivity between users and digital systems. Although the wearable e-textile market is poised for significant growth, there is a need for durable, reliable connectors to link e-textiles to digital systems. This study presents and evaluates two novel magnetic connectors—buckle and snap—integrated into textile substrates using conductive epoxy, conductive stitches, and solder as interconnect methods. Durability testing involved 5000 mating/unmating cycles at low, medium, and high forces, with electrical performance assessed through resistance and impedance measurements. Results showed significant increases in resistance and impedance with 1000-cycle intervals. However, both connectors retained robust electrical and mechanical integrity, with all resistance values remaining below 1.6 Ω, indicating no critical degradation. Buckle connectors consistently outperformed snap connectors, which is attributed to their design that reduces mechanical stress on interconnects. Conductive epoxy demonstrated superior stability and slower degradation compared to conductive stitches and solder, particularly under higher mating forces. Impedance results mirrored resistance trends, confirming reliability. These findings advance durable, user-friendly connectors for long-term e-textile use, addressing both mechanical endurance and electrical performance to enhance wearable computing and interactive environments. Full article
(This article belongs to the Special Issue Advances in Smart Textiles)
Show Figures

Graphical abstract

22 pages, 3769 KB  
Article
Green Synthesis of Silver-Magnetite Co-Decorated Acrylic Fabrics Using Brachychiton populneus Extract for Antimicrobial and Antioxidant Applications
by Rasha A. Zailaee, Reda M. El-Shishtawy, Saleh M. Al-Maaqar, Nahed S. E. Ahmed and Yaaser Q. Almulaiky
Textiles 2026, 6(1), 16; https://doi.org/10.3390/textiles6010016 - 2 Feb 2026
Viewed by 203
Abstract
This manuscript reports a green approach for producing multifunctional acrylic fabrics co-decorated with Fe3O4 and Ag nanoparticles using Brachychiton populneus extract. Acrylic fabric was first amidoxime-functionalized to enable strong anchoring of Fe3O4 nanoparticles, followed by in situ [...] Read more.
This manuscript reports a green approach for producing multifunctional acrylic fabrics co-decorated with Fe3O4 and Ag nanoparticles using Brachychiton populneus extract. Acrylic fabric was first amidoxime-functionalized to enable strong anchoring of Fe3O4 nanoparticles, followed by in situ deposition of AgNPs, during which the extract’s phytochemicals acted as reducing and stabilizing agents. FTIR, SEM/EDX, and VSM analyses confirmed successful surface modification and nanoparticle incorporation. The sequential treatments produced measurable add-on values (16.7% after amidoximation, followed by 10.9% and 8.5% after Fe3O4 and AgNP deposition, respectively). The Ag/Fe3O4-coated fabrics exhibited enhanced hydrophobicity and strong antimicrobial activity, with inhibition zones up to 14 mm against bacteria (including MRSA) and 26.9 mm against fungi at the highest Ag loading. Antioxidant activity was also markedly improved, showing up to a 78-fold increase in reducing power. Overall, this sustainable plant-mediated route provides an effective strategy for developing antimicrobial and antioxidant acrylic textiles for technical and protective applications. Full article
Show Figures

Graphical abstract

42 pages, 6644 KB  
Review
Advancing Greenhouse Air Filtration: Biodegradable Nanofiber Filters with Sustained Antimicrobial Performance
by Amirali Bajgholi, Reza Jafari and Alireza Saidi
Textiles 2026, 6(1), 15; https://doi.org/10.3390/textiles6010015 - 27 Jan 2026
Viewed by 408
Abstract
Air quality management in greenhouses is critical to safeguarding plant health and occupational safety, yet conventional filtration methods often fall short in performance and sustainability. These enclosed environments are prone to the accumulation of bioaerosols, including fungi, bacteria, pollen, and dust particles, which [...] Read more.
Air quality management in greenhouses is critical to safeguarding plant health and occupational safety, yet conventional filtration methods often fall short in performance and sustainability. These enclosed environments are prone to the accumulation of bioaerosols, including fungi, bacteria, pollen, and dust particles, which can compromise crop productivity and pose health risks to workers. This review explores recent advancements in air filtration technologies for controlled environments such as greenhouses, where airborne particulate matter, bioaerosols, and volatile organic compounds (VOCs) present ongoing challenges. Special focus is given to the development of filtration media based on electrospun nanofibers, which offer high surface area, tunable porosity, and low airflow resistance. The use of biodegradable polymers in these systems to support environmental sustainability is examined, along with electrospinning techniques that enable precise control over fiber morphology and functionalization. Antimicrobial enhancements are discussed, including inorganic agents such as metal nanoparticles and bio-based options like essential oils. Essential oils, known for their broad-spectrum antimicrobial properties, are assessed for their potential in long-term, controlled-release applications through nanofiber encapsulation. Overall, this paper highlights the potential of integrating sustainable materials, innovative fiber fabrication techniques, and nature-derived antimicrobials to advance air filtration performance while meeting ecological and health-related standards. Full article
(This article belongs to the Special Issue Advances in Technical Textiles)
Show Figures

Graphical abstract

27 pages, 17514 KB  
Article
Respirometry and X-Ray Microtomography for a Comprehensive Assessment of Textile Biodegradation in Soil
by Ainhoa Sánchez-Martínez, Marilés Bonet-Aracil, Ignacio Montava and Jaime Gisbert-Payá
Textiles 2026, 6(1), 14; https://doi.org/10.3390/textiles6010014 - 26 Jan 2026
Viewed by 327
Abstract
The textile industry generates significant volumes of waste, making the development of reliable methods to evaluate biodegradability a pressing need. While standardised protocols exist for plastics, no specific methodologies have been established for textiles, and the quantification of non-degraded residues is commonly based [...] Read more.
The textile industry generates significant volumes of waste, making the development of reliable methods to evaluate biodegradability a pressing need. While standardised protocols exist for plastics, no specific methodologies have been established for textiles, and the quantification of non-degraded residues is commonly based on mass loss: a measurement that is prone to recovery errors. This study investigated the biodegradation of cotton, polyester, and cotton/polyester blend fabrics in soil under thermophilic conditions using a combined methodological approach. Carbon mineralisation was quantified through a respirometric assay that was specifically adapted for textile substrates, while residual solid fractions were assessed in situ by X-ray microtomography (micro-CT), thus avoiding artefacts associated with sample recovery. Complementary analyses were performed using SEM and FTIR to characterise morphological and chemical changes. Results showed substantial biodegradation of cotton, negligible degradation of polyester, and intermediate behaviour for the cotton/polyester blend. Micro-CT enabled the visualisation of fibre fragmentation and the quantification of the residual. The integration of respirometric, imaging, and spectroscopic techniques provided a comprehensive assessment of textile biodegradability. This study highlights the potential of micro-CT as a non-destructive tool to improve the accuracy and robustness of textile biodegradability assessment by enabling direct quantification of the residual solid fraction that can support future LCA studies and the development of standardised protocols for textile biodegradability. Full article
Show Figures

Graphical abstract

19 pages, 1997 KB  
Article
Adsorption Performance of Cu-Impregnated Carbon Derived from Waste Cotton Textiles: Single and Binary Systems with Methylene Blue and Pb(II)
by Xingjie Zhao, Xiner Ye, Lun Zhou and Si Chen
Textiles 2026, 6(1), 12; https://doi.org/10.3390/textiles6010012 - 19 Jan 2026
Viewed by 391
Abstract
Waste textiles may contain heavy metals, which can originate from dyes, mordants, or other chemical treatments used during manufacturing. To explore the impact of heavy metals on the adsorption properties of activated carbon derived from discarded textiles through pyrolysis and to mitigate heavy [...] Read more.
Waste textiles may contain heavy metals, which can originate from dyes, mordants, or other chemical treatments used during manufacturing. To explore the impact of heavy metals on the adsorption properties of activated carbon derived from discarded textiles through pyrolysis and to mitigate heavy metal migration, this study investigated the adsorption behavior of copper-impregnated pyrolytic carbon toward typical pollutants—methylene blue and lead—in simulated dyeing wastewater. Aqueous copper nitrate was used to impregnate the waste pure cotton textiles (WPCTs) to introduce copper species as precursors for creating additional active sites. The study systematically examined adsorption mechanisms, single and binary adsorption systems, adsorption kinetics, adsorption isotherms, adsorption thermodynamics, and the influence of pH. Key findings and conclusions are as follows: Under optimal conditions, the copper-containing biochar (Cu-BC) demonstrated maximum adsorption capacities of 36.70 ± 1.54 mg/g for Pb(II) and 104.93 ± 8.71 mg/g for methylene blue. In a binary adsorption system, when the contaminant concentration reached 80 mg/L, the adsorption capacity of Cu-BC for Pb(II) was significantly enhanced, with the adsorption amount increasing by over 26%. However, when the Pb(II) concentration reached 40 mg/L, it inhibited the adsorption of contaminants, reducing the adsorption amount by 20%. SEM, XRD, Cu LMM, FTIR and XPS result analysis proves that the adsorption mechanism of methylene blue involves π–π interactions, hydrogen bonding, electrostatic interactions, and pore filling. For Pb(II) ions, the adsorption likely occurs via electrostatic interactions, complexation with functional groups, and pore filling. This study supplements the research content on the copper adsorption mechanism supported by biochar for heavy metal adsorption research and broadens the application scope of biochar in the field of heavy metal adsorption. Full article
Show Figures

Figure 1

Back to TopTop