Ceruloplasmin and Coronary Heart Disease—A Systematic Review
Abstract
1. Introduction
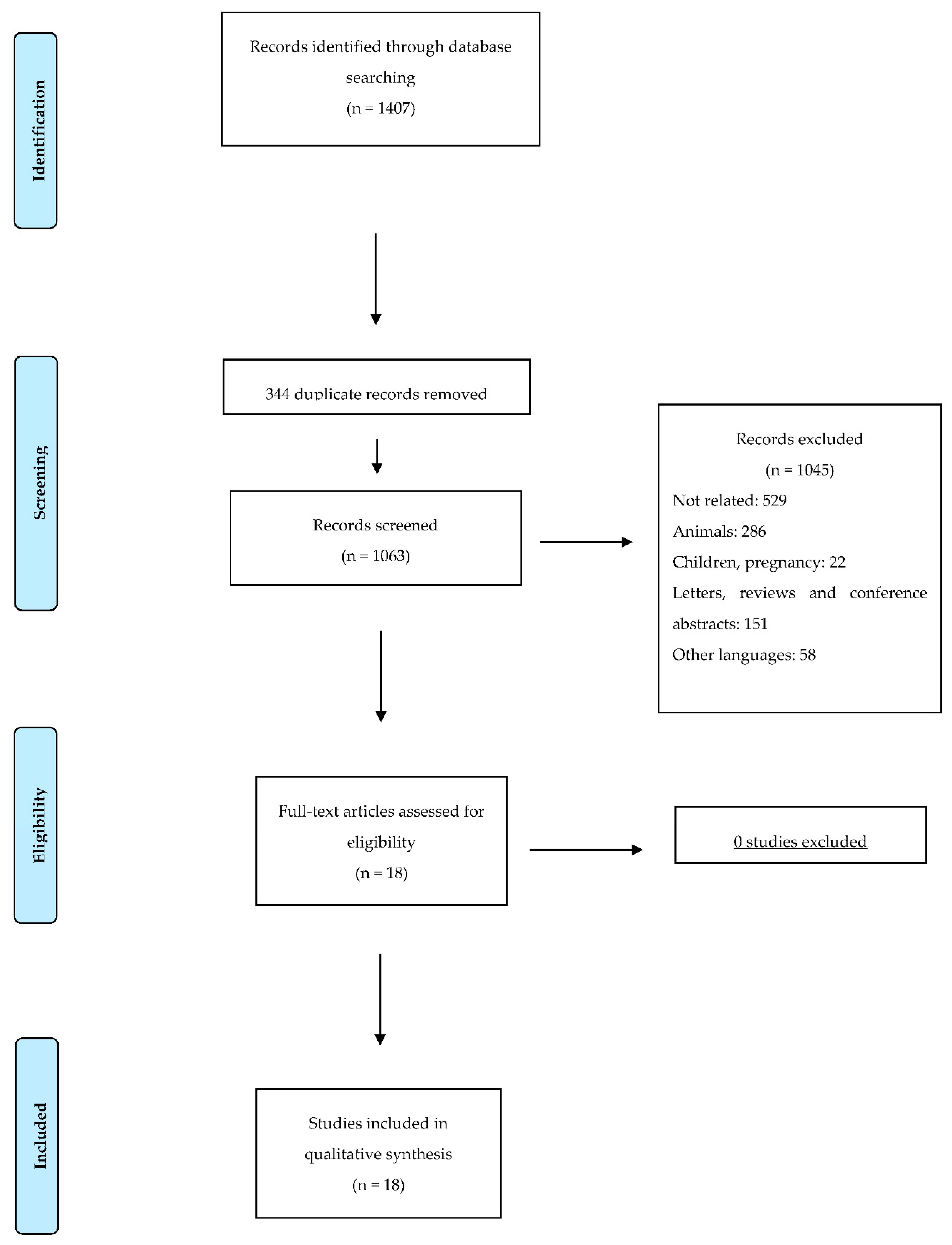
2. Methods
3. Results
4. Discussion
5. Limitations
6. Conclusions
Author Contributions
Funding
Conflicts of Interest
References
- Benjamin, E.J.; Muntner, P.; Alonso, A.; Bittencourt, M.S.; Callaway, C.W.; Carson, A.P.; Chamberlain, A.M.; Chang, A.R.; Cheng, S.; Das, S.R.; et al. Heart disease and stroke statistics-2019 update: A report from the American Heart Association. Circulation 2019, 139, e56–e528. [Google Scholar] [CrossRef] [PubMed]
- Lloyd-Jones, D.; Adams, R.J.; Brown, T.M.; Carnethon, M.; Dai, S.; De Simone, G.; Ferguson, T.B.; Ford, E.; Furie, K.; Gillespie, C.; et al. Executive summary: Heart disease and stroke statistics—2010 update: A report from the American Heart Association. Circulation 2010, 121, 948–954. [Google Scholar] [PubMed]
- Nichols, M.; Townsend, N.; Scarborough, P.; Rayner, M. Cardiovascular disease in Europe 2014: Epidemiological update. Eur. Heart J. 2014, 35, 2929. [Google Scholar] [CrossRef] [PubMed]
- Writing Group Members; Rosamond, W.; Flegal, K.; Furie, K.; Go, A.; Greenlund, K.; Haase, N.; Hailpern, S.M.; Ho, M.; Howard, V.; et al. Heart disease and stroke statistics—2008 update: A report from the American Heart Association Statistics Committee and Stroke Statistics Subcommittee. Circulation 2008, 117, e25–e146. [Google Scholar]
- Sampson, U.K.; Fazio, S.; Linton, M.F. Residual cardiovascular risk despite optimal LDL cholesterol reduction with statins: The evidence, etiology, and therapeutic challenges. Curr. Atheroscler. Rep. 2012, 14, 1–10. [Google Scholar] [CrossRef]
- Radovanovic, S.; Savic-Radojevic, A.; Pljesa-Ercegovac, M.; Djukic, T.; Suvakov, S.; Krotin, M.; Simić, D.V.; Matic, M.; Radojicic, Z.; Pekmezovic, T.; et al. Markers of oxidative damage and antioxidant enzyme activities as predictors of morbidity and mortality in patients with chronic heart failure. J. Card. Fail. 2012, 18, 493–501. [Google Scholar] [CrossRef]
- Simic, T.; Pljesa-Ercegovac, M.; Savic-Radojevic, A.; Hadziahmetovic, M.; Mimic-Oka, J. Identification of a glutathione S-transferase without affinity for glutathione sepharose in human kidney. Amino Acids 2006, 30, 495–498. [Google Scholar] [CrossRef]
- Dadu, R.T.; Dodge, R.; Nambi, V.; Virani, S.S.; Hoogeveen, R.C.; Smith, N.L.; Chen, F.; Pankow, J.; Guild, C.; Tang, W.H.W.; et al. Ceruloplasmin and heart failure in the Atherosclerosis Risk in Communities study. Circ. Heart Fail. 2013, 6, 936–943. [Google Scholar] [CrossRef]
- Jeremy, J.Y.; Shukla, N. Ceruloplasmin dysfunction: A key factor in the pathophysiology of atrial fibrillation? J. Intern. Med. 2014, 275, 191–194. [Google Scholar] [CrossRef]
- Harris, R.P.; Helfand, M.; Woolf, S.H.; Lohr, K.N.; Mulrow, C.D.; Teutsch, S.M.; Atkins, D. Current methods of the US Preventive Services Task Force: A review of the process. Am. J. Prev. Med. 2001, 20 (Suppl. S3), 21–35. [Google Scholar] [CrossRef]
- Humphrey, L.L.; Fu, R.; Rogers, K.; Freeman, M.; Helfand, M. Homocysteine level and coronary heart disease incidence: A systematic review and meta-analysis. Mayo Clin. Proc. 2008, 83, 1203–1212. [Google Scholar] [CrossRef]
- Reunanen, A.; Knekt, P.; Aaran, R.K. Serum ceruloplasmin level and the risk of myocardial infarction and stroke. Am. J. Epidemiol. 1992, 136, 1082–1090. [Google Scholar] [CrossRef] [PubMed]
- Mänttäri, M.; Manninen, V.; Hurrunen, J.K.; Palosuo, T.; Ehnholm, C.; Heinonen, O.P.; Frick, M.H. Serum ferritin and ceruloplasmin as coronary risk factors. Eur. Heart J. 1994, 15, 1599–1603. [Google Scholar] [CrossRef]
- Mori, T.; Sasaki, J.; Kawaguchi, H.; Handa, K.; Takada, Y.; Matsunaga, A.; Kono, S.; Arakawa, K. Serum glycoproteins and severity of coronary atherosclerosis. Am. Heart J. 1995, 129, 234–238. [Google Scholar] [CrossRef]
- Enbergs, A.; Dorszewski, A.; Luft, M.; M??nnig, G.; Kleemann, A.; Schulte, H.; Assmann, G.; Breithardt, G.; Kerber, S. Failure to confirm ferritin and caeruloplasmin as risk factors for the angiographic extent of coronary arteriosclerosis. Coron. Artery Dis. 1998, 9, 119–124. [Google Scholar] [PubMed]
- Klipstein-Grobusch, K.; Grobbee, D.E.; Koster, J.F.; Lindemans, J.; Boeing, H.; Hofman, A.; Witteman, J.C.M. Serum caeruloplasmin as a coronary risk factor in the elderly: The Rotterdam Study. Br. J. Nutr. 1999, 81, 139–144. [Google Scholar] [CrossRef] [PubMed]
- Engström, G.; Stavenow, L.; Hedblad, B.; Lind, P.; Tydén, P.; Janzon, L.; Lindgärde, F. Inflammation-sensitive plasma proteins and incidence of myocardial infarction in men with low cardiovascular risk. Arterioscler. Thromb. Vasc. Biol. 2003, 23, 2247–2251. [Google Scholar] [CrossRef][Green Version]
- Engström, G.; Hedblad, B.; Stavenow, L.; Jonsson, S.; Lind, P.; Janzon, L.; Lindgärde, F. Incidence of obesity-associated cardiovascular disease is related to inflammation-sensitive plasma proteins: A population-based cohort study. Arterioscler. Thromb. Vasc. Biol. 2004, 24, 1498–1502. [Google Scholar] [CrossRef] [PubMed]
- Engström, G.; Hedblad, B.; Stavenow, L.; Tydén, P.; Lind, P.; Janzon, L.; Lindgärde, F. Fatality of future coronary events is related to inflammation-sensitive plasma proteins: A population-based prospective cohort study. Circulation 2004, 110, 27–31. [Google Scholar] [CrossRef] [PubMed]
- Verma, V.K.; Ramesh, V.; Tewari, S.; Gupta, R.K.; Sinha, N.; Pandey, C.M. Role of bilirubin, vitamin C and ceruloplasmin as antioxidants in coronary artery disease [CAD]. Indian J. Clin. Biochem. 2005, 20, 68–74. [Google Scholar] [CrossRef] [PubMed][Green Version]
- Brunetti, N.D.; Pellegrino, P.L.; Correale, M.; De Gennaro, L.; Cuculo, A.; Di Biase, M. Acute phase proteins and systolic dysfunction in subjects with acute myocardial infarction. J. Thromb. Thrombolysis 2008, 26, 196–202. [Google Scholar] [CrossRef]
- Göçmen, A.Y.; Şahin, E.; Semiz, E.; Gümüslü, S. Is elevated serum ceruloplasmin level associated with increased risk of coronary artery disease? Can. J. Cardiol. 2008, 24, 209–212. [Google Scholar] [CrossRef]
- Kaur, K.; Bedi, G.; Kaur, M.; Vij, A.; Kaur, I. Lipid peroxidation and the levels of antioxidant enzymes in coronary artery disease. Indian J. Clin. Biochem. 2008, 23, 33–37. [Google Scholar] [CrossRef]
- Deepa, M.; Pasupathi, P.; Sankar, K.B.; Rani, P.; Kumar, S.P. Free radicals and antioxidant status in acute myocardial infarction patients with and without diabetes mellitus. Bangladesh Med. Res. Counc. Bull. 2009, 35, 95–100. [Google Scholar] [CrossRef] [PubMed]
- Kumar, A.; Nagtilak, S.; Sivakanesan, R.; Gunasekera, S. Cardiovascular risk factors in elderly normolipidemic acute myocardial infarct patients—A case controlled study from India. Southeast Asian J. Trop. Med. Public Health 2009, 40, 581–592. [Google Scholar]
- Tang, W.H.W.; Wu, Y.; Nicholls, S.J.; Brennan, D.M.; Pepoy, M.; Mann, S.; Pratt, A.; Van Lente, F.; Hazen, S.L. Subclinical myocardial necrosis and cardiovascular risk in stable patients undergoing elective cardiac evaluation. Arterioscler. Thromb. Vasc. Biol. 2010, 30, 634–640. [Google Scholar] [CrossRef][Green Version]
- Tang, W.H.W.; Wu, Y.; Hartiala, J.; Fan, Y.; Stewart, A.F.R.; Roberts, R.; McPherson, R.; Fox, P.L.; Allayee, H.; Hazen, S.L. Clinical and genetic association of serum ceruloplasmin with cardiovascular risk. Arterioscler. Thromb. Vasc. Biol. 2012, 32, 516–522. [Google Scholar] [CrossRef]
- Grammer, T.B.; Kleber, M.E.; Silbernagel, G.; Pilz, S.; Scharnagl, H.; Lerchbaum, E.; Tomaschitz, A.; Koenig, W.; Marz, W. Copper, ceruloplasmin, and long-term cardiovascular and total mortality (the Ludwigshafen Risk and Cardiovascular Health Study). Free Radic. Res. 2014, 48, 706–715. [Google Scholar] [CrossRef]
- Bao, X.; Borné, Y.; Johnson, L.S.; Muhammad, I.F.; Persson, M.; Niu, K.; Engström, G. Comparing the inflammatory profiles for incidence of diabetes mellitus and cardiovascular diseases: A prospective study exploring the ‘common soil’ hypothesis. Cardiovasc. Diabetol. 2018, 17, 87. [Google Scholar] [CrossRef]
- Adelstein, S.J.; Coombs, T.L.; Vallee, B.L. Metalloenzymes and myocardial infarction. I. The relation between serum copper and ceruloplasmin and its catalytic activity. N. Engl. J. Med. 1956, 255, 105–109. [Google Scholar] [CrossRef]
- Bustamante, J.B.; Mateo, M.C.; Fernandez, J.; de Quiros, B.; Manchado, O.O. Zinc, copper and ceruloplasmin in arteriosclerosis. Biomedicine 1976, 25, 244–245. [Google Scholar] [PubMed]
- Jayakumari, N.; Ambikakumari, V.; Balakrishnan, K.G.; Iyer, K.S. Antioxidant status in relation to free radical production during stable and unstable anginal syndromes. Atherosclerosis 1992, 94, 183–190. [Google Scholar] [CrossRef]
- Shukla, N.; Maher, J.; Masters, J.; Angelini, G.D.; Jeremy, J.Y. Does oxidative stress change ceruloplasmin from a protective to a vasculopathic factor? Atherosclerosis 2006, 187, 238–250. [Google Scholar] [CrossRef]
- Li, K.; Li, C.; Xiao, Y.; Wang, T.; Kang, Y.J. The loss of copper is associated with the increase in copper metabolism MURR domain 1 in ischemic hearts of mice. Exp. Biol. Med. (Maywood) 2018, 243, 780–785. [Google Scholar] [CrossRef] [PubMed]
- Ehrenwald, E.; Chisolm, G.M.; Fox, P.L. Intact human ceruloplasmin oxidatively modifies low density lipoprotein. J. Clin. Investig. 1994, 93, 1493–1501. [Google Scholar] [CrossRef] [PubMed]
- Ehrenwald, E.; Fox, P.L. Role of endogenous ceruloplasmin in low density lipoprotein oxidation by human U937 monocytic cells. J. Clin. Investig. 1996, 97, 884–890. [Google Scholar] [CrossRef]
- Mukhopadhyay, C.K.; Ehrenwald, E.; Fox, P.L. Ceruloplasmin enhances smooth muscle cell- and endothelial cell-mediated low density lipoprotein oxidation by a superoxide-dependent mechanism. J. Biol. Chem. 1996, 271, 14773–14778. [Google Scholar] [CrossRef]
- Awadallah, S.M.; Hamad, M.; Jbarah, I.; Salem, N.M.; Mubarak, M.S. Autoantibodies against oxidized LDL correlate with serum concentrations of ceruloplasmin in patients with cardiovascular disease. Clin. Chim. Acta 2006, 365, 330–336. [Google Scholar] [CrossRef]
- Mezzetti, A.; Guglielmi, M.D.; Pierdomenico, S.D.; Costantini, F.; Cipollone, F.; De Cesare, D.; Bucciarelli, T.; Ucchino, S.; Chiarelli, F.; Cuccurullo, F.; et al. Increased systemic oxidative stress after elective endarterectomy: Relation to vascular healing and remodeling. Arterioscler. Thromb. Vasc. Biol. 1999, 19, 2659–2665. [Google Scholar] [CrossRef]
- Michel, T. NO way to relax: The complexities of coupling nitric oxide synthase pathways in the heart. Circulation 2010, 121, 484–486. [Google Scholar] [CrossRef]
- Massion, P.B.; Feron, O.; Dessy, C.; Balligand, J.L. Nitric oxide and cardiac function: Ten years after, and continuing. Circ. Res. 2003, 93, 388–398. [Google Scholar] [CrossRef] [PubMed]
- Shiva, S.; Wang, X.; Ringwood, L.A.; Xu, X.; Yuditskaya, S.; Annavajjhala, V.; Miyajima, H.; Hogg, N.; Harris, Z.L.; Gladwin, M.T. Ceruloplasmin is a NO oxidase and nitrite synthase that determines endocrine NO homeostasis. Nat. Chem. Biol. 2006, 2, 486–493. [Google Scholar] [CrossRef] [PubMed]
- Frieden, E.; Hsieh, H.S. The biological role of ceruloplasmin and its oxidase activity. Adv. Exp. Med. Biol. 1976, 74, 505–529. [Google Scholar] [PubMed]
- Chapman, A.L.P.; Mocatta, T.J.; Shiva, S.; Seidel, A.; Chen, B.; Khalilova, I.; Paumann-Page, M.E.; Jameson, G.N.L.; Winterbourn, C.C.; Kettle, A.J. Ceruloplasmin is an endogenous inhibitor of myeloperoxidase. J. Biol. Chem. 2013, 288, 6465–6477. [Google Scholar] [CrossRef]

| Cohort studies Criteria Initial assembly of comparable groups: cohort studies—consideration of potential confounders with either restriction or measurement for adjustment in the analysis; consideration of inception cohorts Maintenance of comparable groups (including attrition, crossovers, adherence, contamination) Major differential loss in follow-up or overall high loss in follow-up Measurements: equal, reliable and valid (including masking of outcome assessment) Clear definition of interventions Important outcomes considered Definition of ratings on the basis of above criteria Good Meets all criteria: comparable groups are assembled initially and maintained throughout the study (follow-up at least 80%); reliable and valid measurement instruments are used and applied equally to the groups; important outcomes are considered, and appropriate attention is given to confounders in analysis. Fair Any or all of the following problems occur, without the important limitations noted in the “poor” category: generally comparable groups are assembled initially but some question remains about whether some (albeit not major) differences occurred in follow-up; measurement instruments are acceptable (albeit not the best) and are generally applied equally; some but not all important outcomes are considered, and some but not all potential confounders are accounted for. Poor Any of the following major limitations exists: groups assembled initially are not close to being comparable or maintained throughout the study; unreliable or invalid measurement instruments are used, and key confounders are given little or no attention. |
| Case-control studies Criteria Accurate ascertainment of cases Non-biased selection of cases/controls with exclusion criteria applied equally to both Response rate Diagnostic testing procedures applied equally to each group Measurement of exposure accurate and applied equally to each group Appropriate attention to potential confounding variables Definition of ratings on the basis of the above criteria Good Appropriate ascertainment of cases and non-biased selection of case and control participants; exclusion criteria applied equally to cases and controls; response rate equal to or greater than 80%; diagnostic procedures and measurements accurate and applied equally to cases and controls, and appropriate attention to confounding variables. Fair Recent, relevant, without major apparent selection or diagnostic work-up bias but with response rate less than 80% or attention to some but not all important confounding variables. Poor Major selection or diagnostic work-up biases, response rates less than 50%, or inattention to confounding variables. |
| Authors and Year of Publication | Study Design, Population; Age (y; Mean ± Standard Desviation) | Sample Size, Cases/Controls | Follow-Up in Years (If Applicable) | Outcomes Evaluated | Main Findings Related to Ceruloplasmin | Quality of Study | Supports a Direct Relationship between Higher Ceruloplasmin (CP) Levels and Coronary Heart Disease (CHD) Risk (Yes/No) |
|---|---|---|---|---|---|---|---|
| Reunanen et al. [12]; 1992 | Nested case-control, men and women; 59 (mean) | 104/104 | 11.0 | Incidence of MI and stroke | Higher serum CP levels are a risk factor for myocardial infarction (MI). Adjusted OR in the highest tertile: 3.1 (1.3–7.6 95% confidence interval (CI) | Good | Yes |
| M. Manttari et al. [13]; 1994 | Nested case-control, men; 49.3 ± 4.4 (cases); 47.2 ± 4.7 (controls) | 136/136 | 5.0 | Non-fatal myocardial infarction or cardiac death | There was an increase in coronary risk in patients with rising CP. The risk in the highest tertile was double (OR 2.1; 1.1–4.2 95% CI) that of the lowest. The risk of high CP was influenced by lipoprotein cholesterol concentrations, with an odds ratio of 2.4 (1.3–4.4 95% CI) in subjects with high low-density lipoprotein cholesterol and of 11.3 (2.5–52.2 95% CI) in subjects with low high-density lipoprotein cholesterol. | Good | Yes |
| Mori et al. [14]; 1995 | Cohort, men and women, 57.8 ± 9.7; 61.2 ± 9.3 respectively | 225 | 4.1 | Severity of coronary atherosclerosis in patients undergoing coronary angiography. (Gensini Score) | CP can be an independent risk factor for coronary atherosclerosis and determine the severity of the disease. | Fair | Yes |
| Enbergs et al. [15]; 1998 | Cohort, men and women, 55.1 ± 9.6; 54.6 ± 10.0 respectively. | 275 | 1.0 | The extent of CHD assessed by three scores (Vessel score, stenosis score and extent score) | Serum CP levels were not confirmed as risk factor for the extent of CHD. | Fair | No |
| Klipstein-Grobusch et al. [16]; 1999 | Nested case-control, men and women; 76.4 ± 8.7 (cases); 76.8 ± 9.0 (controls) | 83/127 | 4.0 | Incidence of MI | Risk of MI for the highest compared with the lowest quartile of CP was 2.46 (1.04–6.00 95% CI). After adjustment for C-reactive protein and leucocyte count, the excess risk was reduced by 33% suggesting that the association between serum CP and CHD may be attributed to inflammation processes. | Good | Yes |
| G. Engström et al. [17]; 2003 | Cohort, men; mean approximately 46.9 | 6075 | 18.1 ± 4.3 years | Incidence of MI | CP levels increased the Incidence of MI. The relative risk in the highest quartile of low-risk group were 1.00 (reference), 1.9 (95% CI 0.8–4.2), 1.8 (95% CI 0.6–5.4), and 2.9 (95% CI 1.05–8.1), respectively, for men with an increasing number of inflammation-sensitive plasma proteins (ISPs) (0, 1, 2 and ≥ 3 ISPs). On the other hand, in the high-risk group, relative risks (RRs) were 1.00, 1.4 (95% CI 0.9–2.2), 1.9 (95% CI 1.2–3.1), and 2.0 (95% CI 1.3–3.1), respectively, for men with an increasing number of ISPs (0, 1, 2 and ≥ 3 ISPs) | Good | Yes |
| G. Engström et al. [18]; 2004 | Cohort, men; 46.8 ± 3.7. | 6075 | 18.7 ± 4.2 | Incidences of cardiovascular events (myocardial infarction, stroke, cardiovascular deaths), cardiac events (fatal or nonfatal myocardial infarction), and stroke | The age-adjusted relative risks in obese men were 2.1 (95% CI 1.4–3.4), 2.4 (95% CI 1.5–3.7), 3.7 (95% CI 2.3–6.0), and 4.5 (95% CI 3.0–6.6), respectively for men with an increasing number of ISPs (0, 1, 2 and ≥ 3 ISPs) | Good | Yes |
| G. Engström et al. [19]; 2004 | Cohort, men; 46.8 ± 3.7. | 6075 | 19 | Nonfatal MI or death from CHD | A higher number of CHD deaths was noted in men who had presented a low-grade inflammation during many years before. Of the 680 men with a coronary event, 197 died the first day and 228 died within 28 days. The proportions who died the first day were 26%, 25%, 29%, and 35%, respectively, for men with an increasing number of ISPs (0, 1, 2 and ≥ 3 ISPs). The corresponding proportions who died within 28 days were 30%, 31%, 34%, and 38%, respectively | Good | Yes |
| Verma et al. [20]; 2005 | Cohort, men and women; 50–59 | 250 | Severity of coronary artery disease (CAD) and modifiable CAD risk factors | Verma et al. explored how serum levels of three antioxidants (vitamin C, bilirubin and CP) were related to CHD risk factors. A 7–18% decrease was observed in CHD patients with severe disease with increasing serum levels of the three antioxidants. In the same line, a decrease of 14–20% was objectified in triple vessel disease and of 39% in MI occurred with increasing serum CP in CHD patients, compared to the non-MI group. An inverse relationship was found between the three antioxidants studied and coronary risk factor suggesting that greater care in traditional risk factors would maintain a high level of these antioxidants | Poor | No | |
| Brunetti et al. [21]; 2008 | Cohort, men and women; 65.8 ± 11.25 | 123 | Left ventricular systolic function during the early phase of acute MI | Systolic dysfunction in ST elevation acute MI patients seems to be associated with an inflammatory response featured by a rise in plasmatic concentration of acute-phase proteins (APPs); increase in APPs concentrations seems to own a short-term prognostic relevance. CP values were the most significant markers of acute heart failure when compared with patients without systolic dysfunction (40.1 ± 9.7 vs. 31.4 ± 7.6 mg/dL, p < 0.001). | Fair | Yes | |
| Göçmen et al. [22]; 2008 | Case-control, men and women; 56.31 ± 2.74 (men); 54.23 ± 1.55 (women) | 26/26 | CAD | High CP and low albumin levels were found to be independent risk factors for CAD. | Poor | Yes | |
| Kaur et al. [23]; 2008 | Case-control, men and women; 41–60 | 50/30 | CAD | Increase in the levels of CP in patients of CAD (Mean ±SD, 48.93 ± 4.44 mg/dl as compared to controls (32.25 ± 4.67 mg %). CP could be a risk factor of CAD by modifying of Low-density lipoprotein (LDL) to an atherogenic form. | Poor | Yes | |
| Deepa et al. [24]; 2009 | Case-control, men; 43 (mean approximately) | 100/50 | Acute MI with Diabetes Mellitus (DM) and non-DM | CP levels were significantly higher in diabetic and non-diabetic MI patients as compared with controls (p < 0.001) suggesting that CP may act as an oxidative stress indicator. | Poor | Yes | |
| Kumar et al. [25]; 2009 | Case-control, men and women; 61.8 ± 3.8 (cases); 60.5 ± 3.4 (controls) | 165/165 | MI | CP levels were higher in MI patients than controls. | Fair | Yes | |
| Tang et al. [26]; 2010 | Cohort, men and women; 63± 11 approximately | 3828 | 3.0 | Subclinical myocardial necrosis | The presence of subclinical myocardial necrosis was associated with elevations in CP levels. | Good | Yes |
| Tang et al. [27]; 2012 | Cohort, men and women; 63± 11 approximately | 4177 | 3.0 | Incident major adverse cardiovascular events (MACE = death, MI, stroke) in stable cardiac patients. | Serum CP level was associated with higher risk of MI with a HR of 2.35, (95% CI 1.79–3.09) comparing the top quartile versus the lowest. CP remained independently predictive of MACE (HR 1.55, 95% CI 1.10–2.17). Genetic variants at the CP locus were not associated with prevalent or incident risk of CAD. | Good | Yes |
| T. B. Grammer et al. [28]; 2014 | Cohort, men and women; 62.5 ± 10 approximately | 3253 | 4.0 | Angiographic CAD and mortality from all causes and cardiovascular causes. | When the highest quartile for CP levels was compared to the lowest, HR for death from any cause was 2.63 (95% CI, 2.17–3.20), and HR for death from cardiovascular causes was 3.02 (95% CI, 2.36–3.86). The concentration of CP was therefore independently associated with increased risk of death from all and cardiovascular | Good | Yes |
| Xue Bao et al. [29]; 2018 | Cohort, men and women; mean 57 approximately | Sub-cohort 4658 | 17.7 ± 5.46 | DM and CVD | CP levels, alpha1-antitrypsin and soluble urokinase plasminogen activator receptor predicted increased risk of CVD but not DM. | Good | Yes |
Publisher’s Note: MDPI stays neutral with regard to jurisdictional claims in published maps and institutional affiliations. |
© 2020 by the authors. Licensee MDPI, Basel, Switzerland. This article is an open access article distributed under the terms and conditions of the Creative Commons Attribution (CC BY) license (http://creativecommons.org/licenses/by/4.0/).
Share and Cite
Arenas de Larriva, A.P.; Limia-Pérez, L.; Alcalá-Díaz, J.F.; Alonso, A.; López-Miranda, J.; Delgado-Lista, J. Ceruloplasmin and Coronary Heart Disease—A Systematic Review. Nutrients 2020, 12, 3219. https://doi.org/10.3390/nu12103219
Arenas de Larriva AP, Limia-Pérez L, Alcalá-Díaz JF, Alonso A, López-Miranda J, Delgado-Lista J. Ceruloplasmin and Coronary Heart Disease—A Systematic Review. Nutrients. 2020; 12(10):3219. https://doi.org/10.3390/nu12103219
Chicago/Turabian StyleArenas de Larriva, Antonio P., Laura Limia-Pérez, Juan F. Alcalá-Díaz, Alvaro Alonso, José López-Miranda, and Javier Delgado-Lista. 2020. "Ceruloplasmin and Coronary Heart Disease—A Systematic Review" Nutrients 12, no. 10: 3219. https://doi.org/10.3390/nu12103219
APA StyleArenas de Larriva, A. P., Limia-Pérez, L., Alcalá-Díaz, J. F., Alonso, A., López-Miranda, J., & Delgado-Lista, J. (2020). Ceruloplasmin and Coronary Heart Disease—A Systematic Review. Nutrients, 12(10), 3219. https://doi.org/10.3390/nu12103219

