Establishment of Skeletal Myogenic Progenitors from Non-Human Primate Induced Pluripotent Stem Cells
Abstract
1. Introduction
2. Material and Methods
2.1. iPS Cell Reprogramming, iPS Cell Maintenance, and Myogenic Differentiation
2.2. Teratoma Studies
2.3. Cytogenetic Analysis
2.4. RNA Isolation, Library Preparation, and Sequencing
2.5. Transcriptome Analysis
2.6. Transplantation Studies
2.7. Immunoglobulin Levels
2.8. Assessment of Donor-Specific T- and B-Cell Proliferation
2.9. Immunostaining and Quantification
2.10. qPCR
2.11. Statistical Analysis
2.12. Data Availability
3. Results
3.1. PAX7 Induces Myogenic Specification of NHP iPS Cells
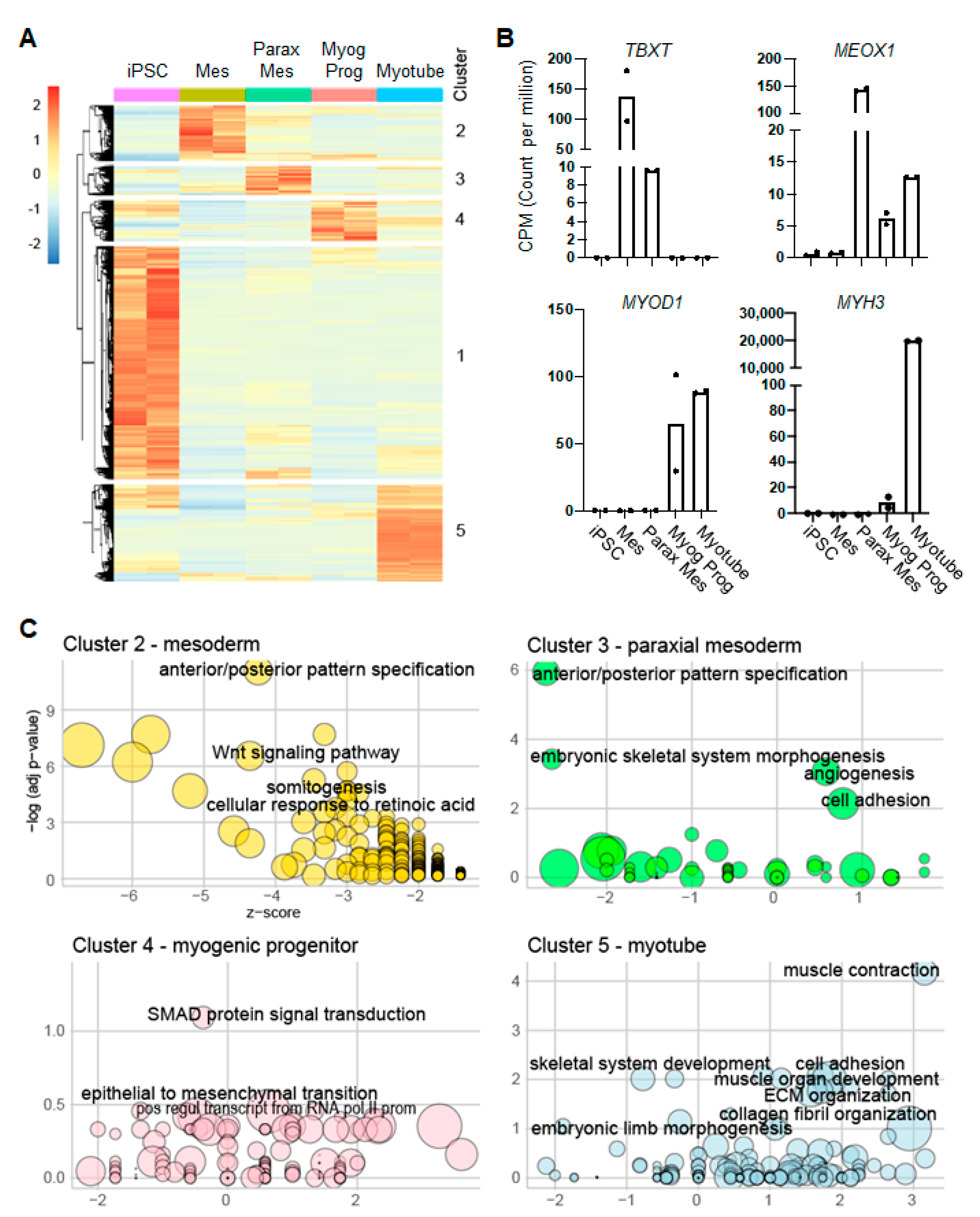
3.2. Global Transcriptional Characterization of Differentiating NHP iPAX7 iPS Cells
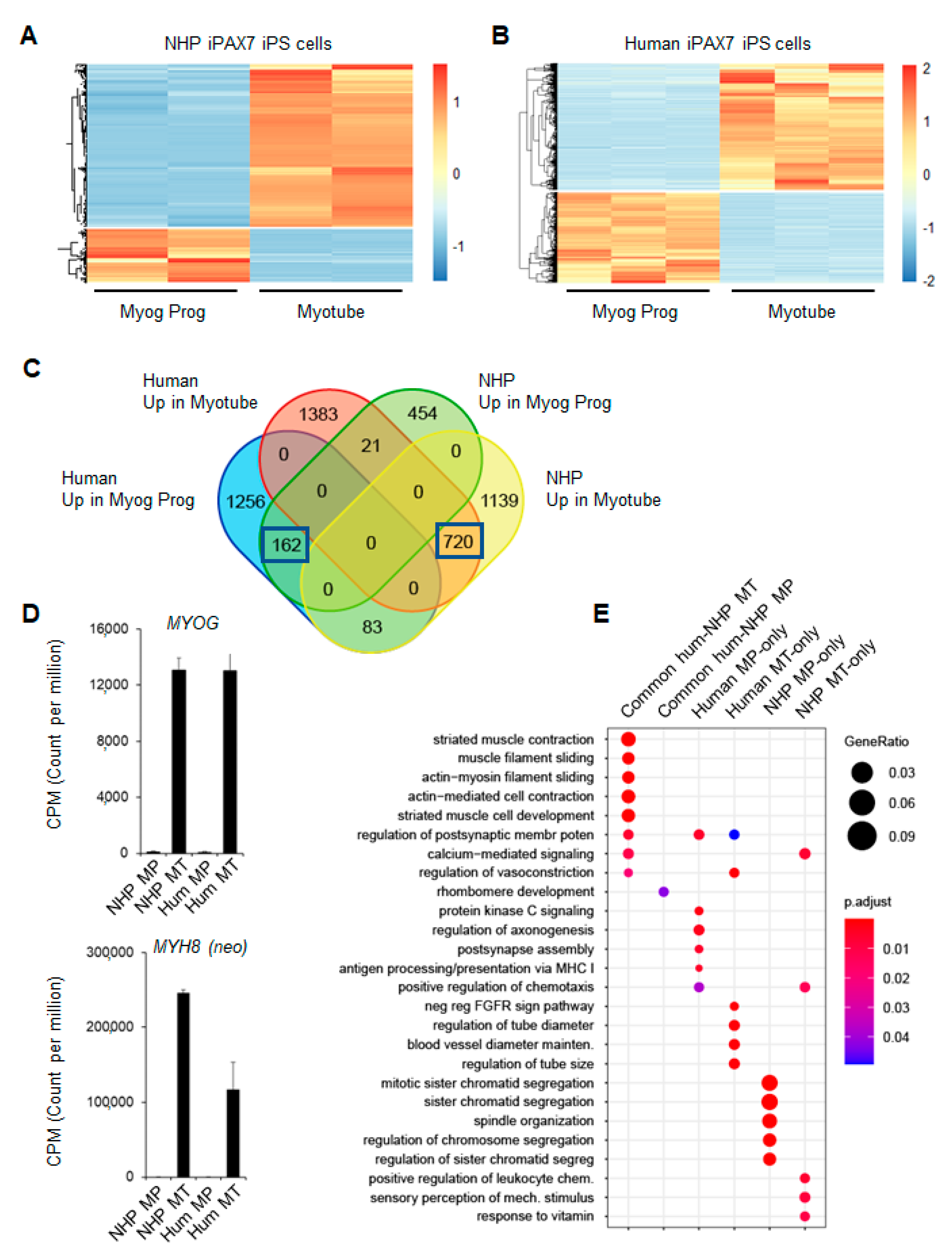
3.3. Transcriptional Convergence of the Myogenic Programs between NHP and Human iPS-Cell-Derived Cultures
3.4. In Vivo Regenerative Potential of NHP iPAX7 Myogenic Progenitors
4. Discussion
Supplementary Materials
Author Contributions
Funding
Institutional Review Board Statement
Informed Consent Statement
Data Availability Statement
Acknowledgments
Conflicts of Interest
References
- Takahashi, K.; Yamanaka, S. Induction of Pluripotent Stem Cells from Mouse Embryonic and Adult Fibroblast Cultures by Defined Factors. Cell 2006, 126, 663–676. [Google Scholar] [CrossRef]
- Azzag, K.; Bosnakovski, D.; Tungtur, S.; Salama, P.; Kyba, M.; Perlingeiro, R.C.R. Transplantation of PSC-derived myogenic progenitors counteracts disease phenotypes in FSHD mice. NPJ Regen. Med. 2022, 7, 43. [Google Scholar] [CrossRef]
- Azzag, K.; Ortiz-Cordero, C.; Oliveira, N.A.J.; Magli, A.; Selvaraj, S.; Tungtur, S.; Upchurch, W.; Iaizzo, P.A.; Lu, Q.L.; Perlingeiro, R.C.R. Efficient engraftment of pluripotent stem cell-derived myogenic progenitors in a novel immunodeficient mouse model of limb girdle muscular dystrophy 2I. Skelet. Muscle 2020, 10, 10. [Google Scholar] [CrossRef] [PubMed]
- Darabi, R.; Arpke, R.W.; Irion, S.; Dimos, J.T.; Grskovic, M.; Kyba, M.; Perlingeiro, R.C. Human ES- and iPS-derived myogenic progenitors restore DYSTROPHIN and improve contractility upon transplantation in dystrophic mice. Cell Stem Cell 2012, 10, 610–619. [Google Scholar] [CrossRef] [PubMed]
- Dhoke, N.R.; Kim, H.; Selvaraj, S.; Azzag, K.; Zhou, H.; Oliveira, N.A.; Tungtur, S.; Ortiz-Cordero, C.; Kiley, J.; Lu, Q.L.; et al. A universal gene correction approach for FKRP-associated dystroglycanopathies to enable autologous cell therapy. Cell Rep. 2021, 36, 109360. [Google Scholar] [CrossRef]
- Kim, H.; Selvaraj, S.; Kiley, J.; Azzag, K.; Garay, B.I.; Perlingeiro, R.C. Genomic Safe Harbor Expression of PAX7 for the Generation of Engraftable Myogenic Progenitors. Stem Cell Rep. 2021, 16, 10–19. [Google Scholar] [CrossRef] [PubMed]
- Selvaraj, S.; Dhoke, N.R.; Kiley, J.; Mateos-Aierdi, A.J.; Tungtur, S.; Mondragon-Gonzalez, R.; Killeen, G.; Oliveira, V.K.; de Munain, A.L.; Perlingeiro, R.C. Gene Correction of LGMD2A Patient-Specific iPSCs for the Development of Targeted Autologous Cell Therapy. Mol. Ther. 2019, 27, 2147–2157. [Google Scholar] [CrossRef]
- Daadi, M.M.; Barberi, T.; Shi, Q.; Lanford, R.E. Nonhuman Primate Models in Translational Regenerative Medicine. Stem Cells Dev. 2014, 23 (Suppl. 1), 83–87. [Google Scholar] [CrossRef]
- Friedman, H.; Haigwood, N.; Ator, N.; Newsome, W.; Allan, J.S.; Golos, T.G.; Kordower, J.H.; Shade, R.E.; Goldberg, M.E.; Bailey, M.R.; et al. The Critical Role of Nonhuman Primates in Medical Research. Pathog. Immun. 2017, 2, 352–365. [Google Scholar] [CrossRef]
- D’Souza, S.S.; Kumar, A.; Maufort, J.; Weinfurter, J.T.; Raymond, M.; Strelchenko, N.S.; Perrin, E.; Coonen, J.; Mejia, A.; Simmons, H.A.; et al. Assessment of safety and immunogenicity of MHC homozygous iPSC-derived CD34+ hematopoietic progenitors in an NHP model. Blood Adv. 2022, 6, 5267–5278. [Google Scholar] [CrossRef]
- Uyama, H.; Tu, H.Y.; Sugita, S.; Yamasaki, S.; Kurimoto, Y.; Matsuyama, T.; Shiina, T.; Watanabe, T.; Takahashi, M.; Mandai, M. Competency of iPSC-derived retinas in MHC-mismatched transplantation in non-human primates. Stem. Cell Rep. 2022, 17, 2392–2408. [Google Scholar] [CrossRef] [PubMed]
- Auchincloss, H., Jr. Xenogeneic transplantation: A review. Transplantation 1988, 46, 1–20. [Google Scholar] [CrossRef] [PubMed]
- Auchincloss, H., Jr.; Sachs, D.H. Xenogeneic transplantation. Annu. Rev. Immunol. 1998, 16, 433–470. [Google Scholar] [CrossRef] [PubMed]
- Cooper, D.K.C. A Brief History of Cross-Species Organ Transplantation. Bayl. Univ. Med. Cent. Proc. 2012, 24, 49–57. [Google Scholar] [CrossRef] [PubMed]
- Eissa, N.; Badrkhan, S.M.; Mohamed, M.A.; Shaban, J.Y.; Shahban, R.S.; Dawoud, M. Xenotransplantation: Past, present, and future directions. Highlights Biosci. 2022, 5, 1–15. [Google Scholar] [CrossRef]
- Magli, A.; Incitti, T.; Kiley, J.; Swanson, S.A.; Darabi, R.; Rinaldi, F.; Selvaraj, S.; Yamamoto, A.; Tolar, J.; Yuan, C.; et al. PAX7 Targets, CD54, Integrin alpha9beta1, and SDC2, Allow Isolation of Human ESC/iPSC-Derived Myogenic Progenitors. Cell Rep. 2017, 19, 2867–2877. [Google Scholar] [CrossRef]
- Selvaraj, S.; Mondragon-Gonzalez, R.; Xu, B.; Magli, A.; Kim, H.; Lainé, J.; Kiley, J.; Mckee, H.; Rinaldi, F.; Aho, J.; et al. Screening identifies small molecules that enhance the maturation of human pluripotent stem cell-derived myotubes. eLife 2019, 8, e47970. [Google Scholar] [CrossRef]
- Love, M.I.; Huber, W.; Anders, S. Moderated estimation of fold change and dispersion for RNA-seq data with DESeq2. Genome Biol. 2014, 15, 550. [Google Scholar] [CrossRef]
- Huang, D.W.; Sherman, B.T.; Lempicki, R.A. Systematic and integrative analysis of large gene lists using DAVID bioinformatics resources. Nat. Protoc. 2009, 4, 44–57. [Google Scholar] [CrossRef]
- Wu, T.; Hu, E.; Xu, S.; Chen, M.; Guo, P.; Dai, Z.; Feng, T.; Zhou, L.; Tang, W.; Zhan, L.; et al. clusterProfiler 4.0: A universal enrichment tool for interpreting omics data. Innovation 2021, 2, 100141. [Google Scholar] [CrossRef]
- Guide for the Care and Use of Laboratory Animals, 8th ed.; The National Academies Press: Washington, DC, USA, 2011.
- Palmer, S.; Oppler, S.H.; Graham, M.L. Behavioral Management as a Coping Strategy for Managing Stressors in Primates: The Influence of Temperament and Species. Biology 2022, 11, 423. [Google Scholar] [CrossRef] [PubMed]
- Graham, M.L.; Rieke, E.F.; Mutch, L.A.; Zolondek, E.K.; Faig, A.W.; DuFour, T.A.; Munson, J.W.; Kittredge, J.A.; Schuurman, H.-J. Successful implementation of cooperative handling eliminates the need for restraint in a complex non-human primate disease model. J. Med. Primatol. 2012, 41, 89–106. [Google Scholar] [CrossRef]
- Graham, M.L.; Rieke, E.F.; Dunning, M.; Mutch, L.A.; Craig, A.M.; Zolondek, E.K.; Hering, B.J.; Schuurman, H.-J.; Bianco, R.W. A novel alternative placement site and technique for totally implantable vascular access ports in non-human primates. J. Med. Primatol. 2009, 38, 204–212. [Google Scholar] [CrossRef] [PubMed]
- Mutch, L.A.; Klinker, S.T.; Janecek, J.J.; Niewinski, M.N.; Lee, R.M.Z.; Graham, M.L. Long-Term Management of Vascular Access Ports in Nonhuman Primates Used in Preclinical Efficacy and Tolerability Studies. J. Investig. Surg. 2018, 33, 493–504. [Google Scholar] [CrossRef] [PubMed]
- Buckingham, M.; Rigby, P.W. Gene Regulatory Networks and Transcriptional Mechanisms that Control Myogenesis. Dev. Cell 2014, 28, 225–238. [Google Scholar] [CrossRef] [PubMed]
- Chal, J.; Pourquie, O. Making muscle: Skeletal myogenesis in vivo and in vitro. Development 2017, 144, 2104–2122. [Google Scholar] [CrossRef] [PubMed]
- Xi, H.; Fujiwara, W.; Gonzalez, K.; Jan, M.; Liebscher, S.; Van Handel, B.; Schenke-Layland, K.; Pyle, A.D. In Vivo Human Somitogenesis Guides Somite Development from hPSCs. Cell Rep. 2017, 18, 1573–1585. [Google Scholar] [CrossRef]
- Xi, H.; Langerman, J.; Sabri, S.; Chien, P.; Young, C.S.; Younesi, S.; Hicks, M.; Gonzalez, K.; Fujiwara, W.; Marzi, J.; et al. A Human Skeletal Muscle Atlas Identifies the Trajectories of Stem and Progenitor Cells across Development and from Human Pluripotent Stem Cells. Cell Stem Cell 2020, 27, 181–185. [Google Scholar] [CrossRef]
- Skuk, D.; Caron, N.; Goulet, M.; Roy, B.; Espinosa, F.; Tremblay, J.P. Dynamics of the Early Immune Cellular Reactions after Myogenic Cell Transplantation. Cell Transplant. 2002, 11, 671–681. [Google Scholar] [CrossRef]
- Skuk, D.; Goulet, M.; Tremblay, J.P. Intramuscular Transplantation of Myogenic Cells in Primates: Importance of Needle Size, Cell Number, and Injection Volume. Cell Transplant. 2014, 23, 13–25. [Google Scholar] [CrossRef]
- Borchin, B.; Chen, J.; Barberi, T. Derivation and FACS-mediated purification of PAX3+/PAX7+ skeletal muscle precursors from human pluripotent stem cells. Stem Cell Rep. 2013, 1, 620–631. [Google Scholar] [CrossRef] [PubMed]
- Hicks, M.R.; Hiserodt, J.; Paras, K.; Fujiwara, W.; Eskin, A.; Jan, M.; Xi, H.; Young, C.S.; Evseenko, D.; Nelson, S.F.; et al. ERBB3 and NGFR mark a distinct skeletal muscle progenitor cell in human development and hPSCs. Nature 2018, 20, 46–57. [Google Scholar] [CrossRef] [PubMed]
- Wu, J.; Matthias, N.; Lo, J.; Ortiz-Vitali, J.L.; Shieh, A.W.; Wang, S.H.; Darabi, R. A Myogenic Double-Reporter Human Pluripotent Stem Cell Line Allows Prospective Isolation of Skeletal Muscle Progenitors. Cell Rep. 2018, 25, 1966–1981.e4. [Google Scholar] [CrossRef] [PubMed]
- Nalbandian, M.; Zhao, M.; Sasaki-Honda, M.; Jonouchi, T.; Lucena-Cacace, A.; Mizusawa, T.; Yasuda, M.; Yoshida, Y.; Hotta, A.; Sakurai, H. Characterization of hiPSC-Derived Muscle Progenitors Reveals Distinctive Markers for Myogenic Cell Purification Toward Cell Therapy. Stem Cell Rep. 2021, 16, 883–898. [Google Scholar] [CrossRef] [PubMed]
- Choi, I.Y.; Lim, H.; Estrellas, K.; Mula, J.; Cohen, T.V.; Zhang, Y.; Donnelly, C.J.; Richard, J.-P.; Kim, Y.J.; Kim, H.; et al. Concordant but Varied Phenotypes among Duchenne Muscular Dystrophy Patient-Specific Myoblasts Derived using a Human iPSC-Based Model. Cell Rep. 2016, 15, 2301–2312. [Google Scholar] [CrossRef] [PubMed]
- Incitti, T.; Magli, A.; Darabi, R.; Yuan, C.; Lin, K.; Arpke, R.W.; Azzag, K.; Yamamoto, A.; Stewart, R.; Thomson, J.A.; et al. Pluripotent stem cell-derived myogenic progenitors remodel their molecular signature upon in vivo engraftment. Proc. Natl. Acad. Sci. USA 2019, 116, 4346–4351. [Google Scholar] [CrossRef] [PubMed]
- Liu, H.; Zhu, F.; Yong, J.; Zhang, P.; Hou, P.; Li, H.; Jiang, W.; Cai, J.; Liu, M.; Cui, K.; et al. Generation of Induced Pluripotent Stem Cells from Adult Rhesus Monkey Fibroblasts. Cell Stem Cell 2008, 3, 587–590. [Google Scholar] [CrossRef] [PubMed]
- Kawamura, T.; Miyagawa, S.; Fukushima, S.; Maeda, A.; Kashiyama, N.; Kawamura, A.; Miki, K.; Okita, K.; Yoshida, Y.; Shiina, T.; et al. Cardiomyocytes Derived from MHC-Homozygous Induced Pluripotent Stem Cells Exhibit Reduced Allogeneic Immunogenicity in MHC-Matched Non-human Primates. Stem Cell Rep. 2016, 6, 312–320. [Google Scholar] [CrossRef] [PubMed]
- Morizane, A.; Kikuchi, T.; Hayashi, T.; Mizuma, H.; Takara, S.; Doi, H.; Mawatari, A.; Glasser, M.F.; Shiina, T.; Ishigaki, T.; et al. MHC matching improves engraftment of iPSC-derived neurons in non-human primates. Nat. Commun. 2017, 8, 385. [Google Scholar] [CrossRef] [PubMed]
- Ye, W.; Yang, Z.; Cao, F.; Li, H.; Zhao, T.; Zhang, H.; Zhang, Z.; Yang, S.; Zhu, J.; Liu, Z.; et al. Articular cartilage reconstruction with TGF-beta1-simulating self-assembling peptide hydrogel-based composite scaffold. Acta Biomater. 2022, 146, 94–106. [Google Scholar] [CrossRef]
- Yoshinaga, Y.; Soma, T.; Azuma, S.; Maruyama, K.; Hashikawa, Y.; Katayama, T.; Sasamoto, Y.; Takayanagi, H.; Hosen, N.; Shiina, T.; et al. Long-term survival in non-human primates of stem cell-derived, MHC-unmatched corneal epithelial cell sheets. Stem Cell Rep. 2022, 17, 1714–1729. [Google Scholar] [CrossRef] [PubMed]
- Skuk, D.; Goulet, M.; Tremblay, J.P. Transplanted Myoblasts Can Migrate Several Millimeters to Fuse with Damaged Myofibers in Nonhuman Primate Skeletal Muscle. J. Neuropathol. Exp. Neurol. 2011, 70, 770–778. [Google Scholar] [CrossRef] [PubMed]
- Skuk, D.; Tremblay, J.P. Necrosis, sarcolemmal damage and apoptotic events in myofibers rejected by CD8+ lymphocytes: Observations in nonhuman primates. Neuromuscul. Disord. 2012, 22, 997–1005. [Google Scholar] [CrossRef] [PubMed]
- Skuk, D.; Tremblay, J.P. De Novo Circulating Antidonor’s Cell Antibodies During Induced Acute Rejection of Allogeneic Myofibers in Myogenic Cell Transplantation: A Study in Nonhuman Primates. Transpl. Direct 2017, 3, e228. [Google Scholar] [CrossRef]
- Skuk, D.; Tremblay, J.P. Cell Therapy in Myology: Dynamics of Muscle Precursor Cell Death after Intramuscular Administration in Non-human Primates. Mol. Ther-Methods Clin. Dev. 2017, 5, 232–240. [Google Scholar] [CrossRef]
- Sampaolesi, M.; Blot, S.; D’Antona, G.; Granger, N.; Tonlorenzi, R.; Innocenzi, A.; Mognol, P.; Thibaud, J.-L.; Galvez, B.G.; Barthélémy, I.; et al. Mesoangioblast stem cells ameliorate muscle function in dystrophic dogs. Nature 2006, 444, 574–579. [Google Scholar] [CrossRef]
- Skuk, D.; Tremblay, J.P. Sarcolemmal Complement Membrane Attack Complex Deposits During Acute Rejection of Myofibers in Nonhuman Primates. J. Neuropathol. Exp. Neurol. 2019, 78, 38–46. [Google Scholar] [CrossRef]
- Budde, M.L.; Wiseman, R.W.; Karl, J.A.; Hanczaruk, B.; Simen, B.B.; O’Connor, D.H. Characterization of Mauritian cynomolgus macaque major histocompatibility complex class I haplotypes by high-resolution pyrosequencing. Immunogenetics 2010, 62, 773–780. [Google Scholar] [CrossRef]
- Mee, E.T.; Badhan, A.; Karl, J.A.; Wiseman, R.W.; Cutler, K.; Knapp, L.A.; Almond, N.; O’Connor, D.H.; Rose, N.J. MHC haplotype frequencies in a UK breeding colony of Mauritian cynomolgus macaques mirror those found in a distinct population from the same geographic origin. J. Med. Primatol. 2009, 38, 1–14. [Google Scholar] [CrossRef]
- Todo, S.; Demetris, A.; Ueda, Y.; Imventarza, O.; Cadoff, E.; Zeevi, A.; Starzl, T.E. Renal transplantation in baboons under FK 506. Surgery 1989, 106, 444–450; discussion 450-1. [Google Scholar]





Disclaimer/Publisher’s Note: The statements, opinions and data contained in all publications are solely those of the individual author(s) and contributor(s) and not of MDPI and/or the editor(s). MDPI and/or the editor(s) disclaim responsibility for any injury to people or property resulting from any ideas, methods, instructions or products referred to in the content. |
© 2023 by the authors. Licensee MDPI, Basel, Switzerland. This article is an open access article distributed under the terms and conditions of the Creative Commons Attribution (CC BY) license (https://creativecommons.org/licenses/by/4.0/).
Share and Cite
Baik, J.; Ortiz-Cordero, C.; Magli, A.; Azzag, K.; Crist, S.B.; Yamashita, A.; Kiley, J.; Selvaraj, S.; Mondragon-Gonzalez, R.; Perrin, E.; et al. Establishment of Skeletal Myogenic Progenitors from Non-Human Primate Induced Pluripotent Stem Cells. Cells 2023, 12, 1147. https://doi.org/10.3390/cells12081147
Baik J, Ortiz-Cordero C, Magli A, Azzag K, Crist SB, Yamashita A, Kiley J, Selvaraj S, Mondragon-Gonzalez R, Perrin E, et al. Establishment of Skeletal Myogenic Progenitors from Non-Human Primate Induced Pluripotent Stem Cells. Cells. 2023; 12(8):1147. https://doi.org/10.3390/cells12081147
Chicago/Turabian StyleBaik, June, Carolina Ortiz-Cordero, Alessandro Magli, Karim Azzag, Sarah B. Crist, Aline Yamashita, James Kiley, Sridhar Selvaraj, Ricardo Mondragon-Gonzalez, Elizabeth Perrin, and et al. 2023. "Establishment of Skeletal Myogenic Progenitors from Non-Human Primate Induced Pluripotent Stem Cells" Cells 12, no. 8: 1147. https://doi.org/10.3390/cells12081147
APA StyleBaik, J., Ortiz-Cordero, C., Magli, A., Azzag, K., Crist, S. B., Yamashita, A., Kiley, J., Selvaraj, S., Mondragon-Gonzalez, R., Perrin, E., Maufort, J. P., Janecek, J. L., Lee, R. M., Stone, L. H., Rangarajan, P., Ramachandran, S., Graham, M. L., & Perlingeiro, R. C. R. (2023). Establishment of Skeletal Myogenic Progenitors from Non-Human Primate Induced Pluripotent Stem Cells. Cells, 12(8), 1147. https://doi.org/10.3390/cells12081147

