Abstract
This study aims to identify and analyze existing gaps in the integration of immersive approaches for collaborative processes with Building Information Modeling (BIM) in the Architecture, Engineering, and Construction (AEC) sector. Using a systematic approach that includes metadata analysis and review procedures, we have formulated specific research questions aimed at guiding future investigations into these gaps. Additionally, the analysis generates insights that could guide future research directions and improvements in the field. The methodology involves a comprehensive review of the literature, focusing on the interaction between immersiveness, BIM methodology, and collaborative processes. Data from 2010 to 2023 have been analyzed to ensure relevance and completeness. Our findings reveal current limitations in the field, such as the need for fully integrated prototypes and the execution of empirical studies to clarify operational processes. These limitations serve as the basis for our research questions. The study offers actionable insights that could guide future research and improvements in the AEC sector, particularly in the adoption of immersive technologies. The research underscores the urgency of addressing these challenges to facilitate ongoing development and greater adoption of immersive technologies in the AEC sector.
1. Introduction
The construction industry is undergoing an unprecedented technological transformation, with a series of innovations seeking to integrate into the complex processes of the AEC industry, from BIM methodology to blockchain, and more recently, the metaverse [1,2]. Despite these innovations representing a turning point for the sector, analyses conducted by the McKinsey Global Institute (MGI) show that the construction industry lags behind other sectors in terms of technological advancement and digitalization.
This fact, as highlighted by industry experts [2,3,4,5,6], raises important questions about the significance and complexity of implementing such innovations in the daily practice of the construction industry. These changes, involving technical and procedural aspects, are making and will continue to make the use of technology and digitalization increasingly accessible and intuitive for everyone [7].
A tangible example of this transformation is the BIM methodology and its recent developments, including the implementation of the Level of Information Need introduced by the UNI EN 17412-1 regulation. This level of detail allows for the clear and unambiguous management and access to project or object information [8].
In addition to these innovations, the use of immersive technologies, such as virtual reality and augmented reality (AR/VR), represents a significant advancement both technologically and procedurally in collaborative processes [9,10,11]. These technologies offer new and unexplored immersive ways to engage stakeholders in projects through the integration of VR/AR applications with BIM [12].
In our context, by immersiveness we mean an experience that intensely engages the user’s senses, creating a sense of physical presence in a virtual or mixed environment. This can extend beyond VR headsets to AR platforms and technologies, which allow for sensory interaction with data and information. As for collaborative processes, we refer to activities involving multiple parties collaborating to achieve a common goal in the lifecycle of a BIM project. This includes information sharing, activity coordination, and collective decision-making. In our context, our focus is on the integration of immersive technologies in a collaborative environment, an area still in the developmental stage.
However, in the practical application of these immersive technologies, significant challenges arise in bridging the gap from theory to practice. The gap between the theoretical concept and practical implementation is well documented in numerous studies [13,14,15]. These challenges result from various technical and procedural factors, including the complexity of effectively integrating BIM collaborative processes with immersive technologies. This process requires investments in terms of necessary equipment and required skills, and often, it is unclear what the expected end result should be or what the maturity level of immersive information should be [16,17].
This research aims to examine the state of the art in this field, outlining the current application of immersive technologies in collaborative processes with BIM methodology and seeking to identify solutions to fill existing gaps. The research focuses on three main contexts: BIM, Immersivity, and Collaborative Processes. The research question that emerged from the literature review, which will be subject to further investigation, is as follows:
“How does the use of immersive technologies in collaborative processes with BIM methodology require specific information and/or data to be correctly applied?”
From this main question that emerged following the analyses conducted, three sub-questions have also been structured:
- What information and/or data are required to correctly apply immersive technologies in combination with BIM methodology?
- Is there a specific “Level of Immersion Requirements” for these applications?
- If so, how is this “Level of Immersion Requirements” defined and applied?
In the next section, we will analyze the theoretical context and the current state of research on BIM, Immersivity, and Collaborative Processes, introducing a research methodology approach. We will also describe the analysis and review method used to discuss the current results. Finally, we will provide a summary of the findings and conclusions, discussing the innovative contribution of this work and its limitations.
2. Background
2.1. Background and Challenges to Implementing Building Informational Modeling
Over the past thirty years, technological progress has led to a proliferation of software and plugins that have significantly improved the management of design, modeling, and graphical rendering in the AEC industry [13]. These developments have been further enhanced by the introduction of BIM and computational design, revolutionizing the design and decision-making process across all phases, from construction to demolition [18].
BIM has successfully addressed many historical challenges in the construction sector by improving coordination among various stakeholders, optimizing resource and time allocation, and enhancing safety through improved activity visualization [19]. Furthermore, BIM has played a central role in academic research, as demonstrated by projects like H2020 BIM4EEB (BIM-based tools & technologies for fast and efficient Energy Performance Renovation in Buildings) [20].
It’s important to note that the regulatory framework is becoming increasingly structured, with standards such as ISO 19650 [21] and UNI EN 17412-1 [22] guiding the digital transition in the AEC industry. In particular, UNI EN 17412-1 has outlined the informational process required during collaborative phases of BIM processes. Additionally, ISO 16739-1:2018 [23] introduced a standard for data sharing, Industry Foundation Classes (IFC), playing a fundamental role in promoting interoperability between different software and data sharing throughout various project phases [24].
However, as our research focus highlights, challenges remain in integrating BIM with immersive technologies for effective collaborative processes.
Despite the considerable progress made so far, we are faced with a significant challenge: the management of digital data, often complex and fragmented, is becoming increasingly resource-intensive and potentially error-prone [13]. To successfully address this challenge, it is imperative to carefully examine the integration of new techniques and tools through research. A promising solution to address this challenge is the adoption of immersive technologies and virtual worlds, which enable advanced visualization and optimal management of complex data. These environments not only overcome the limitations of traditional technologies but also promote a deep understanding of data by integrating data knowledge with perception [2]. This is directly related to our research objective of examining the current state and gaps in integrating immersive technologies and BIM into collaborative processes.
These interactions between various technologies and methodologies are creating new professional roles, such as “Metaverse Architects”, who will operate in new fields, such as Virtual World, BIM 2.0 [25], Digital Creation, Digital Asset, Digital Market, and Digital Currency [26]. This shifts the focus of information, which is not only understood by the user but also perceived, generating different outputs. Ultimately, the combined adoption of these innovations, such as the integration of BIM and immersive technologies, is radically changing how the AEC industry operates. However, challenges remain related to the limited knowledge of the virtual world and the need to establish clearer standards for widespread adoption [27].
2.2. Background and Challenges to Implementing Immersiveness
The sharing of data and models in the virtual world has become a topic of great relevance in recent years, in parallel with the increasing adoption of Immersive Technologies such as Virtual Reality, Augmented Reality, and Mixed Reality [13]. These technologies are gradually overcoming initial challenges and limitations related to data management, representation quality, information quantity, and functional performance, thanks to ongoing technological advancements [28]. In particular, the involvement of tech giants like Google, Facebook, Microsoft, Nvidia, and Autodesk is contributing to making these technologies more accessible globally, with examples such as Google Cardboard headsets becoming available at affordable costs, allowing anyone to experience an initial immersion into the virtual world.
The increasingly widespread adoption of immersive technologies is evident from data provided by the International Data Corporation (IDC), which predicts significant growth in the wearables market in the near future [29,30]. These visualization tools offer an ideal means to engage stakeholders in all phases of a construction (AEC) project, addressing the problem of stakeholder engagement [31].
Some studies have demonstrated the effectiveness of virtual environments for managing models at various levels of detail, safety training, site layout planning, collision detection, and more [32,33,34]. Research has also been conducted on collaboration and model management in virtual environments among different stakeholders [35], as well as on decision-making aspects [36] and educational contexts [37,38,39].
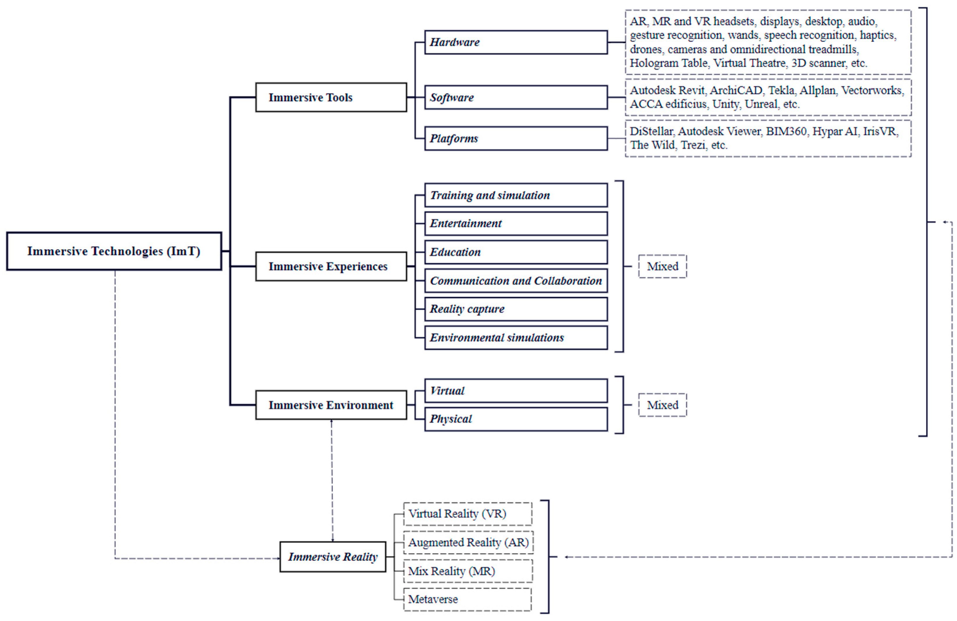
However, it is crucial to understand the differences between various immersive technologies, such as VR, AR, and MR, and the emerging concept of the Metaverse [40]. The choice among these technologies depends on the specific application (Figure 1). Furthermore, it is essential to clarify the terminology used, as there is a variety of terms often used improperly in the AEC industry, such as “immersive technologies”, “immersive environments”, “virtual environments”, and “immersive realities”, which can be confusing and make their application and expected outcomes challenging [41]. For example, Virtual Reality offers a qualitative representation of spaces at full scale, allowing users to explore them as if they were on-site and facilitating stakeholder engagement [42,43]. On the other hand, Augmented Reality and Mixed Reality blend the real world with the virtual, enabling the analysis of informational-geometric aspects [44,45,46].
Figure 1.
Scheme of Immersive Technologies divided by key concepts and areas for AEC industry.
However, there are still challenges related to the limited knowledge of the virtual environment by participants, the lack of standards in the AEC industry, and the fragility of currently available devices [13]. Despite numerous advantages, it is apparent that immersive technologies have not yet been widely adopted in practical design, mainly due to a lack of understanding of their benefits and the challenges associated with widespread adoption [13,47]. Therefore, it is essential to investigate in this field, seeking to clarify the aspects that limit their mass adoption. As suggested by our research objective, the lack of specific information levels for the correct use of these technologies in collaborative BIM processes represents a gap in the current state of the art.
2.3. Background and Challenges to Implementing Collaboration Process
Regarding the AEC industry, the updating of collaborative and decision-making processes using advanced technologies, such as VR and AR, is receiving more and more attention, even if the literature on this topic is currently limited to applications in the AEC industry [48]. However, some research has demonstrated the importance of integrating collaborative processes in the construction industry with advanced technologies like immersive approaches [49,50,51,52,53]. This aligns with our research objective of identifying gaps and solutions in the application of immersive technologies in BIM-based collaborative processes.
Studies, like the one conducted by Berg et al. [54], have highlighted how immersive environments can influence decision-making processes and increase stakeholder engagement. These environments offer a representation of spaces that engages users more deeply, improving understanding of issues and stimulating more effective discussions.
Furthermore, immersive technology can simplify the decision-making process when dealing with complex issues, as demonstrated by Sangiorgio et al. [55] in the context of energy retrofitting of buildings. This technology provides a vast amount of visual information and allows for the perception of data, making the evaluation of design options more accessible. The use of virtual prototypes is another tool that can facilitate understanding the implications of design decisions, as highlighted by Huang et al. [56]. Additionally, virtual environments can be used to gather feedback from clients and stakeholders, as shown by Berg et al. [57].
Much of the current research focuses on the application of virtual worlds in educational settings, construction coordination, BIM-based collision control, real estate management, healthcare simulation, and athletic training. For example, Heydarian et al. [58] used virtual environments to collect data on occupant preferences regarding lighting. Schneider et al. [59] developed a BIM-based framework for user evaluation in complex buildings through virtual environments. Hilfert et al. [60] implemented fully immersive VR systems to simulate building usage scenarios, such as emergency situations. However, in practical terms, there is a lack of significant application of immersive technologies in collaborative and decision-making processes, creating many limitations and gaps in the literature [61]. This observation is directly related to our research objective, which aims to address these limitations and gaps.
3. Research Methodology
In alignment with the specific objectives of this research, we identified three primary thematic areas: BIM, Immersivity, and Collaborative Processes. Particular emphasis was placed on tailoring these areas to meet the unique needs of the AEC sector, while also taking into account technological advancements. These three dimensions serve as the foundational basis for our data collection and analysis. Our aim is not only to review existing frameworks but also to propose concrete solutions and recommendations for future research. To achieve this objective, we adopted a methodological framework divided into five phases, as shown in Figure 2. These phases are interconnected in an iterative cycle, allowing for a continuous review and refinement of our research.
Figure 2.
Search Scheme (PRISMA Procedures, SWOT Analysis and Research question formulation).
This approach has enabled us to formulate research questions that address current gaps in the state of the art. These gaps include the incomplete integration of immersive technologies into BIM workflows and the absence of well-defined information requirements and procedures to support collaborative processes involving immersive technologies. These questions will underpin future research endeavors, offering a clear roadmap for both academic and industrial efforts going forward.
After evaluating the context of the current landscape and its inherent challenges, we conducted a literature review to structure an overview of the existing state of the art. As previously said, to achieve the specific aims of our research, we employed a methodological framework divided into five phases, as depicted in Figure 2.
The first phase involved a comprehensive study of the state of the art, conducted through unrestricted searches on various search engines and academic databases such as Scopus and Web of Science. The aim was to identify the current landscape and its associated challenges. The second phase focused on defining a structured data collection strategy, which included keyword and author searches. The third phase concentrated on the evaluation of the collected data. The fourth phase dealt with the analysis and interpretation of the literature, employing SWOT Analysis as a methodological tool. The fifth and final phase led to the formulation of the research question.
We opted for a mixed-methods approach for several reasons. Firstly, using both qualitative and quantitative data allows us to attain a more comprehensive and holistic understanding of the phenomenon under examination. Secondly, while quantitative data provide a solid foundation for generalizations, qualitative data offers the context and depth necessary to grasp the nuances and specificities of our research field. These two types of data are integrated in order to provide a complete view of the phenomenon under consideration. Finally, the mixed methods approach proves particularly useful for triangulating the results, thus improving the validity and reliability of our research and formulating questions that respond to real gaps in the state of the art.
Among the techniques employed for the collection, assessment, and analysis of literary sources, we utilized PRISMA (Preferred Reporting Items for Systematic Reviews and Meta-Analyses) [62], SWOT (Strengths, Weaknesses, Opportunities, and Threats) [13], and scientometric analysis. PRISMA was used to evaluate article quality and highlight critical aspects. Scientometric analysis was employed to process the collected scientific data and assess the impact of scientific journals, articles, topics, and keywords. Lastly, SWOT analysis was applied to analyze the strengths, weaknesses, opportunities, and threats related to immersive technologies in the AEC sector.
These tools were selected to closely align with the focus of our research, providing a rigorous framework for evaluating immersive technologies in the context of BIM and collaborative processes.
4. Collection and Review of Sources
During the literature review, we identified trending topics, research gaps, and directions for future research. Additionally, we adopted techniques proposed by Khan et al. [9] and Wang et al. [4] to identify gaps in existing literature and gain a preliminary understanding of the current state of research. Khan’s studies highlighted strengths and weaknesses in various thematic areas related to immersive technologies in the AEC sector, providing us with an approximate overview of the state of the art. Wang’s study, which evaluated influential trends and methodologies in the field, helped us define keywords more precisely for our research.
The PRISMA method, summarized in Figure 3, involves three phases: identification, screening, and inclusion. We strictly followed the PRISMA protocol, discussing any deviations from the standard protocol.
Figure 3.
PRISMA Flow Diagram 2020 (3 domains: ImT, BIM and Collaborative process) [63].
4.1. Identification
During the first identification phase, an unstructured search was conducted to gather preliminary information on the main research themes. Various portals, such as Google Scholar, ACM Digital Library, IEEE Xplore, Scopus, Web of Science Group, ERIC, Science Direct, and Semantic Scholar, were used to collect relevant publications in the AEC field, including immersive technologies applied to BIM. A total of 198 resources, including articles, websites, peer-reviewed journals, videos, and manuals, were collected and organized into three areas: immersive technologies, BIM, and collaborative processes. This helped identify key figures in the field and gain an initial understanding of the state of the art, as well as collect relevant keywords for the subsequent structured research phase. The collected keywords were categorized into three areas: immersive technologies, methodologies and concepts for design and management of BIM, and decision-making and collaborative processes.
The top 10 most influential keywords, as shown in Table 1, were determined through cross-referencing between IEC Electropedia, an online technical dictionary and encyclopedia that provides authoritative and internationally recognized terminology, and the initial results of unstructured research.
Table 1.
Structured search keywords.
For the second structured research phase, Scopus, a reputable academic database [64,65], was used. Scopus provides comprehensive coverage of high-quality peer-reviewed articles and offers access to the most recent publications. The data analyzed included journals, abstracts, types of literature, authors, keywords, institutions, and references [64]. The research was conducted using Boolean syntax in the Scopus search engine through the Scopus API. In this phase, the research focused solely on domains closely related to the AEC industry in order to gain a detailed focus on the current literature landscape. The analysis conducted on Scopus took into account the three areas and keywords collected in the previous phase.
4.2. Screening
During the search and screening phases, we applied specific criteria to ensure that the selected articles and sources were directly relevant to the objective of our research. In total, 627 articles were collected, as listed in Table 2, with 198 from the unstructured preliminary research and 429 from Scopus through structured research. To improve data accuracy, filters were applied, including the time limit (2010–2023), language (English or Italian), and removal of duplicates.
Table 2.
Total documents analyzed and grouped by scope.
After applying these filters, 353 articles remained from the structured research and 183 from the unstructured research. At this point the articles collected were analyzed, through an in-depth study, on the basis of three key characteristics: (1) focus on BIM, immersive technologies and collaborative processes; (2) focus on sectors from the AEC industry; (3) direct application of immersive processes and technologies in the AEC industry. Each article was assigned a rating from 1 to 10 based on these characteristics. This screening process was conducted by a total of three independent reviewers, each with significant experience in the field of immersive technologies, BIM and collaborative processes in the AEC sector. To ensure interrater reliability, we used the intraclass correlation coefficient (ICC) as a statistical measure. After the independent screening phase, all the reviewers’ ratings were collected in an Excel file, where each column was associated with a reviewer and the related values assigned to the articles. The ICC coefficient was calculated using MedCalc Statistical Software Version 22.014. This software allowed, once all the evaluations had been collected, to automatically calculate the coefficient, evaluating the reliability of the evaluation scale used by the three reviewers.
Figure 4 shows the report and the related estimate value of the reliability of the individual ratings equal to 0.7820, indicating high reliability between reviewers. Any disagreements were resolved through discussion and consensus among the reviewers.
Figure 4.
Final report obtained with MedCalc Statistical Software.
After this phase, the articles found suitable were analyzed through an in-depth study of the keywords using the VOS Viewer Software Version 1.6.19.0, which led to the exclusion of articles that were not focused entirely or partially on immersive technologies, BIM and decision-making processes collaborative. At the end of this phase, 36 articles meeting the criteria structured by the authors were selected.
4.3. Included
At this point once the source collection and review phase with the PRISMA protocol is concluded, to develop a more impartial and precise understanding of authorship in the field of data sharing for BIM collaborative processes in immersive environments within the sector AEC, the 36 articles were reanalyzed through a scientometric and SWOT analysis, in the subsequent phases four and five. This global approach allowed us to investigate and refine current limitations and gaps in the literature, ultimately formulating research themes and proposing concrete solutions for future developments.
5. Scientometric Analysis
In alignment with the overall objective of the study, which is to assess the current state of integration between collaborative processes, immersive technologies, and BIM, this section employs scientometric analysis to evaluate the impact and interconnectivity of research in these domains. This analysis resolved subjectivity issues among various literature sources. Software tools such as VOS-Viewer, CiteSpace, and BibExcel are commonly used for conducting scientometric analyses in the AEC field [13]. Following the screening phase, the results were exported from EndNote 20 in (.ris) format and subjected to bibliographic analysis using a dataset on collaborative processes integrated with immersive technologies and BIM. VOS-Viewer software was used to analyze the data, configuring the analysis for keyword co-occurrences.
The resulting keyword map shows the most important terms in the analyzed literature. Figure 5 indicates an overlay view, in Figure 6 the color of the words denotes their similarity, and Figure 7 with the color gradient indicates the publication period.
Figure 5.
VOSviewer Density visualization, with elements labeled similarly.
Figure 6.
VOSviewer network visualization with subdivision based on the clusters it belongs to.
Figure 7.
VOSviewer Overlay visualization based on year of publication.
Finally, the size of the circles represents the weight in the word in the network, and the distance between keywords indicates a correlation based on co-occurrence. This map aids researchers in identifying relationships between keywords and identifying research clusters. Keyword co-occurrence helps create a mental map of research themes in the field, highlighting gaps and suggesting potential future study areas. This visual tool allowed us to identify search clusters and relationships between keywords, thus contributing to the objective of the study by clarifying the thematic focuses in this research domain. VOS-Viewer generated a co-occurrence map of keywords in the integrated study of collaborative processes, immersive technologies, and BIM.
The viewer generated a keyword map, as illustrated in Figure 6. From this result, important considerations emerge. Firstly, there is a strong connection between the three research areas and the thematic areas developed by the word network. It is evident that VR, AR, decision-making, and BIM are the most significant points, as indicated by their larger sizes. Furthermore, the importance of Artificial Intelligence is growing in the AEC industry, ranking fifth in total number of connections (Table 3).
Table 3.
Descending list of top 20 keywords and their Weights—Link, Total Link Strength and Weight—Occurrences.
From this first analysis, starting from right to left, we can make some considerations. Regarding BIM, it can be noted that the connections with VR, AR, and decision-making processes are present but limited. It is instead more connected and closer to mixed reality. This could indicate a growing interest in the AEC industry towards the adoption of hybrid collaboration environments, which combine real and visual events. This is particularly relevant given the context of the AEC sector, which requires close integration between real and digital information. Despite this, the mixed reality cluster is still very limited compared to other, more consolidated clusters. This may be due to the fact that mixed reality is one of the most recent immersive technologies introduced. Furthermore, the integration of BIM with immersive technologies is still in the initial phase, which suggests that it may be difficult to structure and use such technologies within the standardized information processes of BIM. This difficulty may stem from the lack of information structures with standard requirements and classes that clearly define how to apply immersive technologies in BIM processes. On the other hand, for standard digital processes in BIM, concepts such as “Level of Development” (LOD) and the more recent “Level of Information Need” according to the UNI EN 17412-1 standard have already been developed. These provide clear guidance for both researchers and professionals. This is also well highlighted by our keyword network, where one can clearly see how BIM is very close and well connected to information management, collaborative design, and so on. A similar information structure could be defined for immersive technologies as well.
Another issue that could justify this current detachment highlighted by the word network concerns the reliability of the results obtained in immersive environments, as highlighted by Bernal et al. [66]. It is essential to pay attention to the type of immersive scenario one wishes to simulate, the immersive aspects one intends to use, and the final level of immersiveness desired.
As for BIM, its limited connection and detachment could also be attributed to the technological challenges and specialized skills required to use such technologies. Indeed, the use of such technologies can be costly during the phases of the collaborative process and requires specialized figures.
In the central part, we note that VR represents the largest and most well-connected cluster, including AR, which is a more recent technology. The decision-making cluster is also closer to VR, which could indicate a growing interest in the AEC industry for virtual collaboration environments, but could also be due to the longer presence of such technology in the market. Furthermore, this interest may be fueled by the recent regulatory framework and standards on the application of immersive technologies, which clarify how information exchange should occur in tools between the real world, the virtual world, and the worlds of mixed reality (ISO IEC 25003 [67] and IEEE 2888 [68]). Moving towards the right, we also find AI, but it is at some distance from the others, perhaps due to its recent evolution and not easy applicability in the context.
6. SWOT Analysis
The SWOT analysis is a widely recognized tool for strategic planning and is employed in this study to examine and understand the strengths, weaknesses, opportunities, and threats of a specific context [13]. After identifying 36 articles through a review and categorization process, based on the PRISMA Protocol and scientometric analysis, in line with the specific objective of this study, the SWOT Analysis was used to scrutinize the strengths, weaknesses, opportunities, and threats in the application of collaborative processes in the AEC sector across four key domains: Synchronization, Interaction, Decision-making Process, and Validation. These domains were constructed based on the current definition of collaborative processes in the literature [53,69,70] to provide a solid foundation for subsequent analyses.
To further clarify the methodology, each article was analyzed using a standardized SWOT model that included predefined categories and subcategories derived from the literature. This model was employed to systematically evaluate each article based on its contributions and limitations within the four domains.
Each of the 36 articles was carefully read and coded by three reviewers. Every reviewer read and coded the article, focusing on the four key areas. For each article, we assessed the presence and depth of the four key domains: Synchronization, Interaction, Decision-making Process, and Validation. Based on these criteria, we then classified the attention given to each domain into two groups, “Not Addressed” or “Addressed”. Finally, all the results were summarized in Table 4, which presents an overview of the depth with which each article addresses the four key domains, according to the classification scale we developed.
Table 4.
The 36 articles sorted for each domain and scaled based on the depth of the collaboration process achieved with immersive technologies.
7. Results
In line with the main objective of this study, which is to provide a solid reference point for future research development and improve understanding on the importance of defining specific levels of information for the effective use of immersive technologies , in this section the results are presented in table form. The breakdown of each of the four main domains into more detailed levels, as seen in Figure 8, based on the definition of collaborative processes expressed in the literature [69], such as information gathering and data access, information communication and formulation of ideas, data inspection and selection, check and approval, has allowed for a better definition of specific research areas and a more structured and detailed SWOT analysis.
Figure 8.
Hierarchical pyramid of domains according to collaborative processes for the AEC sector.
As shown in Table 4, none of the 36 articles examined provide a comprehensive framework for the selection of data and information when using immersive technologies in collaborative processes employing BIM methodology. Most articles focus on initial phases or isolated aspects of the process, such as data collection or visualization. However, there is a lack of a holistic approach that integrates these elements to achieve a certain level of immersive maturity.
In this regard, the SWOT analysis has revealed some significant strengths. For instance, an effective definition of immersive requirements and prerequisites can facilitate synchronization and interaction during the use of immersive technologies. This is crucial for reducing the production of redundant data and improving process efficiency.
The formulation of effective information processes allows for quick and clear communication between the real and virtual worlds, as well as from virtual to virtual. This not only facilitates interdisciplinary collaboration but also reduces the time required for information transfer. From a decision-making standpoint, the proper setting of requirements and prerequisites provides the opportunity to inspect data and select relevant information. This limits the sense of loss for users in virtual worlds and improves information management. Additionally, a well-structured information flow enables effective validation of projects and models in immersive environments, opening new opportunities beyond traditional validation methods.
However, there are also weaknesses to consider. For example, synchronization may be hindered by the difficulty of setting up information procedures with clear requirements due to the variability of subjectivity among users. Interaction also presents challenges, such as the difficulty of standardizing requirements due to the need for multiple exchange flows between virtual worlds. From a decision-making perspective, the absence of deep awareness in the early stages can lead to incorrect or ineffective decisions. Lastly, the validation phase can be time-consuming and resource-intensive due to the need for continuous monitoring of the standards required for the virtual part.
Despite these weaknesses, there are several opportunities. Planning requirements for the use and access to information with immersive technologies could facilitate information management and encourage greater adoption in the sector. Well-structured guidelines and requirements could accelerate exchange flows, offering new opportunities for innovation. Moreover, well-defined requirements and prerequisites could improve the quality of decisions made. This also allows the possibility of conducting evaluations and validations based on sensory perception, providing a more comprehensive framework for project assessment and validation.
Finally, there are also significant threats that need to be addressed. The difficulty of defining clear immersive requirements, the rapid evolution of technology, and the subjectivity of the immersive experience are persistent issues. Interaction between multiple users and virtual worlds could lead to data overcrowding, complicating information management. Errors in the configuration of the virtual world can negatively impact decisions, and an offering of immersive information that does not meet expectations could limit the effectiveness of technologies in the validation phase. Moreover, this can create disparities with the rest of the market, with the possibility of coming into contact with a too narrow circle of providers that meet the requirements.
Table 5 provides a comprehensive critical review of each domain, shedding light on how these areas contribute to or hinder the achievement of the main objective of this study. This overall analysis has allowed us to assess strengths, challenges, opportunities, and threats, formulating a research question in line with the current state of the art.
Table 5.
SWOT Analysis.
8. Discussion
In this research, we conducted an in-depth analysis of the literature to explore the challenges and opportunities associated with the widespread adoption of immersive technologies, with a particular focus on collaborative processes within the BIM methodology. Our research identified current gaps through an integrated approach of comprehensive review and detailed, specific analysis. This study was divided into three main thematic areas: BIM, Immersivity, and Collaborative Process. These topic areas were selected to directly address our research goal of improving understanding and facilitating the adoption of immersive technologies in the AEC industry.
During this analysis, we identified the lack of a well-defined information structure for immersive technologies, especially when it comes to highly interactive applications such as decision-making and validation processes within BIM contexts.
The current literature does not seem to provide clear guidance for classifying the requirements and prerequisites of immersive information, in contrast to the well-defined traditional information flow within the BIM methodology, as outlined by the recent UNI EN 17412-1 standard, which defines the “Level of Information Need”. The absence of a defined information structure for immersive information from our analysis appears to be a barrier to the full integration of immersive technologies into collaborative BIM processes. The following research questions and subquestions constitute an important extension of our main objective and will guide future research:
“How does the use of immersive technologies in collaborative processes with BIM methodology require specific information and/or data to be correctly applied?”
From this main question that emerged following the analyses conducted, three sub-questions have also been structured:
- What information and/or data are required to correctly apply immersive technologies in combination with BIM methodology?
- Is there a specific “Level of Immersion Requirements” for these applications?
- If so, how is this “Level of Immersion Requirements” defined and applied?
The improvement and integration of informational processes in Building Information Modeling (BIM) through the use of immersive technologies represent crucial objectives that go beyond traditional activities of data collection, analysis, manipulation, and distribution. A particularly relevant sphere is the integration of well-structured informational flows that allow for the incorporation of immersive technologies, especially in collaborative environments already employing BIM methodology. The opportunities and challenges associated with such innovations are essential for progressing towards our primary objective. In this scenario, some elements are directly related to research questions and serve both to highlight the potential benefits offered by immersive technologies and to identify areas that require further improvements for easier integration into BIM-based collaborative processes. Within the context of this research, several key issues emerge:
- Information Requirements for Immersive Technologies in BIM Methodology: The main question investigates how the use of immersive technologies in collaborative processes with BIM methodology requires specific information and/or data for correct application. Different processes, not only digital ones, can offer various methods for calculating, analyzing, and perceiving data. This variety is crucial for defining and applying the ‘Required Level of Immersion’. This point can explore what information and/or data are necessary for the correct application of immersive technologies in combination with BIM methodology, thus answering sub-question 1.
- Definition of the Required Level of Immersion: This point could examine whether there is a specific ‘Level of Immersion Requirements’ for these applications, as indicated in sub-question 2, and how this level is related to the variety and complexity of the processes involved.
- Application of the Required Level of Immersion: Here, the focus could be on how the ‘Level of Immersion Requirements’ is defined and applied in practice within the context of collaborative processes using immersive technologies and BIM methodology, as indicated in sub-question 3.
However, it is essential to consider several limitations that may affect the validity and applicability of the results. One of these concerns the literature review, where the collection of both structured and unstructured information may not have considered some relevant sources or research. Furthermore, it is important to recognize that the challenges associated with the adoption of immersive technologies in the AEC industry can vary significantly based on geographic, cultural, and industry-specific factors. The recommendations and strategies identified may not be directly applicable to all contexts. Additionally, the need for further future research should be highlighted. While research can identify gaps to be filled, it is important to note that it may not provide concrete solutions. The development and implementation of the necessary frameworks to address these challenges may require considerable time and resources. Finally, it is essential to consider the specificity of the AEC industry. This sector is highly specialized, with unique characteristics and requirements. It is important to recognize these limitations, as they provide context for our primary objective and suggest areas for future research.
9. Conclusions
The conclusions drawn in this study contribute significantly to achieving our main objective by identifying key areas for future research. In particular, this research revealed a significant gap in the literature regarding the integration and identification of an “Immersive Need Level”. This lack proved to be a crucial challenge, highlighting the need for further investigations to develop a solid theoretical framework in this area. Furthermore, the results suggest that the implementation of a structure with immersive prerequisites and requirements could pave the way for significant improvements in the AEC industry, enhancing process accuracy and promoting broader adoption of immersive technologies. While this article strives to offer a comprehensive overview of the current state of research and suggest directions for future work, it is understood that the field is continuously evolving. The systematic review provided aims to serve as a resource for stakeholders, professionals, and researchers in the AEC industry. It offers insights into both current practices and potential future developments in creating an immersive requirements framework for collaborative processes with BIM. Given the specific nature of the research topic, future studies could expand upon this work by exploring additional contexts, utilizing different keyword combinations, and consulting a broader range of evidence sources.
Author Contributions
Conceptualization, S.B.; methodology, S.B., P.B. and C.M.B.; software, S.B.; validation, S.B., P.B. and C.M.B.; formal analysis, S.B.; investigation, S.B., P.B. and C.M.B.; resources, S.B.; data curation, S.B.; writing—original draft preparation, S.B.; writing—review and editing, S.B., P.B. and C.M.B.; visualization, S.B., P.B. and C.M.B.; supervision, S.B.; project administration, S.B. All authors have read and agreed to the published version of the manuscript.
Funding
This research received no external funding.
Data Availability Statement
Not applicable.
Conflicts of Interest
The authors declare no conflict of interest.
References
- Yu, J.; Zhong, H.; Bolpagni, M. Integrating Blockchain with Building Information Modelling (BIM): A Systematic Review Based on a Sociotechnical System Perspective. Constr. Innov. 2023. ahead-of-print. [Google Scholar] [CrossRef]
- Huang, H.; Zeng, X.; Zhao, L.; Qiu, C.; Wu, H.; Fan, L. Fusion of Building Information Modeling and Blockchain for Metaverse: A Survey. IEEE Open J. Comput. Soc. 2022, 3, 195–207. [Google Scholar] [CrossRef]
- Yang, Q.; Zhao, Y.; Huang, H.; Xiong, Z.; Kang, J.; Zheng, Z. Fusing Blockchain and AI with Metaverse: A Survey. IEEE Open J. Comput. Soc. 2022, 3, 122–136. [Google Scholar] [CrossRef]
- Lee, L.-H.; Braud, T.; Zhou, P.; Wang, L.; Xu, D.; Lin, Z.; Kumar, A.; Bermejo, C.; Hui, P. All One Needs to Know about Metaverse: A Complete Survey on Technological Singularity, Virtual Ecosystem, and Research Agenda. arXiv 2021, arXiv:2110.05352. [Google Scholar] [CrossRef]
- Omniverse Platform for Creating and Operating Metaverse Applications|NVIDIA. Available online: https://www.nvidia.com/en-us/omniverse/ (accessed on 28 March 2023).
- Liu, Z.; Chi, Z.; Osmani, M.; Demian, P. Blockchain and Building Information Management (Bim) for Sustainable Building Development within the Context of Smart Cities. Sustainability 2021, 13, 2090. [Google Scholar] [CrossRef]
- Seo, J.; Kim, G.J.; Kang, K.C. Levels of Detail (LOD) Engineering of VR Objects. In Proceedings of the ACM Symposium on Virtual Reality Software and Technology, Proceedings, VRST, London, UK, 20–22 December 1999; pp. 104–110. [Google Scholar] [CrossRef]
- Tomczak, A.; Berlo, L.V.; Krijnen, T.; Borrmann, A.; Bolpagni, M. A Review of Methods to Specify Information Requirements in Digital Construction Projects. IOP Conf. Ser. Earth Environ. Sci. 2022, 1101, 092024. [Google Scholar] [CrossRef]
- Khan, S.; Panuwatwanich, K.; Usanavasin, S. Integrating Building Information Modeling with Augmented Reality: Application and Empirical Assessment in Building Facility Management. Eng. Constr. Archit. Manag. 2023. ahead-of-print. [Google Scholar] [CrossRef]
- Machado, R.L.; Vilela, C. Conceptual Framework for Integrating BIM and Augmented Reality in Construction Management. J. Civ. Eng. Manag. 2020, 26, 83–94. [Google Scholar] [CrossRef]
- Abbasnejad, B.; Aranda-Mena, G.; Nasirian, A.; Wong, P.S.P.; Ahankoob, A. Implementation of Integrated BIM-VR into Construction Management Curriculum: Lessons Learned and Development of a Decision Support System. IOP Conf. Ser. Earth Environ. Sci. 2022, 1101, 092029. [Google Scholar] [CrossRef]
- Monla, Z.; Assila, A.; Beladjine, D.; Zghal, M. Maturity Evaluation Methods for BIM-Based AR/VR in Construction Industry: A Literature Review. IEEE Access 2023, 11, 101134–101154. [Google Scholar] [CrossRef]
- Khan, A.; Sepasgozar, S.; Liu, T.; Yu, R. Integration of BIM and Immersive Technologies for AEC: A Scientometric-SWOT Analysis and Critical Content Review. Buildings 2021, 11, 126. [Google Scholar] [CrossRef]
- Li, X.; Yi, W.; Chi, H.L.; Wang, X.; Chan, A.P.C. A Critical Review of Virtual and Augmented Reality (VR/AR) Applications in Construction Safety. Autom. Constr. 2018, 86, 150–162. [Google Scholar] [CrossRef]
- Kim, M.J.; Wang, X.; Zhu, X.; Kang, S.C. Augmented Reality Research for Architecture and Design. In Computational Design Methods and Technologies: Applications in CAD, CAM and CAE Education; IGI Global: Hershey, PA, USA, 2012; pp. 225–237. ISBN 9781613501801. [Google Scholar]
- Rosenfeld, M.; Bartik, D.C.; Benedikt, A.; Fuchs, F.; Müller, J.; Methodology, S.; Lu, G.; Yuan, D.; Hu, H.; Meng, X.; et al. Methodology for the Development of Virtual Representations within the Process Development Framework of Energy Plants: From Digital Model to Digital Predictive Twin—A Review. Energies 2023, 16, 2641. [Google Scholar] [CrossRef]
- Hammerschmid, S.; Kormann, G.; Moser, T.; Reiner, M. A Conceptual Mixed Realities (AR/VR) Capability Maturity Model—With Special Emphasis on Implementation. Commun. Comput. Inf. Sci. 2017, 748, 372–377. [Google Scholar] [CrossRef]
- Becerik-Gerber, B.; Jazizadeh, F.; Li, N.; Calis, G. Application Areas and Data Requirements for BIM-Enabled Facilities Management. J. Constr. Eng. Manag. 2012, 138, 431–442. [Google Scholar] [CrossRef]
- Leite, F.L. BIM for Design Coordination: A Virtual Design and Construction Guide for Designers, General Contractors, and MEP Subcontractors; Wiley Online Library: New York, NY, USA, 2019; p. 164. [Google Scholar]
- The Project—BIM4EEB. Available online: https://www.bim4eeb-project.eu/the-project.html (accessed on 19 May 2023).
- UNI EN ISO 19650-1:2019-UNI Ente Italiano di Normazione. (n.d.). Available online: https://store.uni.com/uni-en-iso-19650-1-2019 (accessed on 18 July 2023).
- UNI EN 17412-1:2021-UNI Ente Italiano di Normazione. (n.d.). Available online: https://store.uni.com/uni-en-17412-1-2021 (accessed on 18 July 2023).
- ISO 16739-1:2018-Industry Foundation Classes (IFC) for Data Sharing in the Construction and Facility Management Industries—Part 1: Data Schema. (n.d.). Available online: https://www.iso.org/standard/70303.html (accessed on 18 July 2023).
- Borin, P.; Zanchetta, C. IFC: Processi e Modelli Digitali OpenBIM per l’ambiente Costruito; Maggioli Editore: Milano, Italy, 2020; p. 192. [Google Scholar]
- Defining BIM 2.0—AEC. Magazine. Available online: https://aecmag.com/bim/defining-bim-2-0/ (accessed on 28 September 2023).
- Metaverse Architects & Consultants—Decentraland Architects. Available online: https://decentralandarchitects.com/ (accessed on 24 February 2023).
- Anifowose, H.; Yan, W.; Dixit, M. Interactive Virtual Construction—A Case Study of Building Component Assembly towards the Adoption of BIM and VR in Business and Training. CAADRIA Proc. 2022, 2, 547–556. [Google Scholar] [CrossRef]
- Suh, A.; Prophet, J. The State of Immersive Technology Research: A Literature Analysis. Comput. Hum. Behav. 2018, 86, 77–90. [Google Scholar] [CrossRef]
- IDC—Wearable Devices Market Share. Available online: https://www.idc.com/promo/wearablevendor (accessed on 21 February 2023).
- Rizzo, A.; Fyfe, M.; Gillies, P.; Cipresso, P.; Alice, I.; Giglioli, C.; Raya, M.A.; Riva, G. The Past, Present, and Future of Virtual and Augmented Reality Research: A Network and Cluster Analysis of the Literature. Front. Psychol. 2018, 9, 2086. [Google Scholar] [CrossRef]
- Zhang, Y.; Liu, H.; Kang, S.C.; Al-Hussein, M. Virtual Reality Applications for the Built Environment: Research Trends and Opportunities. Autom. Constr. 2020, 118, 103311. [Google Scholar] [CrossRef]
- Anifowose, H.; Yan, W.; Dixit, M. BIM LOD + Virtual Reality—Using Game Engine for Visualization in Architectural & Construction Education. arxiv 2022, arXiv:2201.09954. [Google Scholar] [CrossRef]
- Muhammad, A.A.; Yitmen, I.; Alizadehsalehi, S.; Celik, T. Adoption of Virtual Reality (VR) for Site Layout Optimization of Construction Projects. Tek. Dergi./Tech. J. Turk. Chamb. Civ. Eng. 2020, 31, 9833–9850. [Google Scholar] [CrossRef]
- Li, J. Application of Software Simulation in Guiding Reform of Engineering Project with VR Tools. In Proceedings of the 5th International Conference on I-SMAC (IoT in Social, Mobile, Analytics and Cloud), I-SMAC 2021, Palladam, India, 11–13 November 2021; pp. 606–609. [Google Scholar] [CrossRef]
- Kurillo, G.; Bajcsy, R. 3D Teleimmersion for Collaboration and Interaction of Geographically Distributed Users; Springer: London, UK, 2012; Volume 17, pp. 29–43. [Google Scholar] [CrossRef]
- Du, J.; Zou, Z.; Shi, Y.; Zhao, D. Zero Latency: Real-Time Synchronization of BIM Data in Virtual Reality for Collaborative Decision-Making. Autom. Constr. 2018, 85, 51–64. [Google Scholar] [CrossRef]
- Lee, J.H.; Ostwald, M.J.; Arasteh, S.; Oldfield, P. BIM-Enabled Design Collaboration Processes in Remote Architectural Practice and Education in Australia. J. Archit. Eng. 2023, 29, 05022012. [Google Scholar] [CrossRef]
- Shore, J.; Ravindran, A.V.; Gonzalez, V.A.; Giacaman, N. Using Augmented Reality in AEC Tertiary Education: A Collaborative Design Case. J. Civ. Eng. Educ. 2022, 149, 04022009. [Google Scholar] [CrossRef]
- Diao, P.H.; Shih, N.J. Trends and Research Issues of Augmented Reality Studies in Architectural and Civil Engineering Education—A Review of Academic Journal Publications. Appl. Sci. 2019, 9, 1840. [Google Scholar] [CrossRef]
- Mystakidis, S. Metaverse. Encyclopedia 2022, 2, 486–497. [Google Scholar] [CrossRef]
- The Important Difference Between Virtual Reality, Augmented Reality and Mixed Reality. Available online: https://www.forbes.com/sites/bernardmarr/2019/07/19/the-important-difference-between-virtual-reality-augmented-reality-and-mixed-reality/?sh=b4a5a4b35d34 (accessed on 25 December 2022).
- Durmuş, U.; Günaydın, M. Virtual Reality Based Decision Support Model for Production Process of Museum Exhibition Projects. Int. J. Hum. Comput. Interact. 2023, 39, 1–18. [Google Scholar] [CrossRef]
- Jensen, C.G. Collaboration and Dialogue in Virtual Reality. J. Probl. Based Learn. High. Educ. 2017, 5, 85–110. [Google Scholar] [CrossRef]
- Davila Delgado, J.M.; Oyedele, L.; Beach, T.; Demian, P. Augmented and Virtual Reality in Construction: Drivers and Limitations for Industry Adoption. J. Constr. Eng. Manag. 2020, 146, 04020079. [Google Scholar] [CrossRef]
- Heng, S.; Xiuquan, Q. Augmented Reality-Based BIM Multi-User Collaboration System. J. China Univ. Posts Telecommun. 2022, 29, 71–80. [Google Scholar] [CrossRef]
- Hartless, J.F.; Ayer, S.K.; London, J.S.; Wu, W. Comparison of Building Design Assessment Behaviors of Novices in Augmented-and Virtual-Reality Environments. J. Archit. Eng. 2020, 26, 2. [Google Scholar] [CrossRef]
- Liu, Y. Evaluating Design Review Meetings and the Use of Virtual Reality for Post-Occupancy Analysis; The Pennsylvania State University: State College, PA, USA, 2017. [Google Scholar]
- Anderson, A.; Dossick, C.S.; Azari, R.; Taylor, J.E.; Hartmann, T.; Mahalingham, A. Exploring BIMs as Avatars: Using 3D Virtual Worlds to Improve Collaboration with Models. In Proceedings of the Construction Research Congress 2014: Construction in a Global Network, Atlanta, Georgia, 19–21 May 2014; pp. 179–188. [Google Scholar] [CrossRef]
- Kowalczuk, Z.; Czubenko, M. Cognitive Motivations and Foundations for Building Intelligent Decision-Making Systems. Artif. Intell. Rev. 2022, 56, 3445–3472. [Google Scholar] [CrossRef]
- Bakanauskienė, I.; Baronienė, L. Theoretical Background for the Decision-Making Process Modelling under Controlled Intervention Conditions. Manag. Organ. Syst. Res. 2017, 78, 7–19. [Google Scholar] [CrossRef]
- Luis, Q.N.; Alisson, R.L.; de la Torre, S.J. Viability of Virtual Reality (VR) and Augmented Reality (AR) in Pre-Sale of Multi-Family Projects as a Strategy for Better Decision-Making in Times of Change. In Proceedings of the LACCEI international Multi-conference for Engineering, Education and Technology, Virtual, 19–23 July 2021. [Google Scholar] [CrossRef]
- Gong, L.; Berglund, J.; Saluäär, D.; Johansson, B. A Novel VR Tool for Collaborative Planning of Manufacturing Process Change Using Point Cloud Data. Procedia CIRP 2017, 63, 336–341. [Google Scholar] [CrossRef]
- Du, J.; Zou, Z.; Shi, Y.; Zhao, D. Simultaneous Data Exchange between BIM and VR for Collaborative Decision Making. In Proceedings of the Congress on Computing in Civil Engineering, Washington, DC, USA, 25–27 June 2017; pp. 1–8. [Google Scholar]
- Berg, L.P.; Vance, J.M. An Industry Case Study: Investigating Early Design Decision Making in Virtual Reality. J. Comput. Inf. Sci. Eng. 2017, 17, 011001. [Google Scholar] [CrossRef]
- Sangiorgio, V.; Silvia, M.; Fatiguso, F. Augmented Reality to Support Multi-Criteria Decision Making in Building Retrofitting. In Proceedings of the 2020 IEEE International Conference on Systems, Man, and Cybernetics (SMC), Toronto, ON, Canada, 11–14 October 2020; pp. 760–765. [Google Scholar] [CrossRef]
- Huang, T.L.; Liu, F.H. Formation of Augmented-Reality Interactive Technology’s Persuasive Effects from the Perspective of Experiential Value. Internet Res. 2014, 24, 82–109. [Google Scholar] [CrossRef]
- Van Den Berg, M.; Hartmann, T. Supporting Design Reviews with Pre-Meeting Virtual Reality Environments. J. Inf. Technol. Constr. 2017, 22, 306. [Google Scholar]
- Heydarian, A.; Carneiro, J.P.; Gerber, D.; Becerik-Gerber, B.; Hayes, T.; Wood, W. Immersive Virtual Environments versus Physical Built Environments: A Benchmarking Study for Building Design and User-Built Environment Explorations. Autom. Constr. 2015, 54, 116–126. [Google Scholar] [CrossRef]
- Schneider, S.; Kammler, O.; Bailey, G.; Falke, S. Supernormal: Virtual Reality Based User Studies in the Architectural Design Studio. Proc. Int. Conf. Educ. Res. Comput. Aided Archit. Des. Eur. 2022, 1, 143–152. [Google Scholar] [CrossRef]
- Hilfert, T.; Teizer, J.; König, M. First Person Virtual Reality for Evaluation and Learning of Construction Site Safety. In Proceedings of the ISARC 2016—33rd International Symposium on Automation and Robotics in Construction, Auburn, AL, USA, 18–21 July 2016; pp. 200–208. [Google Scholar] [CrossRef]
- Ventura, S.M.; Castronovo, F.; Ciribini, A.L.C. A Design Review Session Protocol for the Implementation of Immersive Virtual Reality in Usability-Focused Analysis. J. Inf. Technol. Constr. 2020, 25, 233–253. [Google Scholar] [CrossRef]
- Moher, D.; Shamseer, L.; Clarke, M.; Ghersi, D.; Liberatî, A.; Petticrew, M.; Shekelle, P.; Stewart, L.A.; Group, P.-P. Preferred Reporting Items for Systematic Review and Meta-Analysis Protocols (PRISMA-P) 2015 Statement. Syst. Rev. 2015, 4, 1. [Google Scholar] [CrossRef]
- Page, M.J.; McKenzie, J.E.; Bossuyt, P.M.; Boutron, I.; Hoffmann, T.C.; Mulrow, C.D.; Shamseer, L.; Tetzlaff, J.M.; Akl, E.A.; Brennan, S.E.; et al. The PRISMA 2020 Statement: An Updated Guideline for Reporting Systematic Reviews. BMJ 2021, 372. [Google Scholar] [CrossRef]
- Burnham, J.F. Scopus Database: A Review. Biomed. Digit. Libr. 2006, 3, 1. [Google Scholar] [CrossRef]
- Hay, G.; Castilla, G. Object-based image analysis: Strengths, weaknesses, opportunities and threats (swot). Earth Sci. 2006, 454, 4–5. Available online: https://www.researchgate.net/publication/241624453_Object-Based_Image_Analysis_Strengths_Weaknesses_Opportunities_and_Threats_SWOT (accessed on 23 April 2023).
- Bernal, I.F.M.; Lozano-Ramírez, N.E.; Cortés, J.M.P.; Valdivia, S.; Muñoz, R.; Aragón, J.; García, R.; Hernández, G. An Immersive Virtual Reality Training Game for Power Substations Evaluated in Terms of Usability and Engagement. Appl. Sci. 2022, 12, 711. [Google Scholar] [CrossRef]
- ISO/IEC 23005-1:2020-Information Technology—Media Context and Control—Part 1: Architecture. (n.d.). Available online: https://www.iso.org/standard/73581.html (accessed on 31 August 2023).
- IEEE 2888. (n.d.). Available online: https://sagroups.ieee.org/2888/ (accessed on 31 August 2023).
- Chachere, J.M.; Haymaker, J.R. Framework for Measuring the Rationale Clarity of AEC Design Decisions. J. Archit. Eng. 2011, 17, 86–96. [Google Scholar] [CrossRef]
- Reichert, P.; Langhans, S.D.; Lienert, J.; Schuwirth, N. The Conceptual Foundation of Environmental Decision Support. J. Env. Manag. 2015, 154, 316–332. [Google Scholar] [CrossRef]
- Kim, J.; Chau, C.; Cha, S.; Seo, J.; Koo, C. The Use of Immersive Virtual Environments (IVEs) for a Collaborative and Interactive Education in the Architectural BIM Design. In Proceedings of the 2nd International Mobile Education and Learning Technologies, 2018, Singapore, 6–7 December 2018; 2018. [Google Scholar]
- Shiratuddin, M.F.; Thabet, W. Utilizing a 3D Game Engine to Develop a Virtual Design Review System. J. Inf. Technol. Constr. (ITcon) 2011, 16, 39–68. [Google Scholar]
- Prouzeau, A.; Wang, Y.; Ens, B.; Willett, W.; Dwyer, T. Corsican Twin: Authoring in Situ Augmented Reality Visualisations in Virtual Reality. In Proceedings of the ACM International Conference Proceeding Series, Salerno, Italy, 28 September–2 October 2020. [Google Scholar] [CrossRef]
- Dahbi, A.; Laaouan, I.; Hajji, R.; Brahim, Y. Ben A Cloud-Based Mobile Augmented Reality Application for BIM Collaboration. In Proceedings of the ACM International Conference Proceeding Series, Brisbane, QLD, Australia, 25–27 March 2022; pp. 27–33. [Google Scholar] [CrossRef]
- Schiavi, B.; Havard, V.; Beddiar, K.; Baudry, D. BIM Data Flow Architecture with AR/VR Technologies: Use Cases in Architecture, Engineering and Construction. Autom. Constr. 2022, 134, 104054. [Google Scholar] [CrossRef]
- Gill, D.M.; Ruginski, I.T.; Butner, J.; Geuss, M.N.; Stefanucci, J.K.; Creem-Regehr, S.H. Investigating Insight Generation and Decision Making with Visualizations in Real and Virtual Environments. In Proceedings of the TechMindSociety ‘18: Technology, Mind, and Society, Washington, DC, USA, 5–7 April 2018; p. 1. [Google Scholar] [CrossRef]
- Wang, X.; Truijens, M.; Hou, L.; Wang, Y.; Zhou, Y. Integrating Augmented Reality with Building Information Modeling: Onsite Construction Process Controlling for Liquefied Natural Gas Industry. Autom. Constr. 2014, 40, 96–105. [Google Scholar] [CrossRef]
- Protchenko, K.; Dlbrowski, P.; Garbacz, A. Development and Assessment of VR/AR Solution for Verification during the Construction Process. MATEC Web Conf. 2018, 196, 04083. [Google Scholar] [CrossRef][Green Version]
- Wu, T.H.; Wu, F.; Liang, C.J.; Li, Y.F.; Tseng, C.M.; Kang, S.C. A Virtual Reality Tool for Training in Global Engineering Collaboration. Univers. Access Inf. Soc. 2019, 18, 243–255. [Google Scholar] [CrossRef]
- Zaker, R.; Coloma, E. Virtual Reality-Integrated Workflow in BIM-Enabled Projects Collaboration and Design Review: A Case Study. Vis. Eng. 2018, 6, 4. [Google Scholar] [CrossRef]
- Wang, X. BIM + AR: Onsite Information Sharing and Communication via Advanced Visualization. In Proceedings of the 2012 IEEE 16th International Conference on Computer Supported Cooperative Work in Design (CSCWD), Wuhan, China, 23–25 May 2012. [Google Scholar] [CrossRef]
- Gu, N.; Singh, V.; Wang, X. Applying Augmented Reality for Data Interaction and Collaboration in BIM. In Proceedings of the 15th International Conference on Computer-Aided Architectural Design in Asia, CAADRIA 2010, Hong Kong, 7–10 April 2018; pp. 511–520. [Google Scholar] [CrossRef]
- Balali, V.; Zalavadia, A.; Heydarian, A. Real-Time Interaction and Cost Estimating within Immersive Virtual Environments. J. Constr. Eng. Manag. 2019, 146, 04019098. [Google Scholar] [CrossRef]
- Afzal, M.; Shafiq, M.T. Evaluating 4D-BIM and VR for Effective Safety Communication and Training: A Case Study of Multilingual Construction Job-Site Crew. Buildings 2021, 11, 319. [Google Scholar] [CrossRef]
- Podkosova, I.; Reisinger, J.; Kaufmann, H.; Kovacic, I. BIMFlexi-VR: A Virtual Reality Framework for Early-Stage Collaboration in Flexible Industrial Building Design. Front. Virtual Real. 2022, 3, 16. [Google Scholar] [CrossRef]
- Astaneh Asl, B.; Dossick, C.S. Immersive VR versus BIM for AEC Team Collaboration in Remote 3D Coordination Processes. Buildings 2022, 12, 1548. [Google Scholar] [CrossRef]
- Li, C.; Wei, P.; Wang, D. Investigations on Visualization and Interaction of Ship Structure Multidisciplinary Finite Element Analysis Data for Virtual Environment. Ocean Eng. 2022, 266, 112955. [Google Scholar] [CrossRef]
- Panya, D.S.; Kim, T.; Choo, S. An Interactive Design Change Methodology Using a BIM-Based Virtual Reality and Augmented Reality. J. Build. Eng. 2023, 68, 106030. [Google Scholar] [CrossRef]
- Chen, K.; Chen, W.; Cheng, J.C.P.; Wang, Q. Developing Efficient Mechanisms for BIM-to-AR/VR Data Transfer. J. Comput. Civ. Eng. 2020, 34, 04020037. [Google Scholar] [CrossRef]
- Say, A.; Beale, M. BIM 360 VR Collaboration for AEC/Construction with InsiteVR, Unity and Forge | Autodesk University. Available online: https://www.autodesk.com/autodesk-university/class/BIM-360-VR-Collaboration-AECConstruction-InsiteVR-Unity-and-Forge-2019#handout (accessed on 21 March 2023).
- Woessner, U.; Kieferle, J.B. BIM Collaboration in Virtual Environments Supporting Collaboration in Co-Located and Distributed Settings. Proc. Int. Conf. Educ. Res. Comput. Aided Archit. Des. Eur. 2016, 2, 565–572. [Google Scholar] [CrossRef]
- Kieferle, J.; Woessner, U.; RheinMain, H. BIM Interactive-About Combining BIM and Virtual Reality A Bidirectional Interaction Method for BIM Models in Different Environments. In Proceedings of the eCAADe 2015: Real time—Extending the Reach of Computation, Warsaw, Poland, 16–18 September 2015. [Google Scholar]
- Lin, Y.-C.; Chen, Y.-P.; Yien, H.-W.; Huang, C.-Y.; Su, Y.-C. Integrated BIM, Game Engine and VR Technologies for Healthcare Design: A Case Study in Cancer Hospital. Adv. Eng. Inform. 2018, 36, 130–145. [Google Scholar] [CrossRef]
- Jahnke, C.; Jäkel, J.-I.; Bott, D.; Meyer-Westphal, M.; Klemt-Albert, K.; Marx, S. BIM-Based Immersive Meetings for Optimized Maintenance Management of Bridge Structures. Ce/Pap. 2023, 6, 681–690. [Google Scholar] [CrossRef]
Disclaimer/Publisher’s Note: The statements, opinions and data contained in all publications are solely those of the individual author(s) and contributor(s) and not of MDPI and/or the editor(s). MDPI and/or the editor(s) disclaim responsibility for any injury to people or property resulting from any ideas, methods, instructions or products referred to in the content. |
© 2023 by the authors. Licensee MDPI, Basel, Switzerland. This article is an open access article distributed under the terms and conditions of the Creative Commons Attribution (CC BY) license (https://creativecommons.org/licenses/by/4.0/).







