Unravelling the Dynamics of Necessity-Driven Entrepreneurs (NDEs) and Opportunity-Driven Entrepreneurs (ODEs): A Study of Immigrant Micro Enterprises (IMEs) in the Hospitality Industry
Abstract
1. Introduction
- Understanding entrepreneurial motivation among hospitality Immigrant Micro Enterprise (IME) owners through the lenses of NDEs and ODEs.
- Analysing how the notion of NDEs and ODEs impact IME owners’ business practices and aspirations for innovation, growth, and success in the hospitality industry.
2. Literature Review
2.1. Entrepreneurial Motivation of Hospitality IMEs
2.2. NDE and ODE Traits Among Immigrant Entrepreneurs
2.3. Growth and Innovation in IMEs
3. Method
3.1. Sample and Data Collection
- Hospitality businesses owned and established by first-generation immigrant entrepreneurs with a maximum of five employees.
- Hospitality businesses that have operated for at least five years and are still operating.
- Hospitality businesses located in the Inland County region.
3.2. Data Analysis
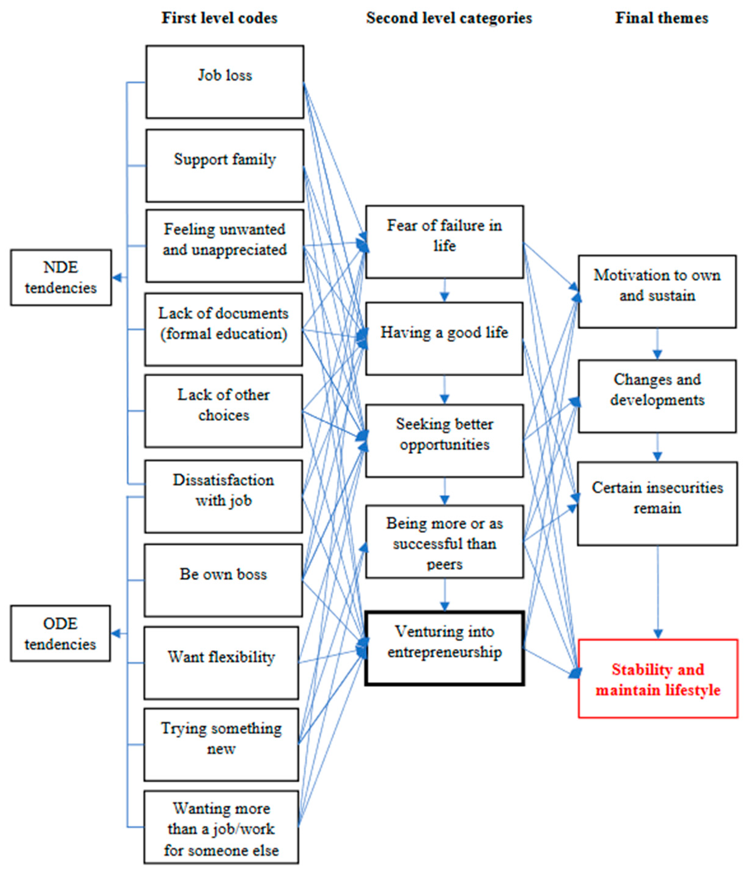
4. Findings and Discussion
4.1. Motivation to Own and Sustain the Business
I had an office job before in my home country. I quickly saw that this was not possible here. I don’t have the documents (that is required), and I don’t speak the language (well enough). A few hours of Norwegian (language) class are not enough for me to be good. So, what could I do besides opening my own business?(R18)
This is my first job and my last job. This is my life. I opened this business because I needed a job. I need to live, so I need to sell as much as I can.(R3)
My motivation is to earn money, of course. Who doesn’t want to earn money? I’ve people to support and bills to pay. But it’s also nice to only answer to myself. I don’t want to work for someone with less experience but have the (right) papers.(R11)
Can I survive without my business? If it really comes to that, yes, I still can, but can I get the life I want? It’s hard work, yes, but I can buy a house and car, go on holiday and pay for my relatives (in my native country). It’s a good feeling when your friends and family see you’ve money and doing well.(R1)
We live a good life; I can close the business if I want to go somewhere in quiet months in winter, like January. I can travel, and I love to travel and meet my family. Since we’re established now and people know us. I’m not worried. I can enjoy my life!(R7)
4.2. Changes and Developments
In the beginning, we didn’t know much. But slowly, we see we’ve to change our style and follow the Norwegian style. If… you don’t follow the Norwegian style, it’ll be difficult. But if you change it a little bit the way the Norwegian people like, you’ll be good. You’ll lose your customers if you use the way your mother taught you to cook. The locals like food that is not so hot, not too many spices, and must be simple. In my country, the food is difficult to make; you’ve to add a lot of spices. In Norway, the service is more important than the food.(R3)
During the six years, it was not booming. It grew step by step. Right now, we’ve almost doubled our income compared to the first time we opened the business. But it’s step by step, (if) it doesn’t grow, we improve our dishes, putting something more, year by year, and it’s getting better and better. Hard work, step by step. Year by year.(R10)
I need to be comfortable with customers. We talk to the customers. Norwegians like to talk, so we talk to them. I learn many things from them. Just be sincere and pure, and then they will also be sincere and nice to you and teach and share things with you. They recommend trendy foods and ideas, and I take their opinions.(R14)
When I travel, it’s not always for holidays and fun. Sometimes, I travel to different places and observe new ideas about how things are done there. If it looks good, I’ll try to bring it into my business. I’m not good with the Internet and things like that. I get ideas from travelling to different places and look at them. And, of course, I also have lots of friends running similar businesses, so we talk.(R13)
4.3. Insecurities Remain
…I’ve to be really careful because if I lose this shop, then I cannot find a job elsewhere.(R6)
Let me tell you something. Even if I’ve experience for many years in running a restaurant, and if I lose my restaurant and find a new job, I’ll not get it because I don’t have papers. If I get a job, I’ve to begin from zero, and it’s difficult when someone who went to school for three years, who has the paper, and who has no experience, to tell you how to do your job. It’ll be a conflict. Just because he has paper, he’ll decide things over you. I’ve tried, and it was difficult. And that’s why you see many immigrants drive a taxi or bus. Not because they like that, but they’ve no choice.(R8)
My relatives always ask me how my business is doing. Sometimes, they don’t ask me directly but ask through other people. It’s normal in my culture. Sometimes, they get jealous if I’m doing too well. And, of course, I’m afraid of losing face if I’m not doing well or worse than them. It’s like a silent competition.(R15)
My family was against me coming to Norway and trying something new. They were very negative when I told them I was starting a business and being my own boss… they even laughed at me because I had no experience. Well, I want to tell them they’re wrong. So, I’ve to do well and not be a failure.(R17)
4.4. Chasing Stability and Ideal Lifestyle
I just want to have happy people working, coming with new dishes. I don’t have a plan to grow the company to another three or four restaurants. I’m never gonna to do that. I like my life now, and I like what I’ve now. Some people asked me if they could franchise my restaurant, but no. My answer is NO. I’ve enough. Why do you want to ruin your life?(R6)
We’ve reached our goal; we cannot go over anymore. To become bigger, we’ve to expand. And we’ve no ambition to expand. If we grow, we need more seats, space, and people. And more responsibilities that come with it. So the level we’ve now is good.(R12)
I’m a realistic person. I’ve done what I’ve to do. I’ve a family and look after them very well. I’ve the job that I like… I’m doing well with my family and friends… what more should I ask for? I can help people (family) who need help. This is the best life I dreamt of having when I was young. I’ve enough money, but I’m not thinking of getting 10 million more. I’ve a good car, and my wife drives a good car. I’ve a good house, but I don’t want more. I just want to have a happy life. You’ve to be happy! Always be happy.(R4)
When I first opened the business, we did it so fast. But now the difference is that we do it slowly, and that’s after 27 years. We’re getting old and cannot run the business like we did 20 years ago. We slow down a little bit. We don’t need to work very hard. Shorter opening time and spend more time at home. When you work so hard, you’ve no life. I had three small kids those days, and I had no time for myself. Now that my kids are grown, I must slow down. Nine hours of operation (a day) is enough now compared to 15 h last time.(R8)
5. Conclusions
Author Contributions
Funding
Institutional Review Board Statement
Informed Consent Statement
Data Availability Statement
Conflicts of Interest
References
- Mattsson, K.T.; Cassel, S.H. Immigrant Entrepreneurs and Potentials for Path Creating Tourism Development in Rural Sweden. Tour. Plan. Dev. 2020, 17, 384–403. [Google Scholar] [CrossRef]
- Yachin, J.M. The entrepreneur–opportunity nexus: Discovering the forces that promote product innovations in rural micro-tourism firms. Scand. J. Hosp. Tour. 2019, 19, 47–65. [Google Scholar] [CrossRef]
- Murnieks, C.Y.; Klotz, A.C.; Shepherd, D.A. Entrepreneurial motivation: A review of the literature and an agenda for future research. J. Organ. Behav. 2020, 41, 115–143. [Google Scholar] [CrossRef]
- Duan, C.; Sandhu, K. Immigrant entrepreneurship motivation–scientific production, field development, thematic antecedents, measurement elements and research agenda. J. Enterprising Communities People Places Glob. Econ. 2022, 16, 722–755. [Google Scholar] [CrossRef]
- Malerba, R.C.; Ferreira, J.J. Immigrant entrepreneurship and strategy: A systematic literature review. J. Small Bus. Entrep. 2021, 33, 183–217. [Google Scholar] [CrossRef]
- Constant, A.; Zimmermann, K.F. The Making of Entrepreneurs in Germany: Are Native Men and Immigrants Alike? Small Bus. Econ. 2006, 26, 279–300. [Google Scholar] [CrossRef]
- Aldrich, H.E.; Waldinger, R. Ethnicity and Entrepreneurship. Annu. Rev. Sociol. 1990, 16, 111–135. [Google Scholar] [CrossRef]
- Vandor, P. Are voluntary international migrants self-selected for entrepreneurship? An analysis of entrepreneurial personality traits. J. World Bus. 2021, 56, 101142. [Google Scholar] [CrossRef]
- Gartner, W.B.; Teague, B.T. Introduction. In Research Handbook on Entrepreneurial Behavior, Practice and Process; Teague, B.T., Gartner, W.B., Eds.; Edward Elgar Publishing: Pittsburgh, PA, USA, 2020; pp. 1–10. [Google Scholar]
- Wang, S.; Hung, K.; Huang, W.-J. Motivations for entrepreneurship in the tourism and hospitality sector: A social cognitive theory perspective. Int. J. Hosp. Manag. 2019, 78, 78–88. [Google Scholar] [CrossRef]
- Müller, S.; Kirst, A.L.; Bergmann, H.; Bird, B. Entrepreneurs’ actions and venture success: A structured literature review and suggestions for future research. Small Bus. Econ. 2023, 60, 199–226. [Google Scholar] [CrossRef]
- Cervelló-Royo, R.; Moya-Clemente, I.; Perelló-Marín, M.R.; Ribes-Giner, G. Sustainable development, economic and financial factors, that influence the opportunity-driven entrepreneurship. An fsQCA approach. J. Bus. Res. 2020, 115, 393–402. [Google Scholar] [CrossRef]
- Bosma, N.; Harding, R. Global Entrepreneurship Monitor 2006 Results; Global Entrepreneurship Monitor Consortium: Boston, MA, USA; London, UK, 2007. [Google Scholar]
- Williams, C.C. Beyond Necessity-Driven Versus Opportunity-Driven Entrepreneurship:A Study of Informal Entrepreneurs in England, Russia and Ukraine. Int. J. Entrep. Innov. 2008, 9, 157–165. [Google Scholar] [CrossRef]
- Maritz, A. New Zealand necessity entrepreneurs. Int. J. Entrep. Small Bus. 2004, 1, 255–264. [Google Scholar] [CrossRef]
- Yanai, L.; Senik, Z.C.; Muhamad, N.S.; Abd Hamid, H.; Jamaludin, N.A. Push and pull factors influencing Thai immigrant entrepreneurs conducting business in Malaysia. J. Nusant. Stud.-JONUS 2020, 5, 19–47. [Google Scholar] [CrossRef]
- Ahmad, S.Z.; Jabeen, F.; Khan, M. Entrepreneurs choice in business venture: Motivations for choosing home-stay accommodation businesses in Peninsular Malaysia. Int. J. Hosp. Manag. 2014, 36, 31–40. [Google Scholar] [CrossRef]
- García-Cabrera, A.M.; Lucía-Casademunt, A.M.; Padilla-Angulo, L. Immigrants’ entrepreneurial motivation in Europe: Liabilities and assets. Int. J. Entrep. Behav. Res. 2020, 26, 1707–1737. [Google Scholar] [CrossRef]
- Haq, M.; Johanson, M.; Davies, J.; Dana, L.-P.; Budhathoki, T. Compassionate customer service in ethnic minority microbusinesses. J. Bus. Res. 2021, 126, 279–290. [Google Scholar] [CrossRef]
- Jones, T.; Ram, M.; Edwards, P.; Kiselinchev, A.; Muchenje, L. Mixed embeddedness and new migrant enterprise in the UK. Entrep. Reg. Dev. 2014, 26, 500–520. [Google Scholar] [CrossRef]
- Pikkemaat, B.; Peters, M.; Bichler, B.F. Innovation research in tourism: Research streams and actions for the future. J. Hosp. Tour. Manag. 2019, 41, 184–196. [Google Scholar] [CrossRef]
- Williams, A.M.; Rodríguez Sánchez, I.; Škokić, V. Innovation, Risk, and Uncertainty: A Study of Tourism Entrepreneurs. J. Travel Res. 2021, 60, 293–311. [Google Scholar] [CrossRef]
- Irastorza, N.; Peña-Legazkue, I. Immigrant Entrepreneurship and Business Survival during Recession: Evidence from a Local Economy. J. Entrep. 2018, 27, 243–257. [Google Scholar] [CrossRef]
- Kogan, I.; Shen, J.; Siegert, M. What Makes a Satisfied Immigrant? Host-Country Characteristics and Immigrants’ Life Satisfaction in Eighteen European Countries. J. Happiness Stud. 2018, 19, 1783–1809. [Google Scholar] [CrossRef]
- Mæhlum, L. Innlandet-Befolkning [the Inland-Population]. Available online: https://snl.no/Innlandet_-_befolkning (accessed on 4 December 2022).
- Mei, X.Y.; Slettli, V.K. Exploring the relationship between Smart Specialization Strategy (S3) and Smart City (SC) initiatives in the context of Inland Norway. In Partnershipsfor Regional Innovation and Development: Implementing Smart Specialization in Europe; Gancarczyk, M., Ujwary-Gil, A., González-López, M., Eds.; Routledge: London, UK, 2022; pp. 137–162. [Google Scholar]
- Visit Mjøsa. Mat og Drikke-Spisesteder i Hamarregionen [Food and Drinks-Eateries in Hamar Region]. Available online: https://www.visitmjosa.no/mat-og-drikke/spisesteder-i-hamarregionen-p6077553 (accessed on 5 September 2024).
- Fjærli, E.; Wong, J. Innvandrere og Entreprenørskap: En Monitor for Betydningen av Entreprenørskap Blant Innvandrere for Inntektsforhold og for Verdiskaping i Næringslivet [Immigrants and Entrepreneurship: A Monitor for the Importance of Entrepreneurship Among Immigrants for Income Conditions and for Value Creation in Business]; 8258714678; Statistics Norway Oslo: Oslo, Norway, 2022.
- Statistics Norway. Immigrant Micro Entrepreneurs in Norway and Statistics 2021. Available online: https://www.ssb.no/en/bedrifter (accessed on 10 April 2023).
- Statistics Norway. Establishments. Available online: https://www.ssb.no/en/bedrifter (accessed on 15 October 2024).
- Jones, T.; Ram, M.; Villares-Varela, M. Diversity, economic development and new migrant entrepreneurs. Urban Stud. 2019, 56, 960–976. [Google Scholar] [CrossRef]
- Chung, H.F.L.; Yen, D.A.; Wang, C.L. The contingent effect of social networking ties on Asian immigrant enterprises’ innovation. Ind. Mark. Manag. 2020, 88, 414–425. [Google Scholar] [CrossRef]
- Pattanayak, S.; Kakati, M. An empirical study on entrepreneurial traits and their impact on enterprise success. Vilakshan-XIMB J. Manag. 2023, 20, 277–291. [Google Scholar] [CrossRef]
- Shane, S.; Locke, E.A.; Collins, C.J. Entrepreneurial motivation. Hum. Resour. Manag. Rev. 2003, 13, 257–279. [Google Scholar] [CrossRef]
- Baum, J.R.; Locke, E.A. The Relationship of Entrepreneurial Traits, Skill, and Motivation to Subsequent Venture Growth. J. Appl. Psychol. 2004, 89, 587–598. [Google Scholar] [CrossRef]
- Zahra, S.A.; Wright, M. Entrepreneurship’s Next Act. Acad. Manag. Perspect. 2011, 25, 67–83. [Google Scholar] [CrossRef]
- Caliendo, M.; Fossen, F.; Kritikos, A.S. Personality characteristics and the decisions to become and stay self-employed. Small Bus. Econ. 2014, 42, 787–814. [Google Scholar] [CrossRef]
- Eijdenberg, E.L.; Paas, L.J.; Masurel, E. Entrepreneurial motivation and small business growth in Rwanda. J. Entrep. Emerg. Econ. 2015, 7, 212–240. [Google Scholar] [CrossRef]
- Martin-Montaner, J.; Serrano-Domingo, G.; Requena-Silvente, F. Networks and self-employed migrants. Small Bus. Econ. 2018, 51, 735–755. [Google Scholar] [CrossRef]
- Camilleri, M.A.; Valeri, M. Thriving family businesses in tourism and hospitality: A systematic review and a synthesis of the relevant literature. J. Fam. Bus. Manag. 2021, 12, 555–576. [Google Scholar] [CrossRef]
- Ucbasaran, D.; Westhead, P.; Wright, M. Opportunity Identification and Pursuit: Does an Entrepreneur’s Human Capital Matter? Small Bus. Econ. 2008, 30, 153–173. [Google Scholar] [CrossRef]
- Di Pietro, F.; Prencipe, A.; Majchrzak, A. Crowd Equity Investors: An Underutilized Asset for Open Innovation in Startups. Calif. Manag. Rev. 2018, 60, 43–70. [Google Scholar] [CrossRef]
- Ruan, M.D.; Baskaran, A.; Zhou, S.S. Mainland Chinese Immigrant-owned SMEs in Malaysia: Case Studies. Millenn. Asia 2022, 13, 5–34. [Google Scholar] [CrossRef]
- Wang, Y.; Warn, J. Chinese immigrant entrepreneurship: Embeddedness and the interaction of resources with the wider social and economic context. Int. Small Bus. J. 2018, 36, 131–148. [Google Scholar] [CrossRef]
- European Commission. Annual Report on European SMEs; European Union (EU): Brussels, Belgium, 2021. [Google Scholar]
- Norwegian Government Security and Service Organisation. Prosjekt–DIFFERENSIERT Regelverk for Mikrobedrifter og Nyetablert [Project-DIFFERENTIATED Regulations for Micro-Enterprises and Newly Established]; Norwegian Government Security and Service Organisation: Oslo, Norway, 2002.
- Alrawadieh, Z.; Altinay, L.; Cetin, G.; Şimşek, D. The interface between hospitality and tourism entrepreneurship, integration and well-being: A study of refugee entrepreneurs. Int. J. Hosp. Manag. 2021, 97, 103013. [Google Scholar] [CrossRef]
- Slattery, P. Finding the hospitality industry. J. Hosp. Leis. Sport Tour. Educ. 2002, 1, 19–28. [Google Scholar] [CrossRef]
- Nepal, S.; Ramón, C. Immigrant Entrepreneurship: Economic Potential and Obstacles to Success; Bipartisan Policy Center: Washington, DC, USA, 2022. [Google Scholar]
- Faherty, U.; Stephens, S. Innovation in micro enterprises: Reality or fiction? J. Small Bus. Enterp. Dev. 2016, 23, 349–362. [Google Scholar] [CrossRef]
- Miles, I.D.; Belousova, V.; Chichkanov, N. Knowledge-Intensive Business Services: Ambiguities and Continuities. Foresight 2018, 20, 1–26. [Google Scholar] [CrossRef]
- Gheribi, E.; Bonadonna, A. An analysis of foodservice and accommodation industry in Europe using secondary statistics. J. Posit. Manag. 2018, 9, 55–68. [Google Scholar] [CrossRef]
- Aasland, A.; Tyldum, G. Opportunities and risks among the migrant workers in the hotel industry in Oslo. Nord. J. Migr. Res. 2016, 6, 92–101. [Google Scholar] [CrossRef]
- Carsrud, A.; Brännback, M. Entrepreneurial Motivations: What Do We Still Need to Know? J. Small Bus. Manag. 2011, 49, 9–26. [Google Scholar] [CrossRef]
- Block, J.H.; Kohn, K.; Miller, D.; Ullrich, K. Necessity entrepreneurship and competitive strategy. Small Bus. Econ. 2015, 44, 37–54. [Google Scholar] [CrossRef]
- De Jong, G.F.; Chamratrithirong, A.; Tran, Q.-G. For Better, for Worse: Life Satisfaction Consequences of Migration. Int. Migr. Rev. 2002, 36, 838–863. [Google Scholar] [CrossRef]
- Hendriks, M. The happiness of international migrants: A review of research findings. Migr. Stud. 2015, 3, 343–369. [Google Scholar] [CrossRef]
- Furdas, M.; Kohn, K. Why Is Start-Up Survival Lower Among Necessity Entrepreneurs? A Decomposition Approach. In Proceedings of the Workshop on Entrepreneurship Research, Bonn, Germany, 12–13 May 2011; p. 24. [Google Scholar]
- Reynolds, P.D.; Camp, S.; Bygrave, W.; Autio, E.; Hay, M. Global Entrepreneurship Monitor Gem 2002 Executive Report; University of Illinois Press: Urbana, IL, USA, 2002. [Google Scholar] [CrossRef]
- Fu, W. Spatial mobility and opportunity-driven entrepreneurship: The evidence from China labor-force dynamics survey. J. Technol. Transf. 2020, 45, 1324–1342. [Google Scholar] [CrossRef]
- Mrożewski, M.; Kratzer, J. Entrepreneurship and country-level innovation: Investigating the role of entrepreneurial opportunities. J. Technol. Transf. 2017, 42, 1125–1142. [Google Scholar] [CrossRef]
- Thomas, R.; Shaw, G.; Page, S.J. Understanding small firms in tourism: A perspective on research trends and challenges. Tour. Manag. 2011, 32, 963–976. [Google Scholar] [CrossRef]
- Fairlie, R.W.; Fossen, F.M. Defining Opportunity versus Necessity Entrepreneurship: Two Components of Business Creation. In Change at Home, in the Labor Market, and on the Job; Polachek, S.W., Tatsiramos, K., Eds.; Research in Labor Economics; Emerald Publishing Limited: Bingley, UK, 2020; Volume 48, pp. 253–289. [Google Scholar]
- Ioannides, D.; Petersen, T. Tourism ‘non-entrepreneurship’ in peripheral destinations: A case study of small and medium tourism enterprises on Bornholm, Denmark. Tour. Geogr. 2003, 5, 408–435. [Google Scholar] [CrossRef]
- Lalonde, J.F. Cultural determinants of Arab entrepreneurship: An ethnographic perspective. J. Enterprising Communities People Places Glob. Econ. 2013, 7, 213–232. [Google Scholar] [CrossRef]
- Hechavarria, D.M.; Reynolds, P.D. Cultural norms & business start-ups: The impact of national values on opportunity and necessity entrepreneurs. Int. Entrep. Manag. J. 2009, 5, 417–437. [Google Scholar] [CrossRef]
- Neshamba, F. Why Do Some Small Businesses Grow Faster and Become “Successful” While Others Do Not Get Beyond the ‘Foothills’? J. Afr. Bus. 2006, 7, 9–30. [Google Scholar] [CrossRef]
- Sexton, D. Growth Decisions and Growth Patterns of Women-Owned Enterprises; Hagan, O., Rivchun, C., Sexton, D.L., Eds.; Women-Owned Businesses: New York, NY, USA, 1989; pp. 135–150. [Google Scholar]
- Kirkwood, J. To grow or not? Growing small service firms. J. Small Bus. Enterp. Dev. 2009, 16, 485–503. [Google Scholar] [CrossRef]
- OECD. Job Creation and Growth: Facts, Obstacles and Best Practices; OECD: Paris, France, 1997. [Google Scholar]
- Toledo-López, A.; Díaz-Pichardo, R.; Jiménez-Castañeda, J.C.; Sánchez-Medina, P.S. Defining success in subsistence businesses. J. Bus. Res. 2012, 65, 1658–1664. [Google Scholar] [CrossRef]
- Ebersberger, B.; Herstad, S.J.; Nordli, A. Hospitality innovation strategies: Robustness analysis of paths to firm performance. Tour. Manag. 2021, 85, 104310. [Google Scholar] [CrossRef]
- Burton, A.M.; Dickinger, A. Innovation in Crisis. The role of leadership and dynamic capabilities for a more innovative hospitality industry. Int. J. Hosp. Manag. 2025, 124, 103946. [Google Scholar] [CrossRef]
- Rashid, S.; Ratten, V. Subsistence small business entrepreneurs in Pakistan. Small Enterp. Res. 2022, 29, 109–137. [Google Scholar] [CrossRef]
- Tregear, A. Lifestyle, growth, or community involvement? The balance of goals of UK artisan food producers. Entrep. Reg. Dev. 2005, 17, 1–15. [Google Scholar] [CrossRef]
- Rena, R. Entrepreneurship and development challenges in Papua New Guinea. Asia-Pac. Bus. Rev. 2009, 5, 35. [Google Scholar]
- Eijdenberg, E.L.; Borner, K. THe performance of subsistence entrepreneurs in Tanzania’s informal economy Y. J. Dev. Entrep. 2017, 22, 1750007. [Google Scholar] [CrossRef]
- Sridharan, S.; Maltz, E.; Viswanathan, M.; Gupta, S. Transformative Subsistence Entrepreneurship: A Study in India. J. Macromark. 2014, 34, 486–504. [Google Scholar] [CrossRef]
- Shava, H.; Chinyamurindi, W. Barriers of growth within an informal sector business: Narratives of women subsistence entrepreneurs in South Africa. Afr. J. Econ. Manag. Stud. 2022, 13, 328–343. [Google Scholar] [CrossRef]
- Swedberg, R. Exploratory research. In The Production of Knowledge: Enhancing Progress in Social Science; Elman, C., Gerring, J., Mahoney, J., Eds.; Cambridge University Press: Cambridge, UK, 2020; pp. 17–41. [Google Scholar]
- Guba, E.G.; Lincoln, Y.S. Competing Paradigms in Qualitative Research; Sage: Newcastle upon Tyne, UK, 1994; Volume 2, pp. 163–194. [Google Scholar]
- Klein, H.K.; Myers, M.D. A set of principles for conducting and evaluating interpretive field studies in information systems. MIS Q. 1999, 23, 67–93. [Google Scholar] [CrossRef]
- Nunes, A.K.d.S.; Morioka, S.N.; Bolis, I. Challenges of business models for sustainability in startups. RAUSP Manag. J. 2022, 57, 382–400. [Google Scholar] [CrossRef]
- Harvey, W.S. Strategies for conducting elite interviews. Qual. Res. 2011, 11, 431–441. [Google Scholar] [CrossRef]
- Atkinson, R.; Flint, J. Accessing hidden and hard-to-reach populations: Snowball research strategies. Soc. Res. Update 2001, 33, 1–4. [Google Scholar]
- Saunders, M.; Lewis, P.; Thornhill, A. Research Methods for Business Students, 9th ed.; Pearson Education: London, UK, 2023. [Google Scholar]
- King, N. Using templates in the thematic analysis of text. In Essential Guide to Qualitative Methods in Organizational Research; Cassell, C., Symon, G., Eds.; Sage: Newcastle upon Tyne, UK, 2004; pp. 256–270. [Google Scholar]
- Jackson, K.; Bazeley, P. Qualitative Data Analysis with NVivo; Sage: Newcastle upon Tyne, UK, 2019. [Google Scholar]
- Gibbs, G.R. Thematic coding and categorizing. In Analyzing Qualitative Data; Gibbs, G.R., Ed.; Sage: Newcastle upon Tyne, UK, 2007; Volume 703, pp. 38–56. [Google Scholar]
- Zali, M.R.; Faghih, N.; Ghotbi, S.; Rajaie, S. The effect of necessity and opportunity driven entrepreneurship on business growth. Int. Res. J. Appl. Basic Sci. 2013, 7, 100–108. [Google Scholar]
- Watson, K.; Hogarth-Scott, S.; Wilson, N. Small business start-ups: Success factors and support implications. Int. J. Entrep. Behav. Res. 1998, 4, 217–238. [Google Scholar] [CrossRef]
- Chikwendu, J.E.; Mutambara, E. Sociological factors influencing the success of African immigrant-owned micro businesses in South Africa. Entrep. Sustain. Issues 2020, 8, 972–982. [Google Scholar] [CrossRef]
- Lantai, T. Hospitality Micro Enterprises (MEs) during COVID-19: Changing Experiences through Service Innovation and Digital Tools. In Tourism and the Experience Economy in the Digital Era; Mei, X.Y., Ed.; Routledge: London, UK, 2023; pp. 145–156. [Google Scholar]
- Gemmell, R.M.; Kolb, D.A. Experiential Learning and Creativity in Entrepreneurship. In Encyclopedia of Creativity, Invention, Innovation and Entrepreneurship; Carayannis, E.G., Ed.; Springer: New York, NY, USA, 2013; pp. 702–710. [Google Scholar]
- Heinonen, K.; Strandvik, T. Reframing service innovation: COVID-19 as a catalyst for imposed service innovation. J. Serv. Manag. 2021, 32, 101–112. [Google Scholar] [CrossRef]
- Cacciotti, G.; Hayton, J.C.; Mitchell, J.R.; Giazitzoglu, A. A reconceptualization of fear of failure in entrepreneurship. J. Bus. Ventur. 2016, 31, 302–325. [Google Scholar] [CrossRef]
- Hunter, E.; Jenkins, A.; Mark-Herbert, C. When fear of failure leads to intentions to act entrepreneurially: Insights from threat appraisals and coping efficacy. Int. Small Bus. J. 2021, 39, 407–423. [Google Scholar] [CrossRef]
- Lazarus, R.S.; Folkman, S. Stress, Appraisal, and Coping; Springer Publishing Company: Berlin/Heidelberg, Germany, 1984. [Google Scholar]
- Peters, M.; Kallmuenzer, A.; Buhalis, D. Hospitality entrepreneurs managing quality of life and business growth. Curr. Issues Tour. 2019, 22, 2014–2033. [Google Scholar] [CrossRef]

| Necessity-Driven Entrepreneurs (NDEs) | Opportunity-Driven Entrepreneurs (ODEs) |
|---|---|
| Motivated to start a business because of a lack of alternative employment opportunities [14]. Williams, 2008 | Motivated by pursuing opportunity, innovation, and personal growth [61]. |
| Less educated people operate in developed economies with limited formal job opportunities [15,55]. | Highly educated and operate in developed economies [62]. |
| Lack of access to capital, technology, and formal networks [50]. | Have access to capital and productive entrepreneurship motivated by the individuals’ pursuit [59,60]. |
| Individuals who start small-scale businesses [55]. | Individuals who start businesses in pursuit of achievements [60]. |
| Lower survivor rate [58]. | Higher survival rates and generate economic growth [61]. |
| Respondent (R) | Gender | Age | Ethnic Background | Type of Business | Years in Operation |
|---|---|---|---|---|---|
| R1 | Male | 46–55 | Middle Eastern | Full-service restaurant | 20 |
| R2 | Male | 36–45 | Southeast Asian | Full-service restaurant | 8 |
| R3 | Female | 56–65 | Southeast Asian | Full-service restaurant | 16 |
| R4 | Male | 46–55 | Northern European | Take away eatery | 12 |
| R5 | Female | 26–35 | North American | Café and bakery | 5 |
| R6 | Male | 46–55 | Middle Eastern | Fast-food restaurant | 12 |
| R7 | Female | 56–65 | South Asian | Full-service Restaurant | 18 |
| R8 | Male | 56–64 | Middle Eastern | Full-service restaurant | 27 |
| R9 | Male | 46–55 | Southern European | Café | 8 |
| R10 | Male | 36–45 | Middle Eastern | Full-service restaurant | 9 |
| R11 | Female | 26–35 | South Asian | Full-service Restaurant | 5 |
| R12 | Male | 56–65 | Middle Eastern | Fast-food restaurant | 22 |
| R13 | Male | 46–55 | Southern European | Café | 7 |
| R14 | Male | 36–45 | Eastern European | Take away restaurant | 10 |
| R15 | Male | 46–55 | South Asian | Restaurant and takeaway | 8 |
| R16 | Female | 46–55 | East Asian | Full-service Restaurant | 8 |
| R17 | Male | 56–65 | Western European | Food truck | 5 |
| R18 | Female | 36–45 | South Asian | Full-service restaurant | 8 |
Disclaimer/Publisher’s Note: The statements, opinions and data contained in all publications are solely those of the individual author(s) and contributor(s) and not of MDPI and/or the editor(s). MDPI and/or the editor(s) disclaim responsibility for any injury to people or property resulting from any ideas, methods, instructions or products referred to in the content. |
© 2024 by the authors. Licensee MDPI, Basel, Switzerland. This article is an open access article distributed under the terms and conditions of the Creative Commons Attribution (CC BY) license (https://creativecommons.org/licenses/by/4.0/).
Share and Cite
Lantai, T.; Hauge, A.; Mei, X.Y. Unravelling the Dynamics of Necessity-Driven Entrepreneurs (NDEs) and Opportunity-Driven Entrepreneurs (ODEs): A Study of Immigrant Micro Enterprises (IMEs) in the Hospitality Industry. Tour. Hosp. 2024, 5, 1083-1098. https://doi.org/10.3390/tourhosp5040061
Lantai T, Hauge A, Mei XY. Unravelling the Dynamics of Necessity-Driven Entrepreneurs (NDEs) and Opportunity-Driven Entrepreneurs (ODEs): A Study of Immigrant Micro Enterprises (IMEs) in the Hospitality Industry. Tourism and Hospitality. 2024; 5(4):1083-1098. https://doi.org/10.3390/tourhosp5040061
Chicago/Turabian StyleLantai, Terry, Atle Hauge, and Xiang Ying Mei. 2024. "Unravelling the Dynamics of Necessity-Driven Entrepreneurs (NDEs) and Opportunity-Driven Entrepreneurs (ODEs): A Study of Immigrant Micro Enterprises (IMEs) in the Hospitality Industry" Tourism and Hospitality 5, no. 4: 1083-1098. https://doi.org/10.3390/tourhosp5040061
APA StyleLantai, T., Hauge, A., & Mei, X. Y. (2024). Unravelling the Dynamics of Necessity-Driven Entrepreneurs (NDEs) and Opportunity-Driven Entrepreneurs (ODEs): A Study of Immigrant Micro Enterprises (IMEs) in the Hospitality Industry. Tourism and Hospitality, 5(4), 1083-1098. https://doi.org/10.3390/tourhosp5040061

