Abstract
Capacitive MEMS accelerometers have a high thermal sensitivity that drifts the output when subjected to changes in temperature. To improve their performance in applications with thermal variations, it is necessary to compensate for these effects. These drifts can be compensated using a lightweight algorithm by knowing the characteristic thermal parameters of the accelerometer (Temperature Drift of Bias and Temperature Drift of Scale Factor). These parameters vary in each accelerometer and axis, making an individual calibration necessary. In this work, a simple and fast calibration method that allows the characteristic parameters of the three axes to be obtained simultaneously through a single test is proposed. This method is based on the study of two specific orientations, each at two temperatures. By means of the suitable selection of the orientations and the temperature points, the data obtained can be extrapolated to the entire working range of the accelerometer. Only a mechanical anchor and a heat source are required to perform the calibration. This technique can be scaled to calibrate multiple accelerometers simultaneously. A lightweight algorithm is used to analyze the test data and obtain the compensation parameters. This algorithm stores only the most relevant data, reducing memory and computing power requirements. This allows it to be run in real time on a low-cost microcontroller during testing to obtain compensation parameters immediately. This method is aimed at mass factory calibration, where individual calibration with traditional methods may not be an adequate option. The proposed method has been compared with a traditional calibration using a six-sided orthogonal die and a thermal camera. The average difference between the compensations according to both techniques is 0.32 mg/°C, calculated on an acceleration of 1 G; the maximum deviation being 0.6 mg/°C.
1. Introduction
Capacitive MEMS accelerometers show a thermal dependence that limits their use in applications with temperature variations. This thermal drift can reach values higher than 1.5 mg/°C and is related to imprecisions in the manufacturing processes [1]. Some design and packaging techniques are used to reduce this phenomenon [2,3]. However, software compensation techniques are still required to minimize the effects of thermal drift, especially in low-cost sensors.
Software compensation can be achieved with multiple techniques: surfaces [4], curves [5], splines [6], behavior models [7] or neural networks [8]. However, all these techniques require the device under test (DUT) to be analyzed in multiple orientations and temperatures in order to obtain the compensation parameters, using laboratory equipment and software as standard. The values of these parameters are random in each unit [9]; therefore, each one must be individually calibrated.
The aim of this work is to propose a fast thermal calibration technique to obtain the compensation parameters that does not require any laboratory equipment or software, similar to in-field calibration techniques for bias and sensitivity [10].
The thermal behavior of a MEMS capacitive accelerometer can be modeled with two characteristic parameters, Equation (1): the Temperature Drift of Bias () and the Temperature Drift of Scale Factor () [7]. Using this model for thermal compensation reduces the number of parameters that need to be computed for each unit.
A lightweight algorithm can be used to compute the compensation parameters during the test. It does not require user interaction and it is designed to run in real time in low-cost microcontrollers during the test. This allows embedded systems to obtain the thermal compensation parameters by themselves, without the need for additional software or equipment.
2. Methodology
To obtain the compensation parameters, the thermal behavior has to be analyzed. According to the model, for a static orientation (constant ) the relation between the thermal variation and the acceleration drift is constant. This ratio is the thermal drift for that specific orientation (), which depends on the , the and the . By knowing multiple and their corresponding accelerations, the and parameters can be obtained.
A minimum of two different orientations are necessary to calibrate each axis. In order to minimize the time needed for calibration, each orientation is used to calibrate all of them. This allows the calibration of the three axes with just two orientations, instead of six (two for each axis). The two test orientations have to be carefully chosen to ensure that the biggest working range possible is analyzed, therefore improving the results. These orientations are those where the accelerations for all three axes are equal.
According to Equation (2), the desired orientations are those in which the axes detect an acceleration of 577 mg. The rotations required to achieve these accelerations can be computed with trigonometry. First, the required angle between the Z axis and the gravity vector is computed (Equation (3)). After that, another rotation is required to match the accelerations in the X and Y axes (Equation (4)).
With these two rotations the first test orientation is achieved, with positive acceleration in all axes; these rotations are represented in Figure 1. Starting with the accelerometer axes on reference axes (Figure 1a), the 45° () rotation along Z is performed first (Figure 1b) and then the 55° rotation along Y. This results in the first test orientation (Figure 1c). To get to the second position, with negative accelerations, a 180° rotation is performed along X (Figure 1d).
Figure 1.
Test rotations and orientations: (a) starting orientation, (b) first rotation, (c) second rotation, (d) third rotation.
To carry out the experiments, a simple mechanical structure is proposed. It consists of one plate with four support bars as shown in Figure 2. When placed on a surface, the plate forms a 55° angle with the horizontal plane. The DUT is placed on the metal plate with a 45° rotation between them. The structure can be turned over to cycle between the first and second test orientations.
Figure 2.
Proposed mechanical structure to perform the calibration tests.
Only one anchor point is advised between the plate and the DUT to avoid the transmission of mechanical stress. A contactless heat source is also preferred, avoiding any external forces to affect the PCB due to the contact. These measures should leave the thermal drift as the only variable effect during the tests.
The structure’s angles and DUT orientation do not require extreme precision, as the algorithm will use the real acceleration instead of external references. However, significant variations of these angles would lower the study range, reducing the analysis performance and, consequently, the compensation results.
When the device is powered on, its temperature rises, due to internal ohmic losses [7]. This self-heating effect forces a delay between the device powering up and the test start, as some uncontrolled thermal variations appear. Empirically, the duration of this effect has been estimated at 10 min.
The proposed algorithm requires stable data, both in acceleration and temperature, to ensure a proper calibration. At least two different temperatures are required in each test orientation to obtain the compensation parameters.
Algorithm
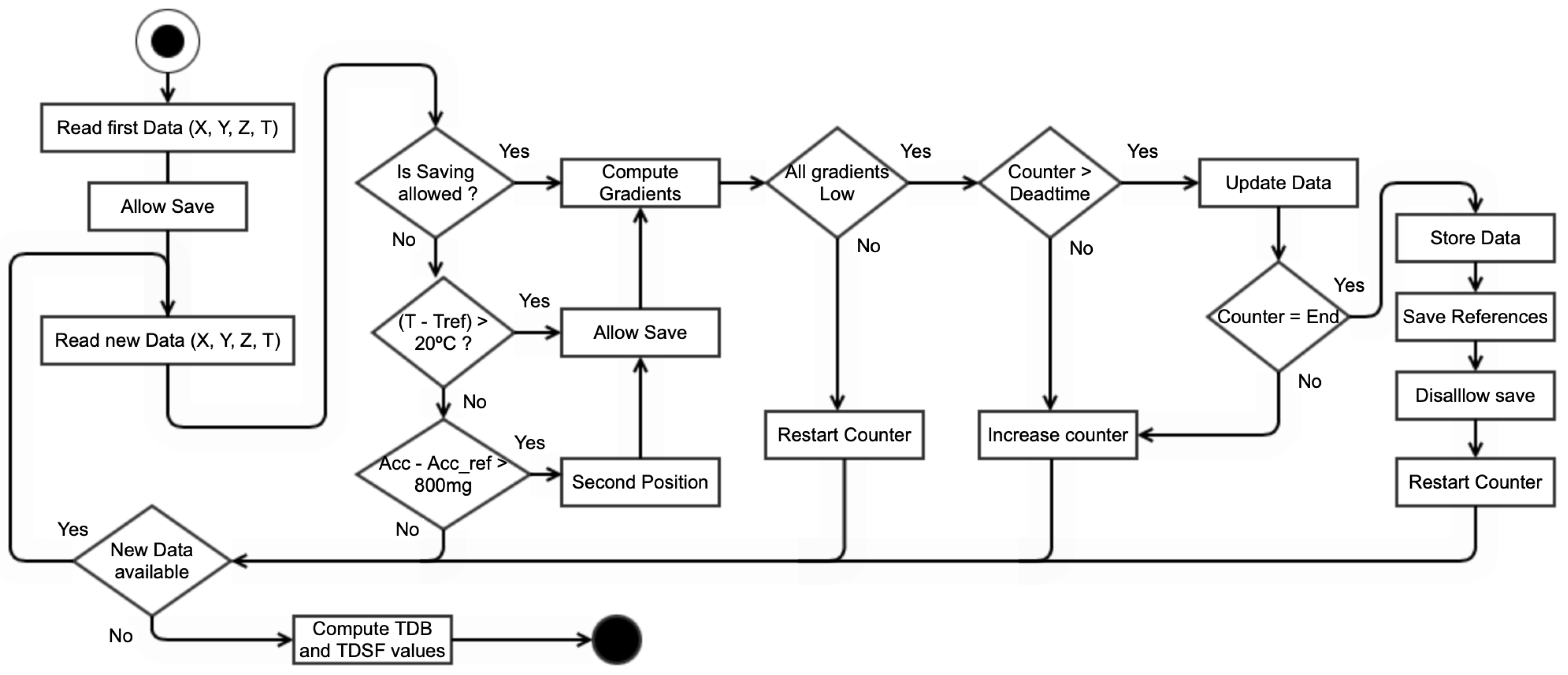
The proposed algorithm analyzes the data sequentially and stores just a few values. This allows it to run it in real time in microcontrollers with limited resources. The working flow of the algorithm is shown in Figure 3.
Figure 3.
Working flow of the proposed algorithm.
Once the test has ended, and all the data have been analyzed, the algorithm results in four matrices, three for the axes and one for the temperature, containing all the relevant values, as shown in Table 1.
Table 1.
Matrix prototype to contain the test data. First subindex indicates the test position and second subindex indicates the temperature step.
For each valid pair of data of the test (i), except for the last one of each orientation, an individual thermal drift coefficient () is obtained with Equation (5). Along with this, the theoretical acceleration () is also calculated with Equation (6). This acceleration should be the sensor’s real value if no thermal drifts were present.
When multiple s and s are obtained for the same test orientation, the averages are computed. This results in a matrix with four values for each axis, two theoretical accelerations and two temperature drift coefficients, as shown in Table 2.
Table 2.
Final data obtained for each axis.
3. Results
In order to test this technique, the LIS3DSH MEMS capacitive accelerometer, manufactured by STMicroelectronics, is used. A SAMD21G18A microcontroller unit is used to communicate with the sensor via SPI.
The calibration technique is performed following Section 2. The acceleration and temperature values are sent to a computer to keep track of the test and analyze it afterwards, allowing plotting of the temperature and acceleration profiles during the tests.
The accelerations and temperature during the tests are shown in Figure 4. In Figure 4a, the three axes’ accelerations are shown, where both positions can be clearly distinguished. The temperature record is shown in Figure 4b. A correlation between the thermal variations and the acceleration value can be perceived between both images.
Figure 4.
Data obtained during the calibration test: (a) acceleration values, (b) temperature profile.
The differences between the theoretical acceleration of 577 mg and the actual accelerations are caused by the imprecisions in the calibration structure, the PCB contact to the metal plate and the soldering process.
The proposed algorithm is used to analyze the test and compute the and values for each axis. These results are compared in Table 3 with the parameters obtained via a six faces calibration with steady temperatures using a thermal chamber and a least squares regression technique.
Table 3.
TDB and TDSF values obtained for the axes with each technique.
The difference between both techniques is in most cases lower than the sensor’s noise. With the obtained data, the differences with a 1G acceleration are smaller than 0.06 mg/°C in all cases, with the average being 0.32 mg/°C. Some examples of the thermal compensation with both techniques can be seen in Figure 5.
Figure 5.
Examples of compensation with both techniques: (a) effects of compensation using test data, (b) effects of compensation using other data.
4. Conclusions and Discussion
The proposed technique effectively reduces the time and equipment necessary to perform thermal calibrations in MEMS accelerometers. This could be used in industrial and mass production projects, where individual calibration can drastically increase the cost of products.
The performance of the compensation achieved with this technique is comparable to using a more traditional six orientation calibration in a thermal chamber. However, this technique does not require any complex equipment or software, allowing in-field calibration or recalibration.
This technique allows for multiple units to be simultaneously calibrated, due to the fact that each unit computes its own calibration parameters. All of them can be attached to the same plate and receive the same thermal variation, and in this situation one rotation to the metal plate would rotate all of the units into the second test orientation.
Author Contributions
D.A. and J.M. conceived the study; J.M. and D.A. designed the experiments; J.M. performed the experiments; J.M. and D.A. analyzed the results; J.M. wrote the manuscript; J.R.B. and D.A. reviewed and edited the manuscript; D.A. and J.R.B. supervised the project. All authors have read and agreed on the published version of the manuscript.
Funding
This research received no external funding.
Acknowledgments
This work has been supported in part by the company TECNIVIAL, S.A and its participation in the innovative public purchase tender approved by the Ministry of Development of the Government of Spain whose objective is to “search for innovative solutions in relation to the design and implementation of fog protection systems on the A-8 motorway between Mondoñedo and A Xesta” (Ref: BOE-B-2015-20619). Finally, we appreciate the collaboration of the engineer Sergio Sánchez Romanillos, head of the R&D department of TECNIVIAL.
Conflicts of Interest
The authors declare no conflict of interest.
Abbreviations
The following abbreviations are used in this manuscript:
| MEMS | Micro-Electro-Mechanical System |
| TDB | Temperature Drift of Bias |
| TDSF | Temperature Drift of Scale Factor |
| MCU | Microcontroller Unit |
| DUT | Device Under Test |
References
- He, J.; Zhou, W.; Yu, H.; He, X.; Peng, P. Structural designing of a MEMS capacitive accelerometer for low temperature coefficient and high linearity. Sensors 2018, 18, 643. [Google Scholar] [CrossRef] [PubMed] [Green Version]
- Li, H.; Zhai, Y.; Tao, Z.; Gui, Y.; Tan, X. Thermal drift investigation of an SOI-based MEMS capacitive sensor with an asymmetric structure. Sensors 2019, 19, 3522. [Google Scholar] [CrossRef] [PubMed] [Green Version]
- Yang, D.; Woo, J.K.; Lee, S.; Mitchell, J.; Challoner, A.D.; Najafi, K. A micro oven-control system for inertial sensors. J. Microelectromech. Syst. 2017, 26, 507–518. [Google Scholar] [CrossRef]
- Ruzza, G.; Guerriero, L.; Revellino, P.; Guadagno, F.M. Thermal compensation of low-cost MEMS accelerometers for tilt measurements. Sensors 2018, 18, 2536. [Google Scholar] [CrossRef] [PubMed] [Green Version]
- Niu, X.; Li, Y.; Zhang, H.; Wang, Q.; Ban, Y. Fast thermal calibration of low-grade inertial sensors and inertial measurement units. Sensors 2013, 13, 12192–12217. [Google Scholar] [CrossRef] [PubMed]
- Khankalantary, S.; Ranjbaran, S.; Ebadollahi, S. Simplification of calibration of low-cost MEMS accelerometer and its temperature compensation without accurate laboratory equipment. Meas. Sci. Technol. 2021, 32, 045102. [Google Scholar] [CrossRef]
- Martínez, J.; Asiain, D.; Beltrán, J.R. Lightweight Thermal Compensation Technique for MEMS Capacitive Accelerometer Oriented to Quasi-Static Measurements. Sensors 2021, 21, 3117. [Google Scholar] [CrossRef] [PubMed]
- Zhu, M.; Pang, L.; Xiao, Z.; Shen, C.; Cao, H.; Shi, Y.; Liu, J. Temperature Drift Compensation for High-G MEMS Accelerometer Based on RBF NN Improved Method. Appl. Sci. 2019, 9, 695. [Google Scholar] [CrossRef] [Green Version]
- He, J.; Xie, J.; He, X.; Du, L.; Zhou, W. Analytical study and compensation for temperature drifts of a bulk silicon MEMS capacitive accelerometer. Sens. Actuators Phys. 2016, 239, 174–184. [Google Scholar] [CrossRef]
- Fong, W.; Ong, S.; Nee, A. Methods for in-field user calibration of an inertial measurement unit without external equipment. Meas. Sci. Technol. 2008, 19, 085202. [Google Scholar] [CrossRef]
Publisher’s Note: MDPI stays neutral with regard to jurisdictional claims in published maps and institutional affiliations. |
© 2021 by the authors. Licensee MDPI, Basel, Switzerland. This article is an open access article distributed under the terms and conditions of the Creative Commons Attribution (CC BY) license (https://creativecommons.org/licenses/by/4.0/).




