Multi-Scale Approach of HCF Taking into Account Plasticity and Damage: Application to LPBF Materials
Abstract
:1. Introduction
2. Integration of Damage
- -
- Description of grain-scale plasticity;
- -
- Formulation of a local fatigue criterion;
- -
- Determination of a micro-macro model for macroscopic criterion.
- -
- Curve A represents the case of a material without damage and without porosity. The damage D is equal to zero and the grain exhibits a purely elastic response (case of elastic shakedown). The failure is therefore excluded. The cumulative plastic slip in the crystal remains below the critical value of the crystal and the permissible shear constraint is less than ‘τa1’.
- -
- Curve B is a case where an initial porosity is present in the material. The applied shear constraint remains the same that for curve A. Because of this fraction of porosity, the cumulative plastic strain exceeds the critical threshold and initiation of fatigue crack appears. In this case, the elastic shakedown does not occur, and failure is unavoidable. Due to the damage, the materials’ durability decreases.
- -
- To achieve elastic shakedown with an initial damage, it is then necessary to limit the shear constraint to less than ‘τa1’. (Curve C).
3. Results
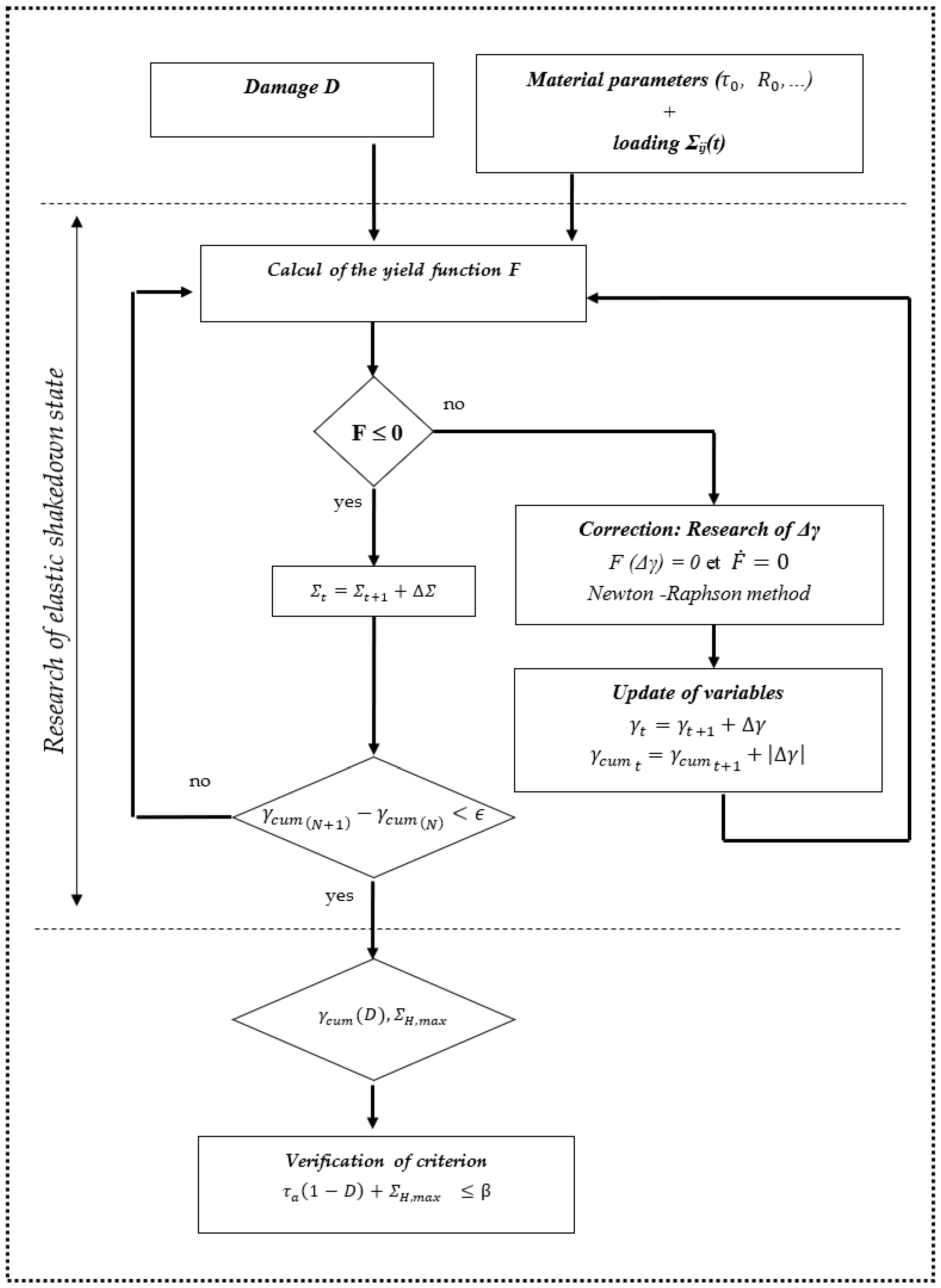
3.1. General Method
- -
- τo Elastic limit of the grain;
- -
- Ro Parameter of isotropic hardening;
- -
- c Parameter of kinematic hardening;
- -
- γc Critical accumulated plastic strain;
- -
- α et β Fatigue criterion parameters.
3.2. Testing of the Criterion
3.3. Application of Criterion: Case of 316L by LPBF Process with Deterministic Defects
- -
- Fully reversed tensile loading s−1;
- -
- Fully reversed torsion loading t−1.
- -
- The first way is to create deterministic defects (by changing size and position) in many specimens and to achieve fatigue tests to determine the fatigue limit. This kind of identification is focused on one pore.
- -
- The second possibility is to test different porosity rate by changing for the LPBF process the process parameters. The fatigue limit obtained for this case is not focused here on one pore but for a statistic distribution of defects. That’s the simple way for a use case to connect the fatigue limit during the production of a part. It is possible to imagine that with some machine instrumentations to predict porosity during the process which can determine the damage.
4. Conclusions
Author Contributions
Funding
Institutional Review Board Statement
Informed Consent Statement
Data Availability Statement
Conflicts of Interest
References
- Sanaei, N.; Fatemi, A. Defects in additive manufactured metals and their effect on fatigue performance: A state-of-the-art review. Prog. Mater. Sci. 2020, 117, 100724. [Google Scholar] [CrossRef]
- Sines, G.; Waisman, J.L.; Dolan, T.J. Metal Fatigue; McGraw Hill: New York, NY, USA, 1959. [Google Scholar]
- Crossland, B. Effects of large hydrostatic pressures on torsional fatigue strength of an alloy steel. In Proceedings of the International Conference on Fatigue of Metals, London, UK, 10–14 September 1956; London Institution of Mechanical Engineers: London, UK, 1956. [Google Scholar]
- Van, K.D. Introduction to Fatigue Analysis in Mechanical Design by the Multiscale Approach. In High Cycle Metal Fatigue CISM Courses and Lectures; Springer Wien: New York, NY, USA, 1999. [Google Scholar] [CrossRef]
- Lemaitre, J.; Chaboche, J.L. Mécanique des Matériaux Solides; Dunod: Paris, France, 1985. [Google Scholar]
- Lemaitre, J.; Desmorat, R. Engineering Damage Mechanics; Springer: Berlin/Heidelberg, Germany; New York, NY, USA, 2005. [Google Scholar]
- Lemaitre, J.; Sermage, J.P.; Desmorat, R. A two scale damage concept applied to fatigue. Int. J. Fract. 1999, 97, 67–81. [Google Scholar] [CrossRef]
- Monchiet, V.; Charkaluk, E.; Kondo, D. A micromechanical explanation of the mean stress effect in high cycle fatigue. Mech. Res. Commun. 2008, 35, 383–391. [Google Scholar] [CrossRef]
- Gurson, A.L. Continuum theory of ductile rupture by void nucleation and growth: Part I yield criteria and flow rules for porous ductile media. J. Eng. Mater. Technol. 1977, 99, 2–15. [Google Scholar] [CrossRef]
- Koutiri, I. Influence des Fortes Contraintes Hydrostatique sur la Tenue en Fatigue des Matériaux Métalliques. Ph.D. Thesis, LAMPA, Arts et Métiers Campus d’Angers, Angers, France, 2011. [Google Scholar]
- Neves, R.S.; Ferreira, G.V.; Malcher, L. Gurson-based incremental damage in fatigue life estimate under proportional and non-proportional loading: Constant amplitude and low cycle regime applications. Theor. Appl. Fract. Mech. 2020, 108, 102678. [Google Scholar] [CrossRef]
- Papadopoulos, I.V. High cycle metal fatigue: From theory to applications. In Multiaxial Fatigue Limit Criterion of Metals: A Mesoscopic Scale Approach; Van et Dang, K., Papadopoulos, I.V., Eds.; Springer: Berlin/Heidelberg, Germany, 1999; Volume 392, pp. 89–156. [Google Scholar]
- Andreau, O.; Pessard, E.; Koutiri, I.; Peyre, P.; Saintier, N. Influence of the position and size of various deterministic defects on the high cycle fatigue resistance of a 316L steel manufactured by laser powder bed fusion. Int. J. Fatigue 2021, 143, 105930. [Google Scholar] [CrossRef]
- Morel, F.; Huyen, N. Plasticity and damage heterogeneity in fatigue. Theor. Appl. Fract. Mech. 2008, 49, 98–127. [Google Scholar] [CrossRef]
- Flacelière, L.; Morel, F. Probabilistic approach in multiaxial high cycle fatigue: Volume and surface effects. Fatigue Fract. Eng. Mater. Struct. 2004, 27, 1123–1135. [Google Scholar] [CrossRef]
- Borges, M.F.; Antunes, F.V.; Prates, P.A.; Branco, R.; Cruces, A.S.; Lopez-Crespo, P. Effect of kinematic hardening parameters on fatigue crack growth. Theor. Appl. Fract. Mech. 2020, 106, 102501. [Google Scholar] [CrossRef]
- Doquet, V.; Taheri, S. Effet d’un pré-écrouissage ou d’un surécrouissage sur la durée de vie en fatigue de divers aciers à con-trainte ou déformation imposes. Rev. Française Mécanique 2000, 1, 27–33. [Google Scholar]
- Haddar, N. Fatigue Thermique d’un Acier Inoxydable Austénitique 304 L: Simulation de L’amorçage et de la Croissance des Fissures Courtes en Fatigue Isotherme et Anisotherme. Ph.D. Thesis, Ecole Nationale Supérieure des Mines, Paris, France, 2003. [Google Scholar]
- Kitigawa, H.; Takahashi, S. Applicability of fracture mechanics to very small cracks. In Proceedings of the Second International Conference on Mechanical Behaviour of Materials, Boston, MA, USA, 16–20 August 1976; pp. 627–631. [Google Scholar]
- Elangeswaran, C.; Cutolo, A.; Muralidharan, G.K.; de Formanoir, C.; Berto, F.; Vanmeensel, K.; Van Hooreweder, B. Effect of post-treatments on the fatigue behaviour of 316L stainless steel manufactured by laser powder bed fusion. Int. J. Fatigue 2019, 123, 31–39. [Google Scholar] [CrossRef]
- Gerber, W.Z. Bestimmung der zulässigen spannungen in eisen-constructionen. Calculation of the allowable stresses in iron structures. Z. Bayer Archit. Ing. Ver. 1874, 6, 101–110. [Google Scholar]
- Roy, A.; Palit, P.; Das, S.; Mukhyopadyay, G. Investigation of torsional fatigue failure of a centrifugal pump shaft. Eng. Fail. Anal. 2020, 112, 104511. [Google Scholar] [CrossRef]














| s−1 | t−1 | α | β | ||
|---|---|---|---|---|---|
| 400 MPa | 240 MPa | 0.2 | 240 | 700 MPa | 900 MPa |
| τo | Ro | c | γc |
|---|---|---|---|
| 60 MPa | 20 MPa | 2000 | 9 |
Publisher’s Note: MDPI stays neutral with regard to jurisdictional claims in published maps and institutional affiliations. |
© 2022 by the authors. Licensee MDPI, Basel, Switzerland. This article is an open access article distributed under the terms and conditions of the Creative Commons Attribution (CC BY) license (https://creativecommons.org/licenses/by/4.0/).
Share and Cite
Koutiri, I.; Andreau, O.; Peyre, P. Multi-Scale Approach of HCF Taking into Account Plasticity and Damage: Application to LPBF Materials. Appl. Mech. 2022, 3, 544-559. https://doi.org/10.3390/applmech3020032
Koutiri I, Andreau O, Peyre P. Multi-Scale Approach of HCF Taking into Account Plasticity and Damage: Application to LPBF Materials. Applied Mechanics. 2022; 3(2):544-559. https://doi.org/10.3390/applmech3020032
Chicago/Turabian StyleKoutiri, Imade, Olivier Andreau, and Patrice Peyre. 2022. "Multi-Scale Approach of HCF Taking into Account Plasticity and Damage: Application to LPBF Materials" Applied Mechanics 3, no. 2: 544-559. https://doi.org/10.3390/applmech3020032
APA StyleKoutiri, I., Andreau, O., & Peyre, P. (2022). Multi-Scale Approach of HCF Taking into Account Plasticity and Damage: Application to LPBF Materials. Applied Mechanics, 3(2), 544-559. https://doi.org/10.3390/applmech3020032
