Abstract
Rapid population growth, rising food demand, and climate change have created significant challenges to meet the water demands for agriculture. Effective irrigation water management is essential to address the world’s water crisis. The transition from conventional, frequently ineffective gravity-driven irrigations to contemporary, pressure-driven precision irrigation methods are explored in this article, addressing the difficulties associated with water-intensive irrigation, the possibility of updating conventional techniques, and the developments in smart and precision irrigation technologies. This study comprehensively analyses published literature of 150 articles from the year 2005 to 2024, based on titles, abstract, and conclusions that contain keywords such as precision irrigation scheduling, water-saving technologies, and smart irrigation systems, in addition to providing potential solutions to achieve sustainable development goals and smart agricultural production systems. Moreover, it explores the fundamentals and processes of smart irrigation, such as open- and closed-loop control, precision monitoring and control systems, and smart monitoring methods based on soil data, plant water status, weather data, remote sensing, and participatory irrigation management. Likewise, to emphasize the potential of these technologies for a more sustainable agricultural future, several smart techniques, including IoT, wireless sensor networks, deep learning, and fuzzy logic, and their effects on crop performance and water conservation across various crops are discussed. The review concludes by summarizing the limitations and challenges of implementing precision irrigation systems and AI in agriculture along with highlighting the relationship of adopting precision irrigation and ultimately achieving various sustainable development goals (SDGs).
1. Introduction
Global water scarcity is worsening due to population growth, increased agricultural activity, food demand, and climate change. Consuming over 75% of freshwater resources, efficient water management in agriculture is crucial [1]. Water is an essential natural and critical economic resource for agriculture’s future and sustainable growth [2]. In the meantime, water scarcity is becoming a more prevalent problem because of climate change, which makes water supplies unpredictable due to shifting global weather patterns. The yearly trends for precipitation and temperature are currently erratic, and weather patterns are unpredictable in several regions. For instance, although certain locations frequently experience droughts and heat waves, other regions experience catastrophic rainfall events and flooding scenarios [3]. Thus, preserving the natural resources that are currently available to generate more food is a critical issue and an urgent necessity for both the present and the future.
Problems imposed by climate change necessitate sustainable water management indoors as well as outdoors, to cope with issues such as population expansion and the rising demand for industrial and agricultural processes [4]. The effectiveness of farming systems and water resource management has steadily increased with the development of an agricultural civilization. In recent years, researchers have made significant efforts to develop innovative approaches to effective water management in the traditional agriculture sector using various sophisticated techniques and instruments [5]. For instance, reports state that the production of conventional agricultural systems was enhanced by introducing precision farming technology and water management techniques, thus, promoting long-term sustainability and contributing to alleviating public concerns about the food and water shortages [6].
Furthermore, research has shown that precision farming is a contemporary method of managing farms and producing plants that make use of a variety of innovative technological instruments to effectively distribute and manage available natural resources [7]. Similarly, controlled environment agriculture is a highly precise method of smart farming in an enclosed space, such as a growth chamber, greenhouse, or vertical farm, by using technology to precisely control environmental factors like light [8,9], including ultraviolet irradiation [10,11], temperature [12], and nutrient delivery [4] within a controlled space. This allows for optimal crop growth and maximizes yield with minimal waste. Precision farming increases water use efficiency (WUE) and helps crops and soils receive the optimal quantity of water and nutrients for optimal growth and production. It serves as a hub for resolving the general issues with conventional farming. By incorporating technological advances and moving towards the smart agricultural approach, digital transformation has had a positive impact on the traditional agriculture sector in recent years [13].
In general, there are two types of irrigation techniques: pressure-driven (modern techniques) and gravity-driven (traditional techniques) (Figure 1). It is well known that farmers using gravity-driven techniques administer the same amount of irrigation water throughout the farm, ignoring crop water requirements and field variations [14,15]. Additionally, this method supplies water without the need for pumps or outside pressure, instead of relying on the field’s slope or water velocity, which leads to water stress for crops due to non-uniformity in water distribution. On the other hand, the pressure-driven system uses external pumps to deliver water under pressure, which results in higher WUE and improved crop yields [16]. Additionally, this method involves applying water and nutrients to plant roots in drop-to-drop or mist forms in a target-specific manner [17]. In a comparable manner, pressure-driven irrigation accounts for more effective and efficient irrigation applications (65–95% for drip irrigation (drip irrigation facilitates the localized and gradual application of water to the plant’s rhizosphere, utilizing a network of pipes, tubing, and emission devices) and 50–90% for sprinkler irrigation (Sprinkler irrigation applies water aerially, mimicking rainfall, via nozzles or sprinkler heads that cover a broad area)). However, it can be less water-efficient than drip irrigation due to evaporative losses and wind drift, compared to surface irrigation efficiency (50–70% for furrow (Furrow irrigation utilizes parallel channels between crop rows to guide water, which infiltrates the soil via gravity to reach plant roots. Uneven land leveling can result in non-uniform water distribution), 40–60% for border (Border irrigation involves dividing the field into long, narrow, sloping strips, delineated by earth embankments. Water flows down these borders in a shallow sheet, making it suitable for close-growing crops and pastures. Proper land grading is essential for relative efficiency), and 40% for basin irrigation (Basin irrigation involves dividing the field into level areas, enclosed by earth embankments, which are then flooded. This method, while suitable for flood-tolerant crops like rice, is notably water-inefficient [18])). Therefore, combining smart irrigation technologies can be a step forward to enhance WUE and water consumption overall, considering the advantages and disadvantages of all irrigation applications [5].
Figure 1.
Irrigation methods used in agriculture.
In the traditional agricultural industry, precision irrigation techniques, also known as smart or digital irrigation, have revolutionized effective water usage and management [6]. It consists of several sensors and actuators (such as water valves and pumps) that monitor and control soil and weather parameters. For example, to open or close the actuators, the sensors continuously update the controllers with climate and real-time soil data from the field [7]. Hence, through employing a variety of technologies and monitoring real-time field data, precision irrigation techniques track and regulate the plants’ irrigation water supply by providing accurate watering according to plant needs and health status. According to studies, precision irrigation offers a viable way to maximize WUE and increase agricultural output by reducing environmental footprints in a time when water resources are becoming increasingly scarce, and sustainability is imperative [19]. The following are the main technical parameters for precision irrigation to achieve an efficient WUE and can be viewed through Figure 2.
Figure 2.
Technical parameters in precision irrigation for Water Use Efficiency (WUE).
1. Soil Moisture: This parameter measures the basic soil moisture content, which is determined by various sensors, including capacitance, resistance, and Time Domain Reflectometry (TDR). It indicates the amount of water in the soil, allowing for precise irrigation scheduling. The second is soil water potential, which measures the energy status of soil water and indicates the degree to which plants can extract it.
2. Weather Data: This comprises several variables, including evapotranspiration (ET), which is frequently computed using data from weather stations and measures the quantity of water lost by transpiration from plants and evaporation from the soil. The second component is rainfall, where irrigation schedules can be adjusted to prevent overwatering with the use of real-time rainfall data. Air temperature and relative humidity, critical determinants of evapotranspiration (ET), and plant water demand represent potentially significant parameters. Additionally, wind speed, a known modulator of evaporative flux, warrants consideration. Solar radiation, a primary driver of ET, constitutes a further influential factor.
3. Irrigation System Parameters: To ensure uniform water distribution, this comprises multiple factors such as irrigation rate, which is the quantity of water applied per unit of time. To reduce water waste, another criterion is irrigation duration, which indicates how long irrigation is used. To avoid over- or under-watering, irrigation frequency also establishes how frequently irrigation should be applied. Another irrigation system parameter is variable rate irrigation (VRI), a technology that enables variable irrigation rates across several zones within a field, according to needs. When implementing accounts of various soil types within a single field, this is crucial. The amount of water discharged from each emitter is determined by the emitter flow rate, another parameter distinctly employed in drip irrigation.
4. Plant-based Parameter: It involves tracking the water status of plants using methods such as sap flow sensors and infrared thermography, which reflect the degree of water stress on the plants.
5. Data Management and Automation: This comprises data logging and analysis, which is essential for making well-informed irrigation decisions and involves gathering and evaluating data from sensors and weather stations. Automated control systems, another crucial component, use data to automatically adjust irrigation rates and schedules to maximize efficiency. GPS and remote sensing, which aid in mapping field variability and optimizing irrigation based on spatial data, play a significant role in data management and automation. The general equation for the WUE is as follows:
where crop yield is typically measured in kilograms per hectare (kg/ha) and water used can be the total amount of water applied (irrigation + rainfall) or evapotranspiration (ET), measured in millimeters (mm) or cubic meters (m3).
WUE = Crop Yield/Water Used
Precision irrigation systems can greatly boost water use efficiency, which allows farmers to conserve water, increase agricultural yields, and lessen their impact on the environment by closely tracking and overseeing key technical parameters.
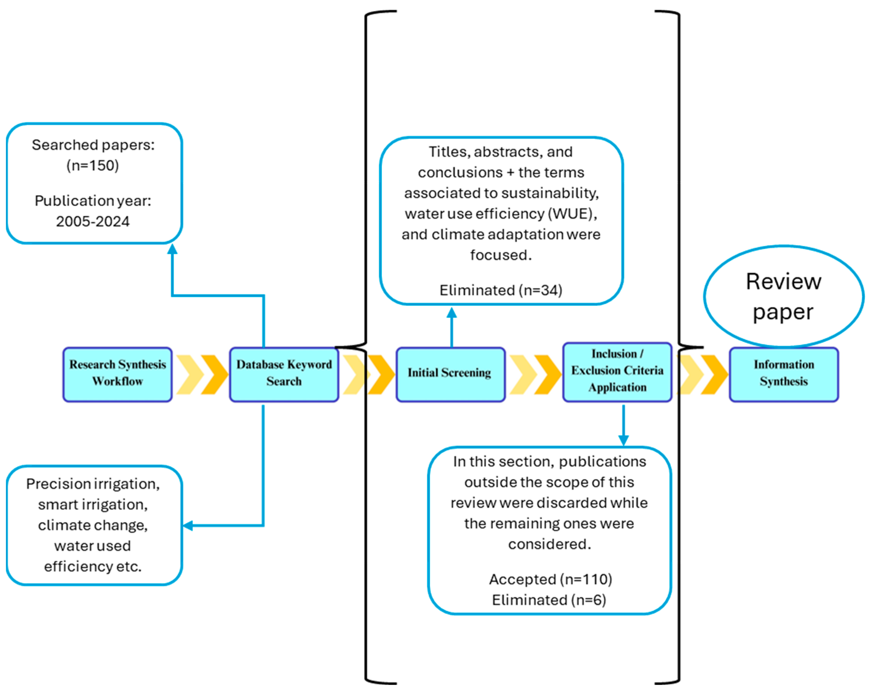
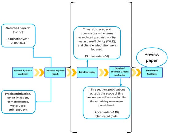
To compare smart irrigation technologies and evaluate prospects for water conservation and sustainable agriculture, this study was conducted collecting pertinent data and information from 2005 to 2024 using key words such as precision irrigation, deficit irrigation, smart irrigation, IoT-based irrigation, water use efficiency, modern irrigation tools, smart irrigation monitoring tools, crop yield, smart irrigation control tools, nutrient leaching, greenhouse gas emissions, smart irrigation architecture, and irrigation models, along with climate change-related terms. The information drawn from published academic literature on precision irrigation water-saving systems was then reconsidered based on the abstract, titles, and conclusions. Online scholar databases, such as Google Scholar, PubMed, Web of Science, Scopus, ResearchGate, MDPI, Cambridge Journals, IEEE Xplore, Taylor & Francis, Wiley Online Library, ScienceDirect, and Springer, were used to collect published materials. From an initial search of 150 publications, 110 were deemed relevant for information synthesis, aimed at answering the research questions posed. The remaining 40 were excluded based on predefined criteria, specifically due to their deviation from the review’s scope. The systematic literature review process followed is shown in Figure 3.
Figure 3.
Review workflow followed in the study.
This review proceeded by considering the following questions to dive deeper into smart irrigation for improved crop performance and WUE.
1. What are the consequences of a water-intensive irrigation approach on water utilization efficiency, plant development, and the surrounding environment?
2. Can the efficiency of traditional irrigation methods be improved through modernization, and if so, what are the potential benefits for water use, crop yield, and environmental sustainability?
3. What is the current state of advancement in smart/precision irrigation technologies that aim to conserve water resources in agriculture?
4. How can the agricultural irrigation sector leverage modern water-saving tools and technologies to enhance its overall performance and sustainability, and what are the prospects of this technology?
To address these questions, we employed a multi-pronged approach. This included examining conventional irrigation practices and exploring potential modernizations to improve WUE; investigating the integration of precision irrigation scheduling tools within the existing framework of traditional irrigation systems for optimized water management; analyzing the current state of research on water-saving technologies within precision irrigation systems; and eventually by providing a concise overview of the core concepts, operational procedures, and critical significance of smart/precision irrigation systems that prioritize water conservation. Furthermore, schematic diagrams and figures have been used to elaborate traditional and smart irrigation systems, their types, and components.
2. Efficient Water Management: A Blessing of Precision Irrigation Scheduling (PIS) or Precision/Smart Water-Saving Systems (PISs/SISs)
In addition to increasing the possibility of water logging or underwatering in the field, poorly managed irrigation patterns can impact WUE and crop performance. By increasing the likelihood of leaching nutrients, limiting growth, and causing water, energy, and nutrient loss, these situations may contribute to harmful environmental consequences [20]. As a result, precision irrigation scheduling (PIS) is a good substitute that minimizes overapplication, leading to reduced water loss and maintaining the amount and timing of water application in accordance with plant needs [21]. Understanding the active function of land water usage is also necessary for effective irrigation systems, real-time weather, soil property, plant physiology information, and studies based on climate change and hydrology [22]. Therefore, meteorological sensors, variable rate irrigation methods, remote sensing, geographic information systems, soil moisture, plant water uptake sensors, and decision support system tools are a few of the essential elements of PIS. Water conservation, increased crop yield, financial savings, and environmental protection are aided by their incorporation into agricultural applications. However, adopting the PIS presents several difficulties, such as the initial settlement cost, managing substantial amounts of data, and the need for knowledgeable and experienced technical personnel [5,23]. Various components and range of processes involved in the smart irrigation application are represented in Figure 4.
Figure 4.
Various components and processes of smart irrigation systems.
Precision irrigation systems are essential for sustainable agriculture due to their potential to reduce agricultural water consumption and improve crop yields significantly. According to earlier studies, improvements in irrigation efficiency alone can meet half of the projected increase in demand for water [23]. Long-term food security also depends on effective water management, which improves resilience to environmental impacts such as climate change, particularly water scarcity. Additionally, because its advancement aligns with several Sustainable Development Goals (SDGs) established by the United Nations, such as clean water and sanitation (SDG 6), climate action (SDG 13), and sustainable cities and communities (SDG 11), it is regarded as one of the essential elements for attaining sustainable development [24].
Sprinkler and drip irrigation systems are significantly more effective and use less water than older methods, but they need to be operated, controlled, and monitored by operators [25]. By incorporating contemporary characteristics or utilizing pre-existing systems (precision technologies), these systems can become more intelligent and efficient, functioning without human interference with an array of smart techniques. Assessing soil and plant water status against typical requirements, these smart instruments continuously check the field’s water level. If a plant requires water, irrigation will be automatically triggered through drips or sprinklers until the crop’s water requirements are met [26]. Precision irrigation systems offer a sustainable approach for water management, addressing the rising challenges of water scarcity exacerbated by climate change. PIS provides stakeholders with optimized solutions and services in the agricultural industry by fusing managerial and technological improvements [27]. On the other hand, traditional irrigation techniques need to be updated to meet the growing demand for food worldwide. Therefore, for farmers to meet this demand sustainably, it is imperative that advanced irrigation methods be widely adopted. Maximizing water conservation in agriculture is the goal of precision irrigation, which incorporates technologies such as soil moisture sensors, automated irrigation controllers, and real-time climate data collection and analysis [28]. Nonetheless, the main goals of applying precision technologies in traditional agriculture are to support decision-making and include green energy sources into smart agricultural farms. To accomplish these objectives, the traditional agriculture sector must be integrated with a variety of contemporary technological tools, including wireless sensors, the Internet of Things (IoT), global positioning systems (GPS), remote sensing, automation, monitoring, controlling, and management information systems. The flow for advanced irrigation hubs assisted with real-time weather and moisture sensors and decision support systems is represented in Figure 5.
Figure 5.
Advanced irrigation hub assisted with real-time weather and moisture sensors and decision support systems.
3. Precision Monitoring and Control Systems
The fundamental premise underlying smart irrigation is to reduce the costs of all agricultural-related operations while efficiently using the available resources to achieve sustainable results [29]. To support and transform traditional agriculture into a more smart and sustainable agriculture [30], precision monitoring leverages interconnected technologies such as sensors, robots, AI, and the IoT and a network of computing devices [31,32]. IoT is a convergence of contemporary technology that could offer innovative solutions to issues facing agriculture. Furthermore, many datasets, whether agronomical [33], genomics [34], or meteorological [35], are divided into useful information with the aid of data-mining technologies [36], to facilitate simple and effective decision-making [37] and increase the accuracy and efficiency of farming operations. In smart agriculture and farming, sensors collect data related to climate or soil conditions [38]. Modern techniques and analysis tools, including machine learning [39], time-series analysis, and spike and slab regression analysis, are then used to process this large amount of data automatically. Furthermore, this IoT-based agricultural system combines ecological sensing and supporting image processing techniques with modern digital and internet-assisted tools and applications [40], to help farmers take preventative measures against the warning alerts and to regulate crop management practices, which include irrigation, pest management, and fertilization.
Smart irrigation systems typically follow a three-layer architecture: perception, network, and application. The central irrigation controller employs either open-loop or closed-loop strategies. Real-time monitoring, crucial for these systems, involves collecting data on soil, plants, and climate via advanced communication technologies and sensors. These monitoring tools can be soil (soil moisture, soil pH, EC, soil salinity index, and soil water absorption capacity), weather (humidity, temperature, solar radiation, wind speed, sunshine, rainfall, and runoff), or plant-based (crop water content, vegetation index, crop water stress, sap flow, water potential, etc.) [41]. Several essential components make up IoT architecture for precision monitoring, such as sensors, connectivity, action, automation, user interface, and interaction, as shown in Figure 6 [42].
Figure 6.
Architecture of an IoT platform. The figure is modified from [43].
In smart irrigation systems, the wide range of potential sizes and specific requirements, such as soil conditions, weather dynamics, and geographic variations, make it challenging to select the optimal architecture for smart irrigation [44]. Sensors and other devices in agricultural IoT systems generate significant data, making real-time data management, processing, and analysis more challenging [5]. Robust analytical capabilities, effective processing, and structured data storage are made possible by the predefined framework. For smart agriculture applications, the IoT architecture is typically organized into a framework with three, four, or five levels (containing the perception layer, connectivity layer, application layer, middleware layer, and processing layer) [45]. However, nodes, gateways, and base stations are the three primary parts of a wireless sensor network (WSN), as shown in Figure 7 [46]. The physical layer, data link layer, network layer, transport layer, and application layer are the typical divisions of WSN’s architecture [44]. It consists of tiny or large, autonomous, low-power devices, often called sensor nodes, which are connected and could interact directly or indirectly to send data to a base station. This central node gathers and processes the data [47].
Figure 7.
Structure of wireless sensor network (adapted from [23]).
3.1. Smart Controls for Water-Efficient Irrigation
3.1.1. Open-Loop Control Systems (OCS)
Open-loop control systems (OCS) lack feedback, operating with a unidirectional “On/Off” signal. While simple, economical, and easy to maintain, OCS has limited bandwidth and hinders automation [48]. Farmers using OCS rely on timers and conventional scheduling, lacking sensor-based adjustments. Although this simplicity facilitates easy installation and maintenance, it impedes the use of automated and responsive irrigation systems [49].
3.1.2. Closed-Loop Control Systems (CLS)
Closed-loop control systems (CLS) overcome the limitations of open-loop systems by automatically maintaining a desired output through feedback. The setpoint, whether manually or automatically defined, drives control actions based on the actual output, enabling a higher degree of automation [50]. Consequently, CLS finds wide applications, ranging from manufacturing and automated vehicles to robotics [51]. Zacher [52] explained that the entire CLS cycle is divided into two phases: The first phase in this cycle is engineering (including planning, conception, component supply, assembly, commissioning, testing, measurements, plant identification, controller tuning, and control simulation) while the second phase constitutes implementation (including control, control supervision, and maintenance). Furthermore, engineering and implementation take place in two areas: the virtual world (simulation and mathematical descriptions) and the real world (actual devices and physical signals). Furthermore, closed-loop control systems (CLS) are categorized into three main types: model predictive control, intelligent control (which encompasses fuzzy logic, artificial neural networks, expert systems, genetic algorithms, particle swarm optimization, and hybrid intelligent systems), and linear control (including linear quadratic PID, intelligent, optimal, and adaptive control schemes) [17]. The block diagram for open- and closed-loop irrigation system is represented in Figure 8.
Figure 8.
Block diagram: (A) Open-loop control irrigation system (B) Closed-loop control irrigation system.
3.2. Advanced Monitoring Techniques for Water-Efficient Irrigation
3.2.1. Weather-Based Monitoring System (WBMS)
The three primary variants of weather-based monitoring systems (WBMS) are plug-in devices, add-on devices, and standalone controllers. Each of the three WBMS variants comes in a range of sizes suitable for both commercial and domestic applications [53]. Furthermore, it uses two main technologies: signal-based control and on-site sensor-based control. This monitoring system substitutes for methods in locations where it is not feasible to measure the soil or plants. Likewise, the environment, particularly temperature, has a major impact on plant growth, development, and water needs [54]. Thus, it is critical to understand the properties of energy partition as well as the amounts of solar and thermal radiation converted into sensible (SHF) and latent heat fluxes (LHF) [55]. Relative humidity, temperature, rainfall, and solar radiation are the primary climate factors that WBMS tracks to calculate daily evapotranspiration (ET) fluctuations and adjust irrigation plans to recharge water loss and guarantee that irrigation occurs when the soil and plants require it. Furthermore, it makes decisions in real time while focusing on all climate-related factors that contribute to either a rapid or gradual release of water into the atmosphere (5). This monitoring system uses soil characteristics and local weather data to customize watering programs in real time. The amount and frequency of water required can be ascertained via WBMS controllers. Using an IoT-enabled SIS, Keswani et al. [56] developed a real-time weather monitoring system that successfully fulfilled consistent irrigation needs of the farm in diverse weather conditions by utilizing a fuzzy logic climate model. Wasson et al. [57] introduced an IoT-based weather monitoring system that uses several weather-based sensors interfaced with wireless communication standards for real-time data transfer and web-based services to track and analyze the soil’s moisture content and agrometeorology data. Similarly, an eddy covariance flux and Bowen ratio tower could be important methods to monitor greenhouse gases (GHGs) such as CO2, CH4, and N2O. [58]. Both Bowen ratio and Eddy covariance are two vital concepts in meteorology and climatology that track changes in climate parameters using different sensors [59].
3.2.2. Plant Water Status-Based Monitoring (PBMS)
Numerous techniques are used to study the relationship between plants and water, which determines the water requirements of plants. The relative water content approach and the pressure chamber are techniques for determining the half-day or pre-dawn leaf or stem water potential [60]. Plant water strains and losses can be avoided by precisely controlling the irrigation schedule through real-time plant water status monitoring. Furthermore, several testing techniques are employed to determine the water requirements of plants under actual conditions [61]. These alternative analysis techniques include stomatal conductance measures, tissue expansion, relative growth rates, and diurnal sap flow.
Different passive (PSs) and active sensors (ASs) are used to analyze the crops water status in real time. The former calculates the radiation and emission mirrored by the tested site or a source different from the instrument. On the other hand, the AS uses its electromagnetic radiation to illuminate the object before calculating the amount of radiation transmitted, backscattered, or reflected by it [62]. The normal PS consists of sensor cameras, spectrometers, and radiometers installed on satellites and airplanes, in addition to portable spectrometers; however, volumetric soil, scatterometers, radars, ZIM-probes, lasers, coaxial probes, water content probes, or portable dielectric probes, sap-flux density and sap-flow rate meters, and many spectroscopic methods are the most used AS for plant water status index-based monitoring.
3.2.3. Soil-Based Monitoring System (SBMS)
Monitoring soil moisture in plant root zones is essential for understanding soil moisture dynamics and how it connects to water supplied for irrigation and plant absorption [61]. Numerous techniques and instruments can be used to measure the moisture content of soil, either directly or indirectly. While thermal conductivity, water potential, electrical resistance, electromagnetic characteristics, and neutron count are indirect methods, gravimetric sampling analyzes the moisture content of the soil directly [63]. Studies have also shown that several additional methods, including satellite, aerial, and ground-based water sensors, are employed to track soil moisture. The irrigation industry is seeing an increase in the use of these methods [64]. Comegna et al. [65] presented a new multi-parameter sensor-tailored approach, in which the monitoring system continuously demonstrated excellent performance over extended data collection periods and was ideal for continuously surveilling the water status in the soil. An affordable sensor for measuring soil water status was introduced by Lloret et al. [66] to help growers optimize irrigation procedures. The study found that the best-performing sensor was prototype 1, which operated at 93 kHz. Additionally, an ICM7555-based power circuit created to generate the biphase signal needed to power the soil moisture sensor, which can determine the percentage of water in the soil at the required depth.
3.2.4. Remote Sensing-Based Irrigation Management (RS)
RS is an effective method for tracking crop growth and evaluating temporal and spatial variability in agricultural water usage [67]. By offering precise and timely data on a range of topics, RS technologies can increase the effectiveness of irrigation systems in areas such as estimating soil moisture and ET, forecasting climate factors and soil surface properties, and characterizing surface water bodies [68]. By employing high-resolution satellite data, it is now possible to track flood, drought, and irrigation management events in real time.
Various RS tools assist irrigation water management by calculating crop ET and its irrigation needs. The high-resolution Normalized Difference Vegetation Index (NDVI) time series is becoming increasingly available, enabling the operational application of remotely sensed crop coefficients in conjunction with a soil water balance model based on FAO56 methodology [69]. The TOPS-SIMS model, the SPIDER system, the HYDROMORE, and the SAMIR tool (Satellite Monitoring of Irrigation) serve as additional examples of RS tools for water management [70,71,72].
3.2.5. Participatory Irrigation Management (PIM)
PIM is the participation of irrigation users, mostly farmers at all levels (primary, secondary, and tertiary) and in all facets of irrigation management, including planning, operation, maintenance, funding, decision-making, regulations, monitoring, and evaluation [73]. Furthermore, the primary elements of PIM include smart cards, prepaid metering systems, local multipurpose development authority, and water user groups. Welsien and Lazar [74] state that by reducing wasted revenue and obtaining additional supply, pre-paid water meter technology could improve water access. The technology is straightforward to use, and numerous international manufacturers—including Nairobi-based Maji Milele (using SUSTEQ), eWATER services, Grundfos, and Lorentz—are developing several user-friendly tools for effective water management.
Various smart techniques, monitored variables, objectives, and their examples for efficient water monitoring in smart agriculture are presented in Table 1.
Table 1.
Various smart techniques and the diverse outcomes in different crops.
3.3. Data Sharing Communication Technologies
Sensors obtain data on soil moisture and climatic fluctuations, which is transmitted to the central control system via communication technologies, which usually uses wired and wireless networks [94]. Among the wired technologies are cables that come with limitations, including high power consumption, expense, complexity, and maintenance problems. As a result, wireless communication technologies have become significant in sending data from sensors for smart agriculture purposes. SIS employs two primary categories of communication technologies: those operating over short distances and those designed for long-range transmission [95]. Devices that serve as sensor nodes and enable data transmission over short distances with minimal energy consumption are categorized under short-range communication technologies. Conversely, devices that can transmit large amounts of data over long distances with high energy consumption are referred to as long-range communication technologies. With transmission lengths ranging from 1 to 500 m, Bluetooth, ZigBee, Z-wave, and Wi-Fi are examples of short-range wireless communication technologies [96]. Cellular networks like 1G, 2G (like GSM and GPRS), 3G (like UMTS), 4G (like LTE), and 5G are examples of long-range communication technologies [97]. Additionally, there are two types of low-power wide area networks (LPWAN): unlicensed (like Sigfox and LoRa) and licensed (like narrow-band IoT and long-term evolution machine-type communications) [98]. LPWAN is another long-range communication network.
3.4. Artificial Intelligence (AI)-Based Smart Irrigation
Artificial intelligence (AI) has become a revolutionary technology to overcome climate change issues, especially in the irrigation industry. Meanwhile, the demand for sustainable agriculture is greater than ever, and AI approaches are being used to improve agricultural output, conserve resources, and optimize water management [99]. The term AI refers to a variety of methods that have been used in irrigation systems. Among the fundamental AI methods to optimize irrigation processes are machine learning, deep learning, fuzzy logic, and expert systems [5]. These methods use data analysis and sophisticated algorithms to increase productivity, reduce water waste, and boost total agricultural output [100].
Numerous features in programming languages such as MATLAB (R2023a) and FORTRAN are mathematical functions that help in water variable forecasting (including sediment, lake or dam water levels, water velocity, stream flow, rainfall-runoff, ET, and other parameters) [101]. AI algorithms are frequently used to process data for these mathematical functions and hybrid models. Therefore, predicting water demand for current and future irrigation situations can be accomplished by analyzing historical and real-time datasets using AI algorithms that help accurately plan the water needs and supply to crops.
AI methods can improve irrigation in several ways, such as improved water management, where AI-based irrigation systems offer real-time crop health, weather, and soil moisture monitoring, thus, reducing water wastage and ensuring crops receive the proper amount of water by streamlining irrigation plans [100]. Similarly, AI optimizes irrigation scheduling through site-specific fertilization and irrigation, which increases crop yields. To help prevent waterlogging and soil salinization, AI can be used to monitor soil moisture and drainage conditions [102]. Furthermore, effective resource management and water use help save farmers’ finances, which eventually promotes the profitability of cropping systems and agricultural sustainability. Additionally, AI-driven irrigation helps achieve sustainability goals by reducing chemical use and limiting over-irrigation, which minimizes agriculture’s ecological footprint. Therefore, AI is redefining agricultural irrigation by enabling smart systems that optimize water usage, boost crop yields, and reduce resource costs in addition to ensuring precise water delivery, minimizing waste, and conserving resources through analyzing real-time data from soil sensors, weather forecasts, and crop growth patterns [102]. Furthermore, by identifying early indicators of stress, disease, and nutritional deficits, AI enhances crop health monitoring and enables more focused responses with less chemical use. AI therefore supports farmers in achieving more accurate, efficient, and sustainable irrigation, which improves profitability and production [100].
4. Prospects of Precision Irrigation Systems: Challenges and Solutions
Knowledge of crop water status is crucial for optimizing irrigation management and addressing spatial variability within and between fields. This enables targeted water applications to achieve specific objectives, such as maximizing WUE, yield, quality, or profitability. Precision irrigation faces several challenges but also provides opportunities [103]. Based on the current literature, four key obstacles and opportunities for enhancing precision irrigation systems have been identified. This includes scalability and accessibility of data, measurement of plant water stress level, limitations and uncertainties in simulations, and the farmer’s involvement and motivation to use precision irrigation. Traditional in situ sensors are either extremely expensive or, at the absolute least, not reasonably priced to allow for broader use. As a result, it poses a significant barrier to the resolution and accuracy of the data needed for precision watering [18]. The availability and scalability of satellite-derived ET, vegetation indices, and soil moisture data presented challenges for integrating in situ soil and plant observations [104]. Additionally, row crops require periodic installation and the removal of these sensors before and after the growing season, which raises labor costs. Even though in situ sensors normally offer high-quality readings, these measurements are acquired from a single spot. As a result, they have limitations in capturing spatial variability throughout an entire area [105].
Particularly for small-scale farmers, the initial investment in sensors, controllers, and automated systems may be impractical due to the costs associated with hardware, software, installation, and regular maintenance. Similarly, complex technologies require technical expertise in addition to reliable power and internet connections, which are essential for system operation and data transfer. Many agricultural communities may lack these accessories, and they are scarce in rural locations. Furthermore, as precision irrigation systems generate an enormous amount of data and need data interpretation, system operation, and troubleshooting, most rural and some urban farmers lack sufficient training to comprehend and use them efficiently. Environmental concerns, such as soil types, climate, and crop requirements, are another constraint in this context. These factors vary significantly, making it challenging to develop solutions that are both generally applicable and precisely tailored to local conditions. Other barriers to implementing precision irrigation systems include data ownership, privacy, unstable electricity, and inadequate internet connectivity.
The dynamics of soil moisture content, weather, and crop growth characteristics gathered from a combination of soil, plant, and weather sensors in open field trials must be included into mathematical models [41]. This innovative hybrid model-based irrigation control technique will lead to both water productivity and water consumption efficiency. Similarly, stem water potential testing, IR thermography, mobile sensing technology, and standard measurements are required to determine critical values and plant water stress intervals [106]. Additionally, new mobile technology is needed to calculate irrigation requirements that work well with irrigation systems, since the old ones mostly allowed precision irrigation’s on/off capability [107]. More research is required on crop factors, aerodynamics, and canopy resistance. These issues can be resolved jointly by creating models that analyze big data from numerous sensors [5]. A multifaceted strategy is required to accelerate the adoption of precision irrigation: governments should provide financial incentives and encourage public–private collaborations, and technology developers should provide open-source and reasonably priced, flexible, and user-friendly solutions. For farmers to effectively utilize these technologies, strong education and training programs tailored to local languages are essential. Strong foundations for data trust that guarantee privacy and transparency, along with easily accessible cloud platforms and data management tools, are also necessary. Lastly, the groundwork for successful implementation will be established by investments in rural infrastructure, such as dependable internet and sustainable electricity.
Predictive analytics can be enhanced by implementing AI-powered decision-making algorithms, which enable systems to accurately predict weather forecasts and adjust irrigation schedules accordingly [108]. These algorithms offer increased flexibility and efficiency in irrigation management, enabling remote control and monitoring via computer or mobile device. This control is based on real-time data inputs and historical records, and the algorithms also facilitate data exchange with other farm management systems [109]. Therefore, through user-friendly control panels or smartphone apps, SISs automate watering, offer useful tools and techniques for conserving water and improving soil health, and enable farmers to establish personalized schedules and preferences based on crop varieties, soil characteristics, weather, and field layouts [41]. This will mitigate the effects of climate change, increase agricultural productivity, and drought resilience. Over time, an intelligent irrigation system can drastically save water and electricity expenses by optimizing water usage and minimizing waste, even though the initial setup and investment costs may appear high [94]. In line with SDG 6: Clean Water and Sanitation, we emphasized the importance of waste reduction in this review, highlighting how WUE promotes responsible water management. The technical advancements, data management, and AI integration discussed here assist SDG 9: Industry, Innovation, and Infrastructure by promoting inclusive and sustainable industrialization and constructing resilient infrastructure. Likewise, limiting the consequences of climate change through drought resilience and efficient water use has a direct relationship to SDG 13: Climate Action. Finally, for SDG 11: Sustainable Cities and Communities, adopting accurate and effective management techniques could help towns and cities that are crucial to achieving sustainable development objectives. Therefore, investing in precision irrigation enhances farming practices and is crucial to creating an equitable and sustainable future [110].
5. Conclusions
Water scarcity and food security are unavoidable consequences of climate change and global warming. As awareness of these issues grows, researchers and scientists are compelled to develop innovative ways, particularly real-time monitoring and control systems for precision agriculture. Prior and pertinent research on water conservation in agriculture formed the basis for this review on precision irrigation systems, monitoring, and control techniques. Likewise, in addition to evaluating research prospects linked to water savings, enhancing crop production, and optimizing energy and WUE, this article aimed to provide an understanding of research trends in the development of smart control systems for precision irrigation. While precision irrigation offers significant potential to optimize water use and enhance agricultural productivity, its widespread adoption hinges on overcoming key challenges. Addressing these issues through financial incentives, technological innovation, comprehensive training, robust data management, and strategic infrastructure development, coupled with the integration of AI-powered decision-making, will pave the way for intelligent irrigation systems that are both economically viable and environmentally sustainable, ultimately boosting agricultural resilience in the face of climate change.
Author Contributions
Conceptualization, A.A. and A.Z.; writing—original draft preparation, A.A.; writing—review and editing, T.H. and A.Z. All authors have read and agreed to the published version of the manuscript.
Funding
This publication is partially supported by the United States Department of Agriculture (USDA)’s National Institute of Food and Agriculture (NIFA) Research Capacity Fund Hatch Program: TEX09954 (Accession No. 7002248) and Research Capacity Fund Multistate Hatch Program: TEX0-1-9916 (Accession No. 7008389). This research is also supported by the United States Department of Agriculture (USDA)’s Natural Resources Conservation Service (NRCS) Conservation Innovation Grant (CIG), project award number NR237-442XXXXG001. Any opinions, findings, conclusions, or recommendations expressed in this publication are those of the authors and should not be construed to represent any official USDA or U.S. Government determination or policy.
Data Availability Statement
This review article does not report any original data. All information presented is derived from previously published studies, which are cited within the text. No datasets were generated or analyzed for this review.
Acknowledgments
Authors would like to thank Noramon Tantashutikun for her assistance in making the figures.
Conflicts of Interest
The authors declare no conflicts of interest.
References
- Okasha, A.M.; Ibrahim, H.G.; Elmetwalli, A.H.; Khedher, K.M.; Yaseen, Z.M.; Elsayed, S. Designing low-cost capacitive-485 based soil moisture sensor and smart monitoring unit operated by solar cells for greenhouse irrigation management. Sensors 2021, 21, 5387. [Google Scholar] [CrossRef] [PubMed]
- He, L.; Du, Y.; Yu, M.; Wen, H.; Ma, H.; Xu, Y. A stochastic simulation-based method for predicting the carrying capacity of agricultural water resources. Agric. Water Manag. 2024, 291, 108630. [Google Scholar] [CrossRef]
- Mahmoud, S.H.; Gan, T.Y.; Zhu, D.Z. Impacts of climate change and climate variability on water resources and drought in an arid region and possible resiliency and adaptation measures against climate warming. Clim. Dyn. 2023, 61, 4079–4105. [Google Scholar] [CrossRef]
- Ali, A.; Niu, G.; Masabni, J.; Ferrante, A.; Cocetta, G. Integrated Nutrient Management of Fruits, Vegetables, and Crops through the Use of Biostimulants, Soilless Cultivation, and Traditional and Modern Approaches—A Mini Review. Agriculture 2024, 14, 1330. [Google Scholar] [CrossRef]
- Ali, A.; Hussain, T.; Tantashutikun, N.; Hussain, N.; Cocetta, G. Application of smart techniques, internet of things and data mining for resource use efficient and sustainable crop production. Agriculture 2023, 13, 397. [Google Scholar] [CrossRef]
- Li, W.; Awais, M.; Ru, W.; Shi, W.; Ajmal, M.; Uddin, S.; Liu, C. Review of sensor network-based irrigation systems using IoT and remote sensing. Adv. Meteorol. 2020, 2020, 8396164. [Google Scholar] [CrossRef]
- Baruah, V.J.; Begum, M.; Sarmah, B.; Deka, B.; Bhagawati, R.; Paul, S.; Dutta, M. Precision irrigation management: A step toward sustainable agriculture. In Remote Sensing in Precision Agriculture; Academic Press: New York, NY, USA, 2024; pp. 189–215. [Google Scholar]
- Ali, A.; Santoro, P.; Ferrante, A.; Cocetta, G. Investigating pulsed LED effectiveness as an alternative to continuous LED through morpho-physiological evaluation of baby leaf lettuce (Lactuca sativa L. var. Acephala). S. Afr. J. Bot. 2023, 160, 560–570. [Google Scholar] [CrossRef]
- Ali, A.; Santoro, P.; Ferrante, A.; Cocetta, G. Continuous and pulsed LED applications on red and green lettuce (Lactuca sativa L. var. capitata) for pre-and post-harvest quality and energy cost assessments. Sci. Hortic. 2024, 338, 113785. [Google Scholar] [CrossRef]
- Ali, A.; Franzoni, G.; Petrini, A.; Santoro, P.; Mori, J.; Ferrante, A.; Cocetta, G. Investigating physiological responses of Wild Rocket subjected to artificial Ultraviolet B irradiation. Sci. Hortic. 2023, 322, 112415. [Google Scholar] [CrossRef]
- Ali, A.; Santoro, P.; Mori, J.; Ferrante, A.; Cocetta, G. Effect of UV-B elicitation on spearmint’s (Mentha spicata L.) morpho-physiological traits and secondary metabolites production. Plant Growth Regul. 2024, 104, 63–76. [Google Scholar] [CrossRef]
- Ali, A.; Cavallaro, V.; Santoro, P.; Mori, J.; Ferrante, A.; Cocetta, G. Quality and physiological evaluation of tomato subjected to different supplemental lighting systems. Sci. Hortic. 2024, 323, 112469. [Google Scholar]
- Zheng, H.; Cheng, Y. Intelligent water resources management platform for precision irrigation agriculture based on Internet of things. Neural Comput. Appl. 2022. [Google Scholar] [CrossRef]
- Sherpa, T.S.; Patle, G.T.; Rao, K.V.R. Gravity Fed Micro Irrigation System for Small Landholders and Its Impact on Livelihood—A Review. Int. J. Environ. Clim. Change 2021, 12, 310–323. [Google Scholar]
- Stubbs, M. Irrigation in US Agriculture: On-Farm Technologies and Best Management Practices (17 October 2016). Available online: https://sgp.fas.org/crs/misc/R44158.pdf (accessed on 28 February 2025).
- Olamide, F.O.; Olalekan, B.A.; Tobi, S.U.; Adeyemi, M.A.; Julius, J.O.; Oluwaseyi, F.K. Fundamentals of Irrigation Methods and Their Impact on Crop Production. In Irrigation and Drainage—Recent Advances; InTech Open: Rijeka, Croatia, 2022; Available online: https://www.intechopen.com/chapters/82224 (accessed on 1 June 2024).
- Abioye, E.A.; Abidin, M.S.Z.; Mahmud, M.S.A.; Buyamin, S.; Ishak, M.H.I.; Rahman, M.K.I.A.; Otuoze, A.O.; Onotu, P.; Ramli, M.S.A. A review on monitoring and advanced control strategies for precision irrigation. Comput. Electron. Agric. 2020, 173, 105441. [Google Scholar]
- Anjum, M.N.; Cheema, M.J.M.; Hussain, F.; Wu, R.S. Chapter 6—Precision irrigation: Challenges and opportunities. In Precision Agriculture; Elsevier: Amsterdam, The Netherlands, 2023; pp. 85–101. [Google Scholar]
- Bianchi, A.; Masseroni, D.; Thalheimer, M.; Medici, L.; Facchi, A. Field irrigation management through soil water potential 493 measurements: A review. Ital. J. Agrometeorol. 2017, 22, 25–38. [Google Scholar]
- Koech, R.; Langat, P. Improving irrigation water use efficiency: A review of advances, challenges and opportunities in the Australian context. Water 2018, 10, 1771. [Google Scholar] [CrossRef]
- Ali, M.H. Crop Water Requirement and Irrigation Scheduling. In Fundamentals of Irrigation and On-Farm Water Management; Springer: New York, NY, USA, 2010; Volume 1. [Google Scholar]
- Cotera, R.V.; Egerer, S.; Nam, C.; Lierhammer, L.; Moors, L.; Costa, M.M. Resilient agriculture: Water management for climate change adaptation in Lower Saxony. J. Water Clim. Change 2024, 15, 1034–1053. [Google Scholar]
- Saccon, P. Water for agriculture, irrigation management. Appl. Soil. Ecol. 2018, 123, 793–796. [Google Scholar] [CrossRef]
- Katila, P.; Colfer, C.J.P.; De Jong, W.; Galloway, G.; Pacheco, P.; Winkel, G. Sustainable Development Goals; Cambridge University Press: Cambridge, MA, USA, 2019. [Google Scholar]
- Olatunde, T.M.; Adelani, F.A.; Sikhakhane, Z.Q. A review of smart water management systems from Africa and the United States. Eng. Sci. Technol. J. 2024, 5, 1231–1242. [Google Scholar]
- Sinwar, D.; Dhaka, V.S.; Sharma, M.K.; Rani, G. AI-Based Yield Prediction and Smart Irrigation. In Internet of Things and Analytics for Agriculture; Studies in Big Data; Pattnaik, P., Kumar, R., Pal, S., Eds.; Springer: Singapore, 2020; Volume 2. [Google Scholar]
- Gabuya, A.Q.; Mangubat, F.N.; Patindol, V.H.; Paglinawan, J.M.; Catubis, K.M.L. Improved growth of coffee seedlings (Coffea canephora) under SMART irrigation system. J. Saudi Soc. Agric. Sci. 2024, 23, 103–111. [Google Scholar]
- Zeng, Y.; Chen, C.; Lin, G. Practical application of an intelligent irrigation system to rice paddies in Taiwan. Agric. Water Manag. 2023, 280, 108216. [Google Scholar] [CrossRef]
- Buckley, C.; Carney, P. The potential to reduce the risk of diffuse pollution from agriculture while improving economic performance at farm level. Environ. Sci. Policy 2013, 25, 118–126. [Google Scholar] [CrossRef]
- An, C.; Sun, C.; Li, N.; Huang, B.; Jiang, J.; Shen, Y.; Wang, C.; Zhao, X.; Cui, B.; Wang, C. Nanomaterials and nanotechnology for the delivery of agrochemicals: Strategies towards sustainable agriculture. J. Nanobiotechnol. 2022, 20, 11. [Google Scholar]
- Rehman, A.; Saba, T.; Kashif, M.; Fati, S.M.; Bahaj, S.A.; Chaudhry, H. A Revisit of Internet of Things Technologies for Monitoring and Control Strategies in Smart Agriculture. Agronomy 2022, 12, 127. [Google Scholar] [CrossRef]
- Oliveira, L.F.P.; Moreira, A.P.; Silva, M.F. Advances in agriculture robotics: A state-of-the-art review and challenges ahead. Robotics 2021, 10, 52. [Google Scholar] [CrossRef]
- Saiz-Rubio, V.; Rovira-Más, F. From smart farming towards agriculture 5.0: A review on crop data management. Agronomy 2020, 10, 207. [Google Scholar] [CrossRef]
- Harper, L.; Campbell, J.; Cannon, E.K.S.; Jung, S.; Poelchau, M.; Walls, R.; Andorf, C.; Arnaud, E.; Berardini, T.Z.; Birkett, C. AgBioData consortium recommendations for sustainable genomics and genetics databases for agriculture. Database 2018, 2018, bay088. [Google Scholar] [PubMed]
- Parolini, G. Weather, climate, and agriculture: Historical contributions and perspectives from agricultural meteorology. Wiley Interdiscip. Rev. Clim. Change 2022, 13, e766. [Google Scholar]
- El Bilali, H.; Bottalico, F.; Ottomano Palmisano, G.; Capone, R. Information and communication technologies for smart and sustainable agriculture. In Scientific-Experts Conference of Agriculture and Food Industry; Springer: Berlin/Heidelberg, Germany, 2020; pp. 321–334. [Google Scholar]
- Deepa, N.; Ganesan, K. Decision-making tool for crop selection for agriculture development. Neural Comput. Appl. 2019, 31, 1215–1225. [Google Scholar]
- Menne, D.; Hübner, C.; Trebbels, D.; Willenbacher, N. Robust Soil Water Potential Sensor to Optimize Irrigation in Agriculture. Sensors 2022, 22, 4465. [Google Scholar] [CrossRef]
- Liakos, K.G.; Busato, P.; Moshou, D.; Pearson, S.; Bochtis, D. Machine learning in agriculture: A review. Sensors 2018, 18, 2674. [Google Scholar] [CrossRef] [PubMed]
- Saxena, L.; Armstrong, L. A Survey of Image Processing Techniques for Agriculture; Australian Society of Information and Communication Technologies in Agriculture: Perth, Australia, 2014. [Google Scholar]
- Bwambale, E.; Abagale, F.K.; Anornu, G.K. Smart irrigation monitoring and control strategies for improving water use efficiency in precision agriculture: A review. Agric. Water Manag. 2022, 260, 107324. [Google Scholar] [CrossRef]
- Jararweh, Y.; Fatima, S.; Jarrah, M.; AlZu’bi, S. Smart and sustainable agriculture: Fundamentals enabling technologies and future directions. Comput. Electr. Eng. 2023, 110, 108799. [Google Scholar] [CrossRef]
- Popović, T.; Latinović, N.; Pešić, A.; Zečević, Ž.; Krstajić, B.; Djukanović, S. Architecting an IoT-Enabled Platform for Precision Agriculture and Ecological Monitoring: A Case Study. Comput. Electron. Agric. 2017, 140, 255–265. [Google Scholar] [CrossRef]
- Hasan, M.Z.; Hanapi, Z.M. Efficient and secured mechanisms for data link in IoT WSNs: A literature review. Electronics 2023, 12, 458. [Google Scholar] [CrossRef]
- Mowla, M.N.N.; Mowla, A.F.M.S.; Shah, K.M.; Rabie, S.T. Internet of Things and Wireless Sensor Networks for Smart Agriculture Applications: A Survey. IEEE Access 2023, 11, 145813–145852. [Google Scholar] [CrossRef]
- Hamami, L.; Nassereddine, B. Application of wireless sensor networks in the field of irrigation: A review. Comput. Electron. Agric. 2020, 179, 105782. [Google Scholar] [CrossRef]
- Hassan, E.S. Energy-Efficient Resource Allocation Algorithm for CR-WSN-Based Smart Irrigation System under Realistic Scenarios. Agriculture 2023, 13, 1149. [Google Scholar] [CrossRef]
- Mendonca, K.H.; Gomes, H.P.; Villanueva, J.M.M. Automation and control of a pressurized collective irrigation system based on fuzzy logic. Water Pract. Technol. 2022, 17, 1635–1651. [Google Scholar] [CrossRef]
- Sudarmaji, A.; Sahirman, S.; Saparso Ramadhani, Y. Time based automatic system of drip and sprinkler irrigation for horticulture cultivation on coastal area. In Proceedings of the IOP Conference Series: Earth and Environmental Science; IOP Publishing: Bristol, UK, 2019; Volume 250, p. 012074. Available online: https://iopscience.iop.org/article/10.1088/1755-1315/250/1/012074/meta (accessed on 5 May 2024).
- Khosravanian, R.; Aadnoy, B.S. Chapter One—Introduction to digital twin, automation and real-time centers. In Methods for Petroleum Well Optimzation. Automation and Data Solutions; Elsevier BV: Amsterdam, The Netherlands, 2022; pp. 1–30. [Google Scholar]
- Schoning, J.; Pfisterer, H.J. Safe and Trustful AI for Closed-Loop Control Systems. Electronics 2023, 12, 3489. [Google Scholar] [CrossRef]
- Zacher, S. Closed Loop Control and Management. In Closed Loop Control and Management; Springer: Cham, Switzerland, 2022. [Google Scholar]
- Al Mashhadany, Y.; Alsanad, H.R.; Al-Askari, M.A.; Algburi, S.; Taha, B.A. Irrigation intelligence—Enabling a cloud-based Internet of Things approach for enhanced water management in agriculture. Environ. Monit. Assess. 2024, 196, 1–13. [Google Scholar]
- Hussain, T.; Anothai, J.; Nualsri, C.; Ata-Ul-Karim, S.T.; Duangpan, S.; Hussain, N.; Ali, A. Assessment of CSM–CERES–Rice as a Decision Support Tool in the Identification of High-Yielding Drought-Tolerant Upland Rice Genotypes. Agronomy 2023, 13, 432. [Google Scholar] [CrossRef]
- Yan, H.F.; Yu, J.; Zhang, C.; Wang, G.; Huang, S.; Ma, J. Comparision of two canaopy resistance models to estimate evapotranspiration for tea and wheat in southeast China. Agric. Water Manag. 2020, 245, 106581. [Google Scholar]
- Keswani, B.; Mohapatra, A.G.; Mohanty, A.; Khanna, A.; Rodrigues, J.J.P.C.; Gupta, D.; De Albuquerque, V.H.C. Adapting weather conditions based IoT enabled smart irrigation technique in precision agriculture mechanisms. Neural Comput. Appl. 2019, 31 (Suppl. S1), 277–292. [Google Scholar]
- Wasson, T.; Choudhury, T.; Sharma, S.; Kumar, P. Integration of Rfid and sensor in agriculture using Iot. In International Conference on Smart Technology for Smart Nation; IEEE: New York, NY, USA, 2017; pp. 217–222. Available online: https://ieeexplore.ieee.org/abstract/document/8358372 (accessed on 1 June 2024).
- Kumar, A.; Tomer, R.; Bhatia, A.; Jain, N.; Pathak, H. Greenhouse Gas Mitigation in Indian Agriculture. In Agro–Technologies for Adaptation to Climate Change; ICARIARI: New Delhi, India, 2016. [Google Scholar]
- Kumar, A.; Bhatia, A.; Fagodiya, R.K.; Malyan, S.K.; Meena, B.L. Eddy covariance flux tower: A promising technique for greenhouse gases measurement. Adv. Plants Agric. Res. 2017, 7, 337–340. [Google Scholar]
- Sulochna, M.Z.; Patel, A.K.; Kumar, N.; Venkateswarlu, M. Innovations in Sustainable Agriculture: Integrating Technology and Traditional Practices for Crop Improvement. J. Plant Biota. 2023. [Google Scholar] [CrossRef]
- Alharbi, S.; Felemban, A.; Abdelrahim, A.; Al-Dakhil, M. Agricultural and Technology-based strategies to improve water-use efficiency in Arid and Semiarid areas. Water 2024, 16, 1842. [Google Scholar] [CrossRef]
- Soussi, A.; Zero, E.; Sacile, R.; Trinchero, D.; Fossa, M. Smart Sensors and Smart Data for Precision Agriculture: A Review. Sensors 2024, 24, 2647. [Google Scholar] [CrossRef] [PubMed]
- Zeyliger, A.; Chinilin, A.; Ermolaeva, O. Spatial interpolation of gravimetric soil moisture using EM38-mk induction and ensemble machine learning (case study from dry steppe zone in Volgograd region). Sensors 2022, 22, 6153. [Google Scholar] [CrossRef]
- Shamshiri, R.R.; Balasundram, S.K.; Rad, A.K.; Sultan, M.; Hameed, I.A. An Overview of Soil Moisture and Salinity Sensors for Digital Agriculture Applications; IntechOpen: Rijeka, Croatia, 2022. [Google Scholar]
- Comegna, A.; Hassan, S.B.M.; Coppola, A. Development and Application of an IoT-Based System for Soil Water Status Monitoring in a Soil Profile. Sensors 2024, 24, 2725. [Google Scholar] [CrossRef]
- Lloret, J.; Sendra, S.; Garcia, L.; Jimenez, J.M. A Wireless Sensor Network Deployment for Soil Moisture Monitoring in Precision Agriculture. Sensors 2021, 21, 7243. [Google Scholar] [CrossRef]
- Samreen, T.; Ahmad, M.; Baig, M.T.; Kanwal, S.; Nazir, M.Z.; Sidra-Tul-Muntaha. Remote Sensing in Precision Agriculture for Irrigation Management. Environ. Sci. Proc. 2022, 23, 31. [Google Scholar]
- Ozdogan, M.; Yang, Y.; Allez, G.; Cervantes, C. Remote Sensing of Irrigated Agriculture: Opportunities and Challenges. Remote Sens. 2010, 2, 2274–2304. [Google Scholar] [CrossRef]
- Poudel, U.; Stephen, H.; Ahmad, S. Evaluating Irrigation Performance and Water Productivity Using EEFlux ET and NDVI. Sustainability 2021, 13, 7967. [Google Scholar] [CrossRef]
- Calera Belmonte, A.; Jochum, A.M.; García Cuesta, A.; Rodríguez Montoro, A.; Fuster López, P. Irrigation management from space: Towards user-friendly products. Irrig. Drain. Syst. 2005, 19, 337–353. [Google Scholar]
- Moreno, R.; Arias, E.; Sánchez, J.L.; Cazorla, D.; Garrido, J.; Gonzalez-Piqueras, J. HidroMORE2: An optimized and parallel version of HidroMORE. In Proceedings of the 8th International Conference on Information and Communication Systems (ICICS), Irbid, Jordan, 4–6 April 2017; pp. 1–6. [Google Scholar]
- Lepage, M.; Simonneaux, V.; Thomas, S.; Metral, J.; Duchemin, B.; Kharrou, H.; Cherkaoui, M.; Chehbouni, A. SAMIR a tool for irrigation monitoring using remote sensing for evapotranspiration estimate. In Technological Perspectives for Rational Use of Water Resources in the Mediterranean Region; Options Méditerranéennes: Série, A. Séminaires Méditerranéens; n. 88; El Moujabber, M., Mandi, L., Trisorio-Liuzzi, G., Martín, I., Rabi, A., Rodríguez, R., Eds.; CIHEAM: Bari, Italy, 2009; pp. 275–282. Available online: https://www.researchgate.net/profile/Vincent-Simonneaux/publication/266471265_SAMIR_a_tool_for_irrigation_monitoring_using_remote_sensing_for_evapotranspiration_estimate/links/5448d54e0cf2d62c3052cb7f/SAMIR-a-tool-for-irrigation-monitoring-using-remote-sensing-for-evapotranspiration-estimate.pdf (accessed on 1 June 2024).
- El-Hafez, S.A.A.; Negm, A.M. Role of the Participatory Management in Improvement of Water Use in Agriculture. In Conventional Water Resources and Agriculture in Egypt; Springer International Publishing: Cham, Switzerland, 2019; pp. 605–622. [Google Scholar]
- Welsien, K.; Lazar, A. Pre-Paid Water Meters: Can the Technology Fund Itself and Increase Access? World Bank Blogs, Published on TheWater Blog. 2021. Available online: https://blogs.worldbank.org/en/water/pre-paid-water-meters-can-technology-fund-itself-and-increase-access (accessed on 25 June 2024).
- Sharifnasab, H.; Mahrokh, A.; Dehghanisanij, H.; Łazuka, E.; Łagód, G.; Karami, H. Evaluating the Use of Intelligent Irrigation Systems Based on the IoT in Grain Corn Irrigation. Water 2023, 15, 1394. [Google Scholar] [CrossRef]
- Kushwaha, Y.K.; Joshi, A.; Panigrahi, R.K.; Pandey, A. Development of a smart irrigation monitoring system employing the wireless sensor network for agricultural water management. J. Hydroinformatics 2024, 26, 3224–3243. [Google Scholar]
- Kelly, T.D.; Foster, T.; Schultz, D.M. Assessing the value of deep reinforcement learning for irrigation scheduling. Smart Agric. Technol. 2024, 7, 100403. [Google Scholar]
- Alibabaei, K.; Gaspar, P.D.; Assunção, E.; Alirezazadeh, S.; Lima, T.M. Irrigation optimization with a deep reinforcement learning model: Case study on a site in Portugal. Agric. Water Manag. 2022, 263, 107480. [Google Scholar] [CrossRef]
- Wu, Z.; Cui, N.; Zhang, W.; Gong, D.; Liu, C.; Liu, Q.; Zheng, S.; Wang, Z.; Zhao, L.; Yang, Y. Inversion of large-scale citrus soil moisture using multi-temporal Sentinel-1 and Landsat-8 data. Agric. Water Manag. 2024, 294, 108718. [Google Scholar]
- Adeyemi, O.; Grove, I.; Peets, S.; Domun, Y.; Norton, T. Dynamic Neural Network Modelling of Soil Moisture Content for Predictive Irrigation Scheduling. Sensors 2018, 18, 3408. [Google Scholar] [CrossRef]
- Anand, K.; Jayakumar, C.; Muthu, M.; Amirneni, S. Automatic drip irrigation system using fuzzy logic and mobile technology. In Proceedings of the 2015 IEEE Technological Innovation in ICT for Agriculture and Rural Development (TIAR), Chennai, India, 10–12 July 2005; pp. 54–58. [Google Scholar]
- Gong, L.; Yan, J.; Chen, Y.; An, J.; He, L.; Zheng, L.; Zou, Z. An IoT-based intelligent irrigation system with data fusion and a self-powered wide-area network. J. Ind. Inf. Integr. 2022, 29, 100367. [Google Scholar] [CrossRef]
- Veerachamy, R.; Ramar, R.; Balaji, S.; Sharmila, L. Autonomous Application Controls on Smart Irrigation. Comput. Electr. Eng. 2022, 100, 107855. [Google Scholar] [CrossRef]
- Sánchez Millán, F.; Ortiz, F.J.; Mestre Ortuno, T.C.; Frutos, A.; Martínez, V. Development of Smart Irrigation Equipment for Soilless Crops Based on the Current Most Representative Water-Demand Sensors. Sensors 2023, 23, 3177. [Google Scholar] [CrossRef]
- Padalalu, P.; Mahajan, S.; Dabir, K.; Mitkar, S.; Javale, D. Smart water dripping system for agriculture/farming. In Proceedings of the 2017 2nd International Conference for Convergence in Technology (I2CT), Mumbai, India, 7–9 April 2017; pp. 659–662. [Google Scholar]
- Behzadipour, F.; Ghasemi Nezhad Raeini, M.; Abdanan Mehdizadeh, S.; Taki, M.; Moghadam, B.K.; Zare Bavani, M.R.; Lloret, J. A smart IoT-based irrigation system design using AI and prediction model. Neural Comput. Appl. 2023, 35, 24843–24857. [Google Scholar] [CrossRef]
- Jaiswal, S.; Ballal, M.S. Fuzzy inference based irrigation controller for agricultural demand side management. Comput. Electron. Agric. 2020, 175, 105537. [Google Scholar] [CrossRef]
- Kashyap, P.K.; Kumar, S.; Jaiswal, A.; Prasad, M.; Gandomi, A.H. Towards precision agriculture: IoT-enabled intelligent irrigation systems using deep learning neural network. IEEE Sens. J. 2021, 21, 17479–17491. [Google Scholar] [CrossRef]
- Zainurin, S.N.; Ismail, W.Z.W.; Mahamud, S.N.I.; Ismail, I.; Jamaludin, J.; Ab Aziz, N.A. Integration of Sensing Framework with a Decision Support System for Monitoring Water Quality in Agriculture. Agriculture 2023, 13, 1000. [Google Scholar] [CrossRef]
- Montgomery, J.; Hoogers, R.; Joshua, E.; Hume, I.; Vleeshouwer, J. IrriSAT—Weather based scheduling and benchmarking technology. “Building Productive, Diverse and Sustainable Landscapes”. In Proceedings of the 2015, 17th ASA Conference, Hobart, Australia, 20–24 September 2015; Available online: https://www.agronomyaustraliaproceedings.org/images/sampledata/2015_Conference/pdf/agronomy2015final00449.pdf (accessed on 3 February 2025).
- Perea, R.G.; Poyato, E.C.; Montesinos, P.; Díaz, J.R. Prediction of irrigation event occurrence at farm level using optimal decision trees. Comput. Electron. Agric. 2019, 157, 173–180. [Google Scholar] [CrossRef]
- Xie, T.; Huang, Z.; Chi, Z.; Zhu, T. Minimizing amortized cost of the on-demand irrigation system in smart farms. In Proceedings of the 3rd International Workshop on Cyber-Physical Systems for Smart Water Networks, Pittsburgh, PA, USA, 21 April 2017; pp. 43–46. [Google Scholar]
- Champness, M.; Vial, L.; Ballester, C.; Hornbuckle, J. Evaluating the Performance and Opportunity Cost of a Smart-Sensed Automated Irrigation System for Water-Saving Rice Cultivation in Temperate Australia. Agriculture 2023, 13, 903. [Google Scholar] [CrossRef]
- Touil, S.; Richa, A.; Fizir, M.; Argente García, J.E.; Skarmeta Gomez, A.F. A review on smart irrigation management strategies and their effect on water savings and crop yield. Irrig. Drain. 2022, 71, 1396–1416. [Google Scholar] [CrossRef]
- Qian, M.; Qian, C.; Xu, G.; Tian, P.; Yu, W. Smart Irrigation Systems from Cyber–Physical Perspective: State of Art and Future Directions. Future Internet 2024, 16, 234. [Google Scholar] [CrossRef]
- Tang, P.; Liang, Q.; Li, H.; Pang, Y. Application of Internet-of-Things Wireless Communication Technology in Agricultural Irrigation Management: A Review. Sustainability 2024, 16, 3575. [Google Scholar] [CrossRef]
- Lalle, Y.; Fourati, M.; Fourati, L.C.; Barraca, J.P. Communication technologies for Smart Water Grid applications: Overview, opportunities, and research directions. Comput. Netw. 2021, 190, 107940. [Google Scholar] [CrossRef]
- Okoli, N.J.; Kabaso, B. Building a Smart Water City: IoT Smart Water Technologies, Applications, and Future Directions. Water 2024, 16, 557. [Google Scholar] [CrossRef]
- Preite, L.; Vignali, G. Artificial intelligence to optimize water consumption in agriculture: A predictive algorithm-based irrigation management system. Comput. Electron. Agric. 2024, 223, 109126. [Google Scholar]
- Elshaikh, A.; Elsheikh, E.; Mabrouki, J. Applications of Artificial Intelligence in Precision Irrigation. J. Environ. Earth Sci. 2024, 6. [Google Scholar] [CrossRef]
- Pandey, P.; Gupta, A.P.; Dutta, J.; Thakur, T.K. Role of Artificial Intelligence in Water Conservation with Special Reference to India. In Emerging Technologies for Water Supply, Conservation and Management; Balaji, E., Veeraswamy, G., Mannala, P., Madhav, S., Eds.; Springer: Cham, Switzerland, 2023. [Google Scholar] [CrossRef]
- Krishnan, S.R.; Nallakaruppan, M.K.; Chengoden, R.; Koppu, S.; Iyapparaja, M.; Sadhasivam, J.; Sethuraman, S. Smart Water Resource Management Using Artificial Intelligence—A Review. Sustainability 2022, 14, 13384. [Google Scholar] [CrossRef]
- Hussain, T.; Tahir, M.; Qin, R. Precision Irrigation and Nitrogen Management in Potato Production: Challenges and Opportunities [Abstract]. In Proceedings of the ASA, CSSA, SSSA International Annual Meeting, San Antonio, TX, USA, 13 November 2024; Available online: https://scisoc.confex.com/scisoc/2024am/meetingapp.cgi/Paper/158665 (accessed on 25 December 2024).
- García-Santos, V.; Sánchez, J.M.; Cuxart, J. Evapotranspiration Acquired with Remote Sensing Thermal-Based Algorithms: A State-of-the-Art Review. Remote Sens. 2022, 14, 3440. [Google Scholar] [CrossRef]
- Xie, A.; Zhou, Q.; Fu, L.; Zhan, L.; Wu, W. From Lab to Field: Advancements and Applications of On-the-Go Soil Sensors for Real-Time Monitoring. Eurasian Soil Sci. 2024, 57, 1730–1745. [Google Scholar]
- Gautam, D.; Pagay, V. A Review of Current and Potential Applications of Remote Sensing to Study the Water Status of Horticultural Crops. Agronomy 2020, 10, 140. [Google Scholar] [CrossRef]
- Kamal, M.; Bablu, T.A. Mobile applications empowering smallholder farmers: An analysis of the impact on agricultural development. Int. J. Soc. Anal. 2023, 8, 36–52. [Google Scholar]
- Elbasi, E.; Mostafa, N.; Zaki, C.; AlArnaout, Z.; Topcu, A.E.; Saker, L. Optimizing Agricultural Data Analysis Techniques through AI-Powered Decision-Making Processes. Appl. Sci. 2024, 14, 8018. [Google Scholar] [CrossRef]
- Wei, H.; Xu, W.; Kang, B.; Eisner, R.; Muleke, A.; Rodriguez, D.; deVoil, P.; Sadras, V.; Monjardino, M.; Harrison, M.T. Irrigation with Artificial Intelligence: Problems, Premises, Promises. Hum.-Centric Intell. Syst. 2024, 4, 187–205. [Google Scholar]
- Dubey, S.; Yadav, R.; Singhal, V.; Dixit, A. Sustainable Development in Agriculture: Soil Management. In Smart Agritech: Robotics, AI, and Internet of Things (IoT) in Agriculture; Wiley: Hoboken, NJ, USA, 2024; pp. 113–141. [Google Scholar] [CrossRef]
Disclaimer/Publisher’s Note: The statements, opinions and data contained in all publications are solely those of the individual author(s) and contributor(s) and not of MDPI and/or the editor(s). MDPI and/or the editor(s) disclaim responsibility for any injury to people or property resulting from any ideas, methods, instructions or products referred to in the content. |
© 2025 by the authors. Licensee MDPI, Basel, Switzerland. This article is an open access article distributed under the terms and conditions of the Creative Commons Attribution (CC BY) license (https://creativecommons.org/licenses/by/4.0/).







