Documenting Romania’s Wooden Churches: Integrating Modern Digital Platforms with Vernacular Conservation
Abstract
1. Introduction
2. Materials and Methods
2.1. Inventorying Online Platform “Biserici Înlemnite” (Transl.: Wooden Churches)
- General identification data;
- Data of scientific interest related to history, landscape, architecture, and artistic components;
- State of conservation;
- Value.
- Browser-Based Access: Seamless usability via any web browser without requiring plug-ins or third-party applications.
- Search made easy: At the top of the website is the “Search” option, where one can type in the county, town, or name of the church. Another search option is also possible, via drop-down: single choice options, depending on the state of preservation, value, or prioritization of the church.
- Results filter system: The results can be filtered by applying predefined characteristics for each chapter in the file. Thus, one may have results displaying objectives that meet particularities related to age, structure, technique, artistic components, etc.
- Different user roles: Depending on their role, users can be editors (those who enter data about the church using their accounts), administrators (project coordinators with extended permissions on their accounts), active (users with an account who simply want to view the complete data) and users without an account (who can only view general information).
- Interactive map and list: The main interface of the platform is represented by an interactive map, with colored pins and a number referring to the graded state of preservation and value. Churches can also be visualized as an interactive table with columns for age, state of preservation, value, and prioritization. They can be sorted in ascending or descending order according to these criteria.
- Data upload process—online/offline: The team of editors can upload data (feature selection, text, images) directly on site, via large-screen gadgets (laptop, tablet), regardless of the device being connected to the internet or not; the data will be synchronized whenever a connection to the internet becomes available.
- Versatility of the inventory sheet: Editors can fill in the sheet within multiple stages and with varying degrees of complexity, from strictly selecting predefined features through the fields of each subdivision to describing them further and uploading photos with or without additional descriptions.
- Easy navigation: The inventory sheet can be browsed either classically—from the first chapter to the last—or by choosing the chapter or subchapter of interest from the table of contents. The photo gallery can also be visualized separately, by chapter.
- Glossary of terms: The technical vocabulary is gathered by the editors in the glossary of terms, and most of these terms’ definitions can be viewed by readers when hovering the mouse over the underlined words in the descriptive text.
- Index terminology: Editors can insert new options in the overall index of terms whenever it is required.
- User’s guide: The platform contains a guide aimed at the editors, to clarify the standard of information required for each field in the inventory sheet.
2.2. Multimodal Imaging and 3D Visualization Platform 3D-VIMM
- Browser-Based Access: Seamless usability via any web browser without requiring plug-ins or third-party applications.
- Simplified Project Configuration: Effortless setup and data upload for diverse cultural heritage assets, beyond just buildings.
- Interactive 3D Visualization: An intuitive graphical interface for immersive exploration.
- Local Data Storage: Secure management of 3D and imagery data without external dependencies.
- Versatility: Easy adaptation for various projects or institutional requirements.
- Database Independence: Compatibility with any database management system for future deployments.
- Multimodal Data Integration: Mapping imagery data from diverse sensors onto specific 3D model elements.
3. Results: A Case Study of the Tisa Wooden Church
3.1. Historical Context
3.2. Data Acquisition
3.2.1. Three-Dimensional Digitization
3.2.2. Thermal Imaging
3.2.3. UV Fluorescence Imaging
3.2.4. Microclimate Monitoring
3.2.5. Surface Humidity Measurements and Discussion
3.2.6. Physicochemical Analysis of Samples
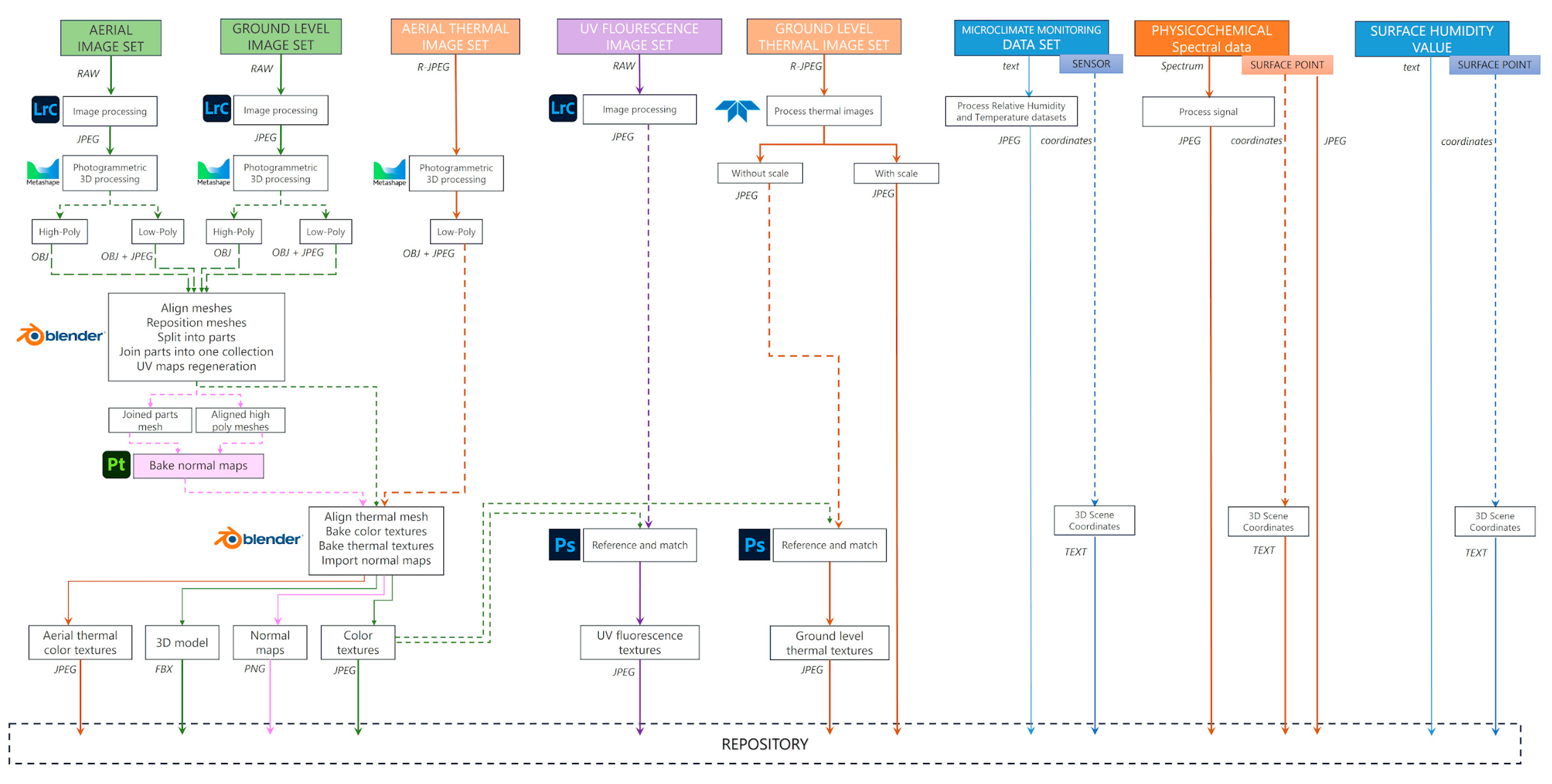
3.3. Data Preparation for Database Input and Online Presentation
3.3.1. The Concept and Method Behind 3D-VIMM Data Preparation
3.3.2. Three-Dimensional and Imaging Data Referencing
3.4. Linking the Two Platforms
4. Discussion
5. Conclusions
Author Contributions
Funding
Data Availability Statement
Acknowledgments
Conflicts of Interest
References
- Ichim, D.; Ichim, V. Biserici de Lemn din Moldova Istorică; Diagonal: Bacău, Romania, 2005. [Google Scholar]
- Ichim, D. Monumente de Arhitectură Populară din Judeţul Bacău–Bisericile de Lemn; Episcopia Romanului şi Huşilor: Bacău, Romania, 1984. [Google Scholar]
- Ichim, D.; Ichim, V. Biserici de Lemn din Protopopiatul Romanului, Eparhia Romanului; Diagonal: Bacău, Romania, 2006. [Google Scholar]
- Ichim, D. Biserici de Lemn din Basarabia şi Bucovina de Nord; Editura Fundaţiei Culturale Române: Bucureşti, Romania, 2000. [Google Scholar]
- Bălinişteanu, O. Moldova Bisericilor de Lemn; Trinitas: Bucureşti, Romania, 2017. [Google Scholar]
- Cristache-Panait, I. Biserici de Lemn din Judeţul Argeş; Ordessos: Piteşti, Romania, 2010. [Google Scholar]
- Cristache-Panait, I. Bisericile de lemn hunedorene. Doc. De Istor. Şi Artă BCMI 1991, II-3, 10–19. [Google Scholar]
- Cristache-Panait, I. Arhitectura de Lemn din Judeţul Gorj; ARC 2000: Bucureşti, Romania, 2001. [Google Scholar]
- Cristache-Panait, I. Bisericile de Lemn din Centrul şi Nordul Judeţului Arad; RMI: Basalt, CO, USA, 1995; Volume LXIV 1–2, pp. 45–66. [Google Scholar]
- Zamora, L.; Bonciocat, Ş. Wood—Churches of northern Oltenia; Asociaţia 3: Bucureşti, Romania, 2010. [Google Scholar]
- Petranu, C. Bisericile de Lemn din Judeţul Arad; Tipografia şi Institutul de Arte Grafice Ios. Drotleff: Sibiu, Romania, 1927. [Google Scholar]
- Bata, T.; Tasnádi, Z.; Ilieș, B.; Baboș, A. Arhitectura de Lemn din Nordul Transilvaniei în Călătoriile Lui Gábor și László Szinte (1912–1913); Patrimonia: Bucureşti, Romania, 2023. [Google Scholar]
- Baboş, A. Three Centuries of Carpentering Churches. A Chronological Approach to the Sacred Wooden Architecture of Maramureș; Lund University: Lund, Sweden, 2000. [Google Scholar]
- Greceanu, E. Tipologia bisericilor de lemn din zona centrală a Transilvaniei. In Monumente Istorice—Studii şi Lucrări de Restaurare; Editura Tehnică: București, Romania, 1969; pp. 27–71. [Google Scholar]
- Available online: https://www.biserici.org/index.php?menu=BI (accessed on 27 December 2024).
- Şuvăială, D.; Iorga, A. Prin Gorjul bisericilor de lemn (I) (The wooden churches across Gorj County (I)). Yrly. Rev. Ethnogr. Mus. Mold. 2023, 23, 259–284. [Google Scholar]
- Gora, C. Învelitori din lemn pe monumente de cult din Moldova—Specificul regional şi problema dispariţiei unui meşteşug (Wooden shingle roofing systems on Moldavian churches—Regional specificity and the issue of a nearly extinct craft). BCŞS 2022, 28, 213–234. [Google Scholar]
- Şuvăială, D. File din campania de cercetare a bisericilor de lemn din judeţul Iaşi (Pages from the Research Campaign of Wooden Churches in Iași County). Yrly. Rev. Ethnogr. Mus. Mold. 2022, 22, 249–264. [Google Scholar]
- The National Institute of Heritage’s Official Site. Available online: https://patrimoniu.ro/ (accessed on 27 December 2024).
- The Ambulance for Monuments project’s Official Site. Available online: https://ambulanta-pentru-monumente.ro/ (accessed on 27 December 2024).
- Angheluță, L.M.; Popovici, A.I.; Ratoiu, L.C. A Web-Based Platform for 3D Visualization of Multimodal Imaging Data in Cultural Heritage Asset Documentation. Heritage 2023, 6, 7381–7399. [Google Scholar] [CrossRef]
- Felsenstein, O.; Peled, N. MMVT—Multi-Modality Visualization Too. GitHub Repositories: San Francisco, CA, USA, 2017. [Google Scholar]
- Gupta, Y.; Costa, C.; Pinho, E.; Bastião Silva, L.A.; Heintzmann, R. IMAGE-IN: Interactive web-based multidimensional 3D visualizer for multi-modal microscopy images. PLoS ONE 2022, 17, e0279825. [Google Scholar] [CrossRef]
- Martí-Bonmatí, L.; Sopena, R.; Bartumeus, P.; Sopena, P. Multimodality imaging techniques. Contrast Media Mol. Imaging 2010, 5, 180–189. [Google Scholar]
- Pamart, A.; Roussel, R.; Hubert, E.; Colombini, A.; Saleri, R.; Mouaddib, E.M.; Castro, Y.; Le Goïc, G.; Mansouri, A. A semantically enriched multimodal imaging approach dedicated to conservation and restoration studies. Int. Arch. Photogramm. Remote Sens. Spatial Inf. Sci. 2022, XLVI-2/W1-2022, 415–420. [Google Scholar] [CrossRef]
- Potenziani, M.; Callieri, M.; Dellepiane, M.; Corsini, M.; Ponchio, F.; Scopigno, R. 3DHOP: 3D Heritage Online Presenter. Comput. Graph. 2015, 52, 129–141. [Google Scholar] [CrossRef]
- Available online: https://smithsonian.github.io/dpo-voyager/ (accessed on 7 February 2025).
- Fanini, B.; Gosti, G. A New Generation of Collaborative Immersive Analytics on the Web: Open-Source Services to Capture, Process and Inspect Users’ Sessions in 3D Environments. Future Internet 2024, 16, 147. [Google Scholar] [CrossRef]
- Huurdeman, H.; Piccoli, C. 3D Reconstructions as Research Hubs: Geospatial Interfaces for Real-Time Data Exploration of Seventeenth-Century Amsterdam Domestic Interiors. Open Archaeol. 2021, 7, 314–336. [Google Scholar] [CrossRef]
- Codeigniter4. The Small Framework with Powerful Features. Available online: https://www.codeigniter.com/ (accessed on 27 December 2024).
- Jackson, D.; Gilbert, J. WebGL 2.0 Specification Editor’s Draft. 2023. Available online: https://registry.khronos.org/webgl/specs/latest/2.0/ (accessed on 27 December 2024).
- Three.js. Available online: https://threejs.org/ (accessed on 27 December 2024).
- The First Josephine Survey. Available online: https://maps.arcanum.com/en/map/europe-18century-firstsurvey/ (accessed on 27 December 2024).
- Dinu, M.; Cortea, I.M.; Ghervase, L.; Stancu, M.C.; Mohanu, I.; Cristea, N. Optoelectronic investigation of the mural paintings from Drăguțești wooden church, Argeș County, Romania. J. Optoelectron. Adv. Mater. 2020, 22, 303–309. [Google Scholar]
- Pacher, U.; Dinu, M.; Nagy, T.O.; Radvan, R.; Kautek, W. Multiple wavelength stratigraphy by laser-induced breakdown spectroscopy of Ni-Co alloy coatings on steel. Spectrochim. Acta Part B At. Spectrosc. 2018, 146, 36–40. [Google Scholar] [CrossRef]
- Cortea, I.M.; Ghervase, L.; Ratoiu, L.; Țentea, O.; Dinu, M. New insights into the materials and painting techniques of ancient wall paintings from the Roman province of Dacia: A minimally-invasive multi-method approach. Heritage 2024, 7, 2569–2585. [Google Scholar] [CrossRef]
- Luhmann, T.; Robson, S.; Kyle, S.; Boehm, J. Close-Range Photogrammetry and 3D Imaging; Walter de Gruyter GmbH & Co KG: Berlin, Germany, 2023. [Google Scholar]
- Alfredo, L.-A.; Maria Soledad, C.-O.; Alejandro, C.-P.; Maria Paz, S.-P.; Maria Ascensión, R.-E. The thermal conductivity of the masonry of handmade brick Cultural Heritage with respect to density and humidity. J. Cult. Herit. 2022, 53, 212–219. [Google Scholar]
- Moropoulou, A.; Avdelidis, N.P.; Theoulakis, P. Outdoor thermographic survey of historic structures. In Proceedings of the SPIE 5073, Thermosense XXV, Orlando, FL, USA, 1 April 2003; p. 117. [Google Scholar]
- Kordatos, E.Z.; Exarchos, D.A.; Stavrakos, C.; Moropoulou, A.; Matikas, T.E. Infrared thermographic inspection of murals and characterization of degradation in historic monuments. Constr. Build. Mater. 2013, 48, 1261–1265. [Google Scholar] [CrossRef]
- Theodorakeas, P.; Ibarra-Castanedo, C.; Sfarra, S.; Avdelidis, N.P.; Koui, M.; Maldague, X.; Paoletti, D.; Ambrosini, D. NDT inspection of plastered mosaics by means of transient thermography and holographic interferometry. NDT E Int. 2012, 47, 150–156. [Google Scholar] [CrossRef]
- Avdelidis, N.P.; Moropoulou, A. Applications of infrared thermography for the investigation of historic structures. J. Cult. Herit. 2004, 5, 119–127. [Google Scholar] [CrossRef]
- Georgescu, M.S.; Ochinciuc, C.V.; Georgescu, E.S.; Colda, I. Heritage and Climate Changesin Romania: The St. Nicholas Church of Densus, from Degradation to Restoration. Energy Procedia 2017, 133, 76–85. [Google Scholar] [CrossRef]
- Grinzato, E.; Bison, P.G.; Marinetti, S. Monitoring of ancient buildings by the thermal method. J. Cult. Herit. 2002, 3, 21–29. [Google Scholar] [CrossRef]
- Tavukçuoğlu, A.; Düzgüneş, A.; Caner-Saltık, E.N.; Demirci, Ş. Use of IR thermography for the assessment of surface-water drainage problems in a historical building, Ağzıkarahan(Aksaray), Turkey. NDT E Int. 2005, 38, 402–410. [Google Scholar] [CrossRef]
- Ratoiu, L.C.; Serafima, S.; Cortea, I.M.; Duliu, O.G. A Multi-Analytical Study of a 17th-Century Wallachian Icon Depicting the “Mother of God with Child”. Heritage 2023, 6, 6931–6948. [Google Scholar] [CrossRef]
- De la Rie, E.R. Fluorescence of paint and varnish layers (Part II). Stud. Conserv. 1982, 27, 65–69. [Google Scholar] [CrossRef]
- Measday, D.; Walker, C.; Pemberton, B. A summary of ultra-violet fluorescent materials relevant to Conservation. AICCM Natl. Newsl. 2017, 137. Available online: https://aiccm.org.au/network-news/summary-ultra-violet-fluorescent-materials-relevant-conservation/ (accessed on 6 March 2025).
- Ji, Z.; Qiong, T.; Jialiang, N.; Peng, C.; Zhifei, T. Mechanical properties and damage mechanisms of woods under extreme environmental conditions. Case Stud. Constr. Mater. 2024, 20, e03146. [Google Scholar]
- Kr´anitz, K.; Sonderegger, W.; Bues, C.-T.; Niemz, P. Effects of aging on wood: A literature review. Wood Sci. Technol. 2016, 50, 7–22. [Google Scholar] [CrossRef]
- Cavalli, A.; Cibecchini, D.; Togni, M.; Sousa, H.S. A review on the mechanical properties of aged wood and salvaged timber. Constr. Build. Mater. 2016, 114, 681–687. [Google Scholar] [CrossRef]
- Cortea, I.M.; Chiroșca, A.; Angheluță, L.M.; Serițan, G. INFRA-ART: An open access spectral library of art-related materials as a digital support tool for cultural heritage science. J. Comput. Cult. Herit. 2023, 16, 40. [Google Scholar] [CrossRef]
- Cortea, I.M.; Ratoiu, L.; Chelmuș, A.; Mureșan, T. Unveiling the original layers and color palette of 18th century overpainted Transylvanian icons by combined X-ray radiography, hyperspectral imaging and spectroscopic spot analysis. X-Ray Spectrom. 2022, 51, 26–42. [Google Scholar] [CrossRef]
- Available online: https://biserici-inlemnite.ro/ro/focus (accessed on 7 February 2025).















Disclaimer/Publisher’s Note: The statements, opinions and data contained in all publications are solely those of the individual author(s) and contributor(s) and not of MDPI and/or the editor(s). MDPI and/or the editor(s) disclaim responsibility for any injury to people or property resulting from any ideas, methods, instructions or products referred to in the content. |
© 2025 by the authors. Licensee MDPI, Basel, Switzerland. This article is an open access article distributed under the terms and conditions of the Creative Commons Attribution (CC BY) license (https://creativecommons.org/licenses/by/4.0/).
Share and Cite
Angheluță, L.-M.; Ignuța Acimov, A.; Gora, C.; Chiricuță, A.I.; Popovici, A.I.; Obradovici, V. Documenting Romania’s Wooden Churches: Integrating Modern Digital Platforms with Vernacular Conservation. Heritage 2025, 8, 103. https://doi.org/10.3390/heritage8030103
Angheluță L-M, Ignuța Acimov A, Gora C, Chiricuță AI, Popovici AI, Obradovici V. Documenting Romania’s Wooden Churches: Integrating Modern Digital Platforms with Vernacular Conservation. Heritage. 2025; 8(3):103. https://doi.org/10.3390/heritage8030103
Chicago/Turabian StyleAngheluță, Laurențiu-Marian, Amalia Ignuța Acimov, Celina Gora, Ana Irina Chiricuță, Alexandru Ioan Popovici, and Vladimir Obradovici. 2025. "Documenting Romania’s Wooden Churches: Integrating Modern Digital Platforms with Vernacular Conservation" Heritage 8, no. 3: 103. https://doi.org/10.3390/heritage8030103
APA StyleAngheluță, L.-M., Ignuța Acimov, A., Gora, C., Chiricuță, A. I., Popovici, A. I., & Obradovici, V. (2025). Documenting Romania’s Wooden Churches: Integrating Modern Digital Platforms with Vernacular Conservation. Heritage, 8(3), 103. https://doi.org/10.3390/heritage8030103

