Query Model Framework Design for Conservation History and Endowments Database: A Case Study on the Digitization of the Sumedang Larang Kingdom’s History and Endowments in Indonesia
Abstract
1. Introduction
2. Related Work
3. Materials and Methods
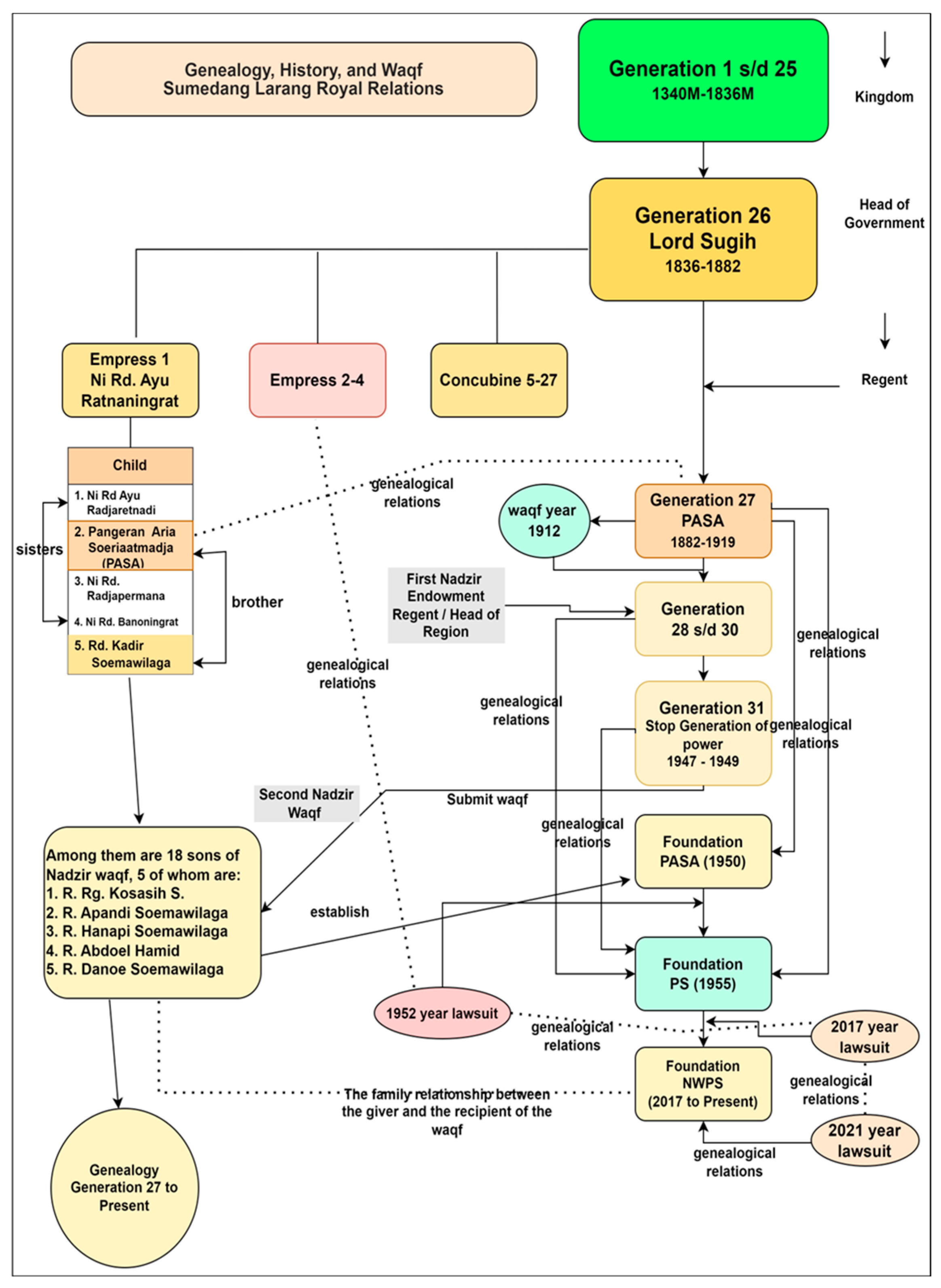
3.1. Semantic Network History of Waqf Descent
3.2. Data Set Representation
- 30 people as managers.
- 346 cultivators of 94,343 hectares of rice fields spread across 8 locations.
- 540 land tenant population on 34.05 hectares spread across 13 locations.
- 230 heritage goods in the form of jewelry, weapons, tools, and buildings.
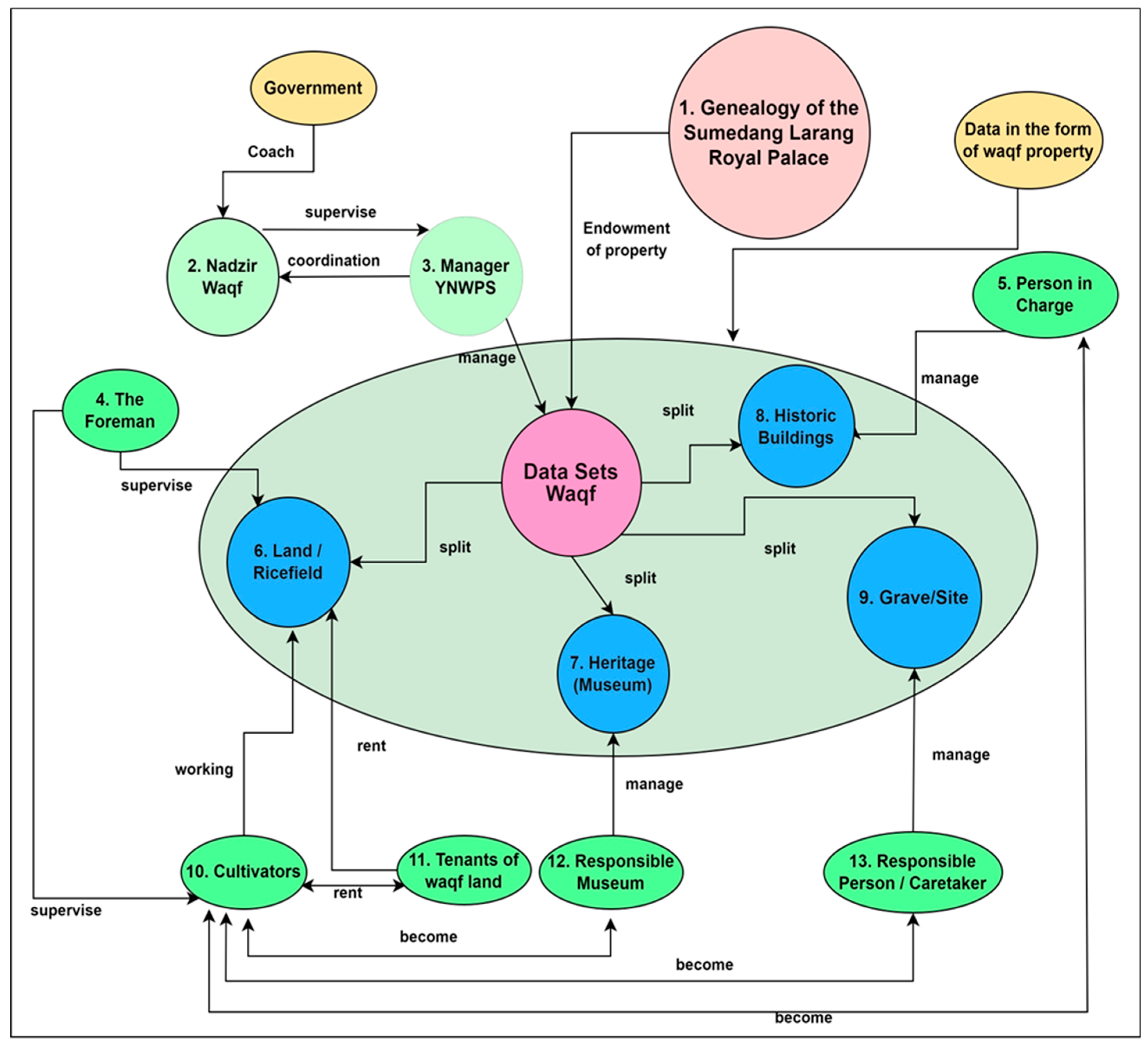
3.3. Designing a Web-Based Framework for the Digitalization of History and the Waqf of the KSL
3.4. Data Organization and Governance
3.5. Potential Conflict
- 5.
- The YNWPS management started cultivating and living on the waqf land.
- 6.
- Nadzir Waqf takes over as the YNWPS manager.
- 7.
- The foreman changes to the position of cultivator.
- 8.
- Cultivator is derived from caretaker.
- Movable property if: damaged, altered, replaced, or lost.
- Immovable property if: land area changes; tenants or cultivators change; and land use is not in accordance with the agreement.
4. Results
4.1. Mitigation Workflow Query Platform DAQMP
4.2. Model Query Mitigation for the Conflict Manager
4.3. Moving Goods: DAQMP Mitigation
4.4. Non-Moving Goods: DAQMP Mitigation
5. Discussion
6. Conclusions
Author Contributions
Funding
Data Availability Statement
Acknowledgments
Conflicts of Interest
References and Note
- Silsilah, B.S.; Ulun, M.P.G.; Profil Yayasan Pangeran Sumedang. pp. 1–26. Available online: https://sumedangtandang.com/direktori/detail/yayasan-pangeran-sumedang-yps.htm, (accessed on 28 November 2023).
- Thwaites, H.; Santano, D.; Esmaeili, H.; See, Z.S. A Malaysian Cultural Heritage Digital Compendium. Digit. Appl. Archaeol. Cult. Herit. 2019, 15, e00116. [Google Scholar] [CrossRef]
- Tripalupi, R.I.; Yulianti, L.; Naafisah, D.D. Optimization of Financial Technology as an Opportunity for Development of Islamic Microfinance Institutions. Int. J. Artif. Intell. Res. 2021, 6. [Google Scholar] [CrossRef]
- Shang, Z.; Zhang, L. The Sustainable Digitalization in the Manufacturing Industry: A Bibliometric Analysis and Research Trend. Mob. Inf. Syst. 2022, 2022, 1451705. [Google Scholar] [CrossRef]
- Sakao, T.; Nordholm, A.K. Requirements for a Product Lifecycle Management System Using Internet of Things and Big Data Analytics for Product-as-a-Service. Front. Sustain. 2021, 2, 735550. [Google Scholar] [CrossRef]
- Misbah, H.; Johari, F.; Mat Nor, F.; Haron, H.; Shahwan, S.; Shafii, Z. Sustainable Development, Regional Planning, and Information Management as an Evolving Theme in Waqf Research: A Bibliometric Analysis. Sustainability 2022, 14, 14126. [Google Scholar] [CrossRef]
- Paschalidou, E.; Fafet, C.; Milios, L. A Strong Sustainability Framework for Digital Preservation of Cultural Heritage: Introducing the Eco-Sufficiency Perspective. Heritage 2022, 5, 1066–1088. [Google Scholar] [CrossRef]
- Poehler, E.E. Digital Technologies and the Transformation of Archaeological Labor. Heritage 2023, 6, 3985–3997. [Google Scholar] [CrossRef]
- Mudička, Š. Digital Heritage, the Possibilities of Information Visualisation through Extended Reality Tools. Heritage 2023, 6, 112–131. [Google Scholar] [CrossRef]
- Cui, T.; Kumar, P.; Orr, S.A. Connecting Characteristics of Social Media Activities of a Heritage Organisation to Audience Engagement. Digit. Appl. Archaeol. Cult. Herit. 2023, 28, e00253. [Google Scholar] [CrossRef]
- Dadgar, M.; Vithayathil, J.; Osiri, J.K. Social Media Usage and Cultural Dimensions: An Empirical Investigation. Proc. Annu. Hawaii Int. Conf. Syst. Sci. 2017, 2017, 2243–2252. [Google Scholar] [CrossRef]
- Guo, Q.; Lu, J.; Zhang, C.; Sun, C.; Yuan, S. Multi-Model Data Query Languages and Processing Paradigms. In Proceedings of the 29th ACM International Conference on Information & Knowledge Management, Virtual Event, Ireland, 19–23 October 2020; pp. 3505–3506. [Google Scholar] [CrossRef]
- Joseph, N.; Mathew, P.; George, P.G. Modeling and Querying NOSQL Databases. In Proceedings of the International Conference on Interllectual Property Rights, Idukki, India, 20 February 2021; pp. 95–100. [Google Scholar]
- Fasani, G.; Gino, S.; Sguazzi, G. Incidental Findings in Forensic Investigations: A Narrative Review. Forensic Sci. 2023, 3, 345–356. [Google Scholar] [CrossRef]
- Sudrajat, R.; Nurani, B.; Setiawan, A. Literature Review on the Information System for Digitization of Royal History and Waqf. Int. J. Data Netw. Sci. 2023, 7, 1839–1848. [Google Scholar] [CrossRef]
- Raghavendra, T.S.; Mohan, K.G. Web Mining and Minimization Framework Design on Sentimental Analysis for Social Tweets Using Machine Learning. Procedia Comput. Sci. 2019, 152, 230–235. [Google Scholar] [CrossRef]
- Pankowski, T. Modeling and Querying Data in an Ontology-Based Data Access System. Procedia Comput. Sci. 2021, 192, 497–506. [Google Scholar] [CrossRef]
- Kansa, E.; Kansa, S.W. Digital Data and Data Literacy in Archaeology Now and in the New Decade. Adv. Archaeol. Pract. 2021, 9, 81–85. [Google Scholar] [CrossRef]
- Vital, R.; Sylaiou, S. Digital Survey: How It Can Change the Way We Perceive and Understand Heritage Sites. Digit. Appl. Archaeol. Cult. Herit. 2022, 24, e00212. [Google Scholar] [CrossRef]
- Bouamama, S. Migration from a Relational Database to NoSQL. Int. J. Knowl.-Based Organ. 2018, 8, 63–80. [Google Scholar] [CrossRef]
- Hambarde, K.; Proença, H. Information Retrieval: Recent Advances and Beyond. IEEE Access 2023, 11, 76581–76604. [Google Scholar] [CrossRef]
- Zhao, Y. Digital Protection of Cultural Heritage Based on Web Technology. Math. Probl. Eng. 2022, 2022, 3196063. [Google Scholar] [CrossRef]
- Casterella, G.I.; Vijayasarathy, L. An Experimental Investigation of Complexity in Database Query Formulation Tasks. J. Inf. Syst. Educ. 2013, 24, 211–221. [Google Scholar]
- Ruggieri, F. Security in Digital Data Preservation. Digit. Evid. Electron. Signat. Law Rev. 2014, 11, 100–106. [Google Scholar] [CrossRef]
- Kraleva, R.; Kralev, V.; Sinyagina, N.; Koprinkova-Hristova, P.; Bocheva, N. Design and Analysis of a Relational Database for Behavioral Experiments Data Processing. Int. J. Online Eng. 2018, 14, 117–132. [Google Scholar] [CrossRef]
- Nilsen, P. Making Sense of Implementation Theories, Models and Frameworks. Implement. Sci. 2015, 10, 53. [Google Scholar] [CrossRef] [PubMed]
- Rao, A.; Khankhoje, D.; Namdev, U.; Bhadane, C.; Dongre, D. Insights into NoSQL Databases Using Financial Data: A Comparative Analysis. Procedia Comput. Sci. 2022, 215, 8–23. [Google Scholar] [CrossRef]
- Aftab, Z.; Iqbal, W.; Almustafa, K.M.; Bukhari, F.; Abdullah, M. Automatic NoSQL to Relational Database Transformation with Dynamic Schema Mapping. Sci. Program. 2020, 2020, 8813350. [Google Scholar] [CrossRef]
- Karmacharya, A.; Wefers, S. Ontology-Based Structuring of Spectral and Spatial Recording Strategies for Cultural Heritage Assets: Background, State of Affairs, and Future Perspectives. In Digital Techniques for Documenting and Preserving Cultural Heritage; Arc Humanities Press: Kalamazoo, MI, USA; Bradford, UK, 2018; pp. 159–174. [Google Scholar]
- Yasin, V.; Zarlis, M.; Sitompul, O.S.; Sihombing, P. Hierarchy of Grid Partition (HGP) Integrating Data in Software Engineering and Databases. IOP Conf. Ser. Mater. Sci. Eng. 2020, 846, 012024. [Google Scholar] [CrossRef]
- Pankowski, T. Rewriting and Executing Faceted Queries over Ontology-Enhanced Databases. Procedia Comput. Sci. 2017, 112, 137–146. [Google Scholar] [CrossRef]
- De Masi, F.; Larosa, F.; Porrini, D.; Mysiak, J. Cultural Heritage and Disasters Risk: A Machine-Human Coupled Analysis. Int. J. Disaster Risk Reduct. 2021, 59, 102251. [Google Scholar] [CrossRef]
- Carrier, B.; Spafford, E.H. Getting Physical with the Investigative Process. Int. J. Digit. Evid. Fall 2003, 2, 1–20. [Google Scholar]
- Hermawan, D.; Sofian, M.; Kuswara, K. Improving The Function of The Prabu Geusan Ulun Museum in Sumedang Regency as A Tourist Attraction for Historical and Cultural Education. Panggung 2017, 27, 319–333. [Google Scholar] [CrossRef][Green Version]
- Prabu, M.; Ulun, G. PROFILE. pp. 1–25.
- Putusan, D.; Agung, M.; Indonesia, R.; Keadilan, D.; Ketuhanan, B.; Maha, Y. Putusan PT Bandung Nomor 57/PDT/2021/PT BDG Tanggal 25 Februari 2021—Pembanding/Penggugat: Ketua Yayasan Pangeran Sumedang Terbanding/Tergugat: Ketua Yayasan Nadzhir Wakaf Pangeran Sumedang. 2021. Available online: https://putusan3.mahkamahagung.go.id/direktori/putusan/zaeb77289ae25fbe9eb5313231363234.html (accessed on 28 November 2023).
- Sevilla, J.; Samper, J.J.; Fernández, M.; León, A. Ontology and Software Tools for the Formalization of the Visualisation of Cultural Heritage Knowledge Graphs. Heritage 2023, 6, 4722–4736. [Google Scholar] [CrossRef]
- Segovia, M.; Garcia-Alfaro, J. Design, Modeling and Implementation of Digital Twins. Sensors 2022, 22, 5396. [Google Scholar] [CrossRef] [PubMed]
- Undang-Undang No.41 Tahun 2004 Tentang Wakaf|Badan Wakaf Indonesia|BWI.Go.Id. Available online: https://www.bwi.go.id/3629/2007/09/17/undang-undang-no-41-tahun-2004-tentang-wakaf/ (accessed on 2 September 2023).
- Lin, P.; Li, Y.; Luo, W.; Zhou, X.; Zeng, Y.; Li, K.; Li, K. Personalized Query Techniques in Graphs: A Survey. Inf. Sci. 2022, 607, 961–1000. [Google Scholar] [CrossRef]
- Iizumi, T.; Sakai, T. The Global Dataset of Historical Yields for Major Crops 1981–2016. Sci. Data 2020, 7, 97. [Google Scholar] [CrossRef]
- Olabode, S.O.; Bakare, A.A.; Olateju, O.I. An Assessment of the Reliability of Secondary Data in Management Science Research. LASU J. Employ. Relat. Hum. Resour. Manag. 2018, 1, 182–194. [Google Scholar] [CrossRef]
- Lebdaoui, I.; El Hajji, S.; Orhanou, G. Managing Big Data Integrity. In Proceedings of the 2016 International Conference on Engineering & MIS (ICEMIS), Agadir, Morocco, 22–24 September 2016. [Google Scholar] [CrossRef]
- Cai, L.; Zhu, Y. The Challenges of Data Quality and Data Quality Assessment in the Big Data Era. Data Sci. J. 2015, 14, 2. [Google Scholar] [CrossRef]
- Fang, X. Research on the Development Path of Cultural Heritage Information Visualization from the Perspective of Digital Humanities. Mob. Inf. Syst. 2022, 2022, 2652920. [Google Scholar] [CrossRef]
- Wang, R.Z.; Guven, E.; Duva, J.L.; Kramer, M. Data Set Representation and Tagging for Automating Data Cataloging. Johns Hopkins APL Tech. Dig. (Appl. Phys. Lab.) 2022, 36, 250–258. [Google Scholar]
- Sudrajat, R.; Ruchjana, B.; Abdullah, A.; Budiarto, R. Web-Based Information System Framework for the Digitization of Historical Databases and Endowments. Int. J. Data Netw. Sci. 2024, 8, 319–328. [Google Scholar] [CrossRef]
- Keet, C.M. An Introduction to Ontology Engineering; IOS Press: Johannesburg, South Africa, 2018. [Google Scholar]
- Gunung Puyuh Nangorak—Google Maps. Available online: https://www.google.co.id/maps/@-6.8729659,107.919896,3a,77.1y,19.08h,83.97t/data=!3m6!1e1!3m4!1si1kOZEyk_RZakZZOaav6MA!2e0!7i16384!8i8192?entry=ttu (accessed on 26 November 2023).
- Adetunji, O.O.; Idowu, S.A.; Izang, A.A. Web-Based Information System (WBIS) Framework: Facilitating Interoperability within Business Ventures. Int. J. Comput. Appl. 2018, 180, 7–12. [Google Scholar]
- Yildiz, B.; Miksch, S. Motivating Ontology-Driven Information Extraction. Multimed. Inf. Extr. Digit. Herit. Preserv. 2011, 1–19. [Google Scholar] [CrossRef]
- Al-Fedaghi, S. Conceptual Data Modeling: Entity-Relationship Models as Thinging Machines. Int. J. Comput. Sci. Netw. Secur. 2021, 21, 247–260. [Google Scholar] [CrossRef]
- Algergawy, A.; Babalou, S.; Klan, F.; König-Ries, B. Ontology Modularization with OAPT. J. Data Semant. 2020, 9, 53–83. [Google Scholar] [CrossRef]
- Keet, C.M.; Keet, M. Dependencies between Ontology Design Parameters. Int. J. Metadata Semant. Ontol. 2010, 5, 265–284. [Google Scholar] [CrossRef]
- Bajracharya, J.R. Technology Integration Models and Frameworks in Teaching and Training. J. Train. Dev. 2021, 6, 3–11. [Google Scholar] [CrossRef]
- Zaagsma, G. Digital History and the Politics of Digitization. Digit. Scholarsh. Humanit. 2022, 38, 830–851. [Google Scholar] [CrossRef]
- Richards, J.; Brimblecombe, P. Tuning and Effectiveness in Heritage Models. Heritage 2023, 6, 5516–5523. [Google Scholar] [CrossRef]
- Abraham, R.; Schneider, J.; vom Brocke, J. Data Governance: A Conceptual Framework, Structured Review, and Research Agenda. Int. J. Inf. Manag. 2019, 49, 424–438. [Google Scholar] [CrossRef]
- Bronzino, J.D. Management and Supervision. In Management of Medical Technology; Elsevier: Amsterdam, The Netherlands, 1992; pp. 243–282. [Google Scholar] [CrossRef]
- Ari, I.; Koc, M. Towards Sustainable Financing Models: A Proof-of-Concept for a Waqf-Based Alternative Financing Model for Renewable Energy Investments. Borsa Istanbul Rev. 2021, 21, S46–S56. [Google Scholar] [CrossRef]
- Durrant, L.J.; Vadher, A.N.; Teller, J. Disaster Risk Management and Cultural Heritage: The Perceptions of European World Heritage Site Managers on Disaster Risk Management. Int. J. Disaster Risk Reduct. 2023, 89, 103625. [Google Scholar] [CrossRef]
- Alcala, R. Cultural Evolution: Protecting Digital Cultural Property in Armed Conflict. Int. Rev. Red Cross 2022, 104, 1083–1119. [Google Scholar] [CrossRef]
- Minguez Garcia, B. Integrating Culture in Post-Crisis Urban Recovery: Reflections on the Power of Cultural Heritage to Deal with Crisis. Int. J. Disaster Risk Reduct. 2021, 60, 102277. [Google Scholar] [CrossRef]
- Aftabi, P.; Bahramjerdi, S.F.N. Developing a Decision-Making Framework within the Management of Historical Cities: Towards Integrated Conservation and Development of the Roudaki Neighbourhood. Land Use Policy 2023, 129, 106653. [Google Scholar] [CrossRef]
- Münster, S.; Utescher, R.; Ulutas Aydogan, S. Digital Topics on Cultural Heritage Investigated: How Can Data-Driven and Data-Guided Methods Support to Identify Current Topics and Trends in Digital Heritage? Built Herit. 2021, 5, 25. [Google Scholar] [CrossRef]
- Hayrynen, M. Heritage Is Ours—Citizens Participating in Decision Making; Europa Nostra Finland: Helsinki, Finland, 2018; ISBN 9789529401802. [Google Scholar]
- Suleiman, H. Conflict over Waqf Property in Jerusalem: Disputed Jurisdictions between Civil and Shari’a Courts. Electron. J. Islam. Middle East. Law 2015, 3, 97–110. [Google Scholar]
- Autiosalo, J.; Siegel, J.; Tammi, K. Twinbase: Open-Source Server Software for the Digital Twin Web. IEEE Access 2021, 9, 140779–140798. [Google Scholar] [CrossRef]
- Janom, N.; Izham, M.Z.; Mansor, F.S.; Aris, S.R.S.; Bashah, N.S.K.; Arshad, N.H. Review on Success Factors of Waqf Information Management System in Malaysia. Indones. J. Electr. Eng. Comput. Sci. 2019, 16, 412. [Google Scholar] [CrossRef]
- Heath, H.; MacDermott, Á.; Akinbi, A. Forensic Analysis of Ephemeral Messaging Applications: Disappearing Messages or Evidential Data? Forensic Sci. Int. Digit. Investig. 2023, 46, 301585. [Google Scholar] [CrossRef]
- Bairagi, S.; Custodio, M.C.; Durand-Morat, A.; Demont, M. Preserving Cultural Heritage through the Valorization of Cordillera Heirloom Rice in the Philippines. Agric. Human Values 2021, 38, 257–270. [Google Scholar] [CrossRef]
- Mochamad, R.; Tubagus, N.; Yanti, K.L.; Sarip, I.; Budaya, P.A. Fungsi Tradisi Ngumbah Pusaka Prabu Geusan Ulun Sumedang Larang. J. Budaya Etn. 2021, 4, 3–22. [Google Scholar]
- Tyagi, A.K.; Sreenath, N. Cyber Physical Systems: Analyses, Challenges and Possible Solutions. Internet Things Cyber-Phys. Syst. 2021, 1, 22–33. [Google Scholar] [CrossRef]
- Ur Rahman, A.; Muzammal, M.; David, G.; Ribeiro, C. Database Preservation: The DBPreserve Approach. Int. J. Adv. Comput. Sci. Appl. 2015, 6, 255–266. [Google Scholar] [CrossRef][Green Version]
- Zhang, W.E.; Sheng, Q.Z.; Qin, Y.; Taylor, K.; Yao, L. Learning-Based SPARQL Query Performance Modeling and Prediction. World Wide Web 2018, 21, 1015–1035. [Google Scholar] [CrossRef]
- Cerviño, M.L.; Fern, A.; Ant, A.; Abad, P.V. Lost Heritage—Architectural Replacement of an Atrium and a Courtyard of the Roman Houses of Armea (Allariz, Ourense). Heritage 2022, 5, 409–430. [Google Scholar] [CrossRef]
- Viscaino-Quito, A.; Serpa-Andrade, L. Synchronization Procedure for Data Collection in Offline-Online Sessions. In Proceedings of the 13th International Conference on Applied Human Factors and Ergonomics (AHFE 2022), New York, NY, USA, 24–28 July 2022; Volume 28. [Google Scholar] [CrossRef]
- Sarker, I.H. Machine Learning: Algorithms, Real-World Applications and Research Directions. SN Comput. Sci. 2021, 2, 1–21. [Google Scholar] [CrossRef]
- Georgiou, A.; Li, J.; Hardie, R.A.; Wabe, N.; Horvath, A.R.; Post, J.J.; Eigenstetter, A.; Lindeman, R.; Lam, Q.; Badrick, T.; et al. Diagnostic Informatics—The Role of Digital Health in Diagnostic Stewardship and the Achievement of Excellence, Safety, and Value. Front. Digit. Health 2021, 3, 659652. [Google Scholar] [CrossRef]
- Yaacoub, J.P.A.; Salman, O.; Noura, H.N.; Kaaniche, N.; Chehab, A.; Malli, M. Cyber-Physical Systems Security: Limitations, Issues and Future Trends. Microprocess. Microsyst. 2020, 77, 103201. [Google Scholar] [CrossRef]












| No. | Variable and Data | Data Source | Description |
|---|---|---|---|
| 1 | Genealogy of the Sumedang Larang Royal Palace | YNWPS | Historical Manuscripts and Genealogies of Waqf |
| 2 | Nadzir Waqf | YNWPS | Biodata of the Nadzir Waqf |
| 3 | Manager YNWPS | YNWPS | Biodata of the Manager YNWPS |
| 4 | The Foreman | YNWPS | Biodata of the Foreman |
| 5 | Person in Charge of Historic Buildings | YNWPS | Biodata of the Person in Charge of Historic Buildings |
| 6 | Land/Ricefield | YNWPS | Data of the Land/Ricefield |
| 7 | Heritage/Museum | YNWPS | Data of the Heritage/Museum |
| 8 | Historic Buildings | YNWPS | Data of the Historic Building |
| 9 | Grave/Site | YNWPS | Data of the Grave/Site |
| 10 | Cultivators | YNWPS | Data of the Cultivators |
| 11 | Tenants of Waqf Land | YNWPS | Data Tenants of Waqf Land |
| 12 | Responsible Museum | YNWPS | Biodata of the Person in Charge of the Museum |
| 13 | Responsible Person | YNWPS | Biodata of the Person in Charge of the Grave/Situs |
| Entity | Nz | Py | Fm | Cl | MG | NM | WL | PM | St | Ct | CR |
|---|---|---|---|---|---|---|---|---|---|---|---|
| Nz | 0 | 1 | 0 | 0 | 0 | 0 | 0 | 0 | 0 | 0 | 0 |
| Py | 1 | 0 | 0 | 1 | 0 | 1 | 1 | 0 | 0 | 0 | 0 |
| Fm | 0 | 0 | 0 | 0 | 0 | 0 | 1 | 0 | 0 | 0 | 0 |
| Cl | 0 | 1 | 0 | 0 | 0 | 0 | 1 | 0 | 0 | 1 | 0 |
| MG | 0 | 0 | 0 | 0 | 0 | 0 | 0 | 1 | 0 | 0 | 0 |
| NM | 0 | 1 | 0 | 0 | 0 | 0 | 0 | 0 | 0 | 0 | 0 |
| WL | 0 | 1 | 0 | 0 | 0 | 0 | 0 | 0 | 0 | 0 | 0 |
| PM | 0 | 0 | 0 | 0 | 1 | 0 | 0 | 0 | 0 | 0 | 0 |
| St | 0 | 0 | 0 | 0 | 0 | 0 | 1 | 0 | 0 | 0 | 0 |
| Ct | 0 | 0 | 0 | 1 | 0 | 0 | 1 | 0 | 0 | 0 | 0 |
| CR | 0 | 0 | 0 | 0 | 0 | 0 | 0 | 0 | 0 | 0 | 0 |
| 0 | Unexpected conflict | 1 | Light conflict |
| 0 | No conflict | 0 | Small conflicts can occur |
| 0 | Expected conflict | 1 | Heavy conflict |
| Entity | Initial |
|---|---|
| Nadzir Waqf | =Nz |
| YNWPS Manager | =Py |
| Cultivator | =Cl |
| Caretaker | =Ct |
| Waqf Land Tenants | =Wl |
| Foreman | =Fm |
| /* Create a simulated table to check the synchronization of the nadzir data with the manager data */ |
| create table Nz(Nz_Code varchar (6), Name varchar (25), Outer_Job varchar (25), Position_nadzir varchar (25), Address varchar (40), Id_Card numeric (16), sk varchar(30), Information varchar(50), primary key (Nz_Code)); |
| create table Py(Py_Code varchar (6), Name varchar (25), Id_Card numeric (16), Ttl date (default), Position varchar (40), Address varchar (30), primary key (Py_Code), foreign key (Nz_Code), reference Nz); |
| /* Command to run a join query */ |
| SELECT Nz.name FROM Nz INNER JOIN py ON Nz.Id_Card = Py.Id_Card; |
| /* Algorithm to Check Nadzir Waqf Data Synchronization: Simple Nested Loop Join */ |
| for each record Nz.name ɛ Nz do for each record py ɛ Py do if (nzi == pyj)= true then print “finding” add (nzi, pyj) to result else then print “clear” |
| Movig Good Item | Initial |
|---|---|
| Moving Goods | =SMG, |
| Specification Moving Goods Non-Jewelry | =Spec_MGNJ |
| Check for Moving Goods Non-Jewelry | =C_MGNJ |
| Check Result Moving Goods Non-Jewelry | =C_R_MGNJ |
| Specification Moving Goods Jewelry | =Spec_MGJ |
| Check for Moving Goods Jewelry | =C_MGJ |
| Check Result Moving Goods Jewelry | =C_R_MGJ |
| Recommendation Moving Goods | =Rec_MG, |
| /* Create a simulated table to check the synchronization of digital data with physical data for non-Jewelry legacy */ |
| create table Spec_MGNJ(KD_Goods varchar (6), Category varchar (25), item_name varchar (25), Shape varchar (25), Material varchar (25), Gold_rust numeric (3), Skeleton varchar (16), Holding varchar(30), Long numeric(3), Heavy varchar(20), Motive varchar (25), primary key (KD_Goods)); |
| create table C_MGNJ(KD_Goods varchar (6), Category varchar (25), item_name varchar (25), Shape varchar (25), Material varchar (25), Gold_rust numeric (3), Skeleton varchar (16), Holding varchar(30), Long numeric(3), Heavy varchar(20), Motive varchar (25), Verification_date date(default), inspection_ officer varchar (25), primary key (KD_Goods), reference Spec_MGNJ); |
| /* Command to run a join query */ |
| SELECT * FROM Spec_MGNJ LEFT JOIN C_MGNJ ON Spec_MGNJ.Spec != C_MGNJ. Check; |
| /* Nested loop joining algorithm using C_MGNJ, a simple test for Spec_MGNJ synchronization */ |
| for each record items_name ɛ Spec_MGNJ do for each record items_name ɛ C_MGNJ do if (Spec_MGNJ.Speci != C_MGNJ. Checkj) = true then print “finding” add (items_namei, items_namej) to result else then print “clear” |
| /* Create a simulation table to check the synchronization of digital data with physical data for moving jewelry items */ |
| create table Spec_MGJ (KD_Goods varchar(6), Category varchar(25), item_name varchar (25), Material varchar(25), Gold_rust numeric(3), Accessories varchar(16), Number_of_earrings numeric(4), Heavy_earrings numeric(4), Number_of_flowers numeric(4), Weight_of_flowers numeric(4), Total_weight varchar (25), primary key (KD_Goods)); |
| create table C_MGJ(KD_Goods varchar(6), Category varchar(25), item_name varchar(25), Material varchar(25), Gold_rust numeric(3), Accessories varchar(16), Number_of_earrings numeric(4), Heavy_earrings numeric(3), Number_of_flowers numeric(4), Weight_of_flowers numeric(4), Total_weight varchar(25), Verification_date date(default), Inspection_officcer varchar(25), primary key (KD_Goods), reference C_MGJ ); |
| /* Command to run a join query */ |
| SELECT * FROM Spec_MGJ LEFT JOIN C_MGJ ON Spec_MGJ. Spec != C_MGJ. Check; |
| /* Nested loop joining algorithm using C_MGJ, a simple test for Spec_MGJ synchronization */ |
| for each record items_name ɛ Spec_MGJ do for each record items_name ɛ C_MGJ do if (Spec_MGJ. Speci != C_MGJ. Checkj)= true then print “finding” add (items_namei, items_namej) to result else then print “clear” |
| Non-Moving Good Item | Initial |
|---|---|
| Non-Moving Goods | =NMG |
| Check Non-Moving Goods | =Check_NMG |
| Check Result Non-Moving Goods | =C_R_NMG |
| Recommendation | =Rec_NMG |
| /* Create a simulated table to check the synchronization of Non-Moving Goods Data Potential Changed */ |
| create table NMG (Location_code varchar(6), Category varchar(25), SPS_No varchar (25), Location varchar(30), Northern_boundary varchar(30), Southern_boundary varchar(30), Easthern_boundary varchar(30), Westhern_boundary varchar(30), Broad numeric(6), Name_of_tenant varchar(30), ID_Card numeric(16), Land_Functions varchar(25), primary key (Location_Code)); |
| create table Check_NMG (Location_Code varchar(6), Category varchar(25), SPS_No varchar (25), Location varchar(30), Northern_boundary varchar(30), Southern_boundary varchar(30), Easthern_boundary varchar(30), Westhern_boundary varchar(30), Broad numeric(6), Name_of_tenant varchar(30), ID_Card numeric(16), Land_Functions varchar (25), Verification_Date date(default), Inspection_officer varchar(30), primary key (Location_Code), reference Check_NMG); |
| /* Command to run a join query */ |
| SELECT * FROM NMG LEFT JOIN Check_NMG ON NMG. Broad != Check_NMG. Broad; |
| /* Nested loop joining algorithm using NMG, a simple test for Check_NMG synchronization */ |
| for each record broad ɛ NMG do for each record broad ɛ Check_NMG do if (NMG.broadi != Check_NMG.broadj)= true then print “finding” add (locationi, locationj) to result else then print “clear” |
Disclaimer/Publisher’s Note: The statements, opinions and data contained in all publications are solely those of the individual author(s) and contributor(s) and not of MDPI and/or the editor(s). MDPI and/or the editor(s) disclaim responsibility for any injury to people or property resulting from any ideas, methods, instructions or products referred to in the content. |
© 2023 by the authors. Licensee MDPI, Basel, Switzerland. This article is an open access article distributed under the terms and conditions of the Creative Commons Attribution (CC BY) license (https://creativecommons.org/licenses/by/4.0/).
Share and Cite
Sudrajat, R.; Ruchjana, B.N.; Abdullah, A.S.; Budiarto, R. Query Model Framework Design for Conservation History and Endowments Database: A Case Study on the Digitization of the Sumedang Larang Kingdom’s History and Endowments in Indonesia. Heritage 2023, 6, 7508-7530. https://doi.org/10.3390/heritage6120394
Sudrajat R, Ruchjana BN, Abdullah AS, Budiarto R. Query Model Framework Design for Conservation History and Endowments Database: A Case Study on the Digitization of the Sumedang Larang Kingdom’s History and Endowments in Indonesia. Heritage. 2023; 6(12):7508-7530. https://doi.org/10.3390/heritage6120394
Chicago/Turabian StyleSudrajat, Raden, Budi Nurani Ruchjana, Atje Setiawan Abdullah, and Rahmat Budiarto. 2023. "Query Model Framework Design for Conservation History and Endowments Database: A Case Study on the Digitization of the Sumedang Larang Kingdom’s History and Endowments in Indonesia" Heritage 6, no. 12: 7508-7530. https://doi.org/10.3390/heritage6120394
APA StyleSudrajat, R., Ruchjana, B. N., Abdullah, A. S., & Budiarto, R. (2023). Query Model Framework Design for Conservation History and Endowments Database: A Case Study on the Digitization of the Sumedang Larang Kingdom’s History and Endowments in Indonesia. Heritage, 6(12), 7508-7530. https://doi.org/10.3390/heritage6120394

