Influence of Artificial Intelligence in Civil Engineering toward Sustainable Development—A Systematic Literature Review
Abstract
:1. Introduction
- What is the annual publications trend of AI in civil engineering toward sustainable development from 1995 to 2021 (April)?
- What are the leading journals’ contributions in the direction of AI in civil engineering toward sustainable development?
- Investigating the countries where the AI-related studies were performed in the domain of civil engineering and establishing a comparison between developed and developing countries in terms of sustainable development;
- What are the civil engineering activities, features of civil engineering, and sustainable assessment toward development?
- What are the future directions recommended on the basis of this study analysis?
2. Research Methodology
3. Results and Discussion
3.1. Annual Publications Trend of AI in Civil Engineering toward Sustainable Development
3.2. Contributions of Leading Journals in Terms of AI in Civil Engineering toward Sustainable Development
3.3. Geospatial Distribution and Comparison between Developed and Developing Countries
3.4. Civil Engineering Activities toward Sustainability
3.4.1. During Construction Process
3.4.2. Operating Process
3.4.3. Demolition Process
3.5. Features of Civil Engineering toward Sustainability
3.5.1. Interconnectivity
3.5.2. Functionality
3.5.3. Unpredictability
3.5.4. Individuality
3.6. AI and Sustainable Assessment
3.6.1. Value of AI toward Water Resource Management
3.6.2. Value of AI toward Sustainability
4. Summary of Findings
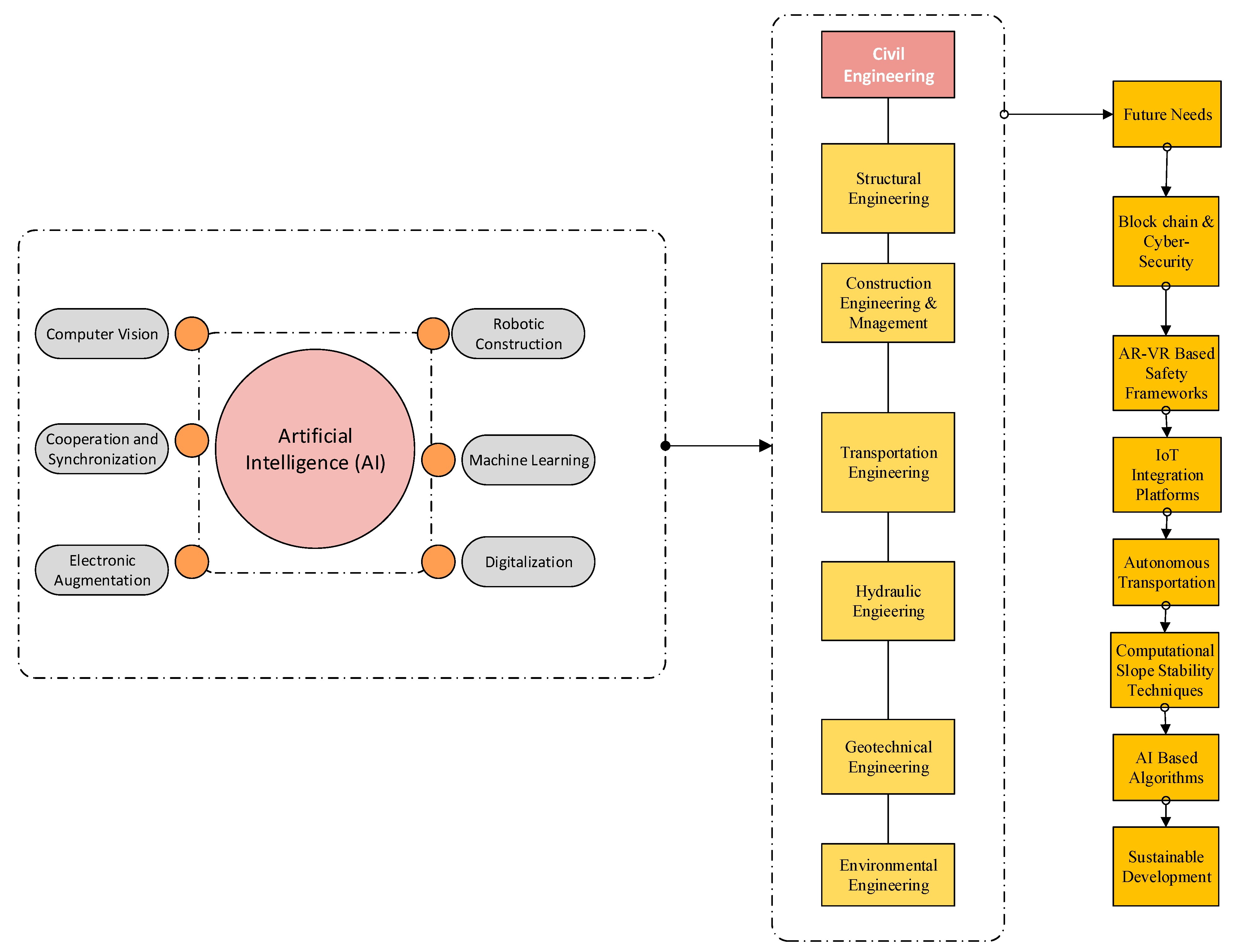
5. Theoretical Framework and Future Directions
6. Conclusions and Limitations
Author Contributions
Funding
Institutional Review Board Statement
Informed Consent Statement
Conflicts of Interest
References
- Tavana Amlashi, A.; Alidoust, P.; Pazhouhi, M.; Pourrostami Niavol, K.; Khabiri, S.; Ghanizadeh, A.R. AI-based formulation for mechanical and workability properties of eco-friendly concrete made by waste foundry sand. J. Mater. Civ. Eng. 2021, 33, 4021038. [Google Scholar] [CrossRef]
- Luckey, D.; Fritz, H.; Legatiuk, D.; Dragos, K.; Smarsly, K. Artificial intelligence techniques for smart city applications. In Proceedings of the International Conference on Computing in Civil and Building Engineering, Sao Paulo, Brazil, 18–20 August 2020; Springer: New York, NY, USA, 2020; pp. 3–15. [Google Scholar]
- Giang, D.T.H.; Pheng, L.S. Role of construction in economic development: Review of key concepts in the past 40 years. Habitat Int. 2011, 35, 118–125. [Google Scholar] [CrossRef]
- Barbosa, F.; Woetzel, J.; Mischke, J. Reinventing Construction: A Route of Higher Productivity; McKinsey Global Institute: Chicago, IL, USA, 2017. [Google Scholar]
- Donepudi, P.K.; Ahmed, A.A.A.; Saha, S. Emerging Market Economy (EME) and Artificial Intelligence (AI): Consequences for the Future of Jobs. PalArch’s J. Archaeol. Egypt/Egyptol. 2020, 17, 5562–5574. [Google Scholar]
- Stojčić, M.; Zavadskas, E.K.; Pamučar, D.; Stević, Ž.; Mardani, A. Application of MCDM methods in sustainability engineering: A literature review 2008–2018. Symmetry 2019, 11, 350. [Google Scholar] [CrossRef] [Green Version]
- Shirowzhan, S.; Tan, W.; Sepasgozar, S.M.E. Digital twin and CyberGIS for improving connectivity and measuring the impact of infrastructure construction planning in smart cities. Int. J. Geo-Inf. 2020, 9, 240. [Google Scholar] [CrossRef]
- Taeihagh, A. Governance of artificial intelligence. Policy Soc. 2021, 40, 137–157. [Google Scholar] [CrossRef]
- Pamučar, D.; Božanić, D.; Lukovac, V.; Komazec, N. Normalized weighted geometric bonferroni mean operator of interval rough numbers–application in interval rough dematel-copras model. Facta Univ. Ser. Mech. Eng. 2018, 16, 171–191. [Google Scholar]
- Mardani, A.; Streimikiene, D.; Zavadskas, E.K.; Cavallaro, F.; Nilashi, M.; Jusoh, A.; Zare, H. Application of Structural Equation Modeling (SEM) to solve environmental sustainability problems: A comprehensive review and meta-analysis. Sustainability 2017, 9, 1814. [Google Scholar] [CrossRef] [Green Version]
- Mardani, A.; Zavadskas, E.K.; Govindan, K.; Amat Senin, A.; Jusoh, A. VIKOR technique: A systematic review of the state of the art literature on methodologies and applications. Sustainability 2016, 8, 37. [Google Scholar] [CrossRef] [Green Version]
- De la Fuente, A.; Blanco, A.; Armengou, J.B.; Aguado, A. Sustainability based-approach to determine the concrete type and reinforcement configuration of TBM tunnels linings. Case study: Extension line to Barcelona Airport T1. Tunn. Undergr. Sp. Technol. 2017, 61, 179–188. [Google Scholar] [CrossRef] [Green Version]
- Mardani, A.; Zavadskas, E.K.; Streimikiene, D.; Jusoh, A.; Khoshnoudi, M. A comprehensive review of data envelopment analysis (DEA) approach in energy efficiency. Renew. Sustain. Energy Rev. 2017, 70, 1298–1322. [Google Scholar] [CrossRef]
- Adeli, H. Four decades of computing in civil engineering. In Proceedings of the CIGOS 2019: Innovation for Sustainable Infrastructure, Hanoi, Vietnam, 31 October–1 November 2019; Springer: New York, NY, USA, 2020; pp. 3–11. [Google Scholar]
- Yucel, M.; Nigdeli, S.M.; Bekdaş, G. Artificial neural networks (anns) and solution of civil engineering problems: Anns and prediction applications. In Artificial Intelligence and Machine Learning Applications in Civil, Mechanical, and Industrial Engineering; IGI Global: Hershey, PA, USA, 2020; pp. 13–38. [Google Scholar]
- Durdyev, S. Review of construction journals on causes of project cost overruns. Eng. Constr. Archit. Manag. 2020, 28. [Google Scholar] [CrossRef]
- Goralski, M.A.; Tan, T.K. Artificial intelligence and sustainable development. Int. J. Manag. Educ. 2020, 18, 100330. [Google Scholar] [CrossRef]
- Feroz, A.K.; Zo, H.; Chiravuri, A. Digital transformation and environmental sustainability: A review and research agenda. Sustainability 2021, 13, 1530. [Google Scholar] [CrossRef]
- Verhoef, P.C.; Broekhuizen, T.; Bart, Y.; Bhattacharya, A.; Dong, J.Q.; Fabian, N.; Haenlein, M. Digital transformation: A multidisciplinary reflection and research agenda. J. Bus. Res. 2021, 122, 889–901. [Google Scholar] [CrossRef]
- Kamble, S.S.; Gunasekaran, A.; Gawankar, S.A. Sustainable Industry 4.0 framework: A systematic literature review identifying the current trends and future perspectives. Process. Saf. Environ. Prot. 2018, 117, 408–425. [Google Scholar] [CrossRef]
- Kunkel, S.; Matthess, M. Digital transformation and environmental sustainability in industry: Putting expectations in Asian and African policies into perspective. Environ. Sci. Policy 2020, 112, 318–329. [Google Scholar] [CrossRef]
- Qureshi, A.H.; Alaloul, W.S.; Manzoor, B.; Musarat, M.A.; Saad, S.; Ammad, S. Implications of Machine Learning Integrated Technologies for Construction Progress Detection Under Industry 4.0 (IR 4.0). In Proceedings of the 2020 Second International Sustainability and Resilience Conference: Technology and Innovation in Building Designs (51154), Sakheer, Bahrain, 11–12 November 2020; IEEE: Piscataway, NJ, USA, 2020; pp. 1–6. [Google Scholar]
- Pongiglione, M.; Calderini, C. Sustainable structural design: Comprehensive literature review. J. Struct. Eng. 2016, 142, 4016139. [Google Scholar] [CrossRef]
- Pan, Y.; Zhang, L. Roles of artificial intelligence in construction engineering and management: A critical review and future trends. Autom. Constr. 2021, 122, 103517. [Google Scholar] [CrossRef]
- Wang, Y.; Szeto, W.Y. Multiobjective environmentally sustainable road network design using Pareto optimization. Comput. Civ. Infrastruct. Eng. 2017, 32, 964–987. [Google Scholar] [CrossRef]
- Ibem, E.O.; Laryea, S. Survey of digital technologies in procurement of construction projects. Autom. Constr. 2014, 46, 11–21. [Google Scholar] [CrossRef]
- Zavadskas, E.K.; Antuchevičienė, J.; Kapliński, O. Multi-criteria decision making in civil engineering: Part I–a state-of-the-art survey. Eng. Struct. Technol. 2015, 7, 103–113. [Google Scholar] [CrossRef]
- Yi, W.; Wang, S. Multi-objective mathematical programming approach to construction laborer assignment with equity consideration. Comput. Civ. Infrastruct. Eng. 2016, 31, 954–965. [Google Scholar] [CrossRef]
- Di Vaio, A.; Palladino, R.; Hassan, R.; Escobar, O. Artificial intelligence and business models in the sustainable development goals perspective: A systematic literature review. J. Bus. Res. 2020, 121, 283–314. [Google Scholar] [CrossRef]
- Mitropoulos, L.K.; Prevedouros, P.D. Incorporating sustainability assessment in transportation planning: An urban transportation vehicle-based approach. Transp. Plan. Technol. 2016, 39, 439–463. [Google Scholar] [CrossRef]
- Zhang, L.; Pan, Y.; Wu, X.; Skibniewski, M.J. Introduction to Artificial Intelligence. In Artificial Intelligence in Construction Engineering and Management; Springer: New York, NY, USA, 2021; pp. 1–15. [Google Scholar]
- Vyas, M.; Thakur, S.; Riyaz, B.; Bansal, K.K.; Tomar, B.; Mishra, V. Artificial intelligence: The beginning of a new era in pharmacy profession. Asian J. Pharm 2018, 12, 72–76. [Google Scholar]
- Brynjolfsson, E.; Rock, D.; Syverson, C. Artificial intelligence and the modern productivity paradox: A clash of expectations and statistics. In The Economics of Artificial Intelligence: An Agenda; University of Chicago Press: Chicago, IL, USA, 2018; pp. 23–57. [Google Scholar]
- Zawacki-Richter, O.; Marín, V.I.; Bond, M.; Gouverneur, F. Systematic review of research on artificial intelligence applications in higher education–where are the educators? Int. J. Educ. Technol. High. Educ. 2019, 16, 1–27. [Google Scholar] [CrossRef] [Green Version]
- Nishant, R.; Kennedy, M.; Corbett, J. Artificial intelligence for sustainability: Challenges, opportunities, and a research agenda. Int. J. Inf. Manag. 2020, 53, 102104. [Google Scholar] [CrossRef]
- Abduljabbar, R.; Dia, H.; Liyanage, S.; Bagloee, S.A. Applications of artificial intelligence in transport: An overview. Sustainability 2019, 11, 189. [Google Scholar] [CrossRef] [Green Version]
- Lv, Z.; Chen, D.; Lou, R.; Alazab, A. Artificial intelligence for securing industrial-based cyber–physical systems. Futur. Gener. Comput. Syst. 2021, 117, 291–298. [Google Scholar] [CrossRef]
- Alrukaibi, F.; Alsaleh, R.; Sayed, T. Applying Machine Learning and Statistical Approaches for Travel Time Estimation in Partial Network Coverage. Sustainability 2019, 11, 3822. [Google Scholar] [CrossRef] [Green Version]
- Patrício, D.I.; Rieder, R. Computer vision and artificial intelligence in precision agriculture for grain crops: A systematic review. Comput. Electron. Agric. 2018, 153, 69–81. [Google Scholar] [CrossRef] [Green Version]
- Qin, W.; Lin, Q. Construction of cultural industry development factor model based on factor analysis, artificial intelligence and big data. Microprocess. Microsyst. 2021, 82, 103880. [Google Scholar]
- Manzoor, B.; Othman, I. Safety Management Model During Construction Focusing on Building Information Modeling (BIM). In Proceedings of the Advances in Civil Engineering Materials: Selected Articles from the International Conference on Architecture and Civil Engineering (ICACE2020), Chattogram, Bangladesh, 21–23 December 2020; Springer Nature: Basingstoke, UK, 2021; p. 31. [Google Scholar]
- Zhu, X. Research on the reform of higher automotive engineering education under the background of artificial intelligence. E3S Web Conf. 2021, 245, 3091. [Google Scholar] [CrossRef]
- Araszkiewicz, K. Digital Technologies in Facility Management–the state of practice and research challenges. Procedia Eng. 2017, 196, 1034–1042. [Google Scholar] [CrossRef]
- Toorajipour, R.; Sohrabpour, V.; Nazarpour, A.; Oghazi, P.; Fischl, M. Artificial intelligence in supply chain management: A systematic literature review. J. Bus. Res. 2021, 122, 502–517. [Google Scholar] [CrossRef]
- Núñez-Merino, M.; Maqueira-Marín, J.M.; Moyano-Fuentes, J.; Martínez-Jurado, P.J. Information and digital technologies of Industry 4.0 and Lean supply chain management: A systematic literature review. Int. J. Prod. Res. 2020, 58, 5034–5061. [Google Scholar] [CrossRef]
- Mihic, M.; Vukomanovic, M.; Završki, I. Review of previous applications of innovative information technologies in construction health and safety. Organ. Technol. Manag. Constr. Int. J. 2019, 11, 1952–1967. [Google Scholar]
- Bosch-Sijtsema, P.; Claeson-Jonsson, C.; Johansson, M.; Roupe, M. The hype factor of digital technologies in AEC. Constr. Innov. 2021. ahead of print. [Google Scholar] [CrossRef]
- Salehi, H.; Burgueño, R. Emerging artificial intelligence methods in structural engineering. Eng. Struct. 2018, 171, 170–189. [Google Scholar] [CrossRef]
- Zou, Y.; Kiviniemi, A.; Jones, S.W. A review of risk management through BIM and BIM-related technologies. Saf. Sci. 2017, 97, 88–98. [Google Scholar] [CrossRef]
- Hatami, M.; Flood, I.; Franz, B.; Zhang, X. State-of-the-Art Review on the Applicability of AI Methods to Automated Construction Manufacturing. Computing in Civil Engineering 2019: Data, Sensing, and Analytics, Atlanta, Georgia, 17–19 June 2019; American Society of Civil Engineers: Reston, VA, USA, 2019; pp. 368–375. [Google Scholar]
- Kakani, V.; Nguyen, V.H.; Kumar, B.P.; Kim, H.; Pasupuleti, V.R. A critical review on computer vision and artificial intelligence in food industry. J. Agric. Food Res. 2020, 2, 100033. [Google Scholar] [CrossRef]
- Darko, A.; Chan, A.P.C.; Adabre, M.A.; Edwards, D.J.; Hosseini, M.R.; Ameyaw, E.E. Artificial intelligence in the AEC industry: Scientometric analysis and visualization of research activities. Autom. Constr. 2020, 112, 103081. [Google Scholar] [CrossRef]
- Yan, H.; Yang, N.; Peng, Y.; Ren, Y. Data mining in the construction industry: Present status, opportunities, and future trends. Autom. Constr. 2020, 119, 103331. [Google Scholar] [CrossRef]
- Shukla, A.K.; Janmaijaya, M.; Abraham, A.; Muhuri, P.K. Engineering applications of artificial intelligence: A bibliometric analysis of 30 years (1988–2018). Eng. Appl. Artif. Intell. 2019, 85, 517–532. [Google Scholar] [CrossRef]
- Mulrow, C.D. Systematic reviews: Rationale for systematic reviews. BMJ 1994, 309, 597–599. [Google Scholar] [CrossRef]
- Tranfield, D.; Denyer, D.; Smart, P. Towards a methodology for developing evidence-informed management knowledge by means of systematic review. Br. J. Manag. 2003, 14, 207–222. [Google Scholar] [CrossRef]
- Moher, D.; Liberati, A.; Tetzlaff, J.; Altman, D.G.; Group, P. Preferred reporting items for systematic reviews and meta-analyses: The PRISMA statement. PLoS Med. 2009, 6, e1000097. [Google Scholar] [CrossRef] [PubMed] [Green Version]
- Serenko, A. The development of an AI journal ranking based on the revealed preference approach. J. Inform. 2010, 4, 447–459. [Google Scholar] [CrossRef]
- Bobrow, D. Artificial Intelligence in perspective, a retrospective on fifty volumes of the Artificial Intelligence Journal. Artif. Intell. 1994, 59, 5–20. [Google Scholar] [CrossRef]
- Azhar, S. Building information modeling (BIM): Trends, benefits, risks, and challenges for the AEC industry. Leadersh. Manag. Eng. 2011, 11, 241–252. [Google Scholar] [CrossRef]
- Hosseini, M.R.; Maghrebi, M.; Akbarnezhad, A.; Martek, I.; Arashpour, M. Analysis of citation networks in building information modeling research. J. Constr. Eng. Manag. 2018, 144, 4018064. [Google Scholar] [CrossRef]
- Badrinath, A.C.; Chang, Y.; Hsieh, S. A review of tertiary BIM education for advanced engineering communication with visualization. Vis. Eng. 2016, 4, 1–17. [Google Scholar] [CrossRef] [Green Version]
- Al-Reshaid, K.; Kartam, N.; Tewari, N.; Al-Bader, H. A project control process in pre-construction phases: Focus on effective methodology. Eng. Constr. Archit. Manag. 2005, 12, 351–372. [Google Scholar] [CrossRef]
- Osipova, E. Risk management in the different phases of a construction project: A study of actors’ involvement. In Proceedings of the Nordic Conference on Construction Economics and Organsiation, Luleå, Sweden, 14–15 June 2007; Luleå Tekniska Universitet: Luleå, Sweden, 2007; pp. 307–319. [Google Scholar]
- Noktehdan, M.; Shahbazpour, M.; Zare, M.R.; Wilkinson, S. Innovation management and construction phases in infrastructure projects. J. Constr. Eng. Manag. 2019, 145, 4018135. [Google Scholar] [CrossRef]
- Durdyev, S.; Hosseini, M.R. Causes of delays on construction projects: A comprehensive list. Int. J. Manag. Proj. Bus. 2019, 13, 20–46. [Google Scholar] [CrossRef]
- Yaseen, Z.M.; Ali, Z.H.; Salih, S.Q.; Al-Ansari, N. Prediction of risk delay in construction projects using a hybrid artificial intelligence model. Sustainability 2020, 12, 1514. [Google Scholar] [CrossRef] [Green Version]
- Yang, J.-B.; Wei, P.-R. Causes of delay in the planning and design phases for construction projects. J. Archit. Eng. 2010, 16, 80–83. [Google Scholar] [CrossRef]
- Chan, D.W.M.; Kumaraswamy, M.M. A comparative study of causes of time overruns in Hong Kong construction projects. Int. J. Proj. Manag. 1997, 15, 55–63. [Google Scholar] [CrossRef]
- Manzoor, B.; Othman, I.; Manzoor, M. Evaluating the critical safety factors causing accidents in high-rise building projects. Ain Shams Eng. J. 2021. [Google Scholar] [CrossRef]
- Odeh, A.M.; Battaineh, H.T. Causes of construction delay: Traditional contracts. Int. J. Proj. Manag. 2002, 20, 67–73. [Google Scholar] [CrossRef]
- Kabirifar, K.; Mojtahedi, M. The impact of Engineering, Procurement and Construction (EPC) phases on project performance: A case of large-scale residential construction project. Buildings 2019, 9, 15. [Google Scholar] [CrossRef] [Green Version]
- Demirkesen, S.; Ozorhon, B. Impact of integration management on construction project management performance. Int. J. Proj. Manag. 2017, 35, 1639–1654. [Google Scholar] [CrossRef]
- Luciano, A.; Cutaia, L.; Cioffi, F.; Sinibaldi, C. Demolition and construction recycling unified management: The DECORUM platform for improvement of resource efficiency in the construction sector. Environ. Sci. Pollut. Res. 2020, 28, 24558–24569. [Google Scholar] [CrossRef] [PubMed]
- Pantini, S.; Rigamonti, L. Is selective demolition always a sustainable choice? Waste Manag. 2020, 103, 169–176. [Google Scholar] [CrossRef]
- Marzouk, M.; Elmaraghy, A.; Voordijk, H. Lean Deconstruction Approach for Buildings Demolition Processes using BIM. Lean Constr. J. 2019, 9, 147–173. [Google Scholar]
- Alba-Rodríguez, M.D.; Martínez-Rocamora, A.; González-Vallejo, P.; Ferreira-Sánchez, A.; Marrero, M. Building rehabilitation versus demolition and new construction: Economic and environmental assessment. Environ. Impact Assess. Rev. 2017, 66, 115–126. [Google Scholar] [CrossRef]
- Bastianoni, S.; Galli, A.; Pulselli, R.M.; Niccolucci, V. Environmental and economic evaluation of natural capital appropriation through building construction: Practical case study in the Italian context. AMBIO A J. Hum. Environ. 2007, 36, 559–565. [Google Scholar] [CrossRef]
- Lebcir, R.M.; Choudrie, J. A dynamic model of the effects of project complexity on time to complete construction projects. Int. J. Innov. Manag. Technol. 2011, 2, 477. [Google Scholar]
- Zhou, H.; Wang, H.; Zeng, W. Smart construction site in mega construction projects: A case study on island tunneling project of Hong Kong-Zhuhai-Macao Bridge. Front. Eng. Manag. 2018, 5, 78–87. [Google Scholar] [CrossRef]
- Abotaleb, I.S.; El-adaway, I.H. Managing construction projects through dynamic modeling: Reviewing the existing body of knowledge and deriving future research directions. J. Manag. Eng. 2018, 34, 4018033. [Google Scholar] [CrossRef]
- Khan, K.I.A.; Flanagan, R.; Lu, S.-L. Managing information complexity using system dynamics on construction projects. Constr. Manag. Econ. 2016, 34, 192–204. [Google Scholar] [CrossRef]
- Teo, M.M.; Loosemore, M. Community-based protest against construction projects: A case study of movement continuity. Constr. Manag. Econ. 2011, 29, 131–144. [Google Scholar] [CrossRef] [Green Version]
- Teo, M.M.M.; Loosemore, M. Community-based protest against construction projects: The social determinants of protest movement continuity. Int. J. Manag. Proj. Bus. 2010, 3, 216–235. [Google Scholar] [CrossRef]
- Ali, A.S.; Rahmat, I. The performance measurement of construction projects managed by ISO-certified contractors in Malaysia. J. Retail. Leis. Prop. 2010, 9, 25–35. [Google Scholar] [CrossRef] [Green Version]
- Nguyen, L.D.; Ogunlana, S.O. A study on project success factors in large construction projects in Vietnam. Eng. Constr. Archit. Manag. 2004, 11, 404–413. [Google Scholar] [CrossRef]
- Shelbourn, M.; Bouchlaghem, N.M.; Anumba, C.; Carrillo, P. Planning and implementation of effective collaboration in construction projects. Constr. Innov. 2007, 7, 357–377. [Google Scholar] [CrossRef]
- Love, P.E.D.; Edwards, D.J. Determinants of rework in building construction projects. Eng. Constr. Archit. Manag. 2004, 11, 259–274. [Google Scholar] [CrossRef]
- Frank, B. Artificial intelligence-enabled environmental sustainability of products: Marketing benefits and their variation by consumer, location, and product types. J. Clean. Prod. 2021, 285, 125242. [Google Scholar] [CrossRef]
- Bienvenido-Huertas, D.; Farinha, F.; Oliveira, M.J.; Silva, E.M.J.; Lança, R. Comparison of artificial intelligence algorithms to estimate sustainability indicators. Sustain. Cities Soc. 2020, 63, 102430. [Google Scholar] [CrossRef]
- Gummesson, E. Qualitative research in marketing: Road-map for a wilderness of complexityand unpredictability. Eur. J. Mark. 2005, 39, 309–327. [Google Scholar] [CrossRef] [Green Version]
- Esposito, E. The structures of uncertainty: Performativity and unpredictability in economic operations. Econ. Soc. 2013, 42, 102–129. [Google Scholar] [CrossRef]
- You, J.; Chen, Y.; Wang, W.; Shi, C. Uncertainty, opportunistic behavior, and governance in construction projects: The efficacy of contracts. Int. J. Proj. Manag. 2018, 36, 795–807. [Google Scholar] [CrossRef]
- Abdi, M.; Aulakh, P.S. Locus of uncertainty and the relationship between contractual and relational governance in cross-border interfirm relationships. J. Manag. 2017, 43, 771–803. [Google Scholar] [CrossRef]
- Meardi, G.; Martin, A.; Riera, M.L. Constructing uncertainty: Unions and migrant labour in construction in Spain and the UK. J. Ind. Relat. 2012, 54, 5–21. [Google Scholar] [CrossRef]
- Gosling, J.; Naim, M.; Towill, D. Identifying and categorizing the sources of uncertainty in construction supply chains. J. Constr. Eng. Manag. 2013, 139, 102–110. [Google Scholar] [CrossRef]
- Arashpour, M.; Wakefield, R.; Lee, E.W.M.; Chan, R.; Hosseini, M.R. Analysis of interacting uncertainties in on-site and off-site activities: Implications for hybrid construction. Int. J. Proj. Manag. 2016, 34, 1393–1402. [Google Scholar] [CrossRef]
- Cheung, S.O.; Wong, P.S.P.; Wu, A.W.Y. Towards an organizational culture framework in construction. Int. J. Proj. Manag. 2011, 29, 33–44. [Google Scholar] [CrossRef]
- Adenfelt, M.; Lagerström, K. Enabling knowledge creation and sharing in transnational projects. Int. J. Proj. Manag. 2006, 24, 191–198. [Google Scholar] [CrossRef]
- Ankrah, N.A.; Langford, D.A. Architects and contractors: A comparative study of organizational cultures. Constr. Manag. Econ. 2005, 23, 595–607. [Google Scholar] [CrossRef]
- Cheung, S.-O. Critical factors affecting the use of alternative dispute resolution processes in construction. Int. J. Proj. Manag. 1999, 17, 189–194. [Google Scholar] [CrossRef]
- Van Marrewijk, A. Managing project culture: The case of Environ Megaproject. Int. J. Proj. Manag. 2007, 25, 290–299. [Google Scholar] [CrossRef]
- Ivanov, D.; Dolgui, A.; Sokolov, B.; Werner, F.; Ivanova, M. A dynamic model and an algorithm for short-term supply chain scheduling in the smart factory industry 4.0. Int. J. Prod. Res. 2016, 54, 386–402. [Google Scholar] [CrossRef] [Green Version]
- Arciszewski, T.; De Jong, K.A. Evolutionary computation in civil engineering: Research frontiers. In Civil and Structural Engineering Computing: 2001; Saxe-Coburg Publications: Stirling, UK, 2001; pp. 161–184. [Google Scholar]
- Lu, P.; Chen, S.; Zheng, Y. Artificial intelligence in civil engineering. Math. Probl. Eng. 2012, 2012, 145974. [Google Scholar] [CrossRef] [Green Version]
- Chou, J.; Pham, A. Smart artificial firefly colony algorithm-based support vector regression for enhanced forecasting in civil engineering. Comput. Civ. Infrastruct. Eng. 2015, 30, 715–732. [Google Scholar] [CrossRef]
- Adam, B.; Smith, I.F.C. Active tensegrity: A control framework for an adaptive civil-engineering structure. Comput. Struct. 2008, 86, 2215–2223. [Google Scholar] [CrossRef] [Green Version]
- Adam, B.; Smith, I.F. Reinforcement learning for structural control. J. Comput. Civ. Eng. 2008, 22, 133–139. [Google Scholar] [CrossRef] [Green Version]
- Manzoor, B.; Othman, I.; Pomares, J.C. Digital Technologies in the Architecture, Engineering and Construction (AEC) Industry—A Bibliometric—Qualitative Literature Review of Research Activities. Int. J. Environ. Res. Public Health 2021, 18, 6135. [Google Scholar] [CrossRef] [PubMed]
- Shaheen, A.A.; Fayek, A.R.; AbouRizk, S.M. Methodology for integrating fuzzy expert systems and discrete event simulation in construction engineering. Can. J. Civ. Eng. 2009, 36, 1478–1490. [Google Scholar] [CrossRef]
- Forcael, E.; Glagola, C.R.; González, V. Incorporation of computer simulations into teaching linear scheduling techniques. J. Prof. Issues Eng. Educ. Pract. 2012, 138, 21–30. [Google Scholar] [CrossRef]
- Senouci, A.; Al-Derham, H.R. Genetic algorithm-based multi-objective model for scheduling of linear construction projects. Adv. Eng. Softw. 2008, 39, 1023–1028. [Google Scholar] [CrossRef]
- Zavadskas, E.K.; Antucheviciene, J.; Vilutiene, T.; Adeli, H. Sustainable decision-making in civil engineering, construction and building technology. Sustainability 2018, 10, 14. [Google Scholar] [CrossRef] [Green Version]
- Correia, A.G.; Cortez, P.; Tinoco, J.; Marques, R. Artificial intelligence applications in transportation geotechnics. Geotech. Geol. Eng. 2013, 31, 861–879. [Google Scholar] [CrossRef]
- Cai, S.; Ma, Z.; Skibniewski, M.J.; Bao, S. Construction automation and robotics for high-rise buildings over the past decades: A comprehensive review. Adv. Eng. Inform. 2019, 42, 100989. [Google Scholar] [CrossRef]
- Wakisaka, T.; Furuya, N.; Inoue, Y.; Shiokawa, T. Automated construction system for high-rise reinforced concrete buildings. Autom. Constr. 2000, 9, 229–250. [Google Scholar] [CrossRef]
- Chu, B.; Jung, K.; Lim, M.-T.; Hong, D. Robot-based construction automation: An application to steel beam assembly (Part I). Autom. Constr. 2013, 32, 46–61. [Google Scholar] [CrossRef]
- Jung, K.; Chu, B.; Park, S.; Hong, D. An implementation of a teleoperation system for robotic beam assembly in construction. Int. J. Precis. Eng. Manuf. 2013, 14, 351–358. [Google Scholar] [CrossRef]
- Hoc, J.-M. From human–machine interaction to human–machine cooperation. Ergonomics 2000, 43, 833–843. [Google Scholar] [CrossRef] [PubMed]
- Läubli, S.; Castilho, S.; Neubig, G.; Sennrich, R.; Shen, Q.; Toral, A. A set of recommendations for assessing human–machine parity in language translation. J. Artif. Intell. Res. 2020, 67, 653–672. [Google Scholar] [CrossRef] [Green Version]
- Pacaux-Lemoine, M.-P.; Trentesaux, D.; Rey, G.Z.; Millot, P. Designing intelligent manufacturing systems through Human-Machine Cooperation principles: A human-centered approach. Comput. Ind. Eng. 2017, 111, 581–595. [Google Scholar] [CrossRef]
- Wang, J.; Li, S.; Xiong, G.; Cang, D. Application of digital technologies about water network in steel industry. Resour. Conserv. Recycl. 2011, 55, 755–759. [Google Scholar] [CrossRef]
- Berkhout, F.; Hertin, J. De-materialising and re-materialising: Digital technologies and the environment. Futures 2004, 36, 903–920. [Google Scholar] [CrossRef]
- Mistry, D. Comparison of digital water marking methods. Int. J. Comput. Sci. Eng. 2010, 2, 2905–2909. [Google Scholar]
- Bressanelli, G.; Adrodegari, F.; Perona, M.; Saccani, N. Exploring how usage-focused business models enable circular economy through digital technologies. Sustainability 2018, 10, 639. [Google Scholar] [CrossRef] [Green Version]
- Merchant, G. Mobile practices in everyday life: Popular digital technologies and schooling revisited. Br. J. Educ. Technol. 2012, 43, 770–782. [Google Scholar] [CrossRef]
- Lember, V. The Increasing Role of Digital Technologies. In Co-Production and Co-Creation; Taylor & Francis: Abingdon, UK, 2018; p. 115. [Google Scholar]
- Aleksandrova, E.; Vinogradova, V.; Tokunova, G. Integration of digital technologies in the field of construction in the Russian Federation. Eng. Manag. Prod. Serv. 2019, 11, 38–47. [Google Scholar] [CrossRef] [Green Version]
- Chassignol, M.; Khoroshavin, A.; Klimova, A.; Bilyatdinova, A. Artificial Intelligence trends in education: A narrative overview. Procedia Comput. Sci. 2018, 136, 16–24. [Google Scholar] [CrossRef]
- Lutz, C. Digital inequalities in the age of artificial intelligence and big data. Hum. Behav. Emerg. Technol. 2019, 1, 141–148. [Google Scholar] [CrossRef] [Green Version]
- Kolbjørnsrud, V.; Amico, R.; Thomas, R.J. How artificial intelligence will redefine management. Harv. Bus. Rev. 2016, 2, 1–6. [Google Scholar]
- Borges, A.F.S.; Laurindo, F.J.B.; Spínola, M.M.; Gonçalves, R.F.; Mattos, C.A. The strategic use of artificial intelligence in the digital era: Systematic literature review and future research directions. Int. J. Inf. Manag. 2020, 57, 102225. [Google Scholar] [CrossRef]
- Al-Emran, M.; Mezhuyev, V.; Kamaludin, A.; Shaalan, K. The impact of knowledge management processes on information systems: A systematic review. Int. J. Inf. Manag. 2018, 43, 173–187. [Google Scholar] [CrossRef]
- Bertone, E.; Burford, M.A.; Hamilton, D.P. Fluorescence probes for real-time remote cyanobacteria monitoring: A review of challenges and opportunities. Water Res. 2018, 141, 152–162. [Google Scholar] [CrossRef]
- Hosseinzadeh-Bandbafha, H.; Nabavi-Pelesaraei, A.; Shamshirband, S. Investigations of energy consumption and greenhouse gas emissions of fattening farms using artificial intelligence methods. Environ. Prog. Sustain. Energy 2017, 36, 1546–1559. [Google Scholar] [CrossRef]
- Bannerjee, G.; Sarkar, U.; Das, S.; Ghosh, I. Artificial intelligence in agriculture: A literature survey. Int. J. Sci. Res. Comput. Sci. Appl. Manag. Stud. 2018, 7, 1–6. [Google Scholar]
- Bolandnazar, E.; Rohani, A.; Taki, M. Energy consumption forecasting in agriculture by artificial intelligence and mathematical models. Energy Sources Part A Recover. Util. Environ. Eff. 2020, 42, 1618–1632. [Google Scholar] [CrossRef]
- Soofastaei, A. The application of artificial intelligence to reduce greenhouse gas emissions in the mining industry. In Green Technologies to Improve the Environment on Earth; IntechOpen: London, UK, 2018. [Google Scholar]
- Magazzino, C.; Mele, M.; Schneider, N. The relationship between municipal solid waste and greenhouse gas emissions: Evidence from Switzerland. Waste Manag. 2020, 113, 508–520. [Google Scholar] [CrossRef]
- Das, S.; Dey, A.; Pal, A.; Roy, N. Applications of artificial intelligence in machine learning: Review and prospect. Int. J. Comput. Appl. 2015, 115, 31–41. [Google Scholar] [CrossRef]
- Talaviya, T.; Shah, D.; Patel, N.; Yagnik, H.; Shah, M. Implementation of artificial intelligence in agriculture for optimisation of irrigation and application of pesticides and herbicides. Artif. Intell. Agric. 2020, 4, 58–73. [Google Scholar]
- Shahin, M.A. State-of-the-art review of some artificial intelligence applications in pile foundations. Geosci. Front. 2016, 7, 33–44. [Google Scholar] [CrossRef] [Green Version]
- Shahin, M.A.; Jaksa, M.B.; Maier, H.R. Artificial neural network applications in geotechnical engineering. Aust. Geomech. 2001, 36, 49–62. [Google Scholar]
- Manzoor, B.; Othman, I.; Gardezi, S.S.S.; Altan, H.; Abdalla, S.B. BIM-Based Research Framework for Sustainable Building Projects: A Strategy for Mitigating BIM Implementation Barriers. Appl. Sci. 2021, 11, 5397. [Google Scholar] [CrossRef]
- AlArjani, A.; Modibbo, U.M.; Ali, I.; Sarkar, B. A new framework for the sustainable development goals of Saudi Arabia. J. King Saud Univ. 2021, 33, 101477. [Google Scholar] [CrossRef]




| Research Articles | No. of Articles | Percentage |
|---|---|---|
| Automation in Construction | 60 | 57% |
| Advances in Civil Engineering | 11 | 10% |
| Buildings | 11 | 10% |
| Journal of Building Engineering | 7 | 7% |
| Energy and Buildings | 3 | 3% |
| International Journal of Civil Engineering | 2 | 2% |
| Arabian Journal for Science and Engineering | 1 | 1% |
| International Journal of Design Sciences and Technology | 1 | 1% |
| Journal of Architectural Engineering | 1 | 1% |
| Journal of Engineering Mechanics | 1 | 1% |
| Journal of Engineering Science and Technology Review | 1 | 1% |
| Journal of Engineering, Design and Technology | 1 | 1% |
| Journal of Infrastructure Systems | 1 | 1% |
| KSCE Journal of Civil Engineering | 1 | 1% |
| Malaysian Construction Research Journal | 1 | 1% |
| Open Civil Engineering Journal | 1 | 1% |
| Structures | 1 | 1% |
| Sr No. | Applications of AI | Structure Engineering | Construction Engineering and Management | Transportation Engineering | Hydraulic Engineering | Geotechnical Engineering |
|---|---|---|---|---|---|---|
| 1 | Developing model of steel structure using AI and machine learning tools | ✓ | ||||
| 2 | Nano-material with an artificial carbonate can be used in nano-crystalline crystals | ✓ | ||||
| 3 | Artificial neural network | ✓ | ||||
| 4 | To ensure irrigation and application of pesticides and herbicides are applied more effectively | ✓ | ||||
| 5 | Slope stability | ✓ | ||||
| 6 | Optimization of water demand forecasting | ✓ | ||||
| 7 | AI focused on edge computing irrigation systems | ✓ | ||||
| 8 | Deep neural assessment of friction angle clay | ✓ | ||||
| 9 | Forecasting daily lake level | ✓ | ||||
| 10 | Bio-inspired computational intelligence | ✓ | ||||
| 11 | Innovation management and machine learning approach | ✓ | ||||
| 12 | Forecasting to monthly discharge time series | ✓ | ||||
| 13 | Pile foundation machine learning approach | ✓ | ||||
| 14 | AI approaches for management risk assessment | ✓ | ||||
| 15 | Multivariate transportation problem and its implementation | ✓ | ||||
| 16 | Vehicle traffic load prediction | ✓ | ||||
| 17 | Analysis and design of sustainable structures | ✓ | ||||
| 18 | Neural network approaches for cost estimation | ✓ | ||||
| 19 | Multi-agent system for traffic | ✓ | ||||
| 20 | Structural health monitoring | ✓ | ||||
| 21 | Investigating the soil properties | ✓ |
Publisher’s Note: MDPI stays neutral with regard to jurisdictional claims in published maps and institutional affiliations. |
© 2021 by the authors. Licensee MDPI, Basel, Switzerland. This article is an open access article distributed under the terms and conditions of the Creative Commons Attribution (CC BY) license (https://creativecommons.org/licenses/by/4.0/).
Share and Cite
Manzoor, B.; Othman, I.; Durdyev, S.; Ismail, S.; Wahab, M.H. Influence of Artificial Intelligence in Civil Engineering toward Sustainable Development—A Systematic Literature Review. Appl. Syst. Innov. 2021, 4, 52. https://doi.org/10.3390/asi4030052
Manzoor B, Othman I, Durdyev S, Ismail S, Wahab MH. Influence of Artificial Intelligence in Civil Engineering toward Sustainable Development—A Systematic Literature Review. Applied System Innovation. 2021; 4(3):52. https://doi.org/10.3390/asi4030052
Chicago/Turabian StyleManzoor, Bilal, Idris Othman, Serdar Durdyev, Syuhaida Ismail, and Mohammad Hussaini Wahab. 2021. "Influence of Artificial Intelligence in Civil Engineering toward Sustainable Development—A Systematic Literature Review" Applied System Innovation 4, no. 3: 52. https://doi.org/10.3390/asi4030052
APA StyleManzoor, B., Othman, I., Durdyev, S., Ismail, S., & Wahab, M. H. (2021). Influence of Artificial Intelligence in Civil Engineering toward Sustainable Development—A Systematic Literature Review. Applied System Innovation, 4(3), 52. https://doi.org/10.3390/asi4030052

