- Article
Efficient Fixed-Point Method with Application to a Fractional Blood Flow Model
- Nawal Alharbi,
- Nawab Hussain and
- Hamed Alsulami
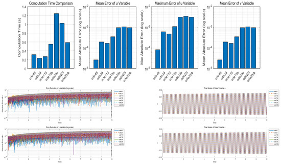
This paper introduces two generalized frameworks, the extended bipolar parametric b-metricspace (EBPbMS) and the extended bipolar fuzzy b-metric space (EBFbMS), which unify and extend several existing bipolar and fuzzy metric structures. Within these...

