Convergence of a Structure-Preserving Scheme for the Space-Fractional Ginzburg–Landau–Schrödinger Equation
Abstract
1. Introduction
2. Fully Discrete Scheme and Main Results
3. Structure-Preserving Properties and Convergence
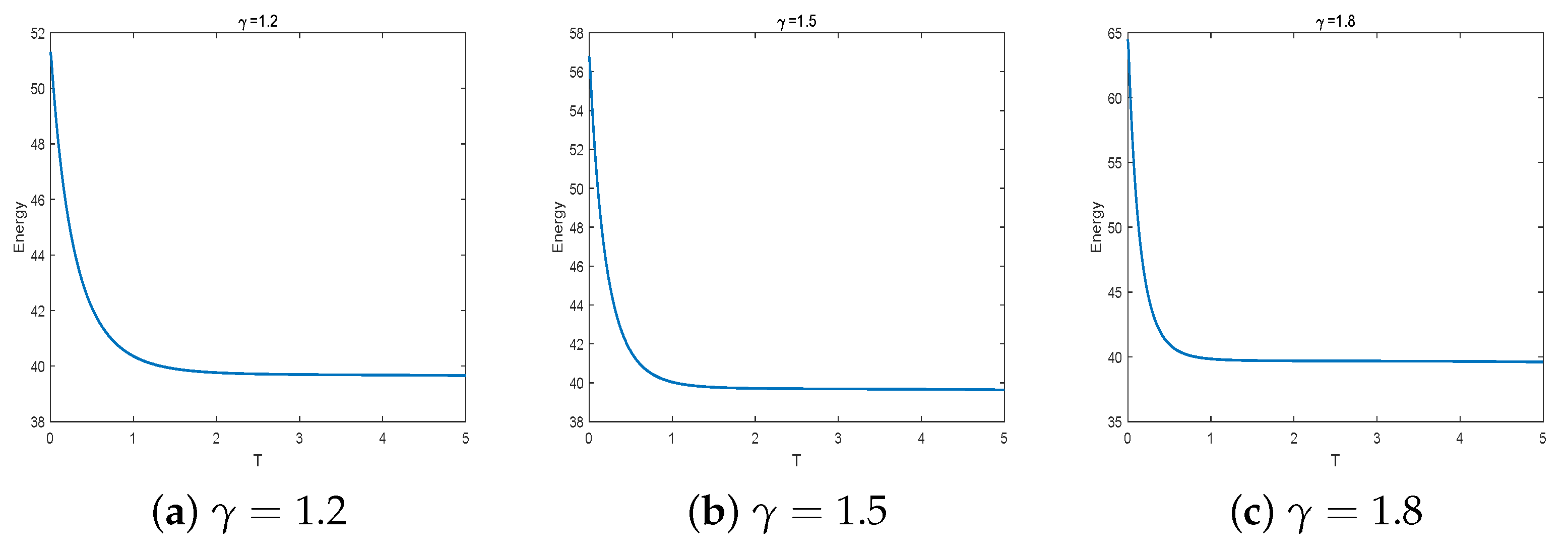
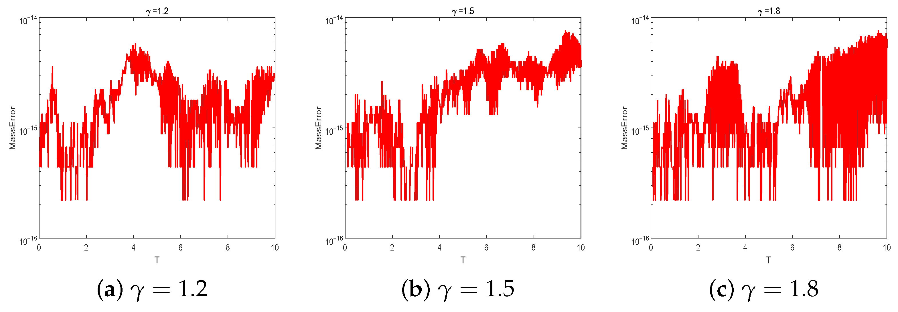
4. Numerical Examples
5. Conclusions
Author Contributions
Funding
Institutional Review Board Statement
Data Availability Statement
Conflicts of Interest
References
- Laskin, N. Fractional quantum mechanics. Phys. Rev. E 2000, 62, 3135–3145. [Google Scholar] [CrossRef]
- Laskin, N. Fractional Schrödinger equation. Phys. Rev. E 2002, 66, 056108. [Google Scholar] [CrossRef]
- Adler, S.; Piran, T. Relaxation methods for gauge field equilibrium equations. Rev. Mod. Phys. 1984, 56, 1–40. [Google Scholar] [CrossRef]
- Du, Q.; Gunzburger, M.; Peterson, J. Analysis and approximation of the Ginzburg-Landau model of superconductivity. SIAM Rev. 1992, 34, 54–81. [Google Scholar] [CrossRef]
- Zhao, D.; Tang, Y.; Li, D. A Linearly Implicit and Structure-Preserving Scheme for the Ginzburg–Landau–Schrödinger Equation. Numer. Methods Partial. Differ. Equ. 2026, 41, e70043. [Google Scholar] [CrossRef]
- Wang, D.; Xiao, A.; Yang, W. A linearly implicit conservative difference scheme for the space fractional coupled nonlinear Schrödinger equations. J. Comput. Phys. 2014, 272, 644–655. [Google Scholar] [CrossRef]
- Wang, P.; Huang, C. Structure-preserving numerical methods for the fractional Schrödinger equation. Appl. Numer. Math. 2018, 129, 137–158. [Google Scholar] [CrossRef]
- Hu, D.; Gong, Y.; Wang, Y. On convergence of a structure preserving difference scheme for two-dimensional space-fractional nonlinear Schrödinger equation and its fast implementation. Comput. Math. Appl. 2021, 98, 10–23. [Google Scholar] [CrossRef]
- Castillo, P.; Gomez, S. On the conservation of fractional nonlinear Schrödinger equation’s invariants by the local discontinuous Galerkin method. J. Sci. Comput. 2018, 77, 1444–1467. [Google Scholar] [CrossRef]
- Liu, Y.; Ran, M. Arbitrarily high-order explicit energy-conserving methods for the generalized nonlinear fractional Schrödinger wave equations. Math. Comput. Simul. 2024, 216, 126–144. [Google Scholar] [CrossRef]
- Yang, X.; Ju, L. Efficient linear schemes with unconditional energy stability for the phase field elastic bending energy model. Comput. Methods Appl. Mech. Eng. 2017, 315, 691–712. [Google Scholar] [CrossRef]
- Yang, X.; Zhao, J.; Wang, Q.; Shen, J. Numerical approximations for a three-component Cahn-Hilliard phase-field model based on the invariant energy quadratization method. Math. Model. Methods Appl. Sci. 2017, 27, 1993–2030. [Google Scholar] [CrossRef]
- Li, X.; Wen, J.; Li, D. Mass- and energy-conserving difference schemes for nonlinear fractional Schrödinger equations. Appl. Math. Lett. 2021, 111, 106686. [Google Scholar] [CrossRef]
- Shen, J.; Xu, J.; Yang, J. The scalar auxiliary variable (SAV) approach for gradient flows. J. Comput. Phys. 2018, 353, 407–416. [Google Scholar] [CrossRef]
- Zhao, D.; Li, D.; Tang, Y.; Wen, J. A decoupled, linearly implicit and unconditionally energy stable scheme for the coupled Cahn-Hilliard systems. J. Comput. Math. 2025, 43, 708–730. [Google Scholar] [CrossRef]
- Li, D.; Li, X.; Sun, H. Optimal error estimates of SAV Crank-Nicolson finite element method for the coupled nonlinear Schrödinger equation. J. Sci. Comput. 2023, 97, 71. [Google Scholar] [CrossRef]
- Ketcheson, D. Relaxation Runge-Kutta methods: Conservation and stability for inner-product norms. SIAM J. Numer. Anal. 2019, 57, 2850–2870. [Google Scholar] [CrossRef]
- Li, D.; Li, X. Multiple relaxation exponential Runge-Kutta methods for the nonlinear Schrödinger equation. SIAM J. Numer. Anal. 2024, 62, 2719–2744. [Google Scholar] [CrossRef]
- Li, D.; Li, X.; Zhang, Z. Implicit-explicit relaxation Runge-Kutta methods: Construction, analysis, and applications to PDES. Math. Comput. 2023, 92, 117–146. [Google Scholar] [CrossRef]
- Li, D.; Li, X. Relaxation exponential Rosenbrock–type methods for oscillatory Hamiltonian systems. SIAM J. Sci. Comput. 2023, 45, A2886–A2911. [Google Scholar] [CrossRef]
- Eyre, D. Unconditionally gradient stable time marching the Cahn-Hilliard equation. Mater. Res. Soc. Symp. Proc. 1998, 529, 39–46. [Google Scholar] [CrossRef]
- Elliott, C.; Stuart, A. The global dynamics of discrete semilinear parabolic equations. SIAM J. Numer. Anal. 1993, 30, 1622–1663. [Google Scholar] [CrossRef]
- Bhrawy, A.H.; Zaky, M. An improved collocation method for multi-dimensional space-time variable-order fractional Schrödinger equations. Appl. Numer. Math. 2017, 111, 197–218. [Google Scholar] [CrossRef]
- Zhai, S.; Wang, D.; Weng, Z.; Zhao, X. Error analysis and numerical simulations of Strang splitting method for space fractional nonlinear Schrödinger equation. J. Sci. Comput. 2019, 81, 965–989. [Google Scholar] [CrossRef]
- Çelik, C.; Duman, M. Crank-Nicolson method for the fractional diffusion equation with the Riesz fractional derivative. J. Comput. Phys. 2012, 231, 1743–1750. [Google Scholar] [CrossRef]
- Wang, D.; Xiao, A.; Yang, W. Crank–Nicolson difference scheme for the coupled nonlinear Schrödinger equations with the Riesz space fractional derivative. J. Comput. Phys. 2013, 242, 670–681. [Google Scholar] [CrossRef]
- Secchi, S. Ground state solutions for nonlinear fractional Schrödinger equations in RN. J. Math. Phys. 2013, 54, 031501. [Google Scholar] [CrossRef]
- Wang, P.; Huang, C. An implicit midpoint difference scheme for the fractional Ginzburg-Landau equation. J. Comput. Phys. 2016, 312, 31–49. [Google Scholar] [CrossRef]





| Errors | Orders | Errors | Orders | Errors | Orders | |
|---|---|---|---|---|---|---|
| - | - | - | ||||
| 2.00 | 2.01 | 2.05 | ||||
| 2.00 | 2.00 | 2.01 | ||||
| 2.00 | 2.00 | 2.00 | ||||
| N | ||||||
|---|---|---|---|---|---|---|
| Errors | Orders | Errors | Orders | Errors | Orders | |
| 32 | - | - | - | |||
| 64 | 2.12 | 2.22 | 2.29 | |||
| 128 | 1.93 | 2.07 | 2.10 | |||
Disclaimer/Publisher’s Note: The statements, opinions and data contained in all publications are solely those of the individual author(s) and contributor(s) and not of MDPI and/or the editor(s). MDPI and/or the editor(s) disclaim responsibility for any injury to people or property resulting from any ideas, methods, instructions or products referred to in the content. |
© 2026 by the authors. Licensee MDPI, Basel, Switzerland. This article is an open access article distributed under the terms and conditions of the Creative Commons Attribution (CC BY) license.
Share and Cite
Qin, H.; Jiang, H.; Chen, X. Convergence of a Structure-Preserving Scheme for the Space-Fractional Ginzburg–Landau–Schrödinger Equation. Fractal Fract. 2026, 10, 56. https://doi.org/10.3390/fractalfract10010056
Qin H, Jiang H, Chen X. Convergence of a Structure-Preserving Scheme for the Space-Fractional Ginzburg–Landau–Schrödinger Equation. Fractal and Fractional. 2026; 10(1):56. https://doi.org/10.3390/fractalfract10010056
Chicago/Turabian StyleQin, Hongyu, Haoyue Jiang, and Xiaoli Chen. 2026. "Convergence of a Structure-Preserving Scheme for the Space-Fractional Ginzburg–Landau–Schrödinger Equation" Fractal and Fractional 10, no. 1: 56. https://doi.org/10.3390/fractalfract10010056
APA StyleQin, H., Jiang, H., & Chen, X. (2026). Convergence of a Structure-Preserving Scheme for the Space-Fractional Ginzburg–Landau–Schrödinger Equation. Fractal and Fractional, 10(1), 56. https://doi.org/10.3390/fractalfract10010056

