Green Infrastructure for Reintegrating Fragmented Urban Fabrics: Multiscale Methodology Using Space Syntax and Hydrologic Modeling
Abstract
1. Introduction
2. Materials and Methods
2.1. City Scale
2.2. Local Scale
2.2.1. Available Areas for Green Infrastructure
2.2.2. Fuzzy Logic
- c = the center (optimal value);
- σ = the spread of the function.
- μ(x) is the membership value;
- x is the input variable determined by the raster;
- a and b are the lower and upper values applied here as an ascending function.
- is the estimated density at a location ;
- is the number of features (e.g., street vertices or transport routes);
- is the bandwidth (search radius, set at 200 m in this study);
- is the distance from feature to location ;
- is the kernel function, typically a quartic kernel.
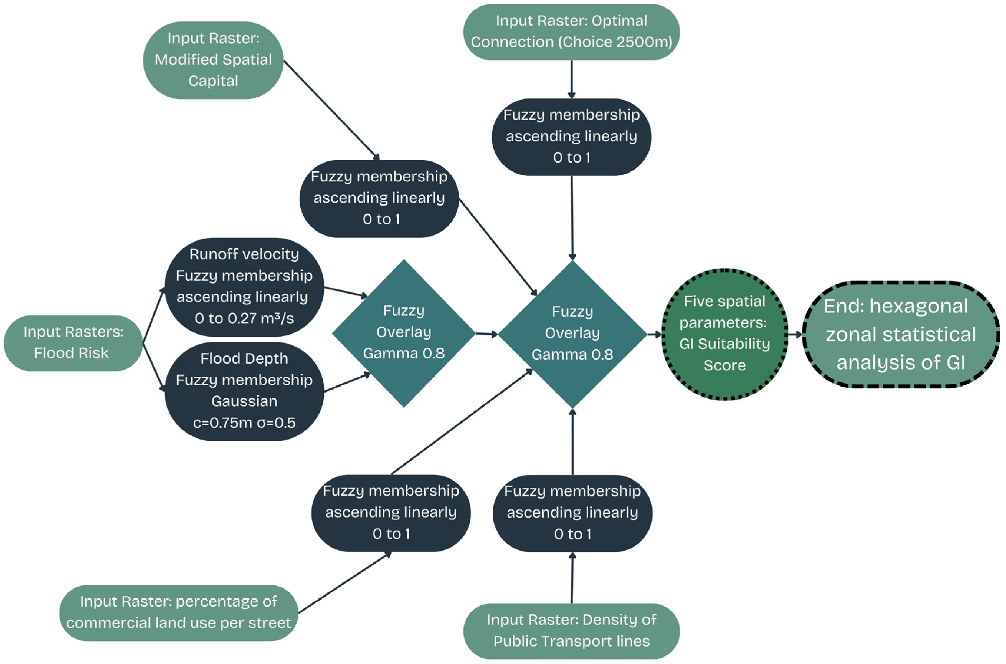
- A fuzzy logic model was then created to integrate the flood depth and runoff velocity in order to generate a flood risk map and assess the absorption capacity of SUDSs at a local scale. The simulation was conducted in ArcGIS Pro using a 25-year return period storm, representing a 6 h rainfall event with a total accumulation of 89 mm, based on a 0.5 m resolution simulation. This scenario was selected as it reflects local hydrological conditions and modeling recommendations [1]. As noted by Muthanna [34], identifying the main runoff flow paths helps pinpoint high-potential areas for SUDS implementation. In this case study, the drag factor was omitted, since the runoff velocities did not exceed the low-impact threshold identified by Yamanaka et al. [35] and were therefore considered a positive factor for intervention.Both maps were combined using fuzzy logic, first applying a Gaussian function with a mean of 0.75 m and dispersion of 0.5 to the flooding depth raster (Figure 7A), gradually reducing values in areas with no flooding or extreme flooding conditions requiring other hydrological solutions. Similarly, a linear function was applied to the maximum runoff velocity values of 0.27 m3/s (Figure 7B). Both layers were then combined using a fuzzy gamma function at 0.8 through the fuzzy overlay tool, balancing the influence of both factors and flexibly integrating zones with high flood and runoff susceptibility (Figure 8A).
- For morphological constraints, a modified spatial capital analysis identified the most urbanistically sustainable pedestrian-level spaces lacking green areas [17]. This value was calculated by summing and averaging five accessibility models used to create the spatial capital (integration, population accessibility, economic diversification, urban environment, and social diversity). The values obtained from the park accessibility model were subtracted from the modified spatial competitiveness result, normalizing values from 0 to 1 using a linear ascending function for fuzzy logic analysis (Figure 8B).
- The optimal connection (choice) analysis of the streets was used at an influence distance of 2500 m to determine the circulation preference at the local level, thus helping to connect the urban centers most likely to create pedestrian dynamics in the area, [17]. This was conducted by converting the streets into a raster using the ArcGIS Pro “Kernel Densit” tool by setting a search radius at 200 m. This tool is normally used in urban studies to capture the influence effects of urban elements [36]; in this case the choice value at 2500 m from each road was able to be used in the fuzzy logic model using an ascending linear function (Figure 8C).
- To evaluate the relationship of the 88 public transport bus routes in our study area with the traffic they would generate, the Kernel density technique was used at 200 m, generating a raster that identifies the areas with the greatest accumulation of public transport routes, highlighting the southern area where buses avoid entering the historic center. Thus, an ascending linear function was used to relate the flow of pedestrians who would walk towards them, acting as an indirect indicator of pedestrian movement [23], since most routes do not have established stops. Therefore, integrating the unique characteristics of the density of public transport lines is considered relevant since they cross strategic areas near the international bridge, serving as attraction nodes for non-residential pedestrian flow, which includes tourists or people transiting to the US (Figure 8D).
- The distribution of pedestrian movement can also be explained by the number of commercial fronts that are established in the streets of the study area [23]. This is another of the main factors influencing future activity in the area, regardless of what small changes the municipality may make in trying to create new commercial fronts around them [37]. Therefore, a methodology has been used to explore the m2 of the different land uses within a 25 m buffer of the 1047 vertices of the streets analyzed in the study area. This value is reasonable to capture the urban typology of each street since the smallest blocks in the study area measure 50 m in width. The land-use variables obtained from the Historic Center Urban Development Plan were grouped into seven different categories (commerce, services–amenities, housing, parks and recreation, vacant and unused land, industrial, and under construction) to obtain the percentage of land-use types for each street segment. A kernel density raster was then created at 200 m with the percentage of commerce–service–amenity land use for the street segments, thus measuring their level of attractiveness in the study area using an ascending linear function (Figure 8E).
- The integration of the five fuzzified layers was carried out using the fuzzy overlay tool with the gamma operator, which integrates restrictive and compensatory logic. A gamma value of 0.8 was chosen in order to offer moderate compensation between factors so that no one factor would be able to overshadow the composite suitability measure (Figure 8F).
2.2.3. Automated GI Selection Matrix
2.2.4. Multiscale Geographically Weighted Regression (MGWR) Models
2.3. Microscale
3. Results
3.1. City Scale Results
3.2. Local Scale Results
- Areas with high accessibility within 500 m (choice 500 m) would be ideal for community-oriented green infrastructure (small urban parks or community gardens).
- Areas with high accessibility within 1000 m (choice 1000 m) can serve as green infrastructure that complements commerce, such as tree-lined streets, wide pedestrian areas, and market spaces.
- Areas with high accessibility within 2500 m (choice 2500 m) could have more iconic green infrastructure, marking urban landmarks to connect the two urban centers (large urban parks, vegetated civic plazas, green corridors).
3.3. Microscale Results
4. Discussion
5. Conclusions
Author Contributions
Funding
Data Availability Statement
Acknowledgments
Conflicts of Interest
Abbreviations
| GI | Green infrastructure |
| FUFs | Fragmented urban fabrics |
| SUDSs | Sustainable drainage systems |
| SDGs | Sustainable Development Goals |
| STCs | Space–Time Cubes |
| EHSA | Emerging Hot Spot Analysis |
| MCDA | Multi-criteria decision analysis |
| MGWR | Multiscale Geographically Weighted Regression |
| INEGI | Instituto Nacional de Estadística y Geografía |
| DENUE | Directorio Estadístico de Unidades Económicas |
| INV | Inventario Nacional de Viviendas |
| IMIP | Instituto Municipal de Investigación y Planeación |
Appendix A. Urban Morphological and Accessibility Modeling at the City Scale
Appendix A.1. Spatial Configuration Analysis

Appendix A.2. Accessibility and Attraction Modeling
Appendix A.2.1. Integration

Appendix A.2.2. Population Density

Appendix A.2.3. Economic Diversification

Appendix A.2.4. Social Diversity

Appendix A.2.5. Accessibility to Parks

| Straight “Bird’s Distance” to Green Space | Walk Distance (Following Road) to Green Space | Distance to Park from Each Block in Axial Steps (s) | m2 of Green Space on “Bird’s Distance” | m2 of Green Space in “Walking Distance” | m2 of Green Space in 3 Axial Steps (s) | Combined 1 km Walking Distance (w) | Combinad 1 km (w)/Combinad Accesible Population 1 km (w) |
|---|---|---|---|---|---|---|---|
| 225.98 m | 380.71 m | 5.00 | 10,899.63 m | 2870.06 m | 0.00 m | 26.91 m | 2.77 m |

Appendix A.2.6. Urban Environment

Appendix A.3. Identification of Urban Centers with Highest Spatial Capital

References
- Granados-Olivas, A.; Alatorre-Cejudo, L.C.; Adams, D.; Serra, Y.L.; Esquivel-Ceballos, V.H.; Vázquez-Gálvez, F.A.; Giner, M.E.; Eastoe, C. Runoff Modeling to Inform Policy Regarding Development of Green Infrastructure for Flood Risk Management and Groundwater Recharge Augmentation along an Urban Subcatchment, Ciudad Juarez, Mexico. J. Contemp. Water Res. Educ. 2016, 159, 50–61. [Google Scholar] [CrossRef]
- Ceballos, V.H.E.; Cejudo, L.C.A.; Morua, A.R.; Peña, L.C.B. Crecimiento urbano de Ciudad Juárez Chihuahua (1920–2015): Hipótesis sobre el impacto en las coberturas y uso de suelo y el abatimiento del acuífero urbano. Acta Univ. 2019, 29, 1–29. [Google Scholar] [CrossRef]
- Venkataramanan, V.; Packman, A.I.; Peters, D.R.; Lopez, D.; McCuskey, D.J.; McDonald, R.I.; Miller, W.M.; Young, S.L. A systematic review of the human health and social well-being outcomes of green infrastructure for stormwater and flood management. J. Environ. Manag. 2019, 246, 868–880. [Google Scholar] [CrossRef] [PubMed]
- Wong, S.M.; Montalto, F.A. Exploring the Long-Term Economic and Social Impact of Green Infrastructure in New York City. Water Resour. Res. 2020, 56, e2019WR027008. [Google Scholar] [CrossRef]
- Sun, J.; Cheshmehzangi, A.; Wang, S. Green Infrastructure Practice and a Sustainability Key Performance Indicators Framework for Neighbourhood-Level Construction of Sponge City Programme. J. Environ. Prot. 2020, 11, 82–109. [Google Scholar] [CrossRef]
- Vera, F.; Doherty-Bigara, J.; Patiño, S.; Sordi, J. Diseño Ecológico: Estrategias Para la Ciudad Vulnerable. Infraestructuras Verdes Urbanas y Espacio Público en América Latina y Caribe; BID: Beed, India, 2022. [Google Scholar] [CrossRef]
- Avila, H.; Sisa, A.; Avila, L. Stormwater infrastructure for flash flood management and suds master plan needs for the city of Barranquilla. In Proceedings of the IAHR World Congress, Panama City, Panama, 1–6 September 2019; Volume 38, pp. 1243–1252. [Google Scholar] [CrossRef]
- de Aguiar, C.R.; Nuernberg, J.K.; Leonardi, T.C. Multicriteria GIS-Based Approach in Priority Areas Analysis for Sustainable Urban Drainage Practices: A Case Study of Pato Branco, Brazil. Eng Adv. Eng. 2020, 1, 96–111. [Google Scholar] [CrossRef]
- Ighravwe, D.E.; Mashao, D. Fuzzy Axiomatic Approach to Blue-green Infrastructure Strategy Selection: A Sustainability Perspective. J. Digit. Food Energy Water Syst. 2020, 1, 15–33. Available online: https://scispace.com/pdf/fuzzy-axiomatic-approach-to-blue-green-infrastructure-3if8hmwfbq.pdf (accessed on 21 May 2025). [CrossRef]
- Shade, C.; Kremer, P.; Rockwell, J.S.; Henderson, K.G. The effects of urban development and current green infrastructure policy on future climate change resilience. Ecol. Soc. 2020, 25, 37. [Google Scholar] [CrossRef]
- Mecca, B. Assessing the sustainable development: A review of multi-criteria decision analysis for urban and architectural sustainability. J. Multi-Criteria Decis. Anal. 2023, 30, 203–218. [Google Scholar] [CrossRef]
- Zhran, M.; Ghanem, K.; Tariq, A.; Alshehri, F.; Jin, S.; Das, J.; Pande, C.B.; Pramanik, M.; Ben Hasher, F.F.; Mousa, A. Exploring a GIS-based analytic hierarchy process for spatial flood risk assessment in Egypt: A case study of the Damietta branch. Environ. Sci. Eur. 2024, 36, 1–25. [Google Scholar] [CrossRef]
- Zhang, H.; Zhang, H.; Zhang, H.; Jia, H.; Jia, H.; Jia, H.; Liu, W.; Liu, W.; Liu, W.; Wang, J.; et al. Spatiotemporal information mining for emergency response of urban flood based on social media and remote sensing data. Remote. Sens. 2023, 15, 4301. [Google Scholar] [CrossRef]
- Bačić, S.; Tomić, H.; Rogulj, K.; Andlar, G. Fuzzy Decision-Making Valuation Model for Urban Green Infrastructure Implementation. Energies 2024, 17, 5162. [Google Scholar] [CrossRef]
- Hillier, B. Space is the Machine: A Configurational Theory of Architecture. 1996. Available online: https://discovery.ucl.ac.uk/id/eprint/3881/1/SITM.pdf (accessed on 21 May 2025).
- Marcus, L. Spatial Capital: A Proposal for an Extension of Space Syntax into a More General Urban Morphology. J. Space Syntax. 2010, 1, 30–40. Available online: http://swepub.kb.se/bib/swepub:oai:DiVA.org:kth-53200?language=en (accessed on 21 May 2025).
- Granados, R. Áreas verdes para la rehabilitación de barrios precarios aplicando Space-Syntax: Expansión de Ciudad Juárez y la influencia en su rehabilitación. In Proceedings of the IV Congreso ISUF-H: Metrópolis En Recomposición: Prospectivas Proyectuales En El Siglo XXI: Forma Urbis Y Territorios Metropolitanos, Barcelona, Spain, 28–30 September 2020; pp. 1–24. Available online: https://upcommons.upc.edu/handle/2117/328270 (accessed on 21 May 2025).
- Calka, B.; Siok, K.; Szostak, M.; Bielecka, E.; Kogut, T.; Zhran, M. Improvement of the reliability of urban park location results through the use of fuzzy logic theory. Sustainability 2025, 17, 521. [Google Scholar] [CrossRef]
- Bai, T.; Mayer, A.L.; Shuster, W.D.; Tian, G. The hydrologic role of urban green space in mitigating flooding (Luohe, China). Sustainability 2018, 10, 3584. [Google Scholar] [CrossRef]
- Long, Y.; Qin, J.; Wu, Y.; Wang, K. Analysis of urban park accessibility based on space syntax: Take the urban area of Changsha City as an example. Land 2023, 12, 1061. [Google Scholar] [CrossRef]
- Reyes-Riveros, R.; Altamirano, A.; De La Barrera, F.; Rozas-Vásquez, D.; Vieli, L.; Meli, P. Linking Public Urban Green Spaces and Human Well-Being: A Systematic Review. Urban For. Urban Green. 2021, 61, 127105. [Google Scholar] [CrossRef]
- Jeong, D.; Kim, M.; Song, K.; Lee, J. Planning a green infrastructure network to integrate potential evacuation routes and the urban green space in a coastal city: The case study of Haeundae District, Busan, South Korea. Sci. Total. Environ. 2020, 761, 143179. [Google Scholar] [CrossRef]
- Lerman, Y.; Rofè, Y.; Omer, I. Using space syntax to model pedestrian movement in urban transportation planning. Geogr. Anal. 2014, 46, 392–410. [Google Scholar] [CrossRef]
- Ståhle, A.; Marcus, L.; Karlström, A.; Koch, D. Place Syntax: Geographic Attraction-Accessibility Analysis with Axial Lines. Environment and Planning B-Planning & Design. 2010. Available online: http://kth.diva-portal.org/smash/record.jsf?pid=diva2:350401 (accessed on 21 May 2025).
- Marcus, L.; Legeby, A. The Need for Co-Presence in Urban Complexity: Measuring Social Capital Using Space Syntax. In Eigth International Space Syntax Symposium. Available online: http://kth.diva-portal.org/smash/get/diva2:470211/FULLTEXT01.pdf (accessed on 21 May 2025).
- Ståhle, A. More green space in a denser city: Critical relations between user experience and urban form. Urban Des. Int. 2010, 15, 47–67. [Google Scholar] [CrossRef]
- Queb, C.C.V.; Huerta, J.C.A.; Correa, G.R.; Méndez, A.M.; Sánchez, J.A.S. Aplicación de fotogrametría con drones y modelación de inundaciones para la planificación urbana en chetumal. AvaCient 2024, 4, 37–48. [Google Scholar] [CrossRef]
- Subdirección General Técnica & Gerencia de Aguas Subterráneas. Actualización de la Disponibilidad de Agua en el Acuífero Valle de Juárez, Estado de Chihuahua [Report]. 2024. Available online: https://sigagis.conagua.gob.mx/gas1/Edos_Acuiferos_18/chihuahua/DR_0833.pdf (accessed on 21 May 2025).
- USDA NRCS, Esri. Soil Survey Staff. Gridded Soil Survey Geographic (GSSURGO) Database for the Conterminous United States. [Dataset]. 2024. Available online: https://landscape11.arcgis.com/arcgis/rest/services/USA_Soils_Hydrologic_Group/ImageServer (accessed on 21 May 2025).
- Terrazas, L.H. Remediación del suelo contaminado en vacíos urbanos de antiguo uso industrial en Ciudad Juárez, Chihuahua. Acad. XXII 2023, 14, 60–83. [Google Scholar] [CrossRef]
- Zadeh, L.A. Fuzzy sets. Inf. Control 1965, 8, 338–353. [Google Scholar] [CrossRef]
- Shariat, R.; Roozbahani, A.; Ebrahimian, A. Risk analysis of urban stormwater infrastructure systems using fuzzy spatial multi-criteria decision making. Sci. Total. Environ. 2018, 647, 1468–1477. [Google Scholar] [CrossRef] [PubMed]
- Fu, X.; Hopton, M.E.; Wang, X. Assessment of green infrastructure performance through an urban resilience lens. J. Clean. Prod. 2020, 289, 125146. [Google Scholar] [CrossRef]
- Muthanna, T.M.; Sivertsen, E.; Kliewer, D.; Jotta, L. Coupling Field Observations and Geographical Information System (GIS)-Based Analysis for Improved Sustainable Urban Drainage Systems (SUDS) Performance. Sustainability 2018, 10, 4683. [Google Scholar] [CrossRef]
- Yamanaka, V.H.A.; Varela, J.M.R.; Ortiz, V.J.B.; Guilberto, O.J.L.; Góngora, P.M.A. Metodología para la generación de mapas de riesgo por inundación en zonas urbanas. IMTA-TC 2016, 7, 33–55. Available online: http://www.redalyc.org/pdf/3535/353549829003.pdf (accessed on 21 May 2025).
- Li, W.; Ji, X.; Bai, H. Urban Greenway planning and designing based on MGWR and the Entropy Weight Method. Appl. Sci. 2024, 14, 11670. [Google Scholar] [CrossRef]
- Lee, S.; Yoo, C.; Seo, K.W. Determinant Factors of Pedestrian Volume in Different Land-Use Zones: Combining Space Syntax Metrics with GIS-Based Built-Environment Measures. Sustainability 2020, 12, 8647. [Google Scholar] [CrossRef]
- Jato-Espino, D.; Sillanpää, N.; Charlesworth, S.M.; Andrés-Doménech, I. Coupling GIS with Stormwater Modelling for the Location Prioritization and Hydrological Simulation of Permeable Pavements in Urban Catchments. Water 2016, 8, 451. [Google Scholar] [CrossRef]
- Failache, M.; Pons, N.; Pejon, O.; Zuquette, L. Suitability Zoning for Sustainable Drainage Systems (SUDSs): Application in a basin in southern Brazil. Sustainability 2022, 14, 2577. [Google Scholar] [CrossRef]
- Gulshad, K.; Szydłowski, M.; Yaseen, A.; Aslam, R.W. A comparative analysis of methods and tools for low impact development (LID) site selection. J. Environ. Manag. 2024, 354, 120212. [Google Scholar] [CrossRef]
- D’Angelo, Anthony and USEPA. Stormwater Best Management Practice: Permeable Pavements. Report, December 2021. Available online: https://www.epa.gov/system/files/documents/2021-11/bmp-permeable-pavements.pdf (accessed on 21 May 2025).
- The Bismark Tribune, University of Arizona, and US EPA Region 8. Semi-Arid Green Infrastructure Toolbox. Available online: https://www.epa.gov/system/files/documents/2022-04/green-infrastructure-toolbox_raingardens.pdf#:~:text=Maximum%20ponding%20depth%2012%20inches,existing%20soil%20characteristics%20and%20fertility (accessed on 21 May 2025).
- Mahmoud, A.; Alam, T.; Rahman, Y.A.; Sanchez, A.; Guerrero, J.; Jones, K.D. Evaluation of field-scale stormwater bioretention structure flow and pollutant load reductions in a semi-arid coastal climate. Ecol. Eng. 2019, 142, 100007. [Google Scholar] [CrossRef]
- Peñúñuri Soto, M.G.; Hinojosa Robles, E. Manual de Lineamientos de Diseño de Infraestructura Verde para Municipios Mexicanos; Comisión de Cooperación Ecológico Fronteriza: Chihuahua, Mexico; Instituto Municipal de Planeación Urbana de Hermosillo: Hermosillo, Mexico; Banco de Desarrollo de América del Norte: San Antonio, TX, USA, 2019. [Google Scholar]
- Shammaa, Y.; Zhu, D.Z. Techniques for Controlling Total Suspended Solids in Stormwater Runoff. Can. Water Resour. J. Rev. Can. Ressour. Hydr. 2001, 26, 359–375. [Google Scholar] [CrossRef]
- Woods Ballard, B.; Kellagher, R.; Martin, P.C.J.; Bray, R.; Shaffer, P. The SuDs Manual. CIRIA. 2007. Available online: https://www.researchgate.net/publication/230887903_The_SuDs_Manual (accessed on 21 May 2025).
- Fotheringham, A.S.; Yang, W.; Kang, W. Multiscale Geographically Weighted Regression (MGWR). Ann. Assoc. Am. Geogr. 2017, 107, 1247–1265. [Google Scholar] [CrossRef]
- Wang, X.; Yao, X.; Shao, H.; Bai, T.; Xu, Y.; Tian, G.; Fekete, A.; Kollányi, L. Land use quality assessment and exploration of the driving forces based on location: A case study in Luohe City, China. Land 2023, 12, 257. [Google Scholar] [CrossRef]
- Zhang, C.; Shi, D.; Xiao, Z. Integrating variable importance and spatial heterogeneity to reveal the environmental effects on outdoor jogging. Comput. Urban Sci. 2024, 4, 1–17. [Google Scholar] [CrossRef]
- Cao, X.; Luo, Y.; Chen, X.; Xie, Q.; Yao, Z. Spatial valuation of urban green lungs: Unveiling the true worth of urban parks through MGWR in Chengdu, China. Land Use Policy 2024, 145, 107294. [Google Scholar] [CrossRef]
- Nes, A.; van der Laag-Yamu, C. Introduction to Space Syntax in Urban Studies; Springer: Berlin/Heidelberg, Germany, 2021. [Google Scholar] [CrossRef]
- de Riesgos de Ciudad Juárez, A. Instituto Municipal de Investigación y Planeación. 2010. Available online: https://rmgir.proyectomesoamerica.org/PDFMunicipales/HABITAT/Vr_Atlas_Ciudad_Juarez.pdf (accessed on 21 May 2025).
- Schütze, M.; Campisano, A.; Colas, H.; Vanrolleghem, P.; Schilling, W. Real-Time Control of Urban Water Systems. In International Conference on Pumps, Electromechanical Devices and Systems Applied to Urban Water Management. 2003. Available online: https://modeleau.fsg.ulaval.ca/fileadmin/modeleau/documents/Publications/pvr419.pdf (accessed on 21 May 2025).
- Poustie, M.S.; Deletic, A.; Brown, R.R.; Wong, T.; de Haan, F.J.; Skinner, R. Sustainable urban water futures in developing countries: The centralised, decentralised or hybrid dilemma. Urban Water J. 2014, 12, 543–558. [Google Scholar] [CrossRef]
- Korgaonkar, Y.; Guertin, D.P.; Goodrich, D.C.; Unkrich, C.; Kepner, W.G.; Burns, I.S. Modeling urban hydrology and green infrastructure using the AGWA Urban Tool and the KINEROS2 model. Front. Built Environ. 2018, 4, 15. [Google Scholar] [CrossRef]
- Afriyie, E.; Luffman, I. Flash flooding in tennessee: Spatiotemporal trends and hot spots (1996–2022). In Proceedings of the GSA Connects 2023 Meeting, Pittsburgh, PA, USA, 15–18 October 2023. [Google Scholar]
- Ariza, S.L.J.; Martínez, J.A.; Muñoz, A.F.; Quijano, J.P.; Rodríguez, J.P.; Camacho, L.A.; Díaz-Granados, M. A multicriteria planning framework to locate and select sustainable Urban drainage Systems (SUDS) in consolidated urban areas. Sustainability 2019, 11, 2312. [Google Scholar] [CrossRef]
- Sosa, M.R.; Flores, E.S.; Moreno, G.G. Vivienda vertical social en la frontera norte de México: Criterios para una densificación sustentable. Rev. INVI 2019, 34, 167–194. [Google Scholar] [CrossRef]
- Razzaghmanesh, M.; Borst, M. Long-term effects of three types of permeable pavements on nutrient infiltrate concentrations. Sci. Total. Environ. 2019, 670, 893–901. [Google Scholar] [CrossRef] [PubMed]
- Kondratenko, J.; Boogaard, F.C.; Rubulis, J.; Maļinovskis, K. Spatial and Temporal Variability in Bioswale Infiltration Rate Observed during Full-Scale Infiltration Tests: Case Study in Riga Latvia. Water 2024, 16, 2219. [Google Scholar] [CrossRef]
- McCahill, C.; Garrick, N.W. The applicability of space syntax to bicycle facility planning. Transp. Res. Rec. J. Transp. Res. Board 2008, 2074, 46–51. [Google Scholar] [CrossRef]
- Ramírez-Soto, A.; García-Valencia, A.; Trujillo-Santos, O.; Sheseña-Hernández, I.; Gutiérrez-Sosa, G.; Contreras-Huerta, I.; Macias-Ruiz, K.; Aguilar-Bernal, A.; Hernández-Soto, M. Guía Técnica para la Restauración Riparia (p. 124) [Book]. Red de Viveros de Biodiversidad, City Adapt y Fondo Golfo de México. 2021. Available online: https://revivemx.org/sisviveros2/img/temp/recursos/3006/20220816223238.pdf (accessed on 21 May 2025).
- Lara-Valencia, F.; Garcia, M.; Norman, L.M.; Morales, A.A.; Castellanos-Rubio, E.E. Integrating urban planning and water management through green infrastructure in the United States-Mexico Border. Front. Water 2022, 4, 782922. [Google Scholar] [CrossRef]
- Frey, H. Designing the City: Towards a More Sustainable Urban Form; E&FN Spon: London, UK, 1999; p. 143. [Google Scholar]
- Simpson, E.H. Measurement of diversity. Nature 1949, 163, 668. [Google Scholar] [CrossRef]


















| Scale | Process | Main Activity | Required Information | Results | |
|---|---|---|---|---|---|
| City | 1 | Identify strategic implementation points in urban centers | Performing spatial analysis: urban accessibility models with Space Syntax and Place Syntax | Road Integration | Spatial Capital analysis for the implementation of new Green Infrastructure |
| Population accessibility | |||||
| Economic Diversification | |||||
| Social Diversity | |||||
| Park Accessibility | |||||
| Urban environment | |||||
| Local | 2 | Describe local objectives, planning and strategy | Conduct Research: Local regulations and projects | Urban Development Master Plans: Historic Center of Ciudad Juárez Recovery of the Asequia Madre | Project objectives and limitations |
| 3 | Identify areas where the implementation of green infrastructure is feasible and its possible restrictions | Analyze public spaces according to the available information: physical restrictions of the type of solution | Land use | Areas with physical conditions necessary for the use of Green Infrastructure Selection Matrix | |
| Slope | |||||
| Water table level | |||||
| Soil infiltration | |||||
| Building typology | |||||
| Existing infrastructure | |||||
| Flood depth and runoff velocity | |||||
| Micro-basins critical points | |||||
| 4 | Multi-criteria structure for strategic actions | Multi-criteria decision analysis using fuzzy logic: Most reliable option according to physical, social and morphological conditions | Flood susceptibility | Recommended area of implementation: Suitability Level | |
| Modified Spatial Capital | |||||
| Optimal connection Choice analysis | |||||
| Public transport routes | |||||
| Percentage of different land use analysis | |||||
| Multiscale Geographically Weighted Regression (MGWR) | |||||
| Micro | 5 | Selection of green infrastructure for proposed areas. | Selection of green infrastructure for proposed areas. | Suitability Level Model | Recommendation of actions to take |
| Spatiotemporal Flood Simulations | |||||
| Space Time Cube (STC) | |||||
| Emerging Hot Spot Analysis (EHSA) | |||||
| Time Series Clustering (TSC) | |||||
| Green Infrastructure (GI) | Flood Level (m) | Runoff Velocity (m3/s) | Infiltration Restrictions | Area Type | Infiltration Rate (mm/h) | Maximum Infiltration (mm) | Description |
|---|---|---|---|---|---|---|---|
| I-DIP (Permeable Pavement with Geo-cellular Deposits) | <1 | N/A | Yes | Sidewalks, Streets, Parking lots, Impervious recreational areas | 100 | 1000 | Mixed system with permeable pavement and underground geo-cell storage. High storage capacity. |
| D-PAV (Mixed Permeable Pavements) | 0.3−1 | N/A | No | Sidewalks, Streets, Parking lots, Impervious Recreational Areas | 50 | 200 | Permeable pavement that combines tree pits and concrete tiles with gravel and clay. It facilitates water infiltration and allows tree roots to grow. Ideal for urban areas with vegetation. |
| I-PAV (Simple Permeable Pavement) | >0.3 | N/A | No | Sidewalks, Streets, Parking lots, Impervious Recreational Areas | 30 | 100 | Permeable pavement used near buildings. It infiltrates directly into the soil without a deep layer of gravel and clay mixture, ideal for urban areas where foundation damage must be avoided. |
| I-ZAN (Infiltration Trenches) | >1.5 | <0.05 | Yes | Green Areas, Road Medians, Vacant lots | 100 | 500 | Infrastructure with a high infiltration capacity that controls runoff speed, preventing erosion and serving as the first line of defense in integrated systems. |
| I-BIO (Bio-retention Strips) | 0.3−1.5 | >0.05 | Yes | Green Areas, Road Medians, Vacant lots | 50 | 200 | They use a specifically designed soil layer where native vegetation grows and that helps maximize the storage and filtration of storm water into underground drainage systems. |
| I-JAR (Rain Garden) | >0.3 | >0.05 | No | Green Areas, Road Medians, Vacant lots | 50 | 100 | They use a specifically designed soil layer where native vegetation grows to maximize the infiltration, storage and filtration of storm water into underground drainage systems. |
| F-Est (Infiltration Ponds) | <1.5 | N/A | Yes | Green Areas, Road Medians, Vacant lots | 50 | 1000 | Designed with a highly permeable substrate, they have a high water storage and filtration capacity. They are ideal for recharging aquifers. They can be used in areas larger than 45 m2 with a 1:2 ratio. |
| I-CUN (Vegetated Swale) | 0.3−1.5 | N/A | No | Green Areas, Road Medians, Vacant lots | 30 | 150 | Designed with containment barriers to channel water towards high infiltration systems. |
| I-POU (Infiltration Wells) | <1.5 | N/A | Yes | Green Areas, Road Medians, Vacant lots | 100 | 1000 | Structures excavated in the ground, designed to infiltrate water into aquifers. In areas smaller than 10 m2, the ratio is 1:2. |
| Semi-permeable Urban Areas (spaces with some vegetation, compacted soil) | Base Model | Base Model | Base Model | Green Areas, Road Medians, Vacant lots | 5 | 20 | Ciudad Juárez has an arid climate, with predominantly sandy and clayey soils, assigned the lowest value of a type B soil (NRCS) because urbanized areas tend to compact over time. |
Disclaimer/Publisher’s Note: The statements, opinions and data contained in all publications are solely those of the individual author(s) and contributor(s) and not of MDPI and/or the editor(s). MDPI and/or the editor(s) disclaim responsibility for any injury to people or property resulting from any ideas, methods, instructions or products referred to in the content. |
© 2025 by the authors. Licensee MDPI, Basel, Switzerland. This article is an open access article distributed under the terms and conditions of the Creative Commons Attribution (CC BY) license (https://creativecommons.org/licenses/by/4.0/).
Share and Cite
Granados Aragonez, R.A.; Martinez Duran, A.; Martin, X. Green Infrastructure for Reintegrating Fragmented Urban Fabrics: Multiscale Methodology Using Space Syntax and Hydrologic Modeling. Urban Sci. 2025, 9, 208. https://doi.org/10.3390/urbansci9060208
Granados Aragonez RA, Martinez Duran A, Martin X. Green Infrastructure for Reintegrating Fragmented Urban Fabrics: Multiscale Methodology Using Space Syntax and Hydrologic Modeling. Urban Science. 2025; 9(6):208. https://doi.org/10.3390/urbansci9060208
Chicago/Turabian StyleGranados Aragonez, Raul Alfredo, Anna Martinez Duran, and Xavier Martin. 2025. "Green Infrastructure for Reintegrating Fragmented Urban Fabrics: Multiscale Methodology Using Space Syntax and Hydrologic Modeling" Urban Science 9, no. 6: 208. https://doi.org/10.3390/urbansci9060208
APA StyleGranados Aragonez, R. A., Martinez Duran, A., & Martin, X. (2025). Green Infrastructure for Reintegrating Fragmented Urban Fabrics: Multiscale Methodology Using Space Syntax and Hydrologic Modeling. Urban Science, 9(6), 208. https://doi.org/10.3390/urbansci9060208

