Transcriptome-Wide Identification of miRNAs and Their Targets During Riboflavin-Promoted Dormancy Release in Lilium ‘Siberia’
Abstract
1. Introduction
2. Materials and Methods
2.1. Plant Materials
2.2. Histological Assays
2.3. Physiological Determination
2.4. Small RNA and mRNA Libraries Construction and Bioinformatics Analysis
2.5. Differentially Expressed miRNAs and Identification of Their Target Genes
2.6. GO and KEGG Functional Enrichment Analyses of the Target Genes of the DEmiRNAs
2.7. RNA Isolation and RT-qPCR
2.8. Cloning, Bioinformatics, and Subcellular Localization Analysis of LoPAP17
2.9. Statistical Analysis
3. Results
3.1. Riboflavin Treatment Promotes the Dormancy Release of Lilium ‘Siberia’ Bulbs
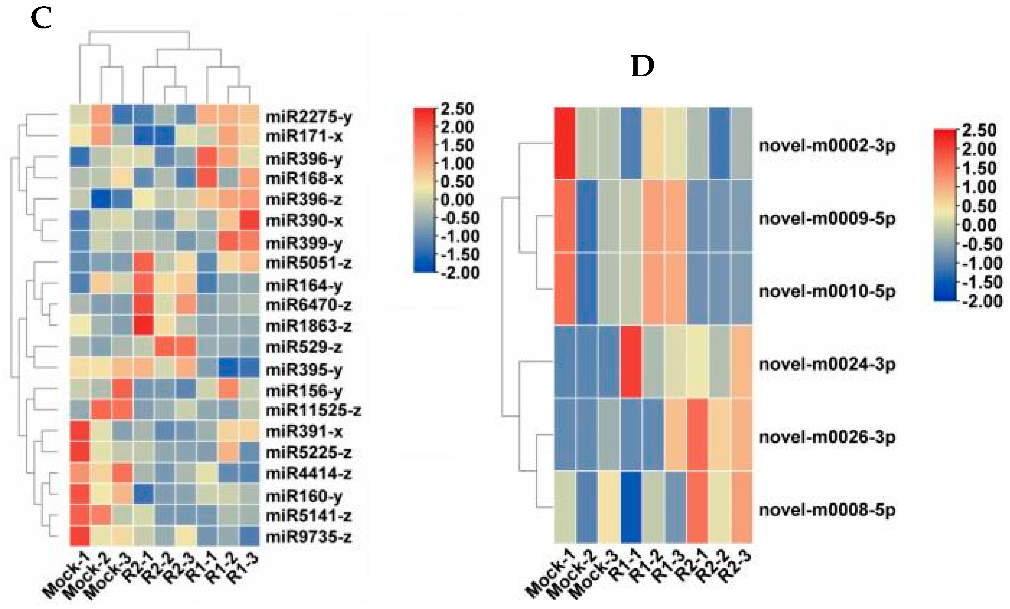
3.2. High-Throughput Sequencing and Identification of miRNAs and mRNAs in Lilium ‘Siberia’
3.3. GO Analysis of DE mRNA and miRNA Target Genes
3.4. KEGG Analysis of DE mRNA and miRNA Target Genes
3.5. Association Analysis of Riboflavin Metabolism, Oxidative Phosphorylation, and Primary Metabolism During Lilium ‘Siberia’ Dormancy Release
3.6. Gene Expression Network Analysis of miRNAs and Their Target Genes by RT-qPCR
3.7. The Dynamic Expression Patterns of Dormancy Release-Related Genes, Flowering-Related Genes, and Riboflavin Metabolism-Related Genes in Riboflavin Treatment and Different Organs of Lilium ‘Siberia’
3.8. Cloning, Bioinformatic Analysis, and Subcellular Localization of LoPAP17
4. Discussion
4.1. MiRNAs and Their Target Genes Responded to Riboflavin with Promotion of Dormancy Release and Flower Bud Differentiation of Lilium ‘Siberia’ Bulbs
4.2. Riboflavin Regulates Gene Expression in the Primary Metabolic Pathway and Promotes Dormancy Release and Flower Bud Differentiation in Lilium ‘Siberia’
4.3. Exogenous Riboflavin Promotes Endogenous Riboflavin and Acetyl-CoA Accumulation and Might Affect Protein Acetylation During Promoting Dormancy Release of Lilium ‘Siberia‘
5. Conclusions
Supplementary Materials
Author Contributions
Funding
Data Availability Statement
Conflicts of Interest
References
- Saunders, P. Dormancy and the Survival of Plants. Trevor A. Villiers. Q. Rev. Biol. 1977, 52, 95. [Google Scholar] [CrossRef]
- Langens-Gerrits, M.; Miller, W.B.; Lilien-Kipnis, H.; Kollöffel, C.; Croes, T.; De Klerk, G.J. Bulb growth in lily regenerated in vitro. Acta Hortic. 1997, 430, 267–273. [Google Scholar] [CrossRef]
- Le Nard, M.; De Hertogh, A.A. Bulb growth and development and flowering. In Physiology of Flower Bulbs; De Hertogh, A., Le Nard, M., Eds.; Elsevier: Amsterdam, The Netherlands, 1993; pp. 29–43. [Google Scholar]
- Wang, W.; Su, X.X.; Tian, Z.P.; Liu, Y.; Zhou, Y.W.; He, M. Transcriptome profiling provides insights into dormancy release during cold storage of Lilium pumilum. BMC Genom. 2018, 19, 196. [Google Scholar] [CrossRef] [PubMed]
- Fang, S.Z.; Zhang, J.; Cai, X.M.; Zheng, D.J.; Guo, W.J.; Yang, C.L.; Lin, Z.M.; Liu, Y.G.; Chen, S.L.; Huang, Y.W. Research and Application of Lily Bulblet Breeding and Its Supporting Technology; Institute of Biotechnology, Fujian Academy of Agricultural Sciences: Fuzhou, China, 2019. [Google Scholar]
- Guo, F.Q.; Zhou, S.J.; Wu, C.; Xia, Y.P.; Ding, W.W.; Wang, W.P.; Li, X.; Li, B.J.; Qin, D.H.; Zheng, H.Y.; et al. Research and Demonstration of Key Technology of Localised Breeding System for High-Grade Cut Flower Lily; Institute of Horticulture, Zhejiang Academy of Agricultural Sciences: Hangzhou, China, 2012. [Google Scholar]
- Xia, Y.P.; Gao, X.C. Try to discuss lilies and other bulbous flowers commercial seed ball localisation problem. Progress of flower science and technology in China. In Proceedings of the Second National Flower Science and Technology Information Exchange Conference, Shunde, China, 30 June 2001. [Google Scholar]
- Xia, Y.P.; Pan, J.M.; Zheng, H.J.; Cao, R.; Huang, C.H.; Fang, M.G.; Li, F. Research on the Development of Domestic Breeding of Oriental Lily Bulbs; College of Agriculture and Biotechnology, Zhejiang University: Hangzhou, China, 2004. [Google Scholar]
- Yoshiji, N. Factors Affecting the Regeneration and Growth of Bulblets in Bulb-scale Cultures of Lilium rubellum Baker. J. Jpn. Soc. Hortic. Sci. 1985, 54, 82–86. [Google Scholar]
- Sun, H.M.; Li, T.L.; Li, Y.F. Changes of phenols content and activity of enzymes related to phenols in Lily bulbs stored at different cold temperatures for breaking dormancy. Sci. Agric. Sin. 2004, 37, 1777–1782. [Google Scholar]
- Xia, Y.P.; Huang, C.H.; He, G.F.; Zheng, H.J. Changes of carbohydrates metabolism and enzymes activities in low temperature storage for bulbs of Lilium Oriental hybrids. Acta Hortic. Sin. 2006, 33, 571–576. [Google Scholar] [CrossRef]
- Langens-Gerrits, M.M.; Kuijpers, A.M.; De Klerk, G.J.; Croes, A.F. Contribution of explant carbohydrate reserves and sucrose in the medium to bulb growth of lily regenerated on scale segments in vitro. Physiol. Plant. 2003, 117, 245–255. [Google Scholar] [CrossRef]
- Shi, G.Y.; Xu, Q.; He, X.H.; Liang, Q.L.; Wang, Y.X. Changes of antioxidant enzymes in the bulbs of Lily stored at low temperature and its effect on the dormancy release. Chin. Agric. Sci. Bull. 2010, 7, 156–165. [Google Scholar]
- Nir, G.; Shulman, Y.; Fanberstein, L.; Lavee, S. Changes in the activity of catalase (EC 1.11.1.6) in relation to the dormancy of grapevine (Vitis vinifera L.) buds. Plant Physiol. 1986, 81, 1140–1142. [Google Scholar] [CrossRef]
- Zhao, Y.J.; Liu, C.; Sui, J.J.; Liang, J.H.; Ge, J.T.; Li, J.R.; Pan, W.Q.; Yi, M.F.; Du, Y.P.; Wu, J. A wake-up call: Signaling in regulating ornamental geophytes dormancy. Ornam. Plant Res. 2022, 2, 82–91. [Google Scholar] [CrossRef]
- Wu, J.; Jin, Y.J.; Liu, C.; Vonapartis, E.; Liang, J.H.; Wu, W.J.; Gazzarrini, S.; He, J.N.; Yi, M.F. GhNAC83 inhibits corm dormancy release by regulating ABA signaling cytokinin biosynthesis in Gladiolus hybridus. J. Exp. Bot. 2019, 70, 1221–1237. [Google Scholar] [CrossRef] [PubMed]
- Ji, H.T.; Zhu, Y.Y.; Tian, S.; Xu, M.Y.; Tian, Y.M.; Li, L.; Wang, H.; Hu, L.; Ji, Y.; Ge, J.; et al. Downregulation of leaf flavin content induces early flowering and photoperiod gene expression in Arabidopsis. BMC Plant. Biol. 2014, 14, 237. [Google Scholar] [CrossRef] [PubMed]
- Li, L.; Hu, L.; Han, L.P.; Ji, H.T.; Zhu, Y.Y.; Wang, X.B.; Ge, J.; Xu, M.Y.; Shen, D.; Dong, H.S. Expression of turtle riboflavin-binding protein represses mitochondrial electron transport gene expression and promotes flowering in Arabidopsis. BMC Plant Biol. 2014, 14, 381. [Google Scholar] [CrossRef] [PubMed]
- Zha, Z.P.; Tang, R.; Wang, C.; Li, Y.L.; Liu, S.; Wang, L.; Wang, K. Riboflavin inhibits browning of fresh-cut apples by repressing phenolic metabolism and enhancing antioxidant system. Postharvest Biol. Tec. 2022, 187, 111867. [Google Scholar] [CrossRef]
- Jiadkong, K.; Fauzia, A.N.; Yamaguchi, N.; Ueda, A. Exogenous riboflavin (vitamin B2) application enhances salinity tolerance through the activation of its biosynthesis in rice seedlings under salinity stress. Plant Sci. 2024, 339, 111929. [Google Scholar] [CrossRef]
- Hino, S.; Sakamoto, A.; Nagaoka, K.; Anan, K.; Wang, Y.; Mimasu, S.; Umehara, T.; Yokoyama, S.; Kosai, K.; Nakao, M. FAD-dependent lysine-specific demethylase-1 regulates cellular energy expenditure. Nat. Commun. 2012, 3, 758. [Google Scholar] [CrossRef]
- Tian, Q.Z.; Wang, G.; Ma, X.X.; Shen, Q.W.; Ding, M.L.; Yang, X.Y.; Luo, X.L.; Li, R.R.; Wang, Z.H.; Wang, X.Y.; et al. Riboflavin integrates cellular energetics and cell cycle to regulate maize seed development. Plant. Biotechnol. J. 2022, 20, 1487–1501. [Google Scholar] [CrossRef]
- Xie, L.J.; Yang, X.T.; Wang, R.L.; Cheng, H.P.; Li, Z.Y.; Liu, L.; Mao, L.; Wang, M.; Cheng, L. Identification of flavin mononucleotide as a cell-active artificial N6-Methyladenosine RNA demethylase. Angew. Chem. Int. Ed. 2019, 58, 5028–5032. [Google Scholar] [CrossRef]
- Xu, X.P.; Zhang, C.Y.; Xu, X.Q.; Cai, R.D.; Guan, Q.X.; Chen, X.H.; Chen, Y.K.; Zhang, Z.H.; Xu, X.; Lin, Y.L.; et al. Riboflavin mediates m6A modification targeted by miR408, promoting early somatic embryogenesis in longan. Plant Physiol. 2023, 192, 1799–1820. [Google Scholar] [CrossRef]
- Olsen, R.K.J.; Olpin, S.E.; Andresen, B.S.; Miedzybrodzka, Z.H.; Pourfarzam, M.; Merinero, B.; Frerman, F.E.; Beresford, M.W.; Dean, J.C.S.; Cornelius, N.; et al. ETFDH mutations as a major cause of riboflavin-responsive multiple acyl-CoA dehydrogenation deficiency. Brain 2007, 130, 2045–2054. [Google Scholar] [CrossRef]
- Yıldız, Y.; Talim, B.; Haliloglu, G.; Topaloglu, H.; Akçören, Z.; Dursun, A.; Sivri, H.S.; Coşkun, T.; Tokatlı, A. Determinants of riboflavin responsiveness in multiple Acyl-CoA dehydrogenase deficiency. Pediatr. Neurol. 2019, 99, 69–75. [Google Scholar] [CrossRef] [PubMed]
- Berger, S.L.; Sassone-Corsi, P. Metabolic signaling to chromatin. CSH Perspect. Biol. 2016, 8, a19463. [Google Scholar] [CrossRef] [PubMed]
- Pan, W.Q.; Li, J.R.; Du, Y.P.; Zhao, Y.J.; Xin, Y.; Wang, S.K.; Liu, C.; Lin, Z.M.; Fang, S.Z.; Yang, Y.D.; et al. Epigenetic silencing of callose synthase by VIL1 promotes bud-growth transition in lily bulbs. Nat. Plants 2023, 9, 1451–1467. [Google Scholar] [CrossRef]
- Wu, J.; Zhao, Y.J.; Pan, W.Q.; Li, R.; Wang, S.K.; Wu, J.X.; Long, S.; Du, Y.P.; Yang, Y.D.; Wang, J.H.; et al. Development and Application of Several Lily Bulb Dormancy Marker Genes. Chinese Patent CN202310897544.1, 22 September 2023. [Google Scholar]
- Tarquini, G.; Cione, E. Small non-coding RNA in plants: From basic science to innovative applications. MicroRNA 2023, 12, 177–188. [Google Scholar] [CrossRef] [PubMed]
- Liu, N.; Jiang, Y.J.; Zhu, T.; Li, Z.N.; Sui, S.Z. Small RNA degradome sequencing in floral bud reveal roles of miRNAs in dormancy release of chimonanthus praecox. Int. J. Mol. Sci. 2023, 24, 4210. [Google Scholar] [CrossRef]
- Zhang, Y.X.; Gao, L.Q.; Wang, Y.Y.; Niu, D.M.; Yuan, Y.C.; Liu, C.Y.; Zhan, X.M.; Gai, S.P. Dual functions of PsmiR172b-PsTOE3 module in dormancy release and flowering in tree peony (Paeonia suffruticosa). Hortic. Res. 2023, 10, uhad033. [Google Scholar] [CrossRef]
- Huo, H.Q.; Wei, S.H.; Bradford, K.J. DELAY OF GERMINATION1 (DOG1) regulates both seed dormancy and flowering time through microRNA pathways. Proc. Natl. Acad. Sci. USA 2016, 113, E2199–E2206. [Google Scholar] [CrossRef]
- Zhou, Y.W.; Wang, W.; Yang, L.H.; Su, X.X.; He, M. Identification and expression analysis of microRNAs in response to dormancy release during cold storage of Lilium pumilum bulbs. J. Plant Growth Regul. 2021, 40, 388–404. [Google Scholar] [CrossRef]
- Liu, S.Y.; Yang, J.W.; Tang, X.; Wang, Z.M.; Jin, X.; Li, S.G.; Zhang, N.; Si, H.J. Identification of miRNAs Associated with the Process of Potato Tuber Dormancy Release; Potato Industry and Seed Innovation: Qiqihar, China, 2022; pp. 271–272. [Google Scholar]
- Zhang, Q.; Zhao, Y.Q.; Gao, X.; Jia, G.X. Analysis of miRNA-mediated regulation of flowering induction in Lilium × formolongi. BMC Plant Biol. 2021, 21, 190. [Google Scholar] [CrossRef]
- Ou, T.; Zhang, M.; Gao, H.Y.; Wang, F.; Xu, W.F.; Liu, X.J.; Wang, L.; Wang, R.L.; Xie, J. Study on the Potential for Stimulating Mulberry Growth and Drought Tolerance of Plant Growth-Promoting Fungi. Int. J. Mol. Sci. 2023, 24, 4090. [Google Scholar] [CrossRef]
- Mei, X.P.; Zhao, Z.K.; Bai, Y.; Yang, Q.Y.; Gan, Y.L.; Wang, W.Q.; Li, C.F.; Wang, J.G.; Cai, Y.L. Salt Tolerant Gene 1 contributes to salt tolerance by maintaining photosystem II activity in maize. Plant Cell Environ. 2023, 46, 1833–1848. [Google Scholar] [CrossRef] [PubMed]
- Li, S.; Feng, X.W.; Zhang, X.Y.; Xie, S.X.; Ma, F.Y. Phospholipid and antioxidant responses of oleaginous fungus Cunninghamella echinulata against hydrogen peroxide stress. Arch. Biochem. Biophys. 2022, 731, 109447. [Google Scholar] [CrossRef] [PubMed]
- Westerhold, L.E.; Bridges, L.C.; Shaikh, S.R.; Zeczycki, T.N. Kinetic and Thermodynamic Analysis of Acetyl-CoA Activation of Staphylococcus aureus Pyruvate Carboxylase. Biochemistry 2017, 56, 3492–3506. [Google Scholar] [CrossRef] [PubMed]
- Shen, W.H.; Cong, R.P.; Li, X.P.; Huang, Q.Y.; Zheng, L.P.; Wang, J.W. Effects of branched-chain amino acids on Shiraia perylenequinone production in mycelium cultures. Microb. Cell Fact. 2023, 22, 57. [Google Scholar] [CrossRef]
- Pan, J.G.; Wang, K.F.; Zheng, Y.L.; Liu, Y.H.; Guang, Z.S. Method for determination of water soluble vitamin in pollen by high performance liquid chromatography. J. Tongji Univ. 2001, 29, 581–583. [Google Scholar]
- Fang, S.Z.; Lin, M.; Ali, M.M.; Zheng, Y.P.; Yi, X.Y.; Wang, S.J.; Chen, F.X.; Lin, Z.M. LhANS-rr1, LhDFR, and LhMYB114 Regulate Anthocyanin Biosynthesis in Flower Buds of Lilium ‘Siberia’. Genes 2023, 23, 559. [Google Scholar] [CrossRef]
- Tian, S.N.; Ali, M.M.; Ke, M.L.; Lu, Y.X.; Zheng, Y.P.; Cai, X.M.; Fang, S.Z.; Wu, J.; Lin, Z.M.; Chen, F.X. Novel R2R3-MYB Transcription Factor LhMYB1 Promotes Anthocyanin Accumulation in Lilium concolor var. pulchellum. Horticulturae 2024, 10, 509. [Google Scholar] [CrossRef]
- Wang, S.J.; Yi, X.Y.; Zhang, L.J.; Ali, M.M.; Ke, M.L.; Lu, Y.X.; Zheng, Y.P.; Cai, X.M.; Fang, S.Z.; Wu, J.; et al. Characterisation and Expression Analysis of LdSERK1, a Somatic Embryogenesis Gene in Lilium davidii var. unicolor. Plants 2024, 13, 1495. [Google Scholar] [CrossRef]
- Mackowiak, S.D. Identification of novel and known miRNAs in deep-sequencing data with miRDeep2. Curr. Protoc. Bioinform. 2011, 36, 12.10.1–12.10.15. [Google Scholar] [CrossRef]
- Robinson, M.D.; McCarthy, D.J.; Smyth, G.K. edgeR: A Bioconductor package for differential expression analysis of digital gene expression data. Bioinformatics 2010, 26, 139–140. [Google Scholar] [CrossRef]
- Wu, H.; Ma, Y.; Chen, T.; Wang, M.; Wang, X. PsRobot: A web-based plant small RNA meta-analysis toolbox. Nucleic Acids Res. 2012, 40, W22–W28. [Google Scholar] [CrossRef] [PubMed]
- Liang, Y.; Yuan, S.X.; Feng, H.Y.; Xu, L.F.; Yuan, Y.Y.; Liu, C.; Ming, J. Cloning and expression analysis of actin gene (lilyActin) from Lily. Acta Hortic. Sin. 2013, 40, 1318–1326. [Google Scholar]
- Tamura, K.; Peterson, D.; Peterson, N.; Stecher, G.; Nei, M.; Kumar, S. MEGA5: Molecular evolutionary genetics analysis using maximum likelihood, evolutionary distance, and maximum parsimony methods. Mol. Biol. Evol. 2011, 28, 2731–2739. [Google Scholar] [CrossRef] [PubMed]
- Wise, A.A.; Liu, Z.; Binns, A.N. Three methods for the introduction of foreign DNA into agrobacterium. Methods Mol. Biol. 2006, 343, 43–53. [Google Scholar] [CrossRef]
- Xu, K.; Huang, X.; Wu, M.; Wang, Y.; Chang, Y.; Liu, K.; Zhang, J.; Zhang, Y.; Zhang, F.; Yi, L.; et al. A rapid, highly efficient and economical method of agrobacterium-mediated in planta transient transformation in living onion epidermis. PLoS ONE 2014, 9, e83556. [Google Scholar] [CrossRef]
- He, G.F.; Xia, Y.P.; Huang, C.H.; Zheng, H.J. Morphological and physiological changes of oriental lily bulbs during dormancy release with low temperature storage. Acta Agric. Zhejiangensis 2006, 18, 167–170. [Google Scholar]
- Ma, X.L.; Zhang, X.G.; Zhao, K.K.; Li, F.P.; Li, K.; Ning, L.L.; He, J.L.; Xin, Z.Y.; Yin, D.M. Small RNA and Degradome Deep Sequencing Reveals the Roles of microRNAs in Seed Expansion in Peanut (Arachis hypogaea L.). Front. Plant Sci. 2018, 9, 349. [Google Scholar] [CrossRef]
- Bojórquez-Orozco, A.M.; Arce-Leal, Á.P.; Montes, R.A.C.; Santos-Cervantes, M.E.; Cruz-Mendívil, A.; Méndez-Lozano, J.; Castillo, A.G.; Rodríguez-Negrete, E.A.; Leyva-López, N.E. Differential Expression of miRNAs Involved in Response to Candidatus Liberibacter asiaticus Infection in Mexican Lime at Early and Late Stages of Huanglongbing Disease. Plants 2023, 12, 1039. [Google Scholar] [CrossRef]
- Hua, X.T.; Li, Z.; Dou, M.J.; Zhang, Y.Q.; Zhao, D.X.; Shi, H.H.; Li, Y.H.; Li, S.Y.; Huang, Y.M.; Qi, Y.Y.; et al. Transcriptome and small RNA analysis unveils novel insights into the C4 gene regulation in sugarcane. Planta 2024, 259, 120. [Google Scholar] [CrossRef]
- Wu, L.; Zhou, H.; Zhang, Q.; Zhang, J.; Ni, F.; Liu, C.; Qi, Y. DNA methylation mediated by a microRNA pathway. Mol. Cell. 2010, 38, 465–475. [Google Scholar] [CrossRef]
- Bai, S.; Saito, T.; Ito, A.; Tuan, P.A.; Xu, Y.; Teng, Y.; Moriguchi, T. Small RNA and PARE sequencing in flower bud reveal the involvement of sRNAs in endodormancy release of Japanese pear (Pyrus pyrifolia ‘Kosui’). BMC Genom. 2016, 17, 230. [Google Scholar] [CrossRef] [PubMed]
- Soto, E.; Sanchez, E.; Nuñez, C.; Montes, C.; Rothkegel, K.; Andrade, P.; Prieto, H.; Almeida, A.M. Small RNA differential expression analysis reveals miRNAs involved in dormancy progression in sweet cherry floral buds. Plants 2022, 11, 2396. [Google Scholar] [CrossRef] [PubMed]
- Reddi, A.S.; Ho, P.K.; Camerini-Davalos, R.A. The role of riboflavin in carbohydrate metabolism. Adv. Exp. Med. Biol. 1979, 119, 243–250. [Google Scholar] [CrossRef]
- Deng, B.L.; Deng, S.; Sun, F.; Zhang, S.J.; Dong, H.S. Down-regulation of free riboflavin content induces hydrogen peroxide and a pathogen defense in Arabidopsis. Plant Mol. Biol. 2011, 77, 185–201. [Google Scholar] [CrossRef]
- Bañuelos, G.R.; Argumedo, R.; Patel, K.; Ng, V.; Zhou, F.; Vellanoweth, R.L. The developmental transition to flowering in Arabidopsis is associated with an increase in leaf chloroplastic lipoxygenase activity. Plant Sci. 2008, 174, 366–373. [Google Scholar] [CrossRef]
- Chen, Z.; Zhao, P.X.; Miao, Z.Q.; Qi, G.F.; Wang, Z.; Yuan, Y.; Ahmad, N.; Cao, M.J.; Hell, R.; Wirtz, M.; et al. SULTR3s function in chloroplast sulfate uptake and affect ABA biosynthesis and the stress response. Plant Physiol. 2019, 180, 593–604. [Google Scholar] [CrossRef]
- Tang, S.Y. Mitochondrial Dysfunctions and Interention Strategy in Riboflavin-Responsive Multiple acyl-coA Dehydrogenation. Master’s Thesis, Shandong University, Jinan, China, 2023. [Google Scholar]
- Nagao, M.; Tanaka, K. FAD-dependent regulation of transcription translation post-translational processing post-processing stability of various mitochondrial acyl-CoA dehydrogenases of electron transfer flavoprotein the site of holoenzyme formation. J. Biol. Chem. 1992, 267, 17925–17932. [Google Scholar] [CrossRef]
- Cai, L.; Sutter, B.M.; Li, B.; Tu, B.P. Acetyl-CoA induces cell growth and proliferation by promoting the acetylation of histones at growth genes. Mol. Cell. 2011, 42, 426–437. [Google Scholar] [CrossRef]
- Xu, Q.T.; Yue, Y.P.; Liu, B.; Chen, Z.T.; Ma, X.; Wang, J.; Zhao, Y.; Zhou, D.X. ACL and HAT1 form a nuclear module to acetylate histone H4K5 and promote cell proliferation. Nat. Commun. 2023, 14, 3265. [Google Scholar] [CrossRef]
- Jamali Langeroudi, A.; Sabet, M.S.; Jalali-Javaran MZamani, K.; Lohrasebi, T.; Ali Malboobi, M. Functional assessment of AtPAP17; encoding a purple acid phosphatase involved in phosphate metabolism in Arabidopsis thaliana. Biotechnol. Lett. 2023, 45, 719–739. [Google Scholar] [CrossRef]
- Zhu, D.; Li, X.Y.; Tian, Y. Mitochondrial-to-nuclear communication in aging: An epigenetic perspective. Trends Biochem. Sci. 2022, 47, 645–659. [Google Scholar] [CrossRef] [PubMed]











| Apical Bud Morphology | Mock | 0.1 mM | 0.5 mM |
|---|---|---|---|
| >1 cm | 9 | 28 | 15 |
| ≤1 cm | 37 | 20 | 37 |
| Total | 46 | 48 | 52 |
| Sprouting percentage (%) | 20.9 | 58.3 | 28.8 |
| Apical Bud Morphology | Mock | 0.1 mM | 0.5 mM |
|---|---|---|---|
| ≤1 cm | 9 | 4 | 5 |
| >1 cm | 6 | 11 | 10 |
| Total | 15 | 15 | 15 |
| Sprouting percentage (%) | 40 | 73.3 | 66.6 |
| Riboflavin Treatment | Number of Plants | Number of Buds | 7 May 2023 Number of Blooms |
|---|---|---|---|
| Mock | 15 | 36 | 11 |
| 0.1 mM | 15 | 40 | 20 |
| 0.5 mM | 15 | 34 | 8 |
Disclaimer/Publisher’s Note: The statements, opinions and data contained in all publications are solely those of the individual author(s) and contributor(s) and not of MDPI and/or the editor(s). MDPI and/or the editor(s) disclaim responsibility for any injury to people or property resulting from any ideas, methods, instructions or products referred to in the content. |
© 2024 by the authors. Licensee MDPI, Basel, Switzerland. This article is an open access article distributed under the terms and conditions of the Creative Commons Attribution (CC BY) license (https://creativecommons.org/licenses/by/4.0/).
Share and Cite
Xu, X.; Yang, C.; Zheng, Y.; Guo, W.; Lai, Z.; Fang, S. Transcriptome-Wide Identification of miRNAs and Their Targets During Riboflavin-Promoted Dormancy Release in Lilium ‘Siberia’. Horticulturae 2025, 11, 17. https://doi.org/10.3390/horticulturae11010017
Xu X, Yang C, Zheng Y, Guo W, Lai Z, Fang S. Transcriptome-Wide Identification of miRNAs and Their Targets During Riboflavin-Promoted Dormancy Release in Lilium ‘Siberia’. Horticulturae. 2025; 11(1):17. https://doi.org/10.3390/horticulturae11010017
Chicago/Turabian StyleXu, Xiaoping, Chenglong Yang, Yiping Zheng, Wenjie Guo, Zhongxiong Lai, and Shaozhong Fang. 2025. "Transcriptome-Wide Identification of miRNAs and Their Targets During Riboflavin-Promoted Dormancy Release in Lilium ‘Siberia’" Horticulturae 11, no. 1: 17. https://doi.org/10.3390/horticulturae11010017
APA StyleXu, X., Yang, C., Zheng, Y., Guo, W., Lai, Z., & Fang, S. (2025). Transcriptome-Wide Identification of miRNAs and Their Targets During Riboflavin-Promoted Dormancy Release in Lilium ‘Siberia’. Horticulturae, 11(1), 17. https://doi.org/10.3390/horticulturae11010017

