Dopamine-Conjugated Methacrylated Gelatin Hydrogel—Physical, Mechanical, and Biological Properties
Abstract
1. Introduction
2. Results and Discussion
2.1. Chemical Characterizations
2.2. Physiochemical and Mechanical Properties
2.3. Rheological Properties and Potential of Injectability
2.4. Mechanical and Adhesive Properties
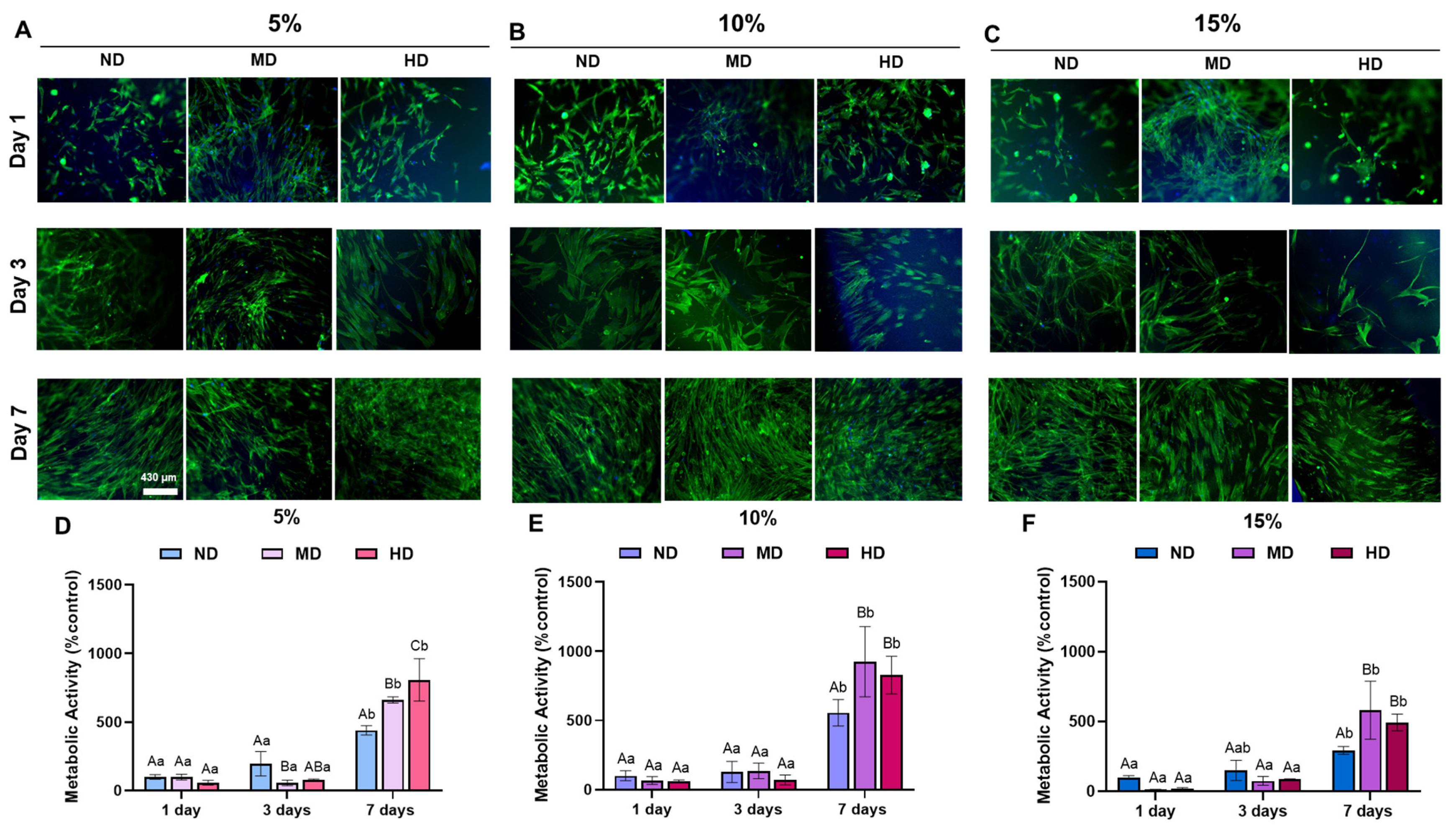
2.5. Cytocompatibility
3. Conclusions
4. Materials and Methods
4.1. Synthesis of GelMA
4.2. Synthesis of GelMA-DOPA Conjugate
4.3. Chemical Properties FTIR, H NMR
4.4. Physical Properties: Swelling, Biodegradation
4.5. Rheological Properties
4.6. Mechanical Properties
4.7. Adhesion Properties
4.8. Cytocompatibility
4.9. Cell Adhesion
4.10. Statistical Analysis
Supplementary Materials
Author Contributions
Funding
Institutional Review Board Statement
Informed Consent Statement
Data Availability Statement
Acknowledgments
Conflicts of Interest
Abbreviations
| DOPA | Dopamine |
| GelMA | Methacrylate Gelatin |
References
- Li, Y.; Meng, Q.; Chen, S.; Ling, P.; Kuss, M.A.; Duan, B.; Wu, S. Advances, challenges, and prospects for surgical suture materials. Acta Biomater. 2023, 168, 78–112. [Google Scholar] [CrossRef] [PubMed]
- Rahimnejad, M.; Zhong, W. Mussel-inspired hydrogel tissue adhesives for wound closure. RSC Adv. 2017, 7, 47380–47396. [Google Scholar] [CrossRef]
- Nam, S.; Mooney, D. Polymeric Tissue Adhesives. Chem. Rev. 2021, 121, 11336–11384. [Google Scholar] [CrossRef] [PubMed]
- Jeon, E.Y.; Hwang, B.H.; Yang, Y.J.; Kim, B.J.; Choi, B.-H.; Jung, G.Y.; Cha, H.J. Rapidly light-activated surgical protein glue inspired by mussel adhesion and insect structural crosslinking. Biomaterials 2015, 67, 11–19. [Google Scholar] [CrossRef]
- Zhu, W.; Peck, Y.; Iqbal, J.; Wang, D.-A. A novel DOPA-albumin based tissue adhesive for internal medical applications. Biomaterials 2017, 147, 99–115. [Google Scholar] [CrossRef]
- Gowda, A.H.; Bu, Y.; Kudina, O.; Krishna, K.V.; Bohara, R.A.; Eglin, D.; Pandit, A. Design of tunable gelatin-dopamine based bioadhesives. Int. J. Biol. Macromol. 2020, 164, 1384–1391. [Google Scholar] [CrossRef]
- Pirmoradian, M.; Hooshmand, T.; Najafi, F.; Nazarpak, M.H.; Davaie, S. Design, synthesis, and characterization of a novel dual cross-linked gelatin-based bioadhesive for hard and soft tissues adhesion capability. Biomed. Mater. 2022, 17, 065010. [Google Scholar] [CrossRef]
- Lin, Y.-C.; Wang, H.-Y.; Tang, Y.-C.; Lin, W.-R.; Tseng, C.-L.; Hu, C.-C.; Chung, R.-J. Enhancing wound healing and adhesion through dopamine-assisted gelatin-silica hybrid dressings. Int. J. Biol. Macromol. 2024, 258, 128845. [Google Scholar] [CrossRef]
- Delgado, A.H.S.; Young, A.M.; Deshpande, P.A. Methacrylate peak determination and selection recommendations using ATR-FTIR to investigate polymerisation of dental methacrylate mixtures. PLoS ONE 2021, 16, e0252999. [Google Scholar] [CrossRef]
- Chen, J.; Han, L.; Liu, J.; Zeng, H. Mussel-Inspired Adhesive Hydrogels: Chemistry and Biomedical Applications. Chin. J. Chem. 2023, 41, 3729–3738. [Google Scholar] [CrossRef]
- Chen, J.; Zeng, H. Designing Bio-Inspired Wet Adhesives through Tunable Molecular Interactions. J. Colloid Interface Sci. 2023, 645, 591–606. [Google Scholar] [CrossRef] [PubMed]
- Lu, Y.; Xu, X.; Li, J. Recent advances in adhesive materials used in the biomedical field: Adhesive properties, mechanism, and applications. J. Mater. Chem. B 2023, 11, 3338–3355. [Google Scholar] [CrossRef] [PubMed]
- Tao, C.; Jin, M.; Yao, H.; Wang, D.-A. Dopamine based adhesive nano-coatings on extracellular matrix (ECM) based grafts for enhanced host–graft interfacing affinity. Nanoscale 2021, 13, 18148–18159. [Google Scholar] [CrossRef] [PubMed]
- Montazerian, H.; Baidya, A.; Haghniaz, R.; Davoodi, E.; Ahadian, S.; Annabi, N.; Khademhosseini, A.; Weiss, P.S. Stretchable and Bioadhesive Gelatin Methacryloyl-Based Hydrogels Enabled by in Situ Dopamine Polymerization. ACS Appl. Mater. Interfaces 2021, 13, 40290–40301. [Google Scholar] [CrossRef]
- Young, A.T.; White, O.C.; Daniele, M.A. Rheological Properties of Coordinated Physical Gelation and Chemical Crosslinking in Gelatin Methacryloyl (GelMA) Hydrogels. Macromol. Biosci. 2020, 20, 2000183. [Google Scholar] [CrossRef]
- Jung, J.; Oh, J. Swelling characterization of photo-cross-linked gelatin methacrylate spherical microgels for bioencapsulation. e-Polymers 2014, 14, 161–168. [Google Scholar] [CrossRef]
- Gan, D.; Xu, T.; Xing, W.; Wang, M.; Fang, J.; Wang, K.; Ge, X.; Chan, C.W.; Ren, F.; Tan, H.; et al. Mussel-inspired dopamine oligomer intercalated tough and resilient gelatin methacryloyl (GelMA) hydrogels for cartilage regeneration. J. Mater. Chem. B 2019, 7, 1716–1725. [Google Scholar] [CrossRef]
- Montazerian, H.; Hassani Najafabadi, A.; Davoodi, E.; Seyedmahmoud, R.; Haghniaz, R.; Baidya, A.; Gao, W.; Annabi, N.; Khademhosseini, A.; Weiss, P.S. Poly-Catecholic Functionalization of Biomolecules for Rapid Gelation, Robust Injectable Bioadhe-sion, and Near-Infrared Responsiveness. Adv. Healthc. Mater. 2023, 12, 2203404. [Google Scholar] [CrossRef]
- Hoch, E.; Hirth, T.; Tovar, G.E.M.; Borchers, K. Chemical tailoring of gelatin to adjust its chemical and physical properties for functional bioprinting. J. Mater. Chem. B 2013, 1, 5675–5685. [Google Scholar] [CrossRef]
- Zhuang, Y.; Seong, J.G.; Lee, Y.M. Polyimides containing aliphatic/alicyclic segments in the main chains. Prog. Polym. Sci. 2019, 92, 35–88. [Google Scholar] [CrossRef]
- Kord Forooshani, P.; Lee, B.P. Recent approaches in designing bioadhesive materials inspired by mussel adhesive protein. J. Polym. Sci. Part. A Polym. Chem. 2017, 55, 9–33. [Google Scholar] [CrossRef] [PubMed]
- Zhang, L.; Rowan, S.J. Effect of Sterics and Degree of Cross-Linking on the Mechanical Properties of Dynamic Poly(alkylurea–urethane) Networks. Macromolecules 2017, 50, 5051–5060. [Google Scholar] [CrossRef]
- Blanchard, A.F.; Wootton, P.M. Entanglement and other steric effects in crosslinked polymers. J. Polym. Sci. 1959, 34, 627–649. [Google Scholar] [CrossRef]
- Kim, K.; Ryu, J.H.; Lee, D.Y.; Lee, H. Bio-inspired catechol conjugation converts water-insoluble chitosan into a highly water-soluble, adhesive chitosan derivative for hydrogels and LbL assembly. Biomater. Sci. 2013, 1, 783–790. [Google Scholar] [CrossRef]
- Montazerian, H.; Davoodi, E.; Najafabadi, A.H.; Haghniaz, R.; Baidya, A.; Annabi, N.; Khademhosseini, A.; Weiss, P.S. Injectable gelatin-oligo-catechol conjugates for tough thermosensitive bioadhesion. Cell Rep. Phys. Sci. 2023, 4, 101259. [Google Scholar] [CrossRef]
- O’COnnell, C.D.; Zhang, B.; Onofrillo, C.; Duchi, S.; Blanchard, R.; Quigley, A.; Bourke, J.; Gambhir, S.; Kapsa, R.; Di Bella, C.; et al. Tailoring the mechanical properties of gelatin methacryloyl hydrogels through manipulation of the photocrosslinking conditions. Soft Matter 2018, 14, 2142–2151. [Google Scholar] [CrossRef]
- Jia, W.; Liu, Z.; Ma, Z.; Hou, P.; Cao, Y.; Shen, Z.; Li, M.; Zhang, H.; Guo, X.; Sang, S. 3D Bioprinting-Based Dopamine-Coupled Flexible Material for Nasal Cartilage Repair. Aesthetic Plast. Surg. 2024, 48, 2951–2964. [Google Scholar] [CrossRef]
- Demirci, G.; Niedźwiedź, M.; Charęza, M.; Drozd, R.; El Fray, M. Hydrolytic and Enzymatic Degradation of Photocurable Polymer Networks Comprising Ester-Urethane Building Block, PEGylated Fibrinogen and Catechol Units. 2024. Available online: https://chemrxiv.org/engage/chemrxiv/article-details/66f7157951558a15ef59cded (accessed on 5 April 2025).
- Liu, X.; Tang, B.; Li, Q.; Xiao, W.; Wang, X.; Xiao, H.; Zheng, Z. Hydrophilic competent and enhanced wet-bond strength castor oil-based bioadhesive for bone repair. Colloids Surfaces B Biointerfaces 2022, 219, 112835. [Google Scholar] [CrossRef]
- Zhang, H.; Zhou, L.; Zhang, W. Control of Scaffold Degradation in Tissue Engineering: A Review. Tissue Eng. Part B: Rev. 2014, 20, 492–502. [Google Scholar] [CrossRef]
- Sedó, J.; Saiz-Poseu, J.; Busqué, F.; Ruiz-Molina, D. Catechol-Based Biomimetic Functional Materials. Adv. Mater. 2013, 25, 653–701. [Google Scholar] [CrossRef]
- Rahimnejad, M. Thermosensitive Chitosan-Based Hydrogels for Extrusion-Based Bioprinting and Injectable Scaffold for Articular Tissue Engineering. Ph.D. Thesis, Université de Montréal, Montreal, QC, Canada, 2022. [Google Scholar]
- Ren, P.; Yang, C.; Xing, R.; Yan, X. A tough bioadhesive based on co-assembly of polypeptide and polysaccharide for adhesion of soft tissues. Colloids Surfaces A: Physicochem. Eng. Asp. 2024, 689, 133719. [Google Scholar] [CrossRef]
- Okay, O. General properties of hydrogels. In Hydrogel Sensors and Actuators: Engineering and Technology; Springer: Berlin/Heidelberg, Germany, 2010; pp. 1–14. [Google Scholar]
- Lee, D.; Zhang, H.; Ryu, S. Elastic modulus measurement of hydrogels. In Cellulose-Based Superabsorbent Hydrogels; Springer: Berlin/Heidelberg, Germany, 2018; pp. 1–21. [Google Scholar]
- Lin, P.; Ma, S.; Wang, X.; Zhou, F. Molecularly engineered dual-crosslinked hydrogel with ultrahigh mechanical strength, toughness, and good self-recovery. Adv. Mater. 2015, 27, 2054–2059. [Google Scholar] [CrossRef] [PubMed]
- Hu, X.; Vatankhah-Varnoosfaderani, M.; Zhou, J.; Li, Q.; Sheiko, S.S. Weak Hydrogen Bonding Enables Hard, Strong, Tough, and Elastic Hydrogels. Adv. Mater. 2015, 27, 6899–6905. [Google Scholar] [CrossRef]
- Khan, M.J.; Zhang, J.; Guo, Q. Covalent/crystallite cross-linked co-network hydrogels: An efficient and simple strategy for mechanically strong and tough hydrogels. Chem. Eng. J. 2016, 301, 92–102. [Google Scholar] [CrossRef]
- Maitra, J.; Shukla, V.K. Cross-linking in hydrogels—A review. Am. J. Polym. Sci. 2014, 4, 25–31. [Google Scholar]
- Fernández-Vega-Cueto, L.; Persinal-Medina, M.; Vázquez, N.; Chacón, M.; Alfonso-Bartolozzi, B.; Alonso-Alonso, S.; Sánchez, T.; Berisa-Prado, S.; Martínez-López, L.M.; Merayo-Lloves, J.; et al. A Simple, Safe, and Effective Method for Preparing Autologous Bio-Based Fibrin Glue for Ophthalmic Use. Pharmaceutics 2022, 14, 2325. [Google Scholar] [CrossRef]
- Tarafder, S.; Park, G.Y.; Felix, J.; Lee, C.H. Bioadhesives for musculoskeletal tissue regeneration. Acta Biomater. 2020, 117, 77–92. [Google Scholar] [CrossRef]
- Moulay, S. Dopa/Catechol-Tethered Polymers: Bioadhesives and Biomimetic Adhesive Materials. Polym. Rev. 2014, 54, 436–513. [Google Scholar] [CrossRef]
- Yoshii, E. Cytotoxic effects of acrylates and methacrylates: Relationships of monomer structures and cytotoxicity. J. Biomed. Mater. Res. Off. J. Soc. Biomater. Jpn. Soc. Biomater. 1997, 37, 517–524. [Google Scholar] [CrossRef]
- ISO 10993-5; Biological evaluation of medical devices—Part 5: Tests for in vitro cytotoxicity. International Organization for Standardization (ISO): Geneva, Switzerland, 2009.
- O’Keeffe, G.C.; Tyers, P.; Aarsland, D.; Dalley, J.W.; Barker, R.A.; Caldwell, M.A. Dopamine-induced proliferation of adult neural precursor cells in the mammalian subventricular zone is mediated through EGF. Proc. Natl. Acad. Sci. USA 2009, 106, 8754–8759. [Google Scholar] [CrossRef]
- Han, F.; Konkalmatt, P.; Mokashi, C.; Kumar, M.; Zhang, Y.; Ko, A.; Farino, Z.J.; Asico, L.D.; Xu, G.; Gildea, J.; et al. Dopamine D2 receptor modulates Wnt expression and control of cell proliferation. Sci. Rep. 2019, 9, 16861. [Google Scholar] [CrossRef] [PubMed]
- Popolo, M.; McCarthy, D.M.; Bhide, P.G. Influence of Dopamine on Precursor Cell Proliferation and Differentiation in the Embryonic Mouse Telencephalon. Dev. Neurosci. 2004, 26, 229–244. [Google Scholar] [CrossRef] [PubMed]
- Liu, G.-Q.; Liu, Z.-X.; Lin, Z.-X.; Chen, P.; Yan, Y.-C.; Lin, Q.-R.; Hu, Y.-J.; Jiang, N.; Yu, B. Effects of Dopamine on stem cells and its potential roles in the treatment of inflammatory disorders: A narrative review. Stem Cell Res. Ther. 2023, 14, 230. [Google Scholar] [CrossRef] [PubMed]
- Wang, J.L.; Ren, K.F.; Chang, H.; Jia, F.; Li, B.C.; Ji, Y.; Ji, J. Direct adhesion of endothelial cells to bioinspired poly (dopamine) coating through endogenous fibron-ectin and integrin α5β1. Macromol. Biosci. 2013, 13, 483–493. [Google Scholar] [CrossRef]
- Chang, H.-I.; Wang, Y. Cell response to surface and architecture of tissue engineering scaffolds. In Regenerative Medicine and Tissue Engineering—Cells and Biomaterials; InTech Open Access Publisher: Rijeka, Croatia, 2011. [Google Scholar] [CrossRef]
- Xiao, W.; He, J.; Nichol, J.W.; Wang, L.; Hutson, C.B.; Wang, B.; Du, Y.; Fan, H.; Khademhosseini, A. Synthesis and characterization of photocrosslinkable gelatin and silk fibroin interpenetrating polymer network hydrogels. Acta Biomater. 2011, 7, 2384–2393. [Google Scholar] [CrossRef]
- Van Den Bulcke, A.I.; Bogdanov, B.; De Rooze, N.; Schacht, E.H.; Cornelissen, M.; Berghmans, H. Structural and Rheological Properties of Methacrylamide Modified Gelatin Hydrogels. Biomacromolecules 2000, 1, 31–38. [Google Scholar] [CrossRef]
- Holback, H.; Yeo, Y.; Park, K. Hydrogel swelling behavior and its biomedical applications. In Biomedical Hydrogels; Elsevier: Amsterdam, The Netherlands, 2011; pp. 3–24. [Google Scholar] [CrossRef]
- Mehdizadeh, M.; Weng, H.; Gyawali, D.; Tang, L.; Yang, J. Injectable citrate-based mussel-inspired tissue bioadhesives with high wet strength for sutureless wound closure. Biomaterials 2012, 33, 7972–7983. [Google Scholar] [CrossRef]
- Li, Y.; Meng, H.; Liu, Y.; Narkar, A.; Lee, B.P. Gelatin Microgel Incorporated Poly(ethylene glycol)-Based Bioadhesive with Enhanced Adhesive Property and Bioactivity. ACS Appl. Mater. Interfaces 2016, 8, 11980–11989. [Google Scholar] [CrossRef]
- Aminmansour, S.; de Carvalho, A.B.G.; Cardoso, L.M.; Anselmi, C.; Rahimnejad, M.; Dal-Fabbro, R.; Benavides, E.; Campos, T.M.B.; Borges, A.L.S.; Bottino, M.C. Strontium-Doped Bioglass-Laden Gelatin Methacryloyl Hydrogels for Vital Pulp Therapy. J. Funct. Biomater. 2024, 15, 105. [Google Scholar] [CrossRef]
- Rahimnejad, M.; Labonté-Dupuis, T.; Demarquette, N.R.; Lerouge, S. A rheological approach to assess the printability of thermosensitive chitosan-based biomaterial inks. Biomed. Mater. 2020, 16, 015003. [Google Scholar] [CrossRef]
- Ribeiro, J.S.; Sanz, C.K.; Münchow, E.A.; Kalra, N.; Dubey, N.; Suárez, C.E.C.; Fenno, J.C.; Lund, R.G.; Bottino, M.C. Photocrosslinkable methacrylated gelatin hydrogel as a cell-friendly injectable delivery system for chlorhexidine in regenerative endodontics. Dent. Mater. 2022, 38, 1507–1517. [Google Scholar] [CrossRef]
- Rosa, V.; Silikas, N.; Yu, B.; Dubey, N.; Sriram, G.; Zinelis, S.; Lima, A.F.; Bottino, M.C.; Ferreira, J.N.; Schmalz, G.; et al. Guidance on the assessment of biocompatibility of biomaterials: Fundamentals and testing considerations. Dent. Mater. 2024, 40, 1773–1785. [Google Scholar] [CrossRef]






Disclaimer/Publisher’s Note: The statements, opinions and data contained in all publications are solely those of the individual author(s) and contributor(s) and not of MDPI and/or the editor(s). MDPI and/or the editor(s) disclaim responsibility for any injury to people or property resulting from any ideas, methods, instructions or products referred to in the content. |
© 2025 by the authors. Licensee MDPI, Basel, Switzerland. This article is an open access article distributed under the terms and conditions of the Creative Commons Attribution (CC BY) license (https://creativecommons.org/licenses/by/4.0/).
Share and Cite
Lu, W.; Rahimnejad, M.; Sahadi, B.O.; Bottino, M.C. Dopamine-Conjugated Methacrylated Gelatin Hydrogel—Physical, Mechanical, and Biological Properties. Gels 2025, 11, 499. https://doi.org/10.3390/gels11070499
Lu W, Rahimnejad M, Sahadi BO, Bottino MC. Dopamine-Conjugated Methacrylated Gelatin Hydrogel—Physical, Mechanical, and Biological Properties. Gels. 2025; 11(7):499. https://doi.org/10.3390/gels11070499
Chicago/Turabian StyleLu, Weiwen, Maedeh Rahimnejad, Beatriz Ometto Sahadi, and Marco C. Bottino. 2025. "Dopamine-Conjugated Methacrylated Gelatin Hydrogel—Physical, Mechanical, and Biological Properties" Gels 11, no. 7: 499. https://doi.org/10.3390/gels11070499
APA StyleLu, W., Rahimnejad, M., Sahadi, B. O., & Bottino, M. C. (2025). Dopamine-Conjugated Methacrylated Gelatin Hydrogel—Physical, Mechanical, and Biological Properties. Gels, 11(7), 499. https://doi.org/10.3390/gels11070499

