Physical and Gastrointestinal Digestive Properties of Sodium Caseinate Emulsions Regulated by Four Different Polysaccharides
Abstract
1. Introduction
2. Results and Discussion
2.1. Particle Size of Polysaccharide/CAS Emulsions
2.2. Storage Stability of Polysaccharide/CAS Emulsions
2.3. Steady-State Behavior of Polysaccharide/CAS Emulsions
2.4. Frequency Sweeps of Polysaccharide/CAS Emulsions
2.5. Oscillation Amplitude Sweeps of Polysaccharide/CAS Emulsions
2.6. Microstructural Observation
2.7. Antioxidant Activity of Loaded Curcumin Polysaccharide/CAS Emulsions
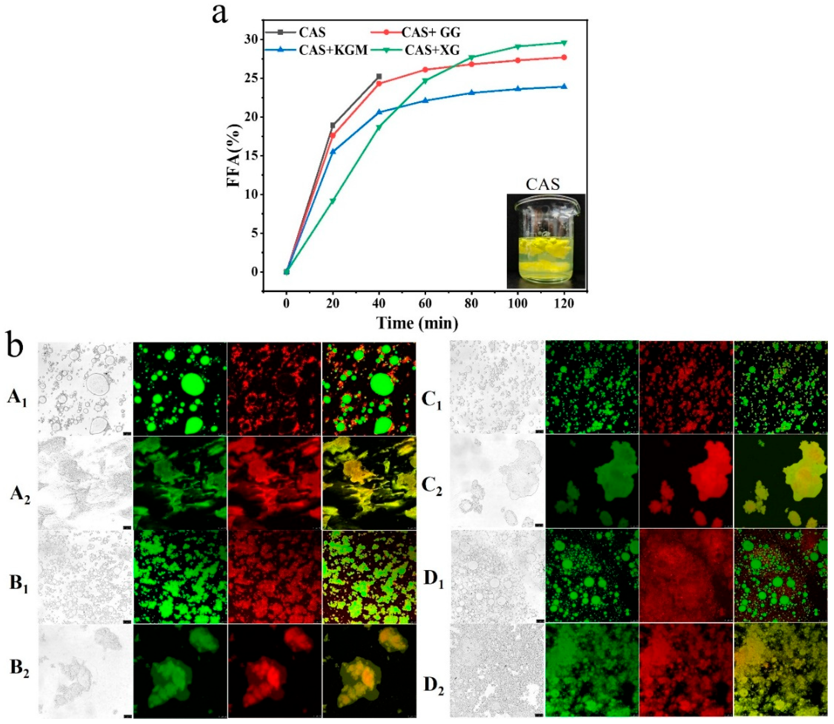
2.8. FFA Release Behavior of Polysaccharide/CAS Emulsion
2.9. Microstructure of Emulsion During In Vitro Digestion
3. Conclusions
4. Materials and Methods
4.1. Materials
4.2. Preparation of Polysaccharide/CAS Emulsions
4.3. Determination of Particle Size
4.4. Storage Stability Analysis
4.5. Rheological Measurements
4.6. Microstructural Observations
4.7. Determination of Antioxidant Activity
4.8. In Vitro Digestion Analysis
4.9. Statistical Analysis
Supplementary Materials
Author Contributions
Funding
Institutional Review Board Statement
Informed Consent Statement
Data Availability Statement
Conflicts of Interest
References
- Wang, Y.; Wang, S.; Li, R.; Wang, Y.; Xiang, Q.; Qiu, S.; Xu, W.; Bai, Y. Synergistic effect of corn fiber gum and chitosan in stabilization of oil in water emulsion. LWT Food Sci. Technol. 2022, 154, 112592. [Google Scholar] [CrossRef]
- Aregbe, A.G.; Hsia, T.; Krasowska, M.; Thang, S.H.; Franks, G.V. Stability and characteristics of kerosene-in-water emulsions with xanthate surfactants: Influence of hydrophilic-lipophilic balance and molecular weight. Colloids Surf. A 2024, 700, 134818. [Google Scholar] [CrossRef]
- Zhao, S.; Li, K.; Huang, H.; Zhao, P.; Su, S.; McClements, D.J.; Chen, S.; Ma, C.; Liu, X.; Liu, F. Regulation of goat whey protein complex interfacial structures by gum Arabic to improve emulsion performance for curcumin delivery and application. Carbohyd. Polym. 2025, 366, 123782. [Google Scholar] [CrossRef] [PubMed]
- Luo, F.; Jian, M.; Li, L.; Xiao, J.; Li, S.; Zhang, N.; Zhu, Z. Stability and bioavailability of β-carotene-loaded emulsions improved by covalent interactions between soybean protein isolate, myricetin, and β-glucan. Int. J. Biol. Macromol. 2025, 332, 147912. [Google Scholar] [CrossRef]
- Mantovani, R.A.; Xavier, A.A.O.; Tavares, G.M.; Mercadante, A.Z. Lutein bioaccessibility in casein-stabilized emulsions is influenced by the free to acylated carotenoid ratio, but not by the casein aggregation state. Food Res. Int. 2022, 161, 111778. [Google Scholar] [CrossRef]
- Zhang, Y.; Liu, Q.; Wang, J.; Xu, W.; Wang, G.; Hu, Z.; Hu, C. Fabrication of sodium caseinate-polysaccharide complexes stabilized emulsion for increased stability and control release of β-carotene. LWT Food Sci. Technol. 2024, 205, 116496. [Google Scholar] [CrossRef]
- Wang, Y.; Huang, Y.; Sun, Y.; Zhao, M.; Liu, Z.; Shi, H.; Zhang, X.; Zhao, Y.; Xia, G.; Shen, X. Effect of non-covalent binding of tannins to sodium caseinate on the stability of high-internal-phase fish oil emulsions. Int. J. Biol. Macromol. 2024, 277, 134171. [Google Scholar] [CrossRef]
- Tao, J.; Ma, Q.; Zhang, Z.; Hu, Z.; Lei, L.; Zhao, G. Improving emulsion stabilizing capacity of sodium caseinate by colloidal lignin particles near the isoelectric point. Food Hydrocoll. 2024, 151, 109813. [Google Scholar] [CrossRef]
- Ren, Z.; Huang, X.; Zhao, Y.; Shi, L.; Yang, S.; Jin, R.; Lin, R.; Liu, S.; Liu, Z.; Zhang, Y.; et al. Novel Pickering emulsions using polysaccharide-myosin complexes: Effect of polysaccharide types. Food Hydrocoll. 2024, 157, 110469. [Google Scholar] [CrossRef]
- Liu, Y.; Liang, Q.; Liu, Y.; Rashid, A.; Qayum, A.; Tuly, J.A.; Ma, H.; Miao, S.; Ren, X. Sodium caseinate/pectin complex-stabilized emulsion: Multi-frequency ultrasound regulation, characterization and its application in quercetin delivery. Food Hydrocoll. 2024, 156, 110316. [Google Scholar] [CrossRef]
- Guo, Q.; Qi, X.; Hu, Y. Complexation Strategies for Enhancing Water-Soluble Protein Stability and Functionality: A Comprehensive Review. Foods 2025, 14, 2359. [Google Scholar] [CrossRef] [PubMed]
- Xu, W.; Xiong, Y.; Li, Z.; Luo, D.; Wang, Z.; Sun, Y.; Shah, B.R. Stability, microstructural and rheological properties of complex prebiotic emulsion stabilized by sodium caseinate with inulin and konjac glucomannan. Food Hydrocoll. 2020, 105, 105772. [Google Scholar] [CrossRef]
- Ke, J.; Wang, Y.; Sun, J.; Wang, X.; Wang, S.; Ma, Y.; Zhao, L.; Zhang, Z. Influence mechanism of chayote (Sechium edule) pectin on the stability of sodium caseinate emulsion. LWT-Food Sci. Technol. 2024, 195, 115831. [Google Scholar] [CrossRef]
- Lu, W.; Zheng, B.; Miao, S. Improved emulsion stability and modified nutrient release by structuring O/W emulsions using konjac glucomannan. Food Hydrocoll. 2018, 81, 120–128. [Google Scholar] [CrossRef]
- Wang, Z.; Long, J.; Zhang, C.; Hua, Y.; Li, X. Effect of polysaccharide on structures and gel properties of microgel particle reconstructed soybean protein isolate/polysaccharide complex emulsion gels as solid fat mimetic. Carbohyd. Polym. 2025, 347, 122759. [Google Scholar] [CrossRef]
- Li, L.; Wang, W.; Ji, S.; Xia, Q. Soy protein isolate-xanthan gum complexes to stabilize Pickering emulsions for quercetin delivery. Food Chem. 2024, 461, 140794. [Google Scholar] [CrossRef]
- Ji, Y.; Han, C.; Liu, E.; Li, X.; Meng, X.; Liu, B. Pickering emulsions stabilized by pea protein isolate-chitosan nanoparticles: Fabrication, characterization and delivery EPA for digestion in vitro and in vivo. Food Chem. 2022, 378, 132090. [Google Scholar] [CrossRef]
- Wang, S.; Liu, L.; Bi, S.; Zhou, Y.; Liu, Y.; Wan, J.; Zeng, L.; Zhu, Q.; Pang, J.; Huang, X. Studies on stabilized mechanism of high internal phase Pickering emulsions from the collaboration of low dose konjac glucomannan and myofibrillar protein. Food Hydrocoll. 2023, 143, 108862. [Google Scholar] [CrossRef]
- Thombare, N.; Jha, U.; Mishra, S.; Siddiqui, M.Z. Guar gum as a promising starting material for diverse applications: A review. Int. J. Biol. Macromol. 2016, 88, 361–372. [Google Scholar] [CrossRef]
- Xu, W.; Ning, Y.; Wang, M.; Zhang, S.; Sun, H.; Yin, Y.; Li, N.; Li, P.; Luo, D. Construction of astaxanthin loaded Pickering emulsions gel stabilized by xanthan gum/lysozyme nanoparticles with konjac glucomannan from structure, protection and gastrointestinal digestion perspective. Int. J. Biol. Macromol. 2023, 252, 126421. [Google Scholar] [CrossRef] [PubMed]
- Wu, J.; Tang, Y.; Chen, W.; Chen, H.; Zhong, Q.; Pei, J.; Han, T.; Chen, W.; Zhang, M. Mechanism for improving coconut milk emulsions viscosity by modifying coconut protein structure and coconut milk properties with monosodium glutamate. Int. J. Biol. Macromol. 2023, 252, 126139. [Google Scholar] [CrossRef]
- Zhang, L.; Ning, Y.; Wei, Y.; Xin, Y.; Shah, B.; Du, H.; Zou, J.; Xu, W. Effect of K2CO3 on konjac glucomannan/κ-carrageenan-based camellia oil Pickering emulsion gel for the development of fat analogs. Int. J. Biol. Macromol. 2025, 18, 140094. [Google Scholar] [CrossRef]
- Zhang, J.; Xu, D.; Cao, Y. Physical stability, microstructure and interfacial properties of solid-oil-in-water (S/O/W) emulsions stabilized by sodium caseinate/xanthan gum complexes. Food Res. Int. 2022, 164, 112370. [Google Scholar] [CrossRef]
- Espert, M.; Gracia-Fernández, C.; Salvador, A.; Sanz, T.; Hernández, M.J. Linear and nonlinear viscoelasticity of edible o/w emulsions used as saturated fat replacers. LWT Food Sci. Technol. 2023, 191, 115609. [Google Scholar] [CrossRef]
- Xu, W.; Sun, H.; Jia, Y.; Jia, Y.; Ning, Y.; Wang, Y.; Jiang, L.; Luo, D.; Shah, B.R. Pickering emulsions synergistic stabilized with konjac glucomannan and xanthan gum/lysozyme nanoparticles: Structure, protection and gastrointestinal digestion. Carbohyd. Polym. 2022, 305, 120507. [Google Scholar] [CrossRef]
- Li, Z.; Zheng, S.; Zhao, C.; Liu, M.; Zhang, Z.; Xu, W.; Luo, D.; Shah, B.R. Stability, microstructural and rheological properties of Pickering emulsion stabilized by xanthan gum/lysozyme nanoparticles coupled with xanthan gum. Int. J. Biol. Macromol. 2020, 165, 2387–2394. [Google Scholar] [CrossRef]
- Hu, Y.; Bian, Q.; Zi, Y.; Shi, C.; Peng, J.; Zheng, Y.; Wang, X.; Zhong, J. Molecular modification of low-dissolution soy protein isolates by anionic xanthan gum, neutral guar gum, or neutral konjac glucomannan to improve the protein dissolution and stabilize fish oil emulsion. Int. J. Biol. Macromol. 2024, 267, 131521. [Google Scholar] [CrossRef] [PubMed]
- Guo, Y.; Cheng, T.; Zhang, S.; Liu, H.; Ramakrishna, R.; Jiang, L.; Wang, Z.; Guo, Z. Formation and properties of β-conglycinin particle-Konjac Glucomannan co-stabilized Pickering emulsion: Dynamic adsorption behavior and complex interface microstructure. Int. J. Biol. Macromol. 2025, 318, 145028. [Google Scholar] [CrossRef] [PubMed]
- Xu, W.; Kang, M.; Jia, Y.; Luo, D.; Yin, Y.; Wu, G.; Zang, J. Stability, microstructural and rheological properties of camellia oil emulsion stabilized by sodium caseinate with konjac glucomannan. Int. J. Food Sci. Technol. 2025, 60, vvae061. [Google Scholar] [CrossRef]
- Martínez-Padilla, L.P.; Sosa-Herrera, M.G.; Osnaya-Becerril, M. Effect of the konjac glucomannan concentration on the rheological behaviour and stability of sodium caseinate oil-in-water emulsions. Int. Dairy J. 2021, 117, 104993. [Google Scholar] [CrossRef]
- Lin, D.; Xiao, L.; Qin, W.; Loy, D.A.; Wu, Z.; Chen, H.; Zhang, Q. Preparation, characterization and antioxidant properties of curcumin encapsulated chitosan/lignosulfonate micelles. Carbohyd. Polym. 2022, 281, 119080. [Google Scholar] [CrossRef] [PubMed]
- Li, D.; Jiang, Y.; Shi, J. Novel Pickering emulsion stabilized by glycosylated whey protein isolate: Characterization, stability, and curcumin bioaccessibility. Food Chem. X 2024, 21, 101186. [Google Scholar] [CrossRef] [PubMed]
- Zheng, B.; McClements, D.J. Formulation of More Efficacious Curcumin Delivery Systems Using Colloid Science: Enhanced Solubility, Stability, and Bioavailability. Molecules 2020, 25, 2791. [Google Scholar] [CrossRef] [PubMed]
- Yan, Y.; Liu, Y.; Zeng, C.; Xia, H. Effect of Digestion on Ursolic Acid Self-Stabilized Water-in-Oil Emulsion: Role of Bile Salts. Foods 2023, 12, 3657. [Google Scholar] [CrossRef]
- Zhao, J.; Jia, W.; Zhang, R.; Wang, X.; Zhang, L. Improving curcumin bioavailability: Targeted delivery of curcumin and loading systems in intestinal inflammation. Food Res. Int. 2024, 196, 115079. [Google Scholar] [CrossRef]
- Geng, M.; Wu, X.; Tan, X.; Li, L.; Teng, F.; Li, Y. Co-encapsulation of vitamins C and E in SPI-polysaccharide stabilized double emulsion prepared by ultrasound: Fabrication, stability, and in vitro digestion. Food Biosci. 2024, 59, 104113. [Google Scholar] [CrossRef]
- Consoli, L.; Dias, R.A.O.; Rabelo, R.S.; Furtado, G.F.; Sussulini, A.; Cunha, R.L.; Hubinger, M.D. Sodium caseinate-corn starch hydrolysates conjugates obtained through the Maillard reaction as stabilizing agents in resveratrol-loaded emulsions. Food Hydrocoll. 2018, 84, 458472. [Google Scholar] [CrossRef]
- Zhang, F.; Cai, X.; Ding, L.; Wang, S. Effect of pH, ionic strength, chitosan deacetylation on the stability and rheological properties of O/W emulsions formulated with chitosan/casein complexes. Food Hydrocoll. 2021, 111, 106211. [Google Scholar] [CrossRef]
- Habtegebriel, H.; Tazart, Z.; Farrugia, C.; Gatt, R.; Valdramidis, V. Storage stability and antioxidant activity of astaxanthin and beta-carotene as affected by the architecture of O/W emulsions of milk proteins. LWT—Food Sci. Technol. 2024, 209, 116733. [Google Scholar] [CrossRef]
- Zhong, Y.; Sun, S.; Dai, T.; Zhang, H.; Wu, J.; Gong, E.S. Phycocyanin-chitosan complex stabilized emulsion: Preparation, characteristics, digestibility, and stability. Int. J. Biol. Macromol. 2024, 260, 129253. [Google Scholar] [CrossRef]










Disclaimer/Publisher’s Note: The statements, opinions and data contained in all publications are solely those of the individual author(s) and contributor(s) and not of MDPI and/or the editor(s). MDPI and/or the editor(s) disclaim responsibility for any injury to people or property resulting from any ideas, methods, instructions or products referred to in the content. |
© 2025 by the authors. Licensee MDPI, Basel, Switzerland. This article is an open access article distributed under the terms and conditions of the Creative Commons Attribution (CC BY) license (https://creativecommons.org/licenses/by/4.0/).
Share and Cite
Kang, M.; Luo, D.; Zhang, L.; Zang, J.; Li, L.; Xu, W. Physical and Gastrointestinal Digestive Properties of Sodium Caseinate Emulsions Regulated by Four Different Polysaccharides. Gels 2025, 11, 968. https://doi.org/10.3390/gels11120968
Kang M, Luo D, Zhang L, Zang J, Li L, Xu W. Physical and Gastrointestinal Digestive Properties of Sodium Caseinate Emulsions Regulated by Four Different Polysaccharides. Gels. 2025; 11(12):968. https://doi.org/10.3390/gels11120968
Chicago/Turabian StyleKang, Mengyao, Denglin Luo, Lihua Zhang, Jiaxiang Zang, Lala Li, and Wei Xu. 2025. "Physical and Gastrointestinal Digestive Properties of Sodium Caseinate Emulsions Regulated by Four Different Polysaccharides" Gels 11, no. 12: 968. https://doi.org/10.3390/gels11120968
APA StyleKang, M., Luo, D., Zhang, L., Zang, J., Li, L., & Xu, W. (2025). Physical and Gastrointestinal Digestive Properties of Sodium Caseinate Emulsions Regulated by Four Different Polysaccharides. Gels, 11(12), 968. https://doi.org/10.3390/gels11120968

