Myrmecia, Not Asterochloris, Is the Main Photobiont of Cladonia subturgida (Cladoniaceae, Lecanoromycetes)
Abstract
1. Introduction
2. Materials and Methods
2.1. Sampling, Isolation, and Culture of Photobionts
2.2. DNA Extraction, Amplification, and Sequencing
2.3. Sequence Processing
2.4. Phylogenetic Analyses
2.5. Transmission Electron Microscopy
2.6. Haplotype Networks and Statistical Analyses
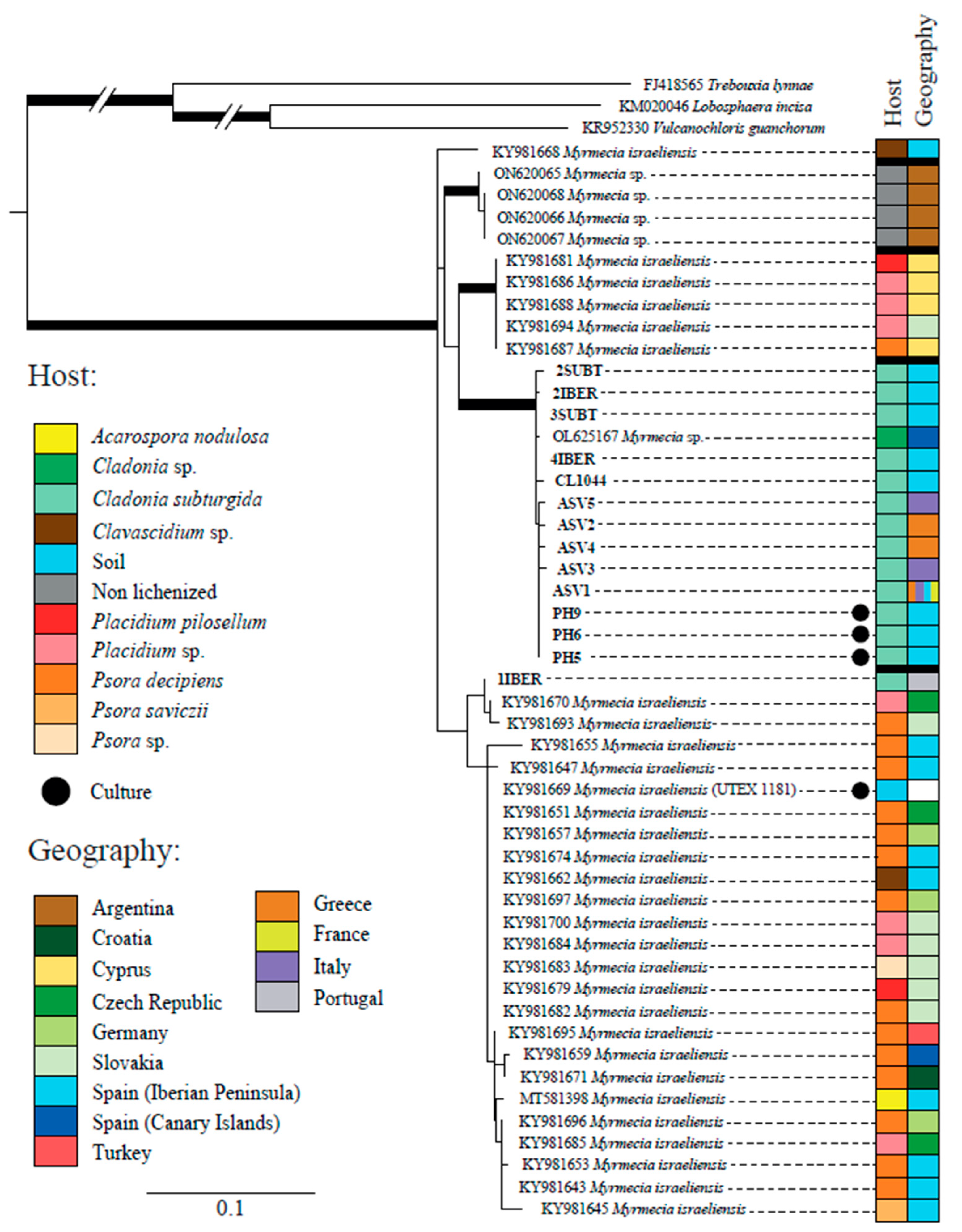
3. Results
3.1. Molecular Diversity
3.2. Phylogenetic Relationships
3.3. Photobiont Ultrastructure
3.4. Genetic Structure of the Photobiont Associated with C. subturgida
4. Discussion
4.1. Photobiont Diversity within C. subturgida Thalli
4.2. Pattern of Genetic Diversity of Photobionts Associated with C. subturgida
5. Conclusions
Supplementary Materials
Author Contributions
Funding
Institutional Review Board Statement
Informed Consent Statement
Data Availability Statement
Acknowledgments
Conflicts of Interest
References
- Honegger, R. Lichen-forming fungi and their photobionts. In Plant Relationships; Mycota, V., Deising, H.B., Eds.; Springer: Berlin/Heidelberg, Germany, 2009; pp. 307–333. [Google Scholar] [CrossRef]
- Lücking, R.; Hodkinson, B.P.; Leavitt, S.D. The 2016 classification of lichenized fungi in the Ascomycota and Basidiomycota–Approaching one thousand genera. Bryologist 2017, 119, 361–416. [Google Scholar] [CrossRef]
- Friedl, T.; Büdel, B. Photobionts. In Lichen Biology; Nash, T.H., Ed.; Cambridge University Press: Melburne, Australia, 2008; pp. 9–26. [Google Scholar]
- Sanders, W.B.; Masumoto, H. Lichen algae: The photosynthetic partners in lichen symbioses. Lichenologist 2021, 53, 347–393. [Google Scholar] [CrossRef]
- Muggia, L.; Nelsen, M.P.; Kirika, P.M.; Barreno, E.; Beck, A.; Lindgren, H.; Lumbsch, H.T.; Leavitt, S.D.; Trebouxia Working Group. Formally described species woefully underrepresent phylogenetic diversity in the common lichen photobiont genus Trebouxia (Trebouxiophyceae, Chlorophyta): An impetus for developing an integrated taxonomy. Mol. Phylogenetics Evol. 2020, 149, 106821. [Google Scholar] [CrossRef]
- Moya, P.; Škaloud, P.; Chiva, S.; García-Breijo, F.J.; Reig-Arminana, J.; Vančurová, L.; Barreno, E. Molecular phylogeny and ultrastructure of the lichen microalga Asterochloris mediterranea sp. nov. from Mediterranean and Canary Islands ecosystems. Int. J. Syst. Evol. Microbiol. 2015, 65, 1838–1854. [Google Scholar] [CrossRef]
- Sanders, W.B.; Pérez-Ortega, S.; Nelsen, M.P.; Lücking, R.; de Los Ríos, A. Heveochlorella (Trebouxiophyceae): A little-known genus of unicellular green algae outside the trebouxiales emerges unexpectedly as a major clade of lichen photobionts in foliicolous communities. J. Phycol. 2016, 52, 840–853. [Google Scholar] [CrossRef] [PubMed]
- Kim, J.I.; Shin, W.; Choi, H.G.; Hong, S.G.; So, J.E.; Nam, S.W. Asterochloris sejongensis sp. nov. (Trebouxiophyceae, chlorophyta) from king George island, Antarctica. Phytotaxa 2017, 295, 60–70. [Google Scholar] [CrossRef]
- Kim, J.I.; Kim, Y.J.; Nam, S.W.; So, J.E.; Hong, S.G.; Choi, H.G.; Shin, W. Taxonomic study of three new Antarctic Asterochloris (Trebouxiophyceae) based on morphological and molecular data. Algae 2020, 35, 17–32. [Google Scholar] [CrossRef]
- Vančurová, L.; Peksa, O.; Němcová, Y.; Škaloud, P. Vulcanochloris (Trebouxiales, Trebouxiophyceae), a new genus of lichen photobiont from La Palma, Canary Islands, Spain. Phytotaxa 2015, 219, 118–132. [Google Scholar] [CrossRef]
- Chiva, S.; Dumitru, C.; Bordenave, C.D.; Barreno, E. Watanabea green microalgae (Trebouxiophyceae) inhabiting lichen holobiomes: Watanabea lichenicola sp. nova. Phycol. Res. 2021, 69, 226–236. [Google Scholar] [CrossRef]
- Peksa, O.; Škaloud, P. Do photobionts influence the ecology of lichens? A case study of environmental preferences in symbiotic green alga Asterochloris (Trebouxiophyceae). Mol. Ecol. 2011, 20, 3936–3948. [Google Scholar] [CrossRef]
- Rambold, G.; Friedl, T.; Beck, A. Photobionts in lichens: Possible indicators of phylogenetic relationships? Bryologist 1998, 101, 392–397. [Google Scholar] [CrossRef]
- Yahr, R.; Vilgalys, R.; DePriest, P.T. Geographic variation in algal partners of Cladonia subtenuis (Cladoniaceae) highlights the dynamic nature of a lichen symbiosis. New. Phytol. 2006, 171, 847–860. [Google Scholar] [CrossRef]
- Leavitt, S.D.; Kraichak, E.; Nelsen, M.P.; Altermann, S.; Divakar, P.K.; Alors, D.; Esslinger, T.L.; Crespo, A.; Lumbsch, T. Fungal specificity and selectivity for algae play a major role in determining lichen partnerships across diverse ecogeographic regions in the lichen-forming family Parmeliaceae (Ascomycota). Mol. Ecol. 2015, 24, 3779–3797. [Google Scholar] [CrossRef] [PubMed]
- Perez-Ortega, S.; Miller, K.A.; De Los Rios, A. Challenging the lichen concept: Turgidosculum ulvae (Verrucariaceae) represents an independent photobiont shift to a multicellular blade-like alga. Lichenologist 2018, 50, 341–356. [Google Scholar] [CrossRef]
- Blaha, J.; Baloch, E.; Grube, M. High photobiont diversity associated with the euryoecious lichen-forming ascomycete Lecanora rupicola (Lecanoraceae, Ascomycota). Biol. J. Linn. Soc. 2006, 88, 283–293. [Google Scholar] [CrossRef]
- Ruprecht, U.; Brunauer, G.; Printzen, C. Genetic diversity of photobionts in Antarctic lecideoid lichens from an ecological view point. Lichenologist 2012, 44, 661–678. [Google Scholar] [CrossRef]
- Muggia, L.; Pérez-Ortega, S.; Kopun, T.; Zellnig, G.; Grube, M. Photobiont selectivity leads to ecological tolerance and evolutionary divergence in a polymorphic complex of lichenized fungi. Ann. Bot. 2014, 114, 463–475. [Google Scholar] [CrossRef] [PubMed]
- Rodríguez-Arribas, C.; Martínez, I.; Aragón, G.; Zamorano-Elgueta, C.; Cavieres, L.; Prieto, M. Specialization patterns in symbiotic associations: A community perspective over spatial scales. Ecol. Evol. 2023, 13, e10296. [Google Scholar] [CrossRef]
- Fernández-Mendoza, F.; Domaschke, S.; García, M.A.; Jordan, P.; Martín, M.P.; Printzen, C. Population structure of mycobionts and photobionts of the widespread lichen Cetraria aculeata. Mol. Ecol. 2011, 20, 1208–1232. [Google Scholar] [CrossRef]
- Muggia, L.; Vancurova, L.; Škaloud, P.; Peksa, O.; Wedin, M.; Grube, M. The symbiotic playground of lichen thalli—A highly flexible photobiont association in rock-inhabiting lichens. FEMS Microbiol. Ecol. 2013, 85, 313–323. [Google Scholar] [CrossRef]
- Dal Grande, F.; Rolshausen, G.; Divakar, P.K.; Crespo, A.; Otte, J.; Schleuning, M.; Schmitt, I. Environment and host identity structure communities of green algal symbionts in lichens. New Phytol. 2018, 217, 277–289. [Google Scholar] [CrossRef]
- Škvorová, Z.; Černajová, I.; Steinová, J.; Peksa, O.; Moya, P.; Škaloud, P. Promiscuity in lichens follows clear rules: Partner switching in Cladonia is regulated by climatic factors and soil chemistry. Front. Microbiol. 2022, 12, 781585. [Google Scholar] [CrossRef] [PubMed]
- Sadowska-Deś, A.D.; Dal Grande, F.; Lumbsch, H.T.; Beck, A.; Otte, J.; Hur, J.S.; Kim, J.A.; Schmitt, I. Integrating coalescent and phylogenetic approaches to delimit species in the lichen photobiont Trebouxia. Mol. Phylogenetics Evol. 2014, 76, 202–210. [Google Scholar] [CrossRef] [PubMed]
- Garrido-Benavent, I.; Pérez-Ortega, S.; de los Ríos, A.; Fernández-Mendoza, F. Amphitropical variation of the algal partners of Pseudephebe (Parmeliaceae, lichenized fungi). Symbiosis 2020, 82, 35–48. [Google Scholar] [CrossRef]
- Castillo, R.V.; Beck, A. Photobiont selectivity and specificity in Caloplaca species in a fog-induced community in the Atacama Desert, northern Chile. Fungal Biol. 2012, 116, 665–676. [Google Scholar] [CrossRef] [PubMed]
- Ruprecht, U.; Brunauer, G.; Türk, R. High photobiont diversity in the common European soil crust lichen Psora decipiens. Biodivers. Conserv. 2014, 23, 1771–1785. [Google Scholar] [CrossRef]
- Devkota, S.; Chaudhary, R.P.; Werth, S.; Scheidegger, C. Genetic diversity and structure of the epiphytic foliose lichen Lobaria pindarensis in the Himalayas depends on elevation. Fungal Ecol. 2019, 41, 245–255. [Google Scholar] [CrossRef]
- De Carolis, R.; Cometto, A.; Moya, P.; Barreno, E.; Grube, M.; Tretiach, M.; Leavitt, S.; Muggia, L. Photobiont diversity in lichen symbioses from extreme environments. Front. Microbiol. 2022, 13, 809804. [Google Scholar] [CrossRef]
- Rolshausen, G.; Hallman, U.; Grande, F.D.; Otte, J.; Knudsen, K.; Schmitt, I. Expanding the mutualistic niche: Parallel symbiont turnover along climatic gradients. Proc. R. Soc. B 2020, 287, 20192311. [Google Scholar] [CrossRef]
- Darwell, C.T.; Al-Beidh, S.; Cook, J.M. Molecular species delimitation of a symbiotic fig-pollinating wasp species complex reveals extreme deviation from reciprocal partner specificity. BMC Evol. Biol. 2014, 14, 189. [Google Scholar] [CrossRef]
- Ahti, T. Cladoniaceae; Flora Neotropica Monograph No. 78; The New York Botanical Garden Press: New York, NY, USA, 2000; pp. 1–363. [Google Scholar]
- Piercey–Normore, M.D.; DePriest, P.T. Algal switching among lichen symbionts. Am. J. Bot. 2001, 88, 1490–1498. [Google Scholar] [CrossRef]
- Piercey-Normore, M.D. Selection of algal genotypes by three species of lichen fungi in the genus Cladonia. Can. J. Bot. 2004, 82, 947–961. [Google Scholar] [CrossRef]
- Yahr, R.; Vilgalys, R.; DePriest, P.T. Strong fungal specificity and selectivity for algal symbionts in Florida scrub Cladonia lichens. Mol. Ecol. 2004, 13, 3367–3378. [Google Scholar] [CrossRef] [PubMed]
- Beiggi, S.; Piercey-Normore, M.D. Evolution of ITS ribosomal RNA secondary structures in fungal and algal symbionts of selected species of Cladonia sect. Cladonia (Cladoniaceae, Ascomycotina). J. Mol. Evol. 2007, 64, 528–542. [Google Scholar] [CrossRef] [PubMed]
- Řídká, T.; Peksa, O.; Rai, H.; Upreti, D.K.; Škaloud, P. Photobiont diversity in Indian Cladonia lichens, with special emphasis on the geographical patterns. In Terricolous Lichens in India: Volume 1: Diversity Patterns and Distribution Ecology; Springer: New York, NY, USA, 2014; pp. 53–71. [Google Scholar] [CrossRef]
- Steinová, J.; Škaloud, P.; Yahr, R.; Bestová, H.; Muggia, L. Reproductive and dispersal strategies shape the diversity of mycobiont-photobiont association in Cladonia lichens. Mol. Phylogenetics Evol. 2019, 134, 226–237. [Google Scholar] [CrossRef] [PubMed]
- Kosecka, M.; Guzow-Krzemińska, B.; Černajová, I.; Škaloud, P.; Jabłońska, A.; Kukwa, M. New lineages of photobionts in Bolivian lichens expand our knowledge on habitat preferences and distribution of Asterochloris algae. Sci. Rep. 2021, 11, 8701. [Google Scholar] [CrossRef]
- Pino-Bodas, R.; Stenroos, S. Global biodiversity patterns of the photobionts associated with the genus Cladonia (Lecanorales, Ascomycota). Microb. Ecol. 2021, 82, 173–187. [Google Scholar] [CrossRef] [PubMed]
- Peršoh, D.; Beck, A.; Rambold, G. The distribution of ascus types and photobiontal selection in Lecanoromycetes (Ascomycota) against the background of a revised SSU nrDNA phylogeny. Mycol. Prog. 2004, 3, 103–121. [Google Scholar] [CrossRef]
- Osyczka, P.; Lenart-Boroń, A.; Boroń, P.; Rola, K. Lichen-forming fungi in postindustrial habitats involve alternative photobionts. Mycologia 2021, 113, 43–55. [Google Scholar] [CrossRef]
- Vančurová, L.; Malíček, J.; Steinová, J.; Škaloud, P. Choosing the right life partner: Ecological drivers of lichen symbiosis. Front. Microbiol. 2021, 12, 769304. [Google Scholar] [CrossRef]
- Cordeiro, L.M.; Reis, R.A.; Cruz, L.M.; Stocker-Wörgötter, E.; Grube, M.; Iacomini, M. Molecular studies of photobionts of selected lichens from the coastal vegetation of Brazil. FEMS Microbiol. Ecol. 2005, 54, 381–390. [Google Scholar] [CrossRef] [PubMed][Green Version]
- Burgaz, A.R.; Ahti, T.; Pino-Bodas, R. Mediterranean Cladoniaceae; Spanish Lichen Society (SEL): Madrid, Spain, 2020; pp. 1–117. [Google Scholar]
- Pino-Bodas, R.; Araujo, E.; Gutiérrez-Larruga, B.; Burgaz, A.R. Cladonia subturgida (Cladoniaceae, Lecanoromycetes), an overlooked, but common species in the Mediterranean region. Symbiosis 2020, 82, 9–18. [Google Scholar] [CrossRef]
- Pino-Bodas, R.; Martín, M.P.; Burgaz, A.R. Cladonia subturgida and C. iberica (Cladoniaceae) form a single, morphologically and chemically polymorphic species. Mycol. Prog. 2012, 11, 269–278. [Google Scholar] [CrossRef]
- Muggia, L.; Kopun, T.; Grube, M. Effects of growth media on the diversity of culturable fungi from lichens. Molecules 2017, 22, 824. [Google Scholar] [CrossRef]
- Nichols, H.W. Growth media-freshwater. In Handbook of Phycological Methods: Culture Methods and Growth Measurements; Stein, J.R., Ed.; Cambridge University Press: London, UK, 1973; pp. 7–24. [Google Scholar]
- Callahan, B.J.; McMurdie, P.J.; Rosen, M.J.; Han, A.W.; Johnson, A.J.A.; Holmes, S.P. DADA2: High-resolution sample inference from Illumina amplicon data. Nat. Methods 2016, 13, 581–583. [Google Scholar] [CrossRef] [PubMed]
- R Core Team. R: A language and environment for statistical computing. In R Foundation for Statistical Computing; R Core Team: Vienna, Austria, 2022. [Google Scholar]
- Blázquez, M.; Hernández-Moreno, L.S.; Gasulla, F.; Pérez-Vargas, I.; Pérez-Ortega, S. The Role of Photobionts as Drivers of Diversification in an Island Radiation of Lichen-Forming Fungi. Front Microbiol 2022, 12, 784182. [Google Scholar] [CrossRef]
- Altschul, S.F.; Madden, T.L.; Schäffer, A.A.; Zhang, J.; Zhang, Z.; Miller, W.; Lipman, D.J. Gapped BLAST and PSI-BLAST: A new generation of protein database search programs. Nucleic Acids Res. 1997, 25, 3389–3402. [Google Scholar] [CrossRef]
- Moya, P.; Chiva, S.; Molins, A.; Jadrná, I.; Škaloud, P.; Peksa, O.; Barreno, E. Myrmecia israeliensis as the primary symbiotic microalga in squamulose lichens growing in European and Canary Island terricolous communities. Fottea 2018, 18, 72–85. [Google Scholar] [CrossRef]
- Moya, P.; Molins, A.; Chiva, S.; Bastida, J.; Barreno, E. Symbiotic microalgal diversity within lichenicolous lichens and crustose hosts on Iberian Peninsula gypsum biocrusts. Sci. Rep. 2020, 10, 14060. [Google Scholar] [CrossRef]
- Cometto, A.; Ametrano, C.G.; Muggia, L. Life on top: Cryptoendolithic ascomycetes and microalgae isolated from over 6000 m altitude. Plant Fungal Syst. 2022, 67, 1–16. [Google Scholar] [CrossRef]
- Karsten, U.; Friedl, T.; Schumann, R.; Hoyer, K.; Lembcke, S. Mycosporine-like amino acids and phylogenies in green algae: Prasiola and its relatives from the Trebouxiophyceae (Chlorophyta). J. Phycol. 2005, 41, 557–566. [Google Scholar] [CrossRef]
- Gasulla, F.; Guéra, A.; Barreno, E. A simple and rapid method for isolating lichen photobionts. Symbiosis 2010, 51, 175–179. [Google Scholar] [CrossRef]
- Katoh, K.; Misawa, K.; Kuma, K.; Miyata, T. MAFFT: A novel method for rapid multiple sequence alignment based on fast Fourier transform. Nucleic Acids Res. 2022, 30, 3059–3066. [Google Scholar] [CrossRef] [PubMed]
- Stamatakis, A. RAxML version 8: A tool for phylogenetic analysis and post-analysis of large phylogenies. Bioinformatics 2014, 30, 1312–1313. [Google Scholar] [CrossRef] [PubMed]
- Huelsenbeck, J.P.; Ronquist, F. MRBAYES: Bayesian inference of phylogenetic trees. Bioinformatics 2001, 17, 754–755. [Google Scholar] [CrossRef]
- Ronquist, F.; Huelsenbeck, J.P. MrBayes 3: Bayesian phylogenetic inference under mixed models. Bioinformatics 2003, 19, 1572–1574. [Google Scholar] [CrossRef]
- Miller, M.A.; Pfeiffer, W.; Schwartz, T. The CIPRES science gateway: A community resource for phylogenetic analyses. In Proceedings of the 2011 TeraGrid Conference: Extreme Digital Discovery TG ’11, Association for Computing Machinery, New York, NY, USA, 18–21 July 2011; pp. 1–8. [Google Scholar]
- Pino-Bodas, R.; Ahti, T.; Stenroos, S.; Martín, M.P.; Burgaz, A.R. Multilocus approach to species recognition in the Cladonia humilis complex (Cladoniaceae, Ascomycota). Am. J. Bot. 2013, 100, 664–678. [Google Scholar] [CrossRef]
- de los Ríos, A.; Ascaso, C. Preparative techniques for transmission electron microscopy and confocal laser scanning microscopy of lichens. In Protocols in Lichenology; Kranner, I., Beckett, R.P., Varma, A.K., Eds.; Springer: Berlin, Germany, 2002; pp. 87–117. [Google Scholar] [CrossRef]
- Leigh, J.W.; Bryant, D. POPART: Full-feature software for haplotype network construction. Methods Ecol. Evol. 2015, 6, 1110–1116. [Google Scholar] [CrossRef]
- Clement, M.; Posada, D.C.K.A.; Crandall, K.A. TCS: A computer program to estimate gene genealogies. Mol. Ecol. 2000, 9, 1657–1659. [Google Scholar] [CrossRef]
- Oksanen, J.; Blanchet, F.G.; Kindt, R.; Legendre, P.; Minchin, P.R.; O’Hara, R.B.; Simpson, G.L.; Solymos, P.; Stevens, M.H.H.; Wagner, H. Vegan: Community Ecology Package. In R Package Version 2.0; R Core Team: Vienna, Austria, 2013. [Google Scholar]
- Cáceres, M.D.; Legendre, P. Associations between species and groups of sites: Indices and statistical inference. Ecology 2009, 90, 3566–3574. [Google Scholar] [CrossRef] [PubMed]
- De Cáceres, M.; Jansen, F. Indicspecies: Relationship between species and groups of sites. In R Package Version 1.7.6.; R Core Team: Vienna, Austria, 2015. [Google Scholar]
- Friedl, T. Comparative ultrastructure of pyrenoids in Trebouxia (Microthamniales, Chlorophyta). Plant Syst. Evol. 1989, 164, 145–159. [Google Scholar] [CrossRef]
- Guiry, M.D.; Guiry, G.M. AlgaeBase. World-Wide Electronic Publication, National University of Ireland, Galway. Available online: https://www.algaebase.org (accessed on 19 September 2023).
- Friedl, T. Inferring taxonomic positions and testing genus level assignments in coccoid green lichen algae: A phylogenetic analysis of 18S ribosomal RNA sequences from Dictyochloropsis reticulata and from members of the genus Myrmecia (Chlorophyta, Trebouxiophyceae cl. Nov.). J. Phycol. 1995, 31, 632–639. [Google Scholar] [CrossRef]
- Printz, H. Subaerial algae from South Africa. Det Kongelige Norske Videnskabers Selskabs Skrifter nr. 1; Aktietrykkeriet I Trondhjem: Oslo, Norway, 1920; pp. 1–70. [Google Scholar]
- Neustupa, J.; Eliáš, M.; Škaloud, P.; Němcová, Y.; Šejnohová, L. Xylochloris irregularis gen. et sp. nov. (Trebouxiophyceae, Chlorophyta), a novel subaerial coccoid green alga. Phycologia 2011, 50, 57–66. [Google Scholar] [CrossRef][Green Version]
- Mikhailyuk, T.; Holzinger, A.; Tsarenko, P.; Glaser, K.; Demchenko, E.; Karsten, U. Dictyosphaerium-like morphotype in terrestrial algae: What is Xerochlorella (Trebouxiophyceae, Chlorophyta)? J. Phycol. 2020, 56, 671–686. [Google Scholar] [CrossRef] [PubMed]
- Thüs, H.; Muggia, L.; Pérez-Ortega, S.; Favero-Longo, S.E.; Joneson, S.; O’Brien, H.; Nelsen, M.P.; Duque-Thüs, R.; Grube, M.; Friedl, T.; et al. Revisiting photobiont diversity in the lichen family Verrucariaceae (Ascomycota). Eur. J. Phycol. 2011, 46, 399–415. [Google Scholar] [CrossRef]
- Williams, L.; Colesie, C.; Ullmann, A.; Westberg, M.; Wedin, M.; Büdel, B. Lichen acclimation to changing environments: Photobiont switching vs. climate-specific uniqueness in Psora decipiens. Ecol. Evol. 2017, 7, 2560–2574. [Google Scholar] [CrossRef]
- Samolov, E.; Baumann, K.; Büdel, B.; Jung, P.; Leinweber, P.; Mikhailyuk, T.; Karsten, U.; Glaser, K. Biodiversity of algae and cyanobacteria in biological soil crusts collected along a climatic gradient in Chile using an integrative approach. Microorganisms 2020, 8, 1047. [Google Scholar] [CrossRef]
- Rapai, S.B.; McMullin, R.T.; Newmaster, S.G. The importance of macrolichen traits and phylogeny in forest community assemblage along a high elevation gradient in southwestern British Columbia. For. Ecol. Manag. 2012, 274, 231–240. [Google Scholar] [CrossRef]
- Park, C.H.; Kim, K.M.; Elvebakk, A.; Kim, O.-S.; Jeong, G.; Hong, S.G. Algal and fungal diversity in Antarctic lichens. J. Eukaryot. Microbiol. 2015, 62, 196–205. [Google Scholar] [CrossRef]
- Elshobary, M.E.; Osman, M.E.; Abushady, A.M.; Piercey-Normore, M.D. Comparison of lichen-forming cyanobacterial and green algal photobionts with free-living algae. Cryptogam. Algologie 2015, 36, 81–100. [Google Scholar] [CrossRef]
- Ahmadjian, V.; Jacobs, J.B. Relationship between fungus and alga in the lichen Cladonia cristatella Tuck. Nature 1981, 289, 169–172. [Google Scholar] [CrossRef]
- Athukorala, S.N.P.; Huebner, E.; Piercey-Normore, M.D. Identification and comparison of the 3 early stages of resynthesis for the lichen Cladonia rangiferina. Can. J. Microbiol. 2014, 60, 41–52. [Google Scholar] [CrossRef] [PubMed]
- Pichler, G.; Muggia, L.; Carniel, F.C.; Grube, M.; Kranner, I. How to build a lichen: From metabolite release to symbiotic interplay. New Phytol. 2023, 238, 1362–1378. [Google Scholar] [CrossRef]
- Armaleo, D.; Müller, O.; Lutzoni, F.; Andrésson, Ó.S.; Blanc, G.; Bode, H.B.; Collart, F.R.; Grande, F.D.; Dietrich, F.; Grigoriev, I.V.; et al. The lichen symbiosis re-viewed through the genomes of Cladonia grayi and its algal partner Asterochloris glomerata. BMC Genom. 2019, 20, 605. [Google Scholar] [CrossRef] [PubMed]
- Cho, S.M.; Lee, H.; Hong, S.G.; Lee, J. Study of ecophysiological responses of the antarctic fruticose lichen Cladonia borealis using the PAM fluorescence system under natural and laboratory conditions. Plants 2020, 9, 85. [Google Scholar] [CrossRef]
- Leavitt, S.D.; DeBolt, A.; McQuhae, E.; Allen, J.L. Genomic Resources for the First Federally Endangered Lichen: The Florida Perforate Cladonia (Cladonia perforata). J. Fungi 2023, 9, 698. [Google Scholar] [CrossRef]
- Shishido, T.K.; Wahlsten, M.; Laine, P.; Rikkinen, J.; Lundell, T.; Auvinen, P. Microbial communities of Cladonia lichens and their biosynthetic gene clusters potentially encoding natural products. Microorganisms 2021, 9, 1347. [Google Scholar] [CrossRef] [PubMed]
- Stenroos, S.; Pino-Bodas, R.; Hyvönen, J.; Lumbsch, H.T.; Ahti, T. Phylogeny of the family Cladoniaceae (Lecanoromycetes, Ascomycota) based on sequences of multiple loci. Cladistics 2019, 35, 351–384. [Google Scholar] [CrossRef]
- Helms, G.; Friedl, T.; Rambold, G.; Mayrhofer, H. Identification of photobionts from the lichen family Physciaceae using algal-specific ITS rDNA sequencing. Lichenologist 2001, 33, 73–86. [Google Scholar] [CrossRef]
- Romeike, J.; Friedl, T.; Helms, G.; Ott, S. Genetic diversity of algal and fungal partners in four species of Umbilicaria (lichenized ascomycetes) along a transect of the Antarctic Peninsula. Mol. Biol. Evol. 2002, 19, 1209–1217. [Google Scholar] [CrossRef]
- Piercey-Normore, M.D. The lichen-forming ascomycete Evernia mesomorpha associates with multiple genotypes of Trebouxia jamesii. New Phytol. 2006, 169, 331–344. [Google Scholar] [CrossRef] [PubMed]
- del Campo, E.M.; Catalá, S.; Gimeno, J.; del Hoyo, A.; Martínez-Alberola, F.; Casano, L.M.; Grube, M.; Barreno, E. The genetic structure of the cosmopolitan three-partner lichen Ramalina farinacea evidences the concerted diversification of symbionts. FEMS Microbiol. Ecol. 2013, 83, 310–323. [Google Scholar] [CrossRef]
- Moya, P.; Molins, A.; Martínez-Alberola, F.; Muggia, L.; Barreno, E. Unexpected associated microalgal diversity in the lichen Ramalina farinacea is uncovered by pyrosequencing analyses. PLoS ONE 2017, 12, e0175091. [Google Scholar] [CrossRef]
- Paul, F.; Otte, J.; Schmitt, I.; Dal Grande, F. Comparing Sanger sequencing and high-throughput metabarcoding for inferring photobiont diversity in lichens. Sci. Rep. 2018, 8, 8624. [Google Scholar] [CrossRef] [PubMed]
- Onuț-Brännström, I.; Benjamin, M.; Scofield, D.G.; Heiðmarsson, S.; Andersson, M.G.I.; Lindström, E.S.; Johannesson, H. Sharing of photobionts in sympatric populations of Thamnolia and Cetraria lichens: Evidence from high-throughput sequencing. Sci. Rep. 2018, 8, 4406. [Google Scholar] [CrossRef] [PubMed]
- Molins, A.; Moya, P.; Muggia, L.; Barreno, E. Thallus growth stage and geographic origin shape microalgal diversity in Ramalina farinacea lichen holobionts. J. Phycol. 2021, 57, 975–987. [Google Scholar] [CrossRef] [PubMed]
- Dal Forno, M.; Lawrey, J.D.; Sikaroodi, M.; Gillevet, P.M.; Schuettpelz, E.; Lücking, R. Extensive photobiont sharing in a rapidly radiating cyanolichen clade. Mol. Ecol. 2021, 30, 1755–1776. [Google Scholar] [CrossRef] [PubMed]
- Álvarez, R.; del Hoyo, A.; Garcia-Breijo, F.; Reig-Arminana, J.; del Campo, E.M.; Guéra, A.; Barreno, E.; Casano, L.M. Different strategies to achieve Pb-tolerance by the two Trebouxia algae coexisting in the lichen Ramalina farinacea. J. Plant Physiol. 2012, 169, 1797–1806. [Google Scholar] [CrossRef] [PubMed]
- Casano, L.M.; Armiñana, J.; Gasulla, F.; Del Hoyo, A.; Guéra, A.; Barreno, E. Two Trebouxia algae with different physiological performances are ever-present in lichen thalli of Ramalina farinacea. Coexistence versus Competition? Environ. Microbiol. 2011, 13, 806–818. [Google Scholar] [CrossRef]
- Noh, H.J.; Lee, Y.M.; Park, C.H.; Lee, H.K.; Cho, J.C.; Hong, S.G. Microbiome in Cladonia squamosa is vertically stratified according to microclimatic conditions. Front. Microbiol. 2020, 11, 268. [Google Scholar] [CrossRef]
- Schaper, T.; Ott, S. Photobiont selectivity and interspecific interactions in lichen communities. I. Culture experiments with the mycobiont Fulgensia bracteata. Plant Bio. 2003, 5, 441–450. [Google Scholar] [CrossRef]
- Sanders, W.B.; Lücking, R. Reproductive strategies, relichenization and thallus development observed in situ in leaf-dwelling lichen communities. New Phytol. 2002, 155, 425–435. [Google Scholar] [CrossRef]
- Tschermak-Woess, E.; Friedmann, E.I. Hemichloris antarctica, gen. et sp. nov. (Chlorococcales, Chlorophyta), a cryptoendolithic alga from Antarctica. Phycologia 1984, 23, 443–454. [Google Scholar] [CrossRef]
- Archer, S.D.; De los Ríos, A.; Lee, K.C.; Niederberger, T.S.; Cary, S.C.; Coyne, K.J.; Douglas, S.; Lacap-Bugler, D.C.; Pointing, S.B. Endolithic microbial diversity in sandstone and granite from the McMurdo Dry Valleys, Antarctica. Polar Biol. 2017, 40, 997–1006. [Google Scholar] [CrossRef]
- Xu, H.; Wang, L.; Feng, X.; Gong, X. Core taxa and photobiont-microbial interaction within the lichen Heterodermia obscurata (Physcsiaceae, Heterodermia). Symbiosis 2022, 86, 187–204. [Google Scholar] [CrossRef]
- Garrido-Benavent, I.; Molins, A.; Barreno, E. Genetic variation in the symbiont partners in the endangered macrolichen Seirophora villosa (Teloschistaceae: Ascomycota). Bot. J. Linn. 2022, 199, 816–829. [Google Scholar] [CrossRef]
- Vančurová, L.; Muggia, L.; Peksa, O.; Řídká, T.; Škaloud, P. The complexity of symbiotic interactions influences the ecological amplitude of the host: A case study in Stereocaulon (lichenized Ascomycota). Mol. Ecol. 2018, 27, 3016–3033. [Google Scholar] [CrossRef] [PubMed]
- Miadlikowska, J.; Kauff, F.; Högnabba, F.; Oliver, J.C.; Molnár, K.; Fraker, E.; Gaya, E.; Hafellner, J.; Hofstetter, V.; Gueidan, C.; et al. A multigene phylogenetic synthesis for the class Lecanoromycetes (Ascomycota): 1307 fungi representing 1139 infrageneric taxa, 317 genera and 66 families. Mol. Phylogenetics Evol. 2014, 79, 132–168. [Google Scholar] [CrossRef] [PubMed]
- Ziegler, M.; Eguíluz, V.M.; Duarte, C.M.; Voolstra, C.R. Rare symbionts may contribute to the resilience of coral–algal assemblages. ISME J. 2018, 12, 161–172. [Google Scholar] [CrossRef] [PubMed]
- Otálora, M.A.; Martínez, I.; O’Brien, H.; Molina, M.C.; Aragón, G.; Lutzoni, F. Multiple origins of high reciprocal symbiotic specificity at an intercontinental spatial scale among gelatinous lichens (Collemataceae, Lecanoromycetes). Mol. Phylogenetics Evol. 2010, 56, 1089–1095. [Google Scholar] [CrossRef]
- Bačkor, M.; Peksa, O.; Škaloud, P.; Bačkorová, M. Photobiont diversity in lichens from metal-rich substrata based on ITS rDNA sequences. Ecotox Environ. Safe 2010, 73, 603–612. [Google Scholar] [CrossRef]
- Alonso-García, M.; Pino-Bodas, R.; Villareal, J.C. Co-dispersal of symbionts in the lichen Cladonia stellaris inferred from genomic data. Fungal Ecol. 2022, 60, 101165. [Google Scholar] [CrossRef]
- Nelsen, M.P.; Gargas, A. Dissociation and horizontal transmission of codispersing lichen symbionts in the genus Lepraria (Lecanorales: Stereocaulaceae). New Phytol. 2008, 177, 264–275. [Google Scholar] [CrossRef]
- Moya, P.; Chiva, S.; Molins, A.; Garrido-Benavent, I.; Barreno, E. Unravelling the symbiotic microalgal diversity in Buellia zoharyi (lichenized Ascomycota) from the Iberian Peninsula and Balearic Islands using DNA metabarcoding. Diversity 2021, 13, 220. [Google Scholar] [CrossRef]





| Code | Country | Locality | Collector and Collection | Long | Lat | Altitude | Vegetation and Substrate |
|---|---|---|---|---|---|---|---|
| CL1170 | France | Provence-Alpes-Côte D’Azur, Var, Esterel Massif, Fréjus-Saint-Raphaël, Le Trayas, Col des Lentisques | A. R. Burgaz s.n. (MACB 111396) | 43°28′13″ N | 006°54′30″ E | 260 m | Quercus suber, Pinus pinaster, Arbutus unedo, Pistacia lentiscus, Erica sp., Viburnum sp.; acid substrate |
| CL1172 | France | Provence-Alpes-Côte D’Azur, Var, Fréjus-Saint-Raphäel, Esterel Massif, Route du Gargalon | A. R. Burgaz s.n. (MACB 111368) | 43°28′19″ N | 006°45′27″ E | 33 m | Quercus suber, Pinus pinaster and shrubs |
| CL1174 | France | Provence-Alpes-Côte D’Azur, Var, Gonfaron, Massif des Mures, Forêt communale de Gonfaron | A. R. Burgaz s.n. (MACB 111387) | 43°19′08″ N | 006°19′19″ E | 153 m | Quercus suber; acid substrate |
| CL1177 | France | Provence-Alpes-Côte D’Azur, Var, Le Cannet-des-Maures, Plaine Maures, Bayonne | A. R. Burgaz s.n. (MACB 111390) | 43°20′54″ N | 006°25′40″ E | 82 m | Pinus pinea, Quercus suber, and Juniperus oxycedrus; sandstone substrate |
| CL1167 | France | Provence-Alpes-Côte D’Azur, Var, Le Plan-de-la-Tour, Massif des Maures, Les Pierrons | A. R. Burgaz s.n. (MACB 111395) | 43°22′15″ N | 006°32′52″ E | 201 m | Quercus suber and shrubs; siliceous substrate |
| CL1166 | France | Provence-Alpes-Côte D’Azur, Var, Sainte-Maxime, Massif del Maures, close to Col de Gratteloup | A. R. Burgaz s.n. (MACB 111391) | 43°22′08″ N | 006°35′59″ E | 105 m | Quercus suber and shrubs; siliceous substrate |
| CL1163 | France | Provence-Alpes-Côte D’Azur, Var, Sainte-Maxime, Massif del Maures, to Saint Martin | A. R. Burgaz s.n. (MACB 111393) | 43°24′37″ N | 006°34′35″ E | 105 m | Quercus suber and shrubs; granitic substrate |
| CL1164 | France | Provence-Alpes-Côte D’Azur, Var, Vidauban, La Bastide Rouge, Plaine del Maures | A. R. Burgaz s.n. (MACB 111394) | 43°23′47″ N | 006°27′38″ E | 62 m | Pinus pinea, Quercus suber, and Juniperus oxycedrus; sandstone substrate |
| CL1169 | France | Provence-Alpes-Côte D’Azur, Var, Vidauban, Massif des Maures, Langoustaou | A. R. Burgaz s.n. (MACB 111370) | 43°22′32″ N | 006°31′09″ E | 145 m | Quercus suber; acid substrate |
| CL1160 | France | Provence-Alpes-Côte D’Azur, Var, Collobrières, Massif des Maures, Les Hautes Vaudreches | A. R. Burgaz s.n. (MACB 111389) | 43°15′39″ N | 006°18′00″ E | 308 m | Quercus suber; acid substrate |
| CL1181 | Greece | Crete, Chania, Kantamos-Selino Chondros | A.R. Burgaz s.n. (MACB 111383) | 35°20′13″ N | 023°41′03″ E | 520 m | Spiny shrubland, Erica manipuliflora, and Arbutus unedo; quartzitic substrate |
| CL1180 | Greece | Crete, Heraklion, Malevizi, Marathos | A.R. Burgaz s.n. (MACB 111384) | 35°20′54″ N | 024°59′34″ E | 492 m | Arbutus unedo and Erica manipuliflora; quartzitic substrate |
| CL1175 | Greece | Macedonia-Thrace, Chalkidiki, Ágios Óros Peninsula, Nea Roda | A.R. Burgaz s.n. (MACB 111388) | 40°22′23″ N | 023°55′46″ E | 40 m | Maquis shrubland “frigana” and Quercus coccifera; gneiss and sandstone substrate |
| CL1168 | Greece | Macedonia-Thrace, Chalkidiki, Polygyros, 17A road to Peleokastro | A.R. Burgaz s.n. (MACB 111380) | 40°24′28″ N | 023°25′13″ E | 620 m | Quercus coccifera, deciduous Quercus, Juniperus oxycedrus, and Erica arborea; gneiss substrate |
| CL1178 | Greece | Macedonia-Thrace, Chalkidiki, Polygyros, Settlement Agias, Anastasias road 16, 32 km | A.R. Burgaz s.n. (MACB 111373) | 40°29′09″ N | 023°11′51″ E | 240 m | Quercus coccifera; sandstone substrate |
| CL1171 | Greece | Macedonia-Thrace, Chalkidiki, Sithonia Peninsula, Agios Nikolaus, Karidi a Sarti | A.R. Burgaz s.n. (MACB 111371) | 40°00′16″ N | 023°53′10″ E | 100 m | Quercus coccifera, Pinus halepensis and Erica arborea; granite substrate |
| CL1173 | Greece | Macedonia-Thrace, Chalkidiki, Sithonia Peninsula, Torini, 73.8 km to Pórto Cárras | A.R. Burgaz s.n. (MACB 111385) | 40°00′16″ N | 023°53′10″ E | 25 m | Shrubs with Quercus coccifera, Pistacia lentiscus and Olea europea; |
| CL1162 | Greece | Macedonia-Thrace, Dio-Olympos, Leptokarya, Elassona-Leptokarya road | A.R. Burgaz s.n. (MACB 111377) | 40°02′07″ N | 022°30′59″ E | 390 m | Quercus rotundifolia, Juniperus oxycedrus and Erica sp.; quartzite substrate |
| CL1176 | Greece | Macedonia-Thrace, Evros, Dadia, entrada a la reserva forestal Dadia | A.R. Burgaz s.n. (MACB 111369) | 41°07′25″ N | 026°13′35″ E | 90 m | Pinus pinea; quartzite substrate |
| CL1179 | Greece | Macedonia-Traia, Island of Thasos, Theologos | A.R. Burgaz s.n. (MACB 111374) | 40°39′16″ N | 024°41′02″ E | 220 m | Quercus coccifera and Cistus; substrate with schists and limestone |
| CL1158 | Greece | Peloponese, Arcadia, Gortynia, Langadia, Kaloneri, Olympia-Tripoli roads | A.R. Burgaz s.n. (MACB 111379) | 37°39′16″ N | 022°04′42″ E | 1003 m | Abies forest and Juniperus oxycedrus; basic substrate |
| CL1157 | Greece | Peloponese, Arcadia, Gortynia, Langadia, Kaloneri, Olympia-Tripoli roads | A.R. Burgaz s.n. (MACB 111376) | 37°39′16″ N | 022°04′42″ E | 1003 m | Abies forest and Juniperus oxycedrus; basic soil |
| CL1159 | Greece | Peloponese, Laconia, Monemvasia, Voies Pantanassa | A.R. Burgaz s.n. (MACB 111375) | 36°36′40″ N | 022°56′58″ E | 178 m | Olive grove; acid substrate |
| CL1165 | Greece | Thessaly, Kalabaka, Meterora-Kalithea road | A.R. Burgaz s.n. (MACB 111385) | 39°43′35″ N | 021°38′55″ E | 624 m | Deciduous Quercus sp., Q. coccifera; acid substrate |
| CL1183 | Greece | Thessaly, Kalabaka, Meterora-Kalithea road | A.R. Burgaz s.n. (MACB 111385) | 39°43′35″ N | 021°38′55″ E | 624 m | Deciduous Quercus, Q. coccifera; acid substrate |
| CL1161 | Greece | West Greece, Peloponnese Peninsula, Olympia, Foloi, Kouumanis, Kastania | A.R. Burgaz s.n. (MACB 111378) | 37°47′59″ N | 021°47′19″ E | 646 m | Deciduous Quercus; conglomerate and clay substrate |
| CL1182 | Greece | West Greece, Peloponnese Peninsula, Olympia, Foloi, Kouumanis, Kastania | A.R. Burgaz s.n. (MACB 111378) | 37°47′59″ N | 021°47′19″ E | 646 m | Deciduous Quercus; conglomerate and clay substrate |
| CL1156 | Italy | Sardinia, Cagliari, Uta, R. Nat. Di Monte Arcosu, near Santa Lucia chapel, strada Guttureddu | A.R. Burgaz s.n. (MACB 110168) | 39°12′11″ N | 008°55′21″ E | 82 m | Arbutus unedo and Pistacia lentiscus; quartzitic substrate |
| CL1152 | Italy | Sardinia, Sassari, Nuoro, Bolotana, Catena del Maghine | A.R. Burgaz s.n. (MACB 110180) | 40°22′02″ N | 008°56′18″ E | 960 m | Quercus pubescens and Cistus salvifolius; quartzitic substrate |
| CL1153 | Italy | Sardinia, Sassari, South Sardinia, Arbus, Ingurtosu | A.R. Burgaz s.n. (MACB 110170) | 39°30′03″ N | 008°31′47″ E | 414 m | Garrigue, Erica arborea, Phillyrea angustifolia, Ulex sp., Cistus monspeliensis, and Arbutus unedo; granitic substrate |
| CL1155 | Italy | Sardinia, Sassari, South Sardinia, Gairo | A.R. Burgaz s.n. (MACB 110169) | 39°52′04″ N | 009°30′01″ E | 982 m | Quercus rotundifolia; quartzitic substrate |
| CL1154 | Italy | Sardinia, Sassari, Tempio Pausania Bassacutena | A.R. Burgaz s.n. (MACB 110173) | 41°06′54″ N | 009°15′45″ E | 70 m | Maquis shrubland and Quercus sp.; granitic substrate |
| CL1151 | Italy | Sardinia, Sassari, Tempio Pausania Mount Limbara | A.R. Burgaz s.n. (MACB 110178) | 40°51′04″ N | 009°08′36″ E | 1030 m | Pinus nigra; granitic substrate |
| CL1150 | Italy | Sardinia, Sassari, Tempio Pausania Mount Limbara, ner Guiardino Botanico di Curadureddu | A.R. Burgaz s.n. (MACB 110174) | 40°51′55″ N | 009°07′41″ E | 569 m | Pinus pinea; acid substrate |
| 1IBER * | Portugal | Tras-Os-Montes, Bragança, Macedo de Cavaleiros, Lagoa, Sabor River Valley | R. Pino-Bodas (MACB 93695) | 41°25′08″ N | 06°45′51″ W | 340 m | Quercus rotundifolia; quartzitic substrate |
| CL1044 ** | Spain | Toledo, La Nava de Ricomalillo, near Fuentes station | R. Pino-Bodas (MACB 124251) | 39°39′51″ N | 5°02′04″ W | 665 m | Cistus ladanifer shrubland; quarzitic substrate |
| CL1043 ** | Spain | Toledo, Sevilleja de la Jara to Anchuras | R. Pino-Bodas (MACB 124250) | 39°33′55.0″ N | 4°57′39.7″ W | 720 m | Cistus ladanifer shrubland; quarzitic substrate |
| 2IBER * | Spain | Jaén, Chiclana de Segura, near the Dañador River | A.R. Burgaz (MACB 93537) | 38°24′57″ N | 02°59′54″ W | 743 m | Quercus rotundifolia; acid substrate |
| 4IBER * | Spain | Madrid, Manzanares el Real, P. Nat. de La Pedriza, Senda de Quebrantaherraduras | A.R. Burgaz (MACB 100442) | ||||
| 2SUBT * | Spain | Cordoba, Villaharta, La Lastrilla Spring | A.R. Burgaz (MACB 100445) | 38°07′14″ N | 04°54′02″ W | 515 m | Quercus rotundifolia; quartzitic substrate |
| 3SUBT * | Spain | Ciudad Real, Villamanrique, Sierra Morena | A.R. Burgaz (MACB 99488) | 38°26′53″ N | 03°00′14″ W | 741 m | Quercus rotundifolia; acid substrate |
| ASV | Taxonomy | N° Reads | Best BLAST Hit | % ID |
|---|---|---|---|---|
| ASV1 | Myrmecia sp. | 230,708 | OL625167 | 99.64% |
| ASV2 | Myrmecia sp. | 44,752 | OL625167 | 99.29% |
| ASV3 | Myrmecia sp. | 12,485 | OL625167 | 99.29% |
| ASV4 | Myrmecia sp. | 6,947 | OL625167 | 99.29% |
| ASV5 | Myrmecia sp. | 5,437 | OL625167 | 99.29% |
| ASV6 | Asterochloris mediterranea | 973 | KP257394 | 100.00% |
| ASV7 | Trebouxia sp. (A04) | 525 | KR912894 | 100.00% |
| ASV8 | Vulcanochloris symbiotica | 356 | OL625153 | 100.00% |
| ASV9 | Trebouxia lynnae (A39) | 210 | KY066424 | 100.00% |
| ASV10 | Coccomyxa sp. | 188 | MN738564 | 94.85% |
| ASV11 | Trebouxia sp. (A04) | 177 | KR913187 | 100.00% |
| ASV12 | Trebouxia lynnae (A39) | 170 | MG687518 | 99.69% |
| ASV13 | Trebouxia jamesii (A03) | 164 | MN397126 | 100.00% |
| ASV14 | Trebouxia lynnae (A39) | 141 | MG687518 | 100.00% |
| ASV15 | Trebouxia maresiae (A46) | 132 | MH254833 | 100.00% |
| ASV16 | Trebouxia lynnae (A39) | 129 | MG687518 | 99.69% |
| ASV17 | Hemichloris antarctica | 119 | HG972970 | 88.85% |
| ASV18 | Trebouxia lynnae (A39) | 105 | MG687518 | 99.69% |
| ASV19 | Uncultured alga | 103 | ON119386 | 99.65% |
| Country | ||||||
|---|---|---|---|---|---|---|
| ASV | Indicator Statistic | p-Value | France | Greece | Italy | Spain |
| ASV1 | 0.898 | 0.001 | X | |||
| ASV2 | 0.543 | 0.05 | X | |||
| ASV6 | 0.671 | 0.007 | X | |||
| ASV7 | 0.754 | 0.002 | X | |||
| ASV11 | 0.905 | 0.001 | X | |||
| ASV19 | 0.933 | 0.001 | X | |||
Disclaimer/Publisher’s Note: The statements, opinions and data contained in all publications are solely those of the individual author(s) and contributor(s) and not of MDPI and/or the editor(s). MDPI and/or the editor(s) disclaim responsibility for any injury to people or property resulting from any ideas, methods, instructions or products referred to in the content. |
© 2023 by the authors. Licensee MDPI, Basel, Switzerland. This article is an open access article distributed under the terms and conditions of the Creative Commons Attribution (CC BY) license (https://creativecommons.org/licenses/by/4.0/).
Share and Cite
Pino-Bodas, R.; Blázquez, M.; de los Ríos, A.; Pérez-Ortega, S. Myrmecia, Not Asterochloris, Is the Main Photobiont of Cladonia subturgida (Cladoniaceae, Lecanoromycetes). J. Fungi 2023, 9, 1160. https://doi.org/10.3390/jof9121160
Pino-Bodas R, Blázquez M, de los Ríos A, Pérez-Ortega S. Myrmecia, Not Asterochloris, Is the Main Photobiont of Cladonia subturgida (Cladoniaceae, Lecanoromycetes). Journal of Fungi. 2023; 9(12):1160. https://doi.org/10.3390/jof9121160
Chicago/Turabian StylePino-Bodas, Raquel, Miguel Blázquez, Asunción de los Ríos, and Sergio Pérez-Ortega. 2023. "Myrmecia, Not Asterochloris, Is the Main Photobiont of Cladonia subturgida (Cladoniaceae, Lecanoromycetes)" Journal of Fungi 9, no. 12: 1160. https://doi.org/10.3390/jof9121160
APA StylePino-Bodas, R., Blázquez, M., de los Ríos, A., & Pérez-Ortega, S. (2023). Myrmecia, Not Asterochloris, Is the Main Photobiont of Cladonia subturgida (Cladoniaceae, Lecanoromycetes). Journal of Fungi, 9(12), 1160. https://doi.org/10.3390/jof9121160

