New Species of Diaporthales (Ascomycota) from Diseased Leaves in Fujian Province, China
Abstract
1. Introduction
2. Materials and Methods
2.1. Specimen Sources, Isolation, Morphological Characterization and Selection
2.2. DNA Extraction, PCR Amplification and Sequencing
2.3. Sequence Alignment and Phylogenetic Analysis
3. Results
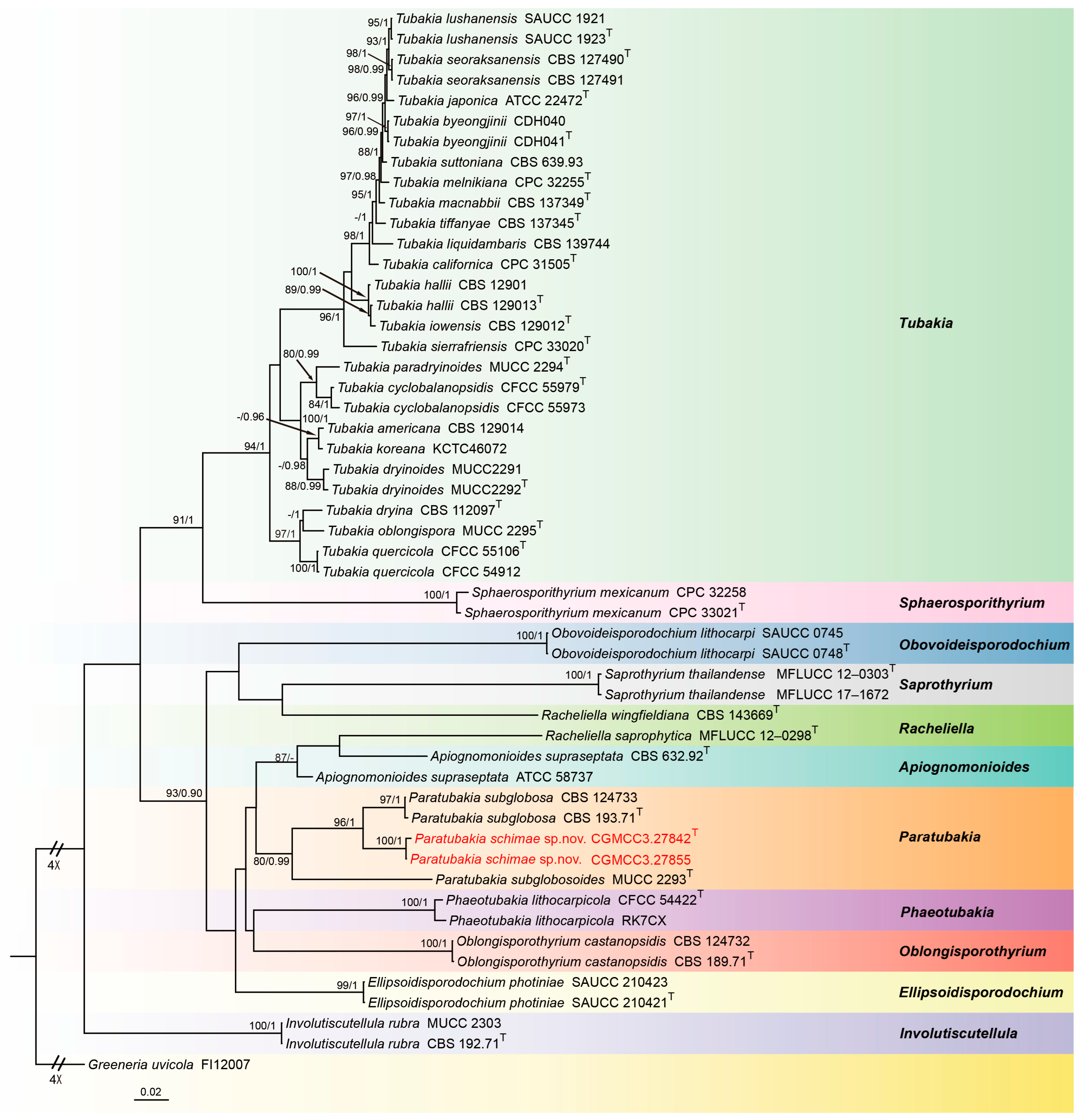
3.1. Phylogenetic Analyses
3.2. Taxonomy
3.2.1. Diaporthe wuyishanensis W.B. Zhang and J.Z. Qiu, sp. nov., Figure 4

3.2.2. Gnomoniopsis wuyishanensis T.C. Mu and J.Z. Qiu, sp. nov., Figure 5

3.2.3. Paratubakia schimae T.C. Mu and J.Z. Qiu, sp. nov., Figure 6

4. Discussion
5. Conclusions
Author Contributions
Funding
Institutional Review Board Statement
Informed Consent Statement
Data Availability Statement
Acknowledgments
Conflicts of Interest
References
- Matthew, T.A.; Jonas, R.; Samuel, K.; Constanze, M.; Sang-Tae, K.; Detlef, W.; Eric, M.K. Microbial hub taxa link host and abiotic factors to plant microbiome variation. PLoS Biol. 2016, 14, e1002352. [Google Scholar]
- Chen, T.; Nomura, K.; Wang, X.; Sohrabi, R.; Xu, J.; Yao, L.; Paasch, B.C.; Ma, L.; Kremer, J.; Cheng, Y.; et al. A plant genetic network for preventing dysbiosis in the phyllosphere. Nature 2020, 580, 653–657. [Google Scholar] [CrossRef]
- Arnold, A.E.; Mejia, L.C.; Kyllo, D.; Rojas, E.I.; Maynard, Z.; Robbins, N.; Herre, E.A. Fungal endophytes limit pathogen damage in a tropical tree. Proc. Natl. Acad. Sci. USA 2003, 100, 15649–15654. [Google Scholar] [CrossRef] [PubMed]
- Kannadan, S.; Rudgers, J.A. Endophyte symbiosis benefits a rare grass under low water availability. Funct. Ecol. 2008, 22, 706–713. [Google Scholar] [CrossRef]
- Berlec, A. Novel techniques and findings in the study of plant microbiota: Search for plant probiotics. Plant Sci. 2012, 193–194, 96–102. [Google Scholar] [CrossRef]
- Abdelfattah, A.; Li Destri Nicosia, M.G.; Cacciola, S.O.; Droby, S.; Schena, L. Metabarcoding analysis of fungal diversity in the phyllosphere and carposphere of Olive (Olea europaea). PLoS ONE 2015, 10, e0131069. [Google Scholar] [CrossRef] [PubMed]
- Joseph, R.A.; Masoudi, A.; Valdiviezo, M.J.; Keyhani, N.O. Discovery of Gibellula floridensis from infected spiders and analysis of the surrounding fungal entomopathogen community. J. Fungi 2024, 10, 694. [Google Scholar] [CrossRef]
- He, Z.; Liu, J.; Wu, C.; Zheng, S.; Hong, W.; Su, S.; Wu, C. Effects of forest gaps on some microclimate variables in Castanopsis kawakamii natural forest. J. Mt. Sci. 2012, 9, 706–714. [Google Scholar] [CrossRef]
- Chen, C.; Zheng, Y.; Liu, S.; Zhong, Y.; Wu, Y.; Li, J.; Xu, L.A.; Xu, M. The complete chloroplast genome of Cinnamomum camphora and its comparison with related Lauraceae species. PeerJ 2017, 5, e3820. [Google Scholar] [CrossRef] [PubMed]
- Ren, Y.; Wei, X.; Zhang, L.; Cui, S.; Chen, F.; Xiong, Y.; Xie, P. Potential for forest vegetation carbon storage in Fujian Province, China, determined from forest inventories. Plant Soil 2011, 345, 125–140. [Google Scholar] [CrossRef]
- Yang, B.Y.; Wang, Y.F.; Li, G.Q.; He, R.J.; Huang, Y.L. Genus Castanopsis: A review on phytochemistry and biological activities. Fitoterapia 2024, 179, 106216. [Google Scholar] [CrossRef] [PubMed]
- Ding, Y.; Wan, J.; Liu, C.; Shi, X.; Xia, X.; Prakash, S.; Zhang, X. Retrogradation properties and in vitro digestibility of wild starch from Castanopsis sclerophylla. Food Hydrocoll. 2020, 103, 105693. [Google Scholar] [CrossRef]
- Wang, J.; Su, B.; Jiang, H.; Cui, N.; Yu, Z.; Yang, Y.; Sun, Y. Traditional uses, phytochemistry and pharmacological activities of the genus Cinnamomum (Lauraceae): A review. Fitoterapia 2020, 146, 104675. [Google Scholar] [CrossRef] [PubMed]
- Jiang, N.; Wang, X.W.; Liang, Y.M.; Tian, C.M. Lasiodiplodia cinnamomi sp. nov. from Cinnamomum camphora in China. Mycotaxon 2018, 133, 249–259. [Google Scholar] [CrossRef]
- Ren, G.C.; Tibpromma, S.; Dong, K.X.; Gao, C.X.; Zhang, C.S.; Karunarathna, S.C.; Elgorban, A.M.; Gui, H. Unveiling fungi associated with Castanopsis woody litter in Yunnan Province, China: Insights into Pleosporales (Dothideomycetes) Species. MycoKeys 2024, 108, 15–45. [Google Scholar] [CrossRef] [PubMed]
- Habib, K.; Zhou, X.; Zeng, W.; Zhang, X.; Hu, H.; Wu, Q.; Liu, L.; Lin, Y.; Shen, X.; Kang, J.; et al. Stromatolinea, a new diatrypaceous fungal genus (Ascomycota, Sordariomycetes, Xylariales, Diatrypaceae) from China. MycoKeys 2024, 108, 197–225. [Google Scholar] [CrossRef] [PubMed]
- Photita, W.; Taylor, P.W.J.; Ford, R.; Hyde, K.D.; Lumyong, S.L. Morphological and molecular characterization of Colletotrichum species from herbaceous plants in Thailand. Fungal Divers. 2005, 18, 117–133. [Google Scholar]
- Dissanayake, A.J.; Zhu, J.T.; Chen, Y.Y.; Maharachchikumbura, S.S.N.; Hyde, K.D.; Liu, J.K. A re-evaluation of Diaporthe: Refining the boundaries of species and species complexes. Fungal Divers. 2024, 126, 1–125. [Google Scholar] [CrossRef]
- Wang, S.; Liu, X.; Xiong, C.; Gao, S.; Xu, W.; Zhao, L.; Song, C.; Liu, X.; James, T.Y.; Li, Z.; et al. ASF1 regulates asexual and sexual reproduction in Stemphylium eturmiunum by DJ-1 stimulation of the PI3K/AKT signaling pathway. Fungal Divers. 2023, 123, 159–176. [Google Scholar] [CrossRef]
- White, T.J.; Bruns, T.; Lee, S.; Taylor, F.J.R.M.; Lee, S.H.; Taylor, L.; Shawe-Taylor, J. Amplification and direct sequencing of fungal ribosomal rna genes for phylogenetics. In PCR Protocols: A Guide to Methods and Applications; Innis, M.A., Gelfand, D.H., Sninsky, J.J., Eds.; Academic Press Inc.: New York, NY, USA, 1990; pp. 315–322. [Google Scholar]
- Carbone, I.; Kohn, L.M. A method for designing primer sets for speciation studies in filamentous ascomycetes. Mycologia 1999, 91, 553–556. [Google Scholar] [CrossRef]
- Crous, P.W.; Groenewald, J.Z.; Risède, J.M.; Simoneau, P.; Hywel-Jones, N.L. Calonectria species and their Cylindrocladium anamorphs: Species with sphaeropedunculate vesicles. Stud. Mycol. 2004, 50, 415–430. [Google Scholar]
- Glass, N.L.; Donaldson, G.C. Development of primer sets designed for use with the PCR to amplify conserved genes from filamentous ascomycetes. Appl. Environ. Microbiol. 1995, 61, 1323–1330. [Google Scholar] [CrossRef] [PubMed]
- O’Donnell, K.; Kistler, H.C.; Cigelnik, E.; Ploetz, R.C. Multiple evolutionary origins of the fungus causing panama disease of banana: Concordant evidence from nuclear and mitochondrial gene genealogies. Proc. Natl. Acad. Sci. USA 1998, 95, 2044–2049. [Google Scholar] [CrossRef]
- Rehner, S.A.; Samuels, G.J. Taxonomy and phylogeny of Gliocladium analysed from nuclear large subunit ribosomal DNA sequences. Mycol. Res. 1994, 98, 625–634. [Google Scholar] [CrossRef]
- Vilgalys, R.; Hester, M. Rapid genetic identification and mapping of enzymatically amplified ribosomal DNA from several Cryptococcus species. J. Bacteriol. 1990, 172, 4238–4246. [Google Scholar] [CrossRef]
- Liu, Y.J.; Whelen, S.; Hall, B.D. Phylogenetic Relationships among Ascomycetes: Evidence from an RNA polymerse II subunit. Mol. Biol. Evol. 1999, 16, 1799–1808. [Google Scholar] [CrossRef]
- Kumar, S.; Stecher, G.; Tamura, K. MEGA7: Molecular evolutionary genetics analysis version 7.0 for bigger datasets. Mol. Biol. Evol. 2016, 33, 1870–1874. [Google Scholar] [CrossRef] [PubMed]
- Katoh, K.; Rozewicki, J.; Yamada, K.D. Mafft online service: Multiple sequence alignment, interactive sequence choice and visualization. Brief. Bioinform. 2019, 20, 1160–1166. [Google Scholar] [CrossRef]
- Jiang, N.; Voglmayr, H.; Bian, D.R.; Piao, C.G.; Wang, S.K.; Li, Y. Morphology and phylogeny of Gnomoniopsis (Gnomoniaceae, Diaporthales) from Fagaceae leaves in China. J. Fungi 2021, 7, 792. [Google Scholar] [CrossRef] [PubMed]
- Xiang, C.Y.; Gao, F.; Jakovlić, I.; Lei, H.P.; Hu, Y.; Zhang, H.; Zou, H.; Wang, G.T.; Zhang, D. Using phylosuite for molecular phylogeny and tree-based analyses. iMeta 2023, 2, e87. [Google Scholar] [CrossRef]
- Alexandros, S. RAxML version 8: A tool for phylogenetic analysis and post-analysis of large phylogenies. Bioinformatics 2014, 30, 1312–1313. [Google Scholar]
- Miller, M.A.; Pfeiffer, W.; Schwartz, T. The CIPRES science gateway: Enabling high-impact science for phylogenetics researchers with limited resources. In Proceedings of the 1st Conference of the Extreme Science and Engineering Discovery Environment. Bridging from the Extreme to the Campus and Beyond, Chicago, IL, USA, 16 July 2012; Association for Computing Machinery: San Diego, CA, USA, 2012; p. 8. [Google Scholar]
- Lanfear, R.; Frandsen, P.B.; Wright, A.M.; Senfeld, T.; Calcott, B. Partitionfinder2: New Methods for Selecting Partitioned Models of Evolution for Molecular and Morphological Phylogenetic Analyses. Mol. Biol. Evol. 2016, 34, 772–773. [Google Scholar]
- Sun, W.; Huang, S.; Xia, J.; Zhang, X.; Li, Z. Morphological and molecular identification of Diaporthe species in south-western China, with description of eight new species. MycoKeys 2021, 77, 65–95. [Google Scholar] [CrossRef]
- Wang, S.; Zhang, Z.; Liu, R.; Liu, S.; Liu, X.; Zhang, X. Morphological and phylogenetic analyses reveal four new species of Gnomoniopsis (Gnomoniaceae, Diaporthales) from China. J. Fungi 2022, 8, 770. [Google Scholar] [CrossRef]
- Braun, U.; Nakashima, C.; Crous, P.W.; Groenewald, J.Z.; Moreno-Rico, O.; Rooney-Latham, S.; Blomquist, C.L.; Haas, J.; Marmolejo, J. Phylogeny and taxonomy of the genus Tubakia s. lat. Fungal Syst. Evol. 2018, 1, 41–99. [Google Scholar] [CrossRef]
- Tibpromma, S.; Hyde, K.D.; Bhat, J.D.; Mortimer, P.E.; Xu, J.; Promputtha, I.; Doilom, M.; Yang, J.B.; Tang, A.M.C.; Karunarathna, S.C. Identification of endophytic fungi from leaves of Pandanaceae based on their morphotypes and DNA sequence data from southern Thailand. MycoKeys 2018, 33, 25–67. [Google Scholar] [CrossRef]
- Tennakoon, D.S.; Thambugala, K.M.; Jeewon, R.; Hongsanan, S.; Kuo, C.H.; Hyde, K.D. Additions to Chaetothyriaceae (Chaetothyriales): Longihyalospora gen. nov. and Ceramothyrium Longivolcaniforme, a new host record from decaying leaves of Ficus ampelas. MycoKeys 2019, 61, 91–109. [Google Scholar] [CrossRef]
- Huang, Y.; Wang, H.C.; Cai, L.T.; Li, W.; Pan, D.; Xiang, L.; Su, X.; Li, Z.; Adil, M.F.; Shamsi, I.H. Phyllospheric microbial composition and diversity of the tobacco leaves infected by Didymella segeticola. Front. Microbiol. 2021, 12, 699699. [Google Scholar] [CrossRef]
- Senanayake, I.C.; Crous, P.W.; Groenewald, J.Z.; Maharachchikumbura, S.S.N.; Jeewon, R.; Phillips, A.J.L.; Bhat, J.D.; Perera, R.H.; Li, Q.R.; Li, W.J.; et al. Families of Diaporthales based on morphological and phylogenetic evidence. Stud. Mycol. 2017, 86, 217–296. [Google Scholar] [CrossRef] [PubMed]
- Huang, S.K.; Hyde, K.D.; Mapook, A.; Maharachchikumbura, S.S.N.; Bhat, J.D.; McKenzie, E.H.C.; Jeewon, R.; Wen, T.C. Taxonomic studies of some often over-looked Diaporthomycetidae and Sordariomycetidae. Fungal Divers. 2021, 111, 443–572. [Google Scholar] [CrossRef]
- Jiang, N.; Fan, X.; Tian, C. Identification and characterization of leaf-inhabiting fungi from Castanea plantations in China. J. Fungi 2021, 7, 64. [Google Scholar] [CrossRef]
- Zhang, Z.; Mu, T.; Liu, S.; Liu, R.; Zhang, X.; Xia, J. Morphological and phylogenetic analyses reveal a new genus and two new species of Tubakiaceae from China. MycoKeys 2021, 84, 185–201. [Google Scholar] [CrossRef]
- Dissanayake, A.J.; Chen, Y.Y.; Liu, J.J. Unravelling Diaporthe species associated with woody hosts from karst formations (Guizhou) in China. J. Fungi 2020, 6, 251. [Google Scholar] [CrossRef] [PubMed]
- Jia, A.; Lin, L.; Li, Y.; Fan, X. Diversity and pathogenicity of six Diaporthe species from Juglans Regia in China. J. Fungi 2024, 10, 583. [Google Scholar] [CrossRef]
- Gomes, R.R.; Glienke, C.; Videira, S.I.; Lombard, L.; Groenewald, J.Z.; Crous, P.W. Diaporthe: A genus of endophytic, saprobic and plant pathogenic fungi. Pers.-Mol. Phylogeny Evol. Fungi 2013, 31, 1–41. [Google Scholar] [CrossRef] [PubMed]
- Walker, D.M.; Castlebury, L.A.; Rossman, A.Y.; Sogonov, M.V.; White, J.F. Systematics of genus Gnomoniopsis (Gnomoniaceae, Diaporthales) based on a three gene phylogeny, host associations and morphology. Mycologia 2010, 102, 1479–1796. [Google Scholar] [CrossRef] [PubMed]
- Sogonov, M.V.; Castlebury, L.A.; Rossman, A.Y.; Mejía, L.C.; White, J.F. Leaf-inhabiting genera of the Gnomoniaceae, Diaporthales. Stud. Mycol. 2008, 62, 1–77. [Google Scholar] [CrossRef] [PubMed]
- Jiang, N.; Liang, L.Y.; Tian, C.M. Gnomoniopsis chinensis (Gnomoniaceae, Diaporthales), a new fungus causing canker of Chinese chestnut in Hebei Province, China. MycoKeys 2020, 67, 19–32. [Google Scholar] [CrossRef] [PubMed]
- Jiang, N.; Tian, C. An emerging pathogen from rotted chestnut in China: Gnomoniopsis daii sp. nov. Forests 2019, 10, 1016. [Google Scholar] [CrossRef]
- Udayanga, D.; Miriyagalla, S.D.; Manamgoda, D.S.; Lewers, K.S.; Gardiennet, A.; Castlebury, L.A. Molecular reassessment of diaporthalean fungi associated with strawberry, including the leaf blight fungus, Paraphomopsis obscurans gen. et comb. nov. (Melanconiellaceae). IMA Fungus 2021, 12, 15. [Google Scholar] [CrossRef] [PubMed]
- Li, Y.; Pu, M.; Cui, Y.; Gu, J.; Chen, X.; Wang, L.; Wu, H.; Yang, Y.; Wang, C. Research on the isolation and identification of black spot disease of Rosa chinensis in Kunming, China. Sci. Rep. 2023, 13, 8299. [Google Scholar] [CrossRef] [PubMed]
- Sogonov, M.V.; Castlebury, L.A.; Rossman, A.Y.; White, J.F. The type species of Apiognomonia, A. veneta, with its Discula anamorph is distinct from A. errabunda. Mycol. Res. 2007, 111, 693–709. [Google Scholar] [CrossRef] [PubMed]
- Aguín, O.; Rial, C.; Piñón, P.; Sainz, M.J.; Mansilla, J.P.; Salinero, C. First report of Gnomoniopsis smithogilvyi causing chestnut brown rot on nuts and burrs of sweet chestnut in Spain. Plant Dis. 2023, 107, 218. [Google Scholar] [CrossRef] [PubMed]
- Possamai, G.; Dallemole-Giaretta, R.; Gomes-Laranjo, J.; Sampaio, A.; Rodrigues, P. Chestnut brown rot and Gnomoniopsis smithogilvyi: Characterization of the causal agent in Portugal. J. Fungi 2023, 9, 401. [Google Scholar] [CrossRef] [PubMed]
- Aglietti, C.; Cappelli, A.; Andreani, A. From chestnut tree (Castanea sativa) to flour and foods: A systematic review of the main criticalities and control strategies towards the relaunch of chestnut production chain. Sustainability 2022, 14, 12181. [Google Scholar] [CrossRef]
- Yang, Q.; Jiang, N.; Tian, C.M. Tree inhabiting gnomoniaceous species from China, with Cryphogonomonia gen. nov. Proposed. MycoKeys 2020, 69, 71–89. [Google Scholar] [CrossRef] [PubMed]
- Liu, S.B.; Zhang, Z.X.; Liu, R.Y.; Mu, T.C.; Zhang, X.G.; Li, Z.; Xia, J.W. Morphological and molecular identification of Ellipsoidisporodochium gen. nov. (Tubakiaceae, Diaporthales) in Hainan Province, China. Phytotaxa 2022, 552, 259–266. [Google Scholar] [CrossRef]
- Jiang, N.; Zhu, Y.Q.; Xue, H.; Piao, C.G.; Li, Y. Phaeotubakia lithocarpicola gen. et sp. nov. (Tubakiaceae, Diaporthales) from leaf spots in China. MycoKeys 2023, 95, 15–25. [Google Scholar] [CrossRef] [PubMed]



| Loci | PCR Primers | Sequence (5′–3′) | PCR Cycles | References |
|---|---|---|---|---|
| ITS | ITS5 | GGA AGT AAA AGT CGT AAC AAG G | (95 °C: 30 s, 55 °C: 30 s, 72 °C: 1 min) × 35 cycles | [20] |
| ITS4 | TCC TCC GCT TAT TGA TAT GC | |||
| LSU | LROR | GTA CCC GCT GAA CTT AAG C | (95 °C: 30 s, 52 °C: 30 s, 72 °C: 1 min) × 35 cycles | [25,26] |
| LR5 | TCC TGA GGG AAA CTT CG | |||
| cal | CAL-228F | GAG TTC AAG GAG GCC TTC TCC C | (95 °C: 30 s, 54 °C: 30 s, 72 °C: 1 min) × 35 cycles | [21] |
| CAL-737R | CAT CTT CTG GCC ATC ATG G | |||
| rpb2 | fRPB2-5F | GAY GAY MGW GAT CAY TTY GG | (95 °C: 30 s, 56 °C: 30 s, 72 °C: 1 min) × 35 cycles | [27] |
| fRPB2-7cR | CCC ATW GCY TGC TTM CCC AT | |||
| his3 | CYLH3F | AGG TCC ACT GGT GGC AAG | (95 °C: 30 s, 58 °C: 30 s, 72 °C: 1 min) × 35 cycles | [22,23] |
| H3-1b | GCG GGC GAG CTG GAT GTC CTT | |||
| tef1 | EF1-728F | CAT CGA GAA GTT CGA GAA GG | (95 °C: 30 s, 48 °C: 30 s, 72 °C: 1 min) × 35 cycles | [21,24] |
| EF-2 | GGA RGT ACC AGT SAT CAT GTT | |||
| EF1-728F | CAT CGA GAA GTT CGA GAA GG | (95 °C: 30 s, 52 °C: 30 s, 72 °C: 1 min) × 35 cycles | [21] | |
| TEF1-986R | TAC TTG AAG GAA CCC TTA CC | |||
| tub2 | Bt2a | GGT AAC CAA ATC GGT GCT GCT TTC | (95 °C: 30 s, 53 °C: 30 s, 72 °C: 1 min) × 35 cycles | [23] |
| Bt2b | ACC CTC AGT GTA GTG ACC CTT GGC |
| Species | Culture/Voucher | Host/Substrate | Locations | GenBank Accession Number | ||||
|---|---|---|---|---|---|---|---|---|
| ITS | tub2 | tef1 | cal | his3 | ||||
| Diaporthe wuyishanensis sp. nov. | CGMCC3.27490 * | Cinnamomum camphora | China | PQ385851 | PQ404036 | PQ404034 | PQ404030 | PQ404032 |
| Diaporthe wuyishanensis sp. nov. | CGMCC3.27491 | Cinnamomum camphora | China | PQ385852 | PQ404037 | PQ404035 | PQ404031 | PQ404033 |
| Diaporthe grandiflori | SAUCC194.84 * | Heterostemma grandiflorum | China | MT822612 | MT855809 | MT855924 | MT855691 | MT855580 |
| Diaporthe heterophyllae | CBS 143769 * | Acacia heterophylla | France | MG600222 | MG600226 | MG600224 | MG600218 | MG600220 |
| Diaporthe penetriteum | LC3353 * | Camellia sinensis | China | KP714505 | KP714529 | KP714517 | – | KP714493 |
| Diaporthe penetriteum | NKDL–3–19 | Citrus sinensis | China | MW202992 | MW208612 | MW221578 | MW221746 | MW221677 |
| Diaporthe shennongjiaensis | CNUCC 201905 | Juglans regia | China | MN216229 | MN227012 | MN224672 | MN224551 | MN224560 |
| Diaporthe virgiliae | CMW 40748 | Virgilia oroboides | South Africa | KP247566 | KP247575 | – | – | – |
| Diaporthe virgiliae | CMW 40752 | Virgilia oroboides | South Africa | KP247570 | KP247579 | – | – | – |
| Diaporthe virgiliae | CMW40755 * | Virgilia oroboides | South Africa | KP247573 | KP247582 | – | – | – |
| Diaporthe virgiliae | SCF 006–607 | Cyclopia subternata | South Africa | MW959685 | MW979256 | MT833892 | – | MT833906 |
| Diaporthe zaofenghuang | CGMCC3.20271 * | Prunus persica | China | MW477883 | MW480875 | MW480871 | MW480867 | MW480863 |
| Diaporthe zaofenghuang | TZFH3 | Prunus persica | China | MW477884 | MW480876 | MW480872 | MW480868 | MW480864 |
| Species | Culture/Voucher | Host/Substrate | Locations | GenBank Accession Number | ||
|---|---|---|---|---|---|---|
| ITS | tef1 | tub2 | ||||
| Gnomoniopsis agrimoniae | MFLUCC 14–0844 * | Agrimonia eupatoria | Italy | – | MF377585 | – |
| Gnomoniopsis agrimoniae | MFLUCC 17–1662 | Agrimonia eupatoria | Italy | – | MF377586 | – |
| Gnomoniopsis alderdunensis | CBS 125680 * | Rubus parviflorus | USA | GU320825 | GU320801 | GU320787 |
| Gnomoniopsis alderdunensis | CBS 125681 | Rubus parviflorus | USA | GU320827 | GU320802 | GU320789 |
| Gnomoniopsis alderdunensis | CBS 125679 | Rubus pedatus | USA | GU320826 | GU320813 | GU320788 |
| Gnomoniopsis angolensis | CPC 33595 = CBS 145057 * | unknown host plant | Angola | MK047428 | – | – |
| Gnomoniopsis castanopsidis | CFCC 54437 * | Castanopsis hystrix | China | MZ902909 | MZ936385 | – |
| Gnomoniopsis castanopsidis | CFCC 54438 | Castanopsis hystrix | China | MZ902910 | MZ936386 | – |
| Gnomoniopsis chamaemori | CBS 804.79 | Rubus chamaemorus | Finland | GU320817 | GU320809 | GU320777 |
| Gnomoniopsis chinensis | CFCC 52286 * | Castanea mollissima | China | MG866032 | MH545370 | MH545366 |
| Gnomoniopsis chinensis | CFCC 52288 | Castanea mollissima | China | MG866034 | MH545372 | MH545368 |
| Gnomoniopsis chinensis | CFCC 52287 | Castanea mollissima | China | MG866033 | MH545371 | MH545367 |
| Gnomoniopsis chinensis | CFCC 52289 | Castanea mollissima | China | MG866035 | MH545373 | MH545369 |
| Gnomoniopsis clavulata | CBS 121255 | Quercus falcata | USA | EU254818 | EU221934 | EU219211 |
| Gnomoniopsis comari | CBS 807.79 | Comarum palustre | Finland | EU254822 | GU320814 | GU320779 |
| Gnomoniopsis comari | CBS 809.79 | Comarum palustre | Switzerland | EU254823 | GU320794 | GU320778 |
| Gnomoniopsis comari | CBS 806.79 | Oryza sativa | UK | EU254821 | GU320810 | EU219156 |
| Gnomoniopsis daii | CFCC 54043 * | Castanea mollissima | China | MZ902911 | MZ936387 | MZ936403 |
| Gnomoniopsis daii | CFCC 55517 | Castanea mollissima | China | MN598671 | MN605519 | MN605517 |
| Gnomoniopsis daii | CMF002B | Castanea mollissima | China | MN598672 | MN605520 | MN605518 |
| Gnomoniopsis daii | CFCC 55294B | Quercus aliena | China | MZ902912 | MZ936388 | MZ936404 |
| Gnomoniopsis diaoluoshanensis | SAUCC DL0963 * | Castanopsis chinensis | China | ON753744 | ON759769 | ON759777 |
| Gnomoniopsis diaoluoshanensis | SAUCC DL0964 | Castanopsis chinensis | China | ON753743 | ON759768 | ON759776 |
| Gnomoniopsis diaoluoshanensis | SAUCC DL0961 | Castanopsis chinensis | China | ON753745 | ON759770 | ON759778 |
| Gnomoniopsis fagacearum | CFCC 54412 | Castanopsis chunii | China | MZ902917 | MZ936393 | MZ936409 |
| Gnomoniopsis fagacearum | CFCC 54414 | Castanopsis eyrei | China | MZ902915 | MZ936391 | MZ936407 |
| Gnomoniopsis fagacearum | CFCC 54288 | Castanopsis faberi | China | MZ902913 | MZ936389 | MZ936405 |
| Gnomoniopsis fagacearum | CFCC 54316 * | Lithocarpus glaber | China | MZ902916 | MZ936392 | MZ936408 |
| Gnomoniopsis fagacearum | CFCC 54439 | Quercus variabilis | China | MZ902914 | MZ936390 | MZ936406 |
| Gnomoniopsis fragariae = Gnomoniopsis fructicola | CBS 121226 | Fragaria vesca | USA | EU254824 | EU221961 | EU219144 |
| Gnomoniopsis fragariae = Gnomoniopsis fructicola | CBS 125671 | Fragaria sp. | USA | GU320816 | GU320793 | GU320776 |
| Gnomoniopsis fragariae = Gnomoniopsis fructicola | CBS 208.34 | Fragaria sp. | USA | EU254826 | EU221968 | EU219149 |
| Gnomoniopsis guangdongensis | CFCC 54443 * | Castanopsis fargesii | China | MZ902918 | MZ936394 | MZ936410 |
| Gnomoniopsis guangdongensis | CFCC 54331 | Castanopsis fargesii | China | MZ902919 | MZ936395 | MZ936411 |
| Gnomoniopsis guangdongensis | CFCC 54282 | Castanopsis fargesii | China | MZ902920 | MZ936396 | MZ936412 |
| Gnomoniopsis guttulata | MS 0312 | Agrimonia eupatoria | Bulgaria | EU254812 | – | – |
| Gnomoniopsis hainanensis | CFCC 54376 * | Castanopsis hainanensis | China | MZ902921 | MZ936397 | MZ936413 |
| Gnomoniopsis hainanensis | CFCC 55877 | Castanopsis hainanensis | China | MZ902922 | MZ936398 | MZ936414 |
| Gnomoniopsis idaeicola | CBS 125673 | Rubus pedatus | USA | GU320824 | GU320798 | GU320782 |
| Gnomoniopsis idaeicola | CBS 125675 | Rubus pedatus | USA | GU320822 | GU320799 | GU320783 |
| Gnomoniopsis idaeicola | CBS 125676 | Rubus pedatus | USA | GU320821 | GU320811 | GU320784 |
| Gnomoniopsis idaeicola | CBS 125672 | Rubus sp. | USA | GU320823 | GU320797 | GU320781 |
| Gnomoniopsis idaeicola | CBS 125674 | Rubus sp. | France | GU320820 | GU320796 | GU320780 |
| Gnomoniopsis lithocarpi | SAUCC YN0743* | Lithocarpus fohaiensis | China | ON753749 | ON759765 | ON759783 |
| Gnomoniopsis lithocarpi | SAUCC YN0742 | Lithocarpus fohaiensis | China | ON753750 | ON759764 | ON759782 |
| Gnomoniopsis macounii | CBS 121468 | Spiraea sp. | USA | EU254762 | EU221979 | EU219126 |
| Gnomoniopsis mengyinensis | SAUCC MY0293 * | Castanea mollissima | China | ON753741 | ON759766 | ON759774 |
| Gnomoniopsis mengyinensis | SAUCC MY0296 | Castanea mollissima | China | ON753742 | ON759767 | ON759775 |
| Gnomoniopsis occulta | CBS 125677 | Potentilla sp. | USA | GU320828 | GU320812 | GU320785 |
| Gnomoniopsis occulta | CBS 125678 | Potentilla sp. | USA | GU320829 | GU320800 | GU320786 |
| Gnomoniopsis paraclavulata | CBS 123202 | Quercus alba | USA | GU320830 | GU320815 | GU320775 |
| Gnomoniopsis quercicola | IRAN 4313C = CBS 149773 * | Quercus brantii | Iran | OR540614 | OR561996 | OR561907 |
| Gnomoniopsis racemula | CBS 121469 * | Triticum aestivum | USA | EU254841 | EU221889 | EU219125 |
| Gnomoniopsis rosae | CPC 34440 = CBS 145085 * | Rosa sp. | New Zealand | MK047451 | – | – |
| Gnomoniopsis rossmaniae | CFCC 54307 * | Castanopsis hainanensis | China | MZ902923 | MZ936399 | MZ936415 |
| Gnomoniopsis rossmaniae | CFCC 55876 | Castanopsis hainanensis | China | MZ902924 | MZ936400 | MZ936416 |
| Gnomoniopsis sanguisorbae | CBS 858.79 | Sanguisorba minor | Switzerland | GU320818 | GU320805 | GU320790 |
| Gnomoniopsis silvicola | CFCC 54304 | Castanopsis hystrix | China | MZ902925 | MZ936401 | MZ936417 |
| Gnomoniopsis silvicola | CFCC 54418 * | Quercus serrata | China | MZ902926 | MZ936402 | MZ936418 |
| Gnomoniopsis smithogilvyi | MUT 401 | Castanea sativa | Italy | HM142946 | KR072537 | KR072532 |
| Gnomoniopsis smithogilvyi | MUT 411 | Castanea sativa | New Zealand | HM142948 | KR072538 | KR072533 |
| Gnomoniopsis smithogilvyi | CBS 130190 * | Castanea sp. | Australia | JQ910642 | JQ910645 | JQ910639 |
| Gnomoniopsis smithogilvyi | CBS 130189 | Castanea sp. | Australia | JQ910644 | JQ910647 | JQ910641 |
| Gnomoniopsis smithogilvyi | CBS 130188 | Castanea sp. | Australia | JQ910643 | KR072536 | JQ910640 |
| Gnomoniopsis tormentillae | CBS 904.79 | Potentilla sp. | Switzerland | EU254856 | GU320795 | EU219165 |
| Gnomoniopsis wuyishanensis sp. nov. | CGMCC3.27834 | Castanopsis fordii | China | PQ381256 | PQ404016 | PQ404018 |
| Gnomoniopsis wuyishanensis sp. nov. | CGMCC3.27836 * | Castanopsis fordii | China | PQ381257 | PQ404017 | PQ404019 |
| Gnomoniopsis xunwuensis | CFCC 53115 * | Castanopsis fissa | China | MK432667 | MK578141 | MK578067 |
| Gnomoniopsis xunwuensis | CFCC 53116 | Castanopsis fissa | China | MK432668 | MK578142 | MK578068 |
| Gnomoniopsis yunnanensis | SAUCC YN1659 * | Castanea mollissima | China | ON753746 | ON759771 | ON759779 |
| Gnomoniopsis yunnanensis | SAUCC YN1657 | Castanea mollissima | China | ON753747 | ON759772 | ON759780 |
| Gnomoniopsis yunnanensis | SAUCC YN1641 | Castanea mollissima | China | ON753748 | ON759773 | ON759781 |
| Melanconis stilbostoma | CBS 109778 | Betula pendula | Australia | DQ323524 | EU221886 | EU219104 |
| Species | Culture/Voucher | Host/Substrate | Locations | GenBank Accession Number | ||||
|---|---|---|---|---|---|---|---|---|
| ITS | LSU | tef1 | tub2 | rpb2 | ||||
| Apiognomonioides supraseptata | CBS 632.92 * | Quercus glauca | Japan | MG976447 | MG976448 | – | – | – |
| Apiognomonioides supraseptata | ATCC 58737 | Quercus glauca | Japan | – | AF277127 | – | – | – |
| Ellipsoidisporodochium photiniae | SAUCC 210421 * | Photinia serratifolia | China | OK175559 | OK189532 | OK206440 | OK206442 | OK206438 |
| Ellipsoidisporodochium photiniae | SAUCC 210423 | Photinia serratifolia | China | OK175560 | OK189533 | OK206441 | OK206443 | OK206439 |
| Greeneria uvicola | FI12007 | unknown host plant | Uruguay | HQ586009 | GQ870619 | – | – | – |
| Involutiscutellula rubra | CBS 192.71 * | Quercus phillyraeoides | Japan | MG591899 | MG591993 | MG592086 | MG592180 | MG976476 |
| Involutiscutellula rubra | MUCC 2303 | Quercus phillyraeoides | Japan | MG591900 | MG591994 | MG592087 | MG592181 | MG976477 |
| Oblongisporothyrium castanopsidis | CBS 124732 | Castanopsis cuspidata | Japan | MG591849 | MG591942 | MG592037 | MG592131 | MG976453 |
| Oblongisporothyrium castanopsidis | CBS 189.71 * | Castanopsis cuspidata | Japan | MG591850 | MG591943 | MG592038 | MG592132 | MG976454 |
| Obovoideisporodochium lithocarpi | SAUCC 0748 * | Lithocarpus fohaiensis | China | MW820279 | MW821346 | MZ996876 | MZ962157 | MZ962155 |
| Obovoideisporodochium lithocarpi | SAUCC 0745 | Lithocarpus fohaiensis | China | MW820280 | MW821347 | MZ996877 | MZ962158 | MZ962156 |
| Paratubakia schimae sp. nov. | CGMCC3.27842 * | Schima superba | China | PQ408642 | PQ408644 | PQ404020 | PQ404022 | PQ404024 |
| Paratubakia schimae sp. nov. | CGMCC3.27855 | Schima superba | China | PQ408643 | PQ408645 | PQ404021 | PQ404023 | PQ404025 |
| Paratubakia subglobosa | CBS 124733 | Quercus glauca | Japan | MG591913 | MG592008 | MG592102 | MG592194 | MG976489 |
| Paratubakia subglobosa | CBS 193.71 * | Quercus glauca | Japan | MG591914 | MG592009 | MG592103 | MG592195 | MG976490 |
| Paratubakia subglobosoides | MUCC 2293 * | Quercus glauca | Japan | MG591915 | MG592010 | MG592104 | MG592196 | MG976491 |
| Phaeotubakia lithocarpicola | CFCC 54422 * | Lithocarpus glaber | China | OP951017 | OP951015 | OQ127584 | OQ127586 | – |
| Phaeotubakia lithocarpicola | RK7CX | Lithocarpus glaber | China | OP951018 | OP951016 | OQ127585 | OQ127587 | – |
| Racheliella saprophytica | MFLUCC 12–0298 * | Syzygium cumini | Thailand | KJ021933 | KJ021935 | – | – | – |
| Racheliella wingfieldiana | CBS 143669 * | Syzigium guineense | South Africa | MG591911 | MG592006 | MG592100 | MG592192 | MG976487 |
| Saprothyrium thailandense | MFLUCC 12–0303 * | Decaying leaf | Thailand | MF190163 | MF190110 | – | – | – |
| Saprothyrium thailandense | MFLUCC 17–1672 | Decaying leaf | Thailand | MF190164 | MF190111 | – | – | – |
| Sphaerosporithyrium mexicanum | CPC 32258 | Quercus eduardi | Mexico | MG591895 | MG591989 | MG592082 | MG592176 | – |
| Sphaerosporithyrium mexicanum | CPC 33021 * | Quercus eduardi | Mexico | MG591896 | MG591990 | MG592083 | MG592177 | MG976473 |
| Tubakia americana | CBS 129014 | Quercus macrocarpa | USA | MG591873 | MG591966 | MG592058 | MG592152 | MG976449 |
| Tubakia byeongjinii | CDH040 | Quercus variabilis | Republic of Korea | OR727896 | OR727898 | OR732731 | – | – |
| Tubakia byeongjinii | CDH041 * | Quercus variabilis | Republic of Korea | OR727897 | OR727899 | OR732732 | – | – |
| Tubakia californica | CPC 31505 * | Quercus kelloggii | USA | MG591835 | MG591928 | MG592023 | MG592117 | MG976451 |
| Tubakia cyclobalanopsidis | CFCC 55979 * | Quercus glauca | China | OP114639 | – | OP254247 | OP329290 | – |
| Tubakia cyclobalanopsidis | CFCC 55973 | Quercus glauca | China | OP114640 | – | OP254248 | OP329291 | – |
| Tubakia dryina | CBS 112097 * | Quercus robur | Italy | MG591851 | MG591944 | MG592039 | MG592133 | MG976455 |
| Tubakia dryinoides | MUCC2291 | Castanea crenata | Japan | MG591877 | MG591969 | MG592062 | MG592156 | MG976460 |
| Tubakia dryinoides | MUCC2292 * | Quercus phillyraeoides | Japan | MG591878 | MG591970 | MG592063 | MG592157 | MG976461 |
| Tubakia hallii | CBS 129013 * | Quercus stellata | USA | MG591880 | MG591972 | MG592065 | MG592159 | MG976462 |
| Tubakia hallii | CBS 12901 | Quercus stellata | USA | MG591881 | MG591973 | MG592066 | MG592160 | – |
| Tubakia iowensis | CBS 129012 * | Quercus macrocarpa | USA | MG591879 | MG591971 | MG592064 | MG592158 | – |
| Tubakia japonica | ATCC 22472 * | Castanea crenata | Japan | MG591886 | MG591978 | MG592071 | MG592165 | MG976465 |
| Tubakia koreana | KCTC46072 | Quercus mongolica | Republic of Korea | KP886837 | – | – | – | – |
| Tubakia liquidambaris | CBS 139744 | Liquidambar styraciflua | USA | MG605068 | MG605077 | MG603578 | – | – |
| Tubakia lushanensis | SAUCC 1921 | Quercus palustris | China | MW784677 | MW784850 | MW842262 | MW842265 | MW842268 |
| Tubakia lushanensis | SAUCC 1923 * | Quercus palustris | China | MW784678 | MW784851 | MW842261 | MW842264 | MW842267 |
| Tubakia macnabbii | CBS 137349 * | Quercus palustris | USA | MG605069 | – | MG603579 | – | – |
| Tubakia melnikiana | CPC 32255 * | Quercus canbyi | Mexico | MG591893 | MG591987 | MG592080 | MG592174 | MG976472 |
| Tubakia oblongispora | MUCC 2295 * | Quercus serrata | Japan | MG591897 | MG591991 | MG592084 | MG592178 | MG976474 |
| Tubakia paradryinoides | MUCC 2294 * | Quercus acutissima | Japan | MG591898 | MG591992 | MG592085 | MG592179 | MG976475 |
| Tubakia quercicola | CFCC 55106 * | Quercus aliena var. acuteserrata | China | OP114635 | – | OP254243 | OP254289 | – |
| Tubakia quercicola | CFCC 54912 | Quercus aliena var. acuteserrata | China | OP114636 | – | OP254244 | OP254290 | – |
| Tubakia seoraksanensis | CBS 127490 * | Quercus mongolica | Republic of Korea | MG591907 | KP260499 | MG592094 | MG592186 | – |
| Tubakia seoraksanensis | CBS 127491 | Quercus mongolica | Republic of Korea | HM991735 | KP260500 | MG592095 | MG592187 | MG976484 |
| Tubakia sierrafriensis | CPC 33020 * | Quercus eduardi | Mexico | MG591910 | MG592005 | MG592099 | MG592191 | MG976486 |
| Tubakia suttoniana | CBS 639.93 | Quercus sp. | Italy | MG591921 | MG592016 | MG592110 | MG592202 | MG976493 |
| Tubakia tiffanyae | CBS 137345 * | Quercus rubra | USA | MG605081 | – | MG603581 | – | – |
Disclaimer/Publisher’s Note: The statements, opinions and data contained in all publications are solely those of the individual author(s) and contributor(s) and not of MDPI and/or the editor(s). MDPI and/or the editor(s) disclaim responsibility for any injury to people or property resulting from any ideas, methods, instructions or products referred to in the content. |
© 2024 by the authors. Licensee MDPI, Basel, Switzerland. This article is an open access article distributed under the terms and conditions of the Creative Commons Attribution (CC BY) license (https://creativecommons.org/licenses/by/4.0/).
Share and Cite
Guan, X.; Mu, T.; Keyhani, N.O.; Shang, J.; Mao, Y.; Yang, J.; Zheng, M.; Yang, L.; Pu, H.; Lin, Y.; et al. New Species of Diaporthales (Ascomycota) from Diseased Leaves in Fujian Province, China. J. Fungi 2025, 11, 8. https://doi.org/10.3390/jof11010008
Guan X, Mu T, Keyhani NO, Shang J, Mao Y, Yang J, Zheng M, Yang L, Pu H, Lin Y, et al. New Species of Diaporthales (Ascomycota) from Diseased Leaves in Fujian Province, China. Journal of Fungi. 2025; 11(1):8. https://doi.org/10.3390/jof11010008
Chicago/Turabian StyleGuan, Xiayu, Taichang Mu, Nemat O. Keyhani, Junya Shang, Yuchen Mao, Jiao Yang, Minhai Zheng, Lixia Yang, Huili Pu, Yongsheng Lin, and et al. 2025. "New Species of Diaporthales (Ascomycota) from Diseased Leaves in Fujian Province, China" Journal of Fungi 11, no. 1: 8. https://doi.org/10.3390/jof11010008
APA StyleGuan, X., Mu, T., Keyhani, N. O., Shang, J., Mao, Y., Yang, J., Zheng, M., Yang, L., Pu, H., Lin, Y., Zhu, M., Lv, H., Heng, Z., Liang, H., Fan, L., Ma, X., Ma, H., Qiu, Z., & Qiu, J. (2025). New Species of Diaporthales (Ascomycota) from Diseased Leaves in Fujian Province, China. Journal of Fungi, 11(1), 8. https://doi.org/10.3390/jof11010008

