Recticladiella inexpectata gen. et sp. nov. (Nectriaceae) Pathogenic to Native Cinnamomum camphora (Lauraceae) Trees in Southeastern China
Abstract
1. Introduction
2. Materials and Methods
2.1. Disease Symptoms, Sample Collection, and Fungal Isolation
2.2. DNA Extraction, PCR Amplification, and Sequencing
2.3. Multigene Phylogenetic Analyses
2.4. Morphology
2.5. Inoculation Tests
3. Results
3.1. Fungal Isolation
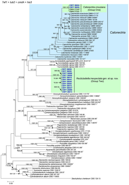
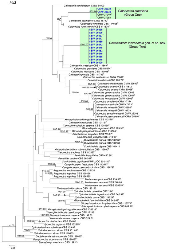
3.2. Multigene Phylogenetic Analyses
3.3. Morphology
3.4. Inoculation Tests
4. Discussion
Author Contributions
Funding
Institutional Review Board Statement
Informed Consent Statement
Data Availability Statement
Acknowledgments
Conflicts of Interest
References
- Rossman, A.Y.; Samuels, G.J.; Rogerson, C.T.; Lowen, R. Genera of Bionectriaceae, Hypocreaceae and Nectriaceae (Hypocreales, Ascomycetes). Stud. Mycol. 1999, 42, 1–248. [Google Scholar]
- Rossman, A.Y. Towards monophyletic genera in the holomorphic Hypocreales. Stud. Mycol. 2000, 45, 27–34. [Google Scholar]
- Lombard, L.; Van der Merwe, N.A.; Groenewald, J.Z.; Crous, P.W. Generic concepts in Nectriaceae. Study Mycol. 2015, 80, 189–245. [Google Scholar] [CrossRef] [PubMed]
- Chen, H.; White, J.F.; Malik, K.; Li, C.J. Molecular assessment of oat head blight fungus, including a new genus and species in a family of Nectriaceae. Int. J. Food Microbiol. 2024, 471, 110715. [Google Scholar] [CrossRef] [PubMed]
- Li, X.; Han, S.L.; Zhang, Y.Y.; Cai, L.; Zhao, P. Heteroverticillium phytelephatis gen. et sp. nov. intercepted from nuts of Phytelephas macrocarpa, with an updated phylogenetic assessment of Nectriaceae. Mycology 2023, 14, 155–174. [Google Scholar] [CrossRef] [PubMed]
- Perera, R.H.; Hyde, K.D.; Jones, E.B.G.; Maharachchikumbura, S.S.N.; Bundhum, D.; Camporesi, E.; Akulov, A.; Liu, J.K.; Liu, Z.Y. Profile of Bionectriaceae, Calcarisporiaceae, Hypocreaceae, Nectriaceae, Tilachlidiaceae, Ijuhyaceae fam. nov., Stromatonectriaceae fam. nov. and Xanthonectriaceae fam. nov. Fungal Divers. 2023, 118, 95–271. [Google Scholar] [CrossRef]
- Crous, P.W. Taxonomy and Pathology of Cylindrocladium (Calonectria) and Allied Genera; APS Press: St. Paul, MN, USA, 2002. [Google Scholar]
- Crous, P.W.; Lombard, L.; Sandoval-Denis, M.; Seifert, K.A.; Schroers, H.J.; Chaverri, P.; Gené, J.; Guarro, J.; Hirooka, Y.; Bensch, K.; et al. Fusarium: More than a node or a foot-shaped basal cell. Stud. Mycol. 2021, 98, 100116. [Google Scholar] [CrossRef] [PubMed]
- Li, J.Q.; Wingfield, M.J.; Barnes, I.; Chen, S.F. Calonectria in the age of genes and genomes: Towards understanding an important but relatively unknown group of pathogens. Mol. Plant Pathol. 2022, 23, 1060–1072. [Google Scholar] [CrossRef]
- Aiello, D.; Guarnaccia, V.; Vitale, A.; LeBlanc, N.; Shishkoff, N.; Polizzi, G. Impact of Calonectria diseases on ornamental horticulture: Diagnosis and control strategies. Plant Dis. 2022, 106, 1773–1787. [Google Scholar] [CrossRef]
- Daughtrey, M.L. Boxwood Blight: Threat to Ornamentals. Annu. Rev. Phytopathol. 2019, 57, 189–209. [Google Scholar] [CrossRef] [PubMed]
- Kameyama, Y. Development of microsatellite markers for Cinnamomum camphora (Lauraceae). Am. J. Bot. 2012, 99, e1–e3. [Google Scholar] [CrossRef] [PubMed]
- Yang, Z.; Liu, B.; Yang, Y.; Ferguson, D.K. Phylogeny and taxonomy of Cinnamomum (Lauraceae). Ecol. Evol. 2022, 12, e9378. [Google Scholar] [CrossRef] [PubMed]
- Yang, D.C.; Zhong, C.M.; Chen, Y.L.; Zhang, L.P.; Huang, Y.P. Research progress of distribution and prevention of disease in Cinnamomum camphora (L.) Presl in China. Biol. Disaster Sci. 2018, 41, 176–183. (In Chinese) [Google Scholar]
- Zhang, F.; Bi, L.W.; Zhao, Z.D. Review on plant resources and chemical composition of Camphor tree. Nat. Prod. Res. Dev. 2017, 29, 517–531. (In Chinese) [Google Scholar]
- Zhou, Y.; Yan, W. Conservation and applications of camphor tree (Cinnamomum camphora) in China: Ethnobotany and genetic resources. Genet. Resour. Crop Evol. 2016, 63, 1049–1061. [Google Scholar] [CrossRef]
- Zhang, Z.P.; Wu, X.X.; Yong, L.; Li, X.M.; Zhang, D.Q.; Chen, Y.Y. Efficient extraction of bioenergy from Cinnamomum camphora leaves. Front. Energy Res. 2020, 8, 90. [Google Scholar] [CrossRef]
- Afrin, F.; Chouhan, G.; Islamuddin, M.; Want, M.Y.; Ozbak, H.A.; Hemeg, H.A. Cinnamomum cassia exhibits antileishmanial activity against Leishmania donovani infection in vitro and in vivo. PLoS Neglected Trop. Dis. 2019, 13, e0007227. [Google Scholar] [CrossRef]
- Fu, J.; Zeng, C.; Zeng, Z.; Wang, B.; Gong, D. Cinnamomum camphora Seed Kernel Oil Ameliorates Oxidative Stress and Inflammation in Diet-Induced Obese Rats. J. Food Sci. 2016, 81, H1295–H1300. [Google Scholar] [CrossRef] [PubMed]
- Teng, S.C. Notes on Hypocreales from China. Sinensia 1934, 4, 269–298. [Google Scholar]
- Zhuang, W.Y. Taxonomy and related studies on the nectrioid fungi from China. Chin. Bull. Life Sci. 2010, 22, 1083–1085. (In Chinese) [Google Scholar]
- Zeng, Z.Q.; Zhuang, W.Y. Five species of Nectriaceae new to China. Mycosystema 2022, 41, 1008–1017. (In Chinese) [Google Scholar]
- He, J.; Li, D.W.; Cui, W.L.; Zhu, L.H.; Lin, H. Morphological and phylogenetic analyses reveal three new species of Fusarium (Hypocreales, Nectriaceae) associated with leaf blight on Cunninghamia lanceolata in China. Mycokeys 2024, 101, 45–80. [Google Scholar] [CrossRef]
- Liu, F.; Deng, Y.; Wang, F.H.; Jeewon, R.; Zeng, Q.; Xu, X.L.; Liu, Y.G.; Yang, C.L. Morphological and molecular analyses reveal two new species of Microcera (Nectriaceae, Hypocreales) associated with scale insects on walnut in China. Mycokeys 2023, 98, 19–35. [Google Scholar] [CrossRef]
- Pu, W.L.; Hu, Y.C.; Wu, T.; Luan, F.G.; Zheng, Y.M.; Zhou, L.F.; Zhou, X.D. Fusarium decemcellulare Brick causes root rot of Cinnamomum camphora (Linn) Presl. For. Pathol. 2024, 54, e12867. [Google Scholar] [CrossRef]
- Van Burik, J.A.H.; Schreckhise, R.W.; White, T.C.; Bowden, R.A.; Myerson, D. Comparison of six extraction techniques for isolation of DNA from filamentous fungi. Med. Mycol. 1998, 36, 299–303. [Google Scholar] [CrossRef] [PubMed]
- Carbone, I.; Kohn, L.M. A method for designing primer sets for speciation studies in filamentous ascomycetes. Mycologia 1999, 91, 553–556. [Google Scholar] [CrossRef]
- Liu, Q.L.; Li, J.Q.; Wingfield, M.J.; Duong, T.A.; Wingfield, B.D.; Crous, P.W.; Chen, S.F. Reconsideration of species boundaries and proposed DNA barcodes for Calonectria. Stud. Mycol. 2020, 97, 100106. [Google Scholar] [CrossRef] [PubMed]
- O’Donnell, K.; Kistler, H.C.; Cigelnik, E.; Ploetz, R.C. Multiple evolutionary origins of the fungus causing Panama disease of banana: Concordant evidence from nuclear and mitochondrial gene genealogies. Proc. Natl. Acad. Sci. USA 1998, 95, 2044–2049. [Google Scholar] [CrossRef]
- O’Donnell, K.; Cigelnik, E. Two divergent intragenomic rDNA ITS2 types within a monophyletic lineage of the fungus Fusarium are nonorthologous. Mol. Phylogenet. Evol. 1997, 7, 103–116. [Google Scholar] [CrossRef]
- Crous, P.W.; Groenewald, J.Z.; Risède, J.M.; Simoneau, P.; Hyde, K.D. Calonectria species and their Cylindrocladium anamorphs: Species with sphaeropedunculate vesicles. Stud. Mycol. 2004, 50, 415–430. [Google Scholar]
- Groenewald, J.Z.; Nakashima, C.; Nishikawa, J.; Shin, H.D.; Jama, A.N.; Groenewald, M.; Braun, U.; Crous, P.W. Species con-cepts in Cercospora: Spotting the weed among the roses. Stud. Mycol. 2013, 75, 115–170. [Google Scholar] [CrossRef] [PubMed]
- Kumar, S.; Stecher, G.; Tamura, K. MEGA7: Molecular evolutionary genetic analysis version 7.0 for bigger datasets. Mol. Biol. Evol. 2016, 33, 1870–1874. [Google Scholar] [CrossRef] [PubMed]
- Katoh, K.; Standley, D.M. MAFFT Multiple sequence alignment software Version 7: Improvements in performance and usability. Mol. Biol. Evol. 2013, 30, 772–780. [Google Scholar] [CrossRef] [PubMed]
- Guindon, S.; Gascuel, O. A simple, fast, and accurate algorithm to estimate large phylogenies by maximum likelihood. Syst. Biol. 2003, 52, 696–704. [Google Scholar] [CrossRef]
- Ronquist, F.; Teslenko, M.; Van Der Mark, P.; Ayres, D.L.; Darling, A.; Höhna, S.; Larget, B.; Liu, L.; Suchard, M.; Huelsenbeck, J. MrBayes 3.2: Efficient Bayesian phylogenetic inference and model choice across a large model space. Syst. Biol. 2012, 61, 539–542. [Google Scholar] [CrossRef] [PubMed]
- Nirenberg, H.I. A simplified method for identifying Fusarium spp. occurring on wheat. Can. J. Bot. 1981, 59, 1599–1609. [Google Scholar] [CrossRef]
- Liu, Y.; Chen, S.F. Cylindrocladiella species from Cunninghamia lanceolata plantation soils in southwestern China. Fungal Syst. Evol. 2024, 13, 143–152. [Google Scholar] [CrossRef]
- Guerber, J.C.; Correll, J.C. Characterization of Glomerella acutata, the teleomorph of Colletotrichum acutatum. Mycologia 2001, 93, 216–229. [Google Scholar] [CrossRef]
- Rayner, R.W. A Mycological Colour Chart; Commonwealth Mycological Institute and British Mycological Society: London, UK, 1970. [Google Scholar]
- Pham, N.Q.; Barnes, I.; Chen, S.F.; Liu, F.F.; Dang, Q.N.; Pham, T.Q.; Lombard, L.; Crous, P.W.; Wingfield, M.J. Ten new species of Calonectria from Indonesia and Vietnam. Mycologia 2019, 111, 78–102. [Google Scholar] [CrossRef]
- Gadgil, P.; Dick, M. Fungi silvicolae novazelandie: 10. New Zealand J. For. Sci. 2004, 44, 30. [Google Scholar]
- Lombard, L.; Crous, P.W.; Wingfield, B.D.; Wingfield, M.J. Phylogeny and systematics of the genus Calonectria. Study Mycol. 2010, 66, 31–69. [Google Scholar] [CrossRef]
- Crous, P.W.; Groenewald, J.Z.; Risède, J.M.; Simoneau, P.; Hyde, K.D. Calonectria species and their Cylindrocladium anamorphs: Species with clavate vesicles. Study Mycol. 2006, 55, 213–226. [Google Scholar] [CrossRef] [PubMed]
- Lombard, L.; Wingfield, M.J.; Alfenas, A.C.; Crous, P.W. The forgotten Calonectria collection: Pouring old wine into new bags. Study Mycol. 2016, 85, 159–198. [Google Scholar] [CrossRef] [PubMed]
- Peerally, M.A. Calonectria colhounii sp. nov., a common parasite of tea in Mauritius. Trans. Br. Mycol. Soc. 1973, 61, 89–93. [Google Scholar] [CrossRef]
- Chen, S.F.; Lombard, L.; Roux, J.; Xie, Y.J.; Wingfield, M.J.; Zhou, X.D. Novel species of Calonectria associated with Eucalyptus leaf blight in Southeast China. Persoonia 2011, 26, 1–12. [Google Scholar] [CrossRef] [PubMed]
- Crous, P.W.; Mchau, G.R.A.; Zyl, W.H.V.; Wingfield, M.J. New species of Calonectria and Cylindrocladium isolated from soil in the tropics. Mycologia 1997, 89, 653–660. [Google Scholar] [CrossRef][Green Version]
- Terashita, T. A new species of Calonectria and its conidial state. Trans. Mycol. Soc. Jpn. 1968, 8, 124–129. [Google Scholar]
- Lombard, L.; Zhou, X.D.; Crous, P.W.; Wingfield, B.D.; Wingfield, M.J. Calonectria species associated with cutting rot of Euca-lyptus. Persoonia 2010, 24, 1–11. [Google Scholar] [CrossRef] [PubMed]
- Marin-Felix, Y.; Groenewald, J.Z.; Cai, L.; Chen, Q.; Marincowitz, S.; Barnes, I.; Bensch, K.; Braun, U.; Camporesi, E.; Damm, U.; et al. Genera of phytopathogenic fungi: GOPHY 1. Study Mycol. 2017, 86, 99–216. [Google Scholar] [CrossRef] [PubMed]
- Schoch, C.L.; Crous, P.W.; Wingfield, B.D.; Wingfield, M.J. The Cylindrocladium candelabrum species complex includes four distinct mating populations. Mycologia 1999, 91, 286–298. [Google Scholar] [CrossRef]
- Crous, P.W.; Wingfield, M.J.; Mohammed, C.; Yuan, Z.Y. New foliar pathogens of Eucalyptus from Australia and Indonesia. Mycol. Res. 1998, 102, 527–532. [Google Scholar] [CrossRef]
- Crous, P.W.; Wingfield, M.J.; Alfenas, A.C. Additions to Calonectria. Mycotaxon 1993, 46, 217–234. [Google Scholar]
- Kang, J.C.; Crous, P.W.; Old, K.M.; Dudzinski, M.J. Non-conspecificity of Cylindrocladium quinqueseptatum and Calonectria quin-queseptata based on a β-tubulin gene phylogeny and morphology. Can. J. Bot. 2001, 79, 1241–1247. [Google Scholar]
- EI-Gholl, N.E.; Uchida, J.Y.; Alfenas, A.C.; Schubert, T.; Alfieri, S.; Chase, A. Induction and description of perithecia of Calonectria spathiphylli sp. nov. Mycotaxon 1992, 45, 285–300. [Google Scholar]
- Cabral, A.; Rego, C.; Nascimento, T.; Oliveira, H.; Groenewald, J.Z.; Crous, P.W. Multi-gene analysis and morphology reveal novel Ilyonectria species associated with black foot disease of grapevines. Fungal Biol. 2012, 116, 62–80. [Google Scholar] [CrossRef]
- Halleen, F.; Schroers, H.J.; Groenewald, J.Z.; Crous, P.W. Novel species of Cylindrocarpon (Neonectria) and Campylocarpon gen. nov. associated with black foot disease of grapevines (Vitis spp.). Study Mycol. 2004, 50, 431–455. [Google Scholar]
- Herrera, C.S.; Rossman, A.Y.; Samuels, G.J.; Lechat, C.; Chaverri, P. Revision of the genus Corallomycetella with Corallonectria gen. nov. for C. jatrophae (Nectriaceae, Hypocreales). Biology 2013, 32, 518–544. [Google Scholar]
- Decock, C.; Crous, P.W. Curvicladium gen. nov., a new hyphomycete genus from Frech Guiana. Mycologia 1998, 90, 276–281. [Google Scholar] [CrossRef][Green Version]
- Song, L.C.; Feng, Y.; Ding, H.X.; Liu, Z.Y. First Report of Leaf Blight on Paphiopedilum Caused by Curvicladiella sp. (GZCC19-0342) in China. Plant Dis. 2020, 104, 2754–3089. [Google Scholar] [CrossRef]
- Lombard, L.; Shivas, R.G.; To-Anum, C.; Crous, P.W. Phylogeny and taxonomy of the genus Cylindrocladiella. Mycol. Prog. 2012, 11, 835–868. [Google Scholar] [CrossRef]
- Van Coller, G.J.; Denman, S.; Groenewald, J.Z.; Lamprecht, S.C.; Crous, P.W. Characterisation and pathogenicity of Cylindro-cladiella spp. associated with root and cutting rot symptoms of grapevines in nurseries. Australas. Plant Pathol. 2005, 34, 489–498. [Google Scholar] [CrossRef]
- Lombard, L.; Crous, P.W. Phylogeny and taxonomy of the genus Gliocladiopsis. Persoonia 2012, 28, 25–33. [Google Scholar] [CrossRef] [PubMed]
- Lombard, L.; Cheewangkoon, R.; Crous, P.W. New Cylindrocladiella spp. From Thailand soils. Mycosphere 2017, 8, 1088–1104. [Google Scholar] [CrossRef]
- Crous, P.W.; Allegrucci, N.; Arambarri, A.M.; Cazau, M.C.; Groenewald, J.Z.; Wingfield, M.J. Dematiocladium celtidis gen. sp. nov. (Nectriaceae, Hypocreales), a new genus from Celtis leaf litter in Argentina. Mycol. Res. 2005, 109, 833–840. [Google Scholar] [CrossRef] [PubMed][Green Version]
- Decock, C.; Huret, S.; Charue, P. Anamorphic fungi from French Guyana: Two undescribed Gliocephalotrichum species (Nectria-ceae, Hypocreales). Mycologia 2006, 98, 488–498. [Google Scholar] [CrossRef]
- Lombard, L.; Serrato-Diaz, L.M.; Cheewangkoon, R.; French-Monar, R.D.; Decock, C.; Crous, P.W. Phylogeny and taxonomy of the genus Gliocephalotrichum. Persoonia 2014, 32, 127–140. [Google Scholar] [CrossRef]
- Lombard, L.; Bezuidenhout, C.M.; Crous, P.W. Ilyonectria black foot rot associated with Proteaceae. Australas. Plant Pathol. 2013, 42, 337–349. [Google Scholar] [CrossRef]
- Luangsa-ard, J.J.; Hywel-Jones, N.L.; Manoch, L.; Samson, R.A. On the relationships of Paecilomyces sect. Isarioidea species. My-Cological Res. 2005, 109, 581–589. [Google Scholar]
- Gräfenhan, T.; Schroers, H.J.; Nirenberg, H.I.; Seifert, K.A. An overview of the taxonomy, phylogeny, and typification of nectriaceous fungi in Cosmospora, Acremonium, Fusarium, Stilbella, and Volutella. Study Mycol. 2011, 68, 79–113. [Google Scholar] [CrossRef]
- Castlebury, L.A.; Rossman, A.Y.; Hyten, A.S. Phylogenetic relationships of Neonectria/Cylindrocarpon on Fagus in North America. Can. J. Bot. 2006, 84, 1417–1433. [Google Scholar] [CrossRef]
- Samuels, G.J. Nectria and Penicillifer. Mycologia 1989, 81, 347–355. [Google Scholar] [CrossRef]
- van Emden, J.H. Penicillifer, a new genus of hyphomycetes from soil. Acta Bot. Neerl. 1968, 17, 54–58. [Google Scholar] [CrossRef]
- Chaverri, P.; Salgado, C.; Hirooka, Y.; Rossman, A.Y.; Samuels, G.J. Delimitation of Neonectria and Cylindrocarpon (Nectriaceae, Hypocreales, Ascomycota) and related genera with Cylindrocarpon-like anamorphs. Study Mycol. 2011, 68, 57–78. [Google Scholar] [CrossRef] [PubMed]
- Crous, P.W.; Decock, C.; Schoch, C.L. Xenocylindrocladium guianense and X. subverticillatum, two new species of hyphomycetes from plant debris in the tropics. Mycoscience 2001, 42, 559–566. [Google Scholar] [CrossRef]
- Decock, C.; Hennebert, G.L.; Crous, P.W. Nectria serpens sp. nov. and its hyphomycetous anamorph Xenocylindrocladium gen. nov. Mycol. Res. 1997, 101, 786–790. [Google Scholar] [CrossRef]
- Crous, P.W.; Kendrick, W.B. Arnaudiella eucalyptorum sp. nov. (Dothideales, Ascomycetes), and its hyphomycetous anamorph Xenogliocladiopsis gen. nov., from Eucalyptus leaf litter in South Africa. Can. J. Bot. 1994, 72, 59–64. [Google Scholar] [CrossRef]
- Boesewinkel, H.J. Cylindrocladiella, a new genus to accommodate Cylindrocladium parvum and other small-spored species of Cylindrocladium. Can. J. Bot. 1982, 60, 2288–2294. [Google Scholar] [CrossRef]
- French, A.M. California Plant Disease Host Index; California Department of Food and Agriculture: Sacramento, CA, USA, 1989. [Google Scholar]
- Hirooka, Y.; Kobayashi, T.; Natsuaki, K.T. Neonectria castaneicola and Neo. rugulosa in Japan. Mycologia 2005, 97, 1058–1066. [Google Scholar] [CrossRef]
- Hirooka, Y.; Kobayashi, T. Taxonomic studies of nectrioid fungi in Japan. I: The genus Neonectria. Mycoscience 2007, 48, 53–62. [Google Scholar] [CrossRef]
- Miller, J.W. Tri-Ology Technical Report; Division of Plant Industry: Gainesville, FL, USA, 1992; Volume 31, pp. 5–8. [Google Scholar]
- Miller, J.W. Tri-Ology Technical Report; Division of Plant Industry: Gainesville, FL, USA, 1993; Volume 32, pp. 7–8. [Google Scholar]










| Identity | Genotype 1 | Isolates No. 2 | Sample No. | Host/Substrate | Collectors | Location | Coordinates | GenBank Accession No. 3 | |||
|---|---|---|---|---|---|---|---|---|---|---|---|
| tef1 | tub2 | cmdA | his3 | ||||||||
| Recticladiella inexpectata | AAAA | CSFF25976 | 20240622-5-(1) | Cinnamomum camphora leaf | S. F. Chen, Y. Liu, H. B. Dong, L. S. Wang, X. M. Liu | Zhongba Town, Zijin County, Heyuan Region, Guangdong Province | 23°42′26.4276″ N, 115°22′0.7428″ E | PQ727708 | PQ727762 | PQ727816 | PQ727654 |
| R. inexpectata | AAAA | CSFF25977 | 20240622-5-(1) | Ci. camphora leaf | S. F. Chen, Y. Liu, H. B. Dong, L. S. Wang, X. M. Liu | Zhongba Town, Zijin County, Heyuan Region, Guangdong Province | 23°42′26.4276″ N, 115°22′0.7428″ E | PQ727709 | PQ727763 | PQ727817 | PQ727655 |
| R. inexpectata | ABAA | CSFF25980 | 20240622-8-(1) | Ci. camphora leaf | S. F. Chen, Y. Liu, H. B. Dong, L. S. Wang, X. M. Liu | Zhongba Town, Zijin County, Heyuan Region, Guangdong Province | 23°42′46.7964″ N, 115°22′57.1008″ E | PQ727710 | PQ727764 | PQ727818 | PQ727656 |
| R. inexpectata | ABAA | CSFF25984 | 20240622-8-(3) | Ci. camphora leaf | S. F. Chen, Y. Liu, H. B. Dong, L. S. Wang, X. M. Liu | Zhongba Town, Zijin County, Heyuan Region, Guangdong Province | 23°42′46.7964″ N, 115°22′57.1008″ E | PQ727711 | PQ727765 | PQ727819 | PQ727657 |
| R. inexpectata | ABAA | CSFF25985 | 20240622-8-(3) | Ci. camphora leaf | S. F. Chen, Y. Liu, H. B. Dong, L. S. Wang, X. M. Liu | Zhongba Town, Zijin County, Heyuan Region, Guangdong Province | 23°42′46.7964″ N, 115°22′57.1008″ E | PQ727712 | PQ727766 | PQ727820 | PQ727658 |
| R. inexpectata | ABAA | CSFF25986 | 20240622-9-(1) | Ci. camphora leaf | S. F. Chen, Y. Liu, H. B. Dong, L. S. Wang, X. M. Liu | Zhongba Town, Zijin County, Heyuan Region, Guangdong Province | 23°42′43.5852″ N, 115°22′39.0324″ E | PQ727713 | PQ727767 | PQ727821 | PQ727659 |
| R. inexpectata | ABAA | CSFF25987 | 20240622-9-(1) | Ci. camphora leaf | S. F. Chen, Y. Liu, H. B. Dong, L. S. Wang, X. M. Liu | Zhongba Town, Zijin County, Heyuan Region, Guangdong Province | 23°42′43.5852″ N, 115°22′39.0324″ E | PQ727714 | PQ727768 | PQ727822 | PQ727660 |
| R. inexpectata | AAAA | CSFF25988 | 20240622-10-(1) | Ci. camphora leaf | S. F. Chen, Y. Liu, H. B. Dong, L. S. Wang, X. M. Liu | Zhongba Town, Zijin County, Heyuan Region, Guangdong Province | 23°41′45.96″ N, 115°20′57.678″ E | PQ727715 | PQ727769 | PQ727823 | PQ727661 |
| R. inexpectata | ABAA | CSFF25989 4 | 20240622-10-(1) | Ci. camphora leaf | S. F. Chen, Y. Liu, H. B. Dong, L. S. Wang, X. M. Liu | Zhongba Town, Zijin County, Heyuan Region, Guangdong Province | 23°41′45.96″ N, 115°20′57.678″ E | PQ727716 | PQ727770 | PQ727824 | PQ727662 |
| R. inexpectata | AAAA | CSFF25990 | 20240623-1-(1) | Ci. camphora leaf | S. F. Chen, Y. Liu, H. B. Dong, L. S. Wang, X. M. Liu | Zicheng Town, Zijin County, Heyuan Region, Guangdong Province | 23°36′32.6196″ N, 115°12′1.7856″ E | PQ727717 | PQ727771 | PQ727825 | PQ727663 |
| R. inexpectata | AAAA | CSFF25991 | 20240623-1-(1) | Ci. camphora leaf | S. F. Chen, Y. Liu, H. B. Dong, L. S. Wang, X. M. Liu | Zicheng Town, Zijin County, Heyuan Region, Guangdong Province | 23°36′32.6196″ N, 115°12′1.7856″ E | PQ727718 | PQ727772 | PQ727826 | PQ727664 |
| R. inexpectata | ABAA | CSFF25992 | 20240623-3-(3) | Ci. camphora leaf | S. F. Chen, Y. Liu, H. B. Dong, L. S. Wang, X. M. Liu | Lanfang Town, Jiaoling County, Meizhou Region, Guangdong Province | 24°39′11.6388″ N, 116°11′7.4832″ E | PQ727719 | PQ727773 | PQ727827 | PQ727665 |
| R. inexpectata | ABAA | CSFF25993 | 20240623-3-(3) | Ci. camphora leaf | S. F. Chen, Y. Liu, H. B. Dong, L. S. Wang, X. M. Liu | Lanfang Town, Jiaoling County, Meizhou Region, Guangdong Province | 24°39′11.6388″ N, 116°11′7.4832″ E | PQ727720 | PQ727774 | PQ727828 | PQ727666 |
| R. inexpectata | ABAA | CSFF25994 | 20240623-3-(4) | Ci. camphora leaf | S. F. Chen, Y. Liu, H. B. Dong, L. S. Wang, X. M. Liu | Lanfang Town, Jiaoling County, Meizhou Region, Guangdong Province | 24°39′11.6388″ N, 116°11′7.4832″ E | PQ727721 | PQ727775 | PQ727829 | PQ727667 |
| R. inexpectata | ABAA | CSFF25995 | 20240623-3-(4) | Ci. camphora leaf | S. F. Chen, Y. Liu, H. B. Dong, L. S. Wang, X. M. Liu | Lanfang Town, Jiaoling County, Meizhou Region, Guangdong Province | 24°39′11.6388″ N, 116°11′7.4832″ E | PQ727722 | PQ727776 | PQ727830 | PQ727668 |
| R. inexpectata | AAAA | CSFF25996 | 20240623-3-(5) | Ci. camphora leaf | S. F. Chen, Y. Liu, H. B. Dong, L. S. Wang, X. M. Liu | Lanfang Town, Jiaoling County, Meizhou Region, Guangdong Province | 24°39′11.6388″ N, 116°11′7.4832″ E | PQ727723 | PQ727777 | PQ727831 | PQ727669 |
| R. inexpectata | AAAA | CSFF25997 | 20240623-3-(5) | Ci. camphora leaf | S. F. Chen, Y. Liu, H. B. Dong, L. S. Wang, X. M. Liu | Lanfang Town, Jiaoling County, Meizhou Region, Guangdong Province | 24°39′11.6388″ N, 116°11′7.4832″ E | PQ727724 | PQ727778 | PQ727832 | PQ727670 |
| R. inexpectata | AABA | CSFF26000 4 | 20240623-4-(2) | Ci. camphora leaf | S. F. Chen, Y. Liu, H. B. Dong, L. S. Wang, X. M. Liu | Shisha Town, Shanghang County, Longyan Region, Fujian Province | 25°8′57.3792″ N, 116°36′8.4348″ E | PQ727725 | PQ727779 | PQ727833 | PQ727671 |
| R. inexpectata | ABAA | CSFF26012 | 20240708-1-(2) | Ci. camphora leaf | S. F. Chen, Y. Liu, S. X. Huang, L. S. Wang, J. C. Fang | Chengxi Town, Longhai District, Zhangzhou Region, Fujian Province | 24°33′10.62″ N, 117°64′70.47″ E | PQ727726 | PQ727780 | PQ727834 | PQ727672 |
| R. inexpectata | ABAA | CSFF26013 = CGMCC 3.28321 4,5,6 | 20240708-1-(2) | Ci. camphora leaf | S. F. Chen, Y. Liu, S. X. Huang, L. S. Wang, J. C. Fang | Chengxi Town, Longhai District, Zhangzhou Region, Fujian Province | 24°33′10.62″ N, 117°64′70.47″ E | PQ727727 | PQ727781 | PQ727835 | PQ727673 |
| R. inexpectata | AAAA | CSFF26014 | 20240708-1-(3) | Ci. camphora leaf | S. F. Chen, Y. Liu, S. X. Huang, L. S. Wang, J. C. Fang | Chengxi Town, Longhai District, Zhangzhou Region, Fujian Province | 24°33′10.62″ N, 117°64′70.47″ E | PQ727728 | PQ727782 | PQ727836 | PQ727674 |
| R. inexpectata | AAAA | CSFF26015 = CGMCC 3.28322 4,5,6 | 20240708-1-(3) | Ci. camphora leaf | S. F. Chen, Y. Liu, S. X. Huang, L. S. Wang, J. C. Fang | Chengxi Town, Longhai District, Zhangzhou Region, Fujian Province | 24°33′10.62″ N, 117°64′70.47″ E | PQ727729 | PQ727783 | PQ727837 | PQ727675 |
| R. inexpectata | ABDA | CSFF26018 4 | 20240708-1-(5) | Ci. camphora leaf | S. F. Chen, Y. Liu, S. X. Huang, L. S. Wang, J. C. Fang | Chengxi Town, Longhai District, Zhangzhou Region, Fujian Province | 24°33′10.62″ N, 117°64′70.47″ E | PQ727730 | PQ727784 | PQ727838 | PQ727676 |
| R. inexpectata | AABA | CSFF26020 | 20240708-1-(6) | Ci. camphora leaf | S. F. Chen, Y. Liu, S. X. Huang, L. S. Wang, J. C. Fang | Chengxi Town, Longhai District, Zhangzhou Region, Fujian Province | 24°33′10.62″ N, 117°64′70.47″ E | PQ727731 | PQ727785 | PQ727839 | PQ727677 |
| R. inexpectata | AAAA | CSFF26021 | 20240708-1-(6) | Ci. camphora leaf | S. F. Chen, Y. Liu, S. X. Huang, L. S. Wang, J. C. Fang | Chengxi Town, Longhai District, Zhangzhou Region, Fujian Province | 24°33′10.62″ N, 117°64′70.47″ E | PQ727732 | PQ727786 | PQ727840 | PQ727678 |
| R. inexpectata | AAAA | CSFF26022 | 20240708-3-(1) | Ci. camphora leaf | S. F. Chen, Y. Liu, S. X. Huang, L. S. Wang, J. C. Fang | Chengxi Town, Longhai District, Zhangzhou Region, Fujian Province | 24°29′99.51″ N, 117°61′43.19″ E | PQ727733 | PQ727787 | PQ727841 | PQ727679 |
| R. inexpectata | AAAA | CSFF26023 | 20240708-3-(1) | Ci. camphora leaf | S. F. Chen, Y. Liu, S. X. Huang, L. S. Wang, J. C. Fang | Chengxi Town, Longhai District, Zhangzhou Region, Fujian Province | 24°29′99.51″ N, 117°61′43.19″ E | PQ727734 | PQ727788 | PQ727842 | PQ727680 |
| R. inexpectata | BAAA | CSFF26026 4 | 20240708-3-(3) | Ci. camphora leaf | S. F. Chen, Y. Liu, S. X. Huang, L. S. Wang, J. C. Fang | Chengxi Town, Longhai District, Zhangzhou Region, Fujian Province | 24°29′99.51″ N, 117°61′43.19″ E | PQ727737 | PQ727791 | PQ727845 | PQ727683 |
| R. inexpectata | BAAA | CSFF26027 | 20240708-3-(3) | Ci. camphora leaf | S. F. Chen, Y. Liu, S. X. Huang, L. S. Wang, J. C. Fang | Chengxi Town, Longhai District, Zhangzhou Region, Fujian Province | 24°29′99.51″ N, 117°61′43.19″ E | PQ727738 | PQ727792 | PQ727846 | PQ727684 |
| R. inexpectata | AAAA | CSFF26028 | 20240708-3-(4) | Ci. camphora leaf | S. F. Chen, Y. Liu, S. X. Huang, L. S. Wang, J. C. Fang | Chengxi Town, Longhai District, Zhangzhou Region, Fujian Province | 24°29′99.51″ N, 117°61′43.19″ E | PQ727739 | PQ727793 | PQ727847 | PQ727685 |
| R. inexpectata | AAAA | CSFF26029 | 20240708-3-(4) | Ci. camphora leaf | S. F. Chen, Y. Liu, S. X. Huang, L. S. Wang, J. C. Fang | Chengxi Town, Longhai District, Zhangzhou Region, Fujian Province | 24°29′99.51″ N, 117°61′43.19″ E | PQ727740 | PQ727794 | PQ727848 | PQ727686 |
| R. inexpectata | AAAA | CSFF26030 | 20240708-3-(5) | Ci. camphora leaf | S. F. Chen, Y. Liu, S. X. Huang, L. S. Wang, J. C. Fang | Chengxi Town, Longhai District, Zhangzhou Region, Fujian Province | 24°29′99.51″ N, 117°61′43.19″ E | PQ727741 | PQ727795 | PQ727849 | PQ727687 |
| R. inexpectata | AAAA | CSFF26031 | 20240708-3-(5) | Ci. camphora leaf | S. F. Chen, Y. Liu, S. X. Huang, L. S. Wang, J. C. Fang | Chengxi Town, Longhai District, Zhangzhou Region, Fujian Province | 24°29′99.51″ N, 117°61′43.19″ E | PQ727742 | PQ727796 | PQ727850 | PQ727688 |
| R. inexpectata | AAAA | CSFF26032 | 20240708-3-(6) | Ci. camphora leaf | S. F. Chen, Y. Liu, S. X. Huang, L. S. Wang, J. C. Fang | Chengxi Town, Longhai District, Zhangzhou Region, Fujian Province | 24°29′99.51″ N, 117°61′43.19″ E | PQ727743 | PQ727797 | PQ727851 | PQ727689 |
| R. inexpectata | AAAA | CSFF26033 = CGMCC 3.28323 4,5,6,7 | 20240708-3-(6) | Ci. camphora leaf | S. F. Chen, Y. Liu, S. X. Huang, L. S. Wang, J. C. Fang | Chengxi Town, Longhai District, Zhangzhou Region, Fujian Province | 24°29′99.51″ N, 117°61′43.19″ E | PQ727744 | PQ727798 | PQ727852 | PQ727690 |
| R. inexpectata | BAAA | CSFF26034 | 20240708-3-(7) | Ci. camphora leaf | S. F. Chen, Y. Liu, S. X. Huang, L. S. Wang, J. C. Fang | Chengxi Town, Longhai District, Zhangzhou Region, Fujian Province | 24°29′99.51″ N, 117°61′43.19″ E | PQ727745 | PQ727799 | PQ727853 | PQ727691 |
| R. inexpectata | BAAA | CSFF26035 4 | 20240708-3-(7) | Ci. camphora leaf | S. F. Chen, Y. Liu, S. X. Huang, L. S. Wang, J. C. Fang | Chengxi Town, Longhai District, Zhangzhou Region, Fujian Province | 24°29′99.51″ N, 117°61′43.19″ E | PQ727746 | PQ727800 | PQ727854 | PQ727692 |
| R. inexpectata | AAAA | CSFF26036 | 20240708-3-(8) | Ci. camphora leaf | S. F. Chen, Y. Liu, S. X. Huang, L. S. Wang, J. C. Fang | Chengxi Town, Longhai District, Zhangzhou Region, Fujian Province | 24°29′99.51″ N, 117°61′43.19″ E | PQ727747 | PQ727801 | PQ727855 | PQ727693 |
| R. inexpectata | AAAA | CSFF26037 | 20240708-3-(8) | Ci. camphora leaf | S. F. Chen, Y. Liu, S. X. Huang, L. S. Wang, J. C. Fang | Chengxi Town, Longhai District, Zhangzhou Region, Fujian Province | 24°29′99.51″ N, 117°61′43.19″ E | PQ727748 | PQ727802 | PQ727856 | PQ727694 |
| R. inexpectata | ABAA | CSFF26038 | 20240708-3-(9) | Ci. camphora leaf | S. F. Chen, Y. Liu, S. X. Huang, L. S. Wang, J. C. Fang | Chengxi Town, Longhai District, Zhangzhou Region, Fujian Province | 24°29′99.51″ N, 117°61′43.19″ E | PQ727749 | PQ727803 | PQ727857 | PQ727695 |
| R. inexpectata | AAAA | CSFF26039 | 20240708-3-(9) | Ci. camphora leaf | S. F. Chen, Y. Liu, S. X. Huang, L. S. Wang, J. C. Fang | Chengxi Town, Longhai District, Zhangzhou Region, Fujian Province | 24°29′99.51″ N, 117°61′43.19″ E | PQ727750 | PQ727804 | PQ727858 | PQ727696 |
| R. inexpectata | AAAA | CSFF26040 | 20240708-5-(1) | leaf of moren than 150 years’ Ci. camphora | S. F. Chen, Y. Liu, S. X. Huang, L. S. Wang, J. C. Fang | Chengxi Town, Longhai District, Zhangzhou Region, Fujian Province | 24°27′94.40″ N, 117°59′88.15″ E | PQ727751 | PQ727805 | PQ727859 | PQ727697 |
| R. inexpectata | AADA | CSFF26042 4 | 20240708-8-(4) | Ci. camphora leaf | S. F. Chen, Y. Liu, S. X. Huang, L. S. Wang, J. C. Fang | Changqiao Town, Zhangpu County, Zhangzhou Region, Fujian Province | 24°19′25.64″ N, 117°58′22.48″ E | PQ727752 | PQ727806 | PQ727860 | PQ727698 |
| R. inexpectata | AADA | CSFF26043 | 20240708-8-(4) | Ci. camphora leaf | S. F. Chen, Y. Liu, S. X. Huang, L. S. Wang, J. C. Fang | Changqiao Town, Zhangpu County, Zhangzhou Region, Fujian Province | 24°19′25.64″ N, 117°58′22.48″ E | PQ727753 | PQ727807 | PQ727861 | PQ727699 |
| R. inexpectata | AACA | CSFF26044 | 20240708-12-(1) | Ci. camphora leaf | S. F. Chen, Y. Liu, S. X. Huang, L. S. Wang, J. C. Fang | Shuyang Town, Nanjing County, Zhangzhou Region, Fujian Province | 24°64′07.52″ N, 117°11′66.80″ E | PQ727754 | PQ727808 | PQ727862 | PQ727700 |
| R. inexpectata | AACA | CSFF26045 4 | 20240708-12-(1) | Ci. camphora leaf | S. F. Chen, Y. Liu, S. X. Huang, L. S. Wang, J. C. Fang | Shuyang Town, Nanjing County, Zhangzhou Region, Fujian Province | 24°64′07.52″ N, 117°11′66.80″ E | PQ727755 | PQ727809 | PQ727863 | PQ727701 |
| R. inexpectata | AABA | CSFF26047 | 20240708-12-(2) | Ci. camphora leaf | S. F. Chen, Y. Liu, S. X. Huang, L. S. Wang, J. C. Fang | Shuyang Town, Nanjing County, Zhangzhou Region, Fujian Province | 24°64′07.52″ N, 117°11′66.80″ E | PQ727756 | PQ727810 | PQ727864 | PQ727702 |
| R. inexpectata | AABA | CSFF26050 | 20240708-12-(4) | Ci. camphora leaf | S. F. Chen, Y. Liu, S. X. Huang, L. S. Wang, J. C. Fang | Shuyang Town, Nanjing County, Zhangzhou Region, Fujian Province | 24°64′07.52″ N, 117°11′66.80″ E | PQ727757 | PQ727811 | PQ727865 | PQ727703 |
| R. inexpectata | AACA | CSFF26052 4 | 20240708-12-(5) | Ci. camphora leaf | S. F. Chen, Y. Liu, S. X. Huang, L. S. Wang, J. C. Fang | Shuyang Town, Nanjing County, Zhangzhou Region, Fujian Province | 24°64′07.52″ N, 117°11′66.80″ E | PQ727758 | PQ727812 | PQ727866 | PQ727704 |
| R. inexpectata | AABA | CSFF26054 | 20240708-12-(6) | Ci. camphora leaf | S. F. Chen, Y. Liu, S. X. Huang, L. S. Wang, J. C. Fang | Shuyang Town, Nanjing County, Zhangzhou Region, Fujian Province | 24°64′07.52″ N, 117°11′66.80″ E | PQ727759 | PQ727813 | PQ727867 | PQ727705 |
| R. inexpectata | AABA | CSFF26055 4 | 20240708-12-(6) | Ci. camphora leaf | S. F. Chen, Y. Liu, S. X. Huang, L. S. Wang, J. C. Fang | Shuyang Town, Nanjing County, Zhangzhou Region, Fujian Province | 24°64′07.52″ N, 117°11′66.80″ E | PQ727760 | PQ727814 | PQ727868 | PQ727706 |
| R. inexpectata | ABAA | CSFF26082 | 20240710-1-(2) | Ci. camphora leaf | S. F. Chen, Y. Liu, S. X. Huang, L. S. Wang, J. C. Fang | Suburb of Yongan City, Yongan County, Sanming Region, Fujian Province | 25°92′20.84″ N, 117°35′61.07″ E | PQ727761 | PQ727815 | PQ727869 | PQ727707 |
| Calonectria crousiama | AAAA | CSFF26024 4 | 20240708-3-(2) | Ci. camphora leaf | S. F. Chen, Y. Liu, S. X. Huang, L. S. Wang, J. C. Fang | Chengxi Town, Longhai District, Zhangzhou Region, Fujian Province | 24°29′99.51″ N, 117°61′43.19″ E | PQ727735 | PQ727789 | PQ727843 | PQ727681 |
| Ca. crousiama | AAAA | CSFF26025 4 | 20240708-3-(2) | Ci. camphora leaf | S. F. Chen, Y. Liu, S. X. Huang, L. S. Wang, J. C. Fang | Chengxi Town, Longhai District, Zhangzhou Region, Fujian Province | 24°29′99.51″ N, 117°61′43.19″ E | PQ727736 | PQ727790 | PQ727844 | PQ727682 |
| Species | Isolate No. 1,2 | Other Collection No. | Substrate | Collector/Depositor | Locality | GenBank Accession No. 3,4,5 | References of Source of the Isolates/Sequencing Data | |||
|---|---|---|---|---|---|---|---|---|---|---|
| tef1 | tub2 | cmdA | his3 | |||||||
| Aquanectria penicillioides | CBS 257.54 | ATCC 16261 | Acer sp. | F.V. Ranzoni | USA | KM231865 | KM232000 | KM231275 | N/A 4 | [3] |
| Calonectria acaciicola | CMW 47174 | CBS 143558 | Soil (Acacia auriculiformis plantation) | N.Q. Pham and T.Q. Pham | Do Luong, Nghe An, Vietnam | MT412691 | MT412931 | MT335161 | MT335400 | [28,41] |
| Calonectria acaciicola | CMW 47173T | CBS 143557 | Soil (A. auriculiformis plantation) | N.Q. Pham and T.Q. Pham | Do Luong, Nghe An, Vietnam | MT412690 | MT412930 | MT335160 | MT335399 | [28,41] |
| Calonectria acicola | CBS 114812 | CMW 51216 | Phoenix canariensis | H. Pearson | Northland, New Zealand | MT412693 | MT412933 | MT335163 | MT335402 | [28,42,43] |
| Calonectria acicola | CMW 30996T | P. canariensis | H. Pearson | Northland, New Zealand | MT412692 | MT412932 | MT335162 | MT335401 | [28,42,43] | |
| Calonectria australiensis | CMW 23669T | CBS 112954; CPC 4714 | Ficus pleurocarpa | C. Pearce and B. Paulus | Queensland, Australia | MT412723 | MT412946 | MT335192 | MT335432 | [28,43,44] |
| Calonectria brassicae | CBS 111869T | CPC 2409 | Argyreia splendens | F. Bugnicourt | Indonesia | MT412733 | MT412955 | MT335202 | MT335442 | [7,28,43,45] |
| Calonectria candelabrum | CMW 31000 | CPC 1675; UFV 117 | Eucalyptus sp. | A.C. Alfenas | Amazonas, Brazil | MT412738 | MT412959 | MT335207 | MT335447 | [3,7,28,43] |
| Calonectria colhounii | CBS 293.79T | CMW 30999 | Camellia sinensis | A. Peerally | Mauritius | GQ267301 | DQ190564 | GQ267373 | DQ190639 | [7,28,43,44,46] |
| Calonectria crousiana | CMW 27253 | CBS 127199 | Eucalyptus grandis | M.J. Wingfield | Fujian, China | MT412762 | MT412983 | MT335231 | MT335471 | [28,47] |
| Calonectria crousiana | CMW 27249T | CBS 127198 | E. grandis | M.J. Wingfield | Fujian, China | MT412761 | MT412982 | MT335230 | MT335470 | [28,47] |
| Calonectria gracilipes | CBS 115674T | CMW 51227; STE-U 1153 | Soil | M.J. Wingfield | La Selva, Colombia | MT412783 | MT413001 | MT335252 | MT335492 | [7,28,44,48] |
| Calonectria hawksworthii | CBS 111870T | CMW 51194; CPC 2405 | Nelumbo nucifera | A. Peerally | Pamplemousses garden, Mauritius | MT412785 | MT413003 | MT335254 | MT335494 | [7,28] |
| Calonectria kyotensis | CBS 114525T | ATCC 18834; CMW 51824; CPC 2367 | Robinia pseudoacacia | T. Terashita | Japan | MT412802 | MT413019 | MT335271 | MT335511 | [7,28,45,49] |
| Calonectria lombardiana | CMW 30602T | CBS 112634; CPC 4233; Lynfield 417 | Xanthorrhoea australis | T. Baigent | Victoria, Australia | MT412926 | MT413133 | MT335395 | MT335635 | [7,28,44,50] |
| Calonectria mexicana | CBS 110918T | CMW 9055; STE-U 927 | Soil | M.J. Wingfield | Uxmal, Yucatan, Mexico | FJ972526 | AF210863 | GQ267396 | FJ972460 | [7,28,43,51,52] |
| Calonectria multiseptata | CMW 23692T | CBS 112682; CPC 1589 | E. grandis | M.J. Wingfield | North Sumatra, Indonesia | MT412830 | MT413044 | MT335299 | MT335539 | [7,28,44,53] |
| Calonectria naviculata | CBS 101121T | CMW 30974 | Leaf litter | R.F. Castaneda | Joao Pessoa, Brazil | GQ267317 | GQ267211 | GQ267399 | GQ267252 | [3,43] |
| Calonectria pseudoreteaudii | CMW 25292 | CBS 123696 | E. urophylla × E. grandis | M.J. Wingfield and X.D. Zhou | Guangdong, China | MT412886 | MT413097 | MT335355 | MT335595 | [28,50] |
| Calonectria pseudoreteaudii | CMW 25310T | CBS 123694 | E. urophylla × E. grandis | M.J. Wingfield and X.D. Zhou | Guangdong, China | MT412885 | MT413096 | MT335354 | MT335594 | [28,50] |
| Calonectria pteridis | CBS 111793T | ATCC 34395; CMW 16736; CPC 2372 | Arachniodes adiantiformis | F. Schickedanz | USA | FJ918563 | DQ190578 | GQ267413 | DQ190679 | [7,28,43,44,51,54] |
| Calonectria queenslandica | CMW 30603 | CBS 112155; CPC 3210 | E. pellita | P.Q Thu and K.M. Old | Lannercost, Queensland, Australia | MT412899 | MT413109 | MT335368 | MT335608 | [28,50,55] |
| Calonectria queenslandica | CMW 30604T | CBS 112146; CPC 3213 | E. urophylla | B. Brown | Lannercost, Queensland, Australia | MT412898 | MT413108 | MT335367 | MT335607 | [28,50,55] |
| Calonectria reteaudii | CMW 30984T | CBS 112144; CPC 3201 | E. camaldulensis | M.J. Dudzinski and P.Q. Thu | Chon Thanh, Binh Phuoc, Vietnam | MT412901 | MT413111 | MT335370 | MT335610 | [7,28,44,55] |
| Calonectria reteaudii | CMW 16738 | CBS 112143; CPC 3200 | Eucalyptus sp. (leaves) | M.J. Dudzinski and P.Q. Thu | Binh Phuoc, Vietnam | MT412902 | MT413112 | MT335371 | MT335611 | [7,28,44,55] |
| Calonectria spathiphylli | CMW 16742T | ATCC 44730; CBS 114540; STE-U 2185 | Spathiphyllum sp. | C.L. Schoulties | Florida, USA | MT412905 | MT413115 | MT335374 | MT335614 | [7,28,43,45,56] |
| Campylocarpon fasciculare | CBS 112613T | CPC 3970 | Vitis sp. | F. Halleen | South Africa | F735691 | AY677221 | KM231297 | JF735502 | [3,57,58] |
| Campylocarpon pseudofasciculare | CBS 112679T | CPC 5472 | Vitis vinifera | F. Halleen | South Africa | JF735692 | AY677214 | KM231298 | JF735503 | [3,57,58] |
| Corallonectria jatrophae | CBS 913.96T | GJS 9618 | Unknown tree | G.J. Samuels | Puerto Rico | KM231863 | KC479787 | KM231273 | KM231457 | [3,59] |
| Curvicladiella cignea | CBS 109167T | CPC 1595; MUCL 40269 | Leaf litter | C. Decock | French Guiana | KM231867 | KM232002 | KM231287 | KM231461 | [3,60] |
| Curvicladiella cignea | CBS 109168 | CPC 1594 | Decaying seed | C. Decock | French Guiana | KM231868 | KM232003 | KM231286 | KM231460 | [3,60] |
| Curvicladiella cignea | CBS 101411 | Decaying seed | C. Decock | French Guiana | KM231886 | KM232001 | KM231285 | KM231459 | [3,60] | |
| Curvicladiella paphiopedili | MFLUCC 20-0110T | GZCC 19-0342 | Paphiopedilum sp. | L.C. Song | Guizhou, China | MT294103 | MT294102 | MT294104 | MT294105 | [61] |
| Cylindrocladiella camelliae | CPC 234T | PPRI 3990; IMI 346845 | E. grandis | P.W. Crous | South Africa | JN099087 | AY793471 | KM231280 | AY793509 | [3,62,63] |
| Cylindrocarpostylus gregarius | CBS 101072T | Hylurgops palliatus | R. Kirschner | Germany | KM231870 | KM232005 | KM231292 | N/A | [3,64] | |
| Cylindrocarpostylus gregarius | CBS 101074 | Picea abies | R. Kirschner | Germany | KM231869 | KM232004 | KM231291 | N/A | [3,64] | |
| Cylindrocladiella lageniformis | CBS 340.92T | PPRI 4449; UFV 115 | Eucalyptus sp. | A.C. Alfenas | Brazil | JN099003 | AY793481 | KM231279 | AY793520 | [62,65] |
| Cylindrocladiella parva | CBS 114524T | ATCC 28272; CPC 2370 | Telopea speciosissima | H.J. Boesewinkel | New Zealand | JN099009 | AY793486 | KM231281 | AY793526 | [62,65] |
| Cylindrodendrum album | CBS 110655 | Soil | F.X. Prenafeta-Boldú | The Netherland | KM231890 | KM232022 | KM231323 | KM231485 | [3] | |
| Cylindrodendrum album | CBS 301.83T | ATCC 46842; IMI 255534 | Fucus distichus | R.C. Summerbell | Canada | KM231889 | KM232021 | KM231322 | KM231484 | [3] |
| Cylindrodendrum hubeiense | CBS 129.97 | Viscum album | W. Gams | France | KM231891 | KM232023 | KM231324 | KM231486 | [3] | |
| Dactylonectria alcacerensis | CBS 129087T | CPC 19172 | Vitis vinifera | A. Cabral and H. Oliveira | Portugal | JF735819 | AM419111 | KM231330 | JF735630 | [3,57] |
| Dactylonectria estremocensis | CBS 129085T | CPC 19170 | V. vinifera | C. Rego and T. Nascimento | Portugal | JF735807 | JF735448 | KM231328 | JF735617 | [3,57] |
| Demationcladium celtidis | CBS 115994T | Celtis tala | N. Allegrucci | Argentina | KM231864 | N/A | KM231274 | N/A | [3,66] | |
| Gliocephalotrichum bulbilium | CBS 242.62T | ATCC 22228; IFO 9325; IMI 096357; MUCL 18575; NRRL 2899; QM 9007 | Soil | L.J. Wickerham | USA | KM231892 | DQ377831 | KM231283 | KF513326 | [3,67] |
| Gliocephalotrichum cylindrosporum | CBS 902.70T | ATCC 22229; IFO 9326; IMI 155704; MUCL 18576; QM 9009 | Soil | C. Klinsukont | Thailand | KF513408 *5 | DQ377841 | KM231284 | KF513353 | [3,67,68] |
| Gliocephalotrichum longibrachium | CBS 126571T | MUCL 46693 | Leaf litter | C. Decock and V. Robert | French Guiana | KF513435 * | DQ377835 | KM231282 | KF513367 | [3,67,68] |
| Gliocladiopsis irregularis | CBS 755.97T | CPC 718 | Soil | A.C. Alfenas | Indonesia | KF513449 * | JQ666133 | KM231278 | JQ666023 | [3,64] |
| Gliocladiopsis pseudotenuis | CBS 116074T | CPC 706 | Soil | M.J. Wingfield | China | JQ666099 * | JQ666140 | KM231277 | JQ666030 | [3,64] |
| Gliocladiopsis sagariensis | CBS 199.55T | Soil | S.B. Saksena | India | JQ666106 * | JQ666141 | KM231276 | JQ666031 | [3,64] | |
| Ilyonectria capensis | CBS 132815T | Protea sp. | K. Bezuidenhout | South Africa | JX231119 | JX231103 | KM231319 | JX231135 | [3,69] | |
| Ilyonectria destructans | CBS 264.65 | Cyclamen persicum | L. Nilsson | Sweden | JF735695 | AY677256 | KM231317 | JF735506 | [3,57,58] | |
| Mariannaea punicea | CBS 239.56T | Soil | J. Meyer | Zaire | KM231876 | AY624244 | KM231299 | KM231469 | [3,70] | |
| Mariannaea samuelsii | CBS 125515T | DAOM 235814; KAS 1307 | Soil | J. Bissett | Guatemala | KM231883 | KM232015 | KM231308 | KM231478 | [3,71] |
| Mariannaea samuelsii | CBS 746.88 | CTR 7113 | Bark | C.T. Rogerson | Jamaica | KM231882 | KM232014 | KM231307 | KM231477 | [3,71] |
| Neonectria neomacrospora | CBS 324.61 | DSM 62489 | Abies concolor | J.A. von Arx | The Netherlands | HM364335 * | DQ789875 | KM231313 | JF735599 | [3,57,72] |
| Neonectria neomacrospora | CBS 198.62 | BBA 9628; IMI 113890 | A.s concolor | W. Gerlach | Germany | JF735788 * | DQ789866 | KM231312 | KM231481 | [3,72] |
| Penicillifer bipapillatus | CBS 420.88T | Bark | C.T. Rogerson | Venezuela | KM231860 | KM231996 | KM231270 | KM231454 | [3,73] | |
| Penicillifer pulcher | CBS 560.67T | ATCC 18931; MUCL 11607 | Soil | J.H. van Emden | The Netherlands | KM231862 | KM231998 | KM231272 | KM231456 | [3,74] |
| Rugonectria neobalansae | CBS 125120 | GJS 85219 | Dead tree | G.J. Samuels | Indonesia | KM231874 | HM352869 | KM231294 | KM231466 | [3,75] |
| Rugonectria rugulosa | CBS 126565 | GJS 091245 | Dead tree | Y. Hirooka | Venezuela | KM231873 | KM232007 | KM231296 | KM231468 | [3,75] |
| Rugonectria rugulosa | CBS 129158 | N/A | Y. Hirooka | USA | KM231872 | JF832911 | KM231295 | KM231467 | [3,75] | |
| Stachybotrys chartarum | CBS 129.13 | N/A | H.A. Dale | N/A | KM231994 | KM232127 | KM231452 | KM231588 | [3] | |
| Thelonctria discophora | CBS 125153 | AR 4324 | Piuns radiata | A.Y. Rossman | New Zealand | KM231897 | HM352860 | KM231327 | KM231489 | [3] |
| Thelonctria trachosa | CBS 112467T | GJS 9245; IMI 352560 | Bark | D. Bradford and G.J. Samuels | Scotland | KM231896 | AY677258 | KM231326 | KM231488 | [3,58] |
| Xenocylindrocladium guianense | CBS 112179T | CPC 3496; MUCL 41975 | Plant litter | C. Decock | French Guiana | KM231895 | AF320197 | KM231289 | KM231463 | [3,76] |
| Xenocylindrocladium serpens | CBS 128439T | MUCL 39315 | Bark | G.L. Hennebert | Ecuador | KM231894 | AF320196 * | KM231290 | KM231464 | [3,77] |
| Xenocylindrocladium subverticilatum | CBS 113660T | CPC 3397; MUCL 41834 | Plant litter | C. Decock and O. Laurence | Singapore | KM231893 | AF320196 | KM231288 | KM231462 | [3,76] |
| Xenogliocladiopsis cypellocarpa | CBS 133814T | CPC 19417 | E. cypellocarpa | P.W. Crous | Australia | KM231885 | KM232017 | KM231310 | KM231479 | [3] |
| Xenogliocladiopsis cypellocarpa | CPC 17153 | Eucalyptus sp. | P.W. Crous | Australia | KM231886 | KM232018 | KM231311 | KM231480 | [3] | |
| Xenogliocladiopsis eucalyptorum | CBS 138758T | CPC 16271 | Eucalyptus sp. | P.W. Crous | South Africa | KM231884 | KM232016 | KM231309 | N/A | [3,78] |
Disclaimer/Publisher’s Note: The statements, opinions and data contained in all publications are solely those of the individual author(s) and contributor(s) and not of MDPI and/or the editor(s). MDPI and/or the editor(s) disclaim responsibility for any injury to people or property resulting from any ideas, methods, instructions or products referred to in the content. |
© 2024 by the authors. Licensee MDPI, Basel, Switzerland. This article is an open access article distributed under the terms and conditions of the Creative Commons Attribution (CC BY) license (https://creativecommons.org/licenses/by/4.0/).
Share and Cite
Han, F.; Chen, S. Recticladiella inexpectata gen. et sp. nov. (Nectriaceae) Pathogenic to Native Cinnamomum camphora (Lauraceae) Trees in Southeastern China. J. Fungi 2024, 10, 894. https://doi.org/10.3390/jof10120894
Han F, Chen S. Recticladiella inexpectata gen. et sp. nov. (Nectriaceae) Pathogenic to Native Cinnamomum camphora (Lauraceae) Trees in Southeastern China. Journal of Fungi. 2024; 10(12):894. https://doi.org/10.3390/jof10120894
Chicago/Turabian StyleHan, Fangying, and Shuaifei Chen. 2024. "Recticladiella inexpectata gen. et sp. nov. (Nectriaceae) Pathogenic to Native Cinnamomum camphora (Lauraceae) Trees in Southeastern China" Journal of Fungi 10, no. 12: 894. https://doi.org/10.3390/jof10120894
APA StyleHan, F., & Chen, S. (2024). Recticladiella inexpectata gen. et sp. nov. (Nectriaceae) Pathogenic to Native Cinnamomum camphora (Lauraceae) Trees in Southeastern China. Journal of Fungi, 10(12), 894. https://doi.org/10.3390/jof10120894

