Helicobacter hepaticus CdtB Triggers Colonic Mucosal Barrier Disruption in Mice via Epithelial Tight Junction Impairment Mediated by MLCK/pMLC2 Signaling Pathway
Simple Summary
Abstract
1. Introduction
2. Materials and Methods
2.1. Animals
2.2. Intestinal Organoid Models
2.3. Cell Culture and Treatment
2.4. Bacterial Culture
2.5. DNA Extraction and PCR Analysis
2.6. Histopathology
2.7. Immunohistochemistry Analysis
2.8. Cell Viability Assay
2.9. ROS Assessment
2.10. Apoptosis Assessment
2.11. Real-Time RT-PCR
2.12. Western Blot Assay
2.13. Fluorescence Assay
2.14. Statistical Analysis
3. Results
3.1. CdtB Deficiency Alleviates H. hepaticus-Triggered Intestinal Inflammation
3.2. CdtB Contributes to H. hepaticus-Induced Intestinal Barrier Damage
3.3. CdtB Is Dominant in H. hepaticus-Induced Intestinal Epithelial Cell Damage
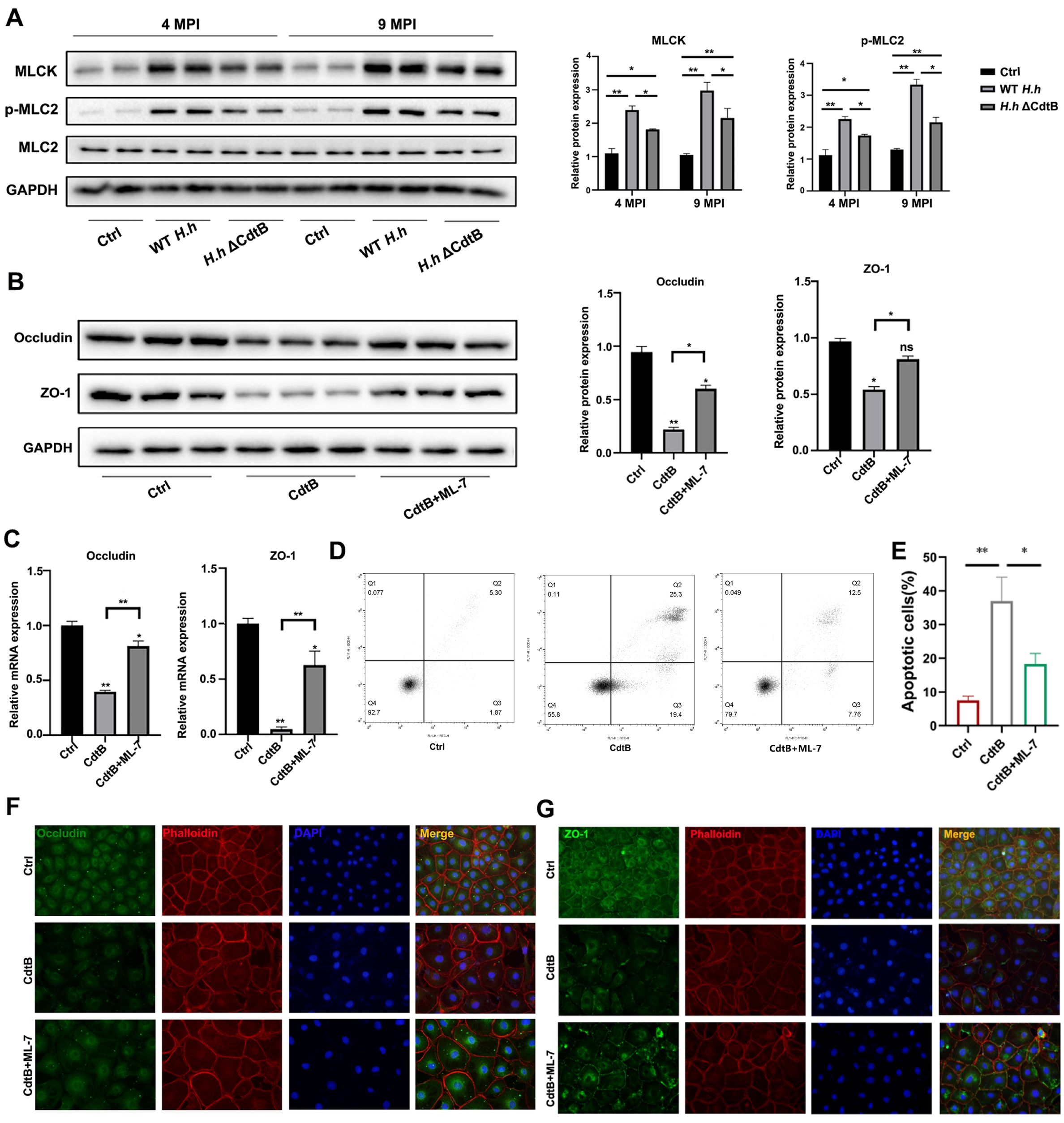
3.4. CdtB Causes Intestinal Barrier Disruption via MLCK/pMLC2 Signaling Pathway
4. Discussion
5. Conclusions
Supplementary Materials
Author Contributions
Funding
Institutional Review Board Statement
Informed Consent Statement
Data Availability Statement
Conflicts of Interest
References
- Neubauer, C.; Hess, M. Tissue tropism of in specific pathogen-free chickens determined by culture and nucleic acid detection. Avian Dis. 2006, 50, 620–623. [Google Scholar] [CrossRef] [PubMed]
- Harbour, S.; Sutton, P. Immunogenicity and pathogenicity of infections of veterinary animals. Vet. Immunol. Immunopthol. 2008, 122, 191–203. [Google Scholar] [CrossRef] [PubMed]
- Fox, J.G.; Ge, Z.; Whary, M.T.; Erdman, S.E.; Horwitz, B.H. Helicobacter hepaticus infection in mice: Models for understanding lower bowel inflammation and cancer. Mucosal Immunol. 2011, 4, 22–30. [Google Scholar] [CrossRef] [PubMed]
- Kaewpitoon, S.J.; Loyd, R.A.; Rujirakul, R.; Panpimanmas, S.; Matrakool, L.; Tongtawee, T.; Kootanavanichpong, N.; Pengsaa, P.; Kompor, P.; Chavengkun, W.; et al. Helicobacter Species are Possible Risk Factors of Cholangiocarcinoma. Asian Pac. J. Cancer Prev. APJCP 2016, 17, 37–44. [Google Scholar] [CrossRef] [PubMed]
- Zhu, L.; Wu, Z.; Zhu, C.; Yin, J.; Huang, Y.; Feng, J.; Zhang, Q. The Deletion of IL-17A Enhances Helicobacter hepaticus Colonization and Triggers Colitis. J. Inflamm. Res. 2022, 15, 2761–2773. [Google Scholar] [CrossRef]
- Falsafi, T.; Mahboubi, M. Helicobacter hepaticus, a new pathogenic species of the Helicobacter genus: Similarities and differences with H. pylori. Iran. J. Microbiol. 2013, 5, 185–194. [Google Scholar] [PubMed]
- Jeffery, R.; Ilott, N.E.; Powrie, F. Genetic and environmental factors shape the host response to insights into IBD pathogenesis. Curr. Opin. Microbiol. 2022, 65, 145–155. [Google Scholar] [CrossRef]
- Camilleri, M.; Madsen, K.; Spiller, R.; Greenwood-Van Meerveld, B.; Verne, G.N. Intestinal barrier function in health and gastrointestinal disease. Neurogastroenterol. Motil. 2012, 24, 503–512. [Google Scholar] [CrossRef]
- Parikh, K.; Antanaviciute, A.; Fawkner-Corbett, D.; Jagielowicz, M.; Aulicino, A.; Lagerholm, C.; Davis, S.; Kinchen, J.; Chen, H.H.; Alham, N.K.; et al. Colonic epithelial cell diversity in health and inflammatory bowel disease. Nature 2019, 567, 49–55. [Google Scholar] [CrossRef]
- Qiu, P.; Ishimoto, T.; Fu, L.; Zhang, J.; Zhang, Z.; Liu, Y. The Gut Microbiota in Inflammatory Bowel Disease. Front. Cell. Infect. Microbiol. 2022, 12, 733992. [Google Scholar] [CrossRef]
- Taylor, N.S.; Xu, S.; Nambiar, P.; Dewhirst, F.E.; Fox, J.G. Enterohepatic species are prevalent in mice from commercial and academic institutions in Asia, Europe, and North America. J. Clin. Microbiol. 2007, 45, 2166–2172. [Google Scholar] [CrossRef]
- Kleine, M.; Worbs, T.; Schrem, H.; Vondran, F.W.; Kaltenborn, A.; Klempnauer, J.; Förster, R.; Josenhans, C.; Suerbaum, S.; Bektas, H. Helicobacter hepaticus induces an inflammatory response in primary human hepatocytes. PLoS ONE 2014, 9, e99713. [Google Scholar] [CrossRef] [PubMed]
- Yang, J.; Ji, S.; Zhang, Y.; Wang, J. Helicobacter hepaticus infection in primary hepatocellular carcinoma tissue. Singap. Med. J. 2013, 54, 451–457. [Google Scholar] [CrossRef] [PubMed]
- Suerbaum, S.; Josenhans, C.; Sterzenbach, T.; Drescher, B.; Brandt, P.; Bell, M.; Droge, M.; Fartmann, B.; Fischer, H.P.; Ge, Z.; et al. The complete genome sequence of the carcinogenic bacterium Helicobacter hepaticus. Proc. Natl. Acad. Sci. USA 2003, 100, 7901–7906. [Google Scholar] [CrossRef]
- Haghjoo, E.; Galán, J.E. Salmonella typhi encodes a functional cytolethal distending toxin that is delivered into host cells by a bacterial-internalization pathway. Proc. Natl. Acad. Sci. USA 2004, 101, 4614–4619. [Google Scholar] [CrossRef]
- Guerra, L.; Cortes-Bratti, X.; Guidi, R.; Frisan, T. The biology of the cytolethal distending toxins. Toxins 2011, 3, 172–190. [Google Scholar] [CrossRef]
- Zhu, L.; Zhu, C.; Cao, S.; Zhang, Q. Helicobacter hepaticus Induce Colitis in Male IL-10−/− Mice Dependent by Cytolethal Distending Toxin B and via the Activation of Jak/Stat Signaling Pathway. Front. Cell. Infect. Microbiol. 2021, 11, 616218. [Google Scholar] [CrossRef]
- Ge, Z.M.; Feng, Y.; Ge, L.L.; Parry, N.; Muthupalani, S.; Fox, J.G. Helicobacter hepaticus cytolethal distending toxin promotes intestinal carcinogenesis in 129-deficient mice. Cell Microbiol. 2017, 19, e12728. [Google Scholar] [CrossRef] [PubMed]
- Martens, E.C.; Neumann, M.; Desai, M.S. Interactions of commensal and pathogenic microorganisms with the intestinal mucosal barrier. Nat. Rev. Microbiol. 2018, 16, 457–470. [Google Scholar] [CrossRef] [PubMed]
- Suzuki, T. Regulation of the intestinal barrier by nutrients: The role of tight junctions. Anim. Sci. J. Nihon Chikusan Gakkaiho 2020, 91, e13357. [Google Scholar] [CrossRef]
- Horowitz, A.; Chanez-Paredes, S.D.; Haest, X.; Turner, J.R. Paracellular permeability and tight junction regulation in gut health and disease. Nat. Rev. Gastroenterol. Hepatol. 2023, 20, 417–432. [Google Scholar] [CrossRef]
- Liyanage, N.P.; Manthey, K.C.; Dassanayake, R.P.; Kuszynski, C.A.; Oakley, G.G.; Duhamel, G.E. Helicobacter hepaticus cytolethal distending toxin causes cell death in intestinal epithelial cells via mitochondrial apoptotic pathway. Helicobacter 2010, 15, 98–107. [Google Scholar] [CrossRef] [PubMed]
- Miyoshi, H.; Stappenbeck, T.S. In vitro expansion and genetic modification of gastrointestinal stem cells in spheroid culture. Nat. Protoc. 2013, 8, 2471–2482. [Google Scholar] [CrossRef] [PubMed]
- Yao, D.B.; Dai, W.L.; Dong, M.; Dai, C.L.; Wu, S.D. MUC2 and related bacterial factors: Therapeutic targets for ulcerative colitis. Ebiomedicine 2021, 74, 103751. [Google Scholar] [CrossRef] [PubMed]
- Huang, S.W.; Fu, Y.J.; Xu, B.; Liu, C.; Wang, Q.; Luo, S.; Nong, F.F.; Wang, X.J.; Huang, S.Y.; Chen, J.Y.; et al. Wogonoside alleviates colitis by improving intestinal epithelial barrier function via the MLCK/pMLC2 pathway. Phytomedicine 2020, 68, 153179. [Google Scholar] [CrossRef]
- Péré-Védrenne, C.; Cardinaud, B.; Varon, C.; Mocan, I.; Buissonnière, A.; Izotte, J.; Mégraud, F.; Ménard, A. The Cytolethal Distending Toxin Subunit CdtB of Induces a Th17-related and Antimicrobial Signature in Intestinal and Hepatic Cells In Vitro. J. Infect. Dis. 2016, 213, 1979–1989. [Google Scholar] [CrossRef]
- Cao, S.; Zhu, C.; Feng, J.; Zhu, L.; Yin, J.; Xu, Y.; Yang, H.; Huang, Y.; Zhang, Q. Helicobacter hepaticus infection induces chronic hepatitis and fibrosis in male BALB/c mice via the activation of NF-κB, Stat3, and MAPK signaling pathways. Helicobacter 2020, 25, e12677. [Google Scholar] [CrossRef] [PubMed]
- Qian, M.; Cao, S.; Wang, T.; Xu, X.; Zhang, Q. Apoptosis triggered by cytolethal distending toxin B subunit of Helicobacter hepaticus is aggravated by autophagy inhibition in mouse hepatocytes. Biochem. Biophys. Res. Commun. 2022, 598, 40–46. [Google Scholar] [CrossRef] [PubMed]
- Ge, Z.M.; Schauer, D.B.; Fox, J.G. virulence properties of bacterial cytolethal-distending toxin. Cell Microbiol. 2008, 10, 1599–1607. [Google Scholar] [CrossRef] [PubMed]
- Wising, C.; Mölne, L.; Jonsson, I.M.; Ahiman, K.; Lagergård, T. The cytolethal distending toxin of aggravates dermal lesions in a rabbit model of chancroid. Microbes Infect. 2005, 7, 867–874. [Google Scholar] [CrossRef]
- AbuOun, M.; Manning, G.; Cawthraw, S.A.; Ridley, A.; Ahmed, I.H.; Wassenaar, T.M.; Newell, D.G. Cytolethal distending toxin (CDT)-negative strains and anti-CDT neutralizing antibodies are induced during human infection but not during colonization in chickens. Infect. Immun. 2005, 73, 3053–3062. [Google Scholar] [CrossRef] [PubMed]
- Pons, B.J.; Vignard, J.; Mirey, G. Cytolethal Distending Toxin Subunit B: A Review of Structure-Function Relationship. Toxins 2019, 11, 595. [Google Scholar] [CrossRef] [PubMed]
- Dvorak, K.; Coursodon-Boyiddle, C.F.; Snarrenberg, C.L.; Kananurak, A.; Underwood, M.A.; Dvorak, B. Helicobacter hepaticus increases intestinal injury in a rat model of necrotizing enterocolitis. Am. J. Physiol-Gastr L 2013, 305, G585–G592. [Google Scholar]
- Chanez-Paredes, S.D.; Abtahi, S.; Kuo, W.T.; Turner, J.R. Differentiating Between Tight Junction-Dependent and Tight Junction-Independent Intestinal Barrier Loss In Vivo. Methods Mol. Biol. 2021, 2367, 249–271. [Google Scholar] [PubMed]
- Wu, H.; Chen, Q.Y.; Wang, W.Z.; Chu, S.; Liu, X.X.; Liu, Y.J.; Tan, C.; Zhu, F.; Deng, S.J.; Dong, Y.L.; et al. Compound sophorae decoction enhances intestinal barrier function of dextran sodium sulfate induced colitis via regulating notch signaling pathway in mice. Biomed. Pharmacother. Biomed. Pharmacother. 2021, 133, 110937. [Google Scholar] [CrossRef]
- Barmeyer, C.; Fromm, M.; Schulzke, J.D. Active and passive involvement of claudins in the pathophysiology of intestinal inflammatory diseases. Pflügers Arch. Eur. J. Physiol. 2017, 469, 15–26. [Google Scholar] [CrossRef] [PubMed]
- Butkevych, E.; de Sá, F.D.L.; Nattramilarasu, P.K.; Bücker, R. Contribution of Epithelial Apoptosis and Subepithelial Immune Responses in Campylobacter jejuni-Induced Barrier Disruption. Front. Microbiol. 2020, 11, 344. [Google Scholar] [CrossRef] [PubMed]
- Bücker, R.; Krug, S.M.; Moos, V.; Bojarski, C.; Schweiger, M.R.; Kerick, M.; Fromm, A.; Janssen, S.; Fromm, M.; Hering, N.A.; et al. Campylobacter jejuni impairs sodium transport and epithelial barrier function via cytokine release in human colon. Mucosal Immunol. 2018, 11, 474–485. [Google Scholar] [CrossRef]
- de Sá, F.D.L.; Butkevych, E.; Nattramilarasu, P.K.; Fromm, A.; Mousavi, S.; Moos, V.; Golz, J.C.; Stingl, K.; Kittler, S.; Seinige, D.; et al. Curcumin Mitigates Immune-Induced Epithelial Barrier Dysfunction by Campylobacter jejuni. Int. J. Mol. Sci. 2019, 20, 4830. [Google Scholar] [CrossRef]
- Zhu, M.K.; Miao, S.S.; Zhou, W.T.; Elnesr, S.S.; Dong, X.Y.; Zou, X.T. MAPK, AKT/FoxO3a and mTOR pathways are involved in cadmium regulating the cell cycle, proliferation and apoptosis of chicken follicular granulosa cells. Ecotox Environ. Saf. 2021, 214, 112091. [Google Scholar] [CrossRef]
- Ernst, K.; Landenberger, M.; Nieland, J.; Nørgaard, K.; Frick, M.; Fois, G.; Benz, R.; Barth, H. Characterization and Pharmacological Inhibition of the Pore-Forming Clostridioides difficile CDTb Toxin. Toxins 2021, 13, 390. [Google Scholar] [CrossRef]
- Péré-Védrenne, C.; He, W.; Azzi-Martin, L.; Prouzet-Mauléon, V.; Buissonnière, A.; Cardinaud, B.; Lehours, P.; Mégraud, F.; Grosset, C.F.; Ménard, A. The Nuclear Remodeling Induced by Helicobacter Cytolethal Distending Toxin Involves MAFB Oncoprotein. Toxins 2020, 12, 174. [Google Scholar] [CrossRef] [PubMed]
- Liang, B.; Zhong, Y.; Huang, Y.; Lin, X.; Liu, J.; Lin, L.; Hu, M.; Jiang, J.; Dai, M.; Wang, B.; et al. Underestimated health risks: Polystyrene micro- and nanoplastics jointly induce intestinal barrier dysfunction by ROS-mediated epithelial cell apoptosis. Part. Fibre Toxicol. 2021, 18, 20. [Google Scholar] [CrossRef]
- Deng, Y.; Zhang, Z.; Yang, H.; Wang, J.; Feng, L.; Su, Y.; Xu, D. Mycophenolic Acid Induces the Intestinal Epithelial Barrier Damage through Mitochondrial ROS. Oxidative Med. Cell. Longev. 2022, 2022, 4195699. [Google Scholar] [CrossRef] [PubMed]
- Xie, Y.; Zhan, X.; Tu, J.; Xu, K.; Sun, X.; Liu, C.; Ke, C.; Cao, G.; Zhou, Z.; Liu, Y. Atractylodes oil alleviates diarrhea-predominant irritable bowel syndrome by regulating intestinal inflammation and intestinal barrier via SCF/c-kit and MLCK/MLC2 pathways. J. Ethnopharmacol. 2021, 272, 113925. [Google Scholar] [CrossRef] [PubMed]
- Li, X.; Li, Q.; Xiong, B.; Chen, H.; Wang, X.; Zhang, D. Discoidin domain receptor 1(DDR1) promote intestinal barrier disruption in Ulcerative Colitis through tight junction proteins degradation and epithelium apoptosis. Pharmacol. Res. 2022, 183, 106368. [Google Scholar] [CrossRef] [PubMed]
- Wang, H.; Zhai, N.; Chen, Y.; Fu, C.; Huang, K. OTA induces intestinal epithelial barrier dysfunction and tight junction disruption in IPEC-J2 cells through ROS/Ca2+-mediated MLCK activation. Environ. Pollut. 2018, 242 Pt A, 106–112. [Google Scholar] [CrossRef]





Disclaimer/Publisher’s Note: The statements, opinions and data contained in all publications are solely those of the individual author(s) and contributor(s) and not of MDPI and/or the editor(s). MDPI and/or the editor(s) disclaim responsibility for any injury to people or property resulting from any ideas, methods, instructions or products referred to in the content. |
© 2025 by the authors. Licensee MDPI, Basel, Switzerland. This article is an open access article distributed under the terms and conditions of the Creative Commons Attribution (CC BY) license (https://creativecommons.org/licenses/by/4.0/).
Share and Cite
Wang, T.; Meng, X.; Qian, M.; Jin, S.; Bao, R.; Zhu, L.; Zhang, Q. Helicobacter hepaticus CdtB Triggers Colonic Mucosal Barrier Disruption in Mice via Epithelial Tight Junction Impairment Mediated by MLCK/pMLC2 Signaling Pathway. Vet. Sci. 2025, 12, 174. https://doi.org/10.3390/vetsci12020174
Wang T, Meng X, Qian M, Jin S, Bao R, Zhu L, Zhang Q. Helicobacter hepaticus CdtB Triggers Colonic Mucosal Barrier Disruption in Mice via Epithelial Tight Junction Impairment Mediated by MLCK/pMLC2 Signaling Pathway. Veterinary Sciences. 2025; 12(2):174. https://doi.org/10.3390/vetsci12020174
Chicago/Turabian StyleWang, Tao, Xiao Meng, Miao Qian, Shanhao Jin, Ruoyu Bao, Liqi Zhu, and Quan Zhang. 2025. "Helicobacter hepaticus CdtB Triggers Colonic Mucosal Barrier Disruption in Mice via Epithelial Tight Junction Impairment Mediated by MLCK/pMLC2 Signaling Pathway" Veterinary Sciences 12, no. 2: 174. https://doi.org/10.3390/vetsci12020174
APA StyleWang, T., Meng, X., Qian, M., Jin, S., Bao, R., Zhu, L., & Zhang, Q. (2025). Helicobacter hepaticus CdtB Triggers Colonic Mucosal Barrier Disruption in Mice via Epithelial Tight Junction Impairment Mediated by MLCK/pMLC2 Signaling Pathway. Veterinary Sciences, 12(2), 174. https://doi.org/10.3390/vetsci12020174

