Macroalgae Compound Characterizations and Their Effect on the Ruminal Microbiome in Supplemented Lambs
Simple Summary
Abstract
1. Introduction
2. Materials and Methods
2.1. Ethics
2.2. Chemical Characterization of Compounds Presents in Brown, Red, and Lettuce Algae
2.3. Animals and Diets
2.4. Ruminal Liquor Volatile Fatty Acids (VFAs)
2.5. DNA Extraction and 16S rRNA Gene V3 Amplicon Sequencing
2.6. Statistical Analysis
2.7. Bioinformatics Analysis
3. Results
3.1. Volatile Organic Compounds (VOCs) Present in Brown, Red, and Lettuce Algae by CG-MS
3.2. Volatile Fatty Acids (VFAs)
3.3. Rumen Microbiome
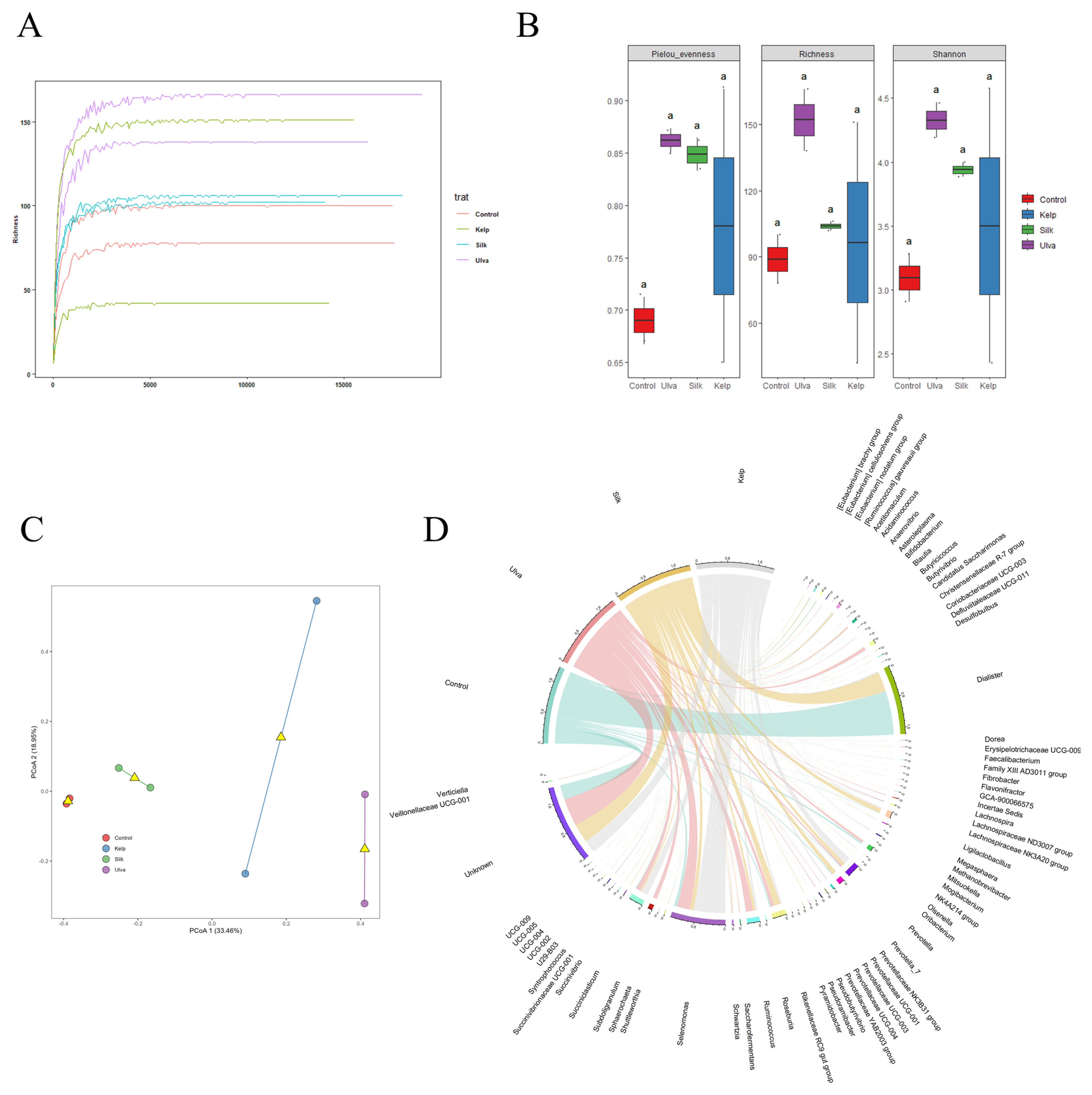
3.4. Microbial Diversity
4. Discussion
5. Conclusions
Author Contributions
Funding
Institutional Review Board Statement
Informed Consent Statement
Data Availability Statement
Acknowledgments
Conflicts of Interest
References
- Maia, M.R.G.; Fonseca, A.J.M.; Cortez, P.P.; Cabrita, A.R.J. In Vitro Evaluation of Macroalgae as Unconventional Ingredients in Ruminant Animal Feeds. Algal Res. 2019, 40, 101481. [Google Scholar] [CrossRef]
- Pinteus, S.; Lemos, M.F.L.; Alves, C.; Neugebauer, A.; Silva, J.; Thomas, O.P.; Botana, L.M.; Gaspar, H.; Pedrosa, R. Marine Invasive Macroalgae: Turning a Real Threat into a Major Opportunity—The Biotechnological Potential of Sargassum Muticum and Asparagopsis Armata. Algal Res. 2018, 34, 217–234. [Google Scholar] [CrossRef]
- Sofyan, A.; Irawan, A.; Herdian, H.; Jasmadi; Harahap, M.A.; Sakti, A.A.; Suryani, A.E.; Novianty, H.; Kurniawan, T.; Darma, I.N.G.; et al. Effects of Various Macroalgae Species on Methane Production, Rumen Fermentation, and Ruminant Production: A Meta-Analysis from in Vitro and in Vivo Experiments. Anim. Feed Sci. Technol. 2022, 294, 115503. [Google Scholar] [CrossRef]
- Nunes, H.P.B.; Maduro Dias, C.S.A.M.; Álvaro, N.V.; Borba, A.E.S. Evaluation of Two Species of Macroalgae from Azores Sea as Potential Reducers of Ruminal Methane Production: In Vitro Ruminal Assay. Animals 2024, 14, 967. [Google Scholar] [CrossRef]
- Pandey, D.; Hansen, H.H.; Dhakal, R.; Aryal, N.; Rai, S.P.; Sapkota, R.; Nielsen, M.O.; Novoa-Garrido, M.; Khanal, P. Interspecies and Seasonal Variations in Macroalgae from the Nordic Region: Chemical Composition and Impacts on Rumen Fermentation and Microbiome Assembly. J. Clean Prod. 2022, 363, 132456. [Google Scholar] [CrossRef]
- Rabee, A.E.; Younan, B.R.; Kewan, K.Z.; Sabra, E.A.; Lamara, M. Modulation of Rumen Bacterial Community and Feed Utilization in Camel and Sheep Using Combined Supplementation of Live Yeast and Microalgae. Sci. Rep. 2022, 12, 12990. [Google Scholar] [CrossRef]
- Henderson, G.; Cox, F.; Ganesh, S.; Jonker, A.; Young, W.; Abecia, L.; Angarita, E.; Aravena, P.; Nora Arenas, G.; Ariza, C.; et al. Rumen Microbial Community Composition Varies with Diet and Host, but a Core Microbiome Is Found across a Wide Geographical Range. Sci. Rep. 2015, 5, 14567. [Google Scholar] [CrossRef]
- Tajima, K.; Aminov, R.I.; Nagamine, T.; Matsui, H.; Nakamura, M.; Benno, Y. Diet-Dependent Shifts in the Bacterial Population of the Rumen Revealed with Real-Time PCR. Appl. Environ. Microbiol. 2001, 67, 2766–2774. [Google Scholar] [CrossRef] [PubMed]
- Gaughan, J.B.; Sejian, V.; Mader, T.L.; Dunshea, F.R. Adaptation Strategies: Ruminants. Anim. Front. 2019, 9, 47–53. [Google Scholar] [CrossRef] [PubMed]
- Makkar, H.P.S.; Tran, G.; Heuzé, V.; Giger-Reverdin, S.; Lessire, M.; Lebas, F.; Ankers, P. Seaweeds for Livestock Diets: A Review. Anim. Feed Sci. Technol. 2016, 212, 1–17. [Google Scholar] [CrossRef]
- Rey-Crespo, F.; López-Alonso, M.; Miranda, M. The Use of Seaweed from the Galician Coast as a Mineral Supplement in Organic Dairy Cattle. Animal 2014, 8, 580–586. [Google Scholar] [CrossRef] [PubMed]
- Li, X.; Norman, H.C.; Kinley, R.D.; Laurence, M.; Wilmot, M.; Bender, H.; de Nys, R.; Tomkins, N. Asparagopsis Taxiformis Decreases Enteric Methane Production from Sheep. Anim. Prod. Sci. 2018, 58, 681–688. [Google Scholar] [CrossRef]
- Min, B.R.; Parker, D.; Brauer, D.; Waldrip, H.; Lockard, C.; Hales, K.; Akbay, A.; Augyte, S. The Role of Seaweed as a Potential Dietary Supplementation for Enteric Methane Mitigation in Ruminants: Challenges and Opportunities. Anim. Nutr. 2021, 7, 1371–1387. [Google Scholar] [CrossRef] [PubMed]
- Roque, B.M.; Brooke, C.G.; Ladau, J.; Polley, T.; Marsh, L.J.; Najafi, N.; Pandey, P.; Singh, L.; Kinley, R.; Salwen, J.K.; et al. Effect of the Macroalgae Asparagopsis Taxiformis on Methane Production and Rumen Microbiome Assemblage. Anim. Microbiome 2019, 1, 3. [Google Scholar] [CrossRef]
- Hofmann, L.C.; Strauss, S.; Shpigel, M.; Guttman, L.; Stengel, D.B.; Rebours, C.; Gjorgovska, N.; Turan, G.; Balina, K.; Zammit, G.; et al. The Green Seaweed Ulva: Tomorrow’s “Wheat of the Sea” in Foods, Feeds, Nutrition, and Biomaterials. Crit. Rev. Food Sci. Nutr. 2024, 9, 1–36. [Google Scholar] [CrossRef] [PubMed]
- DOF NORMA Oficial Mexicana NOM-051-ZOO-1995, Trato Humanitario En La Movilización de Animales. DOF: 23/03/1998 1998. Available online: https://dof.gob.mx/nota_detalle.php?codigo=4870842&fecha=23/03/1998#gsc.tab=0 (accessed on 8 December 2024).
- DOF NORMA Oficial Mexicana NOM-062-ZOO-1999, Especificaciones Técnicas Para La Producción, Cuidado y Uso de Los Animales de Laboratorio. 2001. Available online: https://www.dof.gob.mx/nota_detalle.php?codigo=762506&fecha=22/08/2001#gsc.tab=0 (accessed on 8 December 2024).
- DOF Norma Oficial Mexicana NOM-033-ZOO-1995, Sacrificio Humanitario de Los Animales Domésticos y Silvestres. DOF: 18/12/2014 2014. Available online: https://www.dof.gob.mx/nota_detalle.php?codigo=5376424&fecha=18/12/2014#gsc.tab=0 (accessed on 8 December 2024).
- NRC (National Research Council). Nutrient Requirements of Small Ruminants: Sheep, Goats, Cervids, and New World Camelids; The National Academies Press: Washington, DC, USA, 2007; p. 384. [Google Scholar]
- Lee-Rangel, H.A.; Roque-Jiménez, J.A.; Cifuentes-López, R.O.; Álvarez-Fuentes, G.; Cruz-Gómez, A.D.l.; Martínez-García, J.A.; Arévalo-Villalobos, J.I.; Chay-Canul, A.J. Evaluation of Three Marine Algae on Degradability, In Vitro Gas Production, and CH4 and CO2 Emissions by Ruminants. Fermentation 2022, 8, 511. [Google Scholar] [CrossRef]
- Huse, S.M.; Dethlefsen, L.; Huber, J.A.; Mark Welch, D.; Relman, D.A.; Sogin, M.L. Exploring Microbial Diversity and Taxonomy Using SSU RRNA Hypervariable Tag Sequencing. PLoS Genet. 2008, 4, e1000255. [Google Scholar] [CrossRef]
- Navarro-Tovar, G.; Vega-Rodríguez, S.; Leyva, E.; Loredo-Carrillo, S.; de Loera, D.; López-López, L.I. The Relevance and Insights on 1,4-Naphthoquinones as Antimicrobial and Antitumoral Molecules: A Systematic Review. Pharmaceuticals 2023, 16, 496. [Google Scholar] [CrossRef]
- Sánchez-Calvo, J.M.; Barbero, G.R.; Guerrero-Vásquez, G.; Durán, A.G.; Macías, M.; Rodríguez-Iglesias, M.A.; Molinillo, J.M.G.; Macías, F.A. Synthesis, Antibacterial and Antifungal Activities of Naphthoquinone Derivatives: A Structure–Activity Relationship Study. Med. Chem. Res. 2016, 25, 1274–1285. [Google Scholar] [CrossRef]
- Mone, N.S.; Bhagwat, S.A.; Sharma, D.; Chaskar, M.; Patil, R.H.; Zamboni, P.; Nawani, N.N.; Satpute, S.K. Naphthoquinones and Their Derivatives: Emerging Trends in Combating Microbial Pathogens. Coatings 2021, 11, 434. [Google Scholar] [CrossRef]
- Sadgrove, N.J.; Padilla-González, G.F.; Phumthum, M. Fundamental Chemistry of Essential Oils and Volatile Organic Compounds, Methods of Analysis and Authentication. Plants 2022, 11, 789. [Google Scholar] [CrossRef]
- Torghabeh, F.D.; Javadi, B.; Sahebkar, A. Dietary Anethole: A Systematic Review of Its Protective Effects against Metabolic Syndrome. J. Diabetes Metab. Disord. 2024, 23, 619–631. [Google Scholar] [CrossRef]
- Zhang, J.; Sun, H.; Chen, S.; Zeng, L.; Wang, T. Anti-Fungal Activity, Mechanism Studies on α-Phellandrene and Nonanal against Penicillium Cyclopium. Bot Stud. 2017, 58, 13. [Google Scholar] [CrossRef] [PubMed]
- Radice, M.; Durofil, A.; Buzzi, R.; Baldini, E.; Martínez, A.P.; Scalvenzi, L.; Manfredini, S. Alpha-Phellandrene and Alpha-Phellandrene-Rich Essential Oils: A Systematic Review of Biological Activities, Pharmaceutical and Food Applications. Life 2022, 12, 1602. [Google Scholar] [CrossRef] [PubMed]
- Day, F.; O’Sullivan, J.; Pook, C. 4-Ethylphenol—Fluxes, Metabolism and Excretion of a Gut Microbiome Derived Neuromodulator Implicated in Autism. Front. Mol. Biosci. 2023, 10, 1267754. [Google Scholar] [CrossRef] [PubMed]
- Cheong, K.-L.; Zhang, Y.; Li, Z.; Li, T.; Ou, Y.; Shen, J.; Zhong, S.; Tan, K. Role of Polysaccharides from Marine Seaweed as Feed Additives for Methane Mitigation in Ruminants: A Critical Review. Polymers 2023, 15, 3153. [Google Scholar] [CrossRef]
- Xue, F.; Sun, F.; Jiang, L.; Hua, D.; Wang, Y.; Nan, X.; Zhao, Y.; Xiong, B. Effects of Partial Replacment of Dietary Forage Using Brown Powder (Thallus Laminariae) on Ruminal Fermentation and Lactation Performances of Dairy Cows. Animals 2019, 9, 852. [Google Scholar] [CrossRef]
- Salem, A.Z.M.; López, S.; Robinson, P.H. Plant Bioactive Compounds in Ruminant Agriculture–Impacts and Opportunities. Anim. Feed Sci. Technol. 2012, 176, 1–4. [Google Scholar] [CrossRef]
- King, N.G.; Moore, P.J.; Thorpe, J.M.; Smale, D.A. Consistency and Variation in the Brown Microbiota: Patterns of Bacterial Community Structure Across Spatial Scales. Microb. Ecol. 2023, 85, 1265–1275. [Google Scholar] [CrossRef]
- O’Hara, E.; Terry, S.A.; Moote, P.; Beauchemin, K.A.; McAllister, T.A.; Abbott, D.W.; Gruninger, R.J. Comparative Analysis of Macroalgae Supplementation on the Rumen Microbial Community: Asparagopsis Taxiformis Inhibits Major Ruminal Methanogenic, Fibrolytic, and Volatile Fatty Acid-Producing Microbes in Vitro. Front. Microbiol. 2023, 14, 1104667. [Google Scholar] [CrossRef] [PubMed]
- Du, S.; Bu, Z.; You, S.; Jiang, Z.; Su, W.; Wang, T.; Jia, Y. Integrated Rumen Microbiome and Serum Metabolome Analysis Responses to Feed Type That Contribution to Meat Quality in Lambs. Anim. Microbiome 2023, 5, 65. [Google Scholar] [CrossRef]





| Control | Ulva spp. | Mazzaella spp. | Macrocystis pyrifera | SEM 1 | p Value | |
|---|---|---|---|---|---|---|
| Totales VFA, mol/L | 116 b | 240.6 c | 75.8 a | 101.9 b | 8.32 | <0.01 |
| Acetate, mol/100 mol | 44.8 a | 35.9 b | 36.1 b | 37.1 b | 3.52 | 0.02 |
| Propionate, mol/100 mol | 43.5 b | 51.1 b | 52.4 b | 50.1 b | 4.69 | 0.01 |
| Butyrate, mol/100 mol | 11.5 | 12.9 | 11.5 | 12.6 | 0.83 | 0.09 |
| Family | Species | Control | Lettuce | Red | Brown |
|---|---|---|---|---|---|
| Veillonellaceae | Dialister succinatiphilus | 60.0 | 0.1448 | 26.6 | 2.0 |
| Prevotellaceae | Unknown | 34.4 | 80.9 | 59.7 | 50.5 |
| Selenomonadaceae | Selenomonas ruminantium | 3.9 | 18.1 | 4.1 | 42.1 |
| Selenomonadaceae | Anaerovibrio lipolyticus | 0.6187 | 0.0462 | 1.4 | 1.0 |
| Prevotellaceae | Prevotella ruminicola | 0.1987 | 0 | 0 | 0.2919 |
| Oscillospiraceae | Flavonifractor plautii | 0.1792 | 0 | 0 | 0 |
| Prevotellaceae | Prevotella bryantii | 0.1650 | 0 | 1.6 | 0 |
| Veillonellaceae | Megasphaera elsdenii | 0.1277 | 0 | 0.2207 | 0.2609 |
| Selenomonadaceae | Mitsuokella multacida | 0.1132 | 0 | 0 | 0.4348 |
| Lachnospiraceae | Eubacterium cellulosolvens | 0.1104 | 0 | 0.4771 | 0.0902 |
| Acidaminococcaceae | Acidaminococcus fermentans | 0.0483 | 0 | 0.0332 | 0 |
| Fibrobacteraceae | Fibrobacter succinogenes | 0.0170 | 0 | 0 | 0.2802 |
| Methanobacteriaceae | Methanobrevibacter millerae | 0.0142 | 0 | 0 | 0 |
| Prevotellaceae | Prevotella albensis | 0 | 0 | 5.1 | 0.6571 |
| Ruminococcaceae | Ruminococcus albus | 0 | 0 | 0 | 0.2899 |
| Erysipelatoclostridiaceae | Asteroleplasma anaerobium | 0 | 0 | 0.0142 | 0 |
| Bifidobacteriaceae | Bifidobacterium animalis | 0 | 0.0733 | 0 | 0 |
| Ruminococcaceae | Ruminococcus callidus | 0 | 0 | 0.2413 | 0 |
| Prevotellaceae | Prevotella corporis | 0 | 0 | 0.1068 | 0.2287 |
| Ruminococcaceae | Ruminococcus flavefaciens | 0 | 0 | 0.0534 | 0.8955 |
| Veillonellaceae | Megasphaera hexanoica | 0 | 0 | 0 | 0.3704 |
| Lachnospiraceae | Roseburia hominis | 0 | 0 | 0 | 0.3704 |
| Acidaminococcaceae | Succiniclasticum ruminis | 0 | 0.2157 | 0 | 0 |
| Bifidobacteriaceae | Bifidobacterium thermophilum | 0 | 0 | 0.0249 | 0 |
| Atopobiaceae | Olsenella umbonata | 0 | 0.3669 | 0 | 0 |
Disclaimer/Publisher’s Note: The statements, opinions and data contained in all publications are solely those of the individual author(s) and contributor(s) and not of MDPI and/or the editor(s). MDPI and/or the editor(s) disclaim responsibility for any injury to people or property resulting from any ideas, methods, instructions or products referred to in the content. |
© 2024 by the authors. Licensee MDPI, Basel, Switzerland. This article is an open access article distributed under the terms and conditions of the Creative Commons Attribution (CC BY) license (https://creativecommons.org/licenses/by/4.0/).
Share and Cite
De la Cruz Gómez, A.G.; Campos-García, H.; Mendoza, G.D.; García-López, J.C.; Álvarez-Fuentes, G.; Hernández-García, P.A.; Jiménez, J.A.R.; Cifuentes-Lopez, O.; Relling, A.E.; Lee-Rangel, H.A. Macroalgae Compound Characterizations and Their Effect on the Ruminal Microbiome in Supplemented Lambs. Vet. Sci. 2024, 11, 653. https://doi.org/10.3390/vetsci11120653
De la Cruz Gómez AG, Campos-García H, Mendoza GD, García-López JC, Álvarez-Fuentes G, Hernández-García PA, Jiménez JAR, Cifuentes-Lopez O, Relling AE, Lee-Rangel HA. Macroalgae Compound Characterizations and Their Effect on the Ruminal Microbiome in Supplemented Lambs. Veterinary Sciences. 2024; 11(12):653. https://doi.org/10.3390/vetsci11120653
Chicago/Turabian StyleDe la Cruz Gómez, Adriana Guadalupe, Huitzimengari Campos-García, German D. Mendoza, Juan Carlos García-López, Gregorio Álvarez-Fuentes, Pedro A. Hernández-García, José Alejandro Roque Jiménez, Oswaldo Cifuentes-Lopez, Alejandro E Relling, and Héctor A. Lee-Rangel. 2024. "Macroalgae Compound Characterizations and Their Effect on the Ruminal Microbiome in Supplemented Lambs" Veterinary Sciences 11, no. 12: 653. https://doi.org/10.3390/vetsci11120653
APA StyleDe la Cruz Gómez, A. G., Campos-García, H., Mendoza, G. D., García-López, J. C., Álvarez-Fuentes, G., Hernández-García, P. A., Jiménez, J. A. R., Cifuentes-Lopez, O., Relling, A. E., & Lee-Rangel, H. A. (2024). Macroalgae Compound Characterizations and Their Effect on the Ruminal Microbiome in Supplemented Lambs. Veterinary Sciences, 11(12), 653. https://doi.org/10.3390/vetsci11120653

