Perfluorononanoic Acid (PFNA) Exacerbates Atopic Dermatitis by Inducing Inflammation in Mice
Abstract
1. Introduction
2. Methods
2.1. Materials
2.2. Animals
2.3. Induction of AD Using DNCB
2.4. The Measure of Basic Characteristics in BALB/c Mice
2.5. Measure of Serum IgE Level in BALB/c Mice
2.6. Histological Analysis of BALB/c Mice
2.7. Immunofluorescence Staining Assay
2.8. Cell Culture
2.9. Calcein-AM/PI Double Staining Assay
2.10. Real-Time Quantitative PCR
2.11. Western Blot
2.12. Statistical Analysis
3. Results
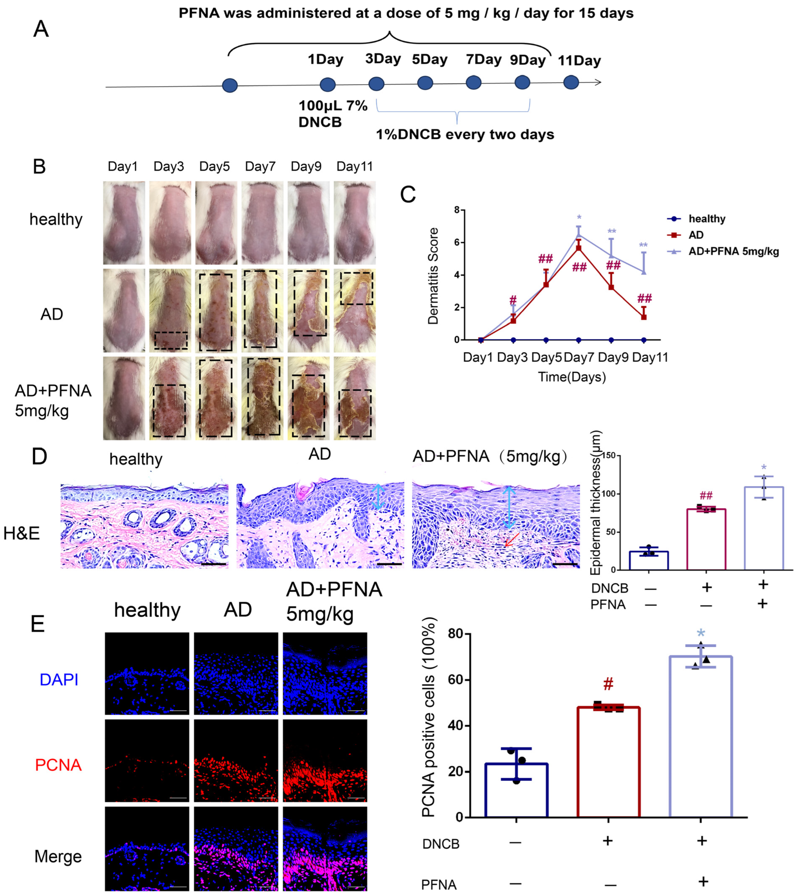
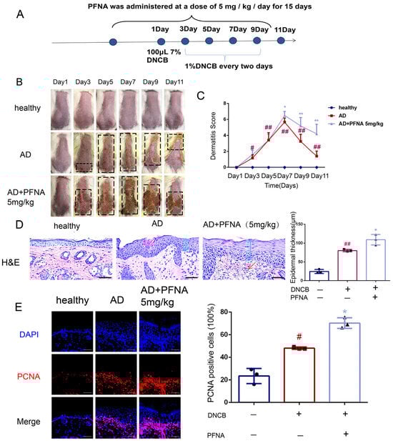
3.1. Effects of PFNA on DNCB-Induced Skin Lesions in BALB/c Mice
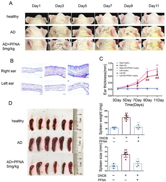
3.2. PFNA Aggravated AD-Like Lesions in the Right Ears of Mice
3.3. Effects of PFNA on DCNB-Induced Spleen in Mice
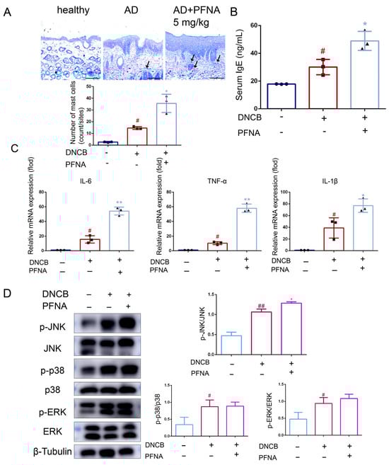
3.4. PFNA Aggravates DNCB-Induced Inflammation in BALB/c Mice
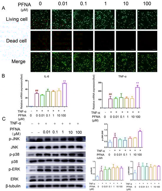
3.5. PFNA Promotes LPS-Activated RAW264.7 Macrophages’ Inflammatory Response
3.6. PFNA Promotes Inflammatory Response in TNF-α-Activated bEnd.3 Cells
3.7. PFNA Promotes Inflammatory Response in IFN-γ/TNF-α-Stimulated HaCaT Cells
4. Discussion
Supplementary Materials
Author Contributions
Funding
Institutional Review Board Statement
Informed Consent Statement
Data Availability Statement
Acknowledgments
Conflicts of Interest
References
- Andersen, M.E.; Hagenbuch, B.; Apte, U.; Corton, J.C.; Fletcher, T.; Lau, C.; Roth, W.L.; Staels, B.; Vega, G.L.; Clewell, H.J., 3rd; et al. Why Is Elevation of Serum Cholesterol Associated with Exposure to Perfluoroalkyl Substances (Pfas) in Humans? A Workshop Report on Potential Mechanisms. Toxicology 2021, 459, 152845. [Google Scholar] [CrossRef] [PubMed]
- Glüge, J.; Scheringer, M.; Cousins, I.T.; DeWitt, J.C.; Goldenman, G.; Herzke, D.; Lohmann, R.; Ng, C.A.; Trier, X.; Wang, Z. An Overview of the Uses of Per- and Polyfluoroalkyl Substances (Pfas). Environ. Sci. Process Impacts 2020, 22, 2345–2373. [Google Scholar] [CrossRef]
- Pelch, K.E.; Reade, A.; Wolffe, T.A.M.; Kwiatkowski, C.F. Pfas Health Effects Database: Protocol for a Systematic Evidence Map. Environ. Int. 2019, 130, 104851. [Google Scholar] [CrossRef]
- Sinclair, G.M.; Long, S.M.; Jones, O.A.H. What Are the Effects of PFAS Exposure at Environmentally Relevant Concentrations? Chemosphere 2020, 258, 127340. [Google Scholar] [CrossRef] [PubMed]
- Feng, Y.; Fang, X.; Shi, Z.; Xu, M.; Dai, J. Effects of Pfna Exposure on Expression of Junction-Associated Molecules and Secretory Function in Rat Sertoli Cells. Reprod. Toxicol. 2010, 30, 429–437. [Google Scholar] [CrossRef] [PubMed]
- Zhang, Y.; Zhang, Y.; Klaassen, C.D.; Cheng, X. Alteration of Bile Acid and Cholesterol Biosynthesis and Transport by Perfluorononanoic Acid (Pfna) in Mice. Toxicol. Sci. 2017, 162, 225–233. [Google Scholar] [CrossRef]
- Zheng, X.M.; Liu, H.L.; Shi, W.; Wei, S.; Giesy, J.P.; Yu, H.X. Effects of Perfluorinated Compounds on Development of Zebrafish Embryos. Environ. Sci. Pollut. Res. Int. 2011, 19, 2498–2505. [Google Scholar] [CrossRef]
- Fang, X.; Zhang, L.; Feng, Y.; Zhao, Y.; Dai, J. Immunotoxic Effects of Perfluorononanoic Acid on Balb/c Mice. Toxicol. Sci. 2008, 105, 312–321. [Google Scholar] [CrossRef]
- Galli, E.; Cinicola, B.; Carello, R.; Caimmi, S.; Brindisi, G.; De Castro, G.; Zicari, A.M.; Tosca, M.A.; Manti, S.; Martelli, A.; et al. Atopic Dermatitis. Acta Biomed. 2020, 91, e2020011. [Google Scholar] [CrossRef]
- Yang, G.; Seok, J.K.; Kang, H.C.; Cho, Y.Y.; Lee, H.S.; Lee, J.Y. Skin Barrier Abnormalities and Immune Dysfunction in Atopic Dermatitis. Int. J. Mol. Sci. 2020, 21, 2867. [Google Scholar] [CrossRef]
- Novak, N.; Leung, D.Y. Advances in Atopic Dermatitis. Curr. Opin. Immunol. 2011, 23, 778–783. [Google Scholar] [CrossRef] [PubMed]
- Mandlik, D.S.; Mandlik, S.K. Atopic Dermatitis: New Insight into the Etiology, Pathogenesis, Diagnosis and Novel Treatment Strategies. Immunopharmacol. Immunotoxicol. 2021, 43, 105–125. [Google Scholar] [CrossRef] [PubMed]
- Chen, Q.; Huang, R.; Hua, L.; Guo, Y.; Huang, L.; Zhao, Y.; Wang, X.; Zhang, J. Prenatal Exposure to Perfluoroalkyl and Polyfluoroalkyl Substances and Childhood Atopic Dermatitis: A Prospective Birth Cohort Study. Environ. Health 2018, 17, 8. [Google Scholar] [CrossRef] [PubMed]
- Park, J.; Kim, J.E.; Jin, Y.J.; Roh, Y.J.; Song, H.J.; Seol, A.; Park, S.H.; Seo, S.; Lee, H.; Hwang, D.Y. Anti-Atopic Dermatitis Effects of Abietic Acid Isolated from Rosin under Condition Optimized by Response Surface Methodology in Dncb-Spread Balb/c Mice. Pharmaceuticals 2023, 16, 407. [Google Scholar] [CrossRef]
- Lee, Y.; Choi, H.K.; N’Deh, K.P.U.; Choi, Y.J.; Fan, M.; Kim, E.K.; Chung, K.H.; An, A.J.H. Inhibitory Effect of Centella Asiatica Extract on Dncb-Induced Atopic Dermatitis in Hacat Cells and Balb/C Mice. Nutrients 2020, 12, 411. [Google Scholar] [CrossRef]
- Hwang, D.H.; Koh, P.O.; Kang, C.; Kim, E. Rosa Davurica Pall. Improves Dncb-Induced Atopic Dermatitis in Mice and Regulated Tnf-Alpa/Ifn-Gamma-Induced Skin Inflammatory Responses in Hacat Cells. Phytomedicine 2021, 91, 153708. [Google Scholar] [CrossRef]
- Pierozan, P.; Kosnik, M.; Karlsson, O. High-Content Analysis Shows Synergistic Effects of Low Perfluorooctanoic Acid (Pfos) and Perfluorooctane Sulfonic Acid (Pfoa) Mixture Concentrations on Human Breast Epithelial Cell Carcinogenesis. Environ. Int. 2023, 172, 107746. [Google Scholar] [CrossRef]
- Liang, L.; Zhu, Y.; Li, J.; Zeng, J.; Wu, L. Alkbh5-Mediated M6a Modification of Circccdc134 Facilitates Cervical Cancer Metastasis by Enhancing Hif1a Transcription. J. Exp. Clin. Cancer Res. 2022, 41, 261. [Google Scholar] [CrossRef]
- Darlenski, R.; Kazandjieva, J.; Hristakieva, E.; Fluhr, J.W. Atopic Dermatitis as a Systemic Disease. Clin. Dermatol. 2014, 32, 409–413. [Google Scholar] [CrossRef]
- Lee, H.S.; Choi, E.J.; Lee, K.S.; Kim, H.R.; Na, B.R.; Kwon, M.S.; Jeong, G.S.; Choi, H.G.; Choi, E.Y.; Jun, C.D. Oral Administration of p-Hydroxycinnamic Acid Attenuates Atopic Dermatitis by Downregulating Th1 and Th2 Cytokine Production and Keratinocyte Activation. PLoS ONE 2016, 11, e0150952. [Google Scholar] [CrossRef]
- Hou, D.-D.; Gu, Y.-J.; Wang, D.-C.; Niu, Y.; Xu, Z.-R.; Jin, Z.-Q.; Wang, X.-X.; Li, S.-J. Therapeutic Effects of Myricetin on Atopic Dermatitis in Vivo and in Vitro. Phytomedicine 2022, 102, 154200. [Google Scholar] [CrossRef]
- Liu, Z.; Jiang, X.; Zhao, K.; Ruan, H.; Ma, Y.; Ma, Y.; Zhou, Q.; Zhang, J.; Sun, X.; Ma, W.; et al. Role of Lect2 in Exacerbating Atopic Dermatitis: Insight from in Vivo and in Vitro Models Via Nf-Κb Signaling Pathway. Front. Immunol. 2024, 15, 1439367. [Google Scholar] [CrossRef] [PubMed]
- You, M.; Wang, Z.; Kim, H.J.; Lee, Y.H.; Kim, H.A. Pear Pomace Alleviated Atopic Dermatitis in Nc/Nga Mice and Inhibited Lps-Induced Inflammation in Raw 264.7 Macrophages. Nutr. Res. Pract. 2022, 16, 577–588. [Google Scholar] [CrossRef] [PubMed]
- Kim, J.; Lee, I.s.; Park, S.; Choue, R. Effects of Scutellariae Radix and Aloe Vera Gel Extracts on Immunoglobulin E and Cytokine Levels in Atopic Dermatitis Nc/Nga Mice. J. Ethnopharmacol. 2010, 132, 529–532. [Google Scholar] [CrossRef] [PubMed]
- Park, S.-J.; Lee, H.-A.; Kim, J.W.; Lee, B.-S.; Kim, E.-J. Platycodon Grandiflorus Alleviates Dncb-Induced Atopy-Like Dermatitis in Nc/Nga Mice. Indian J. Pharmacol. 2012, 44, 469–474. [Google Scholar] [CrossRef]
- Novak, N.; Bieber, T.; Leung, D.Y.M. Immune Mechanisms Leading to Atopic Dermatitis. J. Allergy Clin. Immunol. 2003, 112, S128–S139. [Google Scholar] [CrossRef]
- Ha, H.; Lee, H.; Seo, C.S.; Lim, H.S.; Lee, J.K.; Lee, M.Y.; Shin, H. Artemisia Capillaris Inhibits Atopic Dermatitis-like Skin Lesions in Dermatophagoides Farinae-Sensitized Nc/Nga Mice. BMC Complement. Altern. Med. 2014, 14, 100. [Google Scholar] [CrossRef]
- Conti, P.; Lauritano, D.; Caraffa, A.; Gallenga, C.E.; Kritas, S.K.; Ronconi, G.; Martinotti, S. Microglia and Mast Cells Generate Proinflammatory Cytokines in the Brain and Worsen Inflammatory State: Suppressor Effect of IL-37. Eur. J. Pharmacol. 2020, 875, 173035. [Google Scholar] [CrossRef]
- Sales-Neto, J.M.; da Silva, J.S.F.; Carvalho, D.C.M.; Lima, É.A.; Cavalcante-Silva, L.H.A.; Lettnin, A.P.; Votto, A.P.S.; Vasconcelos, U.; Rodrigues-Mascarenhas, S. Patulin Inhibits Lps-Induced Nitric Oxide Production by Suppressing Mapks Signaling Pathway. Nat. Prod. Res. 2022, 36, 5879–5883. [Google Scholar] [CrossRef]
- Johansen, C.; Kragballe, K.; Westergaard, M.; Henningsen, J.; Kristiansen, K.; Iversen, L. The Mitogen-Activated Protein Kinases P38 and Erk1/2 Are Increased in Lesional Psoriatic Skin. Br. J. Dermatol. 2005, 152, 37–42. [Google Scholar] [CrossRef]
- Ko, W.; Baek, J.S.; Liu, Z.; Dong, L.; Kim, N.; Lee, H.; Yoon, C.S.; Kim, N.Y.; Kim, S.C.; Lee, D.S. Anti-Inflammatory Activity of 1,6,7-Trihydroxy-2-(1,1-Dimethyl-2-Propenyl)-3-Methoxyxanthone Isolated from Cudrania Tricuspidata Via Nf-Κb, Mapk, and Ho-1 Signaling Pathways in Lipopolysaccharide-Stimulated Raw 264.7 and Bv2 Cells. Molecules 2023, 28, 7299. [Google Scholar] [CrossRef] [PubMed]
- Girard, C.A.; Lecacheur, M.; Ben Jouira, R.; Berestjuk, I.; Diazzi, S.; Prod’homme, V.; Mallavialle, A.; Larbret, F.; Gesson, M.; Schaub, S.; et al. A Feed-Forward Mechanosignaling Loop Confers Resistance to Therapies Targeting the Mapk Pathway in Braf-Mutant Melanoma. Cancer Res. 2020, 80, 1927–1941. [Google Scholar] [CrossRef] [PubMed]
- Guo, M.; Härtlova, A.; Gierliński, M.; Prescott, A.; Castellvi, J.; Losa, J.H.; Petersen, S.K.; Wenzel, U.A.; Dill, B.D.; Emmerich, C.H.; et al. Triggering Msr1 Promotes Jnk-Mediated Inflammation in Il-4-Activated Macrophages. Embo J 2019, 38, e100299. [Google Scholar] [CrossRef]
- Shi, Q.; Cao, J.; Fang, L.; Zhao, H.; Liu, Z.; Ran, J.; Zheng, X.; Li, X.; Zhou, Y.; Ge, D.; et al. Geniposide Suppresses LPS-Induced Nitric Oxide, Pge2 and Inflammatory Cytokine by Downregulating Nf-Κb, Mapk and Ap-1 Signaling Pathways in Macrophages. Int. Immunopharmacol. 2014, 20, 298–306. [Google Scholar] [CrossRef]
- Han, S.; Gao, H.; Chen, S.; Wang, Q.; Li, X.; Du, L.J.; Li, J.; Luo, Y.Y.; Li, J.X.; Zhao, L.C.; et al. Procyanidin A1 Alleviates Inflammatory Response Induced by Lps through Nf-Κb, Mapk, and Nrf2/Ho-1 Pathways in Raw264.7 cells. Sci. Rep. 2019, 9, 15087. [Google Scholar] [CrossRef]
- Bergmann, S.; von Buenau, B.; Vidal, Y.S.S.; Haftek, M.; Wladykowski, E.; Houdek, P.; Lezius, S.; Duplan, H.; Bäsler, K.; Dähnhardt-Pfeiffer, S.; et al. Claudin-1 Decrease Impacts Epidermal Barrier Function in Atopic Dermatitis Lesions Dose-Dependently. Sci. Rep. 2020, 10, 2024. [Google Scholar] [CrossRef]
- Alyoussef, A. Blocking TGF-β Type 1 Receptor Partially Reversed Skin Tissue Damage in Experimentally Induced Atopic Dermatitis in Mice. Cytokine 2018, 106, 45–53. [Google Scholar] [CrossRef]
- Wang, J.; Yan, S.; Zhang, W.; Zhang, H.; Dai, J. Integrated Proteomic and miRNA Transcriptional Analysis Reveals the Hepatotoxicity Mechanism of Pfna Exposure in Mice. J. Proteome Res. 2015, 14, 330–341. [Google Scholar] [CrossRef] [PubMed]
- Fang, X.; Feng, Y.; Shi, Z.; Dai, J. Alterations of Cytokines and MAPK Signaling Pathways are Related to the Immunotoxic Effect of Perfluorononanoic Acid. Toxicol. Sci. 2009, 108, 367–376. [Google Scholar] [CrossRef]
- Lawanprasert, A.; Sloand, J.N.; González Vargas, M.; Singh, H.; Eldor, T.; Miller, M.A.; Pimcharoen, S.; Wang, J.; Leighow, S.M.; Pritchard, J.R.; et al. Deciphering the Mechanistic Basis for Perfluoroalkyl-Protein Interactions. Chembiochem 2023, 24, e202300159. [Google Scholar] [CrossRef]
- Qi, W.; Clark, J.M.; Timme-Laragy, A.R.; Park, Y. Perfluorobutanesulfonic Acid (PFBS) Potentiates Adipogenesis of 3T3-L1 Adipocytes. Food Chem. Toxicol. 2018, 120, 340–345. [Google Scholar] [CrossRef] [PubMed]
- Hendricks, A.J.; Eichenfield, L.F.; Shi, V.Y. The Impact of Airborne Pollution on Atopic Dermatitis: A Literature Review. Br. J. Dermatol. 2020, 183, 16–23. [Google Scholar] [CrossRef] [PubMed]
- Rockwell, C.E.; Turley, A.E.; Cheng, X.; Fields, P.E.; Klaassen, C.D. Acute Immunotoxic Effects of Perfluorononanoic Acid (Pfna) in C57bl/6 Mice. Clin. Exp. Pharmacol. 2013, S4, 2. [Google Scholar] [CrossRef]
- Fang, X.; Gao, G.; Xue, H.; Zhang, X.; Wang, H. In Vitro and in Vivo Studies of the Toxic Effects of Perfluorononanoic Acid on Rat Hepatocytes and Kupffer Cells. Environ. Toxicol. Pharmacol. 2012, 34, 484–494. [Google Scholar] [CrossRef]





| Gene | Species | Primer |
|---|---|---|
| GAPDH | Mouse | F: 5’-AGAAGGTGGTGAAGCAGGCATC-3’ R: 5’-CGAAGGTGGAAGAGTGGGAGTTG-3’ |
| IL-1β | Mouse | F: 5’-TGTGTAATGAAAGACGGCACACC-3’ R: 5’-GTATTGCTTGGGATCCACACTCTC-3’ |
| TNF-α | Mouse | F: 5’-AAGTTCCCAAATGGCCTCCCTCTC-3’ R: 5’-TCCTCCACTTGGTGGTTTGCTAC-3’ |
| IL-6 | Mouse | F: 5’-TCCTCTCTGCAAGAGACTTCCATC-3’ R: 5’-TGGTTGTCACCAGCATCAGTCC-3’ |
| Antibody | Host | Dilution | Source | Cat# |
|---|---|---|---|---|
| JNK | Rabbit | 1:1000 | Cell Signaling Technology | #9252 |
| p-JNK | Mouse | 1:2000 | Cell Signaling Technology | #9255 |
| ERK | Rabbit | 1:1000 | Cell Signaling Technology | #4695 |
| p-ERK | Rabbit | 1:1000 | Cell Signaling Technology | #4376 |
| p-38 | Rabbit | 1:1000 | Cell Signaling Technology | #8690 |
| p-p38 | Rabbit | 1:2000 | Proteintech | 28796-1-AP |
| IκB-α | Rabbit | 1:1000 | Cell Signaling Technology | #9242 |
| p-IκB-α | Mouse | 1:1000 | Cell Signaling Technology | #9246 |
| p-65 | Mouse | 1:1000 | Cell Signaling Technology | #6956 |
| p-p65 | Rabbit | 1:1000 | Cell Signaling Technology | #3033 |
| Caspase-3 | Rabbit | 1:1000 | Proteintech | 25128-1-AP |
| β-Tubulin | Mouse | 1:2000 | Abmart | M30109 |
| anti-mouse IgG | 1:10,000 | Jackson | 115-035-003 | |
| anti-rabbit IgG | 1:10,000 | Jackson | 111-035-003 |
Disclaimer/Publisher’s Note: The statements, opinions and data contained in all publications are solely those of the individual author(s) and contributor(s) and not of MDPI and/or the editor(s). MDPI and/or the editor(s) disclaim responsibility for any injury to people or property resulting from any ideas, methods, instructions or products referred to in the content. |
© 2025 by the authors. Licensee MDPI, Basel, Switzerland. This article is an open access article distributed under the terms and conditions of the Creative Commons Attribution (CC BY) license (https://creativecommons.org/licenses/by/4.0/).
Share and Cite
Xiao, J.; Wang, J.; Xu, N.; Huang, X.; Khalilov, F.; Huang, X.; Zheng, X.; Xu, X.; Lin, S.; Zhao, W.; et al. Perfluorononanoic Acid (PFNA) Exacerbates Atopic Dermatitis by Inducing Inflammation in Mice. Toxics 2025, 13, 585. https://doi.org/10.3390/toxics13070585
Xiao J, Wang J, Xu N, Huang X, Khalilov F, Huang X, Zheng X, Xu X, Lin S, Zhao W, et al. Perfluorononanoic Acid (PFNA) Exacerbates Atopic Dermatitis by Inducing Inflammation in Mice. Toxics. 2025; 13(7):585. https://doi.org/10.3390/toxics13070585
Chicago/Turabian StyleXiao, Jiali, Junchao Wang, Nuo Xu, Xulong Huang, Farid Khalilov, Xianfeng Huang, Xiangyong Zheng, Xiashun Xu, Shisheng Lin, Wengang Zhao, and et al. 2025. "Perfluorononanoic Acid (PFNA) Exacerbates Atopic Dermatitis by Inducing Inflammation in Mice" Toxics 13, no. 7: 585. https://doi.org/10.3390/toxics13070585
APA StyleXiao, J., Wang, J., Xu, N., Huang, X., Khalilov, F., Huang, X., Zheng, X., Xu, X., Lin, S., Zhao, W., & Khalilov, E. (2025). Perfluorononanoic Acid (PFNA) Exacerbates Atopic Dermatitis by Inducing Inflammation in Mice. Toxics, 13(7), 585. https://doi.org/10.3390/toxics13070585

