Rice Husk as a Sustainable Amendment for Heavy Metal Immobilization in Contaminated Soils: A Pathway to Environmental Remediation
Abstract
1. Introduction
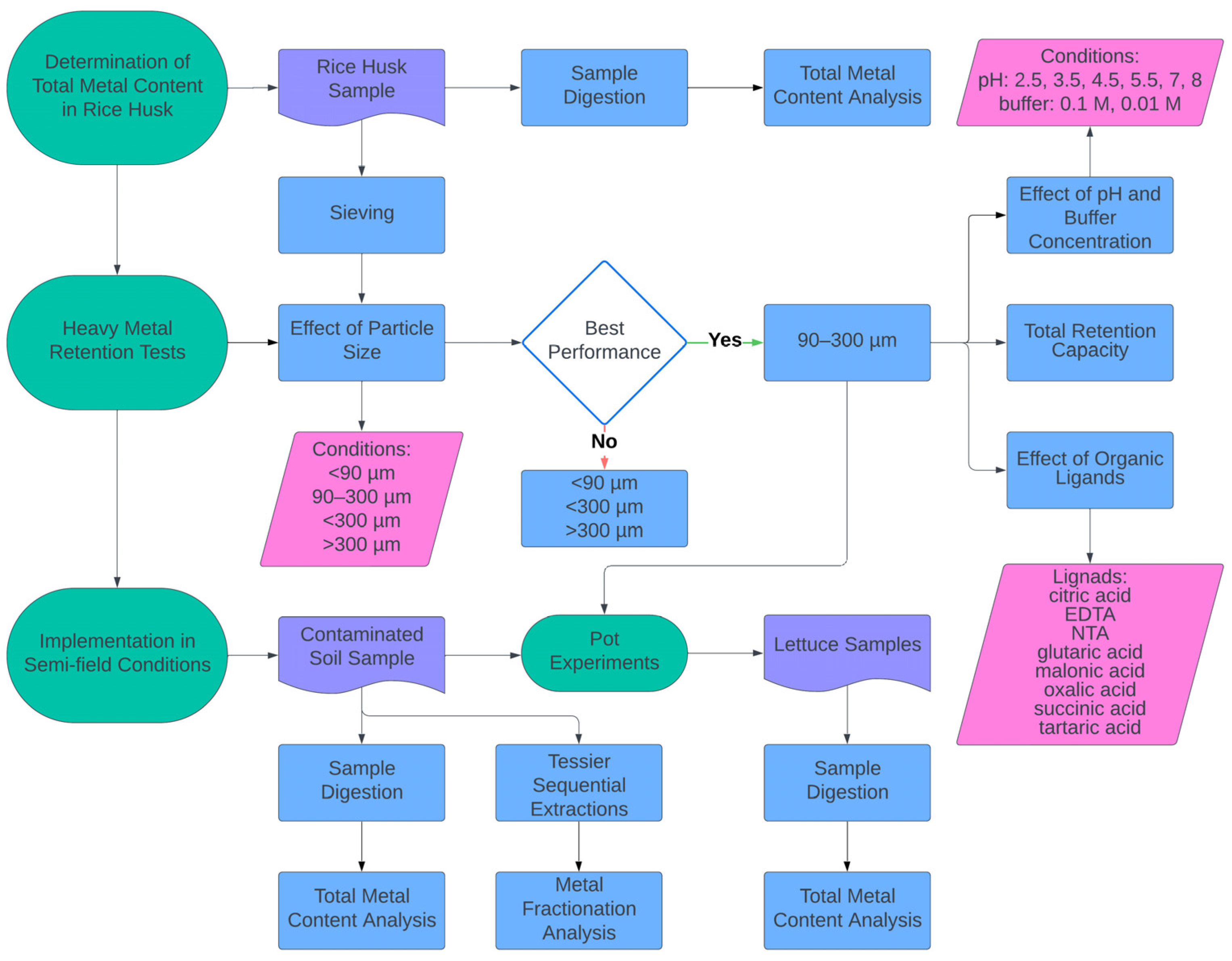
2. Materials and Methods
2.1. Apparatus and Reagents
2.2. Determination of Total Metal Content in Rice Husk
2.3. Heavy Metal Retention Tests
2.3.1. Effect of Particle Size
2.3.2. Effect of pH and Buffer Concentration
2.3.3. Effect of Ligands
2.3.4. Total Retention Capacity
2.4. Implementation in Semi-Field Conditions
2.4.1. Determination of Total Metal Content in Soil
2.4.2. Tessier Fractionation
2.4.3. Effect on Lettuce and Spinach Heavy Metal Uptake
3. Results and Discussion
3.1. Rice Husk Inorganic Characterization
3.2. Heavy Metal Retention Tests
3.2.1. Effect of Particle Size
3.2.2. Effect of pH and Buffer Concentration
3.2.3. Effect of the Presence of Ligands
3.2.4. Total Retention Capacity
3.3. Implementation in Semi-Field Conditions
3.3.1. Effect on Mobility and Reactivity of Heavy Metals in Soil
3.3.2. Effect on Lettuce and Spinach Heavy Metal Uptake
4. Conclusions
Supplementary Materials
Author Contributions
Funding
Data Availability Statement
Acknowledgments
Conflicts of Interest
References
- Kiran, B.R.; Prasad, M.N.V. Rice husk and wood derived charcoal for remediation of metal contaminated soil. In Handbook of Assisted and Amendment: Enhanced Sustainable Remediation Technology; John Wiley & Sons: Hoboken, NJ, USA, 2021; pp. 235–266. ISBN 978-1-119-67039-1. [Google Scholar]
- Laidlaw, M.A.S.; Filippelli, G.M.; Brown, S.; Paz-Ferreiro, J.; Reichman, S.M.; Netherway, P.; Truskewycz, A.; Ball, A.S.; Mielke, H.W. Case Studies and Evidence-Based Approaches to Addressing Urban Soil Lead Contamination. Appl. Geochem. 2017, 83, 14–30. [Google Scholar] [CrossRef]
- Pavel, L.V.; Gavrilescu, M. Overview of Ex Situ Decontamination Techniques for Soil Cleanup. Environ. Eng. Manag. J. 2008, 7, 815–834. [Google Scholar] [CrossRef]
- Gupta, U.C.; Gupta, S.C. Trace Element Toxicity Relationships to Crop Production and Livestock and Human Health: Implications for Management. Commun. Soil Sci. Plant Anal. 1998, 29, 1491–1522. [Google Scholar] [CrossRef]
- Sarker, A.; Masud, M.A.A.; Deepo, D.M.; Das, K.; Nandi, R.; Ansary, M.W.R.; Islam, A.R.M.T.; Islam, T. Biological and Green Remediation of Heavy Metal Contaminated Water and Soils: A State-of-the-Art Review. Chemosphere 2023, 332, 138861. [Google Scholar] [CrossRef]
- Shahid, M.; Dumat, C.; Khalid, S.; Schreck, E.; Xiong, T.; Niazi, N.K. Foliar Heavy Metal Uptake, Toxicity and Detoxification in Plants: A Comparison of Foliar and Root Metal Uptake. J. Hazard. Mater. 2017, 325, 36–58. [Google Scholar] [CrossRef]
- Gurdon, L.; Esmahi, L.; Amponsah, N.Y.; Wang, J. Life Cycle Cost Analysis of Contaminated Site Remediation Using Information Technology Tools. Environ. Dev. Sustain. 2021, 23, 10173–10193. [Google Scholar] [CrossRef]
- Cai, M.; McBride, M.B.; Li, K.; Li, Z. Bioaccessibility of As and Pb in Orchard and Urban Soils Amended with Phosphate, Fe Oxide and Organic Matter. Chemosphere 2017, 173, 153–159. [Google Scholar] [CrossRef]
- El Rasafi, T.; Haouas, A.; Tallou, A.; Chakouri, M.; Aallam, Y.; El Moukhtari, A.; Hamamouch, N.; Hamdali, H.; Oukarroum, A.; Farissi, M.; et al. Recent Progress on Emerging Technologies for Trace Elements-Contaminated Soil Remediation. Chemosphere 2023, 341, 140121. [Google Scholar] [CrossRef]
- Komárek, M.; Vaněk, A.; Ettler, V. Chemical Stabilization of Metals and Arsenic in Contaminated Soils Using Oxides—A Review. Environ. Pollut. 2013, 172, 9–22. [Google Scholar] [CrossRef]
- Kumpiene, J.; Lagerkvist, A.; Maurice, C. Stabilization of As, Cr, Cu, Pb and Zn in Soil Using Amendments—A Review. Waste Manag. 2008, 28, 215–225. [Google Scholar] [CrossRef]
- Bolan, N.; Kunhikrishnan, A.; Thangarajan, R.; Kumpiene, J.; Park, J.; Makino, T.; Kirkham, M.B.; Scheckel, K. Remediation of Heavy Metal(Loid)s Contaminated Soils—To Mobilize or to Immobilize? J. Hazard. Mater. 2014, 266, 141–166. [Google Scholar] [CrossRef] [PubMed]
- Luh, B.S. Rice, Volume 2: Utilization; Springer: New York, NY, USA, 1991; ISBN 978-0-442-00485-9. [Google Scholar]
- Karić, N.; Maia, A.S.; Teodorović, A.; Atanasova, N.; Langergraber, G.; Crini, G.; Ribeiro, A.R.L.; Dolić, M. Bio-Waste Valorisation: Agricultural Wastes as Biosorbents for Removal of (in)Organic Pollutants in Wastewater Treatment. Chem. Eng. J. Adv. 2022, 9, 100239. [Google Scholar] [CrossRef]
- Li, Z.; Zheng, Z.; Li, H.; Xu, D.; Li, X.; Xiang, L.; Tu, S. Review on Rice Husk Biochar as an Adsorbent for Soil and Water Remediation. Plants 2023, 12, 1524. [Google Scholar] [CrossRef]
- Nayyar, D.; Shaikh, M.A.N.; Nawaz, T. Remediation of Emerging Contaminants by Naturally Derived Adsorbents. In New Trends in Emerging Environmental Contaminants; Singh, S.P., Agarwal, A.K., Gupta, T., Maliyekkal, S.M., Eds.; Springer: Singapore, 2022; pp. 225–260. ISBN 9789811683671. [Google Scholar]
- Zheng, R.-L.; Cai, C.; Liang, J.-H.; Huang, Q.; Chen, Z.; Huang, Y.-Z.; Arp, H.P.H.; Sun, G.-X. The Effects of Biochars from Rice Residue on the Formation of Iron Plaque and the Accumulation of Cd, Zn, Pb, As in Rice (Oryza sativa L.) Seedlings. Chemosphere 2012, 89, 856–862. [Google Scholar] [CrossRef]
- Derakhshan Nejad, Z.; Jung, M.C. The Effects of Biochar and Inorganic Amendments on Soil Remediation in the Presence of Hyperaccumulator Plant. Int. J. Energy Environ. Eng. 2017, 8, 317–329. [Google Scholar] [CrossRef]
- Bian, R.; Shi, W.; Luo, J.; Li, W.; Wang, Y.; Joseph, S.; Gould, H.; Zheng, J.; Zhang, X.; Liu, X.; et al. Copyrolysis of Food Waste and Rice Husk to Biochar to Create a Sustainable Resource for Soil Amendment: A Pilot-Scale Case Study in Jinhua, China. J. Clean. Prod. 2022, 347, 131269. [Google Scholar] [CrossRef]
- Buck, R.P.; Rondinini, S.; Covington, A.K.; Baucke, F.G.K.; Brett, C.M.A.; Camoes, M.F.; Milton, M.J.T.; Mussini, T.; Naumann, R.; Pratt, K.W.; et al. Measurement of pH. Definition, Standards, and Procedures (IUPAC Recommendations 2002). Pure Appl. Chem. 2002, 74, 2169–2200. [Google Scholar] [CrossRef]
- Barquilha, C.E.R.; Braga, M.C.B. Adsorption of Organic and Inorganic Pollutants onto Biochars: Challenges, Operating Conditions, and Mechanisms. Bioresour. Technol. Rep. 2021, 15, 100728. [Google Scholar] [CrossRef]
- De Franco, M.A.E.; de Carvalho, C.B.; Bonetto, M.M.; Soares, R.d.P.; Féris, L.A. Removal of Amoxicillin from Water by Adsorption onto Activated Carbon in Batch Process and Fixed Bed Column: Kinetics, Isotherms, Experimental Design and Breakthrough Curves Modelling. J. Clean. Prod. 2017, 161, 947–956. [Google Scholar] [CrossRef]
- Rudnicki, P.; Hubicki, Z.; Kołodyńska, D. Evaluation of Heavy Metal Ions Removal from Acidic Waste Water Streams. Chem. Eng. J. 2014, 252, 362–373. [Google Scholar] [CrossRef]
- Ross, A.; Willson, V.L. One-Way Anova. In Basic and Advanced Statistical Tests: Writing Results Sections and Creating Tables and Figures; Ross, A., Willson, V.L., Eds.; Sense Publishers: Rotterdam, The Netherlands, 2017; pp. 21–24. ISBN 978-94-6351-086-8. [Google Scholar]
- Dunnett, C.W. A Multiple Comparison Procedure for Comparing Several Treatments with a Control. J. Am. Stat. Assoc. 1955, 50, 1096–1121. [Google Scholar] [CrossRef]
- Castellino, L.; Alladio, E.; Bertinetti, S.; Lando, G.; De Stefano, C.; Blasco, S.; García-España, E.; Gama, S.; Berto, S.; Milea, D. PyES—An Open-Source Software for the Computation of Solution and Precipitation Equilibria. Chemom. Intell. Lab. Syst. 2023, 239, 104860. [Google Scholar] [CrossRef]
- Böhmer, R.G. Separation and Preconcentration Methods in Inorganic Trace Analysis. J. Minczewski, J. Chwastowska, and R. Dybczyński. Ellis Horwood Ltd., Chichester, Publishers, Distributed by John Wiley & Sons, New York, Chichester, Brisbane, Toronto. 1982. ISBN 0-8531 2-1 65-6 or 0-470-271 69-8, Xi + 543 Pages. J. High Resolut. Chromatogr. 1983, 6, 208. [Google Scholar] [CrossRef]
- Malandrino, M.; Abollino, O.; Buoso, S.; Giacomino, A.; La Gioia, C.; Mentasti, E. Accumulation of Heavy Metals from Contaminated Soil to Plants and Evaluation of Soil Remediation by Vermiculite. Chemosphere 2011, 82, 169–178. [Google Scholar] [CrossRef] [PubMed]
- USD. A Natural Resources Conservation Service, U.S. Department of Agriculture. Available online: https://www.nrcs.usda.gov/ (accessed on 9 July 2024).
- Tessier, A.; Campbell, P.G.C.; Bisson, M. Sequential Extraction Procedure for the Speciation of Particulate Trace Metals. Anal. Chem. 1979, 51, 844–851. [Google Scholar] [CrossRef]
- Abollino, O.; Giacomino, A.; Malandrino, M.; Mentasti, E.; Aceto, M.; Barberis, R. Assessment of Metal Availability in a Contaminated Soil by Sequential Extraction. Water Air. Soil Pollut. 2006, 173, 315–338. [Google Scholar] [CrossRef]
- Davidson, C.M.; Duncan, A.L.; Littlejohn, D.; Ure, A.M.; Garden, L.M. A Critical Evaluation of the Three-Stage BCR Sequential Extraction Procedure to Assess the Potential Mobility and Toxicity of Heavy Metals in Industrially-Contaminated Land. Anal. Chim. Acta 1998, 363, 45–55. [Google Scholar] [CrossRef]
- Medyńska-Juraszek, A.; Marcinkowska, K.; Gruszka, D.; Kluczek, K. The Effects of Rabbit-Manure-Derived Biochar Co-Application with Compost on the Availability and Heavy Metal Uptake by Green Leafy Vegetables. Agronomy 2022, 12, 2552. [Google Scholar] [CrossRef]
- Ng, K.T.; Herrero, P.; Hatt, B.; Farrelly, M.; McCarthy, D. Biofilters for Urban Agriculture: Metal Uptake of Vegetables Irrigated with Stormwater. Ecol. Eng. 2018, 122, 177–186. [Google Scholar] [CrossRef]
- Soltani, N.; Bahrami, A.; Pech-Canul, M.I.; González, L.A. Review on the Physicochemical Treatments of Rice Husk for Production of Advanced Materials. Chem. Eng. J. 2015, 264, 899–935. [Google Scholar] [CrossRef]
- Bao, J. Chapter 15—Rice. In ICC Handbook of 21st Century Cereal Science and Technology; Shewry, P.R., Koksel, H., Taylor, J.R.N., Eds.; Academic Press: Cambridge, MA, USA, 2023; pp. 145–151. ISBN 978-0-323-95295-8. [Google Scholar]
- Fapohunda, C.; Akinbile, B.; Shittu, A. Structure and Properties of Mortar and Concrete with Rice Husk Ash as Partial Replacement of Ordinary Portland Cement—A Review. Int. J. Sustain. Built Environ. 2017, 6, 675–692. [Google Scholar] [CrossRef]
- Shamsollahi, Z.; Partovinia, A. Recent Advances on Pollutants Removal by Rice Husk as a Bio-Based Adsorbent: A Critical Review. J. Environ. Manage. 2019, 246, 314–323. [Google Scholar] [CrossRef] [PubMed]
- Ajmal, M.; Ali Khan Rao, R.; Anwar, S.; Ahmad, J.; Ahmad, R. Adsorption Studies on Rice Husk: Removal and Recovery of Cd(II) from Wastewater. Bioresour. Technol. 2003, 86, 147–149. [Google Scholar] [CrossRef] [PubMed]
- Bishnoi, N.R.; Bajaj, M.; Sharma, N.; Gupta, A. Adsorption of Cr(VI) on Activated Rice Husk Carbon and Activated Alumina. Bioresour. Technol. 2004, 91, 305–307. [Google Scholar] [CrossRef] [PubMed]
- Srivastava, V.C.; Mall, I.D.; Mishra, I.M. Characterization of Mesoporous Rice Husk Ash (RHA) and Adsorption Kinetics of Metal Ions from Aqueous Solution onto RHA. J. Hazard. Mater. 2006, 134, 257–267. [Google Scholar] [CrossRef]
- Evangelou, V.P. Environmental Soil and Water Chemistry; A Wiley-Interscience Publication: Hoboken, NJ, USA, 2022. [Google Scholar]
- Alloway, B.J. Heavy Metals in Soils: Trace Metals and Metalloids in Soils and Their Bioavailability; Springer: Dordrecht, The Netherlands, 2012; ISBN 978-94-007-4470-7. [Google Scholar]
- Harris, D.C.; Lucy, C.A. Quantitative Chemical Analysis, 10th ed.; Macmillan: London, UK, 2010. [Google Scholar]
- Malandrino, M.; Abollino, O.; Giacomino, A.; Aceto, M.; Mentasti, E. Adsorption of Heavy Metals on Vermiculite: Influence of pH and Organic Ligands. J. Colloid Interface Sci. 2006, 299, 537–546. [Google Scholar] [CrossRef]
- Darban, A.K.; Foriero, A.; Yong, R.N. Concentration Effects of EDTA and Chloride on the Retention of Trace Metals in Clays. Eng. Geol. 2000, 57, 81–94. [Google Scholar] [CrossRef]
- Wong, K.K.; Lee, C.K.; Low, K.S.; Haron, M.J. Removal of Cu and Pb by Tartaric Acid Modified Rice Husk from Aqueous Solutions. Chemosphere 2003, 50, 23–28. [Google Scholar] [CrossRef]
- Krishnani, K.K.; Meng, X.; Christodoulatos, C.; Boddu, V.M. Biosorption Mechanism of Nine Different Heavy Metals onto Biomatrix from Rice Husk. J. Hazard. Mater. 2008, 153, 1222–1234. [Google Scholar] [CrossRef]
- Pellera, F.-M.; Giannis, A.; Kalderis, D.; Anastasiadou, K.; Stegmann, R.; Wang, J.-Y.; Gidarakos, E. Adsorption of Cu(II) Ions from Aqueous Solutions on Biochars Prepared from Agricultural by-Products. J. Environ. Manage. 2012, 96, 35–42. [Google Scholar] [CrossRef]
- Xu, X.; Cao, X.; Zhao, L. Comparison of Rice Husk- and Dairy Manure-Derived Biochars for Simultaneously Removing Heavy Metals from Aqueous Solutions: Role of Mineral Components in Biochars. Chemosphere 2013, 92, 955–961. [Google Scholar] [CrossRef] [PubMed]
- Li, Y.; Liu, J.; Yuan, Q.; Tang, H.; Yu, F.; Lv, X. A Green Adsorbent Derived from Banana Peel for Highly Effective Removal of Heavy Metal Ions from Water. RSC Adv. 2016, 6, 45041–45048. [Google Scholar] [CrossRef]
- SenthilKumar, P.; Ramalingam, S.; Abhinaya, R.V.; Kirupha, S.D.; Vidhyadevi, T.; Sivanesan, S. Adsorption Equilibrium, Thermodynamics, Kinetics, Mechanism and Process Design of Zinc(II) Ions onto Cashew Nut Shell. Can. J. Chem. Eng. 2012, 90, 973–982. [Google Scholar] [CrossRef]
- Basci, N.; Kocadagistan, E.; Kocadagistan, B. Biosorption of Copper (II) from Aqueous Solutions by Wheat Shell. Desalination 2004, 164, 135–140. [Google Scholar] [CrossRef]
- Dang, V.B.H.; Doan, H.D.; Dang-Vu, T.; Lohi, A. Equilibrium and Kinetics of Biosorption of Cadmium(II) and Copper(II) Ions by Wheat Straw. Bioresour. Technol. 2009, 100, 211–219. [Google Scholar] [CrossRef]
- Zheng, W.; Li, X.; Yang, Q.; Zeng, G.; Shen, X.; Zhang, Y.; Liu, J. Adsorption of Cd(II) and Cu(II) from Aqueous Solution by Carbonate Hydroxylapatite Derived from Eggshell Waste. J. Hazard. Mater. 2007, 147, 534–539. [Google Scholar] [CrossRef]
- Papandreou, A.; Stournaras, C.J.; Panias, D. Copper and Cadmium Adsorption on Pellets Made from Fired Coal Fly Ash. J. Hazard. Mater. 2007, 148, 538–547. [Google Scholar] [CrossRef]
- Abollino, O.; Aceto, M.; Malandrino, M.; Sarzanini, C.; Mentasti, E. Adsorption of Heavy Metals on Na-Montmorillonite. Effect of pH and Organic Substances. Water Res. 2003, 37, 1619–1627. [Google Scholar] [CrossRef]
- DECRETO 1 Marzo 2019, n. 46. Available online: https://www.normattiva.it/uri-res/N2Ls?urn:nir:ministero.ambiente.e.tutela.territorio.e.mare:decreto:2019-03-01;46!vig= (accessed on 9 July 2024).
- Kabata-Pendias, A. Trace Elements in Soils and Plants, 3rd ed.; CRC Press: Boca Raton, FL, USA, 2000; ISBN 978-0-429-19112-1. [Google Scholar]
- Martell, A.E.; Smith, R.M. Critical Stability Constants: First Supplement; Springer: Boston, MA, USA, 1982; ISBN 978-1-4615-6763-9. [Google Scholar]
- Smith, R.M.; Martell, A.E. Critical Stability Constants; Springer: Boston, MA, USA, 1989; ISBN 978-1-4615-6766-0. [Google Scholar]
- Anderegg, G. Critical Survey of Stability Constants of NTA Complexes. Pure Appl. Chem. 1982, 54, 2693–2758. [Google Scholar] [CrossRef]







| Vietnam 1 | U.S.A. 1 | Thailand 1 | Nigeria 1 | North Ireland 1 | Malaysia 1 | Japan 1 | Iraq 1 | India 1 | Guyana 1 | Canada 1 | Brazil 1 | Italy 2 | |
|---|---|---|---|---|---|---|---|---|---|---|---|---|---|
| SiO2 | 86.9 | 87–97 | 89–95 | 67–76 | 86–96 | 93.1 | 91.6 | 86.8 | 86–94 | 88–95 | 87–97 | 92.9 | 87.8 |
| Al2O3 | 0.84 | Traces | 0.5–1.0 | 3–4.90 | 0.08–0.84 | 0.21 | 0.14 | 0.4 | 0.2–5.0 | - | 0.15–0.4 | 0.18 | 1.3 |
| Fe2O3 | 0.73 | 0.38–0.54 | 2.5–2.8 | 0–0.95 | 0.03–0.73 | 0.21 | 0.06 | 0.19 | 0.3–2 | - | 0.16–0.4 | 0.43 | 1.5 |
| CaO | 1.4 | 0.25–1.0 | 1.0–1.3 | 1.36–6 | 0.3–1.4 | 0.41 | 0.58 | 1.4 | 0.5–2.5 | 0.06–1.2 | 0.4–0.49 | 1.03 | 2.2 |
| K2O | 2.46 | 0.58–2.0 | 2.4–2.5 | 0–0.1 | 0.7–2.4 | 2.31 | 2.54 | 3.84 | 0.1–2.3 | 0.6–2.5 | 2.0–3.0 | 0.72 | 4.5 |
| MgO | 0.57 | 0.12–2.0 | 0.18–0.28 | 1.3–1.81 | 0.1–0.5 | 1.59 | 0.26 | 0.37 | 0.1–1.8 | 0.17–0.26 | 0.35–0.50 | 0.35 | 2.1 |
| Na2O | 0.11 | 0–0.15 | 0.03–0.8 | - | 0.11–0.2 | - | 0.09 | 1.15 | 0.1–0.5 | 0–0.3 | 0.10–1.12 | 0.02 | 0.4 |
| MnO2 | - | - | - | - | - | - | - | - | - | - | - | - | 0.3 |
| CuO | - | - | - | - | - | - | - | - | - | - | - | - | 0.01 |
| Total Capacity (mg/g) | References | ||
|---|---|---|---|
| Cd | Cu | ||
| Banana peel | 30.7 | 49.5 | [51] |
| Cashew nutshell | 22.11 | - | [52] |
| Wheat shell | - | 0.83 | [53] |
| Wheat straw | 14.56 | 11.43 | [54] |
| Eggshell waste | 111.1 | 142.6 | [55] |
| Coal fly ash | 19.98 | 20.92 | [56] |
| Na–montmorillonite | 5.20 | 3.04 | [57] |
| Rice husk | 12 | 6.6 | This work |
| Plant | Metal | Control | Contaminated Soil | Contaminated Soil + Rice Husk | Reduction Efficiency | ||||||
|---|---|---|---|---|---|---|---|---|---|---|---|
| Lettuce | Cd | <0.004 | 2.85 | ± | 0.30 | 0.38 | ± | 0.02 | 87% | ||
| Cr | 0.18 | ± | 0.047 | 3094 | ± | 40 | 5.93 | ± | 0.42 | 100% | |
| Cu | 1.94 | ± | 1.334 | 3254 | ± | 215 | 18.6 | ± | 15.2 | 99% | |
| Mn | 6.14 | ± | 0.393 | 289.2 | ± | 7.5 | 171 | ± | 17 | 41% | |
| Ni | 0.97 | ± | 0.43 | 606.5 | ± | 25.5 | 68.7 | ± | 0.64 | 89% | |
| Pb | <0.125 | 632.9 | ± | 35.9 | 2.81 | ± | 2.05 | 100% | |||
| Zn | 26.98 | ± | 1.064 | 352.1 | ± | 0.2 | 198 | ± | 28.7 | 44% | |
| Spinach | Cd | <0.004 | 2.57 | ± | 0.27 | 0.97 | ± | 0.03 | 74% | ||
| Cr | 1.327 | ± | 0.022 | 3011 | ± | 77 | 14.6 | ± | 3.62 | 100% | |
| Cu | 3.717 | ± | 0.457 | 3062 | ± | 6 | 109 | ± | 3.39 | 98% | |
| Mn | 5.844 | ± | 0.154 | 304.9 | ± | 8.3 | 68.3 | ± | 7.23 | 59% | |
| Ni | 1.288 | ± | 0.291 | 589.1 | ± | 6.7 | 63.4 | ± | 0.43 | 89% | |
| Pb | <0.125 | 625.7 | ± | 0.7 | 5.98 | ± | 7.52 | 99% | |||
| Zn | 136.7 | ± | 3.117 | 347.8 | ± | 0.4 | 201 | ± | 26.2 | 43% | |
Disclaimer/Publisher’s Note: The statements, opinions and data contained in all publications are solely those of the individual author(s) and contributor(s) and not of MDPI and/or the editor(s). MDPI and/or the editor(s) disclaim responsibility for any injury to people or property resulting from any ideas, methods, instructions or products referred to in the content. |
© 2024 by the authors. Licensee MDPI, Basel, Switzerland. This article is an open access article distributed under the terms and conditions of the Creative Commons Attribution (CC BY) license (https://creativecommons.org/licenses/by/4.0/).
Share and Cite
Cecire, R.; Diana, A.; Giacomino, A.; Abollino, O.; Inaudi, P.; Favilli, L.; Bertinetti, S.; Cavalera, S.; Celi, L.; Malandrino, M. Rice Husk as a Sustainable Amendment for Heavy Metal Immobilization in Contaminated Soils: A Pathway to Environmental Remediation. Toxics 2024, 12, 790. https://doi.org/10.3390/toxics12110790
Cecire R, Diana A, Giacomino A, Abollino O, Inaudi P, Favilli L, Bertinetti S, Cavalera S, Celi L, Malandrino M. Rice Husk as a Sustainable Amendment for Heavy Metal Immobilization in Contaminated Soils: A Pathway to Environmental Remediation. Toxics. 2024; 12(11):790. https://doi.org/10.3390/toxics12110790
Chicago/Turabian StyleCecire, Riccardo, Aleandro Diana, Agnese Giacomino, Ornella Abollino, Paolo Inaudi, Laura Favilli, Stefano Bertinetti, Simone Cavalera, Luisella Celi, and Mery Malandrino. 2024. "Rice Husk as a Sustainable Amendment for Heavy Metal Immobilization in Contaminated Soils: A Pathway to Environmental Remediation" Toxics 12, no. 11: 790. https://doi.org/10.3390/toxics12110790
APA StyleCecire, R., Diana, A., Giacomino, A., Abollino, O., Inaudi, P., Favilli, L., Bertinetti, S., Cavalera, S., Celi, L., & Malandrino, M. (2024). Rice Husk as a Sustainable Amendment for Heavy Metal Immobilization in Contaminated Soils: A Pathway to Environmental Remediation. Toxics, 12(11), 790. https://doi.org/10.3390/toxics12110790

