A Multi-Objective Dynamic Resource Allocation Model for Search and Rescue and First Aid Tasks in Disaster Response by Employing Volunteers
Abstract
1. Introduction
- Minimizing the total expected unmet human resource demand.
- Minimizing the total number of resources expected to be transferred between regions.
- Minimizing the expected unmet RRs and unmet NRRs in all disaster regions.
2. Literature Review
2.1. Human Resource Allocation
2.2. Material Resource Allocation
3. Methodology
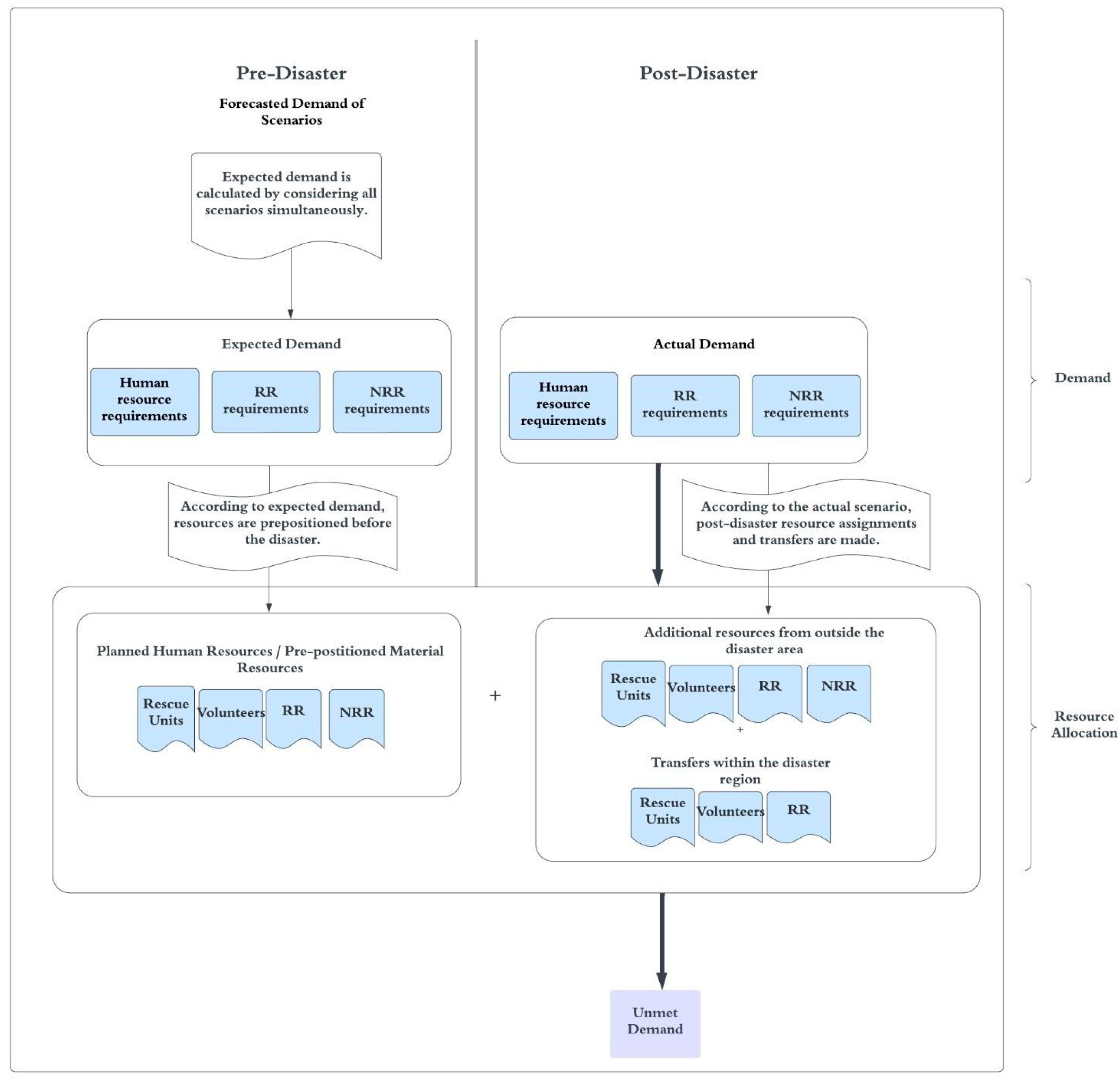
3.1. Problem Definition
- Each region’s resource requirements are in the center of the neighborhood, and resources are transferred to these locations.
- For each region, casualties rescued from the surface in that area originate from slightly and moderately damaged buildings, and the casualties that need to be rescued from the debris are from heavily damaged buildings.
- A health worker treats patients whose condition is minimal and who can be treated on an outpatient basis in a place close to the triage area without transferring them to the hospital. Other injured people are transferred to the hospitals.
- Volunteers can work on predetermined tasks.
- Skilled volunteers who received volunteer training from certain occupational groups can immediately start working at the scene in case of disaster and fulfill some tasks. However, the DMC sends rescue units to disaster areas.
- A team, which consists of the people required for a task, will not disperse until the task is completed.
- It is assumed that there is no vehicle resource constraint for the transfer between regions.
3.2. Proposed Multi-Objective Stochastic Programming Model
| t | Tasks (t∈T) |
| w | Professions (w∈W) |
| s | Possible scenarios (s∈S) |
| p | Periods (p∈P) |
| b | Regions/disaster areas (b∈B) |
| r | Renewable resource types (r∈R) |
| n | Non-renewable resource types (n∈N) |
| T | Set of tasks |
| W1 | Set of professions that only volunteers operate (W1∈W) |
| W2 | Set of professions that only rescue units operate (W2∈W) |
| W | Set of professions |
| S | Set of scenarios |
| P | Set of periods |
| R | Set of resources |
| N | Set of non-renewable resources |
4. Case Study
4.1. Data Collection for Expected Casualty Numbers and Scenarios
4.2. Data Collection for the Profession Requirements of the Tasks
5. Results and Discussion
5.1. Results for the Case Study
5.2. Sensitivity Analysis
5.3. Managerial Implications and Insights
- Integrated decisions for pre- and post-disaster stages are crucial for potential disaster scenarios, as they help determine the expected resource requirements. Improper pre-disaster decision-making will affect post-earthquake decisions, leading to a shortfall in meeting demand.
- Developing a dynamic resource allocation software that uses our model would be beneficial to disaster management agencies and policymakers. The proposed mathematical model can be embedded into an API (Application Programming Interface), which is a software intermediary that allows us to extract and share data within and across organizations.
- Volunteers are a crucial part of the workforce in disaster response. Therefore, governmental and non-governmental organizations must encourage and support volunteer training.
- While the first 72 h are critical in disaster response, our model results show that most unmet demands occur in the first 12 h. Given the high rate of deterioration in the injured condition during this time, more preliminary preparation is needed for effective pre-disaster resource planning.
- As the model’s results show, the lack of even one resource will prevent the completion of a task. Therefore, an information system that dynamically transmits the number of available resources in the regions to the command center will be highly beneficial for facilitating the management of the process with optimum resources by preventing excess resources from coming into the disaster regions. This requires pre-disaster planning for accurate data flow from disaster areas to the command center to convey information about the current situation.
- To ensure coordination, especially regarding material resources, their distribution should be planned regionally, and local authorities should be informed in advance.
6. Conclusions
Author Contributions
Funding
Data Availability Statement
Conflicts of Interest
Appendix A
| Volunteer Transfer | Rescue Unit Transfer | Renewable Resource Transfer | ||||||||||||||
|---|---|---|---|---|---|---|---|---|---|---|---|---|---|---|---|---|
| Profession | Period | Scenario | Region | Region | Value | Profession | Period | Scenario | Region | Region | Value | Period | Scenario | Region | Region | Value |
| 8 | 2 | 20 | 1 | 16 | 94 | 4 | 2 | 20 | 4 | 8 | 71 | 0 | 0 | 0 | 0 | 0 |
| 8 | 2 | 20 | 12 | 16 | 78.4 | 2 | 3 | 20 | 20 | 13 | 19 | 0 | 0 | 0 | 0 | 0 |
| 8 | 2 | 20 | 5 | 1 | 78 | 2 | 2 | 20 | 21 | 5 | 15 | 0 | 0 | 0 | 0 | 0 |
| 2 | 3 | 20 | 3 | 1 | 57.6 | 2 | 2 | 19 | 21 | 5 | 15 | 0 | 0 | 0 | 0 | 0 |
| 2 | 3 | 20 | 5 | 14 | 36.4 | 6 | 2 | 19 | 21 | 15 | 15 | 0 | 0 | 0 | 0 | 0 |
| 6 | 3 | 20 | 4 | 2 | 18.1 | 6 | 2 | 20 | 21 | 5 | 14 | 0 | 0 | 0 | 0 | 0 |
| 2 | 3 | 14 | 3 | 20 | 27.5 | 2 | 3 | 20 | 10 | 14 | 13 | 0 | 0 | 0 | 0 | 0 |
| 2 | 4 | 20 | 18 | 7 | 1 | 4 | 2 | 20 | 15 | 3 | 11 | 0 | 0 | 0 | 0 | 0 |
| Period | Scenario | Region | Original | Penalty Values Sensitivity | Scenario Probability Sensitivity |
|---|---|---|---|---|---|
| 1 | 20 | 19 | 30 | 30 | 32 |
| 1 | 20 | 14 | 29 | 30 | 29 |
| 1 | 19 | 19 | 26 | 26 | 28 |
| 1 | 20 | 17 | 25 | 25 | 25 |
| 1 | 19 | 14 | 24 | 25 | 24 |
| 1 | 19 | 17 | 22 | 22 | 22 |
| 1 | 18 | 19 | 22 | 22 | 24 |
| 1 | 20 | 2 | 21 | 21 | 20 |
| 1 | 18 | 14 | 21 | 22 | 21 |
| 1 | 20 | 15 | 19 | 19 | 19 |
| 1 | 18 | 17 | 19 | 19 | 19 |
References
- IFRC. Hazards Everywhere. Available online: https://www.ifrc.org/sites/default/files/2021-09/20201113_WorldDisasters_2.pdf (accessed on 10 December 2022).
- AFAD. Available online: https://www.afad.gov.tr/duyurular (accessed on 14 April 2023).
- IBB-KRDAE. Possible Earthquake Loss Estimate Booklets. 2020. Available online: https://depremzemin.ibb.istanbul/en/istanbul-earthquake-workshop-december-2019/ (accessed on 13 June 2023).
- Falasca, M.; Zobel, C.W.; Fetter, G.M. An optimization model for humanitarian relief volunteer management. In Proceedings of the 6th International ISCRAM Conference, Gothenburg, Sweden, 10–13 May 2009. [Google Scholar]
- Beamon, B.M.; Balcik, B. Performance measurement in humanitarian relief chains. Int. J. Public Sect. Manag. 2008, 21, 4–25. [Google Scholar] [CrossRef]
- Pradhananga, R.; Mutlu, F.; Pokharel, S.; Holguín-Veras, J.; Seth, D. An integrated resource allocation and distribution model for pre-disaster planning. Comput. Ind. Eng. 2016, 91, 229–238. [Google Scholar] [CrossRef]
- FEMA. Available online: https://www.fema.gov/sites/default/files/2020-07/fema_ESF_9_Search-Rescue.pdf (accessed on 11 October 2024).
- Shin, S.; Kleiner, B.H. How to manage unpaid volunteers in organisations. Manag. Res. News 2003, 26, 63–71. [Google Scholar] [CrossRef]
- Dubey, R.; Altay, N.; Blome, C. Swift trust and commitment: The missing links for humanitarian supply chain coordination. Ann. Oper. Res. 2019, 283, 159–177. [Google Scholar] [CrossRef]
- AmeriCorps. Volunteering and Civic Life in America Research Summary. Available online: https://americorps.gov/sites/default/files/document/volunteering-civic-life-america-research-summary.pdf (accessed on 11 October 2024).
- Garcia, C.; Rabadi, G.; Handy, F. Dynamic resource allocation and coordination for high-load crisis volunteer management. J. Humanit. Logist. Supply Chain Manag. 2018, 8, 533–556. [Google Scholar] [CrossRef]
- Sperling, M.; Schryen, G. Decision support for disaster relief: Coordinating spontaneous volunteers. Eur. J. Oper. Res. 2022, 299, 690–705. [Google Scholar] [CrossRef]
- Abualkhair, H.; Lodree, E.J.; Davis, L.B. Managing volunteer convergence at disaster relief centers. Int. J. Prod. Econ. 2019, 220, 107399. [Google Scholar] [CrossRef]
- Lassiter, K.; Khademi, A.; Taaffe, K.M. A robust optimization approach to volunteer management in humanitarian crises. Int. J. Prod. Econ. 2015, 163, 97–111. [Google Scholar] [CrossRef]
- Al Theeb, N.; Murray, C. Vehicle routing and resource distribution in postdisaster humanitarian relief operations. Int. Trans. Oper. Res. 2017, 24, 1253–1284. [Google Scholar] [CrossRef]
- Ghaffari, Z.; Nasiri, M.M.; Bozorgi-Amiri, A.; Rahbari, A. Emergency supply chain scheduling problem with multiple resources in disaster relief operations. Transp. A Transp. Sci. 2020, 16, 930–956. [Google Scholar] [CrossRef]
- Altay, N.; Green, W.G., III. OR/MS research in disaster operations management. Eur. J. Oper. Res. 2006, 175, 475–493. [Google Scholar] [CrossRef]
- Galindo, G.; Batta, R. Review of recent developments in OR/MS research in disaster operations management. Eur. J. Oper. Res. 2013, 230, 201–211. [Google Scholar] [CrossRef]
- Behl, A.; Dutta, P. Humanitarian supply chain management: A thematic literature review and future research directions. Ann. Oper. Res. 2019, 283, 1001–1044. [Google Scholar] [CrossRef]
- Jabbour, C.J.; Sobreiro, V.A.; Lopes de Sousa Jabbour, A.B.; de Souza Campos, L.M.; Mariano, E.B.; Renwick, D.W.S. An analysis of the literature on humanitarian logistics and supply chain management: Paving the way for future studies. Ann. Oper. Res 2019, 283, 289–307. [Google Scholar] [CrossRef]
- Diaz, R.; Behr, J.G.; Acero, B. Coastal housing recovery in a postdisaster environment: A supply chain perspective. Int. J. Prod. Econ. 2022, 247, 108463. [Google Scholar] [CrossRef]
- Falasca, M.; Zobel, C. An optimization model for volunteer assignments in humanitarian organizations. Socio-Econ. Plan. Sci. 2012, 46, 250–260. [Google Scholar] [CrossRef]
- Mayorga, M.E.; Lodree, E.J.; Wolczynski, J. The optimal assignment of spontaneous volunteers. J. Oper. Res. Soc. 2017, 68, 1106–1116. [Google Scholar] [CrossRef]
- Chen, S.Q.; Wang, Y.M.; Shi, H.L.; Zhang, X.X. A decision-making method for uncertain matching between volunteer teams and rescue tasks. Int. J. Disaster Risk Sci. 2021, 58, 102138. [Google Scholar] [CrossRef]
- Chen, L.; Miller-Hooks, E. Optimal team deployment in urban search and rescue. Transp. Res. B Methodol. 2012, 46, 984–999. [Google Scholar] [CrossRef]
- Zhang, S.; Guo, H.; Zhu, K.; Yu, S.; Li, J. Multistage assignment optimization for emergency rescue teams in the disaster chain. Knowl.-Based Syst. 2017, 137, 123–137. [Google Scholar] [CrossRef]
- Wex, F.; Schryen, G.; Feuerriegel, S.; Neumann, D. Emergency response in natural disaster management: Allocation and scheduling of rescue units. Eur. J. Oper. Res. 2014, 235, 697–708. [Google Scholar] [CrossRef]
- Nayeri, S.; Sazvar, Z.; Heydari, J. A fuzzy robust planning model in the disaster management response phase under precedence constraints. Oper. Res. 2022, 22, 3571–3605. [Google Scholar] [CrossRef]
- Nayeri, S.; Asadi-Gangraj, E.; Emami, S. Goal programming-based post-disaster decision making for allocation and scheduling the rescue units in natural disasters with time-window. Int. J. Ind. Eng. Prod. Res. 2018, 29, 65–78. [Google Scholar]
- Rodríguez-Espíndola, O.; Albores, P.; Brewster, C. Disaster preparedness in humanitarian logistics: A collaborative approach for resource management in floods. Eur. J. Oper. Res. 2018, 264, 978–993. [Google Scholar] [CrossRef]
- Shin, Y.; Kim, S.; Moon, I. Integrated optimal scheduling of repair crew and relief vehicle after disaster. Comput. Oper. Res. 2019, 105, 237–247. [Google Scholar] [CrossRef]
- Sarma, D.; Bera, U.K.; Das, A. A mathematical model for resource allocation in emergency situations with the co-operation of NGOs under uncertainty. Comput. Ind. Eng. 2019, 137, 106000. [Google Scholar] [CrossRef]
- Li, M.Y.; Zhao, X.J.; Fan, Z.P.; Cao, P.P.; Qu, X.N. A model for assignment of rescuers considering multiple disaster areas. Int. J. Disaster Risk Reduct. 2019, 38, 101201. [Google Scholar] [CrossRef]
- Rauchecker, G.; Schryen, G. An exact branch-and-price algorithm for scheduling rescue units during disaster response. Eur. J. Oper. Res. 2019, 272, 352–363. [Google Scholar] [CrossRef]
- Caglayan, N.; Satoglu, S.I. Multi-Objective Two-Stage Stochastic Programming Model for a Proposed Casualty Transportation System in Large-Scale Disasters: A Case Study. Mathematics 2021, 9, 316. [Google Scholar] [CrossRef]
- Oksuz, M.K.; Satoglu, S.I. Integrated optimization of facility location, casualty allocation and medical staff planning for post-disaster emergency response. J. Humanit. Logist. Supply Chain Manag. 2023, 14, 285–303. [Google Scholar] [CrossRef]
- Balcik, B.; Bozkir, C.D.C.; Kundakcioglu, O.E. A literature review on inventory management in humanitarian supply chains. Surv. Oper. Res. Manag. Sci. 2016, 21, 101–116. [Google Scholar] [CrossRef]
- Tzeng, G.H.; Cheng, H.J.; Huang, T.D. Multi-objective optimal planning for designing relief delivery systems. Transp. Res. E Logist. Transp. Rev. 2007, 43, 673–686. [Google Scholar] [CrossRef]
- Rawls, C.G.; Turnquist, M.A. Pre-positioning planning for emergency response with service quality constraints. OR Spectr. 2011, 33, 481–498. [Google Scholar] [CrossRef]
- Rezaei-Malek, M.; Tavakkoli-Moghaddam, R.; Zahiri, B.; Bozorgi-Amiri, A. An interactive approach for designing a robust disaster relief logistics network with perishable commodities. Comput. Ind. Eng. 2016, 94, 201–215. [Google Scholar] [CrossRef]
- Yu, L.; Zhang, C.; Yang, H.; Miao, L. Novel methods for resource allocation in humanitarian logistics considering human suffering. Comput. Ind. Eng. 2018, 119, 1–20. [Google Scholar] [CrossRef]
- Rodríguez-Espíndola, O.; Albores, P.; Brewster, C. Dynamic formulation for humanitarian response operations incorporating multiple organisations. Int. J. Prod. Econ 2018, 204, 83–98. [Google Scholar] [CrossRef]
- Sabouhi, F.; Bozorgi-Amiri, A.; Moshref-Javadi, M.; Heydari, M. An integrated routing and scheduling model for evacuation and commodity distribution in large-scale disaster relief operations: A case study. Ann. Oper. Res. 2019, 283, 643–677. [Google Scholar] [CrossRef]
- Ghasemi, P.; Khalili-Damghani, K.; Hafezalkotob, A.; Raissi, S. Uncertain multi-objective multi-commodity multi-period multi-vehicle location-allocation model for earthquake evacuation planning. Appl. Math. Comput. 2019, 350, 105–132. [Google Scholar] [CrossRef]
- Shao, J.; Liang, C.; Wang, X.; Wang, X.; Liang, L. Relief demand calculation in humanitarian logistics using material classification. Int. J. Environ. Res. Public Health 2020, 17, 582. [Google Scholar] [CrossRef]
- Shaw, L.; Das, S.K.; Roy, S.K. Location-allocation problem for resource distribution under uncertainty in disaster relief operations. Socio-Econ. Plan. Sci. 2022, 82, 101232. [Google Scholar] [CrossRef]
- Das, S.K.; Vincent, F.Y.; Roy, S.K.; Weber, G.W. Location–allocation problem for green efficient two-stage vehicle-based logistics system: A type-2 neutrosophic multi-objective modeling approach. Expert Syst. Appl. 2024, 238, 122174. [Google Scholar] [CrossRef]
- Liang, L.; Wang, X.; Gao, J. An option contract pricing model of relief material supply chain. Omega 2012, 40, 594–600. [Google Scholar] [CrossRef]
- Yao, X.; Huang, R.; Song, M.; Mishra, N. Pre-positioning inventory and service outsourcing of relief material supply chain. Int. J. Prod. Res. 2018, 56, 6859–6871. [Google Scholar] [CrossRef]
- Torabi, S.A.; Hamedi, M.; Ashayeri, J. A Multi-Objective Optimization Approach for Multi-Head Beam-Type Placement Machines; CentER Discussion Paper; Tilburg Operations Research: Tilburg, The Netherlands, 2010; Volume 2010-128. [Google Scholar]
- Zhang, W.; Reimann, M. A simple augmented ε-constraint method for multi-objective mathematical integer programming problems. Eur. J. Oper. Res. 2014, 234, 15–24. [Google Scholar] [CrossRef]
- Laumanns, M.; Thiele, L.; Zitzler, E. An efficient, adaptive parameter variation scheme for metaheuristics based on the epsilon-constraint method. Eur. J. Oper. Res. 2006, 169, 932–942. [Google Scholar] [CrossRef]
- Mavrotas, G. Effective implementation of the ε-constraint method in multi-objective mathematical programming problems. Appl. Math. Comput. 2009, 213, 455–465. [Google Scholar] [CrossRef]
- Mavrotas, G.; Florios, K. An improved version of the augmented s-constraint method (AUGMECON2) for finding the exact Pareto set in multi-objective integer programming problems. Appl. Math. Comput. 2013, 219, 9652–9669. [Google Scholar] [CrossRef]
- JICA. The Study on a Disaster Prevention/Mitigation Basic Plan in Istanbul Including Seismic Microzonation in the Republic of Turkey; Final Report; Japan International Cooperation Agency: Tokyo, Japan, 2002; Volume II.
- Possible Earthquake Loss Estimates Booklet. Available online: https://depremzemin.ibb.istanbul/uploads/prefix-kartal-666ad5f5b8329.pdf (accessed on 3 September 2023).
- Oksuz, M.K.; Satoglu, S.I. A two-stage stochastic model for location planning of temporary medical centers for disaster response. Int. J. Disaster Risk Reduct. 2020, 44, 101426. [Google Scholar] [CrossRef]
- Budge, S.; Armann, I.; Dawit, Z. Empirical analysis of ambulance travel times: The case of Calgary emergency medical services. Manag. Sci. 2010, 56, 716–723. [Google Scholar] [CrossRef]
- INSARAG Guidelines. Available online: https://www.insarag.org/methodology/insarag-guidelines/ (accessed on 10 September 2022).
- International Federation of Red Cross and Red Crescent Societies, 2012. Volunteering in Emergencies: Practical Guidelines for Red Cross and Red Crescent Societies Managing Volunteers in Emergency Situations. Available online: https://volunteeringredcross.org/wp-content/uploads/2019/02/Volunteering-in-emergencies-LR.pdf (accessed on 20 February 2025).
- Deb, K.; Pratap, A.; Agarwal, S.; Meyarivan, T.A.M.T. A fast and elitist multiobjective genetic algorithm: NSGA-II. IEEE Trans. Evol. Comput. 2002, 6, 182–197. [Google Scholar] [CrossRef]
- Cheng, R.; Jin, Y.; Olhofer, M.; Sendhoff, B. A reference vector guided evolutionary algorithm for many-objective optimization. IEEE Trans. Evol. Comput. 2016, 20, 773–791. [Google Scholar] [CrossRef]


| Scenarios | Magnitude of Earthquake | Occurrence Probability | Casualties Multiplier Ratio | Travel Time Increase Ratio |
|---|---|---|---|---|
| S1 | 6.9 | 0.1 | 1 | 0.27 |
| S2 | 6.9 | 0.08 | 1.1 | 0.18 |
| S3 | 6.9 | 0.07 | 1.2 | 0.25 |
| S4 | 6.9 | 0.09 | 1.3 | 0.2 |
| S5 | 6.9 | 0.05 | 1.5 | 0.09 |
| S6 | 7.4 | 0.07 | 1.6 | 0.21 |
| S7 | 7.4 | 0.04 | 1.8 | 0.21 |
| S8 | 7.4 | 0.06 | 1.9 | 0.21 |
| S9 | 7.4 | 0.03 | 2.1 | 0.24 |
| S10 | 7.4 | 0.02 | 2.4 | 0.14 |
| S11 | 7.5 | 0.05 | 2.6 | 0.19 |
| S12 | 7.5 | 0.04 | 2.9 | 0.1 |
| S13 | 7.5 | 0.06 | 3.1 | 0.3 |
| S14 | 7.5 | 0.03 | 3.5 | 0.11 |
| S15 | 7.5 | 0.04 | 3.8 | 0.16 |
| S16 | 7.9 | 0.05 | 4.2 | 0.13 |
| S17 | 7.9 | 0.06 | 4.6 | 0.26 |
| S18 | 7.9 | 0.02 | 5.1 | 0.11 |
| S19 | 7.9 | 0.03 | 5.6 | 0.23 |
| S20 | 7.9 | 0.01 | 6.1 | 0.13 |
| Period1 | Period2 | Period3 | Period4 | Total | |
|---|---|---|---|---|---|
| Tasks | 0–12 h | 12–24 h | 24–48 h | 48–72 h | 72 h |
| Casualty Emergence Rate | |||||
| 60% | 25% | 10% | 5% | 100% | |
| Expected Casualty Number | |||||
| S1—Casualties rescued from surface | 605 | 252 | 101 | 50 | 1008 |
| S2—Casualties rescued from debris | 468 | 195 | 78 | 39 | 780 |
| S3—Casualties dispatched to safe zone | 1500 | 625 | 250 | 125 | 2500 |
| S4—Death casualties | 106 | 44 | 18 | 9 | 176 |
| S5—Triaged casualties | 1073 | 447 | 179 | 89 | 1788 |
| T1—Minimal casualties first aid | 689 | 287 | 115 | 57 | 1148 |
| T2—Delayed casualties first aid | 332 | 138 | 55 | 28 | 553 |
| T3—Immediate casualties first aid | 52 | 22 | 9 | 4 | 87 |
| Human Resource Requirements of Tasks | Material Resource Requirements of Tasks | |||||||||
|---|---|---|---|---|---|---|---|---|---|---|
| Profession | 1 | 2 | 3 | 4 | 5 | 6 | 7 | 8 | Renewable Resources | Non-Renewable Resources |
| Rescue Unit | Team Commander | Search and Rescue Officer | Communication Officer | Equipment Manager | Doctor | Paramedics | Ambulance Driver | |||
| Volunteer | Search and Rescue Volunteer | Professional Healthcare Volunteer | First Aid Volunteer | Spontaneous Volunteer (Support staff) | ||||||
| S1—Rescue from Surface | 1 | 2 | 1 | 1 | 0 | 0 | 0 | 1 | 0 | 0 |
| S2—Rescue from Debris | 1 | 3 | 1 | 1 | 0 | 0 | 0 | 1 | 0 | 0 |
| S3—Dispatch to Safe Zone | 0 | 0 | 0 | 0 | 0 | 0 | 0 | 1 | 0 | 0 |
| S4—Death Removal | 1 | 2 | 0 | 1 | 0 | 0 | 0 | 1 | 0 | 0 |
| S5—Triage | 0 | 0 | 0 | 0 | 0 | 1 | 0 | 0 | 0 | 0 |
| T1—Minimal Casualties First Aid | 0 | 0 | 0 | 0 | 0 | 1 | 0 | 1 | 0 | 1 |
| T2—Delayed Casualties First Aid | 0 | 0 | 0 | 0 | 1 | 1 | 1 | 1 | 1 | 1 |
| T3—Immediate Casualties First Aid | 0 | 0 | 0 | 0 | 1 | 1 | 1 | 0 | 1 | 1 |
| Minimized Objective Function | z1 | z2 | z3 |
|---|---|---|---|
| Min Z1 (Unmet human resource, man-hour) | 114,367.0 | 17,128.2 | 24,181.0 |
| Min Z2 (Resource transfer, unit) | 2,058,460.3 | 0.0 | 24,181.0 |
| Min Z3 (Unmet material resource, unit) | 1,825,928.6 | 13,650.0 | 9526.5 |
| Range (Max–Min) | 17,128.2 | 14,654.5 |
| 20 | 19 | |||||||
|---|---|---|---|---|---|---|---|---|
| Region | Profession | Human Resource Unmet Demand (man-hour) | NRR Unmet Demand (unit) | RR Unmet Demand (unit) | Profession | Human Resource Unmet Demand (man-hour) | NRR Unmet Demand (unit) | RRU Unmet Demand (unit) |
| 1 | 2 | 583 | 269 | 15 | 4 | 477 | ||
| 1 | 477 | |||||||
| 2 | 2 | 716 | 367 | 21 | 4 | 612 | 375 | 18 |
| 4 | 716 | 1 | 612 | |||||
| 1 | 716 | 2 | 564 | |||||
| 3 | 500 | |||||||
| 3 | 4 | 615 | 354 | 17 | 4 | 532 | 288 | 15 |
| 1 | 615 | 1 | 532 | |||||
| 4 | 257 | 14 | 231 | 12 | ||||
| 5 | 232 | 13 | 205 | 11 | ||||
| 6 | 147 | 10 | 130 | 8 | ||||
| 7 | 255 | 15 | 228 | 13 | ||||
| 8 | 1 | 650 | 366 | 4 | 561 | 346 | 16 | |
| 1 | 561 | |||||||
| 3 | 448 | |||||||
| 2 | 489 | |||||||
| 9 | 154 | 7 | 138 | 6 | ||||
| 10 | 221 | 13 | 196 | 11 | ||||
| 11 | 4 | 687 | 326 | 17 | 4 | 591 | 335 | 1 |
| 1 | 687 | 1 | 591 | |||||
| 2 | 562 | 2 | 610 | |||||
| 3 | 464 | |||||||
| 12 | 239 | 13 | 213 | 11 | ||||
| 13 14 | 2 | 702 | 249 | 144 | 4 | 437 | 223 | 12 |
| 4 | 935 | 513 | 29 | 4 | 430 | 458 | 24 | |
| 1 | 935 | 1 | 430 | |||||
| 3 | 775 | |||||||
| 2 | 719 | |||||||
| 8 | 601 | |||||||
| 15 | 2 | 946 | 353 | 19 | 4 | 606 | 313 | 18 |
| 4 | 706 | 1 | 606 | |||||
| 3 | 58 | 2 | 542 | |||||
| 3 | 481 | |||||||
| 16 | 4 | 547 | 347 | 17 | 4 | 472 | 315 | 16 |
| 1 | 547 | 1 | 472 | |||||
| 17 | 1 | 715 | 466 | 25 | 2 | 541 | 499 | 24 |
| 4 | 886 | 3 | 606 | |||||
| 2 | 828 | |||||||
| 3 | 709 | |||||||
| 18 | 187 | 10 | 167 | 8 | ||||
| 19 | 2 | 1157 | 561 | 30 | 4 | 950 | 500 | 26 |
| 4 | 1098 | 1 | 950 | |||||
| 1 | 1098 | 3 | 798 | |||||
| 3 | 921 | 2 | 699 | |||||
| 20 | 3302 | 17 | 270 | 15 |
| Region | 1 | 2 | 3 | 4 | 5 | 6 | 7 | 8 | 9 | 10 | 11 | 12 | 13 | 14 | 15 | 16 | 17 | 18 | 19 | 20 |
|---|---|---|---|---|---|---|---|---|---|---|---|---|---|---|---|---|---|---|---|---|
| Prepositioned Renewable Resource Amount (Ambulances) | 3 | 3 | 3 | 3 | 2 | 2 | 3 | 3 | 2 | 2 | 3 | 2 | 3 | 5 | 3 | 3 | 5 | 2 | 5 | 3 |
| Prepositioned Non-Renewable Resource Amount (Medical kits) | 193 | 213 | 196 | 167 | 157 | 107 | 164 | 214 | 90 | 143 | 214 | 172 | 162 | 341 | 209 | 194 | 338 | 119 | 410 | 197 |
| Regions | ||||||||||||||||||||
|---|---|---|---|---|---|---|---|---|---|---|---|---|---|---|---|---|---|---|---|---|
| Professions | 1 | 2 | 3 | 4 | 5 | 6 | 7 | 8 | 9 | 10 | 11 | 12 | 13 | 14 | 15 | 16 | 17 | 18 | 19 | 20 |
| Search and Rescue Officer (Search and Rescue Volunteer) | 47 | 66 | 54 | 25 | 26 | 10 | 35 | 58 | 2 | 18 | 56 | 28 | 9 | 64 | 23 | 42 | 79 | 0 | 90 | 12 |
| Doctor (Professional Healthcare Volunteer) | 0 | 0 | 0 | 0 | 0 | 0 | 0 | 0 | 0 | 0 | 0 | 0 | 0 | 0 | 0 | 0 | 0 | 0 | 0 | 0 |
| Paramedics (First Aid Volunteer) | 7 | 0 | 2 | 6 | 0 | 0 | 5 | 8 | 0 | 2 | 8 | 0 | 3 | 12 | 9 | 6 | 3 | 0 | 0 | 0 |
| Support Staff (Spontaneous Volunteer) | 42 | 66 | 51 | 33 | 33 | 5 | 34 | 58 | 3 | 22 | 61 | 33 | 36 | 85 | 65 | 32 | 95 | 3 | 127 | 41 |
| Additional Rescue Units | Additional Volunteers | Additional RR (Ambulance) | Additional NRR (Medical Kit) | ||||||||||||||
|---|---|---|---|---|---|---|---|---|---|---|---|---|---|---|---|---|---|
| Profession | Period | Scenario | Region | Value | Profession | Period | Scenario | Region | Value | Period | Scenario | Region | Value | Period | Scenario | Region | Value |
| 4 | 2 | 20 | 4 | 18 | 2 | 2 | 20 | 19 | 42 | 3 | 20 | 7 | 25 | 2 | 20 | 19 | 410 |
| 3 | 2 | 20 | 17 | 16 | 2 | 2 | 19 | 19 | 42 | 3 | 19 | 14 | 25 | 2 | 19 | 19 | 410 |
| 2 | 2 | 20 | 17 | 14 | 2 | 2 | 18 | 19 | 42 | 4 | 19 | 6 | 25 | 2 | 18 | 19 | 410 |
| 2 | 2 | 18 | 15 | 13 | 2 | 3 | 20 | 3 | 30 | 4 | 17 | 20 | 25 | 2 | 17 | 19 | 410 |
| 2 | 2 | 17 | 15 | 13 | 2 | 2 | 20 | 14 | 30 | 4 | 16 | 10 | 25 | 2 | 16 | 19 | 410 |
| 3 | 2 | 18 | 17 | 12 | 2 | 2 | 19 | 14 | 30 | 2 | 13 | 14 | 21 | 2 | 19 | 14 | 341 |
| 2 | 3 | 20 | 15 | 12 | 2 | 2 | 18 | 14 | 30 | 2 | 14 | 7 | 16 | 2 | 18 | 14 | 341 |
| 2 | 2 | 19 | 15 | 11 | 2 | 2 | 17 | 14 | 30 | 2 | 20 | 19 | 9 | 2 | 17 | 14 | 341 |
| 6 | 2 | 20 | 19 | 9 | 2 | 2 | 20 | 11 | 27 | 2 | 15 | 14 | 8 | 2 | 16 | 14 | 341 |
| 2 | 2 | 19 | 17 | 9 | 2 | 2 | 20 | 2 | 27 | 2 | 19 | 19 | 7 | 2 | 15 | 14 | 341 |
| Scenario | 1 | 2 | 3 | 4 | 5 | 6 | 7 | 8 | 9 | 10 | 11 | 12 | 13 | 14 | 15 | 16 | 17 | 18 | 19 | 20 |
|---|---|---|---|---|---|---|---|---|---|---|---|---|---|---|---|---|---|---|---|---|
| Original | 0.1 | 0.08 | 0.07 | 0.09 | 0.05 | 0.07 | 0.04 | 0.06 | 0.03 | 0.02 | 0.05 | 0.04 | 0.06 | 0.03 | 0.04 | 0.05 | 0.06 | 0.02 | 0.03 | 0.01 |
| Sensitivity analysis | 0 | 0.02 | 0.02 | 0.03 | 0.03 | 0.03 | 0.04 | 0.04 | 0.04 | 0.05 | 0.05 | 0.05 | 0.06 | 0.06 | 0.06 | 0.07 | 0.07 | 0.08 | 0.09 | 0.1 |
| Objective 1 | Objective 2 | Objective 3 | |
|---|---|---|---|
| Original Model | 114,840.7 | 100 | 9966 |
| Penalty Values Sensitivity Model | 65,512.7 | 100 | 9966 |
| Scenario Probability Sensitivity Model | 279,913.1 | 100 | 18,813.1 |
| Profession | Period | Scenario | Region | Unmet Human Resource Demand (Man-Hours) | ||
|---|---|---|---|---|---|---|
| Original | Penalty Sensitivity | Scenario Probability Sensitivity | ||||
| 2 | 1 | 20 | 19 | 1157 | 786 | 947 |
| 4 | 1 | 20 | 19 | 1098 | 1098 | 1098 |
| 1 | 1 | 20 | 19 | 1098 | 1098 | 1098 |
| 4 | 1 | 19 | 19 | 950 | 735 | 950 |
| 1 | 1 | 19 | 19 | 950 | 950 | 950 |
| 2 | 1 | 20 | 15 | 946 | 556 | 796 |
| 4 | 1 | 20 | 14 | 935 | 935 | 936 |
| 1 | 1 | 20 | 14 | 935 | 935 | 936 |
| 3 | 1 | 20 | 19 | 921 | 921 | 922 |
| 4 | 1 | 20 | 17 | 886 | 740 | 886 |
| 2 | 1 | 20 | 17 | 828 | 665 | 882 |
| 2 | 1 | 20 | 14 | 719 | 983 | 917 |
| 1 | 1 | 20 | 17 | 715 | 883 | 886 |
| 2 | 1 | 20 | 14 | 719 | 983 | 917 |
| 2 | 1 | 20 | 11 | 562 | 778 | 574 |
| 3 | 1 | 20 | 14 | 775 | 775 | 775 |
Disclaimer/Publisher’s Note: The statements, opinions and data contained in all publications are solely those of the individual author(s) and contributor(s) and not of MDPI and/or the editor(s). MDPI and/or the editor(s) disclaim responsibility for any injury to people or property resulting from any ideas, methods, instructions or products referred to in the content. |
© 2025 by the authors. Licensee MDPI, Basel, Switzerland. This article is an open access article distributed under the terms and conditions of the Creative Commons Attribution (CC BY) license (https://creativecommons.org/licenses/by/4.0/).
Share and Cite
Kapukaya, E.N.; Satoglu, S.I. A Multi-Objective Dynamic Resource Allocation Model for Search and Rescue and First Aid Tasks in Disaster Response by Employing Volunteers. Logistics 2025, 9, 41. https://doi.org/10.3390/logistics9010041
Kapukaya EN, Satoglu SI. A Multi-Objective Dynamic Resource Allocation Model for Search and Rescue and First Aid Tasks in Disaster Response by Employing Volunteers. Logistics. 2025; 9(1):41. https://doi.org/10.3390/logistics9010041
Chicago/Turabian StyleKapukaya, Emine Nisa, and Sule Itir Satoglu. 2025. "A Multi-Objective Dynamic Resource Allocation Model for Search and Rescue and First Aid Tasks in Disaster Response by Employing Volunteers" Logistics 9, no. 1: 41. https://doi.org/10.3390/logistics9010041
APA StyleKapukaya, E. N., & Satoglu, S. I. (2025). A Multi-Objective Dynamic Resource Allocation Model for Search and Rescue and First Aid Tasks in Disaster Response by Employing Volunteers. Logistics, 9(1), 41. https://doi.org/10.3390/logistics9010041

