Simulation Model for a Sustainable Food Supply Chain in a Developing Country: A Case Study of the Banana Supply Chain in Malawi
Abstract
1. Introduction
Problem Definition
2. Literature Review
2.1. Food Sustainable Supply Chain Practices in Developing Countries
2.1.1. Awareness
2.1.2. Collaboration
2.1.3. Efficiency
2.1.4. Knowledge and Information-Sharing
2.1.5. Resilience
2.1.6. Governance
2.2. Modelling in Sustainable Supply Chains
2.2.1. Simulation Techniques
2.2.2. Design Science Research
2.2.3. DES and DSR in Combination
2.2.4. Gap in the Literature
3. Materials and Methods
3.1. DSR Methodological Approach
3.2. Model Input Parameters
3.3. Base Model Assumptions
- Harvest is always available; therefore, the input is not starved at any point.
- Disruptions caused by resource breakdowns are not modelled (due to a lack of the required statistical data).
- The model operates 24 h, but all operations, up to truck loading, are completed within seven hours, a typical daily shift for the case study.
- A week has five working days, but operations can occur on an additional sixth day.
- Randomness simulation in operations is not performed (due to a lack of statistical data).
- Storage capacity is unlimited at any stage in the SC for the quantities typically harvested.
- Period randomness is evened out.
- There is stable market for the products
3.4. Base Model Validation
3.5. Evaluation of Alternative Model Designs
4. Results
4.1. Standalone Model
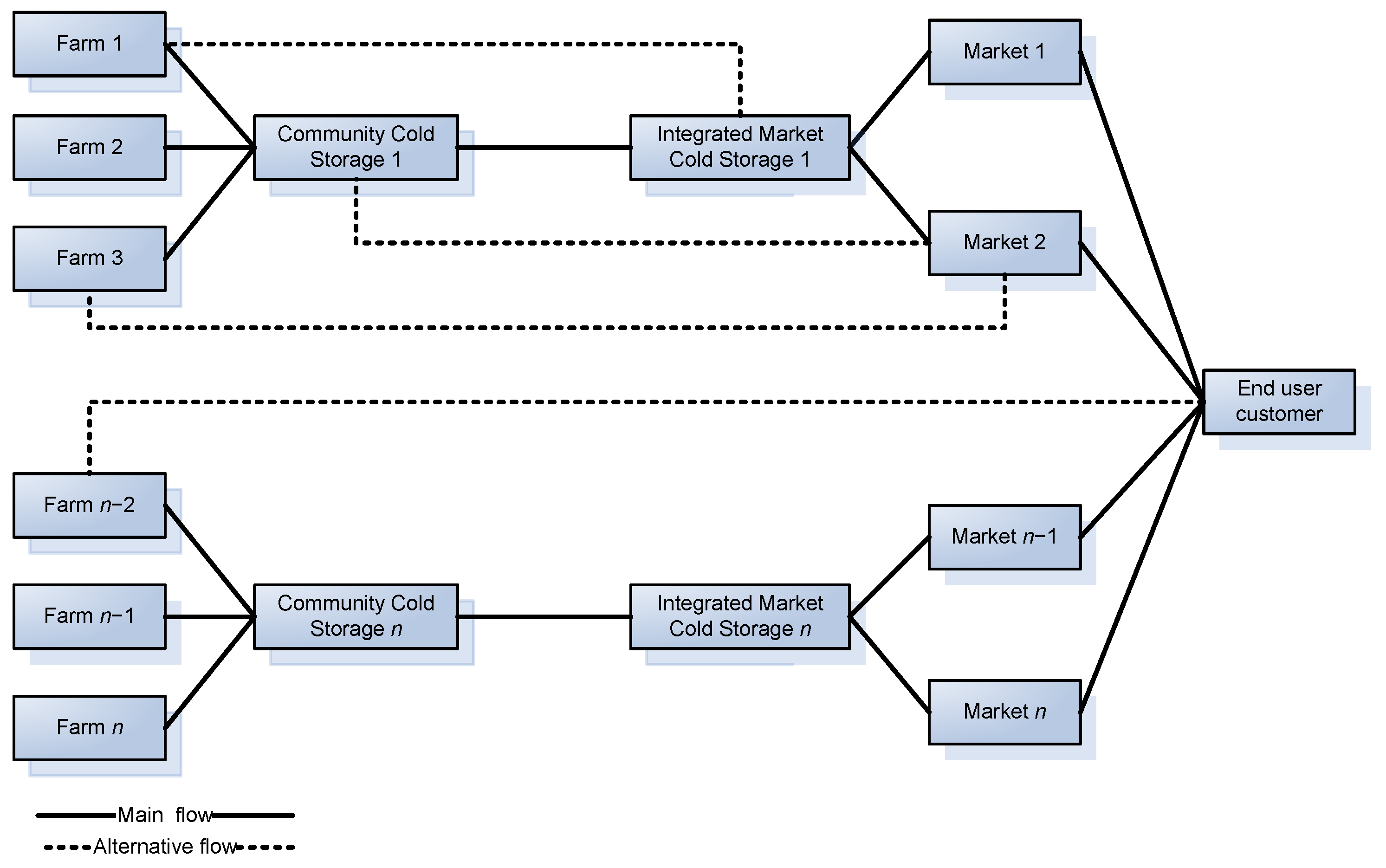
4.2. Integrated Model
5. Discussion
5.1. Theoretical Implications
5.2. Managerial Implications
5.3. Practical and Policy Recommendations
6. Conclusions
6.1. Findings
6.2. Research Limitations
6.3. Recommendations for Future Work
Supplementary Materials
Author Contributions
Funding
Data Availability Statement
Conflicts of Interest
References
- Kiers, J.; Seinhorst, J.; Zwanenburg, M.; Stek, K. Which strategies and corresponding competences are needed to improve supply chain resilience: A COVID-19 based review. Logistics 2022, 6, 12. [Google Scholar] [CrossRef]
- Shakur, M.S.; Lubaba, M.; Debnath, B.; Bari, A.B.M.M.; Rahman, M.A. Exploring the challenges of industry 4.0 adoption in the FMCG sector: Implications for resilient supply chain in emerging economy. Logistics 2024, 8, 27. [Google Scholar] [CrossRef]
- Gardas, B.; Raut, R.; Jagtap, A.H.; Narkhede, B. Exploring the key performance indicators of green supply chain management in agro-industry. J. Model. Manag. 2019, 14, 260–283. [Google Scholar] [CrossRef]
- Gurrala, K.R.; Hariga, M. Key food supply chain challenges: A review of the literature and research gap. Oper. Supply Chain. Manag. 2022, 15, 441–460. [Google Scholar] [CrossRef]
- FAO; IFAD; UNICEF; WFP; WHO. The State of Food Security and Nutrition in the World 2024—Financing to End Hunger, Food Insecurity and Malnutrition in All Its Forms; FAO: Rome, Italy, 2024. [Google Scholar] [CrossRef]
- United Nations Environment Programme. Food Waste Index Report 2024; United Nations Environment Programme: Nairobi, Kenya, 2024. [Google Scholar]
- Guo, J.; Chen, L.; Tang, B. A multi-period multi-objective closed-loop blood supply chain configuration and optimisation under disruption. Int. J. Syst. Sci. Oper. Logist. 2024, 11, 2304287. [Google Scholar] [CrossRef]
- Sharma, S.; Gahlawat, V.K.; Rahul, K.; Mor, R.S.; Malik, M. Sustainable innovations in the food industry through artificial intelligence and big data analytics. Logistics 2021, 5, 66. [Google Scholar] [CrossRef]
- Fan, Y.; de Kleuver, C.; de Leeuw, S.; Behdani, B. Trading off cost, emission, and quality in cold chain design: A simulation approach. Comput. Ind. Eng. 2021, 158, 107442. [Google Scholar] [CrossRef]
- Haji, M.; Kerbache, L.; Muhammad, M.; Al-Ansari, T. Roles of technology in improving perishable food supply chains. Logistics 2020, 4, 33. [Google Scholar] [CrossRef]
- Ahmed, H.F.; Hosseinian-Far, A.; Khandan, R.; Sarwar, D.; E-Fatima, K. Knowledge sharing in the supply chain networks: A perspective of supply chain complexity drivers. Logistics 2022, 6, 66. [Google Scholar] [CrossRef]
- Malik, M.; Gahlawat, V.K.; Mor, R.S.; Dahiya, V.; Yadav, M. Application of optimisation techniques in the dairy supply chain: A systematic review. Logistics 2022, 6, 74. [Google Scholar] [CrossRef]
- Chandrasiri, C.; Dharmapriya, S.; Jayawardana, J.; Kulatunga, A.K.; Weerasinghe, A.N.; Aluwihare, C.P.; Hettiarachchi, D. Mitigating environmental impact of perishable food supply chain by a novel configuration: Simulating banana supply chain in Sri Lanka. Sustainability 2022, 14, 12060. [Google Scholar] [CrossRef]
- Gardas, B.B.; Raut, R.D.; Cheikhrouhou, N.; Narkhede, B.E. A hybrid decision support system for analysing challenges of the agricultural supply chain. Sustain. Prod. Consum. 2019, 18, 19–32. [Google Scholar] [CrossRef]
- Sonar, H.; Sharma, I.; Ghag, N.; Singh, R.K. Barriers for achieving sustainable agri supply chain: Study in context to Indian MSMEs. Int. J. Logist. Res. Appl. 2024, 27, 1–20. [Google Scholar] [CrossRef]
- Marano, V.; Wilhelm, M.; Kostova, T.; Doh, J.; Beugelsdijk, S. Multinational firms and sustainability in global supply chains: Scope and boundaries of responsibility. J. Int. Bus. Stud. 2024, 55, 413–428. [Google Scholar] [CrossRef]
- Lee, C.H. The food crisis in the new cold war era and Korea’s response. In Food in the Making of Modern Korea; Springer: Singapore, 2024; pp. 265–312. [Google Scholar]
- Heydari, M. Cultivating sustainable global food supply chains: A multifaceted approach to mitigating food loss and waste for climate resilience. J. Clean. Prod. 2024, 442, 141037. [Google Scholar] [CrossRef]
- Sukanya, R. Global trade and food security. In Food Security in a Developing World; Singh, P., Ao, B., Deka, N., Mohan, C., Chhoidub, C., Eds.; Springer: Cham, Switzerland, 2024; pp. 229–258. [Google Scholar]
- Yan, B.; Chen, X.; Yuan, Q.; Zhou, X. Sustainability in fresh agricultural product supply chain based on radio frequency identification under an emergency. Cent. Eur. J. Oper. Res. 2020, 28, 1343–1361. [Google Scholar] [CrossRef]
- Gebre, G.G.; Rik, E.; Kijne, A. Analysis of banana value chain in Ethiopia: Approaches to sustainable value chain development. Cogent Food Agric. 2020, 6, 1742516. [Google Scholar] [CrossRef]
- Ikpe, V.; Shamsuddoha, M. Functional model of supply chain waste reduction and control strategies for retailers-the USA retail industry. Logistics 2024, 8, 22. [Google Scholar] [CrossRef]
- Nyalugwe, E.P.; Malidadi, C.; Kabuli, H. An assessment of tomato production practices among rural farmers in major tomato growing districts in Malawi. Afr. J. Agric. Res. 2022, 18, 194–206. [Google Scholar]
- Nyirenda, Z.; Nankhuni, F.; Brett, M. Has Banana Bunchy Top Disease Turned Malawi into a Banana Importing Country, Forever?—An Analysis of the Malawi Banana Value Chain; Department of Agricultural, Food, and Resource Economics, Michigan State University: East Lansing, MI, USA, 2019. [Google Scholar]
- Mikwamba, K.; Dessein, J.; Kambewa, D. Fighting banana bunchy top disease in Southern Malawi. The interface of knowledge systems and dynamics in a development arena. J. Agric. Educ. Ext. 2019, 26, 163–182. [Google Scholar] [CrossRef]
- FAOSTAT 2023. Available online: https://www.fao.org/faostat/en/#data/QCL (accessed on 17 January 2024).
- Hailu, M.; Workneh, T.S.; Belew, D. Review on postharvest technology of banana fruit. Afr. J. Biotechnol. 2013, 12, 635–647. [Google Scholar]
- Busogoro, J.-P.; Suleman, J.T.; Ameny, T.; Ndamugoba, D.; Najjemba, A.; Kirichu, S.; Adusabire, M.A.; Munyenyembe, Z.B.; Maulana, T.H.; Okoth, J.R. Reviving the banana industry in Malawi through integrated crop management of local banana germplasm. Trop. Agric. Dev. 2023, 67, 1–14. [Google Scholar]
- Mbewe, W.; Mtonga, A.; Pankomera, P.; Mwamlima, L.; Katondo, H.; Nyirenda, A.; Phukaphuka, F.; Mataka, L.; Mbalame, H.; Thole, R.; et al. Banana bunchy top virus (Babuvirus; Nanoviridae) detected in all banana growing districts of Malawi. Adv. Sci. Arts 2023, 1, 1–13. [Google Scholar]
- World Population Review. Banana Consumption by Country 2024. Available online: https://worldpopulationreview.com/country-rankings/banana-consumption-by-country (accessed on 20 May 2024).
- Qasem, A.G.; Aqlan, F.; Shamsan, A.; Alhendi, M. A simulation-optimisation approach for production control strategies in perishable food supply chains. J. Simul. 2021, 17, 211–227. [Google Scholar] [CrossRef]
- Sánchez-Flores, R.B.; Cruz-Sotelo, S.E.; Ojeda-Benitez, S.; Ramírez-Barreto, M.E. Sustainable supply chain management—A literature review on emerging economies. Sustainability 2020, 12, 6972. [Google Scholar] [CrossRef]
- Crippa, M.; Guizzardi, D.; Solazzo, E.; Muntean, M.; Schaaf, E.; Monforti-Ferrario, F.; Banja, M.; Olivier, J.G.J.; Grassi, G.; Rossi, S.; et al. GHG Emissions of All World Countries; Publications Office of the European Union: Luxembourg, 2021; pp. 1–258. [Google Scholar]
- FAO. The State of Food and Agriculture 2019-Moving forward on Food Loss and Waste Reduction; FAO: Rome, Italy, 2019. [Google Scholar]
- Gavurova, B.; Rigelsky, M.; Ivankova, V. Greenhouse Gas Emissions and Health in the Countries of the European Union. Front. Public Health 2021, 9, 756652. [Google Scholar] [CrossRef]
- Li, D.; Wang, X.; Chan, H.K.; Manzini, R. Sustainable food supply chain management. Int. J. Prod. Econ. 2014, 152, 1–8. [Google Scholar] [CrossRef]
- Baba, A.A.M.; Ma’aram, A.; Ishak, F.; Sirat, R.M.; Kadir, A.Z.A. Key performance indicator of sustainability in the Malaysian food supply chain. In Proceedings of the 4th International Conference on Ergonomics & 2nd International Conference on Industrial Engineering, Kuala Terengganu, Malaysia, 27–28 August 2019; pp. 1–7. [Google Scholar]
- Mata, M.A.E.; Oguis, G.F.R.; Ligue, K.D.B.; Gamot, R.M.T.; Abaro, K.R.G.; Fordan, Y.C.; Digal, L.N. Model Simulation Approach for Exploring Profitability of Small-scale Cavendish Banana Farmers in Davao Region from Harvest Allocation to Enterprises. Philipp. J. Sci. 2020, 149, 283–298. [Google Scholar] [CrossRef]
- Moussavi, S.-E.; Sahin, E.; Riane, F. A discrete event simulation model assessing the impact of using new packaging in an agri-food supply chain. Int. J. Syst. Sci. Oper. Logist. 2024, 11, 2305816. [Google Scholar] [CrossRef]
- Negi, S. Supply chain efficiency framework to improve business performance in a competitive era. Manag. Res. Rev. 2021, 44, 477–508. [Google Scholar] [CrossRef]
- Raut, R.D.; Gardas, B.B.; Kharat, M.; Narkhede, B. Modeling the drivers of post-harvest losses–MCDM approach. Comput. Electron. Agric. 2018, 154, 426–433. [Google Scholar] [CrossRef]
- Mittal, A.; Krejci, C.C. A hybrid simulation modeling framework for regional food hubs. J. Simul. 2019, 13, 28–43. [Google Scholar] [CrossRef]
- Kumar, A.; Mangla, S.K.; Kumar, P.; Karamperidis, S. Challenges in perishable food supply chains for sustainability management: A developing economy perspective. Bus. Strategy Environ. 2020, 29, 1809–1831. [Google Scholar] [CrossRef]
- Quinlan, C.; Babin, B.; Carr, J.; Griffin, M.; Zikmund, W.G. Business Research Methods, 1st ed.; Cengage Learning EMEA: Hampshire, UK, 2015. [Google Scholar]
- Guarnieri, P.; De Aguiar, R.C.C.; Thomé, K.M.; Watanabe, E.A.d.M. The role of logistics in food waste reduction in wholesalers and small retailers of fruits and vegetables: A multiple case study. Logistics 2021, 5, 77. [Google Scholar] [CrossRef]
- Silva, W.H.; Guarnieri, P.; Carvalho, J.M.; Farias, J.S.; Dos Reis, S.A. Sustainable supply chain management: Analysing the past to determine a research agenda. Logistics 2019, 3, 14. [Google Scholar] [CrossRef]
- Tsapi, V.; Assene, M.-N.; Haasis, H.-D. The complexity of the meat supply chain in Cameroon: Multiplicity of actors, interactions and challenges. Logistics 2022, 6, 86. [Google Scholar] [CrossRef]
- Hudnurkar, M.; Jakhar, S.; Rathod, U. Factors affecting collaboration in supply chain: A literature Review. Soc. Behav. Sci. 2014, 133, 189–202. [Google Scholar] [CrossRef]
- Nesadurai, H.E.S. Transnational private governance as a developmental driver in Southeast Asia: The case of sustainable palm oil standards in Indonesia and Malaysia. J. Dev. Stud. 2019, 55, 1892–1908. [Google Scholar] [CrossRef]
- Sharma, R.; Kannan, D.; Darbari, J.D.; Jha, P.C. Group decision making model for selection of performance indicators for sustainable supplier evaluation in agro-food supply chain. Int. J. Prod. Econ. 2024. [Google Scholar] [CrossRef]
- Obonyo, E.; Formentini, M.; Ndiritu, W.S.; Naslund, D. Information sharing in African perishable agri-food supply chains: A systematic literature review and research agenda. J. Agribus. Dev. Emerg. Econ. 2023. [Google Scholar] [CrossRef]
- Biza, A.; Montastruc, L.; Negny, S.; Admassu, S. Strategic and tactical planning model for the design of perishable product supply chain network in Ethiopia. Comput. Chem. Eng. 2024, 190, 108814. [Google Scholar] [CrossRef]
- Mangla, S.K.; Luthra, S.; Rich, N.; Kumar, D.; Rana, N. Enablers to implement sustainable initiatives in agri-food supply chains. Int. J. Prod. Econ. 2018, 203, 379–393. [Google Scholar] [CrossRef]
- Zaman, S.I.; Kusi-Sarpong, S. Identifying and exploring the relationship among the critical success factors of sustainability toward consumer behavior. J. Model. Manag. 2024, 19, 492–522. [Google Scholar] [CrossRef]
- Rojas-Reyes, J.J.; Rivera-Cadavid, L.; Peña-Orozco, D.L. Disruptions in the food supply chain: A literature review. Heliyon 2024, 10. [Google Scholar] [CrossRef] [PubMed]
- Huong, P.T.T.; Everaarts, A.P.; Neeteson, J.J.; Struik, P.C. Vegetable production in the Red River Delta of Vietnam. Wagening. J. Life Sci. 2013, 67, 27–36. [Google Scholar] [CrossRef]
- Asian, S.; Hafezalkotob, A.; John, J.J. Sharing economy in organic food supply chains: A pathway to sustainable development. Int. J. Prod. Econ. 2019, 218, 322–338. [Google Scholar] [CrossRef]
- Namany, S.; Govindan, R.; Alfagih, L.; McKay, G.; Al-Ansari, T. Sustainable food security decision-making: An agent-based modelling approach. J. Clean. Prod. 2020, 255, 120296. [Google Scholar] [CrossRef]
- Han, J.-W.; Zuo, M.; Zhu, W.-Y.; Zuo, J.-H.; Yang, X.-T. A comprehensive review of cold chain logistics for fresh agricultural products: Current status, challenges, and future trends. Trends Food Sci. Technol. 2021, 109, 536–551. [Google Scholar] [CrossRef]
- Tchonkouang, R.D.; Onyeaka, H.; Nkoutchou, H. Assessing the vulnerability of food supply chains to climate change-induced disruptions. Sci. Total Environ. 2024, 920, 171047. [Google Scholar] [CrossRef]
- Tako, A.A.; Robinson, S. Model development in discrete-event simulation and system dynamics: An empirical study of expert modellers. Eur. J. Oper. Res. 2010, 207, 784–794. [Google Scholar]
- Koulouris, A.; Misailidis, N.; Petrides, D. Applications of process and digital twin models for production simulation and scheduling in the manufacturing of food ingredients and products. Food Bioprod. Process. 2021, 126, 317–333. [Google Scholar] [CrossRef]
- Turnitsa, C. Conceptual Modeling. In Modeling and Simulation in the Systems Engineering Life Cycle-Core Concepts and Accompanying Lectures; Loper, M.L., Ed.; Springer: London, UK, 2015; pp. 39–49. [Google Scholar]
- Kelton, D.; Sadowski, R.P.; Zupick, N.B. Simulation with Arena, 6th ed.; McGraw-Hill Education: New York, NY, USA, 2015. [Google Scholar]
- Gupta, E.; Kanu, N.J.; Munot, A.; Sutar, V.; Vates, U.K.; Singh, G.K. Stochastic and Deterministic Mathematical Modeling and Simulation to Evaluate the Novel COVID-19 Pandemic Control Measures. Am. J. Infect. Dis. 2020, 16, 134–170. [Google Scholar] [CrossRef]
- Rossetti, M.D. Simulation Modeling and Arena; Open Educational Resources: Fayetteville, NC, USA, 2021. [Google Scholar]
- McGarraghy, S.; Olafsdottir, G.; Kazakov, R.; Huber, É.; Loveluck, W.; Gudbrandsdottir, I.Y.; Čechura, L.; Esposito, G.; Samoggia, A.; Aubert, P.-M.; et al. Conceptual system dynamics and agent-based modelling simulation of interorganisational fairness in food value chains: Research agenda and case studies. Agriculture 2022, 12, 280. [Google Scholar] [CrossRef]
- Vaishnavi, V.K.; Kuechler, W.J. Design Science Research Methods and Patterns: Innovating Information and Communication Technology, 2nd ed.; Taylor & Francis Group: Boca Raton, FL, USA, 2015. [Google Scholar]
- Venable, J.; Baskerville, R. Eating our own cooking: Toward a more rigorous design science of research methods. Electron. J. Bus. Res. Methods 2012, 10, 141–153. [Google Scholar]
- Peffers, K.; Tuunanen, T.; Niehaves, B. Design science research genres: Introduction to the special issue on exemplars and criteria for applicable design science research. Eur. J. Inf. Syst. 2018, 27, 129–139. [Google Scholar] [CrossRef]
- Budde, L.; Liao, S.; Haenggi, R.; Friedli, T. Use of DES to develop a decision support system for lot size decision-making in manufacturing companies. Prod. Manuf. Res. 2022, 10, 494–518. [Google Scholar] [CrossRef]
- Maïzi, Y.; Bendavid, Y. Hybrid RFID-IoT simulation modeling approach for analysing scrubs’ distribution solutions in operating rooms. Bus. Process Manag. J. 2023, 29, 1734–1761. [Google Scholar] [CrossRef]
- Feng, P.; Feenberg, A. Thinking About Design: Critical Theory of Technology and the Design Process. In Philosophy and Design: From Engineering to Architecture; Vermaas, P.E., Kroes, P., Light, A., Moore, S.A., Eds.; Springer: Berlin/Heidelberg, Germany, 2008; pp. 105–118. [Google Scholar]
- Bardzell, S.; Bardzell, J.; Forlizzi, J.; Zimmerman, J.; Antanitis, J. Critical Design and Critical Theory: The Challenge of Designing for Provocation. In Proceedings of the DIS ‘12: Proceedings of the Designing Interactive Systems Conference, Newcastle, UK, 11 June 2012; pp. 288–297. [Google Scholar]
- Brat, P.; Bugaud, C.; Guillermet, C.; Salmon, F. Review of banana green life throughout the food chain: From auto-catalytic induction to the optimisation of shipping and storage conditions. Sci. Hortic. 2020, 262, 109054. [Google Scholar] [CrossRef]











| Reference | Awareness | Collaboration | Efficiency | KIS | Resilience | Governance | Modelling Approach |
|---|---|---|---|---|---|---|---|
| [1] | ✓ | ✓ | ✓ | ||||
| [2] | ✓ | Mathematical | |||||
| [3] | ✓ | Mathematical | |||||
| [11] | ✓ | ✓ | |||||
| [14] | ✓ | ✓ | Mathematical | ||||
| [15] | ✓ | ✓ | |||||
| [21] | ✓ | ||||||
| [28] | ✓ | ||||||
| [37] | ✓ | ||||||
| [39] | ✓ | Simulation | |||||
| [40] | ✓ | ✓ | |||||
| [41] | ✓ | ✓ | ✓ | Mathematical | |||
| [43] | ✓ | ✓ | ✓ | Mathematical | |||
| [45] | ✓ | ✓ | |||||
| [46] | ✓ | ✓ | |||||
| [47] | ✓ | ✓ | ✓ | ✓ | |||
| [48] | ✓ | ✓ | ✓ | ||||
| [49] | ✓ | ✓ | ✓ | ✓ | |||
| [51] | ✓ | ✓ | ✓ | ||||
| [53] | ✓ | ✓ | ✓ | ✓ | ✓ | Mathematical | |
| [54] | ✓ | ✓ | Mathematical | ||||
| [56] | ✓ | ✓ | |||||
| [57] | ✓ | ✓ | ✓ | ||||
| [58] | ✓ | ✓ | Simulation | ||||
| [59] | ✓ | ✓ | ✓ | ||||
| This paper | ✓ | ✓ | ✓ | ✓ | ✓ | ✓ | Simulation and DSR |
| Activity/Observation | Distribution Type | Data Points | Mean (Seconds) | Expression | Mean Square Error | df | Chi-Square p-Value |
|---|---|---|---|---|---|---|---|
| Big trailer reaping | Beta | 100 | 140 | 39 + 240 × BETA (1.18, 1.58) | 0.007812 | 4 | 0.236 |
| Big trailer loading | Beta | 100 | 25 | 15.5 + 18 × BETA (1.23, 1.11) | 0.018668 | 5 | 0.345 |
| Big trailer transfer | Lognormal | 8 | 4.4 | 3 + LOGN (1.35, 1.16) | 0.057789 | - | - |
| Big trailer unloading | Gamma | 100 | 10.2 | 3.5 + GAMM (3.36, 1.99) | 0.007416 | 5 | 0.349 |
| Small trailer reaping | Beta | 100 | 360 | 88 + 558 × BETA (2.3, 2.42) | 0.007506 | 3 | 0.203 |
| Small trailer loading | Beta | 100 | 15.1 | 10.5 + 9 × BETA (1.01, 0.959) | 0.004127 | 6 | 0.703 |
| Small trailer transfer | Beta | 30 | 14.7 | 9.5 + 11 × BETA (0.851, 0.949) | 0.048836 | 2 | 0.116 |
| Small trailer unloading | Beta | 80 | 8.3 | 5.5 + 5 × BETA (2.04, 1.6) | 0.012422 | 1 | 0.228 |
| Weighing and packing in the grading shed | Beta | 120 | 25.2 | 14.5 + 21 × BETA (0.836, 0.811) | 0.006946 | 7 | 0.132 |
| Truck loading | Beta | 250 | 45.1 | 29.5 + 31 × BETA (1.09, 1.08) | 0.004698 | 12 | 0.239 |
| Bunch weight | Normal | 300 | 19.456 | NORM (19.5, 4.37) | 0.001133 | 11 | 0.75 |
| Indicator | Definition Used | Base Unit | Base Value | Calculation Method |
|---|---|---|---|---|
| Total production cost | The costs associated with processing services, specifically banana transport from a farm to the customer’s location. | Kwacha | 60,000 | Addition of all operating costs during a system run |
| Labour availability | Labour resources to run a process. | Percentage | 74.1 | Available labour divided by required labour |
| Lead-time | The time taken from harvesting to completion of sales at the case study company, including waiting time | Hours | 4.8 | Exit time subtract entry time |
| Food quality | The ratio of total demand to shortages or wastage of supplied quantity, assuming demand equals harvested amounts. | Percentage | 94.3 | Harvest—waste |
| demand | ||||
| Shelf-life | The shelf-life is determined by subtracting processing and transport time from the difference between the harvest day and the last day of marketable quality. | Days | 7 | Last usable time subtract harvest time |
| Throughput No. of bunches) | The total number of products that exited the system to be available for customers. | Number (bunches) | 128 | |
| Throughput (Bunch weight) | The total weight of products that left the system and were available for customers. | Kg | 2510 | Bunch number multiplied by bunch weight mean |
| Wastage | The proportion of unconsumed products in a system is determined by subtracting the total harvested from the throughput. | Percentage | 5.7 | Products in, subtract products out |
| Indicator | Base Unit | Actual System | Base Model Mean | t-Statistic | p-Value (Two-Sided) |
|---|---|---|---|---|---|
| Total production cost | Kwacha | 60,000 | 60,012 | −0.022 | 0.982 |
| Labour availability | Percentage | 74.1 | 74.10 | ||
| Lead-time | Hours | 4.8 | 4.75 | 0.157 | 0.876 |
| Food quality | Percentage | 94.3 | 93.47 | 0.426 | 0.671 |
| Shelf-life | Days | 7 | 7.39 | −0.155 | 0.877 |
| Throughput (Number) | No. of bunches | 128 | 127.75 | −0.017 | 0.986 |
| Throughput (Weight) | kg | 2510 | 2527 | −0.17 | 0.095 |
| Wastage | Percentage | 5.7 | 6.53 | −0.419 | 0.676 |
| Indicator | Base Unit | Base Model Mean | Standalone Simulation Model Mean | Mean Difference | % Difference | t-Statistic | p-Value (Two-Sided) |
|---|---|---|---|---|---|---|---|
| Total production cost | Kwacha | 60,012 | 58,579 | −1432.96 | 2 | 7.379 | <0.001 |
| Labour availability | Percentage | 74.1 | 74.10 | 0.00 | 0 | 0 | 0 |
| Lead-time | Hours | 4.75 | 3.46 | 1.29 | 27 | 8.327 × 1014 | <0.001 |
| Food quality | Percentage | 93.47 | 97.54 | −4.07 | 4 | −3.521 | <0.001 |
| Shelf-life | Days | 7.39 | 13.89 | −6.41 | 87 | −8.558 | <0.001 |
| Throughput (Number) | No. of bunches | 127.75 | 128.25 | 0.25 | 0 | 0.011 | 0.992 |
| Throughput (Weight) | kg | 2527 | 2623.49 | 0.18 | 0 | 0 | 1 |
| Wastage | Percentage | 6.53 | 2.46 | 4.07 | 62 | 3.521 | <0.001 |
| Indicator * | Base Unit | Base Model Mean | Integrated Model Mean | Mean Difference | % Difference | t-Statistic | p-Value (Two-Sided) |
|---|---|---|---|---|---|---|---|
| Total production cost | Kwacha | 60,012 | 63,724.8 | −3713 | 6 | −43.389 | <0.001 |
| Labour availability ** | Percentage | 74.1 | |||||
| Lead-time | Hours | 4.7 | 2.5 | 2.2 | 48 | 135.748 | <0.001 |
| Food quality | Percentage | 93.5 | 97.47 | −3.97 | 4 | −17.339 | <0.001 |
| Shelf-life | Days | 6.9 | 14.0 | −7.1 | 93 | −25.072 | <0.001 |
| Throughput (Number) | No. of Bunches | 128 | 194 | −65.26 | 51 | −52.22 | <0.001 |
| Throughput (Weight) | kg | 2527 | 3853 | −1326 | 52 | −12.553 | <0.001 |
| Wastage | Percentage | 6.5 | 2.5 | 4 | 61 | 17.339 | <0.001 |
| Indicator | Base Unit | Base Value | Base Model Output | Simulated Model Output | Difference | Percentage Difference |
|---|---|---|---|---|---|---|
| Total production costs | Kwacha | 45,120,000 | 45,302,028 | 48,175,949 | 2,873,921 | 6 |
| Labour availability | Percentage | 74.1 | 74.1 | 100 | 26 | 35 |
| Lead-time | Hours (mean) | 4.8 | 4.7 | 2 | −2 | 47 |
| Food quality | Percentage (mean) | 94.3 | 93.5 | 97 | 4 | 4 |
| Shelf-life | Days (mean) | 7 | 7.6 | 14 | 6 | 85 |
| Throughput (Number) | No. of bunches | 96,256 | 96,928 | 146,266 | 49,338 | 51 |
| Throughput (Weight) | kg | 1,897,560 | 1,910,275 | 2,912,643 | 1,002,368 | 52 |
| Wastage | Percentage (mean) | 5.7 | 6.5 | 3 | −4 | 61 |
Disclaimer/Publisher’s Note: The statements, opinions and data contained in all publications are solely those of the individual author(s) and contributor(s) and not of MDPI and/or the editor(s). MDPI and/or the editor(s) disclaim responsibility for any injury to people or property resulting from any ideas, methods, instructions or products referred to in the content. |
© 2024 by the authors. Licensee MDPI, Basel, Switzerland. This article is an open access article distributed under the terms and conditions of the Creative Commons Attribution (CC BY) license (https://creativecommons.org/licenses/by/4.0/).
Share and Cite
Moyo, E.H.; Carstens, S.; Walters, J. Simulation Model for a Sustainable Food Supply Chain in a Developing Country: A Case Study of the Banana Supply Chain in Malawi. Logistics 2024, 8, 85. https://doi.org/10.3390/logistics8030085
Moyo EH, Carstens S, Walters J. Simulation Model for a Sustainable Food Supply Chain in a Developing Country: A Case Study of the Banana Supply Chain in Malawi. Logistics. 2024; 8(3):85. https://doi.org/10.3390/logistics8030085
Chicago/Turabian StyleMoyo, Evance Hlekwayo, Stephen Carstens, and Jackie Walters. 2024. "Simulation Model for a Sustainable Food Supply Chain in a Developing Country: A Case Study of the Banana Supply Chain in Malawi" Logistics 8, no. 3: 85. https://doi.org/10.3390/logistics8030085
APA StyleMoyo, E. H., Carstens, S., & Walters, J. (2024). Simulation Model for a Sustainable Food Supply Chain in a Developing Country: A Case Study of the Banana Supply Chain in Malawi. Logistics, 8(3), 85. https://doi.org/10.3390/logistics8030085

