Artificial Intelligence Capabilities for Demand Planning Process
Abstract
1. Introduction
2. Literature
- Digital transformation;
- The interplay between the supply chain, demand planning, and logistics;
- AI and demand planning.
2.1. Digital Transformation
2.2. Interplay between Supply Chain, Demand Planning, and Logistics
2.3. Artificial Intelligence and Demand Planning
- Machine learning algorithms;
- Predictive analytics platforms;
- AI-powered BI tools;
- Demand forecasting software.
AI Capability
3. Materials and Methods
3.1. Selection of Cases
3.1.1. Description of the Cases
Case A
Case B
Case C
3.2. Data Collection
3.3. Data Analysis
4. Results
“When we buy the startup, our company expanded the expertise in digitalization, integrating data, intelligence, and digital products into our ecosystem of brands and channels.”(Manager, Company C).
“I call it a change in the working model. There was more of a support and technology support area, and the change we made was to bring expertise to the team to build solutions. We made a significant investment in career change.”(CIO, Company C).
“What has been proving is that understanding the business rules and continuously adapting them for good feature engineering is what has truly made the difference.”(Portfolio Tech Specialist)
4.1. Discussion of Results
4.1.1. Theoretical Contribution
4.1.2. Practical Contributions
5. Conclusions
Author Contributions
Funding
Data Availability Statement
Conflicts of Interest
Appendix A
- Organization description
- What is the segment and size of the company?
- How is the organization’s supply chain structured?
- How does collaboration with suppliers and customers work?
- What are the main characteristics of the products sold?
- Demand process—description
- How was the current demand planning process structured?
- Is planning integrated with production (S&OP)?
- What are the demand forecasting techniques applied?
- Digital Transformation
- Does the company have an area focused on digital transformation?
- Describe the company’s digital transformation initiatives.
- What digital technologies has the company been adopting?
- Artificial Intelligence in the demand planning process
- What was the main driver for using AI in demand planning?
- What type of AI has been implemented?
- How was the project for implementing AI structured? (duration, people involved, and methodology)
- What changes, if any, has the implementation of AI made to the planning process? Describe the changes to processes.
- How has AI impacted the error involved in demand forecasting?
- Is there a different process and/or incentive for these applications?
- What was the process of obtaining and processing the data like?
- Is there a central area in the organization responsible for data management and quality?
- Was there knowledge of the AI implementation within the organization?
- Was there training for employees? What was the training process like?
- Was there assistance from a third party? If yes, what were the requirements highlighted during the selection process?
- What was the role of leadership during this project?
- Was there resistance to change from the company?
- Discuss where there was trust in the results indicated by the AI models.
- Does the company consider that there was value creation with AI?
References
- Dirican, C. The impacts of robotics, artificial intelligence on business and economics. Procedia-Soc. Behav. Sci. 2015, 195, 564–573. [Google Scholar] [CrossRef]
- Hare, J.; Heizenberg, J.; Ronthal, A.; Schlegel, K.; Judah, S.; Davis, M. How to Create Data and Analytics Everywhere for Everyone: Top Insights for Digital Business; Gartner: Stamford, CT, USA, 2019. [Google Scholar]
- Sharma, R.; Shishodia, A.; Gunasekaran, A.; Min, H.; Munim, Z.H. The role of artificial intelligence in supply chain management: Mapping the territory. Int. J. Prod. Res. 2022, 60, 7527–7550. [Google Scholar] [CrossRef]
- Toorajipour, R.; Sohrabpour, V.; Nazarpour, A.; Oghazi, P.; Fischl, M. Artificial intelligence in supply chain management: A systematic literature review. J. Bus. Res. 2021, 122, 502–517. [Google Scholar] [CrossRef]
- Riahi, Y.; Saikouk, T.; Gunasekaran, A.; Badraoui, I. Artificial intelligence applications in supply chain: A descriptive bibliometric analysis and future research directions. Expert. Syst. Appl. 2021, 173, 114702. [Google Scholar] [CrossRef]
- Belhadi, A.; Kamble, S.; Jabbour, C.J.C.; Gunasekaran, A.; Ndubisi, N.O.; Venkatesh, M. Manufacturing and service supply chain resilience to the COVID-19 outbreak: Lessons learned from the automobile and airline industries. Technol. Forecast. Soc. 2021, 163, 120447. [Google Scholar] [CrossRef] [PubMed]
- Mikalef, P.; Conboy, K.; Krogstie, J. Artificial intelligence as an enabler of B2B marketing: A dynamic capabilities micro-foundations approach. Ind. Mark. Manag. 2021, 98, 80–92. [Google Scholar] [CrossRef]
- Dwivedi, Y.K.; Wang, Y. Guest Editorial: Artificial Intelligence for B2B Marketing: Challenges and Opportunities; Elsevier: Amsterdam, The Netherlands, 2022; Volume 105, pp. 109–113. [Google Scholar]
- Petropoulos, F.; Apiletti, D.; Assimakopoulos, V.; Babai, M.Z.; Barrow, D.K.; Taieb, S.B.; Bergmeir, C.; Bessa, R.J.; Bijak, J.; Boylan, J.E. Forecasting: Theory and practice. Int. J. Forecast. 2022, 38, 705–871. [Google Scholar]
- Sohrabpour, V.; Oghazi, P.; Toorajipour, R.; Nazarpour, A. Export sales forecasting using artificial intelligence. Technol. Forecast. Soc. 2021, 163, 120480. [Google Scholar] [CrossRef]
- Nikolopoulos, K.I.; Babai, M.Z.; Bozos, K. Forecasting supply chain sporadic demand with nearest neighbor approaches. Int. J. Prod. Econ. 2016, 177, 139–148. [Google Scholar] [CrossRef]
- Abolghasemi, M.; Beh, E.; Tarr, G.; Gerlach, R. Demand forecasting in supply chain: The impact of demand volatility in the presence of promotion. Comput. Ind. Eng. 2020, 142, 106380. [Google Scholar] [CrossRef]
- Narayanan, A.; Sahin, F.; Robinson, E.P. Demand and order-fulfillment planning: The impact of point-of-sale data, retailer orders and distribution center orders on forecast accuracy. J. Oper. Manag. 2019, 65, 468–486. [Google Scholar] [CrossRef]
- Donohue, K.L. Efficient supply contracts for fashion goods with forecast updating and two production modes. Manag. Sci. 2000, 46, 1397–1411. [Google Scholar] [CrossRef]
- Kantasa-Ard, A.; Nouiri, M.; Bekrar, A.; Ait el Cadi, A.; Sallez, Y. Machine learning for demand forecasting in the physical internet: A case study of agricultural products in Thailand. Int. J. Prod. Res. 2021, 59, 7491–7515. [Google Scholar] [CrossRef]
- Kilimci, Z.H.; Akyuz, A.O.; Uysal, M.; Akyokus, S.; Uysal, M.O.; Atak Bulbul, B.; Ekmis, M.A. An improved demand forecasting model using deep learning approach and proposed decision integration strategy for supply chain. Complexity 2019, 2019, 9067367. [Google Scholar] [CrossRef]
- Mediavilla, M.A.; Dietrich, F.; Palm, D. Review and analysis of artificial intelligence methods for demand forecasting in supply chain management. Procedia CIRP 2022, 107, 1126–1131. [Google Scholar] [CrossRef]
- Swaminathan, K.; Venkitasubramony, R. Demand forecasting for fashion products: A systematic review. Int. J. Forecast. 2024, 40, 247–267. [Google Scholar] [CrossRef]
- Nguyen, T. Applications of Artificial Intelligence for Demand Forecasting. Oper. Supply Chain Manag. Int. J. 2023, 16, 424–434. [Google Scholar] [CrossRef]
- Ransbotham, S.; Kiron, D.; Gerbert, P.; Reeves, M. Reshaping business with artificial intelligence: Closing the gap between ambition and action. Mit. Sloan Manag. Rev. 2017, 59. [Google Scholar]
- Klumpp, M. Automation and artificial intelligence in business logistics systems: Human reactions and collaboration requirements. Int. J. Logist. Res. Appl. 2018, 21, 224–242. [Google Scholar] [CrossRef]
- Woschank, M.; Rauch, E.; Zsifkovits, H. A review of further directions for artificial intelligence, machine learning, and deep learning in smart logistics. Sustainability 2020, 12, 3760. [Google Scholar] [CrossRef]
- Dubey, R.; Gunasekaran, A.; Childe, S.J.; Bryde, D.J.; Giannakis, M.; Foropon, C.; Roubaud, D.; Hazen, B.T. Big data analytics and artificial intelligence pathway to operational performance under the effects of entrepreneurial orientation and environmental dynamism: A study of manufacturing organisations. Int. J. Prod. Econ. 2020, 226, 107599. [Google Scholar] [CrossRef]
- Mikalef, P.; Gupta, M. Artificial intelligence capability: Conceptualization, measurement calibration, and empirical study on its impact on organizational creativity and firm performance. Inform. Manag. 2021, 58, 103434. [Google Scholar] [CrossRef]
- Zhang, H.; Song, M.; Wang, Y. Does AI-infused operations capability enhance or impede the relationship between information technology capability and firm performance? Technol. Forecast. Soc. 2023, 191, 122517. [Google Scholar] [CrossRef]
- Rožman, M.; Tominc, P.; Milfelner, B. Maximizing employee engagement through artificial intelligent organizational culture in the context of leadership and training of employees: Testing linear and non-linear relationships. Cogent Bus. Manag. 2023, 10, 2248732. [Google Scholar] [CrossRef]
- Roscoe, S.; Cousins, P.D.; Handfield, R. The microfoundations of an operational capability in digital manufacturing. J. Oper. Manag. 2019, 65, 774–793. [Google Scholar] [CrossRef]
- Tavana, M.; Shaabani, A.; Raeesi Vanani, I.; Kumar Gangadhari, R. A review of digital transformation on supply chain process management using text mining. Processes 2022, 10, 842. [Google Scholar] [CrossRef]
- Vial, G. Understanding digital transformation: A review and a research agenda. J. Strateg. Inf. Syst. 2019, 28, 118–144. [Google Scholar] [CrossRef]
- Margiono, A. Digital transformation: Setting the pace. J. Bus. Strategy 2021, 42, 315–322. [Google Scholar] [CrossRef]
- Verhoef, P.C.; Broekhuizen, T.; Bart, Y.; Bhattacharya, A.; Dong, J.Q.; Fabian, N.; Haenlein, M. Digital transformation: A multidisciplinary reflection and research agenda. J. Bus. Res. 2021, 122, 889–901. [Google Scholar] [CrossRef]
- Tomičić Furjan, M.; Tomičić-Pupek, K.; Pihir, I. Understanding digital transformation initiatives: Case studies analysis. Bus. Syst. Res. Int. J. Soc. Adv. Innov. Res. Econ. 2020, 11, 125–141. [Google Scholar]
- Borges, A.F.; Laurindo, F.J.; Spínola, M.M.; Gonçalves, R.F.; Mattos, C.A. The strategic use of artificial intelligence in the digital era: Systematic literature review and future research directions. Int. J. Inform. Manag. 2020, 57, 102225. [Google Scholar] [CrossRef]
- Russell, S.; Norvig, P. Artificial Intelligence: A Modern Approach; Pearson: London, UK, 2016. [Google Scholar]
- Von Krogh, G. Artificial intelligence in organizations: New opportunities for phenomenon-based theorizing. Acad. Manag. Discov. 2018, 4, 404–409. [Google Scholar] [CrossRef]
- Dowie, U.; Grothmann, R. Using AI to Advance Factory Planning: A Case Study to Identify Success Factors of Implementing an AI-Based Demand Planning Solution. In Proceedings of the Decision Support Systems XI: Decision Support Systems, Analytics and Technologies in Response to Global Crisis Management: 7th International Conference on Decision Support System Technology, ICDSST 2021, Loughborough, UK, 26–28 May 2021. [Google Scholar]
- Stadtler, H. Multilevel capacitated lot-sizing and resource-constrained project scheduling: An integrating perspective. Int. J. Prod. Res. 2005, 43, 5253–5270. [Google Scholar] [CrossRef]
- Abirami, R.; Padmakumar, M. Pandemic, War, Natural Calamities, and Sustainability: Industry 4.0 Technologies to Overcome Traditional and Contemporary Supply Chain Challenges. Logistics 2022, 6, 81. [Google Scholar] [CrossRef]
- Hasan, R.; Kamal, M.M.; Daowd, A.; Eldabi, T.; Koliousis, I.; Papadopoulos, T. Critical analysis of the impact of big data analytics on supply chain operations. Prod. Plan. Control 2024, 35, 46–70. [Google Scholar] [CrossRef]
- Wang, G.; Gunasekaran, A.; Ngai, E.W.; Papadopoulos, T. Big data analytics in logistics and supply chain management: Certain investigations for research and applications. Int. J. Prod. Econ. 2016, 176, 98–110. [Google Scholar] [CrossRef]
- Hosoda, T.; Disney, S.M. On the replenishment policy when the market demand information is lagged. Int. J. Prod. Econ. 2012, 135, 458–467. [Google Scholar] [CrossRef]
- Kuo, R.; Tseng, Y.; Chen, Z.-Y. Integration of fuzzy neural network and artificial immune system-based back-propagation neural network for sales forecasting using qualitative and quantitative data. J. Intell. Manuf. 2016, 27, 1191–1207. [Google Scholar] [CrossRef]
- Hartley, J.L.; Sawaya, W.J. Tortoise, not the hare: Digital transformation of supply chain business processes. Bus. Horiz. 2019, 62, 707–715. [Google Scholar] [CrossRef]
- McCarthy, J. What Is Artificial Intelligence; Stanford University: Stanford, UK, 2004. [Google Scholar]
- Sicular, S.; Elliot, B.; Andrews, W.; den Haner, P. Artificial Intelligence Maturity Model. Available online: https://www.gartner.com/en/documents/3982174/artificial-intelligence-maturity-model (accessed on 3 February 2024).
- Fu, W.; Chien, C.-F. UNISON data-driven intermittent demand forecast framework to empower supply chain resilience and an empirical study in electronics distribution. Comput. Ind. Eng. 2019, 135, 940–949. [Google Scholar] [CrossRef]
- Lakra, A.; Gupta, S.; Ranjan, R.; Tripathy, S.; Singhal, D. The Significance of Machine Learning in the Manufacturing Sector: An ISM Approach. Logistics 2022, 6, 76. [Google Scholar] [CrossRef]
- Sun, Z.-L.; Choi, T.-M.; Au, K.-F.; Yu, Y. Sales forecasting using extreme learning machine with applications in fashion retailing. Decis. Support. Syst. 2008, 46, 411–419. [Google Scholar] [CrossRef]
- Jebbor, S.; Raddouane, C.; El Afia, A. A preliminary study for selecting the appropriate AI-based forecasting model for hospital assets demand under disasters. J. Humanit. Logist. Supply Chain. Manag. 2022, 12, 1–29. [Google Scholar] [CrossRef]
- Xiao, Y.; Liu, J.J.; Hu, Y.; Wang, Y.; Lai, K.K.; Wang, S. A neuro-fuzzy combination model based on singular spectrum analysis for air transport demand forecasting. J. Air Transp. Manag. 2014, 39, 1–11. [Google Scholar] [CrossRef]
- Jagtap, S.; Bader, F.; Garcia-Garcia, G.; Trollman, H.; Fadiji, T.; Salonitis, K. Food logistics 4.0: Opportunities and challenges. Logistics 2020, 5, 2. [Google Scholar] [CrossRef]
- Weber, M.; Engert, M.; Schaffer, N.; Weking, J.; Krcmar, H. Organizational capabilities for ai implementation—Coping with inscrutability and data dependency in ai. Inform. Syst. Front. 2023, 25, 1549–1569. [Google Scholar] [CrossRef]
- Barney, J. Firm resources and sustained competitive advantage. J. Manag. 1991, 17, 99–120. [Google Scholar] [CrossRef]
- Teece, D.J.; Pisano, G.; Shuen, A. Dynamic capabilities and strategic management. Strateg. Manag. J. 1997, 18, 509–533. [Google Scholar] [CrossRef]
- Helfat, C.E.; Peteraf, M.A. The dynamic resource-based view: Capability lifecycles. Strateg. Manag. J. 2003, 24, 997–1010. [Google Scholar] [CrossRef]
- Barney, J.; Felin, T. What are microfoundations? Acad. Manag. Perspect. 2013, 27, 138–155. [Google Scholar] [CrossRef]
- Felin, T.; Foss, N.J.; Heimeriks, K.H.; Madsen, T.L. Microfoundations of routines and capabilities: Individuals, processes, and structure. J. Manag. Stud. 2012, 49, 1351–1374. [Google Scholar] [CrossRef]
- Felin, T.; Hesterly, W.S. The knowledge-based view, nested heterogeneity, and new value creation: Philosophical considerations on the locus of knowledge. Acad. Manag. Rev. 2007, 32, 195–218. [Google Scholar] [CrossRef]
- Teece, D.J. The foundations of enterprise performance: Dynamic and ordinary capabilities in an (economic) theory of firms. Acad. Manag. Perspect. 2014, 28, 328–352. [Google Scholar] [CrossRef]
- Davenport, T.H.; Ronanki, R. Artificial intelligence for the real world. Harv. Bus. Rev. 2018, 96, 108–116. [Google Scholar]
- Mikalef, P.; Fjørtoft, S.O.; Torvatn, H.Y. Artificial Intelligence in the public sector: A study of challenges and opportunities for Norwegian municipalities. In Proceedings of the Digital Transformation for a Sustainable Society in the 21st Century: 18th IFIP WG 6.11 Conference on e-Business, e-Services, and e-Society, I3E 2019, Trondheim, Norway, 18–20 September 2019; Springer: Berlin/Heidelberg, Germany, 2019. [Google Scholar]
- Sjödin, D.; Parida, V.; Palmié, M.; Wincent, J. How AI capabilities enable business model innovation: Scaling AI through co-evolutionary processes and feedback loops. J. Bus. Res. 2021, 134, 574–587. [Google Scholar] [CrossRef]
- Claver, E.; González, R.; Llopis, J. An analysis of research in information systems (1981–1997). Inform. Manag. 2000, 37, 181–195. [Google Scholar] [CrossRef]
- Benbasat, I.; Goldstein, D.K.; Mead, M. The case research strategy in studies of information systems. Mis Quart. 1987, 11, 369–386. [Google Scholar] [CrossRef]
- Yin, R.K. Estudo de Caso: Planejamento e Métodos; Bookman: Chilliwack, BC, USA, 2005. [Google Scholar]
- Mahdavi, M.; Mahmoudzadeh, M.; Olsen, T.L. Efficient vs. Responsive supplier selection for functional and innovative products: A quantitative study. Int. J. Prod. Econ. 2023, 255, 108656. [Google Scholar] [CrossRef]
- Eisenhardt, K.M. Building theories from case study research. Acad. Manag. Rev. 1989, 14, 532–550. [Google Scholar] [CrossRef]
- Corbin, J.M.; Strauss, A. Grounded theory research: Procedures, canons, and evaluative criteria. Qual. Sociol. 1990, 13, 3–21. [Google Scholar] [CrossRef]
- Alexopoulos, E.; Theodoulidis, B. The generic information business model. Int. J. Inform. Manag. 2003, 23, 323–336. [Google Scholar] [CrossRef]
- Ross, J.W.; Sebastian, I.M.; Beath, C.M.; Jha, L. Designing Digital Organizations—Summary of Survey Findings. MIT CISR. WP 415. 2017, pp. 1–23. Available online: https://media-publications.bcg.com/MIT-CISR-Designing-Digital-Survey.PDF (accessed on 3 February 2024).
- Berman, S.J. Digital transformation: Opportunities to create new business models. Strategy Leadersh. 2012, 40, 16–24. [Google Scholar] [CrossRef]
- Bharadwaj, A.S.; El Sawy, O.A.; Pavlou, P.A.; Venkatraman, N. Digital Business Strategy: Toward a Next Generation of Insights. Mis Quart. 2013, 37, 471–482. [Google Scholar] [CrossRef]


| Tangible | 
| 
 | 
| 
 | 
| 
 | 
| Human | 
| 
 | 
| 
 | 
| Intangible | 
| 
 | 
| 
 | 
| 
 | 
| Case | Interviewee | Area | Position | 
|---|---|---|---|
| A | A.1 | Strategic Consulting | Data Scientist | 
| A.2 | Operations and Logistics | Demand Analyst | |
| B | B.1 | Digital Transformation | CDO (Chief of Digital Office) | 
| B.2 | PCP | Supply Chain Coordinator | |
| B.3 | Consumer Experience, Platforms, and Services | Manager | |
| C | C.1 | Operations | Consultant | 
| C.2 | Technology | Tech Portfolio Specialist | 
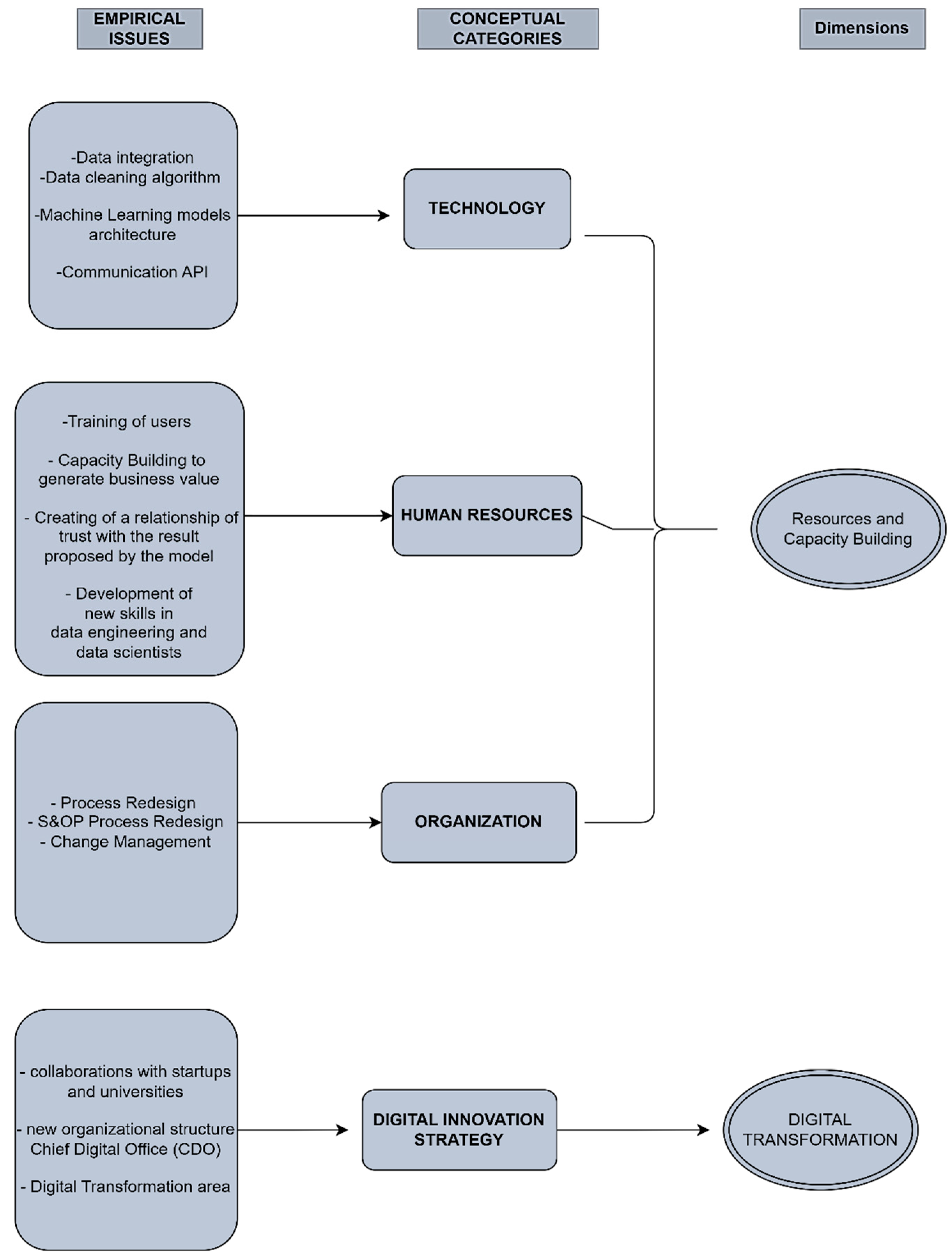
| Technology | 
| 
 | 
| 
 | 
| 
 | 
| 
 | 
| Human | 
| 
 | 
| 
 | 
| 
 | 
| 
 | 
| 
 | 
| Organization | 
| 
 | 
| 
 | 
| 
 | 
| Disclaimer/Publisher’s Note: The statements, opinions and data contained in all publications are solely those of the individual author(s) and contributor(s) and not of MDPI and/or the editor(s). MDPI and/or the editor(s) disclaim responsibility for any injury to people or property resulting from any ideas, methods, instructions or products referred to in the content. | 
© 2024 by the authors. Licensee MDPI, Basel, Switzerland. This article is an open access article distributed under the terms and conditions of the Creative Commons Attribution (CC BY) license (https://creativecommons.org/licenses/by/4.0/).
Share and Cite
de Mattos, C.A.; Correia, F.C.; Kissimoto, K.O. Artificial Intelligence Capabilities for Demand Planning Process. Logistics 2024, 8, 53. https://doi.org/10.3390/logistics8020053
de Mattos CA, Correia FC, Kissimoto KO. Artificial Intelligence Capabilities for Demand Planning Process. Logistics. 2024; 8(2):53. https://doi.org/10.3390/logistics8020053
Chicago/Turabian Stylede Mattos, Claudia Aparecida, Fernanda Caveiro Correia, and Kumiko Oshio Kissimoto. 2024. "Artificial Intelligence Capabilities for Demand Planning Process" Logistics 8, no. 2: 53. https://doi.org/10.3390/logistics8020053
APA Stylede Mattos, C. A., Correia, F. C., & Kissimoto, K. O. (2024). Artificial Intelligence Capabilities for Demand Planning Process. Logistics, 8(2), 53. https://doi.org/10.3390/logistics8020053
 
        


 
       