Changes in Aroma Profile of Shiitake Mushroom (Lentinus edodes) during Different Stages of Hot Air Drying
Abstract
1. Introduction
2. Materials and Methods
2.1. Chemicals and Materials
2.2. PT-GC-MS Analysis
2.3. Sensory Eevaluation
2.4. Electronic Nose Analysis
2.5. Statistical Analysis
3. Results
3.1. Moisture Content
3.2. Sensory Evaluation
3.3. Electronic Nose
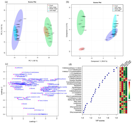
3.4. PT-GC-MS Analysis of Volatile Compounds
4. Discussion
4.1. Changes of the Aroma Profiles
4.2. Changes of the Volatile Compositions
4.3. Emission of the Sulfur-Containing Heterocyclic Compounds
5. Conclusions
Author Contributions
Funding
Conflicts of Interest
References
- Wang, H.J.; An, D.S.; Rhim, J.-W.; Lee, D.S. Shiitake mushroom packages tuned in active CO2 and moisture absorption requirements. Food Packag. Shelf Life 2017, 11, 10–15. [Google Scholar] [CrossRef]
- Mleczek, M.; Siwulski, M.; Rzymski, P.; Niedzielski, P.; Gąsecka, M.; Jasińska, A.; Budzyńska, S.; Budka, A. Multi-elemental analysis of Lentinula edodes mushrooms available in trade. J. Environ. Sci. Health Part B 2017, 52, 196–205. [Google Scholar] [CrossRef] [PubMed]
- Yang, W.; Yu, J.; Pei, F.; Mariga, A.M.; Ma, N.; Fang, Y.; Hu, Q. Effect of hot air drying on volatile compounds of Flammulina velutipes detected by HS-SPME–GC–MS and electronic nose. Food Chem. 2016, 196, 860–866. [Google Scholar] [CrossRef] [PubMed]
- Qi, L.-L.; Zhang, M.; Mujumdar, A.; Meng, X.-Y.; Chen, H.-Z. Comparison of Drying Characteristics and Quality of Shiitake Mushrooms (Lentinus edodes) Using Different Drying Methods. Dry. Technol. 2014, 32, 1751–1761. [Google Scholar] [CrossRef]
- Dermiki, M.; Phanphensophon, N.; Mottram, D.S.; Methven, L. Contributions of non-volatile and volatile compounds to the umami taste and overall flavour of shiitake mushroom extracts and their application as flavour enhancers in cooked minced meat. Food Chem. 2013, 141, 77–83. [Google Scholar] [CrossRef]
- Her, J.Y.; Kim, M.S.; Kim, M.K.; Lee, K.G. Development of a spray freeze-drying method for preparation of volatile shiitake mushroom (Lentinus edodes) powder. Int. J. Food Sci. Technol. 2015, 50, 2222–2228. [Google Scholar] [CrossRef]
- Kraujalytė, V.; Pelvan, E.; Alasalvar, C. Volatile compounds and sensory characteristics of various instant teas produced from black tea. Food Chem. 2016, 194, 864–872. [Google Scholar] [CrossRef]
- Pearce, T.C.; Schiffman, S.S.; Nagle, H.T.; Gardner, J.W. Handbook of Machine Olfaction: Electronic Nose Technology; WILEY-VCH Verlag GmbH & Co.: Weinheim, Germany, 2003. [Google Scholar]
- Dong, W.; Zhao, J.; Hu, R.; Dong, Y.; Tan, L. Differentiation of Chinese robusta coffees according to species, using a combined electronic nose and tongue, with the aid of chemometrics. Food Chem. 2017, 229, 743–751. [Google Scholar] [CrossRef]
- Natale, C.D.; Davide, F.A.M.; D’Amico, A.; Nelli, P.; Groppelli, S.; Sberveglieri, G. An electronic nose for the recognition of the vineyard of a red wine. Sens. Actuators B Chem. 1996, 33, 83–88. [Google Scholar] [CrossRef]
- Tian, X.Y.; Cai, Q.; Zhang, Y.M. Rapid Classification of Hairtail Fish and Pork Freshness Using an Electronic Nose Based on the PCA Method. Sensors 2012, 12, 260–277. [Google Scholar] [CrossRef]
- Mallia, S.; Fernandez-Garcia, E.; Bosset, J.O. Comparison of purge and trap and solid phrase microextraction techniques for studying the volatile aroma compounds of three European PDO hard cheeses. Int. Dairy J. 2005, 15, 741–758. [Google Scholar] [CrossRef]
- Sonmezdag, A.; Kelebek, H.; Selli, S. Identification of Aroma Compounds of Lamiaceae Species in Turkey Using the Purge and Trap Technique. Foods 2017, 6, 10. [Google Scholar] [CrossRef] [PubMed]
- Fredes, A.; Sales, C.; Barreda, M.; Valcárcel, M.; Roselló, S.; Beltrán, J. Quantification of prominent volatile compounds responsible for muskmelon and watermelon aroma by purge and trap extraction followed by gas chromatography–mass spectrometry determination. Food Chem. 2016, 190, 689–700. [Google Scholar] [CrossRef] [PubMed]
- Paraskevopoulou, A.; Chrysanthou, A.; Koutidou, M. Characterisation of volatile compounds of lupin protein isolate-enriched wheat flour bread. Food Res. Int. 2012, 48, 568–577. [Google Scholar] [CrossRef]
- Zhu, J.; Chen, F.; Wang, L.; Niu, Y.; Xiao, Z. Evaluation of the synergism among volatile compounds in Oolong tea infusion by odour threshold with sensory analysis and E-nose. Food Chem. 2017, 221, 1484–1490. [Google Scholar] [CrossRef]
- Xia, J.; Wishart, D.S. Using MetaboAnalyst 3.0 for Comprehensive Metabolomics Data Analysis. Curr. Protoc. Bioinform. 2016, 55, 14. [Google Scholar] [CrossRef]
- Ye, L.; Yang, C.; Li, W.; Hao, J.; Sun, M.; Zhang, J.; Zhang, Z. Evaluation of volatile compounds from Chinese dwarf cherry (Cerasus humilis (Bge.) Sok.) germplasms by headspace solid-phase microextraction and gas chromatography–mass spectrometry. Food Chem. 2017, 217, 389–397. [Google Scholar] [CrossRef]
- Li, Q.; Gu, Y.; Wang, N.F. Application of Random Forest Classifier by Means of a QCM-Based E-Nose in the Identification of Chinese Liquor Flavors. IEEE Sens. J. 2017, 17, 1788–1794. [Google Scholar] [CrossRef]
- Pei, F.; Shi, Y.; Gao, X.; Wu, F.; Mariga, A.M.; Yang, W.; Zhao, L.; An, X.; Xin, Z.; Yang, F. Changes in non-volatile taste components of button mushroom (Agaricus bisporus) during different stages of freeze drying and freeze drying combined with microwave vacuum drying. Food Chem. 2014, 165, 547–554. [Google Scholar] [CrossRef]
- Wu, C.-M.; Wang, Z. Volatile Compounds in Fresh and Processed Shiitake Mushrooms (Lentinus edodes Sing.). Food Sci. Technol. Res. 2000, 6, 166–170. [Google Scholar] [CrossRef]
- Hiraide, M.; Miyazaki, Y.; Shibata, Y. The smell and odorous components of dried shiitake mushroom, Lentinula edodes I: Relationship between sensory evaluations and amounts of odorous components. J. Wood Sci. 2004, 50, 358–364. [Google Scholar] [CrossRef]
- Su, G.; Lin, Z.; Cui, C.; Yang, B.; Ren, J.; Zhao, M. Characterization of antioxidant activity and volatile compounds of Maillard reaction products derived from different peptide fractions of peanut hydrolysate. Food Res. Int. 2012, 44, 3250–3258. [Google Scholar] [CrossRef]
- Yasumoto, K.; Iwami, K.; Mitsuda, H. Enzyme-catalized Evolution of Lenthionine from Lentinic Acid. Agric. Biol. Chem. 1971, 35, 2070–2080. [Google Scholar] [CrossRef]
- Hiraide, M.; Kato, A.; Nakashima, T. The smell and odorous components of dried shiitake mushroom, Lentinula edodes V: Changes in lenthionine and lentinic acid contents during the drying process. J. Wood Sci. 2010, 56, 477–482. [Google Scholar] [CrossRef]
- Nomura, J.; Nishizuka, Y.; Hayaishi, O. S-Alkylcysteinase: Enzymatic Cleavage of S-Methyl-L-cysteine and Its Sulfoxide. J. Biol. Chem. 1963, 238, 1441–1446. [Google Scholar]







© 2020 by the authors. Licensee MDPI, Basel, Switzerland. This article is an open access article distributed under the terms and conditions of the Creative Commons Attribution (CC BY) license (http://creativecommons.org/licenses/by/4.0/).
Share and Cite
Qin, L.; Gao, J.-X.; Xue, J.; Chen, D.; Lin, S.-Y.; Dong, X.-P.; Zhu, B.-W. Changes in Aroma Profile of Shiitake Mushroom (Lentinus edodes) during Different Stages of Hot Air Drying. Foods 2020, 9, 444. https://doi.org/10.3390/foods9040444
Qin L, Gao J-X, Xue J, Chen D, Lin S-Y, Dong X-P, Zhu B-W. Changes in Aroma Profile of Shiitake Mushroom (Lentinus edodes) during Different Stages of Hot Air Drying. Foods. 2020; 9(4):444. https://doi.org/10.3390/foods9040444
Chicago/Turabian StyleQin, Lei, Jing-Xuan Gao, Jia Xue, Dong Chen, Song-Yi Lin, Xiu-Ping Dong, and Bei-Wei Zhu. 2020. "Changes in Aroma Profile of Shiitake Mushroom (Lentinus edodes) during Different Stages of Hot Air Drying" Foods 9, no. 4: 444. https://doi.org/10.3390/foods9040444
APA StyleQin, L., Gao, J.-X., Xue, J., Chen, D., Lin, S.-Y., Dong, X.-P., & Zhu, B.-W. (2020). Changes in Aroma Profile of Shiitake Mushroom (Lentinus edodes) during Different Stages of Hot Air Drying. Foods, 9(4), 444. https://doi.org/10.3390/foods9040444

