Lactiplantibacillus plantarum GOLDGUT-HNU082 Alleviates CUMS-Induced Depressive-like Behaviors in Mice by Modulating the Gut Microbiota and Neurotransmitter Levels
Abstract
1. Introduction
2. Materials and Methods
2.1. Materials and Animals
2.2. Experimental Design
2.3. Animal Behavioral Tests
2.3.1. Open Field Test (OFT)
2.3.2. Elevated Plus Maze Test (EPM)
2.3.3. Sucrose Preference Test (SPT)
2.3.4. Tail Suspension Test (TST)
2.3.5. Forced Swim Test (FST)
2.4. Animal Sample Collection
2.5. Physiological and Biochemical Assessments
2.6. Histopathological Analysis
2.7. Fecal Metagenomic Sequencing and Microbial Species Annotation
2.8. Serum Metabolomics
2.9. Statistical Analysis
3. Results
3.1. Lp082 Alleviates Depressive-like Behaviors
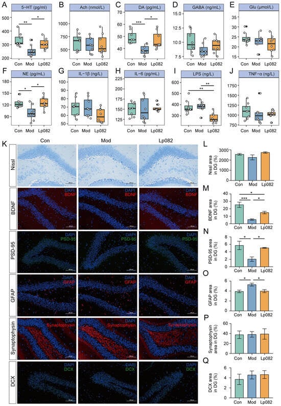
3.2. Lp082 Modulates Neurotransmitter and Inflammatory Cytokine Levels in Serum and Colon
3.3. Lp082 Affects Neurotransmitter Levels, Inflammatory Cytokines, and Hippocampal Neuronal Markers in the Brain
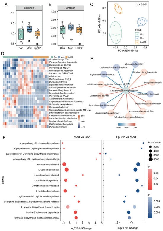
3.4. Lp082 Reshapes the Gut Microbiota’s Composition and Function
3.5. Lp082 Regulates Serum Metabolite Levels in CUMS Model Mice
3.6. Potential Mechanisms Underlying the Antidepressant Effects of Lp082
4. Discussion
5. Conclusions
Supplementary Materials
Author Contributions
Funding
Institutional Review Board Statement
Informed Consent Statement
Data Availability Statement
Conflicts of Interest
Abbreviations
| NE | Norepinephrine |
| GBA | Gut–brain axis |
| GFAP | Glial fibrillary acidic protein |
| Ach | Acetylcholine |
| GABA | Gamma-aminobutyric acid |
| CUMS | Chronic unpredictable mild stress |
| Glu | Glutamate |
| LPS | Lipopolysaccharide |
| DA | Dopamine |
| Lp082 | Lactiplantibacillus plantarum GOLDGUT-HNU082 |
| TNF-α | Tumor necrosis factor-alpha |
| CNS | Central nervous system |
| 5-HT | Serotonin |
| BDNF | Brain-derived neurotrophic factor |
| HPA | Hypothalamic–pituitary–adrenal |
| DCX | Doublecortin |
| PSD-95 | Postsynaptic density protein 95 |
References
- Chevalier, G.; Siopi, E.; Guenin-Macé, L.; Pascal, M.; Laval, T.; Rifflet, A.; Bonica, I.G.; Demangel, C.; Colsch, B.; Pruvost, A.; et al. Effect of Gut Microbiota on Depressive-like Behaviors in Mice Is Mediated by the Endocannabinoid System. Nat. Commun. 2020, 11, 6363. [Google Scholar] [CrossRef] [PubMed]
- Mayneris-Perxachs, J.; Castells-Nobau, A.; Arnoriaga-Rodríguez, M.; Martin, M.; de la Vega-Correa, L.; Zapata, C.; Burokas, A.; Blasco, G.; Coll, C.; Escrichs, A.; et al. Microbiota Alterations in Proline Metabolism Impact Depression. Cell Metab. 2022, 34, 681–701.e10. [Google Scholar] [CrossRef] [PubMed]
- Shao, J.; Ma, X.; Qu, L.; Ma, P.; Huang, R.; Fan, D. Ginsenoside Rh4 Remodels the Periphery Microenvironment by Targeting the Brain-Gut Axis to Alleviate Depression-like Behaviors. Food Chem. 2023, 404, 134639. [Google Scholar] [CrossRef] [PubMed]
- Cryan, J.F.; Dinan, T.G. Mind-Altering Microorganisms: The Impact of the Gut Microbiota on Brain and Behaviour. Nat. Rev. Neurosci. 2012, 13, 701–712. [Google Scholar] [CrossRef]
- Zheng, P.; Zeng, B.; Zhou, C.; Liu, M.; Fang, Z.; Xu, X.; Zeng, L.; Chen, J.; Fan, S.; Du, X.; et al. Gut Microbiome Remodeling Induces Depressive-like Behaviors through a Pathway Mediated by the Host’s Metabolism. Mol. Psychiatry 2016, 21, 786–796. [Google Scholar] [CrossRef]
- Liu, L.; Wang, H.; Chen, X.; Zhang, Y.; Zhang, H.; Xie, P. Gut Microbiota and Its Metabolites in Depression: From Pathogenesis to Treatment. eBioMedicine 2023, 90, 104527. [Google Scholar] [CrossRef]
- Yin, X.; Liu, W.; Feng, H.; Huang, J.; Wang, Q.; Zhang, Q.; He, J.; Wang, R. Bifidobacterium animalis Subsp. Lactis A6 Attenuates Hippocampal Damage and Memory Impairments in an ADHD Rat Model. Food Funct. 2024, 15, 2668–2678. [Google Scholar] [CrossRef]
- Lee, D.-Y.; Shin, Y.-J.; Kim, J.-K.; Jang, H.-M.; Joo, M.-K.; Kim, D.-H. Alleviation of Cognitive Impairment by Gut Microbiota Lipopolysaccharide Production-Suppressing Lactobacillus plantarum and Bifidobacterium longum in Mice. Food Funct. 2021, 12, 10750–10763. [Google Scholar] [CrossRef]
- Tian, P.; Chen, Y.; Zhu, H.; Wang, L.; Qian, X.; Zou, R.; Zhao, J.; Zhang, H.; Qian, L.; Wang, Q.; et al. Bifidobacterium breve CCFM1025 Attenuates Major Depression Disorder via Regulating Gut Microbiome and Tryptophan Metabolism: A Randomized Clinical Trial. Brain Behav. Immun. 2022, 100, 233–241. [Google Scholar] [CrossRef]
- Godzien, J.; Kalaska, B.; Rudzki, L.; Barbas-Bernardos, C.; Swieton, J.; Lopez-Gonzalvez, A.; Ostrowska, L.; Szulc, A.; Waszkiewicz, N.; Ciborowski, M.; et al. Probiotic Lactobacillus plantarum 299v Supplementation in Patients with Major Depression in a Double-Blind, Randomized, Placebo-Controlled Trial: A Metabolomics Study. J. Affect. Disord. 2025, 368, 180–190. [Google Scholar] [CrossRef]
- Zhao, L.; Li, D.; Chitrakar, B.; Li, C.; Zhang, N.; Zhang, S.; Wang, X.; Wang, M.; Tian, H.; Luo, Y. Study on Lactiplantibacillus plantarum R6-3 from Sayram Ketteki to Prevent Chronic Unpredictable Mild Stress-Induced Depression in Mice through the Microbiota–Gut–Brain Axis. Food Funct. 2023, 14, 3304–3318. [Google Scholar] [CrossRef] [PubMed]
- Zhang, J.; Wang, X.; Huo, D.; Li, W.; Hu, Q.; Xu, C.; Liu, S.; Li, C. Metagenomic Approach Reveals Microbial Diversity and Predictive Microbial Metabolic Pathways in Yucha, a Traditional Li Fermented Food. Sci. Rep. 2016, 6, 32524. [Google Scholar] [CrossRef] [PubMed]
- Ma, C.; Wasti, S.; Huang, S.; Zhang, Z.; Mishra, R.; Jiang, S.; You, Z.; Wu, Y.; Chang, H.; Wang, Y.; et al. The Gut Microbiome Stability Is Altered by Probiotic Ingestion and Improved by the Continuous Supplementation of Galactooligosaccharide. Gut Microbes 2020, 12, 1785252. [Google Scholar] [CrossRef]
- Huang, S.; Jiang, S.; Huo, D.; Allaband, C.; Estaki, M.; Cantu, V.; Belda-Ferre, P.; Vázquez-Baeza, Y.; Zhu, Q.; Ma, C.; et al. Candidate Probiotic Lactiplantibacillus plantarum HNU082 Rapidly and Convergently Evolves within Human, Mice, and Zebrafish Gut but Differentially Influences the Resident Microbiome. Microbiome 2021, 9, 151. [Google Scholar] [CrossRef]
- Wang, Y.; Li, J.; Ma, C.; Jiang, S.; Li, C.; Zhang, L.; Zhang, J. Lactiplantibacillus plantarum HNU082 Inhibited the Growth of Fusobacterium Nucleatum and Alleviated the Inflammatory Response Introduced by F. nucleatum Invasion. Food Funct. 2021, 12, 10728–10740. [Google Scholar] [CrossRef]
- Wu, Y.; Li, A.; Liu, H.; Zhang, Z.; Zhang, C.; Ma, C.; Zhang, L.; Zhang, J. Lactobacillus plantarum HNU082 Alleviates Dextran Sulfate Sodium-Induced Ulcerative Colitis in Mice through Regulating Gut Microbiome. Food Funct. 2022, 13, 10171–10185. [Google Scholar] [CrossRef]
- Shao, Y.; Huo, D.; Peng, Q.; Pan, Y.; Jiang, S.; Liu, B.; Zhang, J. Lactobacillus plantarum HNU082-Derived Improvements in the Intestinal Microbiome Prevent the Development of Hyperlipidaemia. Food Funct. 2017, 8, 4508–4516. [Google Scholar] [CrossRef]
- Zhang, Z.; Peng, Q.; Huo, D.; Jiang, S.; Ma, C.; Chang, H.; Chen, K.; Li, C.; Pan, Y.; Zhang, J. Melatonin Regulates the Neurotransmitter Secretion Disorder Induced by Caffeine Through the Microbiota-Gut-Brain Axis in Zebrafish (Danio Rerio). Front. Cell Dev. Biol. 2021, 9, 678190. [Google Scholar] [CrossRef]
- Zhang, Y.; Fan, Q.; Hou, Y.; Zhang, X.; Yin, Z.; Cai, X.; Wei, W.; Wang, J.; He, D.; Wang, G.; et al. Bacteroides Species Differentially Modulate Depression-like Behavior via Gut-Brain Metabolic Signaling. Brain Behav. Immun. 2022, 102, 11–22. [Google Scholar] [CrossRef]
- Li, D.; Liu, R.; Wang, M.; Peng, R.; Fu, S.; Fu, A.; Le, J.; Yao, Q.; Yuan, T.; Chi, H.; et al. 3β-Hydroxysteroid Dehydrogenase Expressed by Gut Microbes Degrades Testosterone and Is Linked to Depression in Males. Cell Host Microbe 2022, 30, 329–339.e5. [Google Scholar] [CrossRef]
- Zhao, M.; Ren, Z.; Zhao, A.; Tang, Y.; Kuang, J.; Li, M.; Chen, T.; Wang, S.; Wang, J.; Zhang, H.; et al. Gut Bacteria-Driven Homovanillic Acid Alleviates Depression by Modulating Synaptic Integrity. Cell Metab. 2024, 36, 1000–1012.e6. [Google Scholar] [CrossRef] [PubMed]
- Fries, G.R.; Saldana, V.A.; Finnstein, J.; Rein, T. Molecular Pathways of Major Depressive Disorder Converge on the Synapse. Mol. Psychiatry 2023, 28, 284–297. [Google Scholar] [CrossRef] [PubMed]
- Beurel, E.; Toups, M.; Nemeroff, C.B. The Bidirectional Relationship of Depression and Inflammation: Double Trouble. Neuron 2020, 107, 234–256. [Google Scholar] [CrossRef] [PubMed]
- Jenkins, T.; Nguyen, J.; Polglaze, K.; Bertrand, P. Influence of Tryptophan and Serotonin on Mood and Cognition with a Possible Role of the Gut-Brain Axis. Nutrients 2016, 8, 56. [Google Scholar] [CrossRef]
- Zhou, M.; Fan, Y.; Xu, L.; Yu, Z.; Wang, S.; Xu, H.; Zhang, J.; Zhang, L.; Liu, W.; Wu, L.; et al. Microbiome and Tryptophan Metabolomics Analysis in Adolescent Depression: Roles of the Gut Microbiota in the Regulation of Tryptophan-Derived Neurotransmitters and Behaviors in Human and Mice. Microbiome 2023, 11, 145. [Google Scholar] [CrossRef]
- Chen, H.; Xie, H.; Xiao, T.; Wang, Z.; Ni, X.; Deng, S.; Lu, H.; Hu, J.; Li, L.; Wen, Y.; et al. Development of Mass Spectrometry-Based Relatively Quantitative Targeted Method for Amino Acids and Neurotransmitters: Applications in the Diagnosis of Major Depression. J. Pharm. Biomed. Anal. 2021, 194, 113773. [Google Scholar] [CrossRef]
- Solís-Ortiz, S.; Arriaga-Avila, V.; Trejo-Bahena, A.; Guevara-Guzmán, R. Deficiency in the Essential Amino Acids L-Isoleucine, l-Leucine and l-Histidine and Clinical Measures as Predictors of Moderate Depression in Elderly Women: A Discriminant Analysis Study. Nutrients 2021, 13, 3875. [Google Scholar] [CrossRef]
- Xie, S.; Wang, C.; Song, J.; Zhang, Y.; Wang, H.; Chen, X.; Suo, H. Lacticaseibacillus rhamnosus KY16 Improves Depression by Promoting Intestinal Secretion of 5-HTP and Altering the Gut Microbiota. J. Agric. Food Chem. 2024, 72, 21560–21573. [Google Scholar] [CrossRef]
- Hu, Z.; Zhao, P.; Liao, A.; Pan, L.; Zhang, J.; Dong, Y.; Huang, J.; He, W.; Ou, X. Fermented Wheat Germ Alleviates Depression-like Behavior in Rats with Chronic and Unpredictable Mild Stress. Foods 2023, 12, 920. [Google Scholar] [CrossRef]
- Toumi, E.; Mezouar, S.; Plauzolles, A.; Chiche, L.; Bardin, N.; Halfon, P.; Mege, J.L. Gut Microbiota in SLE: From Animal Models to Clinical Evidence and Pharmacological Perspectives. Lupus Sci. Med. 2023, 10, e000776. [Google Scholar] [CrossRef]
- Ma, J.; Wang, R.; Chen, Y.; Wang, Z.; Dong, Y. 5-HT Attenuates Chronic Stress-Induced Cognitive Impairment in Mice through Intestinal Flora Disruption. J. Neuroinflammation 2023, 20, 23. [Google Scholar] [CrossRef] [PubMed]
- Song, Z.; Cheng, L.; Liu, Y.; Zhan, S.; Wu, Z.; Zhang, X. Plant-Derived Bioactive Components Regulate Gut Microbiota to Prevent Depression and Depressive-Related Neurodegenerative Diseases: Focus on Neurotransmitters. Trends Food Sci. Technol. 2022, 129, 581–590. [Google Scholar] [CrossRef]
- Keller, J.; Gomez, R.; Williams, G.; Lembke, A.; Lazzeroni, L.; Murphy, G.M.; Schatzberg, A.F. HPA Axis in Major Depression: Cortisol, Clinical Symptomatology and Genetic Variation Predict Cognition. Mol. Psychiatry 2017, 22, 527–536. [Google Scholar] [CrossRef] [PubMed]
- Chudzik, A.; Orzyłowska, A.; Rola, R.; Stanisz, G.J. Probiotics, Prebiotics and Postbiotics on Mitigation of Depression Symptoms: Modulation of the Brain–Gut–Microbiome Axis. Biomolecules 2021, 11, 1000. [Google Scholar] [CrossRef]
- González-Arancibia, C.; Urrutia-Piñones, J.; Illanes-González, J.; Martinez-Pinto, J.; Sotomayor-Zárate, R.; Julio-Pieper, M.; Bravo, J.A. Do Your Gut Microbes Affect Your Brain Dopamine? Psychopharmacology 2019, 236, 1611–1622. [Google Scholar] [CrossRef]
- Yi, G.; Safdar, B.; Zhang, Y.; Li, Y.; Liu, X. A Study of the Mechanism of Small-Molecule Soybean-Protein-Derived Peptide Supplement to Promote Sleep in a Mouse Model. RSC Adv. 2020, 10, 11264–11273. [Google Scholar] [CrossRef]
- Nzakizwanayo, J.; Dedi, C.; Standen, G.; Macfarlane, W.M.; Patel, B.A.; Jones, B.V. Escherichia Coli Nissle 1917 Enhances Bioavailability of Serotonin in Gut Tissues through Modulation of Synthesis and Clearance. Sci. Rep. 2015, 5, 17324. [Google Scholar] [CrossRef]
- Zhou, Q.; Xie, Z.; Wu, D.; Liu, L.; Shi, Y.; Li, P.; Gu, Q. The Effect of Indole-3-Lactic Acid from Lactiplantibacillus plantarum ZJ316 on Human Intestinal Microbiota In Vitro. Foods 2022, 11, 3302. [Google Scholar] [CrossRef]
- Jameson, K.G.; Olson, C.A.; Kazmi, S.A.; Hsiao, E.Y. Toward Understanding Microbiome-Neuronal Signaling. Mol. Cell 2020, 78, 577–583. [Google Scholar] [CrossRef]
- Tian, P.; O’Riordan, K.J.; Lee, Y.; Wang, G.; Zhao, J.; Zhang, H.; Cryan, J.F.; Chen, W. Towards a Psychobiotic Therapy for Depression: Bifidobacterium breve CCFM1025 Reverses Chronic Stress-Induced Depressive Symptoms and Gut Microbial Abnormalities in Mice. Neurobiol. Stress 2020, 12, 100216. [Google Scholar] [CrossRef]
- Calsolaro, V.; Edison, P. Neuroinflammation in Alzheimer’s Disease: Current Evidence and Future Directions. Alzheimer’s Dement. 2016, 12, 719–732. [Google Scholar] [CrossRef] [PubMed]
- Carlessi, A.S.; Borba, L.A.; Zugno, A.I.; Quevedo, J.; Réus, G.Z. Gut Microbiota–Brain Axis in Depression: The Role of Neuroinflammation. Eur. J. Neurosci. 2021, 53, 222–235. [Google Scholar] [CrossRef]
- Miyoshi, M.; Usami, M.; Ohata, A. Short-Chain Fatty Acids and Trichostatin A Alter Tight Junction Permeability in Human Umbilical Vein Endothelial Cells. Nutrition 2008, 24, 1189–1198. [Google Scholar] [CrossRef] [PubMed]
- Jiang, L.; Zhang, L.; Kang, K.; Fei, D.; Gong, R.; Cao, Y.; Pan, S.; Zhao, M.; Zhao, M. Resveratrol Ameliorates LPS-Induced Acute Lung Injury via NLRP3 Inflammasome Modulation. Biomed. Pharmacother. 2016, 84, 130–138. [Google Scholar] [CrossRef] [PubMed]
- Lu, J.; Shataer, D.; Yan, H.; Dong, X.; Zhang, M.; Qin, Y.; Cui, J.; Wang, L. Probiotics and Non-Alcoholic Fatty Liver Disease: Unveiling the Mechanisms of Lactobacillus plantarum and Bifidobacterium bifidum in Modulating Lipid Metabolism, Inflammation, and Intestinal Barrier Integrity. Foods 2024, 13, 2992. [Google Scholar] [CrossRef]
- Jiang, B.; Xiong, Z.; Yang, J.; Wang, W.; Wang, Y.; Hu, Z.; Wang, F.; Chen, J. Antidepressant-like Effects of Ginsenoside Rg1 Are Due to Activation of the BDNF Signalling Pathway and Neurogenesis in the Hippocampus. Br. J. Pharmacol. 2012, 166, 1872–1887. [Google Scholar] [CrossRef]
- Castrén, E.; Monteggia, L.M. Brain-Derived Neurotrophic Factor Signaling in Depression and Antidepressant Action. Biol. Psychiatry 2021, 90, 128–136. [Google Scholar] [CrossRef]
- Meyer, D.; Bonhoeffer, T.; Scheuss, V. Balance and Stability of Synaptic Structures during Synaptic Plasticity. Neuron 2014, 82, 430–443. [Google Scholar] [CrossRef]
- Guo, F.; Fan, J.; Liu, J.-M.; Kong, P.-L.; Ren, J.; Mo, J.-W.; Lu, C.-L.; Zhong, Q.-L.; Chen, L.-Y.; Jiang, H.-T.; et al. Astrocytic ALKBH5 in Stress Response Contributes to Depressive-like Behaviors in Mice. Nat. Commun. 2024, 15, 4347. [Google Scholar] [CrossRef]
- Tian, X.-Y.; Xing, J.-W.; Zheng, Q.-Q.; Gao, P.-F. 919 Syrup Alleviates Postpartum Depression by Modulating the Structure and Metabolism of Gut Microbes and Affecting the Function of the Hippocampal GABA/Glutamate System. Front. Cell. Infect. Microbiol. 2021, 11, 694443. [Google Scholar] [CrossRef]
- Hu, S.; Lin, Z.; Zhao, S.; Zhang, B.; Luo, L.; Zeng, L. Pu-Erh Tea Alleviated Colitis-Mediated Brain Dysfunction by Promoting Butyric Acid Production. Food Chem. Toxicol. 2023, 172, 113594. [Google Scholar] [CrossRef]
- Kaewarsar, E.; Chaiyasut, C.; Lailerd, N.; Makhamrueang, N.; Peerajan, S.; Sirilun, S. Effects of Synbiotic Lacticaseibacillus paracasei, Bifidobacterium breve, and Prebiotics on the Growth Stimulation of Beneficial Gut Microbiota. Foods 2023, 12, 3847. [Google Scholar] [CrossRef]








Disclaimer/Publisher’s Note: The statements, opinions and data contained in all publications are solely those of the individual author(s) and contributor(s) and not of MDPI and/or the editor(s). MDPI and/or the editor(s) disclaim responsibility for any injury to people or property resulting from any ideas, methods, instructions or products referred to in the content. |
© 2025 by the authors. Licensee MDPI, Basel, Switzerland. This article is an open access article distributed under the terms and conditions of the Creative Commons Attribution (CC BY) license (https://creativecommons.org/licenses/by/4.0/).
Share and Cite
Li, W.; Xu, M.; Liu, Y.; Zhang, S.; Wang, J.; Zhang, Z.; Xiao, G.; Wang, R.; Zhang, J.; Xue, H. Lactiplantibacillus plantarum GOLDGUT-HNU082 Alleviates CUMS-Induced Depressive-like Behaviors in Mice by Modulating the Gut Microbiota and Neurotransmitter Levels. Foods 2025, 14, 813. https://doi.org/10.3390/foods14050813
Li W, Xu M, Liu Y, Zhang S, Wang J, Zhang Z, Xiao G, Wang R, Zhang J, Xue H. Lactiplantibacillus plantarum GOLDGUT-HNU082 Alleviates CUMS-Induced Depressive-like Behaviors in Mice by Modulating the Gut Microbiota and Neurotransmitter Levels. Foods. 2025; 14(5):813. https://doi.org/10.3390/foods14050813
Chicago/Turabian StyleLi, Wanggao, Meng Xu, Yaning Liu, Silu Zhang, Jun Wang, Zhizhu Zhang, Guoxun Xiao, Ruimin Wang, Jiachao Zhang, and Hui Xue. 2025. "Lactiplantibacillus plantarum GOLDGUT-HNU082 Alleviates CUMS-Induced Depressive-like Behaviors in Mice by Modulating the Gut Microbiota and Neurotransmitter Levels" Foods 14, no. 5: 813. https://doi.org/10.3390/foods14050813
APA StyleLi, W., Xu, M., Liu, Y., Zhang, S., Wang, J., Zhang, Z., Xiao, G., Wang, R., Zhang, J., & Xue, H. (2025). Lactiplantibacillus plantarum GOLDGUT-HNU082 Alleviates CUMS-Induced Depressive-like Behaviors in Mice by Modulating the Gut Microbiota and Neurotransmitter Levels. Foods, 14(5), 813. https://doi.org/10.3390/foods14050813

