Revealing the Differences in Microbial Community and Quality of High-Temperature Daqu in the Southern Sichuan–Northern Guizhou Region
Abstract
1. Introduction
2. Materials and Methods
2.1. Sample Collection
2.2. Determination of Physicochemical Properties and Enzymatic Activities
2.3. Analysis of Volatile Metabolites by HS-SPME-GC/MS
2.4. Metagenomic Sequencing and Data Processing
2.5. Statistical Analysis and Visualization
3. Results
3.1. Analysis of Physicochemical Properties and Enzymatic Activities
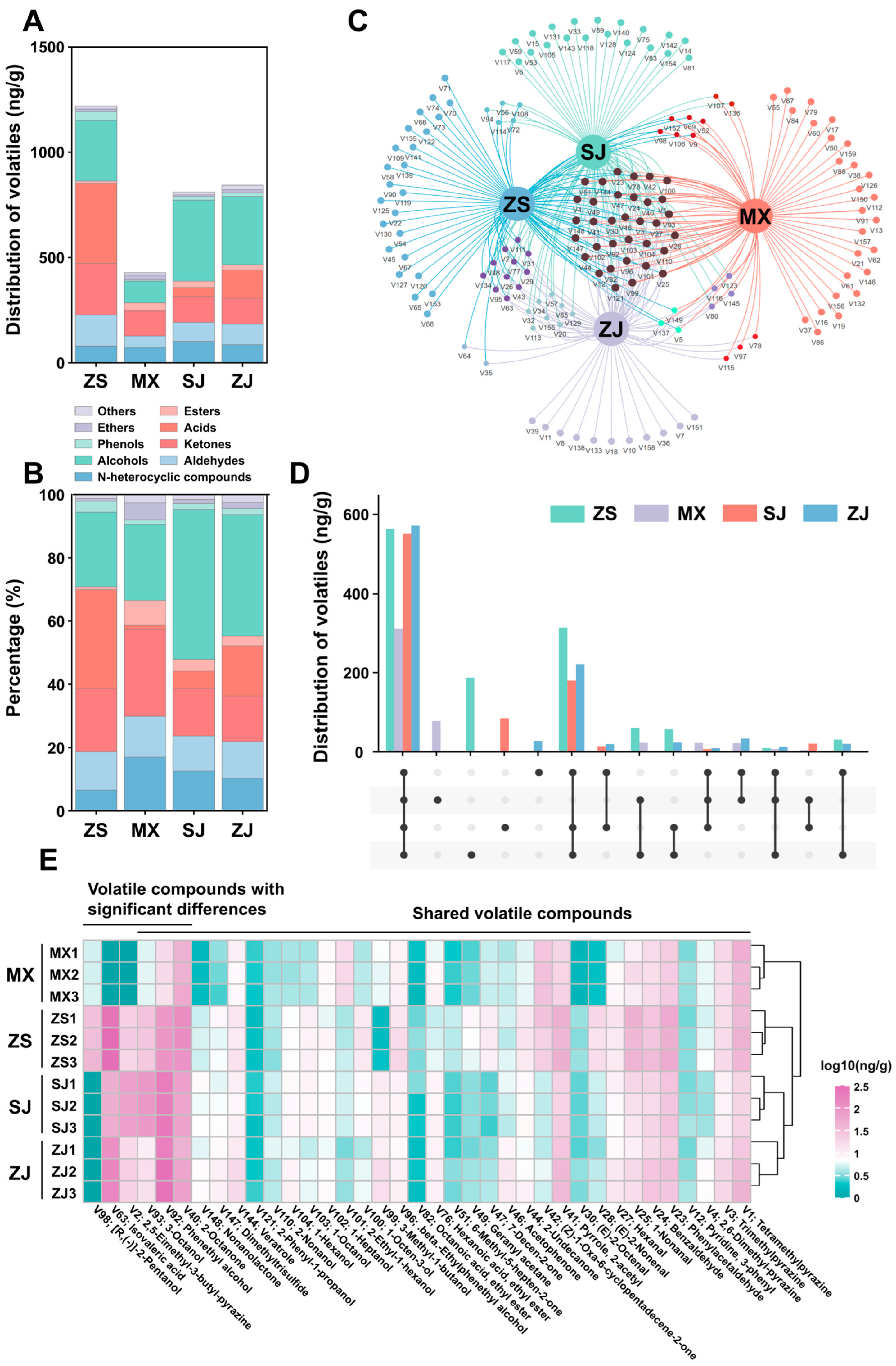
3.2. Analysis of Volatile Compounds
3.3. Analysis of Microbial Community Co-Occurrence Patterns and Microbial Biomarkers in High-Temperature Daqu
3.3.1. Microbial Community Composition and Diversity
3.3.2. Identifying Co-Occurrence Patterns in High-Temperature Daqu Microbial Communities by Network Analysis
3.3.3. Analysis of Shared and Unique Species and Recognition of Biomarkers
3.4. Correlation Among Microbial Community, Physicochemical Properties, and Volatile Compounds in High-Temperature Daqu
3.5. Functional Gene Category by Blasting to COG, CAZy, KEGG Databases
3.5.1. Functional Gene Annotation Based on COG and KEGG Databases
3.5.2. Prediction of Microbial Functions in Daqu Based on KEGG Database
3.5.3. Investigation into Starch Degradation Capacity of Daqu Based on CAZy Database
4. Discussion
5. Conclusions
Supplementary Materials
Author Contributions
Funding
Institutional Review Board Statement
Informed Consent Statement
Data Availability Statement
Conflicts of Interest
References
- Li, Y.; Cheng, Y.; Wang, H.; Hu, X.; Wang, L.; Huang, Y. Diverse Structure and Characteristics of the Fungal Community during the Different Rounds of Jiang-Flavoured Baijiu Production in Moutai Town. LWT 2022, 161, 113313. [Google Scholar] [CrossRef]
- Sakandar, H.A.; Hussain, R.; Khan, Q.F.; Zhang, H. Functional Microbiota in Chinese Traditional Baijiu and Mijiu Qu (Starters): A Review. Food Res. Int. 2020, 138, 109830. [Google Scholar] [CrossRef]
- Zheng, X.-W.; Tabrizi, M.R.; Nout, M.J.R.; Han, B.-Z. Daqu—A Traditional Chinese Liquor Fermentation Starter. J. Inst. Brew. 2011, 117, 82–90. [Google Scholar] [CrossRef]
- Ma, S.; Shang, Z.; Chen, J.; Shen, Y.; Li, Z.; Huang, D.; Luo, H. Differences in Structure, Volatile Metabolites, and Functions of Microbial Communities in Nongxiangxing Daqu from Different Production Areas. LWT 2022, 166, 113784. [Google Scholar] [CrossRef]
- Li, H.; Liu, S.; Liu, Y.; Hui, M.; Pan, C. Functional Microorganisms in Baijiu Daqu: Research Progress and Fortification Strategy for Application. Front. Microbiol. 2023, 14, 1119675. [Google Scholar] [CrossRef] [PubMed]
- Zhu, Q.; Chen, L.; Peng, Z.; Zhang, Q.; Huang, W.; Yang, F.; Du, G.; Zhang, J.; Wang, L. The Differences in Carbohydrate Utilization Ability between Six Rounds of Sauce-Flavor Daqu. Food Res. Int. 2023, 163, 112184. [Google Scholar] [CrossRef]
- Zhao, J.; Yang, Y.; Chen, L.; Zheng, J.; Lv, X.; Li, D.; Fang, Z.; Shen, C.; Mallawaarachchi, V.; Lin, Y.; et al. Quantitative Metaproteomics Reveals Composition and Metabolism Characteristics of Microbial Communities in Chinese Liquor Fermentation Starters. Front. Microbiol. 2023, 13, 1098268. [Google Scholar] [CrossRef]
- Niu, J.; Yang, S.; Shen, Y.; Cheng, W.; Li, H.; Sun, J.; Huang, M.; Sun, B. What Are the Main Factors That Affect the Flavor of Sauce-Aroma Baijiu. Foods 2022, 11, 3534. [Google Scholar] [CrossRef]
- Huang, Y.; Li, D.; Mu, Y.; Zhu, Z.; Wu, Y.; Qi, Q.; Mu, Y.; Su, W. Exploring the Heterogeneity of Community and Function and Correspondence of “Species-Enzymes” among Three Types of Daqu with Different Fermentation Peak-Temperature via High-Throughput Sequencing and Metagenomics. Food Res. Int. 2024, 176, 113805. [Google Scholar] [CrossRef]
- Zhou, Q.; Ma, K.; Song, Y.; Wang, Z.; Fu, Z.; Wang, Y.; Zhang, X.; Cui, M.; Tang, N.; Xing, X. Exploring the Diversity of the Fungal Community in Chinese Traditional Baijiu Daqu Starters Made at Low-, Medium- and High-Temperatures. LWT 2022, 162, 113408. [Google Scholar] [CrossRef]
- Zuo, Q.; Huang, Y.; Guo, M. Evaluation of Bacterial Diversity during Fermentation Process: A Comparison between Handmade and Machine-Made High-Temperature Daqu of Maotai-Flavor Liquor. Ann. Microbiol. 2020, 70, 57. [Google Scholar] [CrossRef]
- Shi, W.; Chai, L.-J.; Zhao, H.; Song, Y.-N.; Mei, J.-L.; He, Y.-X.; Lu, Z.-M.; Zhang, X.-J.; Yang, B.; Wang, S.-T.; et al. Deciphering the Effects of Different Types of High-Temperature Daqu on the Fermentation Process and Flavor Profiles of Sauce-Flavor Baijiu. Food Biosci. 2024, 61, 104917. [Google Scholar] [CrossRef]
- Yang, L.; Fan, W.; Xu, Y. Effects of Storage Period and Season on the Microecological Characteristics of Jiangxiangxing High-Temperature Daqu. Food Res. Int. 2024, 196, 115034. [Google Scholar] [CrossRef] [PubMed]
- Zhang, J.; Liu, S.; Sun, H.; Jiang, Z.; Xu, Y.; Mao, J.; Qian, B.; Wang, L.; Mao, J. Metagenomics-Based Insights into the Microbial Community Profiling and Flavor Development Potentiality of Baijiu Daqu and Huangjiu Wheat Qu. Food Res. Int. 2022, 152, 110707. [Google Scholar] [CrossRef] [PubMed]
- Aguiar-Pulido, V.; Huang, W.; Suarez-Ulloa, V.; Cickovski, T.; Mathee, K.; Narasimhan, G. Metagenomics, Metatranscriptomics, and Metabolomics Approaches for Microbiome Analysis. Evol. Bioinform. 2016, 12, 5–16. [Google Scholar] [CrossRef] [PubMed]
- QB/T 4257-2011; Ministry of Industry and Information Technology of the People’s Republic of China, General Methods of Analysis for Daqu. China Light Industry Press: Beijing, China, 2011.
- GB/T 5521-2008; General Administration of Quality Supervision, Inspection and Quarantine of the People’s Republic of China and Standardization Administration of the People’s Republic of China, Inspection of Grain and Oils–Determination of Alpha-Amylase Activity in Cereal and Cereal Products–Colorimetric Method. China Standards Press: Beijing, China, 2008.
- Zhou, H.; Safdar, B.; Li, H.; Yang, L.; Ying, Z.; Liu, X. Identification of a novel α-amylase inhibitory activity peptide from quinoa protein hydrolysate. Food Chem. 2023, 403, 134434. [Google Scholar] [CrossRef]
- GB 7300.403-2022; State Administration for Market Regulation of the People’s Republic of China and Standardization Administration of the People’s Republic of China, Feed Additives–Part 4: Enzymes–Cellulase. China Standards Press: Beijing, China, 2022.
- GB/T 23527-2009; General Administration of Quality Supervision, Inspection and Quarantine of the People’s Republic of China and Standardization Administration of the People’s Republic of China, Protease preparations. China Standards Press: Beijing, China, 2009.
- DB34/T 2562-2015; Determination of Esterase Activity in Daqu–Enzyme-Linked Immunosorbent Assay (ELISA). Anhui Provincial Bureau of Quality and Technical Supervision: Hefei, China, 2015.
- Wang, Y.; Cai, W.; Wang, W.; Shu, N.; Zhang, Z.; Hou, Q.; Shan, C.; Guo, Z. Analysis of Microbial Diversity and Functional Differences in Different Types of High-Temperature Daqu. Food Sci. Nutr. 2021, 9, 1003–1016. [Google Scholar] [CrossRef]
- Luo, S.; Zhang, Q.; Yang, F.; Lu, J.; Peng, Z.; Pu, X.; Zhang, J.; Wang, L. Analysis of the Formation of Sauce-Flavored Daqu Using Non-Targeted Metabolomics. Front. Microbiol. 2022, 13, 857966. [Google Scholar] [CrossRef]
- Zhang, Y.-T.; Deng, Y.-K.; Zou, Y.-F.; Han, B.-L.; Pu, J.-Z.; Rao, J.-Q.; Huang, D.; Luo, H.-B. Linking Microbial Functional Gene Abundance and Daqu Extracellular Enzyme Activity: Implications for Carbon Metabolism during Fermentation. Foods 2022, 11, 3623. [Google Scholar] [CrossRef] [PubMed]
- Du, Y.; Xin, W.; Xia, Y.; Zhu, M.; Qin, J.; Pan, Z.; Wu, R.; Luo, G.; Wu, P.; Wu, Z.; et al. Analysis of Fermentation Control Factors on Volatile Compounds of Primary Microorganisms in Jiang-flavor Daqu. J. Food Biochem. 2022, 46, e14277. [Google Scholar] [CrossRef]
- Tang, P.; Wang, L.; Zhao, Q.; Lu, J.; Qiao, M.; Li, C.; Xiao, D.; Guo, X. Characterization of Key Aroma Compounds and Relationship between Aroma Compounds and Sensory Attributes in Different Quality of High Temperature Daqu. LWT 2024, 194, 115801. [Google Scholar] [CrossRef]
- Zhang, Y.; Zhang, Z.; Huang, J.; Zhou, R.; Tang, Q.; Jin, Y. Characterizing the Contribution of Strain Specificity to the Microbiota Structure and Metabolites of Muqu and Fresh High-Temperature Daqu. Foods 2024, 13, 3098. [Google Scholar] [CrossRef] [PubMed]
- Yi, Z.; Jin, Y.; Xiao, Y.; Chen, L.; Tan, L.; Du, A.; He, K.; Liu, D.; Luo, H.; Fang, Y.; et al. Unraveling the Contribution of High Temperature Stage to Jiang-Flavor Daqu, a Liquor Starter for Production of Chinese Jiang-Flavor Baijiu, With Special Reference to Metatranscriptomics. Front. Microbiol. 2019, 10, 472. [Google Scholar] [CrossRef] [PubMed]
- Gan, S.-H.; Yang, F.; Sahu, S.K.; Luo, R.-Y.; Liao, S.-L.; Wang, H.-Y.; Jin, T.; Wang, L.; Zhang, P.-F.; Liu, X.; et al. Deciphering the Composition and Functional Profile of the Microbial Communities in Chinese Moutai Liquor Starters. Front. Microbiol. 2019, 10, 1540. [Google Scholar] [CrossRef] [PubMed]
- Li, D.; Huang, W.; Wang, C.; Qiu, S. The Complete Genome Sequence of the Thermophilic Bacterium Laceyella Sacchari FBKL4.010 Reveals the Basis for Tetramethylpyrazine Biosynthesis in Moutai-flavor Daqu. MicrobiologyOpen 2019, 8, e922. [Google Scholar] [CrossRef]
- Yang, Y.; Niu, M.-S.; Yu, H.; Shi, W.; Chai, L.-J.; Lu, Z.-M.; Liu, X.-T.; Shen, C.-H.; Xu, Z.-H.; Wang, S.-T.; et al. Exploring the Contribution of Temperature-Adapted Microbiota to Enzyme Profile of Saccharification in Daqu Using Metagenomics and Metaproteomics. LWT 2024, 197, 115916. [Google Scholar] [CrossRef]
- Deng, L.; Mao, X.; Liu, D.; Ning, X.-Q.; Shen, Y.; Chen, B.; Nie, H.-F.; Huang, D.; Luo, H.-B. Comparative Analysis of Physicochemical Properties and Microbial Composition in High-Temperature Daqu with Different Colors. Front. Microbiol. 2020, 11, 588117. [Google Scholar] [CrossRef] [PubMed]
- Hou, Q.; Wang, Y.; Qu, D.; Zhao, H.; Tian, L.; Zhou, J.; Liu, J.; Guo, Z. Microbial Communities, Functional, and Flavor Differences among Three Different-Colored High-Temperature Daqu: A Comprehensive Metagenomic, Physicochemical, and Electronic Sensory Analysis. Food Res. Int. 2024, 184, 114257. [Google Scholar] [CrossRef] [PubMed]
- Pang, Z.; Li, W.; Hao, J.; Xu, Y.; Du, B.; Zhang, C.; Wang, K.; Zhu, H.; Wang, H.; Li, X.; et al. Correlational Analysis of the Physicochemical Indexes, Volatile Flavor Components, and Microbial Communities of High-Temperature Daqu in the Northern Region of China. Foods 2023, 12, 326. [Google Scholar] [CrossRef]
- Liu, Y.; Wu, J.; Li, H.; Liu, W.; Zhang, Z.; Han, S.; Hou, J.; Pan, C. Combined Microbiome and Metabolomics Analysis of Taorong-Type Baijiu High-Temperature Daqu and Medium-Temperature Daqu. Peerj 2024, 12, e16621. [Google Scholar] [CrossRef]
- Yang, Y.; Wang, S.-T.; Lu, Z.-M.; Zhang, X.-J.; Chai, L.-J.; Shen, C.-H.; Shi, J.-S.; Xu, Z.-H. Metagenomics Unveils Microbial Roles Involved in Metabolic Network of Flavor Development in Medium-Temperature Daqu Starter. Food Res. Int. 2021, 140, 110037. [Google Scholar] [CrossRef] [PubMed]
- Louca, S.; Polz, M.F.; Mazel, F.; Albright, M.B.N.; Huber, J.A.; O’Connor, M.I.; Ackermann, M.; Hahn, A.S.; Srivastava, D.S.; Crowe, S.A.; et al. Function and Functional Redundancy in Microbial Systems. Nat. Ecol. Evol. 2018, 2, 936–943. [Google Scholar] [CrossRef] [PubMed]
- Zhu, Q.; Chen, L.; Peng, Z.; Zhang, Q.; Huang, W.; Yang, F.; Du, G.; Zhang, J.; Wang, L. Analysis of Environmental Driving Factors on Core Functional Community during Daqu Fermentation. Food Res. Int. 2022, 157, 111286. [Google Scholar] [CrossRef] [PubMed]
- Kang, J.; Chen, X.; Han, B.-Z.; Xue, Y. Insights into the Bacterial, Fungal, and Phage Communities and Volatile Profiles in Different Types of Daqu. Food Res. Int. 2022, 158, 111488. [Google Scholar] [CrossRef] [PubMed]
- Xue, R.; Wang, H.; Zhao, D.; Qin, W.; Lin, H.; Ye, Q.; Liu, S. Identification of Heat-Resistant Bacillus Strains in Peppers in Sichuan Province, China. LWT 2023, 174, 114425. [Google Scholar] [CrossRef]
- Yao, S.; Zhai, L.; Xin, C.; Liu, Y.; Xu, L.; Zhang, X.; Zhao, T.; Zhang, L.; Cheng, C. Scopulibacillus daqui Sp. Nov., a Thermophilic Bacterium Isolated from High Temperature Daqu. Int. J. Syst. Evol. Microbiol. 2016, 66, 4723–4728. [Google Scholar] [CrossRef]
- Xia, Y.; Zhu, M.; Du, Y.; Wu, Z.; Gomi, K.; Zhang, W. Metaproteomics Reveals Protein Composition of Multiple Saccharifying Enzymes in Nongxiangxing Daqu and Jiangxiangxing Daqu under Different Thermophilic Temperatures. Int. J. Food Sci. Tech. 2022, 57, 5102–5113. [Google Scholar] [CrossRef]
- Yang, L.; Fan, W.; Xu, Y. Metaproteomics Insights into Traditional Fermented Foods and Beverages. Comp. Rev. Food Sci. Food Safe 2020, 19, 2506–2529. [Google Scholar] [CrossRef]
- Wang, Y.; Yun, J.; Zhou, M.; Wang, Z.; Li, D.; Jia, X.; Gao, Q.; Chen, X.; Xie, G.; Wu, H.; et al. Exploration and Application of Saccharomyces Cerevisiae NJ002 to Improve the Fermentative Capacity of Medium-High Temperature Daqu. Bioresour. Technol. 2023, 23, 101571. [Google Scholar] [CrossRef]
- Wu, S.; Du, H.; Xu, Y. Daqu Microbiota Adaptability to Altered Temperature Determines the Formation of Characteristic Compounds. Int. J. Food Microbiol. 2023, 385, 109995. [Google Scholar] [CrossRef]
- Namli, S.; Sumnu, S.G.; Oztop, M.H. Microwave Glycation of Soy Protein Isolate with Rare Sugar (D-Allulose), Fructose and Glucose. Food Biosci. 2021, 40, 100897. [Google Scholar] [CrossRef]
- Zhu, C.; Cheng, Y.; Zuo, Q.; Huang, Y.; Wang, L. Exploring the Impacts of Traditional Crafts on Microbial Community Succession in Jiang-Flavored Daqu. Food Res. Int. 2022, 158, 111568. [Google Scholar] [CrossRef] [PubMed]
- Shakoor, A.; Zhang, C.; Xie, J.; Yang, X. Maillard Reaction Chemistry in Formation of Critical Intermediates and Flavour Compounds and Their Antioxidant Properties. Food Chem. 2022, 393, 133416. [Google Scholar] [CrossRef] [PubMed]
- Que, Z.; Jin, Y.; Huang, J.; Zhou, R.; Wu, C. Flavor Compounds of Traditional Fermented Bean Condiments: Classes, Synthesis, and Factors Involved in Flavor Formation. Trends Food Sci. Tech. 2023, 133, 160–175. [Google Scholar] [CrossRef]
- Zhang, Q.; Ding, Y.; Gu, S.; Zhu, S.; Zhou, X.; Ding, Y. Identification of Changes in Volatile Compounds in Dry-Cured Fish during Storage Using HS-GC-IMS. Food Res. Int. 2020, 137, 109339. [Google Scholar] [CrossRef]
- Shahidi, F.; Hossain, A. Role of Lipids in Food Flavor Generation. Molecules 2022, 27, 5014. [Google Scholar] [CrossRef]
- Domínguez, R.; Pateiro, M.; Gagaoua, M.; Barba, F.J.; Zhang, W.; Lorenzo, J.M. A Comprehensive Review on Lipid Oxidation in Meat and Meat Products. Antioxidants 2019, 8, 429. [Google Scholar] [CrossRef]
- El-Dalatony, M.M.; Saha, S.; Govindwar, S.P.; Abou-Shanab, R.A.I.; Jeon, B.-H. Biological Conversion of Amino Acids to Higher Alcohols. Trends Biotechnol. 2019, 37, 855–869. [Google Scholar] [CrossRef]
- Xu, Y.; Zhao, J.; Liu, X.; Zhang, C.; Zhao, Z.; Li, X.; Sun, B. Flavor mystery of Chinese traditional fermented baijiu: The great contribution of ester compounds. Food Chem. 2022, 369, 130920. [Google Scholar] [CrossRef]
- Yan, C.; Zhang, L.; Ran, M.; Huang, Z.; Zeng, Y.; Shi, B. Research methods of enzymes and research progress of functional enzymes in Baijiu Daqu. Food Ferment. Ind. 2025, 51, 368–375. [Google Scholar]
- Huang, P.; Jin, Y.; Liu, M.; Peng, L.; Yang, G.; Luo, Z.; Jiang, D.; Zhao, J.; Zhou, R.; Wu, C. Exploring the Successions in Microbial Community and Flavor of Daqu during Fermentation Produced by Different Pressing Patterns. Foods 2023, 12, 2603. [Google Scholar] [CrossRef] [PubMed]
- Li, F.; Li, C.; Lv, W. Effect of Inoculated Daqu on the Spontaneous Fermentation of Chinese Liquor. Food Res. Int. 2023, 173, 113321. [Google Scholar]









Disclaimer/Publisher’s Note: The statements, opinions and data contained in all publications are solely those of the individual author(s) and contributor(s) and not of MDPI and/or the editor(s). MDPI and/or the editor(s) disclaim responsibility for any injury to people or property resulting from any ideas, methods, instructions or products referred to in the content. |
© 2025 by the authors. Licensee MDPI, Basel, Switzerland. This article is an open access article distributed under the terms and conditions of the Creative Commons Attribution (CC BY) license (https://creativecommons.org/licenses/by/4.0/).
Share and Cite
Yan, C.; Huang, Z.; Tu, R.; Zhang, L.; Wu, C.; Wang, S.; Huang, P.; Zeng, Y.; Shi, B. Revealing the Differences in Microbial Community and Quality of High-Temperature Daqu in the Southern Sichuan–Northern Guizhou Region. Foods 2025, 14, 570. https://doi.org/10.3390/foods14040570
Yan C, Huang Z, Tu R, Zhang L, Wu C, Wang S, Huang P, Zeng Y, Shi B. Revealing the Differences in Microbial Community and Quality of High-Temperature Daqu in the Southern Sichuan–Northern Guizhou Region. Foods. 2025; 14(4):570. https://doi.org/10.3390/foods14040570
Chicago/Turabian StyleYan, Cheng, Zhangjun Huang, Rongkun Tu, Liqiang Zhang, Chongde Wu, Songtao Wang, Ping Huang, Yunhang Zeng, and Bi Shi. 2025. "Revealing the Differences in Microbial Community and Quality of High-Temperature Daqu in the Southern Sichuan–Northern Guizhou Region" Foods 14, no. 4: 570. https://doi.org/10.3390/foods14040570
APA StyleYan, C., Huang, Z., Tu, R., Zhang, L., Wu, C., Wang, S., Huang, P., Zeng, Y., & Shi, B. (2025). Revealing the Differences in Microbial Community and Quality of High-Temperature Daqu in the Southern Sichuan–Northern Guizhou Region. Foods, 14(4), 570. https://doi.org/10.3390/foods14040570

