The Quality and Starch Digestibility of Multi-Grain Noodles Are Regulated by the Additive Amount of Dendrobium Officinale
Abstract
1. Introduction
2. Materials and Methods
2.1. Materials
2.2. Preparation of Dendrobium Officinale Powder
2.3. Preparation of Multi-Grain Noodles
2.4. Cooking Quality Test of Noodles
2.5. Texture Profile Analysis (TPA) of Noodles
2.6. Sensory Evaluation of Noodles
2.7. Gelatinization Degree Measurement of Noodles
2.8. Determination of In Vitro Digestion Characteristics of Noodle Starch
2.9. X-Ray Diffraction (XRD) Analysis
2.10. Fourier Transform Infrared Spectroscopy (FTIR) Analysis
2.11. Nuclear Magnetic Resonance (NMR) Analysis
2.12. Size-Exclusion High-Performance Liquid Chromatography (SE-HPLC) Analysis of Noodle Proteins
2.13. Microstructure Analysis by Confocal Laser Scanning Microscope (CLSM)
2.14. Particle Size Determination
2.15. Determination of Water Migration and Distribution in Cooked Noodles
2.16. Statistical Analysis
3. Results and Discussion
3.1. Quality Characteristics of the Noodles
3.1.1. Cooking Quality
3.1.2. Textural Properties
3.1.3. Sensory Quality
3.2. Starch Properties of the Noodles
3.2.1. Gelatinization Property
3.2.2. In Vitro Digestive Characteristics of Noodle Starch
3.2.3. Order Degree and Helical Structure of Noodle Starch
3.3. Polymerization Degree and Secondary Structure of Proteins in the Cooked Noodles

3.4. Microstructure Characteristics of the Cooked Noodles

3.5. Particle Size Distribution of the Cooked Noodles
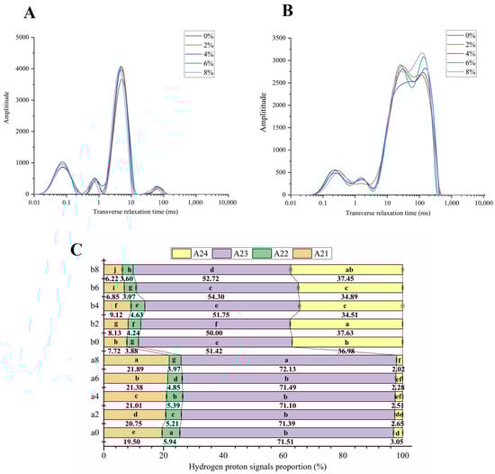
3.6. Water Distribution of the Noodles

4. Conclusions
Supplementary Materials
Author Contributions
Funding
Institutional Review Board Statement
Informed Consent Statement
Data Availability Statement
Acknowledgments
Conflicts of Interest
References
- Barak, S.; Mudgil, D.; Khatkar, B. Effect of compositional variation of gluten proteins and rheological characteristics of wheat flour on the textural quality of white salted noodles. Int. J. Food Prop. 2014, 17, 731–740. [Google Scholar] [CrossRef]
- Liu, S.; Li, Y.; Obadi, M.; Jiang, Y.; Chen, Z.; Jiang, S.; Xu, B. Effect of steaming and defatting treatments of oats on the processing and eating quality of noodles with a high oat flour content. J. Cereal Sci. 2019, 89, 102794. [Google Scholar] [CrossRef]
- Flander, L.; Salmenkallio Marttila, M.; Suortti, T.; Autio, K. Optimization of ingredients and baking process for improved wholemeal oat bread quality. LWT Food Sci. Technol. 2007, 40, 860–870. [Google Scholar] [CrossRef]
- Zheng, M.; Xiao, Y.; Yang, S.; Liu, H.; Liu, M.; Yaqoob, S.; Xu, X.; Liu, J. Effects of heat–moisture, autoclaving, and microwave treatments on physicochemical properties of proso millet starch. Carbohydr. Polym. 2020, 8, 735–743. [Google Scholar] [CrossRef]
- Li, M.; Luo, L.J.; Zhu, K.X.; Guo, X.N.; Peng, W.; Zhou, H.M. Effect of vacuum mixing on the quality characteristics of fresh noodles. Food Eng. 2012, 110, 525–531. [Google Scholar] [CrossRef]
- Yahata, E.; Sawatari, Y.; Sugiyama, H.; Hanaoka, A.; Yokota, A.; Saruyama, H. Change of Proteins in Instant Chinese Noodle by the Fermentation of Lactobacillus plantarum NRIC 0380 Affects the Noodle Quality. Food Sci. Technol. Res. 2008, 14, 285–292. [Google Scholar] [CrossRef]
- Obadi, M.; Zhang, J.; Xu, B. The role of inorganic salts in dough properties and noodle quality—A review. Food Res. Int. 2022, 157, 111278. [Google Scholar] [CrossRef]
- Li, M.; Zhu, K.X.; Zhou, H.M. Research progress of natural additives in noodles. Cereal Feed Ind. 2010, 10, 37–40. [Google Scholar]
- Liu, B.; Fan, H.; Shao, T.; Wang, D.; Zhang, Y.; Liu, T. Tremella fuciformis Polysaccharides Inhibited Water Migration and Adhesion in Fresh Wet Noodles. Food Sci. 2023, 44, 8. [Google Scholar]
- Li, H.; Hao, Y.P.; Dai, Y.; Chen, Z.Z.; Ping, Y.L.; Zhao, B.B. Effects of protein-polysaccharide extracted from Auricularia auricula-judae mushroom on the quality characteristics of Chinese wheat noodles. LWT 2023, 182, 114783. [Google Scholar] [CrossRef]
- Hu, Z.; Mai, S.; Lu, W.; Fang, Y. Effect of carrageenan on quality of low-sodium noodles. South China Fish. Sci. 2022, 18, 8. [Google Scholar]
- Zhou, Y.; Cao, H.; Hou, M.; Nirasawa, S.; Tatsumi, E.; Foster, T.J.; Cheng, Y. Effect of konjac glucomannan on physical and sensory properties of noodles made from low-protein wheat flour. Food Res. Int. 2013, 51, 879–885. [Google Scholar] [CrossRef]
- Zhao, Y.; Liu, Y.; Lan, X.M.; Xu, G.L.; Sun, Y.Z.; Li, F.; Liu, H.N. Effect of Dendrobium officinale Extraction on Gastric Carcinogenesis in Rats. J. Pharm. Res. 2016, 40, 44–51. [Google Scholar] [CrossRef] [PubMed]
- Cui, M.f.; Zhang, Y.; Zhang, Z.y.; Xu, H.m.; Liu, C.; Cheng, Y.; Li, J.x.; Liu, H.h.; He, C.; Guo, Q.b.; et al. Computational Simulation of Interaction Mechanism between Dendrobium officinale Polysaccharide and Toll-like Receptor 4. Food Res. Dev. 2024, 45, 15–21. [Google Scholar]
- Tao, Z.; Lu, N.; Wu, X.; Huang, Y.; Xiao, Y.; Wang, X. Research progress on chemical constituents and pharmacological action of Dendrobium. J. Pharm. Res. 2021, 40, 44–51. [Google Scholar]
- Zhou, M.; Zhang, Z.; Zheng, X.; Liang, J.; Zhang, C. Application Value and Development and Utilization of Dendrobium officinale Leaves. Farm Prod. Process. 2023, 17, 77–80. [Google Scholar]
- Yang, Y.; Wang, G.; Liu, L.; Zhang, Q.; Pan, J. Preliminary Study on the Quality of Health Noodles with Dendrobium officinale. Mod. Food 2020, 16, 218–221. [Google Scholar]
- Guo, X.N.; Gao, F.; Zhu, K.X. Effect of fresh egg white addition on the quality characteristics and protein aggregation of oat noodles. Food Chem. 2020, 330, 127319. [Google Scholar] [CrossRef]
- Min, J.K.; Chung, S.J.; Kim, S.S. The Effects of Transglutaminase and Refrigerated Storage on the Physicochemical Properties of Whole Wheat Dough and Noodles. Foods 2021, 10, 1675. [Google Scholar] [CrossRef]
- B/T 10137-93; Wheat flour for Noodles. Ministry of Commerce of the People’s Republic of China Industry Standard: Beijing, China, 1993.
- Birch, G.G.; Priestley, R.J. Degree of Gelatinisation of Cooked Rice. Starch-Starke 1973, 25, 98–100. [Google Scholar] [CrossRef]
- Chen, S.; Qiu, Z.; Yang, Y.; Wu, J.; Jiao, W.; Chen, Y.; Jin, C. Revisiting the Evolution of Multi-Scale Structures of Starches with Different Crystalline Structures During Enzymatic Digestion. Foods 2024, 13, 3291. [Google Scholar] [CrossRef] [PubMed]
- Goñi, I.; Garcia-Alonso, A.; Saura-Calixto, F. A starch hydrolysis procedure to estimate glycemic index. Nutr. Res. 1997, 17, 427–437. [Google Scholar] [CrossRef]
- Peng, P.; Wang, X.; Zou, X.; Zhang, X.; Hu, X. Dynamic behaviors of protein and starch and interactions associated with glutenin composition in wheat dough matrices during sequential thermo-mechanical treatments. Food Res. Int. 2022, 154, 110986. [Google Scholar] [CrossRef]
- Diop, C.I.K.; Li, H.L.; Xie, B.J.; Shi, J. Effects of acetic acid/acetic anhydride ratios on the properties of corn starch acetates. Food Chem. 2011, 126, 1662–1669. [Google Scholar] [CrossRef] [PubMed]
- Ma, Y.; Chen, R.; Chen, Z.; Wang, Z.; Chen, J.; Zhang, S. Probing covalent and non-covalent interactions between vanillic acid and starch and their effects on digestibility by solid-state NMR. Int. J. Biol. Macromol. 2023, 251, 126304. [Google Scholar] [CrossRef] [PubMed]
- Jia, R.; Zhang, M.; Yang, T.; Ma, M.; Sun, Q.; Li, M. Evolution of the morphological, structural, and molecular properties of gluten protein in dough with different hydration levels during mixing. Food Chem. X 2022, 15, 100448. [Google Scholar] [CrossRef] [PubMed]
- Olakanmi, S.J.; Jayas, D.S.; Paliwal, J.; Aluko, R.E. Impact of Particle Size on the Physicochemical, Functional, and In Vitro Digestibility Properties of Fava Bean Flour and Bread. Foods 2024, 13, 2862. [Google Scholar] [CrossRef]
- Liu, L.; Shi, Z.; Wang, X.; Ren, T.; Ma, Z.; Li, X.; Xu, B.; Hu, X. Interpreting the correlation between repeated sheeting process and wheat noodle qualities: From water molecules movement perspective. LWT 2021, 151, 112219. [Google Scholar] [CrossRef]
- Saka, M.; Özkaya, B.; Saka, İ. The effect of bread-making methods on functional and quality characteristics of oat bran blended bread. Int. J. Gastron. Food Sci. 2021, 26, 100439. [Google Scholar] [CrossRef]
- Zhang, H.; Sun, S.; Ai, L. Physical barrier effects of dietary fibers on lowering starch digestibility. Curr. Opin. Food Sci. 2022, 48, 100940. [Google Scholar] [CrossRef]
- Jang, A.; Kim, J.Y.; Lee, S. Rheological, thermal conductivity, and microscopic studies on porous-structured noodles for shortened cooking time. LWT 2016, 74, 1–6. [Google Scholar] [CrossRef]
- Chen, M.; Sun, Y.; Zhao, Y. Study on the moisturizing properties of Dendrobium officinale extract. J. Shanghai Univ. Tradit. Chin. Med. 2015, 29, 70–73. [Google Scholar]
- Donmez, D.; Pinho, L.; Patel, B.; Desam, P.; Campanella, O.H. Characterization of starch–water interactions and their effects on two key functional properties: Starch gelatinization and retrogradation. Curr. Opin. Food Sci. 2021, 39, 103–109. [Google Scholar] [CrossRef]
- Han, W.; Ma, S.; Li, L.; Zheng, X.; Wang, X. Impact of wheat bran dietary fiber on gluten and gluten-starch microstructure formation in dough. Food Hydrocoll. 2019, 95, 292–297. [Google Scholar] [CrossRef]
- Nawrocka, A.; Szymańska Chargot, M.; Miś, A.; Wilczewska, A.Z.; Markiewicz, K.H. Effect of dietary fibre polysaccharides on structure and thermal properties of gluten proteins—A study on gluten dough with application of FT-Raman spectroscopy, TGA and DSC. Food Hydrocoll. 2017, 69, 410–421. [Google Scholar] [CrossRef]
- Bresciani, A.; Emide, D.; ORCID, F.; Fessas, D.; Iametti, S.; Barbiroli, A.; Marti, A. Impact of Thermal Treatment on the Starch-Protein Interplay in Red Lentils: Connecting Molecular Features and Rheological Properties. Molecules 2022, 27, 1266. [Google Scholar] [CrossRef] [PubMed]
- Tudoricǎ, C.M.; Kuri, V.; Brennan, C.S. Nutritional and physicochemical characteristics of dietary fiber enriched pasta. J. Agric. Food Chem. 2002, 50, 347. [Google Scholar] [CrossRef] [PubMed]
- Brennan, C.S.; Carmen, M.T. Evaluation of potential mechanisms by which dietary fibre additions reduce the predicted glycaemic index of fresh pastas. Int. J. Food Sci. Technol. 2010, 43, 2151–2162. [Google Scholar] [CrossRef]
- Chi, C.; Li, X.; Huang, S.; Chen, L.; Zhang, Y.; Li, L.; Miao, S. Basic principles in starch multi-scale structuration to mitigate digestibility: A review. Trends Food Sci. Technol. 2021, 109, 154–168. [Google Scholar] [CrossRef]
- Ren, N.; Ma, Z.; Xu, J.; Hu, X. Insights into the supramolecular structure and techno-functional properties of starch isolated from oat rice kernels subjected to different processing treatments. Food Chem. 2020, 317, 126464. [Google Scholar] [CrossRef]
- Lin, L.; Yang, H.; Chi, C.; Ma, X. Effect of protein types on structure and digestibility of starch-protein-lipids complexes. LWT 2020, 134, 110175. [Google Scholar] [CrossRef]
- Han, Z.; Li, Y.; Luo, D.H.; Zhao, Q.; Cheng, J.H.; Wang, J.H. Structural variations of rice starch affected by constant power microwave treatment. Food Chem. 2021, 359, 129887. [Google Scholar] [CrossRef] [PubMed]
- Flores Morales, A.; Jiménez Estrada, M.; Mora Escobedo, R. Determination of the structural changes by FT-IR, Raman, and CP/MAS 13C NMR spectroscopy on retrograded starch of maize tortillas. Carbohydr. Polym. 2012, 87, 61–68. [Google Scholar] [CrossRef] [PubMed]
- Zou, X.; Wang, X.; Zhang, M.; Peng, P.; Ma, Q.; Hu, X. Pre-baking-steaming of oat induces stronger macromolecular interactions and more resistant starch in oat-buckwheat noodle. Food Chem. 2023, 400, 134045. [Google Scholar] [CrossRef] [PubMed]
- Liu, T.; Gao, X.; Li, L.; Du, D.; Cheng, X.; Zhao, Y.; Liu, Y.; Li, X. Effects of HMW-GS at Glu-B1 locus on the polymerization of glutenin during grain development and on the secondary and micro-structures of gluten in wheat (Triticum aestivum L.). J. Cereal Sci. 2016, 72, 101–107. [Google Scholar] [CrossRef]
- Jazaeri, S.; Bock, J.E.; Bagagli, M.P.; Iametti, S.; Bonomi, F.; Seetharaman, K. Structural Modifications of Gluten Proteins in Strong and Weak Wheat Dough During Mixing. Cereal Chem. 2015, 92, 105–113. [Google Scholar] [CrossRef]
- Misra, N.N.; Kaur, S.; Tiwari, B.K.; Kaur, A.; Singh, N.; Cullen, P.J. Atmospheric pressure cold plasma (ACP) treatment of wheat flour. Food Hydrocoll. 2015, 44, 115–121. [Google Scholar] [CrossRef]
- An, D.; Li, H.; Li, D.; Zhang, D.; Huang, Y.; Obadi, M.; Xu, B. The relation between wheat starch properties and noodle springiness: From the view of microstructure quantitative analysis of gluten-based network. Food Chem. 2022, 393, 133396. [Google Scholar] [CrossRef]
- Chen, Z.; Shen, J.; Yang, Y.; Wang, H.; Xu, B. Intact aleurone cells limit the hydrolysis of endogenous lipids in wheat bran during storage. Food Res. Int. 2022, 161, 111799. [Google Scholar] [CrossRef]
- Li, M.; Daygon, V.D.; Solah, V.; Dhital, S. Starch granule size: Does it matter? Crit. Rev. Food Sci. Nutr. 2023, 63, 3683–3703. [Google Scholar] [CrossRef]
- Singh, N.; Kaur, S.; Isono, N.; Ichihashi, Y.; Noda, T.; Kaur, A.; Rana, J.C. Diversity in characteristics of starch amongst rice bean (Vigna umbellate) germplasm: Amylopectin structure, granules size distribution, thermal and rheology. Food Res. Int. 2012, 46, 194–200. [Google Scholar] [CrossRef]
- Warren, F.J.; Royall, P.G.; Gaisford, S.; Butterworth, P.J.; Ellis, P.R. Binding interactions of α-amylase with starch granules: The influence of supramolecular structure and surface area. Carbohydr. Polym. 2011, 86, 1038–1047. [Google Scholar] [CrossRef]
- Geertrui, M.B.; Bert, L.; Lomme, J.D.; Ellen, F.; Brian, P.H.; Jan, A.D.; Geertrui, M. Assignments of proton populations in dough and bread using NMR relaxometry of starch, gluten, and flour model systems. J. Agric. Food Chem. 2012, 60, 5461–5470. [Google Scholar]




| Sample | Total Starch (%) | Protein (%) | Fat (%) | Dietary Fiber (%) | Polyphenol (%) | Flavone (%) |
|---|---|---|---|---|---|---|
| Wheat flour | 73.30 ± 2.11 a | 11.20 ± 1.81 b | 1.20 ± 0.89 c | 3.17 ± 0.24 d | 0.14 ± 0.31 c | 0.16 ± 0.29 c |
| Common buckwheat flour | 48.74 ± 0.01 c | 14.17 ± 0.00 a | 3.67 ± 0.19 b | 5.45 ± 0.00 c | 0.52 ± 0.11 a | 1.09 ± 0.02 a |
| Oat flour | 59.85 ± 1.02 b | 13.20 ± 0.56 ab | 5.92 ± 0.81 a | 8.26 ± 0.56 b | 0.06 ± 0.23 d | 0.14 ± 0.17 c |
| Dendrobium officinale | 9.45 ± 0.21 d | 5.99 ± 0.04 c | 1.15 ± 0.01 c | 59.81 ± 0.52 a | 0.35 ± 0.17 b | 0.19 ± 0.11 b |
| Additive Amount of DO (%) | Cooking Time (min) | Water Absorption (%) | Cooking Loss (%) |
|---|---|---|---|
| 0 | 3.00 | 67.42 ± 1.26 e | 17.68 ± 0.86 a |
| 2 | 3.25 | 80.78 ± 0.91 d | 15.42 ± 1.26 b |
| 4 | 3.25 | 83.73 ± 1.07 c | 13.75 ± 0.44 c |
| 6 | 3. 5 | 85.48 ± 0.86 b | 12.89 ± 3.11 c |
| 8 | 3.75 | 87.33 ± 0.59 a | 9.25 ± 2.28 d |
| Additive Amount of DO (%) | Color and Luster | Apparent State | Oral (Soft and Hard) | Toughness | Stickiness | Smoothness | Palatability | Total Points |
|---|---|---|---|---|---|---|---|---|
| 0 | 8.5 ± 0.4 a | 8.6 ± 0.5 a | 14.8 ± 0.4 c | 16.9 ± 0.6 d | 16.0 ± 0.4 c | 3.6 ± 1.1 c | 4.5 ± 0.7 a | 73.2 ± 0.6 c |
| 2 | 8.0 ± 0.7 b | 8.0 ± 0.8 b | 16.7 ± 0.5 b | 18.1 ± 0.5 b | 16.1 ± 1.0 c | 3.7 ± 0.4 c | 4.0 ± 1.0 b | 74.6 ± 0.72 b |
| 4 | 7.8 ± 1.0 b | 7.5 ± 0.7 c | 17.4 ± 0.5 a | 20.0 ± 0.6 a | 16.9 ± 0.6 b | 4.0 ± 0.7 b | 3.8 ± 0.9 c | 77.4 ± 0.62 a |
| 6 | 7.5 ± 0.8 c | 7.1 ± 0.5 d | 15.0 ± 0.3 c | 17.4 ± 0.4 c | 17.2 ± 0.7 b | 4.6 ± 0.8 a | 3.6 ± 0.4 c | 72.3 ± 0.51 c |
| 8 | 7.4 ± 0.5 bc | 7.0 ± 0.8 d | 13.3 ± 0.6 d | 16.5 ± 0.3 d | 18.5 ± 0.4 a | 4.5 ± 0.6 a | 3.1 ± 0.3 d | 70.3 ± 0.97 d |
| Additive Amount of Dendrobium Officinale (%) | Long Range Order Degree by XRD | Short-Range Order Degree by FTIR | Double Helix (%) | Single Helix (%) | Amorphous Region (%) | |
|---|---|---|---|---|---|---|
| The Relative Crystallinity (%) | DD (995/1022 cm−1) | DO (1047/1022 cm−1) | ||||
| 0 | 12.79 ± 0.21 c | 1.0651 ± 0.0022 c | 1.0827 ± 0.0036 e | 53.62 ± 0.43 c | 0.71 ± 0.07 d | 9.57 ± 0.29 c |
| 2 | 14.30 ± 0.39 b | 1.0782 ± 0.0017 c | 1.1005 ± 0.0004 d | 55.45 ± 1.01 b | 0.86 ± 0.08 cd | 8.03 ± 0.57 d |
| 4 | 15.76 ± 0.68 a | 1.2372 ± 0.0020 ab | 1.2266 ± 0.0030 b | 57.36 ± 0.70 a | 0.98 ± 0.05 c | 9.24 ± 0.70 c |
| 6 | 13.03 ± 0.24 c | 1.2019 ± 0.0034 b | 1.2073 ± 0.0044 c | 52.47 ± 0.65 cd | 1.31 ± 0.22 b | 10.62 ± 0.25 b |
| 8 | 11.06 ± 0.46 d | 1.2638 ± 0.0034 a | 1.2431 ± 0.0038 a | 51.64 ± 0.83 d | 1.98 ± 0.15 a | 12.31 ± 0.62 a |
| Additive Amount of DO (%) | D10 (µm) | D50 (µm) | D90 (µm) |
|---|---|---|---|
| 0 | 6.64 ± 0.30 d | 32.83 ± 0.25 e | 159.60 ± 0.19 e |
| 2 | 7.71 ± 0.15 c | 37.13 ± 0.35 d | 172.00 ± 0.08 d |
| 4 | 7.91 ± 0.25 c | 39.68 ± 0.42 c | 180.15 ± 0.19 c |
| 6 | 8.36 ± 0.07 b | 44.17 ± 0.18 b | 190.90 ± 1.13 b |
| 8 | 8.67 ± 0.16 a | 47.85 ± 0.48 a | 217.80 ± 0.09 a |
Disclaimer/Publisher’s Note: The statements, opinions and data contained in all publications are solely those of the individual author(s) and contributor(s) and not of MDPI and/or the editor(s). MDPI and/or the editor(s) disclaim responsibility for any injury to people or property resulting from any ideas, methods, instructions or products referred to in the content. |
© 2025 by the authors. Licensee MDPI, Basel, Switzerland. This article is an open access article distributed under the terms and conditions of the Creative Commons Attribution (CC BY) license (https://creativecommons.org/licenses/by/4.0/).
Share and Cite
Zhang, X.; Peng, P.; Ma, Q.; Niu, S.; Duan, S.; Zhang, Y.; Hu, X.; Wang, X. The Quality and Starch Digestibility of Multi-Grain Noodles Are Regulated by the Additive Amount of Dendrobium Officinale. Foods 2025, 14, 413. https://doi.org/10.3390/foods14030413
Zhang X, Peng P, Ma Q, Niu S, Duan S, Zhang Y, Hu X, Wang X. The Quality and Starch Digestibility of Multi-Grain Noodles Are Regulated by the Additive Amount of Dendrobium Officinale. Foods. 2025; 14(3):413. https://doi.org/10.3390/foods14030413
Chicago/Turabian StyleZhang, Xinyu, Pai Peng, Qianying Ma, Shance Niu, Shande Duan, Yimeng Zhang, Xinzhong Hu, and Xiaolong Wang. 2025. "The Quality and Starch Digestibility of Multi-Grain Noodles Are Regulated by the Additive Amount of Dendrobium Officinale" Foods 14, no. 3: 413. https://doi.org/10.3390/foods14030413
APA StyleZhang, X., Peng, P., Ma, Q., Niu, S., Duan, S., Zhang, Y., Hu, X., & Wang, X. (2025). The Quality and Starch Digestibility of Multi-Grain Noodles Are Regulated by the Additive Amount of Dendrobium Officinale. Foods, 14(3), 413. https://doi.org/10.3390/foods14030413

