Next Article in Journal
Sustainable Approach to Prolong Cold Storage Shelf Life of Plant-Based Meat Using Lactic Acid Bacteria
Previous Article in Journal
Is the Planeterranean Diet the Key Driver Towards Health and Environment Promotion? A Narrative Review
 
 
Font Type:
Arial Georgia Verdana
Font Size:
Aa Aa Aa
Line Spacing:
Column Width:
Background:
Article

Impact of Aspergillus Species on Microbial Community Dynamics and Their Associations with Fermentation Properties in Fermented Walnut-Based Soy Sauce

1
School of Biological and Chemical Engineering, Zhejiang University of Science & Technology, Hangzhou 310023, China
2
Department of Food Science and Engineering, National University of Singapore, Singapore 117542, Singapore
3
College of Biosystems Engineering and Food Science, Zhejiang University, Hangzhou 310058, China
4
Wushi Xianhong Food Brewing Co., Ltd., Aksu 843400, China
*
Author to whom correspondence should be addressed.
Foods 2025, 14(22), 3921; https://doi.org/10.3390/foods14223921
Submission received: 13 October 2025 / Revised: 10 November 2025 / Accepted: 15 November 2025 / Published: 17 November 2025
(This article belongs to the Section Food Microbiology)

Abstract

This study investigated microbial community dynamics and their links to fermentation traits in solid-state fermentation of walnut -based soy sauce (WSS) using walnut meal-soybean meal mixtures. Via 16S rRNA sequencing and molecular docking, it analyzed the effects of three distinct starter culture treatments—Aspergillus oryzae (AO), Aspergillus niger (AN), and mixed starter culture (A. oryzae + A. niger, ON)—as well as fermentation duration on microbial diversity and physicochemical properties, aiming to clarify microbial-driven quality mechanisms. Physicochemical analysis demonstrated superior fermentation performance in the AO group, showing significantly higher amino nitrogen (NH3-N) accumulation (0.23 g/100 mL) and protease activity (30.5 U/mL) compared to the AN group, with the mixed inoculation group (ON) exhibiting intermediate results, indicating A. oryzae’s dominant role in mixed fermentation. Via PCA and Shannon index, microbial diversity analyses revealed starter cultures shaped microbial community structure: Enterococcus and Staphylococcaceae were enriched by AO starter, and Klebsiella dominated in AN group. Additionally, temporal succession of the microbiota occurred during post-fermentation of WSS, with Lactobacillales, Staphylococcus, and special flavor-producing functional flora dominating early, middle, and later stages, respectively. Staphylococcus positively correlated with protease activity and amino nitrogen, critical for quality. Molecular docking showed major walnut polyphenols significantly affected protease activity, aiding process optimization. This research provides theoretical foundations for improving WSS production and enriches understanding of solid-state fermentation microbial ecology.

1. Introduction

Solid-state fermentation, as a gem of traditional Chinese food processing techniques, has given rise to a series of fermented products with unique flavors and cultural significance, such as soy sauce, vinegar, and baijiu. Among these, soy sauce stands out as an ideal model for analyzing the microbial ecosystem of solid-state fermentation due to its complex microbial interaction network and rich flavor compounds [1]. The fermentation of soy sauce occurs in two main stages: koji-making and moromi fermentation. Microbial enzymes hydrolyze macromolecules into smaller units, which further undergo biochemical reactions to produce flavor compounds, contributing to the characteristic flavor and quality of soy sauce [2]. In the microbial community of soy sauce fermentation, molds, yeasts, and bacteria work synergistically. A. oryzae (AO), as the core microorganism in the koji-making stage, secretes various extracellular enzymes, particularly proteases and amylases, playing a pivotal role in the degradation of proteins and starch in the raw materials [3]. By contrast, A. niger, a versatile auxiliary mold widely used in traditional fermented foods, possesses a distinct enzyme system that complements AO’s functions. AN is particularly proficient in secreting glycoside hydrolases, including cellulases, hemicellulases, and pectinases, which can break down complex polysaccharides in plant-based substrates—substances that AO struggles to decompose efficiently. Additionally, AN produces acidic proteases (optimal pH 2.0–5.0) that retain activity in slightly acidic microenvironments, a trait that may adapt to the dynamic pH changes during WSS fermentation [4].
Recently, the demand for functional foods has driven interest in novel soy sauces derived from walnut meal, a byproduct of walnut oil production. Rich in proteins, unsaturated fatty acids, minerals, and polyphenols (e.g., ellagic acid, catechins), walnut meal offers potential health benefits, including antioxidant and anti-inflammatory effects [5]. However, in terms of protein composition, soybean meal typically contains 40–50% protein with a balanced amino acid profile, particularly high in lysine [6]. During soy sauce fermentation, proteases secreted by microorganisms like A. oryzae efficiently hydrolyze soybean proteins into peptides and free amino acids, contributing to the rich umami flavor of soy sauce [7]. In contrast, walnut meal has a protein content of around 40%, similar to soybean meal, but its amino acid composition is distinct. Walnut protein is rich in arginine and glutamic acid [8], where arginine has positive physiological effects such as vasodilation and immune regulation, while glutamic acid serves as a precursor for the umami compound monosodium glutamate [9]. However, walnut meal is deficient in sulfur-containing amino acids, potentially limiting the synthesis of related flavor compounds. Its proteins are mainly glutelin and prolamins, which resist hydrolysis. Moreover, polyphenols may modify the fermentation microenvironment through protein complexation or enzyme inhibition [10]. Soybean meal contains fermentable sugars that serve as essential energy sources for microbial growth during initial fermentation, critically influencing soy sauce production [11]. Walnut meal, on the other hand, is rich in polysaccharides like cellulose and hemicellulose. These complex polysaccharide structures are difficult to efficiently break down by conventional strains like A. oryzae in traditional soy sauce fermentation systems, limiting raw material utilization [12]. These differences result in significant distinctions between WSS and traditional soy sauce in terms of fermentation efficiency and flavor formation mechanisms. However, the dynamic changes in microbial communities and their associations with metabolic products in WSS have yet to be systematically elucidated.
Currently, analyzing the composition and changes in microorganisms in traditional fermented foods plays a vital role in understanding production efficiency, quality characteristics, flavor, and safety [13]. Advances in omics technologies such as metagenomics, transcriptomics, and metabolomics have made research on fermentation techniques and the efficiency and mechanisms of product conversion and synthesis more mature [14]. Microbial omics technologies have revealed that the high expression of protease genes in A. oryzae is key to the efficient degradation of proteins in traditional soy sauce fermentation [15]. Additionally, in metabolic networks related to characteristic flavor formation, highly expressed functional genes in microorganisms are primarily associated with carcarbohydrate and amino acid metabolism [16]. However, the unique components of walnut meal in WSS may reshape the microbial community structure. On one hand, polyphenols may inhibit the activity of neutral proteases in A. oryzae, affecting protein hydrolysis [17]. Additionally, cellulases secreted by A. niger may be more suited for the degradation of polysaccharides in walnut meal [18], but their synergistic or competitive effects with A. oryzae remain unclear. Furthermore, the unique “gas–liquid-solid” triphasic microenvironment of solid-state fermentation may exacerbate the spatial heterogeneity of microbial communities, further complicating the fermentation mechanism of WSS.
This study focuses on the solid-state fermentation of walnut meal-soybean meal mixed raw materials. It employs high-throughput sequencing to analyze the effects of different Aspergillus strains (A. oryzae and A. niger) inoculation and fermentation time on microbial community diversity. Combined with molecular docking technology, the study aims to reveal the inhibitory effects of walnut polyphenols on proteases and the interactions between proteases secreted by different Aspergillus strains and walnut proteins, while correlating these with changes in physicochemical indicators. The goal is to elucidate the potential microbial driving mechanisms in WSS fermentation. The findings will not only provide theoretical support for optimizing the production of novel soy sauces but also enrich the research on microbial ecology in solid-state fermentation. This study is innovative in clarifying the core functional flora that are essential to the formation of polypeptides. Furthermore, this study reveals the influence of interactions between polyphenol-enzymes on the efficiency of walnut-based soy sauce fermentation, which provides a theoretical basis and an implementation pathway for the efficient utilization of raw materials and the optimization of the process.

2. Materials and Methods

2.1. Subsection

Walnut meal and soybean meal are provided by Wushi Xianhong Food Brewing Co., Ltd. (Aksu, China), A. oryzae 3.042 (Shandong Hezhong Kangyuan Biotechnology Co., Ltd., Zibo, China), and A. niger 3.350 (Shandong Hezhong Kangyuan Biotechnology Co., Ltd., Zibo, China) were used. Sodium hydroxide (AR), potassium hydrogen phthalate (≥99.8%), phenolphthalein, 100% ethanol solution, and 37% wt formaldehyde solution were all sourced from Aladdin Chemical Reagent Co., Ltd. (Shanghai, China). The protease activity kit was purchased from Suzhou Grace Biotechnology Co., Ltd. (Suzhou, China).
PHS-3C-02 laboratory pH meter (Zhejiang Airuipu Instrument Co., Ltd., Quzhou, China), constant temperature incubator (Shanghai Huitai Instrument Manufacturing Co., Ltd., Hangzhou, China), microplate reader (Molecular Devices Co., Ltd., Shanghai, China), and high-speed centrifuge (Thermo Fisher Scientific Co., Ltd., Shanghai, China).

2.2. Preparation of Walnut-Based Soy Sauce

The preparation of solid WSS is illustrated in Figure 1. First, the walnut meal was defatted, and then mixed with soybean meal at a precise mass ratio of 3:1. Next, water equivalent to 110% of the dry weight of the mixed raw materials was added for a 1 h moistening process to ensure thorough water absorption, facilitating subsequent treatment. Subsequently, the mixture was sterilized at 0.15 MPa for 30 min to eliminate miscellaneous bacteria under high temperature and pressure while inducing preliminary denaturation of macromolecules in the raw materials. After sterilization, the mixture was cooled to 30 °C and inoculated with Aspergillus to ensure microbial activity. The mass ratio of Aspergillus to dry substrate is 5 per 10,000. In the ON group, A. oryzae and A. niger each account for half of the total Aspergillus mass.
To evaluate the impacts of different Aspergillus strains on the fermentation characteristics of WSS, nine 500 g aliquots of raw materials were randomly assigned to three groups. The groups were inoculated with A. oryzae (AO group), A. niger (AN group), and a mixture of A. oryzae and A. niger (ON group), respectively. Post-inoculation, the mixtures were subjected to a 40 h koji-making process at 30 °C, during which Aspergillus strains proliferated extensively, secreting enzymes to efficiently decompose proteins and starch in raw materials, while accumulating enzymes and intermediate products. After koji-making, a 16% saline solution (1.65-fold the dry weight of the material) was added to adjust salinity, provide an ionic environment, and inhibit salt-sensitive bacteria. Subsequent soy sauce post-fermentation was conducted at 37 °C, where microorganisms and their enzyme systems utilized pre-formed enzymatic hydrolysis products for further metabolism, generating amino acids, organic acids, and flavor compounds—key factors shaping soy sauce quality. The final product was a preliminary WSS, integrating the flavors of walnuts and soybeans, with distinct nutritional value and taste.

2.3. Determination of Physicochemical Properties of Walnut-Based Soy Sauce

The pressed liquid from solid WSS is directly used for pH determination. The total acid content was determined by sodium hydroxide titration. A 5 mL soy sauce sample solution was diluted to a 100 mL volumetric flask and titrated with 0.05 mol/L sodium hydroxide solution until the pH meter indicated 8.2 as the endpoint. The results obtained were expressed as a percentage (% lactic acid). The amino nitrogen content in the samples was determined by titration. A 5 mL soy sauce sample was diluted to 100 mL in a volumetric flask with deoxygenated water. Then, 20 mL of the diluted solution was mixed with 60 mL of deoxygenated water, and 10 mL of 37% wt formaldehyde solution was added. The mixture was titrated with 0.05 mol/L sodium hydroxide solution (calibrated with potassium hydrogen phthalate) until the pH reached 9.2, and the amount of sodium hydroxide consumed was recorded.
Determination of protease activity was performed using the total protease kit from Suzhou Grace Biotechnology Co., Ltd. (Suzhou, China) The method relies on the catalytic hydrolysis of azocasein by total protease, and the resulting product has a light absorption at 366 nm. The total protease activity was determined by measuring the change in absorbance.

2.4. Detection of Microbial Diversity in Walnut-Based Soy Sauce

Based on the bacterial 16S rRNA gene and fungal ITS2 gene, high-throughput sequencing technology was used to identify the microbial diversity of soy sauce fermentation samples with different Aspergillus species and at different time points, followed by cluster analysis and principal component analysis. The samples were sent to Shanghai Majorbio Bio-pharm Technology Co., Ltd. (Shanghai, China) for Illumina MiSeq high-throughput sequencing of bacterial and fungal diversity [19]. For amplification of the bacterial 16S rRNA gene fragment, universal primers 338F (5′-ACTCCTACGGGAGGCAGAG-3′) and 806R (5′-GGACTACHVGGGTWTCTAAT-3′) were used; for fungi, the amplification primers were ITS1 (5′-TCCGTAGGTGACCTGG-3′) and ITS4 (5′-TCCGTCGTTTAGATGC-3′). Through database comparison, the diversity and relative content of fungal and bacterial microorganisms were analyzed.

2.5. Molecular Docking Simulation

The main walnut protein (11S globulin seed storage protein), A. oryzae neutral protease, and A. niger acid protease were modeled by Swiss-model homology modeling (https://swissmodel.expasy.org/interactive (accessed on 20 July 2025)), and the three-dimensional structures of polyphenols were obtained from PubChem (https://pubchem.ncbi.nlm.nih.gov/). For the preprocessing of receptors and ligands and the docking process, Autodock Tool-1.5.6 (La Jolla, CA, USA) was used [20]. PyMOL 3.1.3 (New York, NY, USA) was employed to visualize the docking results.

2.6. Statistical Analysis

Statistical analysis of physicochemical indicators was performed using GraphPad Prism 8 (GraphPad Software Inc., San Diego, CA, USA). Group differences were identified using one-way analysis of variance (ANOVA) followed by Tukey’s multiple comparison posttest. All data were shown as mean ± SD, where a p-value of less than 0.05 indicates statistical significance.
Alpha diversity indices such as Chao 1 and Shannon were calculated using mothur software (v1.48.0, developed by the University of Michigan, Ann Arbor, MI, USA; http://www.mothur.org/wiki/Calculators (accessed on 26 June 2025)), and Wilcoxon rank-sum test was performed using GraphPad Prism 8 (v8.4.3, GraphPad Software Inc., San Diego, CA, USA) to analyze differences in Alpha diversity between groups. Principal Coordinate Analysis (PCoA) based on the Bray–Curtis distance algorithm, PERMANOVA non-parametric test (for analyzing significance of microbial community structure differences between groups), Distance-based Redundancy Analysis (db-RDA) (for assessing impacts of physicochemical indicators on bacterial community structure), Linear regression analysis (for evaluating impacts of key physicochemical indicators on microbial Alpha diversity indices), and Spearman correlation analysis (|r| > 0.6, p < 0.05; for species selection in correlation network analysis) were all conducted using R software (v4.3.2, R Core Team, Vienna, Austria; https://www.r-project.org/), with the “vegan” package (v2.6-4) for PCoA, PERMANOVA and db-RDA, and the “corrplot” package (v0.92) for Spearman correlation analysis. LEfSe analysis (Linear Discriminant Analysis Effect Size, LDA > 2, p < 0.05) was used to identify bacterial taxa with significantly different abundances from phylum to genus levels between groups, implemented via LEfSe software (v1.0, Harvard T.H. Chan School of Public Health, Boston, MA, USA; http://huttenhower.sph.harvard.edu/LEfSe (accessed on 28 June 2025)).

3. Results and Discussion

3.1. Analysis of Physicochemical Results of WSS

NH3-N content, a key quality parameter, reflects protease-mediated protein hydrolysis efficiency. As shown in Figure 2a, the A. oryzae-inoculated group demonstrated significantly higher NH3-N accumulation rates, indicating enhanced proteolysis. However, WSS NH3-N levels remained substantially lower than the traditional soy sauce threshold (≥0.4 g/100 mL). Zhao et al. [12] reported that walnut meal contains lower and structurally more complex protein content (less than half of soybean meal), predominantly composed of harder-to-hydrolyze glutelin and prolamins. The neutral/alkaline proteases from A. oryzae show limited hydrolysis efficiency toward these proteins, whereas soybean proteins are mainly more easily hydrolyzable globulins. The most rapid NH3-N increase occurred during the initial 7 days of fermentation, after which the accumulation rate progressively decreased.
Figure 2b reveals that the A. oryzae group maintained significantly higher protease activity than A. niger during the initial 30 fermentation days, followed by a sharp decline (Day 30–60). This pattern reflects progressive depletion of readily hydrolyzable soybean proteins. Meanwhile, walnut flour is rich in polyphenolic compounds such as tannins and tannic acid. It is hypothesized that these compounds can bind to proteins to form insoluble complexes that prevent proteases from entering the cleavage site and inhibit the growth of A. oryzae. [21]. Furthermore, Increasing salinity due to water evaporation progressively inhibited microbial and enzymatic activities [22]. Consequently, the observed high protease activity during the initial 30 days drove protein hydrolysis, accounting for the significantly faster NH3-N accumulation compared to subsequent phases. Notably, A. niger exhibited minimal initial protease activity. This weakness is likely attributable to its proficiency in secreting glycoside hydrolases and organic acids; proteases constitute only a minor fraction of its enzymatic repertoire and are primarily acidic types adapted to a pH range of 2 to 5.0 [23], Throughout the soy sauce fermentation process, the pH remained above the optimal range for these acidic proteases, resulting in persistently weak enzyme activity in the AN group. The inherent physiological characteristics of AN determine that it is not typically considered a highly efficient proteolytic microorganism; thus, it is generally more suitable as an auxiliary culture in soy sauce fermentation.
During soy sauce fermentation, the pH ultimately stabilizes within the range of approximately 4.5 to 5.5. A pH below 4.0 may indicate abnormal fermentation, whereas a pH exceeding 5.5 could suggest insufficient fermentation. The acidification, primarily driven by lactic acid bacteria, is the main cause of pH reduction. Crucially, Soy sauce’s umami and flavor compounds exhibit optimal stability within this mildly acidic environment [23,24,25]. As shown in Figure 2c, post fermentation revealed distinct pH dynamic, the AO group maintained significantly higher pH than the AN group, despite a shared decreasing trend. This divergence stemmed from A. niger’s prolific secretion of organic acids, whereas A. oryzae primarily generated proteases/amylases with limited acidogenesis. Correspondingly, Figure 2d confirmed the AN group’s substantially higher total acidity (progressively increasing) versus AO and ON groups. It was reported that A. niger could utilize complex carbon sources in both soybean and walnut meals more thoroughly, leading to higher acid production and decreased pH value. However, the acid environment might be not beneficial for increasing NH3-N levels by degrading proteins in walnut meal. This might be attributed to the inhibition of protease activities and the growth of protease-producing strains during post-fermentation of WSS [26].

3.2. Impact of Fermentation with Different Aspergillus Species on Microbial Diversity

As shown in Table 1, the ACE and Chao values of the AN group were higher than those of the AO and ON groups. This indicates that in the walnut fermentation system involving A. niger, the microbial community had a greater total number of species and higher richness of rare species. The Shannon index of the ON group was lower than that of the AN and AO groups, while its Simpson index was relatively higher. This suggests that in the microbial community of the ON group, species richness was lower, the concentration of dominant species was higher, the community was dominated by a few species, and the evenness of species distribution was relatively poor. Among α-diversity indices, a high Shannon index coupled with a low Simpson index indicates that the community contains a large number of species with uniform distribution. Conversely, a low Shannon index together with a high Simpson index implies that the community has fewer species and that dominant species are concentrated.
Figure 3 illustrated the differences in the average relative abundance of the same species among different groups, with annotations indicating whether the differences were significant. It intuitively presented the significance of differences in the same species across multiple groups. In general, as shown in Figure 3d, Staphylococcus and Enterococcus accounted for a larger proportion in WSS samples supplemented with A. oryzae, which were significantly higher than those in the AN group. The proportion of Bacillus in the group supplemented with A. niger was higher than that in the AO group; meanwhile, the contents of Klebsiella, Enterobacter, Pantoea, Weissella, Kosakonia, and Nesterenkonia in the AN group were all higher than those in the AO and ON groups. The abundance of Mammaliicoccus in the AO group was higher than that in the group supplemented with A. niger.
As shown in Figure 3, the high abundance of Staphylococcus in the AO group may be attributed to the fact that proteolytic products (e.g., short peptides, amino acids) secreted by A. oryzae meet their nutritional requirements, and they are potentially involved in the synthesis of soy sauce flavor compounds such as thiols and volatile acids. Liu Hua et al. found that during the brewing of traditional soy sauce, the relative abundance of dominant genera including Weissella and Staphylococcus remains relatively constant in the late stage of fermentation [27], which is consistent with the results of this study. Kong, F et al. employed three salt-tolerant Staphylococcus strains in soy sauce brewing; through analyzing the physicochemical properties, organic acid composition, volatile flavor compounds (VFCs), and sensory characteristics during fermentation, they confirmed that Staphylococcus contributes to the acidity, ester aroma, and mellow aroma of soy sauce [28].
Bacillus abundance was significantly higher in the A. niger-added WWS fermentation system than in the group without A. niger. Beyond secreting proteases and amylases, A. niger also produces enzymes such as cellulases and pectinases. These additional enzymes hydrolyze polysaccharides present in the raw materials, including cellulose and pectin, into smaller sugar molecules like galacturonic acid and glucuronic acid. This process provides Bacillus with a more diverse array of carbon sources. Bacillus efficiently utilizes these varied sugars for growth and metabolism. Zheng et al. observed in their research that fermentation with A. niger significantly increased the abundance of Bacillus [29]. Concurrently, Bacillus facilitates the rapid decomposition of starch within the fermentation system, generating organic acids and aromatic compounds such as diacetyl, while also enhancing the antioxidant capacity of the final fermented product [30].
Figure 3e presented the LDA (Linear Discriminant Analysis) scores of different discriminant species, visually demonstrating the relative influence of biomarker taxa identified between groups on the observed differences. The LDA discriminant bar chart statistically identified microbial taxa with significant discriminatory power among multiple groups. Higher LDA scores indicated a greater contribution of the species’ abundance to the observed group differences.
The AO group showed significant enrichment of biomarker taxa including Mammalicoccus (Staphylococcaceae), Staphylococcales, Enterococcus, and Enterococcaceae. Mammalicoccus dominated the A. oryzae system, likely due to abundant peptides/carbohydrates from efficient substrate hydrolysis by fungal proteases/amylases. As reported, food-associated Mammalicoccus contributes to sensory profiles through carbohydrate/amino acid catabolism and ester synthesis. Flavor-associated small molecular compounds are also generated through aspects of their proteolytic and lipolytic activities [31]. The taxa Staphylococcales and Staphylococcaceae were highly enriched in the AO group, reflecting a microenvironment shaped by Aspergillus oryzae that favors the growth of microorganisms within this order and family. Their metabolism produces short-chain fatty acids (SCFAs), such as acetic acid and propionic acid, which contribute to the foundational flavor profile of the sauce (perceived as sour aroma and mellowness) [32]. The AO group exhibited significant enrichment of stress-tolerant Enterococcus and Enterococcaceae, compatible with the A. oryzae fermentation environment. In contrast, Klebsiella was uniquely enriched in the AN group, utilizing polysaccharides/oligosaccharides released by A. niger cellulases/pectinases from plant cell walls. Its metabolism produced flavor-active volatiles (e.g., 2,3-butanediol, acetoin), contributing “creamy” and “fruity” notes to the sauce [33].
In general, the fermentation efficiency of WSS under natural fermentation conditions was much lower than that of traditional soybean fermentation. The natural fermentation system had rich microbial diversity, and the growth of A. oryzae and A. niger might be antagonized by other microorganisms. Meanwhile, the impact of polyphenols in walnut meal on fermentation efficiency could not be ignored. According to Wang Yuzhen et al., the total phenol content in walnut meal reached 2943.12 mg GAE/g, and their study indicated that phenolic acid substances in walnuts (such as ellagic acid, (+)-catechin, chlorogenic acid, and epigallocatechin gallate) all inhibited protease activity [34]. Among them, ellagic acid (EA) had the highest content among polyphenol monomers. Research by Guowan Su et al. showed that polyphenols induced changes in the secondary structure and amino acid composition of walnut protein. These changes led to hindered hydrolysis and enhanced acetylcholinesterase (AChE) inhibition [35], resulting in reduced utilization of walnut protein by microorganisms and thus affecting the efficiency of soy sauce fermentation. High concentrations of polyphenols in walnut meal may directly inhibit the expression of protease genes in Aspergillus or bind to the active sites of proteases, altering enzyme conformation and leading to decreased protease activity. The mechanism of interaction between polyphenols and proteases remains to be further studied.

3.3. Analysis of the Impact of Different Fermentation Times on Microbial Communities

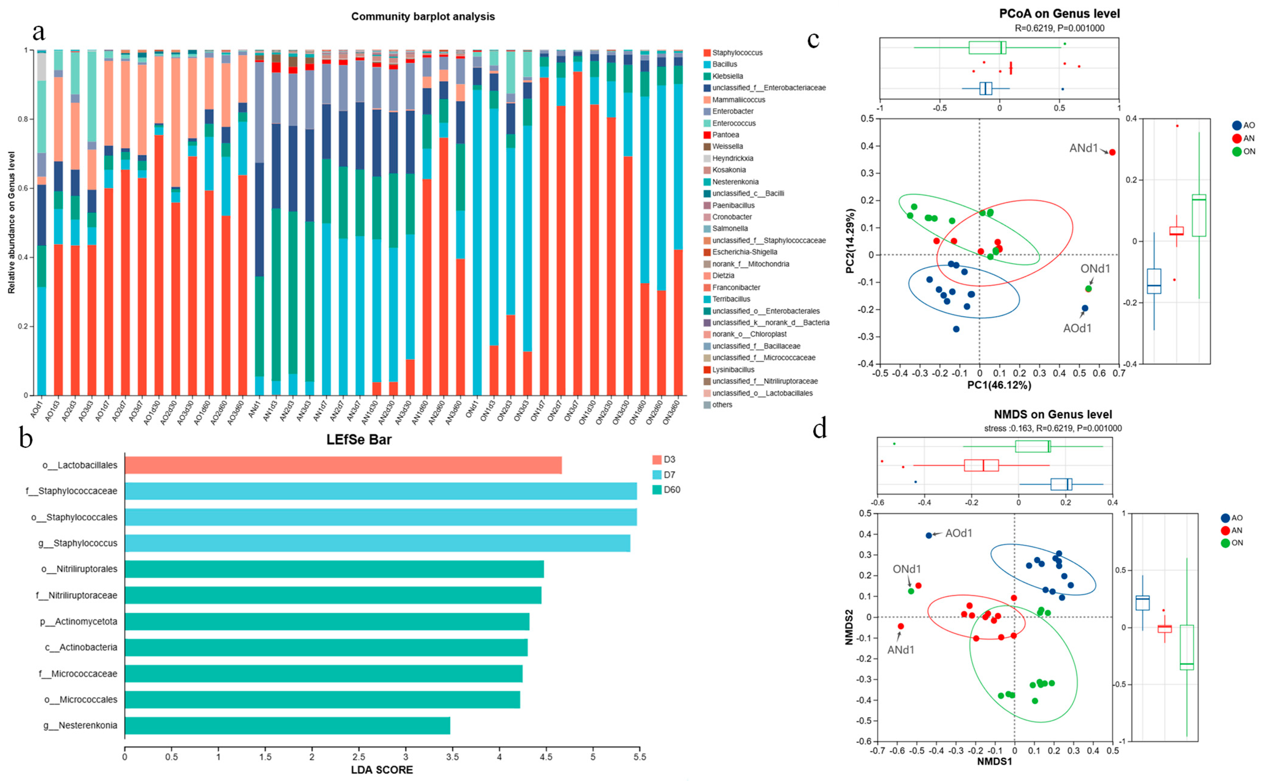
Microbial composition and abundance varied significantly across fermentation stages and treatments. Figure 4a displays the genus-level bacterial community structure, featuring the top 30 species by relative abundance per sample. The x-axis denotes fermentation conditions/durations, while the y-axis indicates genus-level relative abundance.
Figure 4 reveals temporally dynamic microbial community structures across all fermentation conditions, with significant intergroup variations in bacterial composition and abundance. While Staphylococcus was undetectable at Day 1, its abundance surged during fermentation, peaking at Day 30 in AO/ON groups but delaying until Day 60 in AN group. This pattern can be attributed to substrate availability dynamics. In the early fermentation phase, A. oryzae initiates the breakdown of macromolecules in walnut and soybean meal. Nevertheless, limited degradation occurs initially, resulting in insufficient bioavailable nutrients to support substantial Staphylococcus growth, hence its low abundance on Day 1. As fermentation progressed, sustained enzymatic activity from A. oryzae progressively liberated higher concentrations of small-molecule nutrients. By Day 30, nutrient availability reached levels conducive for rapid Staphylococcus proliferation, leading to its peak abundance in AO and ON groups. Conversely, in the AN group, Staphylococcus initially faced limited accessible nutrients. Although polysaccharide degradation products accumulated over time, Staphylococcus demonstrated relatively low efficiency in utilizing these substrates, requiring extended adaptation periods. Ultimately, by Day 60, more comprehensive substrate decomposition by A. niger—yielding higher concentrations of polysaccharide derivatives coupled with sufficient proteolysis-derived nutrients—created optimal conditions for substantial Staphylococcus proliferation, resulting in peak abundance.
Throughout the fermentation process, Bacillus—the predominant genus in the AO and ON group soy sauces—exhibited an initial decline, reaching its lowest abundance at Day 7, followed by subsequent increase. Conversely, in the AN group, Bacillus abundance peaked at Day 7 and gradually decreased thereafter. During early fermentation, A. oryzae initiated decomposition of macromolecules in walnut and soybean meals, releasing limited nutrients. At this stage, genera like Staphylococcus demonstrated stronger competitive capabilities for these resources, while Bacillus was competitively inferior, resulting in its declining abundance. Additionally, evolving environmental parameters further shaped microbial dynamics. Bacillus adapted effectively to the progressively acidic conditions generated by A. oryzae metabolism and utilized the enriched nutrient pool in later phases for substantial proliferation, driving its resurgence. In contrast, A. niger in the AN group rapidly degraded polysaccharides via pectinases and cellulases, generating abundant sugar derivatives (e.g., glucose, galacturonic acid) early in fermentation. Bacillus efficiently assimilated these hydrolysis products, enabling rapid growth and maximal abundance by Day 7. However, the AN group hosted richer distributions of Klebsiella, Enterobacteriaceae, and Enterobacter. As fermentation progressed, diminishing nutrients intensified competition. Bacillus gradually declined due to competitive disadvantage against these copiotrophic taxa.
Figure 4b highlighted microbial community differences by quantifying the contribution of microbial taxa at various taxonomic levels to inter-group variations through Linear Discriminant Analysis (LDA) scores. During initial fermentation (Day 3), abundant carbohydrates and a near-neutral microenvironment favored Lactobacillales, which rapidly fermented sugars to produce lactic acid. This activity acidified the system, inhibiting pathogenic bacteria growth. By Day 7, the highest LDA scores were observed for family Staphylococcaceae, order Staphylococcales, and genus Staphylococcus. At this stage, substantial small-molecule nutrients (e.g., amino acids, monosaccharides) had been liberated through substrate decomposition. Staphylococcus populations expanded significantly due to superior nutrient competitiveness and environmental adaptability, establishing these taxa as key discriminators of microbial differences at Day 7. Concurrently, they generated characteristic flavor compounds of soy sauce. Xuefei Shao et al. reported analogous dominance of staphylococci during later fermentation stages in fermented sausages, where they similarly promoted the formation of taste and aroma compounds [36]. At Day 60, taxa including order Nitriliruptorales, family Nitriliruptoraceae, phylum Actinomycetota, and class Actinobacteria exhibited LDA scores approaching 4.5, identifying them as signature microbial groups for this terminal fermentation phase.
As evidenced by Figure 4c, ANOSIM (Analysis of Similarities) revealed significant differences in microbial communities among Aspergillus treatment groups (R = 0.6219, p = 0.001; p < 0.05). This statistically robust distinction demonstrates that Aspergillus species substantially altered the microbial composition of the soy sauce fermentation system. The R-value of 0.6219 indicates substantial dissimilarity between groups, signifying that different Aspergillus strains exerted distinct effects on microbial communities, ultimately driving divergent community structures. Among the three groups, The AO group exhibited high microbial consistency and structural stability, while the AN group showed greater community discreteness with weaker stability. The ON group demonstrated intermediate stability with moderately conserved community structure. Throughout fermentation, distinct microbial profiles emerged initially across different Aspergillus treatments. As fermentation progressed, communities underwent significant restructuring, ultimately converging toward relatively stable configurations in all three groups. Figure 4d shows NMDS results aligned with PCoA outcomes, confirming significant inter-group differences and consistent Aspergillus-driven community variation. Furthermore, microbial composition differed significantly between initial (Day 1) and terminal fermentation stages. Both fermentation duration and Aspergillus selection significantly influenced walnut sauce microbial dynamics.

3.4. Correlation Analysis Results of Physicochemical Properties and Microbial Diversity

Figure 5 illustrated the correlation between microbial taxa and environmental factors, visually presenting both the magnitude and statistical significance of associations between multiple environmental parameters and various species. As shown in Figure 5a, Enterococcus, Terribacillus, and unidentified Bacteria exhibited significantly positive correlations with environmental pH, whereas Kosakonia, Nesterenkonia, Cronobacter, Paenibacillus, Salmonella, and Dietzia showed significantly negative correlations with pH. Conversely, their correlation patterns with total acidity demonstrated an inverse relationship. In fermentation systems, higher total acidity corresponded to lower pH values.
Enterococcus and Terribacillus exhibited positive correlations with pH, potentially because their enzymatic systems demonstrated higher stability and activity in neutral to slightly alkaline environments [37]. These pH conditions aligned with their physiological requirements, facilitating cellular growth and proliferation, thereby driving positive correlations. Conversely, Kosakonia and Nesterenkonia showed negative correlations with pH. Such taxa likely possessed acid-adaptation mechanisms, such as specialized proton pumps in cellular membranes that regulated intracellular pH homeostasis. Alternatively, their metabolic pathways (e.g., enzymes involved in anaerobic acid-producing fermentation) might have functioned more actively under acidic conditions. Acidic environments could have provided competitive advantages, consequently increasing their abundance in low-pH settings and thus exhibiting negative correlations.
NH3-N represented a crucial quality indicator in soy sauce fermentation. Staphylococcus and Escherichia-Shigella demonstrated increasing abundance with rising NH3-N levels, whereas Klebsiella, Enterobacteriaceae, Enterobacter, Pantoea, Weissella, and Mitochondria exhibited declining populations despite progressive accumulation of NH3-N during fermentation. Staphylococcus and Escherichia-Shigella possessed metabolic adaptations enabling resilience to fermentation environment shifts. As physicochemical parameters (e.g., pH, osmotic pressure) evolved throughout fermentation, these taxa-maintained functionality within tolerance thresholds. The increasing NH3-N availability synergized with their metabolic competencies, thereby promoting population expansion. Conversely, negatively correlated taxa likely possessed divergent nitrogen source preferences. They preferentially utilized alternative nitrogen forms rather than competing directly for ammonia nitrogen. When NH3-N concentrations increased, these organisms faced competitive exclusion by Staphylococcus and Escherichia-Shigella, resulting in insufficient nitrogen acquisition to sustain growth and consequent population decline.
Regarding protease activity, Staphylococcus and Enterococcus exhibited significantly positive correlations with protease activity levels. In contrast, Klebsiella, Enterobacteriaceae, Enterobacter, Pantoea, and Weissella demonstrated significantly negative correlations with protease activity. Staphylococcus and Enterococcus functioned as protease-producing bacteria that secreted extracellular proteases. These proteases might directly decompose fermentation substrates, thereby enhancing overall protease activity in the system. Certain negatively correlated taxa (e.g., Pantoea) secreted protease inhibitors or reduced enzymatic activity through intracellular metabolic consumption of environmental free proteases.
RDA analysis (Figure 5b) clearly revealed differences in the associations between microorganisms and physicochemical indices among different fermentation groups (AO/AN/ON). In the AO group, the arrow of Staphylococcus highly overlapped with sample points, and there was a small angle (positive correlation) between its arrow and those of protease activity and NH3-N. This indicated that Staphylococcus was the core taxon in the AO group, which promoted protein decomposition and increased NH3-N content via high protease activity, thereby driving fermentation quality. In the AN group, the arrows of Klebsiella and Bacillus overlapped with sample points; there was a small angle (positive correlation) between their arrows and the pH arrow, and a large angle (negative correlation) with the total acid arrow. That is, these two genera were the core taxa in the AN group, which shaped the fermentation microenvironment by alkalizing the environment and consuming acids. In the ON group, the arrows of Enterobacteriaceae and Mammaliicoccus overlapped with sample points; there was a small angle (positive correlation) between their arrows and the total acid arrow, and a large angle (negative correlation) with the pH arrow. This meant that taxa such as Enterobacteriaceae were the core taxa in the ON group, which influenced the fermentation process by producing acids, acidifying the environment, and reducing pH.
The arrow of protease activity was long and pointed to the AO group, indicating that it was mainly driven by Staphylococcus in the AO group, and single-strain fermentation with A. oryzae was more conducive to protease synthesis and protein decomposition. The small angle between the NH3-N content arrow and those of the AO group and Staphylococcus showed that its accumulation was directly related to the protein decomposition by Staphylococcus in the AO group, and fermentation with A. oryzae was the main factor increasing NH3-N content. The small angle between the total acid arrow and those of the ON group and Enterobacteriaceae indicated that its accumulation was mainly caused by Enterobacteriaceae in the ON group, and mixed fermentation increased total acid content via synergistic acid production.

3.5. Molecular Docking of Protease with Walnut Protein and Walnut Polyphenols

The template used for walnut protein modeling was Q2TPW5.1. A (11S globulin seed storage protein, derived from plants of the genus Juglans). The sequence identity between the target sequence and the template sequence was 100.00%, with a GMQE value of 0.85, indicating that the modeling result was highly reliable. The template used for modeling the neutral protease from A. oryzae was P46076.1.A (Neutral protease 2, derived from A. oryzae), with a GMQE value of 0.91. This indicated that the model had high reliability and could be used for subsequent structural and functional analyses. The acid protease from A. niger was modeled using A0A319DLK0.1.A (Aspergillopepsin, derived from Aspergillus ellipticus CBS 70779), with a GMQE value of 0.90, confirming successful modeling.
Molecular docking results showed that in the docking of neutral protease from A. oryzae with walnut protein (Figure 6a), the interaction sites involved numerous amino acids, with interactions distributed widely and forming a complex binding network. This indicated that its binding modes with walnut protein were diverse, and binding was achieved through the synergistic effect of multiple amino acids. The complex binding mode and extensive interaction sites might have caused the structure of walnut protein to be destroyed at multiple points, promoting the gradual hydrolysis of the protein into various small-molecule peptides and amino acids, which was conducive to the diverse production of flavor substances in soy sauce fermentation. For the acid protease from A. niger (Figure 6b), the docking involved relatively fewer amino acids, and the binding regions were relatively concentrated. This might have limited its hydrolytic effect on walnut protein, resulting in an overall fermentation rate significantly lower than that of the A. oryzae group.
In this study, four relatively abundant polyphenols in walnuts—ellagic acid (EA), catechin (CAT), chlorogenic acid (CA), and gallic acid (GA)—were selected to dock with the neutral protease from A. oryzae to investigate their effects on WSS fermentation. As shown in Figure 6c–f, polyphenols bound tightly to the amino acids in the active center of the neutral protease from A. oryzae through hydrogen bonds and hydrophobic interactions. The polyphenols occupied the substrate-binding sites in the active center of the protease, directly preventing the binding of walnut protein to the enzyme and inhibiting protein hydrolysis. Meanwhile, the multi-site interactions between polyphenols and the enzyme might have altered the conformation of the enzyme’s active center, reduced its catalytic efficiency, and decreased the production of flavor precursors such as amino acids and peptides.
Molecular docking results showed that there were differences in binding energies between four polyphenols (ellagic acid, catechin, chlorogenic acid, and gallic acid) and the neutral protease from A. oryzae (AO). The binding energy data (Table 2) indicated that the absolute value of the binding energy for AO-CA was the largest overall; for example, the data in Group 1 reached −8.27 kcal/mol, suggesting that its binding to the protease was more stable. The average binding energy for AO-EA was also relatively high, indicating strong binding stability. From the docking diagrams, taking AO-EA as an example (Figure 6a), ellagic acid formed multiple sets of hydrogen bonds with amino acid residues such as HIS-307, LYS-86, and GLU-317 of the protease (e.g., a 2.2 Å hydrogen bond between HIS-307 and ellagic acid). These hydrogen bond interactions enabled the polyphenol to bind to the active center region of the protease, hindering the binding of the substrate to the enzyme. In AO-CA (Figure 6c), chlorogenic acid formed hydrogen bonds with amino acids such as ASP-318 and LYS-69, which also generated steric hindrance to the active center of the protease. In summary, different polyphenols stably bound to the neutral protease from A. oryzae through interactions such as hydrogen bonds formed with amino acid residues in the enzyme’s active center. The lower the binding energy, the more stable the binding, which more easily hindered the catalysis of the substrate by the protease, affected the hydrolysis of proteins during A. oryzae fermentation, and thus might have altered the fermentation quality and efficiency of WSS.
In addition, Cheng et al. used molecular docking results in their research to reveal the mechanism by which polyphenols inhibit the activity of glycosidases and proteases through stable binding to the active centers of the enzymes. This inhibitory effect indirectly inhibited fungal growth and protease secretion by reducing nutrient supply to fungi [38]. Makarewicz et al. pointed out that polyphenols could bind to the active centers of microorganism-secreted enzymes (e.g., proteases, glycosidases), altering enzyme conformation and inhibiting their activity. Meanwhile, they could also affect community structure and metabolic functions by selectively inhibiting or promoting the growth of specific microorganisms [39]. This mechanism provided a theoretical basis for analyzing the inhibition of A. oryzae/A. niger protease activity by walnut polyphenols and the regulation of dynamic changes in microbial communities during WSS fermentation. Specifically, polyphenols in walnuts might have affected the catalytic efficiency of enzymes and the growth metabolism of microorganisms in the fermentation system through similar modes of action, thereby altering the fermentation process and quality characteristics of soy sauce.

4. Conclusions

This study explored the link between microbial community dynamics and fermentation traits in WSS, aiming to clarify its fermentation mechanisms. Combined with physicochemical monitoring, high-throughput sequencing, and molecular docking, it was revealed that A. oryzae and A. niger shaped distinct fermentation microenvironments. Specifically, AO promoted protein hydrolysis via high neutral protease activity and facilitated faster NH3-N accumulation. In addition, AO enriched protease-producing species during post-fermentation of WSS, which showed positive correlations with NH3-N production. Additionally, walnut polyphenols might inhibit activity of AO-sourced neutral proteases based on molecular docking This research provides a theoretical basis for optimizing WSS production and enriches understanding of microbial ecology in solid-state fermentation. Future work may focus on substrate ratio optimization, screening of polyphenol-tolerant strains, and multi-omics-based elucidation of metabolic pathways to achieve targeted fermentation control.

Author Contributions

Writing—original draft, Data curation, Software, Validation and Visualization, X.G.; writing—review and editing, M.L.; supervision, T.N.L., Z.Z. and M.Z.; Formal analysis, Funding acquisition, Methodology, Project administration and Supervision, H.C. All authors have read and agreed to the published version of the manuscript.

Funding

This work was supported by National Natural Science Foundation of China (32172214, 31972079). The funders had no role in the study design, data collection, data analysis, interpretation, and writing of the report.

Institutional Review Board Statement

Not applicable.

Informed Consent Statement

Not applicable.

Data Availability Statement

The original contributions presented in this study are included in the article. Further inquiries can be directed to the corresponding author.

Conflicts of Interest

Author Zhihong Zhou was employed by the Wushi Xianhong Food Brewing Co., Ltd. The remaining authors declare that the research was conducted in the absence of any commercial or financial relationships that could be construed as a potential conflict of interest.

Abbreviations

The following abbreviations are used in this manuscript:
WSSWalnut-based Soy Sauce
AOAspergillus oryzae
ANAspergillus niger
ONAspergillus oryzae and Aspergillus niger
EAellagic acid
CATcatechin
CAchlorogenic acid
GAgallic acid

References

  1. Fan, J.; Qu, G.; Wang, D.; Chen, J.; Du, G.; Fang, F. Synergistic Fermentation with Functional Microorganisms Improves Safety and Quality of Traditional Chinese Fermented Foods. Foods 2023, 12, 2892. [Google Scholar] [CrossRef]
  2. Zhao, G.; Yao, Y.; Wang, C.; Tian, F.; Liu, X.; Hou, L.; Yang, Z.; Zhao, J.; Zhang, H.; Cao, X. Transcriptome and Proteome Expression Analysis of the Metabolism of Amino Acids by the Fungus Aspergillus oryzae in Fermented Soy Sauce. BioMed Res. Int. 2015, 2015, 456802. [Google Scholar] [CrossRef]
  3. He, B.; Hu, Z.; Ma, L.; Li, H.; Ai, M.; Han, J.; Zeng, B. Transcriptome Analysis of Different Growth Stages of Aspergillus Oryzae Reveals Dynamic Changes of Distinct Classes of Genes during Growth. BMC Microbiol. 2018, 18, 12. [Google Scholar] [CrossRef] [PubMed]
  4. Herrera-Gallardo, B.E.; Guzmán-Gil, R.; Colín-Luna, J.A.; García-Martínez, J.C.; León-Santiesteban, H.H.; González-Brambila, O.M.; González-Brambila, M.M. Atrazine Biodegradation in Soil by Aspergillus niger. Can. J. Chem. Eng. 2021, 99, 932–946. [Google Scholar] [CrossRef]
  5. Wu, S.; Shen, D.; Wang, R.; Li, Q.; Mo, R.; Zheng, Y.; Zhou, Y.; Liu, Y. Phenolic Profiles and Antioxidant Activities of Free, Esterified and Bound Phenolic Compounds in Walnut Kernel. Food Chem. 2021, 350, 129217. [Google Scholar] [CrossRef]
  6. Oviedo-Rondón, E.O.; Toscan, A.; Fagundes, N.S.; Vidal, J.K.; Barbi, J.; Thiery, P. Soybean Meal Nutrient Composition, Amino Acid Digestibility, and Energy Content According to the Country of Origin and Year of Harvest Evaluated via NIRS. J. Appl. Poult. Res. 2024, 33, 100448. [Google Scholar] [CrossRef]
  7. Liu, Y.; Chen, H.; Liu, C.; Li, Q.; Niu, C. Prediction, Biochemical Characterization and Application of Key Proteolytic Enzymes from Aspergillus Oryzae BL18 in Soy Sauce Fermentation. Food Res. Int. 2025, 211, 116382. [Google Scholar] [CrossRef]
  8. Zhang, M.; Cai, S.; Wang, O.; Zhao, L.; Zhao, L. A Comprehensive Review on Walnut Protein: Extraction, Modification, Functional Properties and Its Potential Applications. J. Agric. Food Res. 2024, 16, 101141. [Google Scholar] [CrossRef]
  9. Menichini, D.; Feliciello, L.; Neri, I.; Facchinetti, F. L-Arginine Supplementation in Pregnancy: A Systematic Review of Maternal and Fetal Outcomes. J. Matern.-Fetal Neonatal Med. 2023, 36, 2217465. [Google Scholar] [CrossRef] [PubMed]
  10. Feng, Y.; Jin, C.; Lv, S.; Zhang, H.; Ren, F.; Wang, J. Molecular Mechanisms and Applications of Polyphenol-Protein Complexes with Antioxidant Properties: A Review. Antioxidants 2023, 12, 1577. [Google Scholar] [CrossRef]
  11. Jasna, T.J.; Afra, P.; Sreelakshmi, K.; Mufeeda. A Review on Nutritional and Health Benefits of Soybean. World J. Pharm. Sci. Res. 2025, 4, 180–185. [Google Scholar] [CrossRef]
  12. Zhao, Y.; He, W.; Zhao, S.; Jiao, T.; Hu, H.; Li, J.; Zhang, L.; Zang, J. Advanced Insights into Walnut Protein: Structure, Physiochemical Properties and Applications. Foods 2023, 12, 3603. [Google Scholar] [CrossRef]
  13. Cai, H.; Dumba, T.; Sheng, Y.; Li, J.; Lu, Q.; Liu, C.; Cai, C.; Feng, F.; Zhao, M. Microbial Diversity and Chemical Property Analyses of Sufu Products with Different Producing Regions and Dressing Flavors. LWT 2021, 144, 111245. [Google Scholar] [CrossRef]
  14. Cai, H.; Zhang, Q.; Shen, L.; Luo, J.; Zhu, R.; Mao, J.; Zhao, M.; Cai, C. Phenolic Profile and Antioxidant Activity of Chinese Rice Wine Fermented with Different Rice Materials and Starters. LWT 2019, 111, 226–234. [Google Scholar] [CrossRef]
  15. Zhao, G.; Ding, L.-L.; Yao, Y.; Cao, Y.; Pan, Z.-H.; Kong, D.-H. Extracellular Proteome Analysis and Flavor Formation during Soy Sauce Fermentation. Front. Microbiol. 2018, 9, 1872. [Google Scholar] [CrossRef]
  16. Zhang, L.; Xiong, S.; Du, T.; Xu, Y.; Zhao, X.; Huang, G.; Guan, Q.; Xiong, T. Unraveling the Core Functional Microbiota Involved in Metabolic Network of Characteristic Flavor Development during Soy Sauce Fermentation. Food Biosci. 2024, 58, 103697. [Google Scholar] [CrossRef]
  17. Sun, X.; Sarteshnizi, R.A.; Udenigwe, C.C. Recent Advances in Protein–Polyphenol Interactions Focusing on Structural Properties Related to Antioxidant Activities. Curr. Opin. Food Sci. 2022, 45, 100840. [Google Scholar] [CrossRef]
  18. Jasani, H.; Umretiya, N.; Dharajiya, D.; Kapuria, M.; Shah, S.; Patel, J. Isolation, Optimization and Production of Cellulase by Aspergillus niger from Agricultural Waste. J. Pure Appl. Microbiol. 2016, 1159–1166. [Google Scholar]
  19. Cai, H.; Lin, M.; Chen, K.; Wu, Y.; Le, T.N.; Zhang, J.; Zhao, M. Dose-Specific Amelioration of Caffeic Acid Phenethyl Ester on High-Fat Diet-Induced Obesity Based on Intestinal FXR Signaling and Bile Acid Regulation. Food Biosci. 2025, 68, 106628. [Google Scholar] [CrossRef]
  20. Lin, M.; Guo, X.; Xu, X.; Chang, C.; Le, T.N.; Cai, H.; Zhao, M. Caffeic Acid Phenethyl Ester Alleviates Alcohol-Induced Inflammation Associated with Pancreatic Secretion and Gut Microbiota in Zebrafish. Biomolecules 2025, 15, 918. [Google Scholar] [CrossRef]
  21. Espitia-Hernández, P.; Ruelas-Chacón, X.; Chávez-González, M.; Ascacio-Valdés, J.; Flores-Naveda, A.; Sepúlveda-Torre, L. Solid-State Fermentation of Sorghum by Aspergillus Oryzae and Aspergillus Niger: Effects on Tannin Content, Phenolic Profile, and Antioxidant Activity. Foods 2022, 11, 3121. [Google Scholar] [CrossRef] [PubMed]
  22. Ren, J.; Wei, C.; Ma, H.; Dai, M.; Fan, J.; Liu, Y.; Wu, Y.; Han, R. The Nitrogen-Removal Efficiency of a Novel High-Efficiency Salt-Tolerant Aerobic Denitrifier, Halomonas Alkaliphile HRL-9, Isolated from a Seawater Biofilter. Int. J. Environ. Res. Public Health 2019, 16, 4451. [Google Scholar] [CrossRef] [PubMed]
  23. Shan, P.; Ho, C.-T.; Zhang, L.; Gao, X.; Lin, H.; Xu, T.; Wang, B.; Fu, J.; He, R.; Zhang, Y. Degradation Mechanism of Soybean Protein B3 Subunit Catalyzed by Prolyl Endopeptidase from Aspergillus Niger during Soy Sauce Fermentation. J. Agric. Food Chem. 2022, 70, 5869–5878. [Google Scholar] [CrossRef] [PubMed]
  24. Zhang, L.; Xiong, S.; Du, T.; Zhao, M.; Huang, G.; Guan, Q.; Xiong, T.; Xie, M. Exploring the Core Microorganisms and Mechanisms Responsible for Biogenic Amines Production during Soy Sauce Fermentation. Food Biosci. 2024, 59, 104236. [Google Scholar] [CrossRef]
  25. Zhao, G.; Li, J.; Zheng, F.; Yao, Y. The Fermentation Properties and Microbial Diversity of Soy Sauce Fermented by Germinated Soybean. J. Sci. Food Agric. 2021, 101, 2920–2929. [Google Scholar] [CrossRef]
  26. West, T.P. Citric Acid Production by Aspergillus niger Using Solid-State Fermentation of Agricultural Processing Coproducts. Appl. Biosci. 2023, 2, 1–13. [Google Scholar] [CrossRef]
  27. Devanthi, P.V.P.; Gkatzionis, K. Soy Sauce Fermentation: Microorganisms, Aroma Formation, and Process Modification. Food Res. Int. 2019, 120, 364–374. [Google Scholar] [CrossRef]
  28. Kong, F.; Lu, N.; Liu, Y.; Zhang, S.; Jiang, H.; Wang, H.; Wang, W.; Li, S. Aspergillus oryzae and Aspergillus niger Co-Cultivation Extract Affects in Vitro Degradation, Fermentation Characteristics, and Bacterial Composition in a Diet-Specific Manner. Animals 2021, 11, 1248. [Google Scholar] [CrossRef]
  29. Zheng, J.; Yu, L.; Aaqil, M.; Wang, Q.; Peng, W.; Zhuang, L.; Gong, W.; Zheng, T.; Zhao, M.; Wang, C.; et al. Enhanced Fermentation of Pu-Erh Tea with Aspergillus niger: Quality and Microbial Community Analysis. Molecules 2024, 29, 5647. [Google Scholar] [CrossRef]
  30. Abriouel, H.; Franz, C.M.A.P.; Omar, N.B.; Gálvez, A. Diversity and Applications of Bacillus Bacteriocins. FEMS Microbiol. Rev. 2011, 35, 201–232. [Google Scholar] [CrossRef]
  31. Dimov, S.G. The Controversial Nature of Some Non-Starter Lactic Acid Bacteria Actively Participating in Cheese Ripening. Biotech 2023, 12, 63. [Google Scholar] [CrossRef]
  32. Tan, G.; Hu, M.; Li, X.; Li, X.; Pan, Z.; Li, M.; Li, L.; Wang, Y.; Zheng, Z. Microbial Community and Metabolite Dynamics during Soy Sauce Koji Making. Front. Microbiol. 2022, 13, 841529. [Google Scholar] [CrossRef] [PubMed]
  33. Sharma, A.; Nain, V.; Tiwari, R.; Singh, S.; Nain, L. Optimization of Fermentation Condition for Co-Production of Ethanol and 2,3-Butanediol (2,3-BD) from Hemicellolosic Hydrolysates by Klebsiella oxytoca XF7. Chem. Eng. Commun. 2018, 205, 402–410. [Google Scholar] [CrossRef]
  34. Wang, Y.; Cao, S.; Meng, Y.; Cheng, Y.; Han, Z.; Wang, F. Mechanisms Underlying the Effect of Walnut Pellicle Extracts and Its Four Representative Polyphenols on in Vitro Digestion of Walnut Protein Isolate. Food Bioprod. Process. 2024, 144, 166–177. [Google Scholar] [CrossRef]
  35. Su, G.; Chen, J.; Huang, L.; Zhao, M.; Huang, Q.; Zhang, J.; Zeng, X.; Zhang, Y.; Deng, L.; Zhao, T. Effects of Walnut Seed Coat Polyphenols on Walnut Protein Hydrolysates: Structural Alterations, Hydrolysis Efficiency, and Acetylcholinesterase Inhibitory Capacity. Food Chem. 2024, 437, 137905. [Google Scholar] [CrossRef]
  36. Shao, X.; Wang, H.; Song, X.; Xu, N.; Sun, J.; Xu, X. Effects of Different Mixed Starter Cultures on Microbial Communities, Taste and Aroma Compounds of Traditional Chinese Fermented Sausages. Food Chem. X 2024, 21, 101225. [Google Scholar] [CrossRef]
  37. Javed, A.; Masud, T.; ul Ain, Q.; Imran, M.; Maqsood, S. Enterocins of Enterococcus faecium, Emerging Natural Food Preservatives. Ann. Microbiol. 2011, 61, 699–708. [Google Scholar] [CrossRef]
  38. Cheng, F.; Yang, J.; Zhang, L.; Jin, L.; Zhao, T.; Yun, S.; Cao, J.; Cheng, Y.; Liu, J.; Feng, C. In Vitro Inhibitory Effects of Polyphenols from Fagopyrum tataricum (L.) Gaertn. on Starch-Digesting Enzymes: Action Mechanism, Isothermal Titration Calorimetry, and Molecular Docking Analysis. Food Chem. 2025, 492, 145333. [Google Scholar] [CrossRef] [PubMed]
  39. Makarewicz, M.; Drożdż, I.; Tarko, T.; Duda-Chodak, A. The Interactions between Polyphenols and Microorganisms, Especially Gut Microbiota. Antioxidants 2021, 10, 188. [Google Scholar] [CrossRef]
Figure 1. Flowchart of Walnut-based Soy Sauce Fermentation.
Figure 1. Flowchart of Walnut-based Soy Sauce Fermentation.
Foods 14 03921 g001
Figure 2. Changes in properties in walnut-based soy sauce fermentation. (a) Changes in amino nitrogen content; (b) Changes in total protease; (c) Changes in pH; (d) Changes in total acid content. *, p < 0.05; **, p < 0.01, ****, p < 0.0001, ns, No significant difference (One-way analysis of variance and Tukey’s multiple comparison test) compared among all groups. AO, AN, and ON stands for A. oryzae, A. niger, and mixed A. oryzae and A. niger, respectively.
Figure 2. Changes in properties in walnut-based soy sauce fermentation. (a) Changes in amino nitrogen content; (b) Changes in total protease; (c) Changes in pH; (d) Changes in total acid content. *, p < 0.05; **, p < 0.01, ****, p < 0.0001, ns, No significant difference (One-way analysis of variance and Tukey’s multiple comparison test) compared among all groups. AO, AN, and ON stands for A. oryzae, A. niger, and mixed A. oryzae and A. niger, respectively.
Foods 14 03921 g002
Figure 3. Analysis of species differences among fermentations with different Aspergillus species. (a) Species differences between the AO and AN groups, (b) Species differences between the AN and ON groups, (c) Species differences between the AO and ON groups, (d) Species differences among the AO, AN, and ON groups, (e) LEfSe analysis of WSS inoculated with different Aspergillus species. Note: * 0.01 < p ≤ 0.05, ** 0.001 < p ≤ 0.01, *** p ≤ 0.001. Note: AO, AN, and ON stands for A. oryzae, A. niger, and mixed A. oryzae and A. niger, respectively.
Figure 3. Analysis of species differences among fermentations with different Aspergillus species. (a) Species differences between the AO and AN groups, (b) Species differences between the AN and ON groups, (c) Species differences between the AO and ON groups, (d) Species differences among the AO, AN, and ON groups, (e) LEfSe analysis of WSS inoculated with different Aspergillus species. Note: * 0.01 < p ≤ 0.05, ** 0.001 < p ≤ 0.01, *** p ≤ 0.001. Note: AO, AN, and ON stands for A. oryzae, A. niger, and mixed A. oryzae and A. niger, respectively.
Foods 14 03921 g003
Figure 4. Analysis of the impact of different fermentation times on microbial communities. (a) Bacterial community analysis, (b) LEfSe analysis at different fermentation periods, (c) PCoA analysis of different fermentative Aspergillus species. (d) NMDS analysis of different fermentative. Aspergillus species. Note: AO, AN, and ON stands for A. oryzae, A. niger, and mixed A. oryzae and A. niger, respectively.
Figure 4. Analysis of the impact of different fermentation times on microbial communities. (a) Bacterial community analysis, (b) LEfSe analysis at different fermentation periods, (c) PCoA analysis of different fermentative Aspergillus species. (d) NMDS analysis of different fermentative. Aspergillus species. Note: AO, AN, and ON stands for A. oryzae, A. niger, and mixed A. oryzae and A. niger, respectively.
Foods 14 03921 g004
Figure 5. Correlation analysis. (a) Correlation heatmap. (b) RDA (Redundancy Analysis) scatterplot. Note: * 0.01 < p ≤ 0.05, ** 0.001 < p ≤ 0.01, *** p ≤ 0.001.
Figure 5. Correlation analysis. (a) Correlation heatmap. (b) RDA (Redundancy Analysis) scatterplot. Note: * 0.01 < p ≤ 0.05, ** 0.001 < p ≤ 0.01, *** p ≤ 0.001.
Foods 14 03921 g005
Figure 6. Molecular Docking of Protease with Walnut Protein and Walnut Polyphenols. (a) Docking of neutral protease from A. oryzae with walnut protein; (b) Docking of acid protease from A. niger with walnut protein; (c) Docking of A. oryzae with ellagic acid; (d) Docking of A. oryzae with catechin; (e) Docking of A. oryzae with chlorogenic acid; (f) Docking of A. oryzae with gallic acid. The red sections mainly represent key amino acid residues or ligand molecules involved in the interaction.
Figure 6. Molecular Docking of Protease with Walnut Protein and Walnut Polyphenols. (a) Docking of neutral protease from A. oryzae with walnut protein; (b) Docking of acid protease from A. niger with walnut protein; (c) Docking of A. oryzae with ellagic acid; (d) Docking of A. oryzae with catechin; (e) Docking of A. oryzae with chlorogenic acid; (f) Docking of A. oryzae with gallic acid. The red sections mainly represent key amino acid residues or ligand molecules involved in the interaction.
Foods 14 03921 g006
Table 1. Alpha diversity index of fermented soy sauces.
Table 1. Alpha diversity index of fermented soy sauces.
Sample/EstimatorsStartersPost-Fermentation Time (d)ACEChaoShannonSimpsonCoverage
AOd1AO114141.7830.1991
AO1d3AO30101.5630.2741
AO2d3AO314.75141.6450.2570.99995
AO3d3AO310101.5440.281
AO1d7AO7991.1810.4251
AO2d7AO70101.0210.4921
AO3d7AO70101.0940.4661
AO1d30AO3010100.7770.6061
AO2d30AO30101010.4511
AO3d30AO3010100.9170.5331
AO1d60AO6013131.2560.4011
AO2d60AO6013131.4030.3371
AO3d60AO6011111.1290.451
ANd1AN112121.4190.281
AN1d3AN318181.3930.3341
AN2d3AN320201.4590.311
AN3d3AN317171.4150.3171
AN1d7AN720201.4320.321
AN2d7AN722221.4810.2921
AN3d7AN719191.4260.3021
AN1d30AN3020201.6440.2571
AN2d30AN3020201.6860.2451
AN3d30AN3020201.710.2241
AN1d60AN6017171.3310.4191
AN2d60AN6014141.0390.5681
AN3d60AN6020201.7060.2361
ONd1ON1990.5280.7851
ON1d3ON3091.0950.4981
ON2d3ON311111.4310.3121
ON3d3ON30101.1820.4571
ON1d7ON710.581100.3860.8480.999951
ON2d7ON7880.6460.7111
ON3d7ON7070.3190.8791
ON1d30ON30080.6310.7171
ON2d30ON3010100.7350.6611
ON3d30ON30070.9430.521
ON1d60ON6014.534141.1450.4040.999951
ON2d60ON6010101.0350.4481
ON3d60ON6011111.0740.4111
Note: AO, AN, and ON stand for A. oryzae, A. niger, and mixed A. oryzae and A. niger, respectively. AO1d3 represents the first set of samples from the third day of the A. oryzae parallel trio, AN1d3 represents the first set of samples from the third day of the A. niger group, and ON1d3 represents the first set of samples from the third day of the A. oryzae and A. niger mixed group. And so on.
Table 2. Binding energy between polyphenols and proteases.
Table 2. Binding energy between polyphenols and proteases.
No.AO-GA (kcal/mol)AO-EA (kcal/mol)AO-CA (kcal/mol)AO-CAT (kcal/mol)
1−6.69−7.41−8.27−7.22
2−6.63−7.40−7.57−6.95
3−6.58−7.36−7.41−6.87
4−6.57−7.31−7.34−6.78
5−6.47−7.17−7.24−6.63
6−6.34−7.14−7.06−6.54
7−6.12−7.12−6.99−6.48
8−5.76−7.10−6.72−6.36
9−5.75−7.07−6.72−6.28
10−5.74−6.63−6.51−6.13
Disclaimer/Publisher’s Note: The statements, opinions and data contained in all publications are solely those of the individual author(s) and contributor(s) and not of MDPI and/or the editor(s). MDPI and/or the editor(s) disclaim responsibility for any injury to people or property resulting from any ideas, methods, instructions or products referred to in the content.

Share and Cite

MDPI and ACS Style

Guo, X.; Lin, M.; Le, T.N.; Zhou, Z.; Zhao, M.; Cai, H. Impact of Aspergillus Species on Microbial Community Dynamics and Their Associations with Fermentation Properties in Fermented Walnut-Based Soy Sauce. Foods 2025, 14, 3921. https://doi.org/10.3390/foods14223921

AMA Style

Guo X, Lin M, Le TN, Zhou Z, Zhao M, Cai H. Impact of Aspergillus Species on Microbial Community Dynamics and Their Associations with Fermentation Properties in Fermented Walnut-Based Soy Sauce. Foods. 2025; 14(22):3921. https://doi.org/10.3390/foods14223921

Chicago/Turabian Style

Guo, Xiaogang, Menghui Lin, Thanh Ninh Le, Zhihong Zhou, Minjie Zhao, and Haiying Cai. 2025. "Impact of Aspergillus Species on Microbial Community Dynamics and Their Associations with Fermentation Properties in Fermented Walnut-Based Soy Sauce" Foods 14, no. 22: 3921. https://doi.org/10.3390/foods14223921

APA Style

Guo, X., Lin, M., Le, T. N., Zhou, Z., Zhao, M., & Cai, H. (2025). Impact of Aspergillus Species on Microbial Community Dynamics and Their Associations with Fermentation Properties in Fermented Walnut-Based Soy Sauce. Foods, 14(22), 3921. https://doi.org/10.3390/foods14223921

Note that from the first issue of 2016, this journal uses article numbers instead of page numbers. See further details here.

Article Metrics

Back to TopTop