Alleviation of Ovalbumin-Allergic Reactions in Mice by Eucommia ulmoides Polysaccharides via Modulation of Intestinal Microbiota
Abstract
1. Introduction
2. Materials and Methods
2.1. Experimental Materials
2.2. Experimental Design
2.3. Scoring of Mouse Allergy Symptoms
2.4. Histomorphological and Pathological Observations
2.5. Real-Time Fluorescence Quantitative Polymerase Chain Reaction (qRT-PCR)
2.6. 16S rDNA Sequencing
2.6.1. DNA Extraction and PCR Amplification
2.6.2. Library Construction and Sequencing
2.6.3. Bioinformatics Analysis
2.7. Data Analysis
3. Results
3.1. Effect of Eucommia ulmoides Polysaccharides on Allergic Symptoms in Mice
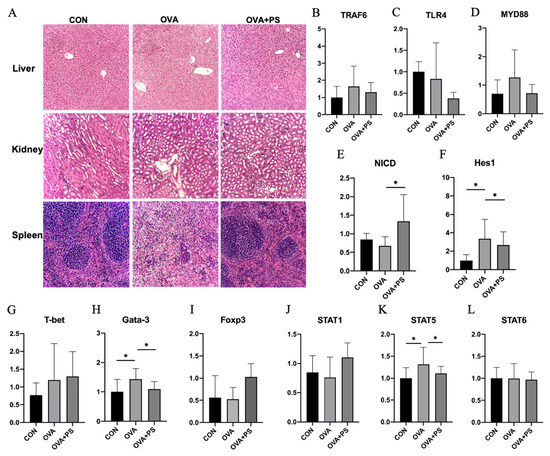
3.2. Histopathological Analysis
3.3. Effect of Eucommia ulmoides Polysaccharides on the Expression of Kidney-Related Genes in Mice
3.4. Analysis of Mouse Intestinal Tissue Morphology
3.5. Effect of Eucommia ulmoides Polysaccharides on the Expression of Genes Related to the Intestine and Mesenteric Lymph Nodes of Mice
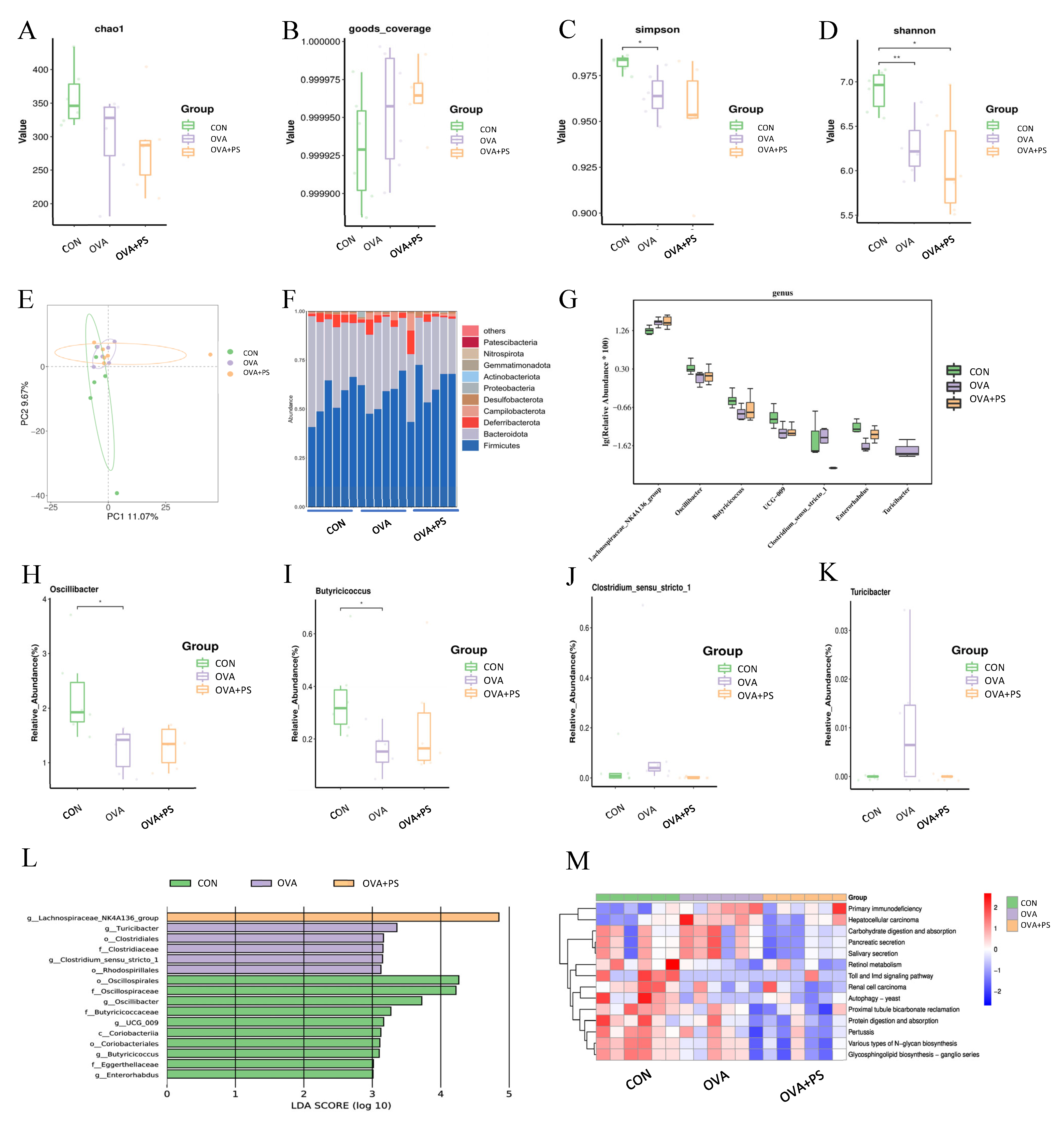
3.6. Effects of Eucommia ulmoides Polysaccharides on the Structure and Function of Mouse Intestinal Microflora
3.6.1. Diversity Analysis
3.6.2. Analysis of Intestinal Bacterial Composition
3.6.3. PICRUSt Function Prediction
3.7. Correlation Analysis Between Key Gene Expression and Mouse Intestinal Microorganisms
4. Discussion
4.1. The Influence of Eucommia ulmoides Polysaccharides on Allergic Symptoms in Mice
4.2. The Influence of Polysaccharides on Histopathological Analysis and Expression of Key Genes in Mice
4.3. Analysis of Intestinal Histological Morphology and Expression of Key Genes in Intestinal and Mesenteric Lymph Nodes of Mice
4.4. Influence of Eucommia ulmoides Polysaccharides on the Structural and Functional Dynamics of Intestinal Microbiota in Mice
4.5. Correlation Analysis Between Differential Gene Expression and Intestinal Bacterial Species in Mice
5. Conclusions
Author Contributions
Funding
Institutional Review Board Statement
Data Availability Statement
Conflicts of Interest
References
- Sicherer, S.H.; Sampson, H.A. Food allergy. J. Allergy Clin. Immunol. 2010, 125, S116–S125. [Google Scholar] [CrossRef]
- Nowak-Wegrzyn, A.; Szajewska, H.; Lack, G. Food allergy and the gut. Nat. Rev. Gastroenterol. Hepatol. 2017, 14, 241–257. [Google Scholar] [CrossRef]
- Oettgen, H.C.; Burton, O.T. IgE receptor signaling in food allergy pathogenesis. Curr. Opin. Immunol. 2015, 36, 109–114. [Google Scholar] [CrossRef]
- Saidova, A.; Hershkop, A.M.; Ponce, M.; Eiwegger, T. Allergen-specific T cells in IgE-mediated food allergy. Arch. Immunol. Ther. Exp. 2018, 66, 161–170. [Google Scholar] [CrossRef]
- Tordesillas, L.; Berin, M.C.; Sampson, H.A. Immunology of food allergy. Immunity 2017, 47, 32–50. [Google Scholar] [CrossRef]
- Shu, S.A.; Yuen, A.W.; Woo, E.; Chu, K.H.; Kwan, H.S.; Yang, G.X.; Yang, Y.; Leung, P.S. Microbiota and food allergy. Clin. Rev. Allergy Immunol. 2019, 57, 83–97. [Google Scholar] [CrossRef]
- Yang, H.; Qu, Y.; Gao, Y.; Sun, S.; Wu, R.; Wu, J. Research progress on the correlation between the intestinal microbiota and food allergy. Foods 2022, 11, 2913. [Google Scholar] [CrossRef]
- Shi, J.; Dong, P.; Liu, C.; Xu, Y.; Zheng, M.; Cheng, L.; Wang, J.; Raghavan, V. Lactobacillus rhamnosus Probio-M9 alleviates OVA-sensitized food allergy through modulating gut microbiota and its metabolism. Food Funct. 2023, 14, 10784–10795. [Google Scholar] [CrossRef]
- Yan, X.; Yan, J.; Xiang, Q.; Wang, F.; Dai, H.; Huang, K.; Fang, L.; Yao, H.; Wang, L.; Zhang, W. Fructooligosaccharides protect against OVA-induced food allergy in mice by regulating the Th17/Treg cell balance using tryptophan metabolites. Food Funct. 2021, 12, 3191–3205. [Google Scholar] [CrossRef]
- Guadamuro, L.; Diaz, M.; Jiménez, S.; Molinos-Norniella, C.; Pérez-Solis, D.; Rodríguez, J.M.; Bousoño, C.; Gueimonde, M.; Margolles, A.; Delgado, S.; et al. Fecal changes following introduction of milk in infants with outgrowing non-IgE cow’s milk protein allergy are influenced by previous consumption of the probiotic LGG. Front. Immunol. 2019, 10, 1819. [Google Scholar] [CrossRef]
- Abdel-Gadir, A.; Stephen-Victor, E.; Gerber, G.K.; Noval Rivas, M.; Wang, S.; Harb, H.; Wang, L.; Li, N.; Crestani, E.; Spielman, S.; et al. Microbiota therapy acts via a regulatory T cell MyD88/RORγt pathway to suppress food allergy. Nat. Med. 2019, 25, 1164–1174. [Google Scholar] [CrossRef]
- Li, X.; Wang, S.; Zhang, H.; Li, Z. Dynamic changes of intestinal flora in infants with cow’s milk protein allergy. J. Clin. Pediatr. 2022, 40, 831–838. [Google Scholar]
- Guo, Y.; Ma, Y.; Ma, L.; Guo, Z.; Xiao, Y.; Liu, Y.; Li, J.; Wang, S.; Liu, Y. Oleuropein prevents ova-induced food allergy in mice by enhancing the intestinal epithelial barrier and remodeling the intestinal flora. Mol. Nutr. Food. Res. 2022, 66, e2200455. [Google Scholar] [CrossRef]
- Yang, Q.; Jia, B.; Shang, J.; Wang, X.; Xu, L.; Liu, X.; Fang, M.; Zeng, F.; Zeng, H.L.; Gong, Z. Effects of rosmarinic acid on immune response and intestinal microbiota in ovalbumin-induced intestinal allergy mice. J. Sci. Food Agric. 2024, 104, 3002–3012. [Google Scholar] [CrossRef]
- Wei, X.; Sun, W.; Zhu, P.; Ou, G.; Zhang, S.; Li, Y.; Hu, J.; Qu, X.; Zhong, Y.; Yu, W.; et al. Refined polysaccharide from Dendrobium devonianum resists H1N1 influenza viral infection in mice by activating immunity through the TLR4/MyD88/NF-κB pathway. Front. Immunol. 2022, 13, 999945. [Google Scholar] [CrossRef]
- Wei, L.; Ran, Y. Dendrobium sonia polysaccharide regulates immunity and restores the dysbiosis of the gut microbiota of the cyclophosphamide-induced immunosuppressed mice. Chin. J. Nat. Med. 2019, 17, 600–607. [Google Scholar] [CrossRef]
- Peng, Y.; Yang, Y.; Tian, Y.; Zhang, M.; Cheng, K.; Zhang, X.; Zhou, M.; Hui, M.; Zhang, Y. Extraction, characterization, and antioxidant activity of Eucommia ulmoides polysaccharides. Molecules 2024, 29, 4793. [Google Scholar] [CrossRef]
- Häfner, D.; Reich, K.; Matricardi, P.M.; Meyer, H.; Kettner, J.; Narkus, A. Prospective validation of ‘Allergy-Control-SCORETM’: A novel symptom–medication score for clinical trials. Allergy 2011, 66, 629–636. [Google Scholar] [CrossRef]
- Jiang, X.; Shen, C.; Dai, Y.; Jiang, F.; Li, S.; Shen, X.; Hu, Y.; Li, F. Early food allergy and respiratory allergy symptoms and attention-deficit/hyperactivity disorder in Chinese children: A cross-sectional study. Pediatric Allergy Immunol. 2018, 29, 402–409. [Google Scholar] [CrossRef]
- Tian, X.; Cui, Q.; Gong, P.; Liu, T.; Yi, H.; Zhang, L. Effect and mechanism of probiotics in alleviating OVA allergy in mice. In Proceedings of the Abstracts of the 18th Annual Conference of the Chinese Society of Food Science and Technology, Tianjin, China, 6–8 April 2022; pp. 342–343. [Google Scholar]
- Kim, S.H.; Hong, J.H.; Lee, Y.C. Oleanolic acid suppresses ovalbumin-induced airway inflammation and Th2-mediated allergic asthma by modulating the transcription factors T-bet, GATA-3, RORγt and Foxp3 in asthmatic mice. Int. Immunopharmacol. 2014, 18, 311–324. [Google Scholar] [CrossRef]
- Du, Q.; Gu, X.; Cai, J.; Huang, M.; Su, M. Chrysin attenuates allergic airway inflammation by modulating the transcription factors T-bet and GATA-3 in mice. Mol. Med. Rep. 2012, 6, 100–104. [Google Scholar] [CrossRef]
- KleinJan, A.; Klein Wolterink, R.G.; Levani, Y.; de Bruijn, M.J.; Hoogsteden, H.C.; Van Nimwegen, M.; Hendriks, R.W. Enforced expression of Gata3 in T cells and group 2 innate lymphoid cells increases susceptibility to allergic airway inflammation in mice. J. Immunol. 2014, 192, 1385–1394. [Google Scholar] [CrossRef]
- Zhang, W.; Li, L.; Zheng, Y.; Xue, F.; Yu, M.; Ma, Y.; Dong, L.; Shan, Z.; Feng, D.; Wang, T.; et al. Schistosoma japonicum peptide SJMHE1 suppresses airway inflammation of allergic asthma in mice. J. Cell. Mol. Med. 2019, 23, 7819–7829. [Google Scholar] [CrossRef]
- Lührmann, A.; Tschernig, T.; Von der Leyen, H.; Hecker, M.; Pabst, R.; Wagner, A.H. Decoy oligodeoxynucleotide against STAT transcription factors decreases allergic inflammation in a rat asthma model. Exp. Lung Res. 2010, 36, 85–93. [Google Scholar] [CrossRef]
- Radman, M.; Golshiri, A.; Shamsizadeh, A.; Zainodini, N.; Bagheri, V.; Arababadi, M.K.; Kennedy, D. Toll-like receptor 4 plays significant roles during allergic rhinitis. Allergol. Immunopathol. 2015, 43, 416–420. [Google Scholar] [CrossRef]
- Chen, K.; Xiang, Y.; Yao, X.; Liu, Y.; Gong, W.; Yoshimura, T.; Wang, J.M. The active contribution of Toll-like receptors to allergic airway inflammation. Int. Immunopharmacol. 2011, 11, 1391–1398. [Google Scholar] [CrossRef]
- Opaluch, A.M.; Schneider, M.; Chiang, C.Y.; Nguyen, Q.T.; Maestre, A.M.; Mulder, L.C.; Secundino, I.; Jesus, P.D.; König, R.; Simon, V.; et al. Positive regulation of TRAF6-dependent innate immune responses by protein phosphatase PP1-γ. PLoS ONE 2014, 9, e89284. [Google Scholar] [CrossRef][Green Version]
- Chen, J.Q.; Szodoray, P.; Zeher, M. Toll-like receptor pathways in autoimmune diseases. Clin. Rev. Allergy Immunol. 2016, 50, 1–17. [Google Scholar] [CrossRef]
- Dokladny, K.; Zuhl, M.N.; Moseley, P.L. Intestinal epithelial barrier function and tight junction proteins with heat and exercise. J. Appl. Physiol. 2016, 120, 692–701. [Google Scholar] [CrossRef]
- Kwon, O.Y.; Lee, S.H. Ishige okamurae attenuates neuroinflammation and cognitive deficits in mice intracerebroventricularly injected with LPS via regulating TLR-4/MyD88-dependent pathways. Antioxidants 2022, 12, 78. [Google Scholar] [CrossRef]
- Jiang, S. Research on the Role and Mechanism of Notch Signaling Pathway in Food Allergy. Ph.D. Thesis, China Agricultural University, Beijing, China, 2018. [Google Scholar]
- Brosseau, C.; Selle, A.; Palmer, D.J.; Prescott, S.L.; Barbarot, S.; Bodinier, M. Prebiotics: Mechanisms and preventive effects in allergy. Nutrients 2019, 11, 1841. [Google Scholar] [CrossRef]
- West, C.E.; Dzidic, M.; Prescott, S.L.; Jenmalm, M.C. Bugging allergy; role of pre-, pro- and synbiotics in allergy prevention. Allergol. Int. 2017, 66, 529–538. [Google Scholar] [CrossRef]
- Biasoli, M.S.; Tosello, M.E.; Luque, A.G.; Magaró, H.M. Adherence, colonization and dissemination of Candida dubliniensis and other Candida species. Med. Mycol. 2010, 48, 291–297. [Google Scholar] [CrossRef]
- Eeckhaut, V.; Ducatelle, R.; Sas, B.; Vermeire, S.; Van Immerseel, F. Progress towards butyrate-producing pharmabiotics: Butyricicoccus pullicaecorum capsule and efficacy in TNBS models in comparison with therapeutics. Gut 2014, 63, 367. [Google Scholar] [CrossRef]
- Fu, X.; Liu, Z.; Zhu, C.; Mou, H.; Kong, Q. Nondigestible carbohydrates, butyrate, and butyrate-producing bacteria. Crit. Rev. Food Sci. Nutr. 2019, 59 (Suppl. 1), S130–S152. [Google Scholar] [CrossRef]
- Ma, L.; Shen, Q.; Lyu, W.; Lv, L.; Wang, W.; Yu, M.; Yang, H.; Tao, S.; Xiao, Y. Clostridium butyricum and its derived extracellular vesicles modulate gut homeostasis and ameliorate acute experimental colitis. Microbiol. Spectr. 2022, 10, e01368-22. [Google Scholar] [CrossRef]
- Zhong, Y.B.; Kang, Z.P.; Wang, M.X.; Long, J.; Wang, H.Y.; Huang, J.Q.; Wei, S.Y.; Zhou, W.; Zhao, H.M.; Liu, D.Y. Curcumin ameliorated dextran sulfate sodium-induced colitis via regulating the homeostasis of DCs and Treg and improving the composition of the gut microbiota. J. Funct. Foods 2021, 86, 104716. [Google Scholar] [CrossRef]
- Xin, G.M. Acute abdomen and Clostridium difficile colitis. Med. Health Sci. Technol. 2000, 32, 688–691. [Google Scholar]
- Liu, X.; Mao, B.; Gu, J.; Wu, J.; Cui, S.; Wang, G.; Zhao, J.; Zhang, H.; Chen, W. Blautia-a new functional genus with potential probiotic properties? Gut Microbes 2021, 13, 1875796. [Google Scholar] [CrossRef]
- Odamaki, T.; Kato, K.; Sugahara, H.; Hashikura, N.; Takahashi, S.; Xiao, J.Z.; Abe, F.A.; Osawa, R. Age-related changes in gut microbiota composition from newborn to centenarian: A cross-sectional study. BMC Microbiol. 2016, 16, 90. [Google Scholar] [CrossRef]
- Nakayama, J.; Watanabe, K.; Jiang, J.; Matsuda, K.; Chao, S.H.; Haryono, P.; La-ongkham, O.; Sarwoko, M.A.; Sujaya, I.N.; Zhao, L.; et al. Diversity in gut bacterial community of school-age children in Asia. Sci. Rep. 2015, 5, 8397. [Google Scholar] [CrossRef] [PubMed]
- Mao, B.; Gu, J.; Li, D.; Cui, S.; Zhao, J.; Zhang, H.; Chen, W. Effects of different doses of fructooligosaccharides (FOS) on the composition of mice fecal microbiota, especially the Bifidobacterium composition. Nutrients 2018, 10, 1105. [Google Scholar] [CrossRef] [PubMed]
- Sorbara, M.T.; Littmann, E.R.; Fontana, E.; Moody, T.U.; Kohout, C.E.; Gjonbalaj, M.; Eaton, V.; Seok, R.; Leiner, I.M.; Pamer, E.G. Functional and genomic variation between human-derived isolates of Lachnospiraceae reveals inter-and intra-species diversity. Cell Host Microbe 2020, 28, 134–146. [Google Scholar] [CrossRef] [PubMed]





| Symptom | Score |
|---|---|
| Asymptomatic | 0 |
| Scratching ears and nose | 1 |
| Swelling around the eyes and nose; decreased activity; shortness of breath | 2 |
| Increased breathing rate; wheezing; difficulty breathing; hair loss, redness, and swelling around the mouth and nose; rash on the tail | 3 |
| Unresponsiveness to stimulation; muscle contractions; cramps | 4 |
| Convulsion; shock; death | 5 |
| Component | Volume |
|---|---|
| SYBR qPCR Master Mix | 5.0 μL |
| F Primer | 0.2 μL |
| R Primer | 0.2 μL |
| Template | 2.0 μL |
| ddH2O | 2.6 μL |
| Gene | Primer Sequences (Forward) | Primer Sequences (Reverse) |
|---|---|---|
| TRAF6 | AAAGCGAGAGATTCTTTCCCTG | ACTGGGGACAATTCACTAGAGC |
| TLR4 | ATGGCATGGCTTACACCACC | GAGGCCAATTTTGTCTCCACA |
| MYD88 | TCATGTTCTCCATACCCTTGGT | AAACTGCGAGTGGGGTCAG |
| Claudin-2 | CCTCGCTGGCTTGTATTATCTCTG | GAGTAGAAGTCCCGAAGGATG |
| Occludin | TTGAAAGTCCACCTCCTTACAGA | CCGGATAAAAAGAGTACGCTGG |
| ZO1 | ACCACCAACCCGAGAAGAC | CAGGAGTCATGGACGCACA |
| IFN-γ | GCGTCTTGGTTTTGCAGCTC | ACCGTCCTTTTGCCAGTTCC |
| IL-17A | CACTTCACAAGTCGGAGGCT | TCTGACAGTGCATCATCGCT |
| NICD | CCAACTGAGGACAGACGGCA | GGGATCAGAGGCCACATAGC |
| Hes1 | CGAGTGCATGAACGAGGTGA | ATCTGGGTCATGCAGTTGGC |
| T-bet | CGTTTCTACCCCGACCTTCC | ATGCTCACAGCTCGGAACTC |
| Gata-3 | AAGCTCAGTATCCGCTGACG | GATACCTCTGCACCGTAGCC |
| Foxp3 | CCCATCCCCAGGAGTCTTG | ACCATGACTAGGGGCACTGTA |
| STAT1 | TCACAGTGGTTCGAGCTTCAG | GCAAACGAGACATCATAGGCA |
| STAT5 | CTCTGTGGGGCCTAATTTCCA | TCCTGGGGATTATCCAAGTCAAT |
Disclaimer/Publisher’s Note: The statements, opinions and data contained in all publications are solely those of the individual author(s) and contributor(s) and not of MDPI and/or the editor(s). MDPI and/or the editor(s) disclaim responsibility for any injury to people or property resulting from any ideas, methods, instructions or products referred to in the content. |
© 2025 by the authors. Licensee MDPI, Basel, Switzerland. This article is an open access article distributed under the terms and conditions of the Creative Commons Attribution (CC BY) license (https://creativecommons.org/licenses/by/4.0/).
Share and Cite
Zhang, X.; Bi, K.; Zhao, C.; Cao, Y.; Yang, Y.; Jia, J.; Zhang, Y.; Zhai, D.; Yang, Y.; Li, P. Alleviation of Ovalbumin-Allergic Reactions in Mice by Eucommia ulmoides Polysaccharides via Modulation of Intestinal Microbiota. Foods 2025, 14, 2913. https://doi.org/10.3390/foods14162913
Zhang X, Bi K, Zhao C, Cao Y, Yang Y, Jia J, Zhang Y, Zhai D, Yang Y, Li P. Alleviation of Ovalbumin-Allergic Reactions in Mice by Eucommia ulmoides Polysaccharides via Modulation of Intestinal Microbiota. Foods. 2025; 14(16):2913. https://doi.org/10.3390/foods14162913
Chicago/Turabian StyleZhang, Xuelei, Ketong Bi, Chuansheng Zhao, Yuxin Cao, Yuxuan Yang, Jingxuan Jia, Yong Zhang, Dandan Zhai, Yu Yang, and Peng Li. 2025. "Alleviation of Ovalbumin-Allergic Reactions in Mice by Eucommia ulmoides Polysaccharides via Modulation of Intestinal Microbiota" Foods 14, no. 16: 2913. https://doi.org/10.3390/foods14162913
APA StyleZhang, X., Bi, K., Zhao, C., Cao, Y., Yang, Y., Jia, J., Zhang, Y., Zhai, D., Yang, Y., & Li, P. (2025). Alleviation of Ovalbumin-Allergic Reactions in Mice by Eucommia ulmoides Polysaccharides via Modulation of Intestinal Microbiota. Foods, 14(16), 2913. https://doi.org/10.3390/foods14162913

