Novel Insight into the Composition Differences Between Buffalo and Holstein Milk and Potential Anti-Inflammation and Antioxidant Effect on Caco-2 Cells
Abstract
1. Introduction
2. Materials and Methods
2.1. Experimental Animals and Sampling
2.2. Proteome Analysis of the Buffalo and Holstein Milk
2.3. Lipidome Analysis of the Buffalo and Holstein Milk Based on LC-MS
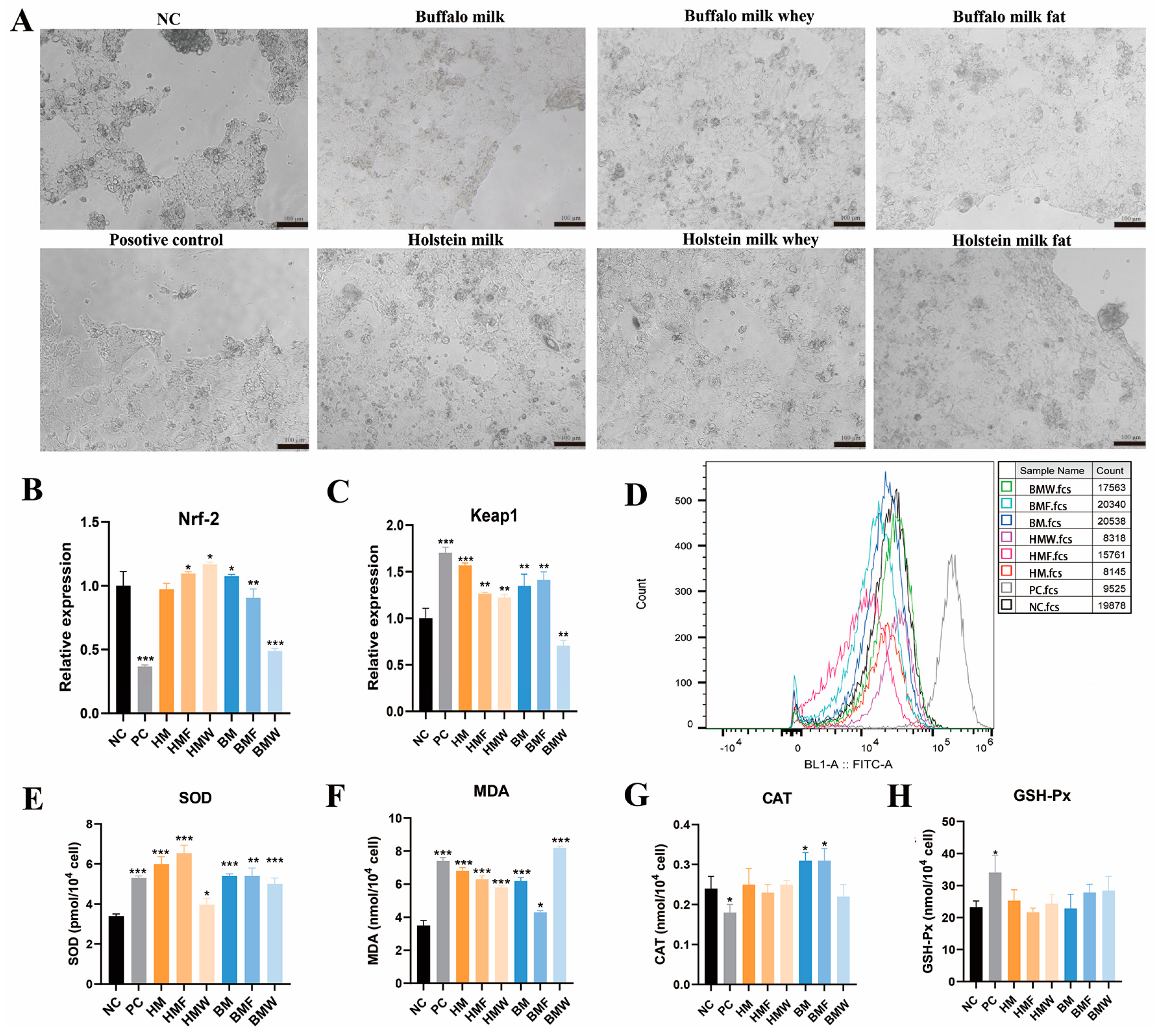
2.4. Co-Culture of the Caco-2 Cells with Milk and Milk Components and LPS/H2O2 Treatment
2.5. RNA Extraction, cDNA Synthesis, and qRT-PCR Analysis
2.6. Anti-Inflammation and Antioxidant Properties Detection of the Caco-2 Cells
2.7. Flow Cytometry
2.8. Statistical Analysis
3. Results
3.1. Routine Analysis of Milk Composition
3.2. Proteome Analysis of the Buffalo and Holstein Milk
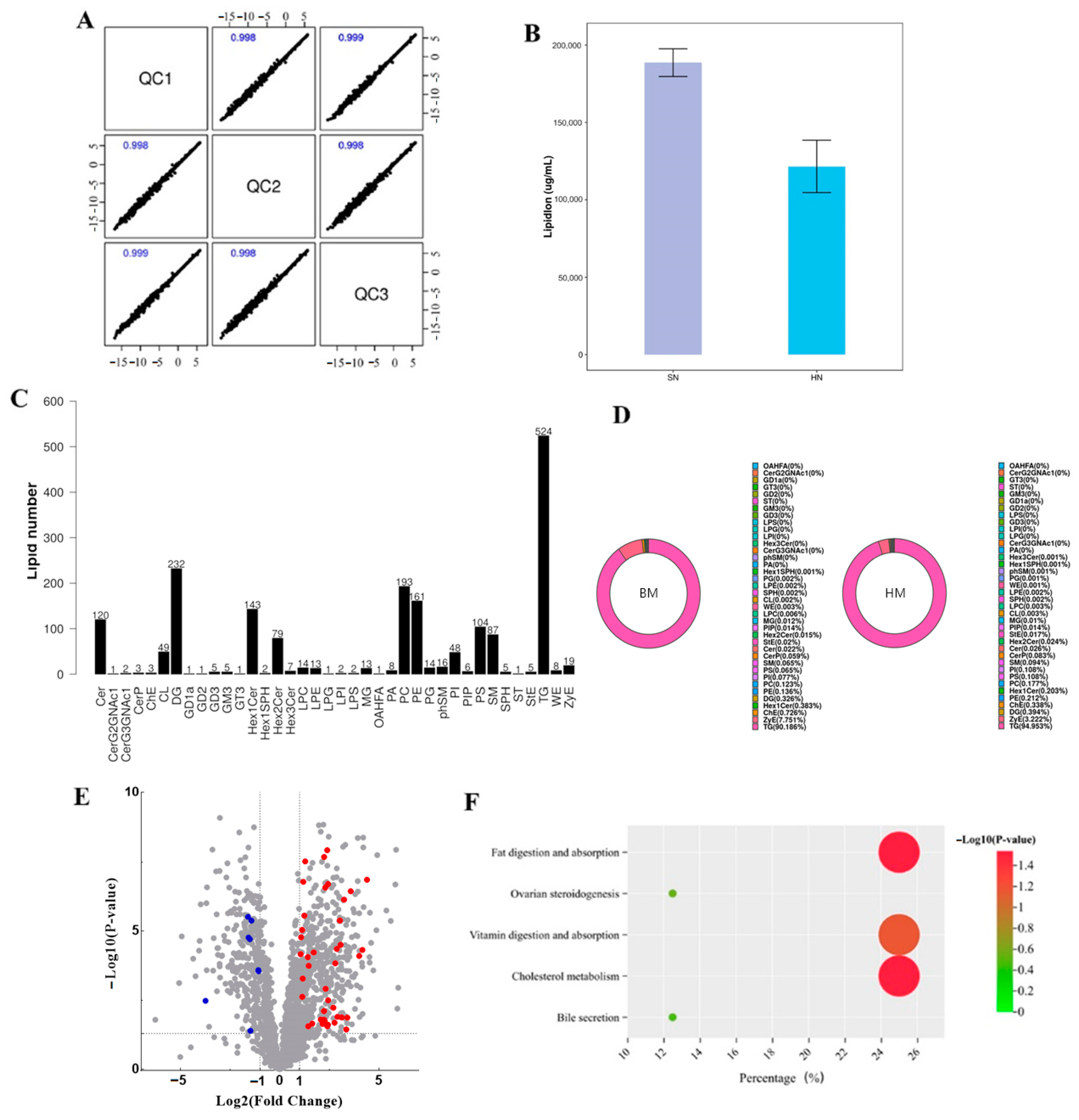
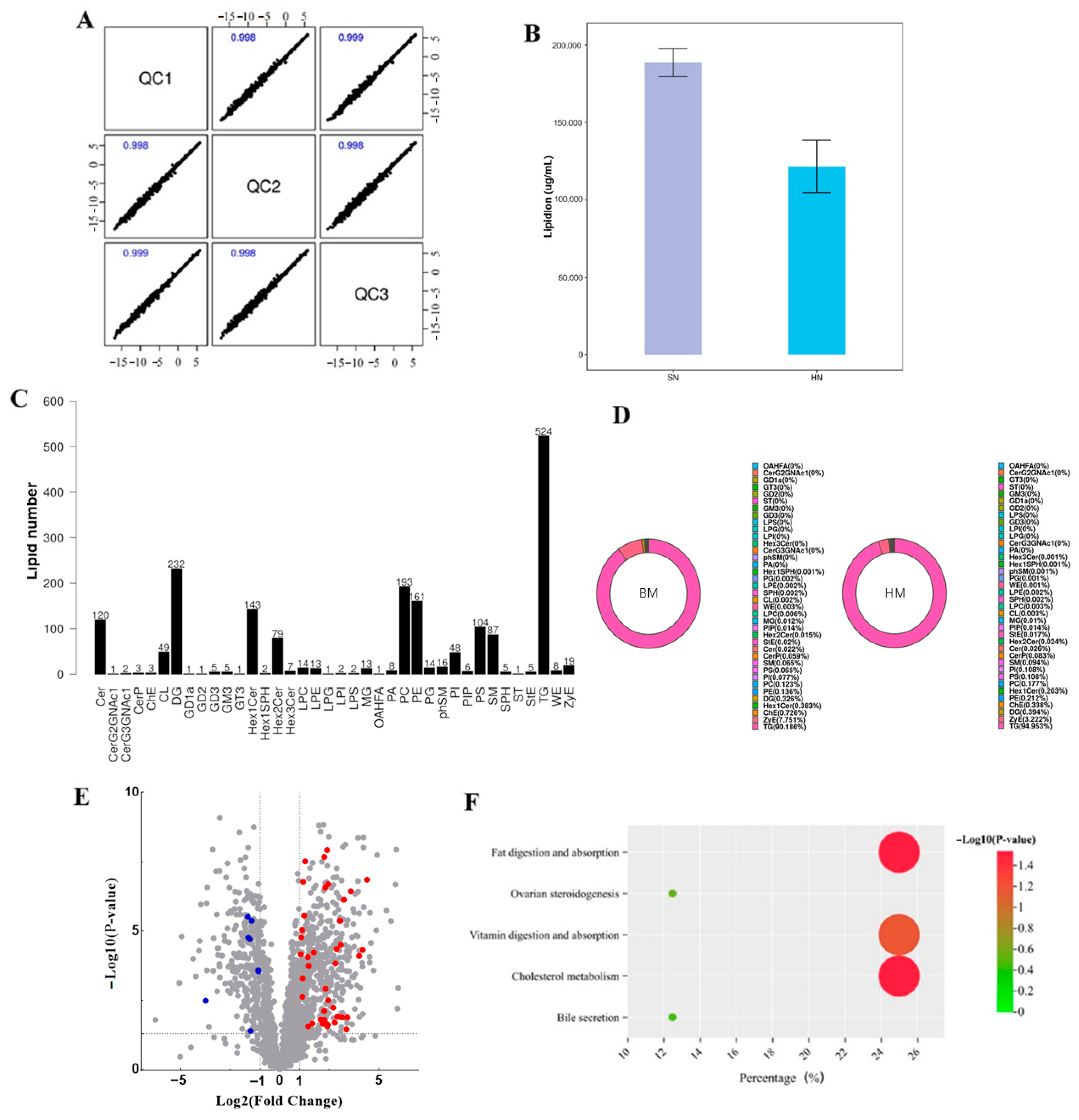
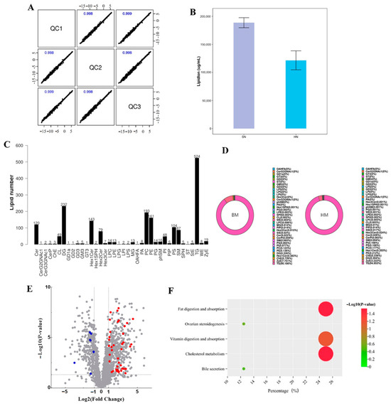
3.3. Lipidome Analysis of the Buffalo and Holstein Milk Based on LC-MS
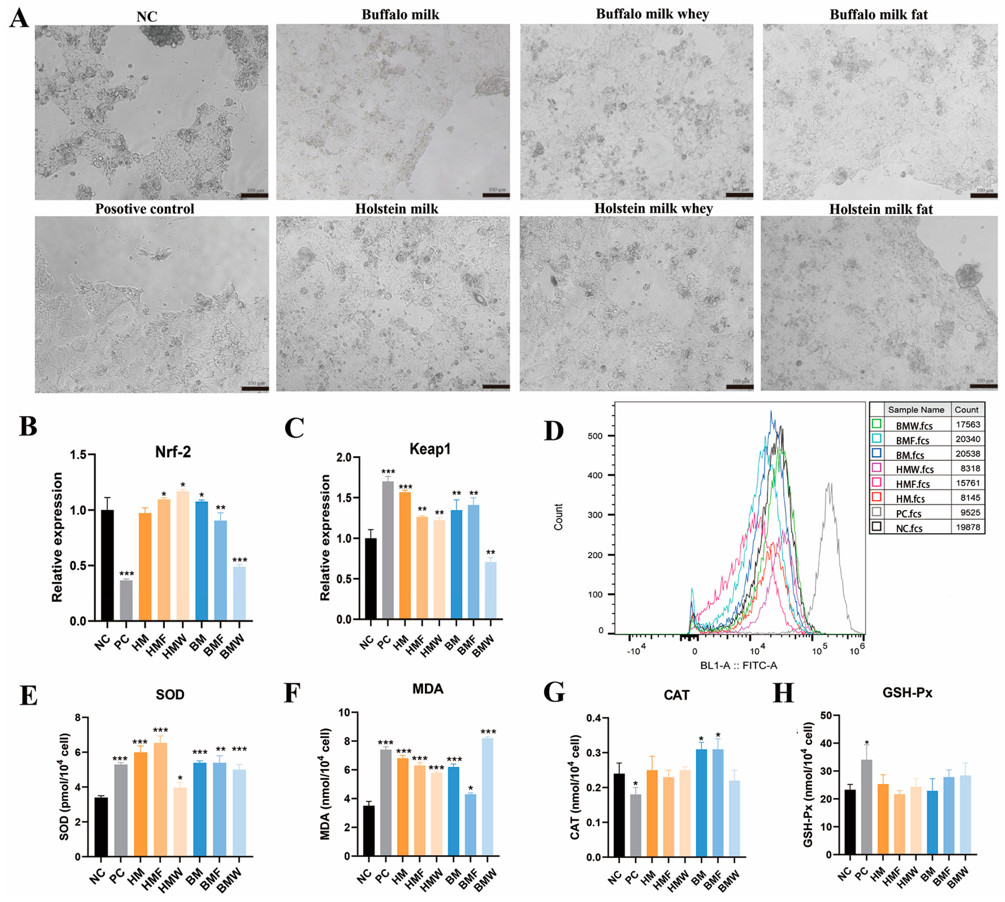
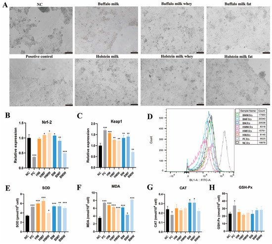
3.4. Anti-Inflammatory Effect of Buffalo and Holstein Milk Components on Caco-2 Cells
3.5. Antioxidant Effect of Buffalo and Holstein Milk Components on Caco-2 Cells
4. Discussion
5. Conclusions
Supplementary Materials
Author Contributions
Funding
Institutional Review Board Statement
Informed Consent Statement
Data Availability Statement
Conflicts of Interest
References
- Jiang, M.; Meng, Z.; Cheng, Z.; Zhan, K.; Ma, X.; Yang, T.; Huang, Y.; Yan, Q.; Gong, X.; Zhao, G. Effects of buffalo milk and cow milk on lipid metabolism in obese mice induced by high fat. Front. Nutr. 2022, 9, 841800. [Google Scholar] [CrossRef] [PubMed]
- Shaukat, A.; Nadeem, M.; Qureshi, T.M.; Kanwal, R.; Sultan, M.; Kashongwe, O.B.; Shamshiri, R.R.; Murtaza, M.A. Effect of in vitro digestion on the antioxidant and angiotensin-converting enzyme inhibitory potential of Buffalo milk processed cheddar cheese. Foods 2021, 10, 1661. [Google Scholar] [CrossRef] [PubMed]
- Dziąbowska-Grabias, K.; Sztanke, M.; Zając, P.; Celejewski, M.; Kurek, K.; Szkutnicki, S.; Korga, P.; Bulikowski, W.; Sztanke, K. Antioxidant therapy in inflammatory bowel diseases. Antioxidants 2021, 10, 412. [Google Scholar] [CrossRef]
- Li, Z.; Li, R.; Ren, H.; Qin, C.; Su, J.; Song, X.; Wang, S.; Liu, Q.; Liu, Y.; Cui, K. Role of Different Members of the AGPAT Gene Family in Milk Fat Synthesis in Bubalus bubalis. Genes 2023, 14, 2072. [Google Scholar] [CrossRef] [PubMed]
- Li, Z.; Lu, S.; Cui, K.; Shafique, L.; Rehman, S.U.; Luo, C.; Wang, Z.; Ruan, J.; Qian, Q.; Liu, Q. Fatty acid biosynthesis and transcriptional regulation of Stearoyl-CoA Desaturase 1 (SCD1) in buffalo milk. BMC Genet. 2020, 21, 23. [Google Scholar] [CrossRef]
- Vargas-Ramella, M.; Pateiro, M.; Maggiolino, A.; Faccia, M.; Franco, D.; De Palo, P.; Lorenzo, J.M. Buffalo Milk as a Source of Probiotic Functional Products. Microorganisms 2021, 9, 2303. [Google Scholar] [CrossRef]
- Claeys, W.L.; Verraes, C.; Cardoen, S.; De Block, J.; Huyghebaert, A.; Raes, K.; Dewettinck, K.; Herman, L. Consumption of raw or heated milk from different species: An evaluation of the nutritional and potential health benefits. Food Control 2014, 42, 188–201. [Google Scholar] [CrossRef]
- Ahmad, S.; Anjum, F.M.; Huma, N.; Sameen, A.; Zahoor, T. Composition and physico-chemical characteristics of buffalo milk with particular emphasis on lipids, proteins, minerals, enzymes and vitamins. J. Anim. Plant Sci. 2013, 23, 62–74. [Google Scholar]
- Aresta, A.; De Santis, S.; Carocci, A.; Barbarossa, A.; Ragusa, A.; De Vietro, N.; Clodoveo, M.L.; Corbo, F.; Zambonin, C. Determination of Commercial Animal and Vegetable Milks’ Lipid Profile and Its Correlation with Cell Viability and Antioxidant Activity on Human Intestinal Caco-2 Cells. Molecules 2021, 26, 5645. [Google Scholar] [CrossRef]
- Basson, A.R.; Chen, C.; Sagl, F.; Trotter, A.; Bederman, I.; Gomez-Nguyen, A.; Sundrud, M.S.; Ilic, S.; Cominelli, F.; Rodriguez-Palacios, A. Regulation of intestinal inflammation by dietary fats. Front. Immunol. 2021, 11, 604989. [Google Scholar] [CrossRef]
- Pereira, P.C. Milk nutritional composition and its role in human health. Nutrition 2014, 30, 619–627. [Google Scholar] [CrossRef] [PubMed]
- Virsangbhai, C.K.; Goyal, A.; Tanwar, B.; Sihag, M.K. Potential health benefits of conjugated linoleic acid: An important functional dairy ingredient. Eur. J. Nutr. Food Saf. 2020, 11, 200–213. [Google Scholar] [CrossRef]
- Huang, Y.; Tocmo, R.; Nauman, M.C.; Haughan, M.A.; Johnson, J.J. Defining the cholesterol lowering mechanism of bergamot (Citrus bergamia) extract in HepG2 and Caco-2 cells. Nutrients 2021, 13, 3156. [Google Scholar] [CrossRef] [PubMed]
- Catanzaro, R.; Sciuto, M.; Marotta, F. Lactose intolerance: An update on its pathogenesis, diagnosis, and treatment. Nutr. Res. 2021, 89, 23–34. [Google Scholar] [CrossRef]
- Toca, M.D.C.; Fernández, A.; Orsi, M.; Tabacco, O.; Vinderola, G. Lactose intolerance: Myths and facts. An update. Arch. Argent. De Pediatría 2022, 120, 59–66. [Google Scholar]
- Tonolo, F.; Moretto, L.; Ferro, S.; Folda, A.; Scalcon, V.; Sandre, M.; Fiorese, F.; Marin, O.; Bindoli, A.; Rigobello, M.P. Insight into antioxidant properties of milk-derived bioactive peptides in vitro and in a cellular model. J. Pept. Sci. 2019, 25, e3162. [Google Scholar] [CrossRef]
- Chen, R.; Sun, Y.; Wu, Y.; Qiao, Y.; Zhang, Q.; Li, Q.; Wang, X.; Pan, Y.; Li, S.; Liu, Y.; et al. Common proteins analysis of different mammals’ mature milk by 4D-Label-Free. Food Chem. X 2024, 22, 101263. [Google Scholar] [CrossRef]
- Liu, Z.; Rochfort, S.; Cocks, B. Milk lipidomics: What we know and what we don’t. Prog. Lipid Res. 2018, 71, 70–85. [Google Scholar] [CrossRef]
- Mitina, A.; Mazin, P.; Vanyushkina, A.; Anikanov, N.; Mair, W.; Guo, S.; Khaitovich, P. Lipidome analysis of milk composition in humans, monkeys, bovids, and pigs. BMC Evol. Biol. 2020, 20, 70. [Google Scholar] [CrossRef]
- Wu, T.; Guo, H.; Lu, Z.; Zhang, T.; Zhao, R.; Tao, N.; Wang, X.; Zhong, J. Reliability of LipidSearch software identification and its application to assess the effect of dry salting on the long-chain free fatty acid profile of tilapia muscles. Food Res. Int. 2020, 138, 109791. [Google Scholar] [CrossRef]
- Prabakusuma, A.S.; Shi, Y.; Zhao, Q.; Aleryani, H.; Kong, X.; Shi, X.; Huang, A. Untargeted metabolomics and quantitative label-free proteomics analysis of whole milk protein from Chinese native buffaloes. CyTA J. Food 2023, 21, 634–645. [Google Scholar] [CrossRef]
- Kaçar, Y.; Batmaz, H. Evaluation of the differences in proteomics of high-quality bovine colostrum and low-quality bovine colostrum. Vet. Med. Sci. 2023, 9, 2852–2861. [Google Scholar] [CrossRef] [PubMed]
- Zhang, J.; Wei, L.; Miao, J.; Yu, Y.; Yu, N.; Hu, Q.; Chen, H.; Chen, Y. Authenticity identification of animal species in characteristic milk by integration of shotgun proteomics and scheduled multiple reaction monitoring (MRM) based on tandem mass spectrometry. Food Chem. 2024, 436, 137736. [Google Scholar] [CrossRef]
- Maity, S.; Ambatipudi, K. Quantitative proteomics of milk whey reveals breed and season specific variation in protein abundance in Holstein Friesian cow and Murrah buffalo. Res. Vet. Sci. 2019, 125, 244–252. [Google Scholar] [CrossRef] [PubMed]
- Su, J.; Li, Z.; Gao, P.; Ahmed, I.; Liu, Q.; Li, R.; Cui, K.; Rehman, S.U. Comparative evolutionary and molecular genetics based study of Buffalo lysozyme gene family to elucidate their antibacterial function. Int. J. Biol. Macromol. 2023, 234, 123646. [Google Scholar] [CrossRef]
- Tacoma, R.; Fields, J.; Ebenstein, D.B.; Lam, Y.; Greenwood, S.L. Characterization of the bovine milk proteome in early-lactation Holstein and Jersey breeds of dairy cows. J. Proteom. 2016, 130, 200–210. [Google Scholar] [CrossRef]
- Cunsolo, V.; Fasoli, E.; Di Francesco, A.; Saletti, R.; Muccilli, V.; Gallina, S.; Righetti, P.G.; Foti, S. Polyphemus, Odysseus and the ovine milk proteome. J. Proteom. 2017, 152, 58–74. [Google Scholar] [CrossRef]
- Abd El-Salam, M.H.; El-Shibiny, S. A comprehensive review on the composition and properties of buffalo milk. Dairy Sci. Technol. 2011, 91, 663–699. [Google Scholar] [CrossRef]
- Zhang, J.; Lin, A.; Zhang, L.; Ruan, D.; Gao, M.; Chen, Q.; Yu, H.; Liao, L.; Lin, X.; Fang, Z. Pedigree Analysis of Nonclassical Cholesteryl Ester Storage Disease with Dominant Inheritance in a LIPA I378T Heterozygous Carrier. Dig. Dis. Sci. 2024, 69, 2109–2122. [Google Scholar] [CrossRef]
- Brandts, J. Lipid management to reduce cardiovascular risk in type 2 diabetes. Diabetologie 2023, 19, 877–884. [Google Scholar] [CrossRef]
- Dookwah, M.; Wagner, S.K.; Ishihara, M.; Yu, S.; Ulrichs, H.; Kulik, M.J.; Zeltner, N.; Dalton, S.; Strauss, K.A.; Aoki, K. Neural-specific alterations in glycosphingolipid biosynthesis and cell signaling associated with two human ganglioside GM3 synthase deficiency variants. Hum. Mol. Genet. 2023, 32, 3323–3341. [Google Scholar] [CrossRef] [PubMed]
- Hong, C.; Song, D. Immunomodulatory actions of lysophosphatidylcholine. Biomol. Ther. 2008, 16, 69–76. [Google Scholar] [CrossRef]
- Lea, T. Caco-2 cell line. In The Impact of Food Bioactives On Health: In Vitro and Ex Vivo Models; Springer: Berlin/Heidelberg, Germany, 2015; pp. 103–111. [Google Scholar]
- Artursson, P.; Palm, K.; Luthman, K. Caco-2 monolayers in experimental and theoretical predictions of drug transport. Adv. Drug Deliv. Rev. 2012, 64, 280–289. [Google Scholar] [CrossRef]
- Hoffmann, P.; Burmester, M.; Langeheine, M.; Brehm, R.; Empl, M.T.; Seeger, B.; Breves, G.; Deli, M.A. Caco-2/HT29-MTX co-cultured cells as a model for studying physiological properties and toxin-induced effects on intestinal cells. PLoS ONE 2021, 16, e0257824. [Google Scholar] [CrossRef] [PubMed]
- Iftikhar, M.; Iftikhar, A.; Zhang, H.; Gong, L.; Wang, J. Transport, metabolism and remedial potential of functional food extracts (FFEs) in Caco-2 cells monolayer: A review. Food Res. Int. 2020, 136, 109240. [Google Scholar] [CrossRef]
- Chen, C.; Li, T.; Chen, Z.; Wang, L.; Luo, X. Absorption Rates and Mechanisms of Avenanthramides in a Caco-2 Cell Model and Their Antioxidant Activity during Absorption. J. Agric. Food Chem. 2020, 68, 2347–2356. [Google Scholar] [CrossRef]
- Leischner, C.; Egert, S.; Burkard, M.; Venturelli, S. Potential protective protein components of cow’s milk against certain tumor entities. Nutrients 2021, 13, 1974. [Google Scholar] [CrossRef]
- Zhao, Q.; Zheng, W.; Yuan, Z.; Wang, X.; Huang, A. Anti-inflammatory effect of two novel peptides derived from Binglangjiang buffalo whey protein in lipopolysaccharide-stimulated RAW264. 7 macrophages. Food Chem. 2023, 429, 136804. [Google Scholar] [CrossRef]
- Tanaka, S.; Nemoto, Y.; Takei, Y.; Morikawa, R.; Oshima, S.; Nagaishi, T.; Okamoto, R.; Tsuchiya, K.; Nakamura, T.; Stutte, S.; et al. High-fat diet-derived free fatty acids impair the intestinal immune system and increase sensitivity to intestinal epithelial damage. Biochem. Biophys. Res. Commun. 2020, 522, 971–977. [Google Scholar] [CrossRef]
- Li, Y.; Ma, Q.; Liu, G.; Wang, C. Effects of donkey milk on oxidative stress and inflammatory response. J. Food Biochem. 2022, 46, e13935. [Google Scholar] [CrossRef]
- D’Onofrio, N.; Balestrieri, A.; Neglia, G.; Monaco, A.; Tatullo, M.; Casale, R.; Limone, A.; Balestrieri, M.L.; Campanile, G. Antioxidant and anti-inflammatory activities of buffalo milk δ-valerobetaine. J. Agric. Food Chem. 2019, 67, 1702–1710. [Google Scholar] [CrossRef] [PubMed]
- Khan, I.T.; Nadeem, M.; Imran, M.; Ayaz, M.; Ajmal, M.; Ellahi, M.Y.; Khalique, A. Antioxidant capacity and fatty acids characterization of heat treated cow and buffalo milk. Lipids Health Dis. 2017, 16, 1–10. [Google Scholar] [CrossRef] [PubMed]
- Tonolo, F.; Sandre, M.; Ferro, S.; Folda, A.; Scalcon, V.; Scutari, G.; Feller, E.; Marin, O.; Bindoli, A.; Rigobello, M.P. Milk-Derived Bioactive Peptides Protect against Oxidative Stress in a Caco-2 Cell Model. Food Funct. 2018, 9, 1245–1253. [Google Scholar] [CrossRef] [PubMed]
- Šeškutė, M.; Žukaitė, D.; Laucaitytė, G.; Inčiūraitė, R.; Malinauskas, M.; Jankauskaitė, L. Antiviral Effect of Melatonin on Caco-2 Cell Organoid Culture: Trick or Treat? Int. J. Mol. Sci. 2024, 25, 11872. [Google Scholar] [CrossRef] [PubMed]
- Jin, C.; Chu, C.; Zhu, X.; Lu, Y.; Yu, N.; Ye, Q.; Jin, Y.; Meng, X. Fractional Extraction Phenolics from C. Oleifera Seed Kernels Exhibited Anti-Inflammatory Effect via PI3K/Akt/NF-κB Signaling Pathway Under Caco-2/RAW264.7 Co-Culture Cell Model. Food Res. Int. 2024, 197, 115268. [Google Scholar] [CrossRef] [PubMed]
- Qin, S.; Su, Q.; Li, X.; Shao, M.; Zhang, Y.; Yu, F.; Ni, Y.; Zhong, J. Curcumin Suppresses Cell Proliferation and Reduces Cholesterol Absorption in Caco-2 Cells by Activating the TRPA1 Channel. Lipids Health Dis. 2023, 22, 6. [Google Scholar] [CrossRef]
- Salzano, A.; Neglia, G.; D’Onofrio, N.; Balestrieri, M.L.; Limone, A.; Cotticelli, A.; Marrone, R.; Anastasio, A.; D’Occhio, M.J.; Campanile, G. Green Feed Increases Antioxidant and Antineoplastic Activity of Buffalo Milk: A Globally Significant Livestock. Food Chem. 2021, 344, 128669. [Google Scholar] [CrossRef]
- Ren, C.; Zhu, Y.; Li, Q.; Wang, M.; Qi, S.; Sun, D.; Wu, L.; Zhao, L. Lespedeza Bicolor Turcz. Honey Prevents Inflammation Response and Inhibits Ferroptosis by Nrf2/HO-1 Pathway in DSS-Induced Human Caco-2 Cells. Antioxidants 2024, 13, 900. [Google Scholar] [CrossRef]





| DMEM Culture Medium | Buffalo Milk | Buffalo Milk Fat | Buffalo Milk Whey | Holstein Milk | Holstein Milk Fat | Holstein Milk Whey | LPS (24 h) | H2O2 (1 h) | |
|---|---|---|---|---|---|---|---|---|---|
| NC | + | - | - | - | - | - | - | - | - |
| PC | + | - | - | - | - | - | - | 1 μM | 1 μM |
| BM | + | + | - | - | - | - | - | 1 μM | 1 μM |
| BMF | + | - | + | - | - | - | - | 1 μM | 1 μM |
| BMW | + | - | - | + | - | - | - | 1 μM | 1 μM |
| HM | + | - | - | - | + | - | - | 1 μM | 1 μM |
| HMF | + | - | - | - | - | + | - | 1 μM | 1 μM |
| HMW | + | - | - | - | - | - | + | 1 μM | 1 μM |
| Protein % | Fat Content % | Total Solids % | SNF % | Lactose % | |
|---|---|---|---|---|---|
| Buffalo Milk | 5.26 ± 0.76 a | 8.37 ± 1.28 a | 19.82 ± 2.64 a | 10.55 ± 0.4 a | 4.98 ± 0.14 a |
| Cow Milk | 3.36 ± 0.37 b | 4.01 ± 0.87 b | 13.28 ± 1.08 b | 8.65 ± 0.7 b | 5.10 ± 0.23 a |
Disclaimer/Publisher’s Note: The statements, opinions and data contained in all publications are solely those of the individual author(s) and contributor(s) and not of MDPI and/or the editor(s). MDPI and/or the editor(s) disclaim responsibility for any injury to people or property resulting from any ideas, methods, instructions or products referred to in the content. |
© 2024 by the authors. Licensee MDPI, Basel, Switzerland. This article is an open access article distributed under the terms and conditions of the Creative Commons Attribution (CC BY) license (https://creativecommons.org/licenses/by/4.0/).
Share and Cite
Wang, L.; Hu, X.; Jiang, J.; Wang, D.; Qin, C.; Li, L.; Shi, D.; Liu, Q.; Wang, J.; Li, H.; et al. Novel Insight into the Composition Differences Between Buffalo and Holstein Milk and Potential Anti-Inflammation and Antioxidant Effect on Caco-2 Cells. Foods 2024, 13, 3915. https://doi.org/10.3390/foods13233915
Wang L, Hu X, Jiang J, Wang D, Qin C, Li L, Shi D, Liu Q, Wang J, Li H, et al. Novel Insight into the Composition Differences Between Buffalo and Holstein Milk and Potential Anti-Inflammation and Antioxidant Effect on Caco-2 Cells. Foods. 2024; 13(23):3915. https://doi.org/10.3390/foods13233915
Chicago/Turabian StyleWang, Luyao, Xinyue Hu, Jiaqi Jiang, Dong Wang, Chaobin Qin, Ling Li, Deshun Shi, Qingyou Liu, Jian Wang, Hui Li, and et al. 2024. "Novel Insight into the Composition Differences Between Buffalo and Holstein Milk and Potential Anti-Inflammation and Antioxidant Effect on Caco-2 Cells" Foods 13, no. 23: 3915. https://doi.org/10.3390/foods13233915
APA StyleWang, L., Hu, X., Jiang, J., Wang, D., Qin, C., Li, L., Shi, D., Liu, Q., Wang, J., Li, H., Huang, J., & Li, Z. (2024). Novel Insight into the Composition Differences Between Buffalo and Holstein Milk and Potential Anti-Inflammation and Antioxidant Effect on Caco-2 Cells. Foods, 13(23), 3915. https://doi.org/10.3390/foods13233915

