Characterization of the Volatile Compounds of Onion with Different Fresh-Cut Styles and Storage Temperatures
Abstract
1. Introduction
2. Materials and Methods
2.1. Materials
2.2. Chemical Standards and Reagents
2.3. Sample Preparation
2.4. HS-GC-IMS
2.5. Headspace Solid-Phase Microextraction-Gas Chromatography-Mass Spectrometry (HS-SPME-GC-MS)
2.6. Qualitative Analysis of the Volatile Compounds
2.7. Statistical Analysis
3. Results and Discussion
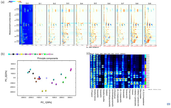
3.1. Highly Volatile Compounds Identified by GC-IMS
3.2. Highly Volatile Compounds Profiles of Onions under Different Fresh-Cut Styles by GC-IMS
3.3. Volatile Sulfur Compounds Characterized by GC-MS
3.4. Effect of Storage Temperature and Fresh-Cut Style on Sulfur Compounds in Onion
4. Conclusions
Supplementary Materials
Author Contributions
Funding
Institutional Review Board Statement
Informed Consent Statement
Data Availability Statement
Conflicts of Interest
References
- Gonzalez-Peña, D.; Checa, A.; de Ancos, B.; Wheelock, C.E.; Sanchez-Moreno, C. New Insights into the Effects of Onion Consumption on Lipid Mediators Using a Diet-Induced Model of Hypercholesterolemia. Redox Biol. 2017, 11, 205–212. [Google Scholar] [CrossRef] [PubMed]
- Lee, E.J.; Patil, B.S.; Yoo, K.S. Antioxidants of 15 Onions with White, Yellow, and Red Colors and Their Relationship with Pungency, Anthocyanin, and Quercetin. LWT-Food Sci. Technol. 2015, 63, 108–114. [Google Scholar] [CrossRef]
- Guo, Y.H.; Li, Y.J.; Yin, S.Q. Research progress of onion food. China Condiment 2009, 34, 35–37. [Google Scholar]
- Wang, Z.D.; Li, J.; Zhang, L.L.; Liu, Y.H. Research Progress on Flavor Components of Four Spices of Garlic, Onion, Ginger and Chili. China Condiment 2019, 44, 179–185. [Google Scholar]
- Ren, F.Y.; Nian, Y.Q.; Perussello, C.A. Effect of storage, food processing and novel extraction technologies on onions flavonoid content: A review. Food Res. Int. 2020, 132, 108953. [Google Scholar] [CrossRef] [PubMed]
- Pu, D.; Shan, Y.; Wang, J.; Sun, B.; Xu, Y.; Zhang, W.; Zhang, Y. Recent trends in aroma release and perception during food oral processing: A review. Crit. Rev. Food Sci. 2022, 1–17. [Google Scholar] [CrossRef] [PubMed]
- Pu, D.; Shan, Y.; Zhang, L.; Sun, B.; Zhang, Y. Identification and Inhibition of the Key Off-Odorants in Duck Broth by Means of the Sensomics Approach and Binary Odor Mixture. J. Agric. Food Chem. 2022, 70, 13367–13378. [Google Scholar] [CrossRef] [PubMed]
- Liu, B.; Chang, Y.; Wang, R.F.; Liu, Z.X.; Chen, H.T.; Zhang, N. A Review Research Progress on Volatile Flavor Compounds in Allium. Food Sci. 2022, 43, 249–257. [Google Scholar]
- Cecchi, L.; Ieri, F.; Vignolini, P.; Mulinacci, N.; Romani, A. Characterization of Volatile and Flavonoid Composition of Different Cuts of Dried Onion (Allium cepa L.) by HS-SPME-GC-MS, HS-SPME-GC × GC-TOF and HPLC-DAD. Molecules 2020, 25, 408. [Google Scholar] [CrossRef]
- Seifu, M.; Tola, Y.B.; Mohammed, A.; Astatkie, T. Effect of variety and drying temperature on physicochemical quality, functional property, and sensory acceptability of dried onion powder. Food Sci. Nutr. 2018, 6, 1641–1649. [Google Scholar] [CrossRef]
- Zhang, L.G.; Xue, Z.B.; Ni, L.J.; Ma, D.S. Extraction and Quality Analysis of Volatile Oils from Onions by Coupling Pilot and Laboratory Equipment Based on Multi-Rectification. Sep. Purif. Technol. 2014, 137, 36–42. [Google Scholar] [CrossRef]
- Mnayer, D.; Fabiano-Tixier, A.S.; Petitcolas, E.; Ruiz, K.; Hamieh, T.; Chemat, F. Simultaneous Extraction of Essential Oils and Flavonoids from Onions Using Turbo Extraction-Distillation. Food Anal. Methods 2015, 8, 586–595. [Google Scholar] [CrossRef]
- Nincevic Grassino, A.; Grabaric, Z.; Pezzani, A.; Fasanaro, G.; Lo Voi, A. Influence of Essential Onion Oil on Tin and Chromium Dissolution from Tinplate. Food Chem. Toxicol. 2009, 47, 1556–1561. [Google Scholar] [CrossRef]
- Briggs, W.H.; Folts, J.D.; Osman, H.E.; Goldman, I.L. Administration of Raw Onion Inhibits Platelet-Mediated Thrombosis in Dogs. J. Nutr. 2001, 131, 2619–2622. [Google Scholar] [CrossRef] [PubMed]
- Radulovic, N.S.; Miltojevic, A.B.; Stojkovic, M.B.; Blagojevic, P.D. New Volatile Sulfur-Containing Compounds from Wild Garlic (Allium ursinum L., Liliaceae). Food Res. Int. 2015, 78, 1–10. [Google Scholar] [CrossRef]
- Dini, I.; Tenore, G.C.; Dini, A. Chemical Composition, Nutritional Value and Antioxidant Properties of Allium caepa L. Var. tropeana (Red Onion) Seeds. Food Chem. 2008, 107, 613–621. [Google Scholar] [CrossRef]
- Gao, Y.; Wu, S.M.; Sun, Y.Q.; Cong, R.H.; Xiao, J.Y.; Ma, F.L. Effect of freeze dried, hot air dried and fresh onions on the composition of volatile sulfocompounds in onion oils. Dry. Technol. 2018, 37, 1427–1440. [Google Scholar] [CrossRef]
- Sinha, R.; Khot, L.R.; Schroeder, B.K.; Sankaran, S. FAIMS based volatile fingerprinting for real-time postharvest storage infections detection in stored potatoes and onions. Postharvest Biol. Technol. 2018, 135, 83–92. [Google Scholar] [CrossRef]
- Li, C.Y.; Schmidt, N.E.; Gitaitis, R. Detection of onion postharvest diseases by analyses of headspace volatiles using a gas sensor array and GC-MS. LWT-Food Sci. Technol. 2011, 44, 1019–1025. [Google Scholar] [CrossRef]
- Hopfgartner, G. Current developments in ion mobility spectrometry. Anal. Bioanal. Chem. 2019, 411, 6227. [Google Scholar] [CrossRef]
- Zheng, X.Y.; Wojcik, R.; Zhang, X.; Ibrahim, Y.M.; Burnum-Johnson, K.E.; Orton, D.J.; Monroe, M.E.; Moore, R.J.; Smith, R.D.; Baker, E.S. Coupling Front-End Separations, Ion Mobility Spectrometry, and Mass Spectrometry for Enhanced Multidimensional Biological and Environmental Analyses. Annu. Rev. Anal. Chem. 2017, 10, 71–92. [Google Scholar] [CrossRef] [PubMed]
- van Gaal, N.; Lakenman, R.; Covington, J.; Savage, R.; de Groot, E.; Bomers, M.; Benninga, M.; Mulder, C.; de Boer, N.; de Meij, T. Faecal volatile organic compounds analysis using field asymmetric ion mobility spectrometry: Non-invasive diagnostics in paediatric inflammatory bowel disease. J. Breath Res. 2017, 12, 016006. [Google Scholar] [CrossRef] [PubMed]
- Sobel, J.D.; Karpas, Z.; Lorber, A. Diagnosing vaginal infections through measurement of biogenic amines by ion mobility spectrometry. Eur. J. Obstet. Gynecol. Reprod. Biol. 2012, 163, 81–84. [Google Scholar] [CrossRef]
- Hernandez-Mesa, M.; Escourrou, A.; Monteau, F.; Bizec, B.L.; Dervilly-Pinel, G. Current applications and perspectives of ion mobility spectrometry to answer chemical food safety issues. Trends Anal. Chem. 2017, 94, 39–53. [Google Scholar] [CrossRef]
- Cates, V.E.; Meloan, C.E. Separation of sulfones by gas chromatography. J. Chromatogr. A 1963, 11, 472–478. [Google Scholar] [CrossRef] [PubMed]
- Buettner, A. Springer Handbook of Odor; Springer: Berlin/Heidelberg, Germany, 2017; p. VI. [Google Scholar]
- Pu, D.; Zhang, H.; Zhang, Y.; Sun, B.; Ren, F.; Chen, H.; He, J. Characterization of the aroma release and perception of white bread during oral processing by gas chromatography-ion mobility spectrometry and temporal dominance of sensations analysis. Food Res. Int. 2019, 123, 612–622. [Google Scholar] [CrossRef] [PubMed]
- Lanzotti, V. The analysis of onion and garlic. Chromatogr. A 2006, 1112, 3–22. [Google Scholar] [CrossRef]
- Sun, B.G. High-impact sulfur-containing flavor compounds. Food Sci. Technol. 2006, 7, 173–175. [Google Scholar]
- Lee, E.J.; Yoo, K.S.; Patil, B.S. Freeze-dried fresh onion powder prevents green discolouration (greening) in macerated garlic. Food Chem. 2012, 131, 397–404. [Google Scholar] [CrossRef]
- Cantrell, M.S.; Seale, J.T.; Arispe, S.A.; McDougal, O.M. Determination of Organosulfifides from Onion Oil. Foods 2020, 9, 884. [Google Scholar] [CrossRef]




| Count | Compound | Formula | MW a | LRI b | Rt [sec] c | Dt [a.u.] d | Comment |
|---|---|---|---|---|---|---|---|
| 1 | Pentanal | C5H10O | 86.1 | 699.2 | 191.218 | 1.18096 | Monomer |
| 2 | Pentanal | C5H10O | 86.1 | 699.2 | 191.218 | 1.43014 | Dimer |
| 3 | Hexanal | C6H12O | 100.2 | 796.3 | 275.615 | 1.25142 | Monomer |
| 4 | Hexanal | C6H12O | 100.2 | 794.1 | 273.480 | 1.56955 | Dimer |
| 5 | Heptanal | C7H14O | 114.2 | 900.6 | 401.145 | 1.33159 | |
| 6 | Octanal | C8H16O | 128.2 | 1015.1 | 608.637 | 1.40019 | |
| 7 | (E)-2-Heptenal | C7H12O | 112.2 | 961.3 | 505.127 | 1.26142 | Monomer |
| 8 | (E)-2-Heptenal | C7H12O | 112.2 | 961.1 | 504.710 | 1.67421 | Dimer |
| 9 | (E,E)-2,4-heptadienal | C7H10O | 110.2 | 1005.5 | 592.246 | 1.19157 | |
| 10 | 1-Propanol | C3H8O | 60.1 | 568.8 | 131.415 | 1.25890 | |
| 11 | 2-Methyl-1-pentanol | C6H14O | 102.2 | 848.9 | 332.835 | 1.29958 | Monomer |
| 12 | 2-Methyl-1-pentanol | C6H14O | 102.2 | 844.2 | 327.260 | 1.59906 | Dimer |
| 13 | Ethyl Acetate | C4H8O2 | 88.1 | 617.2 | 150.447 | 1.34254 | |
| 14 | Propyl acetate | C5H10O2 | 102.1 | 714.8 | 202.823 | 1.48425 | |
| 15 | 2,6-Dimethylpyrazine | C6H8N2 | 108.1 | 907.9 | 412.523 | 1.14445 | Monomer |
| 16 | 2,6-Dimethylpyrazine | C6H8N2 | 108.1 | 908.0 | 412.710 | 1.53201 | Dimer |
| 17 | Dimethyl ketone | C3H6O | 58.1 | 501.5 | 108.890 | 1.13033 | |
| 18 | 2-Pentylfuran | C9H14O | 138.2 | 997.9 | 579.587 | 1.25453 | |
| 19 | Dimethyl disulfide | C2H6S2 | 94.2 | 744.2 | 226.761 | 1.14486 |
Publisher’s Note: MDPI stays neutral with regard to jurisdictional claims in published maps and institutional affiliations. |
© 2022 by the authors. Licensee MDPI, Basel, Switzerland. This article is an open access article distributed under the terms and conditions of the Creative Commons Attribution (CC BY) license (https://creativecommons.org/licenses/by/4.0/).
Share and Cite
Liu, G.; Wang, Y.; Hu, L.; He, H. Characterization of the Volatile Compounds of Onion with Different Fresh-Cut Styles and Storage Temperatures. Foods 2022, 11, 3829. https://doi.org/10.3390/foods11233829
Liu G, Wang Y, Hu L, He H. Characterization of the Volatile Compounds of Onion with Different Fresh-Cut Styles and Storage Temperatures. Foods. 2022; 11(23):3829. https://doi.org/10.3390/foods11233829
Chicago/Turabian StyleLiu, Guangmin, Yaqin Wang, Liping Hu, and Hongju He. 2022. "Characterization of the Volatile Compounds of Onion with Different Fresh-Cut Styles and Storage Temperatures" Foods 11, no. 23: 3829. https://doi.org/10.3390/foods11233829
APA StyleLiu, G., Wang, Y., Hu, L., & He, H. (2022). Characterization of the Volatile Compounds of Onion with Different Fresh-Cut Styles and Storage Temperatures. Foods, 11(23), 3829. https://doi.org/10.3390/foods11233829
