An Integrative Biosynthetic Approach to Silver Nanoparticles: Optimization Modeling, and Antimicrobial Assessment
Abstract
1. Introduction
2. Results
2.1. Isolation of Silver-Tolerant Bacteria and Gram Stain
2.2. Molecular Identification via 16S rRNA
2.3. Optimization of AgNPs Synthesis Conditions
2.3.1. Effect of Silver Nitrate Concentration
2.3.2. Effect of Culture Supernatant Volume
2.3.3. Effect of pH
2.3.4. Effect of Temperature
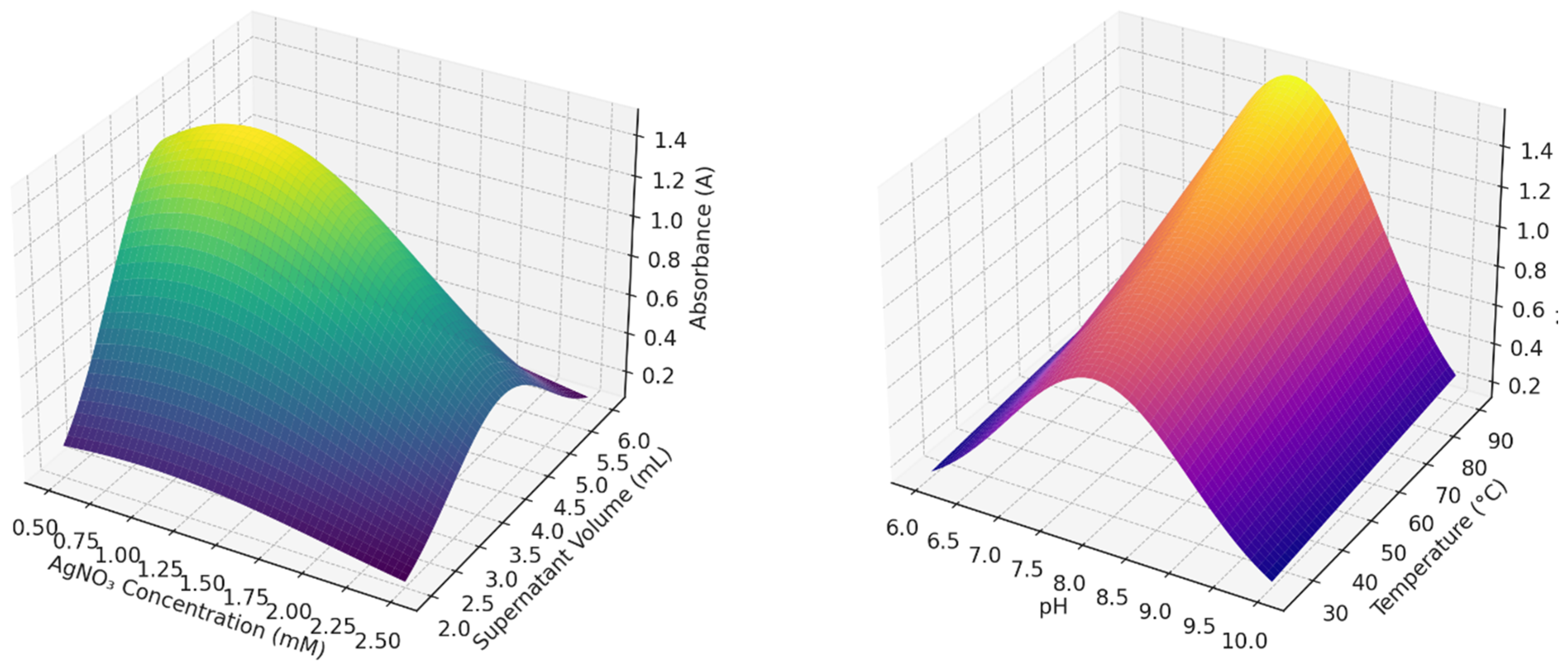
2.4. Gaussian Modeling and Visualization of AgNP Optimization
2.5. Characterization of Synthesized AgNPs
2.5.1. Scanning Electron Microscopy (SEM)
2.5.2. Transmission Electron Microscopy (TEM)
2.5.3. X-Ray Diffraction (XRD)
2.6. Fourier-Transform Infrared Spectroscopy (FTIR)
2.7. Antimicrobial Activity
2.8. Minimum Inhibitory Concentration (MIC)
2.9. Predictive Modeling of Antimicrobial Activity
3. Discussion
4. Materials and Methods
4.1. Sample Collection
4.2. Isolation of Bacterial Strains
4.3. Screening for Silver-Tolerant Bacteria
4.4. Molecular Identification via 16S rRNA Sequencing
4.5. Biosynthesis of Silver Nanoparticles
4.6. Optimization of Silver Nanoparticle Synthesis
4.6.1. AgNO3 Concentration
4.6.2. Supernatant Volume
4.6.3. pH Variation
4.6.4. Temperature Influence
4.7. Gaussian Optimization Model for AgNP Synthesis
- A is the absorbance (the outcome we are measuring).
- K is a constant that normalizes the equation.
- C is the silver nitrate concentration, and C0 is the optimal silver nitrate concentration.
- V is the volume of the culture supernatant, and V0 is the optimal volume.
- pH is the pH of the solution, and pH0 is the optimal pH.
- σ is the standard deviation (a measure of variability).
- α is the temperature scaling factor, which adjusts the effect of temperature.
- T is the temperature of the reaction, and T0 is the optimal temperature.
- 48 is a constant used to normalize the temperature difference [37].
4.8. Statistical Techniques Applied to Model Validation
4.9. Characterization of Synthesized AgNPs
4.9.1. UV-Visible Spectroscopy
4.9.2. Scanning Electron Microscopy (SEM)
4.9.3. Transmission Electron Microscopy (TEM)
4.9.4. X-Ray Diffraction (XRD)
4.9.5. Fourier Transform Infrared Spectroscopy (FTIR)
4.10. Antimicrobial Activity Assessment
4.11. Minimum Inhibitory Concentration (MIC) Determination
4.12. Statistical Analysis
5. Conclusions
Author Contributions
Funding
Institutional Review Board Statement
Informed Consent Statement
Data Availability Statement
Acknowledgments
Conflicts of Interest
References
- Durlo, A. 1950–2022: A History of Nanotechnology into Physical and Mathematical Relationship. Ph.D. Thesis, Université de Lille, Lille, France, 2023. [Google Scholar]
- Devi, R.S.; Girigoswami, A.; Siddharth, M.; Girigoswami, K. Applications of gold and silver nanoparticles in theranostics. Appl. Biochem. Biotechnol. 2022, 194, 4187–4219. [Google Scholar] [CrossRef]
- Sharifi-Rad, M.; Mohanta, Y.K.; Pohl, P.; Nayak, D.; Messaoudi, M. Facile phytosynthesis of gold nanoparticles using Nepeta bodeana Bunge: Evaluation of its therapeutics and potential catalytic activities. J. Photochem. Photobiol. A Chem. 2024, 446, 115150. [Google Scholar] [CrossRef]
- Omar, A.H.; Abdelkareem, O.F.; Salama, H.S. Green synthesized metallic nanoparticles and their applications: A review. Sci. J. Fac. Sci. Menoufia Univ. 2024, 28, 15–26. [Google Scholar] [CrossRef]
- Snoussi, M.; Lajimi, R.H.; Latif, S.; Hamadou, W.S.; Alreshidi, M.M.; Ashraf, S.A.; Patel, M.; Humaidi, J.; Anouar, E.A.; Kadri, A.; et al. Green synthesis and characterization of silver nanoparticles from Ducrosia flabellifolia Boiss. aqueous extract: Anti-quorum sensing screening and antimicrobial activities against ESKAPE pathogens. Cell. Mol. Biol. 2024, 70, 88–96. [Google Scholar] [CrossRef] [PubMed]
- Rodrigues, A.S.; Batista, J.G.S.; Rodrigues, M.Á.V.; Thipe, V.C.; Minarini, L.A.R.; Lopes, P.S.; Lugão, A.B. Advances in silver nanoparticles: A comprehensive review on their potential as antimicrobial agents and their mechanisms of action elucidated by proteomics. Front. Microbiol. 2024, 15, 1440065. [Google Scholar] [CrossRef] [PubMed]
- Najitha, B.B. Springer-Verlag and Berlin Heidelberg. Extracellular synthesis of silver nanoparticles using Bacillus megaterium against malarial and dengue vector (Diptera: Culicidae). Parasitol. Res. 2015, 114, 4069–4079. [Google Scholar] [CrossRef]
- Abd-Elsalam, K.A. (Ed.) Fungal Cell Factories for Sustainable Nanomaterials Productions and Agricultural Applications; Elsevier: Amsterdam, The Netherlands, 2022. [Google Scholar]
- Yassin, M.A.; Elgorban, A.M.; El-Samawaty, A.E.R.M.; Almunqedhi, B.M.A. Biosynthesis of silver nanoparticles using Penicillium verrucosum and analysis of their antifungal activity. Saudi J. Biol. Sci. 2021, 28, 2123–2127. [Google Scholar] [CrossRef]
- Saravanan, A.K.V.; Barik, S.K. Rapid biosynthesis of silver nanoparticles from Bacillus megaterium (NCIM 2326) and their antibacterial activity on multi drug resistant clinical pathogens. Colloids Surf. B Biointerfaces 2011, 88, 325–331. [Google Scholar] [CrossRef]
- Abada, E.; Mashraqi, A.; Modafer, Y.; Al Abboud, M.A.; El-Shabasy, A. Review: Green synthesis of silver nanoparticles by using plant extracts and their antimicrobial activity. Saudi J. Biol. Sci. 2024, 31, 103877. [Google Scholar] [CrossRef]
- Alsamhary, K.A. Eco-friendly synthesis of silver nanoparticles by Bacillus subtilis and their antibacterial activity. Saudi J. Biol. Sci. 2020, 27, 2185–2191. [Google Scholar] [CrossRef]
- Dhaka, A.; Mali, S.C.; Sharma, S.; Trivedi, R. A review on biological synthesis of silver nanoparticles and their potential applications. Results Chem. 2023, 6, 101108. [Google Scholar] [CrossRef]
- Priyadarshini, S.; Gopinath, V.; Priyadharsshini, N.M.; MubarakAli, D.; Velusamy, P. Synthesis of anisotropic silver nanoparticles using novel strain, Bacillus flexus and its biomedical application. Colloids Surf. B Biointerfaces 2013, 102, 232–237. [Google Scholar] [CrossRef]
- Karkaj, O.S.; Salouti, M.; Zanjani, R.S.; Derakhshan, F.K. Extracellular Deposition of Silver Nanoparticles by Bacillus Megaterium. Synth. React. Inorg. Met.-Org. Nano-Met. Chem. 2013, 43, 903–906. [Google Scholar] [CrossRef]
- Pokrajac, L.; Abbas, A.; Chrzanowski, W.; Dias, G.M.; Eggleton, B.J.; Maguire, S.; Maine, E.; Malloy, T.; Nathwani, J.; Nazar, L.; et al. Nanotechnology for a sustainable future: Addressing global challenges with the international network for sustainable nanotechnology. ACS Nano 2021, 15, 18608–18623. [Google Scholar] [CrossRef]
- Barsola, B.; Saklani, S.; Pathania, D.; Kumari, P.; Sonu, S.; Rustagi, S.; Singh, P.; Raizada, P.; Moon, T.S.; Kaushik, A.; et al. Exploring bio-nanomaterials as antibiotic allies to combat antimicrobial resistance. Biofabrication 2024, 16, 042007. [Google Scholar] [CrossRef]
- Al-Asbahi, M.G.S.S.; Al-Ofiry, B.A.; Saad, F.A.A.; Alnehia, A.; Al-Gunaid, M.Q.A. Silver nanoparticles biosynthesis using mixture of Lactobacillus sp. and Bacillus sp. growth and their antibacterial activity. Sci. Rep. 2024, 14, 10224. [Google Scholar] [CrossRef]
- Sharifi-Rad, M.; Pohl, P.; Epifano, F.; Álvarez-Suarez, J.M. Green synthesis of silver nanoparticles using Astragalus tribuloides Delile root extract: Characterization, antioxidant, antibacterial, and anti-inflammatory activities. Nanomaterials 2020, 10, 2383. [Google Scholar] [CrossRef]
- Kaliappan, K.; Nagarajan, P.; Jayabalan, J.; Pushparaj, H.; Elumalai, S.; Paramanathan, B.; Manickam, V.; Jang, H.T.; Mani, G. Systematic antimicrobial, biofilm, free radical inhibition and tyrosinase inhibition assessments of efficient green silver nanoparticles from the aqueous root extract of Cyphostemma adenocaule (CA). RSC Pharm. 2025, 2, 147–162. [Google Scholar] [CrossRef]
- Abada, E.; Habib, F.; Mashraqi, A.; Modafer, Y.; Alsolami, W.; Ismail, K.; Alamri, A.A.; Mashlawi, A.M.; Shater, A.M. Eco-Friendly Synthesis and Characterization of Senna italica-Derived Silver Nanoparticles With Broad-Spectrum Antimicrobial Activity. Int. J. Microbiol. 2025, 2025, 2072594. [Google Scholar] [CrossRef]
- Dong, S.; Yu, H.; Poupart, P.; Ho, E.A. Gaussian processes modeling for the prediction of polymeric nanoparticle formulation design to enhance encapsulation efficiency and therapeutic efficacy. Drug Deliv. Transl. Res. 2025, 15, 372–388. [Google Scholar] [CrossRef] [PubMed]
- Agnihotri, S.; Mukherji, S.; Mukherji, S. Size-controlled silver nanoparticles synthesized over the range 5–100 nm using the same protocol and their antibacterial efficacy. RSC Adv. 2014, 4, 3974–3983. [Google Scholar] [CrossRef]
- Alam, A.; Sadia, S.I.; Shishir, K.H.; Bishwas, R.K.; Ahmed, S.; Al-Reza, S.M.; Jahan, S.A. Crystallinity integration and crystal growth behavior study of preferred oriented (111) cubic silver nanocrystal. Inorg. Chem. Commun. 2025, 173, 113834. [Google Scholar] [CrossRef]
- Sharma, N.K.; Vishwakarma, J.; Rai, S.; Alomar, T.S.; AlMasoud, N.; Bhattarai, A. Green route synthesis and characterization techniques of silver nanoparticles and their biological adeptness. ACS Omega 2022, 7, 27004–27020. [Google Scholar] [CrossRef]
- El-Bendary, M.A.; Afifi, S.S.; Moharam, M.E.; El-Ola, S.M.A.; Salama, A.; Omara, E.A.; Shaheen, M.N.F.; Hamed, A.A.; Gawdat, N.A. Biosynthesis of silver nanoparticles using isolated Bacillus subtilis: Characterization, antimicrobial activity, cytotoxicity, and their performance as antimicrobial agent for textile materials. Prep. Biochem. Biotechnol. 2021, 51, 54–68. [Google Scholar] [CrossRef]
- Matras, E.; Gorczyca, A.; Przemieniecki, S.W.; Oćwieja, M. Surface properties-dependent antifungal activity of silver nanoparticles. Sci. Rep. 2022, 12, 18046. [Google Scholar] [CrossRef] [PubMed]
- Ma, Y.; Leng, Y.; Huo, D.; Zhao, D.; Zheng, J.; Zhao, P.; Hou, C. A portable sensor for glucose detection in Huangshui based on blossom-shaped bimetallic organic framework loaded with silver nanoparticles combined with machine learning. Food Chem. 2023, 429, 136850. [Google Scholar] [CrossRef] [PubMed]
- Khanal, L.N.; Dhakal, P.P.; Kandel, M.R.; Acharya, D.; Baral, E.R.; Chhetri, K.; Kalauni, S.K. Stem Bark-Mediated Green Synthesis of Silver Nanoparticles from Pyrus pashia: Characterization, Antioxidant, and Antibacterial Properties. Inorganics 2023, 11, 263. [Google Scholar] [CrossRef]
- Feng, C.; Wang, Y.; Xu, J.; Zheng, Y.; Zhou, W.; Wang, Y.; Luo, C. Precisely tailoring molecular structure of doxorubicin prodrugs to enable stable nanoassembly, rapid activation, and potent antitumor effect. Pharmaceutics 2024, 16, 1582. [Google Scholar] [CrossRef]
- Wang, Y.; Zhai, W.; Yang, L.; Cheng, S.; Cui, W.; Li, J. Establishments and evaluations of post-operative adhesion animal models. Adv. Therap. 2023, 6, 2200297. [Google Scholar] [CrossRef]
- Abada, E.; Al-Fifi, Z.; Al-Rajab, A.J.; Mahdhi, M.; Sharma, M. Molecular identification of biological contaminants in different drinking water resources of the Jazan region, Saudi Arabia. J. Water Health 2019, 17, 622–632. [Google Scholar] [CrossRef]
- Karthikeyan, S.; Hoti, S.L.; Prasad, N.R. Resveratrol loaded gelatin nanoparticles synergistically inhibit cell cycle progression and constitutive NF-kappaB activation, and induce apoptosis in non-small cell lung cancer cells. Biomed. Pharmacother. 2015, 70, 274–282. [Google Scholar] [CrossRef] [PubMed]
- Balachandar, V.; Oh, B.T. Synthesis of silver and gold nanoparticles using cashew nut shell liquid and its antibacterial activity against fish pathogens. Indian J. Microbiol. 2014, 54, 196–202. [Google Scholar] [CrossRef]
- Abada, E.; Galal, T.; Ismail, I. Biosynthesis of silver nanoparticles by Nocardiopsis sp.-MW279108 and its antimicrobial activity. J. Basic Microbiol. 2021, 61, 993–1001. [Google Scholar] [CrossRef] [PubMed]
- Abada, E.; Galal, T.M.; Alhejely, A.; Mohammad, A.M.; Alruwaili, Y.; Almuhayawi, M.S.; Shater, A.-R.M.; Alruhaili, M.H.; Selim, S. Bio-preparation of CuO@ZnO nanocomposite via spent mushroom substrate and its application against Candida albicans with molecular docking study. BioResources 2024, 19, 6670–6689. [Google Scholar] [CrossRef]
- Ubaldo, P.C. Towards Combined Computational and Experimental Studies on Toxicity of Silver Nanoparticles. Ph.D. Thesis, Southern Illinois University at Carbondale, Carbondale, IL, USA, 2015. [Google Scholar]
- Fouda, A.; Hassan, S.E.-D.; Saied, E.; Hamza, M.F. Photocatalytic degradation of real textile and tannery effluent using biosynthesized magnesium oxide nanoparticles (MgO-NPs), heavy metal adsorption, phytotoxicity, and antimicrobial activity. J. Environ. Chem. Eng. 2021, 9, 105346. [Google Scholar] [CrossRef]
- Ausaj, A.A.; Al-Shmgani, H.S.; Abid, W.B.; Gadallah, A.A.; Mashlawi, A.M.; Khormi, M.A.; Alamri, A.A.; Abada, E. Immobilization of Bromelain on Gold Nanoparticles for Comprehensive Detection of Their Antioxidant, Anti-Angiogenic, and Wound-Healing Potentials. Inorganics 2024, 12, 325. [Google Scholar] [CrossRef]
- Ahmed, M.J.; Murtaza, G.; Rashid, F.; Iqbal, J. Eco-friendly green synthesis of silver nanoparticles and their potential applications as antioxidant and anticancer agents. Drug Dev. Ind. Pharm. 2019, 45, 1682–1694. [Google Scholar] [CrossRef]
- Asif, M.; Yasmin, R.; Asif, R.; Ambreen, A.; Mustafa, M.; Umbreen, S. Green synthesis of silver nanoparticles (AgNPs), structural characterization, and their antibacterial potential. Dose-Response 2022, 20, 15593258221088709. [Google Scholar] [CrossRef]
- Keskin, M.; Kaya, G.; Bayram, S.; Kurek-Górecka, A.; Olczyk, P. Green synthesis, characterization, antioxidant, antibacterial and enzyme inhibition effects of chestnut (Castanea sativa) honey-mediated silver nanoparticles. Molecules 2023, 28, 2762. [Google Scholar] [CrossRef]
- Patel, B.; Yadav, V.K.; Desai, R.; Patel, S.; Amari, A.; Choudhary, N.; Osman, H.; Patel, R.; Balram, D.; Lian, K.-Y.; et al. Bacteriogenic synthesis of morphologically diverse silver nanoparticles and their assessment for methyl orange dye removal and antimicrobial activity. PeerJ 2024, 12, e17328. [Google Scholar] [CrossRef] [PubMed]
- Da Silva, A.C.F.; Roque, S.M.; Duarte, M.C.T.; Nakazato, G.; Durán, N.; Cogo-Müller, K. Modulation of Staphylococcus aureus biofilm formation through subinhibitory concentrations of biogenic silver nanoparticles and simvastatin. Future Pharmacol. 2024, 4, 3–16. [Google Scholar] [CrossRef]
- Jianchao, Z. Modeling MIC and Metal Precipitation with a 1D Reactive Transport Model. Master’s Thesis, Delft University of Thechnology, Delft, The Netherlands, 2015. [Google Scholar]
- Zeraatpisheh, A.; Moradi, M.; Arshadi, M.; Taheri, B.; Zahmatkeshan, M.; Dehbashi, F.N.; Esmaeili, F.; Amanzadi, B.; Farshadzadeh, Z. The in vitro evaluation of synergistic effects of ciprofloxacin and berberine hydrochloride against Pseudomonas aeruginosa. BMC Microbiol. 2025, 25, 487. [Google Scholar] [CrossRef] [PubMed]








| Microorganisms | Inhibition Zone (mm) AgNPs (30 µg/mL) Antibiotics 30 µg/mL | |
|---|---|---|
| Bacteria Bacillus subtilis (ATCC6051) | 17 ± 2 b* | Ampicillin 26 ± 3.0 a |
| Staphylococcus aureus (ATCC12600) | 15 ± 3.0 a | 21 ± 4.0 a |
| Escherichia coli (ATCC11775) | 18 ± 3.0 a | 25 ± 5.0 a |
| Pseudomonas aeruginosa (ATCC10145) | 16 ± 5.0 b | 26 ± 3.0 a |
| Fungi Candida albicans (ATCC10231) | 18 ± 2.0 a | Amphotericin B 21 ± 3.0 a |
Disclaimer/Publisher’s Note: The statements, opinions and data contained in all publications are solely those of the individual author(s) and contributor(s) and not of MDPI and/or the editor(s). MDPI and/or the editor(s) disclaim responsibility for any injury to people or property resulting from any ideas, methods, instructions or products referred to in the content. |
© 2025 by the authors. Licensee MDPI, Basel, Switzerland. This article is an open access article distributed under the terms and conditions of the Creative Commons Attribution (CC BY) license (https://creativecommons.org/licenses/by/4.0/).
Share and Cite
Abada, E.; Sharma, M.; Alharbi, A.A.; Alshammari, S.O.; Alhejely, A.; Modafer, Y.; Alsolami, W.; Sumaily, I.Y.Y.; Sumayli, M. An Integrative Biosynthetic Approach to Silver Nanoparticles: Optimization Modeling, and Antimicrobial Assessment. Inorganics 2025, 13, 342. https://doi.org/10.3390/inorganics13110342
Abada E, Sharma M, Alharbi AA, Alshammari SO, Alhejely A, Modafer Y, Alsolami W, Sumaily IYY, Sumayli M. An Integrative Biosynthetic Approach to Silver Nanoparticles: Optimization Modeling, and Antimicrobial Assessment. Inorganics. 2025; 13(11):342. https://doi.org/10.3390/inorganics13110342
Chicago/Turabian StyleAbada, Emad, Mukul Sharma, Asmaa A. Alharbi, Shifaa O. Alshammari, Amani Alhejely, Yosra Modafer, Wail Alsolami, Ibrahim Y. Y. Sumaily, and Mari Sumayli. 2025. "An Integrative Biosynthetic Approach to Silver Nanoparticles: Optimization Modeling, and Antimicrobial Assessment" Inorganics 13, no. 11: 342. https://doi.org/10.3390/inorganics13110342
APA StyleAbada, E., Sharma, M., Alharbi, A. A., Alshammari, S. O., Alhejely, A., Modafer, Y., Alsolami, W., Sumaily, I. Y. Y., & Sumayli, M. (2025). An Integrative Biosynthetic Approach to Silver Nanoparticles: Optimization Modeling, and Antimicrobial Assessment. Inorganics, 13(11), 342. https://doi.org/10.3390/inorganics13110342

