Output Power Monitoring of Ultraviolet Light-Emitting Diode via Sapphire Substrate
Abstract
:1. Introduction
2. Device Structure and Fabrication
3. Results
3.1. Basic Characterization
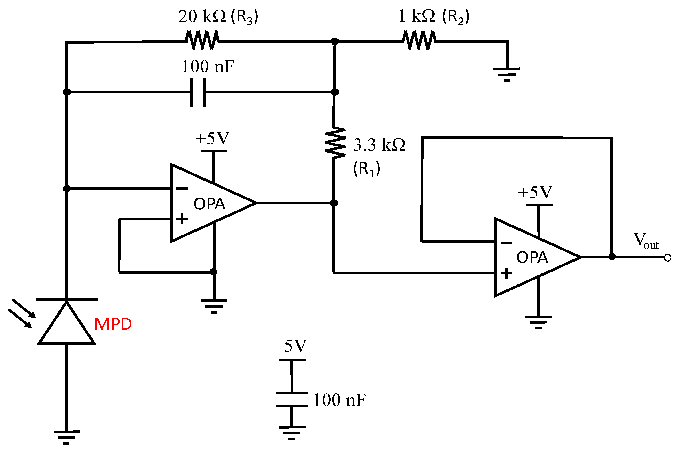
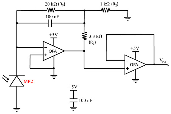
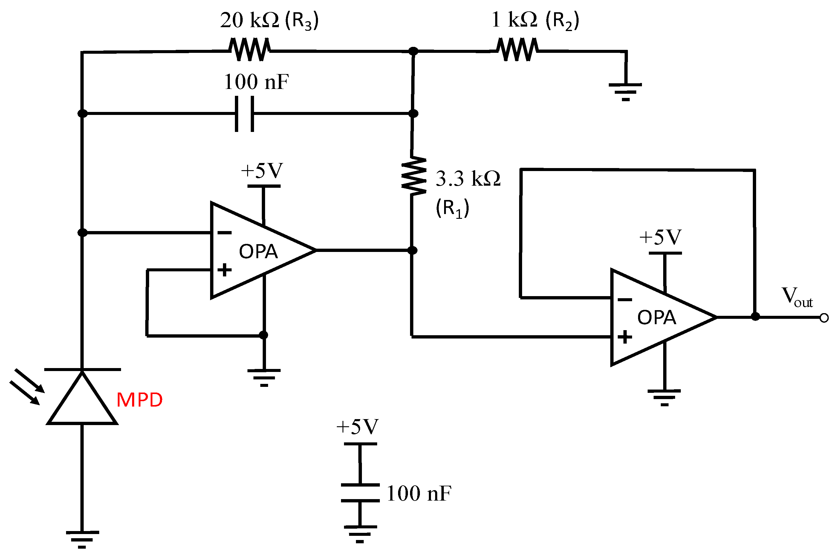
3.2. Monitoring Responsivity
4. Discussion
5. Conclusions
Author Contributions
Funding
Conflicts of Interest
References
- Tchernycheva, M.; Messanvi, A.; Bugallo, A.L.; Jacopin, G.; Lavenus, P.; Rigutti, L.; Zhang, H.; Halioua, Y.; Julien, F.H.; Eymery, J.; et al. Integrated photonic platform based on InGaN/GaN nanowire emitters and detectors. Nano Lett. 2014, 14, 3515–3520. [Google Scholar]
- Jiang, Z.; Atalla, M.R.M.; You, G.; Wang, L.; Li, X.; Liu, J.; Elahi, A.M.; Wei, L.; Xu, J. Monolithic integration of nitride light emitting diodes and photodetectors for bi-directional optical communication. Opt. Lett. 2014, 39, 5657–5660. [Google Scholar]
- Li, K.H.; Cheung, Y.F.; Cheung, W.S.; Choi, H.W. Confocal microscopic analysis of optical crosstalk in GaN micro-pixel light-emitting diodes. Appl. Phys. Lett. 2015, 107, 171103. [Google Scholar]
- Li, K.H.; Cheung, Y.F.; Tang, C.W.; Zhao, C.; Lau, K.M.; Choi, H.W. Optical crosstalk analysis of micro-pixelated GaN-based light-emitting diodes on sapphire and Si substrates. Phys. Status Solidi A 2016, 213, 1193–1198. [Google Scholar]
- Li, K.H.; Fu, W.Y.; Cheung, Y.F.; Wong, K.K.Y.; Wang, Y.; Lau, K.M.; Choi, H.W. Monolithically integrated InGaN/GaN light-emitting diodes, photodetectors, and waveguides on Si substrate. Optica 2018, 5, 564–569. [Google Scholar]
- Li, K.H.; Cheung, Y.F.; Fu, W.Y.; Wong, K.K.Y.; Choi, H.W. Monolithic integration of GaN-on-sapphire light-emitting diodes, photodetectors, and waveguides. IEEE J. Sel. Top. Quantum Electron. 2018, 24, 3801706. [Google Scholar]
- Wang, Y.; Zhu, G.; Cai, W.; Gao, X.; Yang, Y.; Yuan, J.; Shi, Z.; Zhu, H. On-chip photonic system using suspended p-n junction InGaN/GaN multiple quantum wells device and multiple waveguides. Appl. Phys. Lett. 2016, 108, 162102. [Google Scholar]
- Shi, Z.; Gao, X.; Yuan, J.; Zhang, S.; Jiang, Y.; Zhang, F.; Jiang, Y.; Zhu, H.; Wang, Y. Transferrable monolithic III-nitride photonic circuit for multifunctional optoelectronics. Appl. Phys. Lett. 2017, 111, 241104. [Google Scholar]
- Wang, Y.; Wang, S.; Ni, S.; Wang, W.; Shi, Z.; Yuan, J.; Zhu, H. On-chip multicomponent system made with vertical structure quantum well diode. Semicond. Sci. Technol. 2019, 34, 065017. [Google Scholar]
- Liu, C.; Cai, Y.; Jiang, H.; Lau, K.M. Monolithic integration of III-nitride voltage controlled light emitters with dual-wavelength photodiodes by selective-area epitaxy. Opt. Lett. 2018, 43, 3401–3404. [Google Scholar]
- Yeh, P.S.; Chiu, Y.-C.; Wu, T.-C.; Chen, Y.-X.; Wang, T.-H.; Chou, T.-C. Monolithic integration of GaN-based phototransistors and light-emitting diodes. Opt. Express 2019, 27, 29854–29862. [Google Scholar]
- Chiu, Y.-C.; Yeh, P.S.; Wang, T.-H.; Chou, T.-C.; Wu, C.-Y.; Zhang, J.-J. An ultraviolet sensor and indicator module based on p–i–n photodiodes. Sensors 2019, 19, 4938. [Google Scholar]
- Feng, M.; Wang, J.; Zhou, R.; Sun, Q.; Gao, H.; Zhou, Y.; Liu, J.; Huang, Y.; Zhang, S.; Ikeda, M.; et al. On-chip integration of GaN-based laser, modulator, and photodetector grown on Si. IEEE J. Sel. Top. Quantum Electron. 2018, 24, 8200305. [Google Scholar]
- French, R.H. Electronic band structure of Al2O3, with comparison to Alon and AIN. J. Am. Ceram. Soc. 1990, 73, 477–489. [Google Scholar]
- Yusoff, M.Z.M.; Hassan, Z.; Hassan, H.A.; Abdullah, M.J.; Rusop, M.; Pakhuruddinb, M.Z. AlxGa1–xN/GaN/AlN heterostructures grown on Si(1 1 1) substrates by MBE for MSM UV photodetector applications. Mater. Sci. Semicond. Process. 2015, 34, 214–223. [Google Scholar]
- Li, Y.; Wang, W.; Huang, L.; Zheng, Y.; Li, X.; Tang, X.; Xie, W.; Chen, X.; Li, G. High-performance vertical GaN-based near-ultraviolet light-emitting diodes on Si substrates. J. Mater. Chem. C 2018, 6, 11255. [Google Scholar]
- Aiello, A.; Wu, Y.; Mi, Z.; Bhattacharya, P. Deep ultraviolet monolayer GaN/AlN disk-in nanowire array photodiode on silicon. Appl. Phys. Lett. 2020, 116, 061104. [Google Scholar]
- Fan, X.; Xu, S.; Li, P.; Zhang, J.; Peng, R.; Zhao, Y.; Du, J.; Hao, Y. Nonpolar and semipolar ultraviolet multiple quantum wells on GaN/sapphire. Mater. Sci. Semicond. Process. 2019, 92, 103–107. [Google Scholar]






© 2020 by the authors. Licensee MDPI, Basel, Switzerland. This article is an open access article distributed under the terms and conditions of the Creative Commons Attribution (CC BY) license (http://creativecommons.org/licenses/by/4.0/).
Share and Cite
Chen, C.-H.; Zhang, J.-J.; Wang, C.-H.; Chou, T.-C.; Chan, R.-X.; Yeh, P.S. Output Power Monitoring of Ultraviolet Light-Emitting Diode via Sapphire Substrate. Photonics 2020, 7, 63. https://doi.org/10.3390/photonics7030063
Chen C-H, Zhang J-J, Wang C-H, Chou T-C, Chan R-X, Yeh PS. Output Power Monitoring of Ultraviolet Light-Emitting Diode via Sapphire Substrate. Photonics. 2020; 7(3):63. https://doi.org/10.3390/photonics7030063
Chicago/Turabian StyleChen, Ching-Hua, Jia-Jun Zhang, Chang-Han Wang, Tzu-Chieh Chou, Rui-Xiang Chan, and Pinghui S. Yeh. 2020. "Output Power Monitoring of Ultraviolet Light-Emitting Diode via Sapphire Substrate" Photonics 7, no. 3: 63. https://doi.org/10.3390/photonics7030063
APA StyleChen, C.-H., Zhang, J.-J., Wang, C.-H., Chou, T.-C., Chan, R.-X., & Yeh, P. S. (2020). Output Power Monitoring of Ultraviolet Light-Emitting Diode via Sapphire Substrate. Photonics, 7(3), 63. https://doi.org/10.3390/photonics7030063

