LC–MS/MS Coupled with Chemometric Analysis as an Approach for the Differentiation of Fritillariae cirrhosae Bulbus and Fritillariae pallidiflorae Bulbus
Abstract
:1. Introduction
2. Materials and Methods
2.1. Chemicals and Reagents
2.2. Plant Materials
2.3. Standard Solution Preparation
2.4. Sample Solution Preparation
2.5. LC–MS/MS Conditions
2.6. Method Validation
2.7. Sample Measurement
2.8. Statistical Analysis
3. Results and Discussion
3.1. LC–MS/MS Method
3.2. Sample Analysis
3.3. Chemometric Analysis
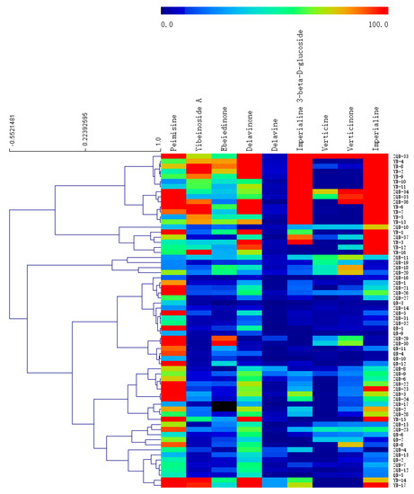
3.3.1. HCA
3.3.2. PCA
3.3.3. PLS-DA and OPLS-DA
4. Conclusions
Supplementary Materials
Author Contributions
Funding
Data Availability Statement
Conflicts of Interest
References
- Wang, D.D.; Feng, Y.; Li, Z.; Zhang, L.; Wang, S.; Zhang, C.Y.; Wang, X.X.; Liu, Z.Y. In vitro and in vivo antitumor activity of Bulbus Fritillariae Cirrhosae and preliminary investigation of its mechanism. Nutr. Cancer 2014, 66, 441–452. [Google Scholar] [CrossRef] [PubMed]
- Luo, Y.B.; Chen, S.C. A revision of Fritillaria L. (Liliaceae) in the Hengduan mountains and adjacent regions, China(1)—A study of Fritillaria cirrhosa D. Don and its related species. J. Syst. Evol. 1996, 34, 304–312. [Google Scholar]
- Zhou, Q.; Lei, Q.Y.; Zhao, J.N.; Fang, Q.M.; Wang, S. Identification and quality research on Fritillariae cirrhosae bulbus (cultivation) of Sichuan Dao-di herbs. World J. Tradit. Chin. Med. 2020, 15, 225–230. [Google Scholar]
- Li, X.; Su, Y.; Li, X.; Gang, X.; Chen, S. Identification of Fritillariae bulbus from adulterants using ITS2 regions. Plant Gene 2016, 7, 42–49. [Google Scholar]
- Wang, C.Z.; Li, P.; Ding, J.Y.; Peng, X.; Yuan, C.S. Simultaneous identification of Bulbus Fritillariae cirrhosae using PCR-RFLP analysis. Phytomedicine 2007, 14, 628–632. [Google Scholar] [CrossRef]
- Chen, J.; Wang, Y.; Liu, A.; Rong, L.; Wang, J. Two-dimensional correlation spectroscopy reveals the underlying compositions for FT-NIR identification of the medicinal bulbs of the genus Fritillaria. J. Mol. Struct. 2018, 1155, 681–686. [Google Scholar] [CrossRef]
- Meng, Y.; Wang, S.; Cai, R.; Jiang, B.; Zhao, W. Discrimination and content analysis of fritillaria using near infrared spectroscopy. J. Anal. Methods Chem. 2015, 2015, 752162. [Google Scholar] [CrossRef]
- Cao, X.W. Studies on the Chemical Constituents from the Bulbus Fritillariae Cirrhosae and Quality Assessment of Fritillaria Species, Institute of Medicinal Plant Development; Peking Union Medical College: Beijing, China, 2008. [Google Scholar]
- Wang, D.; Wang, S.; Chen, X.; Xu, X.; Zhu, J.; Nie, L.; Xia, L. Antitussive, expectorant and anti-inflammatory activities of four alkaloids isolated from Bulbus of Fritillaria wabuensis. J. Ethnopharmacol. 2012, 139, 189–193. [Google Scholar] [CrossRef]
- Zhai, Y.; Yu, G.; Yang, Y.; Zhang, D.; Ye, B.; Wang, S. Physical and chemical identification on distinguishing Fritillariae ussurieusis Bulbus from Fritillariae cirrhosa Bulbus. West China J. Pharm. Sci. 2017, 32, 633–635. [Google Scholar]
- Zhu, D.; Tan, F.; Gao, S. Determination of alkaloids in Fritillaria spp. by HPLC-ELSD method. Chin. J. Pharm. Anal. 2000, 2, 87–91. [Google Scholar]
- Chao, R.B.; Hu, L. Study on analysis of peimisine in bulbus Fritillariae by HPLC. Acta Pharm. Sin. 1993, 28, 705–708. [Google Scholar]
- Li, S.L.; Lin, G.; Chan, S.W.; Li, P. Determination of the major isosteroidal alkaloids in bulbs of Fritillaria by high-performance liquid chromatography coupled with evaporative light scattering detection. J. Chromatogr. A 2001, 909, 207–214. [Google Scholar] [CrossRef] [PubMed]
- Li, S.L.; Li, P.; Lin, G.; Chan, S.W.; Ho, Y.P. Simultaneous determination of seven major isosteroidal alkaloids in bulbs of Fritillaria by gas chromatography. J. Chromatogr. A 2000, 873, 221–228. [Google Scholar] [CrossRef]
- Yang, C.L.; Chang, H.C.; Chen, C.Y.; Lee, M.R. Determination of isosteroidal alkaloids in Fritillaria spp. by LC-MS/MS. J. Chin. Mass Spectrom. Soc. 2017, 38, 11–18. [Google Scholar]
- Zhou, J.L.; Xin, G.Z.; Shi, Z.Q.; Ren, M.T.; Qi, L.W.; Li, H.J.; Li, P. Characterization and identification of steroidal alkaloids in Fritillaria species using liquid chromatography coupled with electrospray ionization quadrupole time-of-flight tandem mass spectrometry. J. Chromatogr. A 2010, 1217, 7109–7122. [Google Scholar] [CrossRef] [PubMed]
- Li, Y.; Zhang, L.; Wu, H.; Wu, X.; Ju, L.; Zhang, Y. Metabolomic study to discriminate the different Bulbus fritillariae species using rapid resolution liquid chromatography-quadrupole time-of-flight mass spectrometry coupled with multivariate statistical analysis. Anal. Methods 2014, 6, 2247. [Google Scholar] [CrossRef]
- Geng, Z.; Liu, Y.F.; Gou, Y.; Zhou, Q.M.; He, C.J.; Guo, L.; Zhou, J.; Xiong, L. Metabolomics study of cultivated Bulbus Fritillariae Cirrhosae at different growth stages using UHPLC-QTOF-MS coupled with multivariate data analysis. Phytochem. Anal. 2018, 29, 290–299. [Google Scholar] [CrossRef] [PubMed]
- Klink, D.; Schmitz, O.J. SFC-APLI-(TOF)MS-a novel hyphenation of supercritical fluid chromatography to atmospheric pressure laser ionization mass spectrometry. Anal. Chem. 2015, 88, 1058–1064. [Google Scholar] [CrossRef] [PubMed]
- Xu, L.; Mu, L.H.; Peng, J.; Liu, W.W.; Tan, X.; Li, Z.L.; Wang, D.X.; Liu, P. UPLC-Q-TOF-MSE analysis of the constituents of Ding-Zhi-Xiao-Wan, a traditional Chinese antidepressant, in normal and depressive rats. J. Chromatogr. B 2016, 1026, 36–42. [Google Scholar] [CrossRef]
- Li, H.J.; Jiang, Y.; Li, P. Characterizing distribution of steroidal alkaloids in Fritillaria spp. and related compound formulas by liquid chromatography-mass spectrometry combined with hierarchial cluster analysis. J. Chromatogr. A 2009, 1216, 2142–2149. [Google Scholar] [CrossRef]
- Zhou, J.L.; Li, P.; Li, H.J.; Jiang, Y.; Ren, M.T.; Liu, Y. Development and validation of a liquid chromatography/electrospray ionization time-of-flight mass spectrometry method for relative and absolute quantification of steroidal alkaloids in Fritillaria species. J. Chromatogr. A 2008, 1177, 126–137. [Google Scholar] [CrossRef] [PubMed]
- Liu, F.J.; Jiang, Y.; Li, P.; Liu, Y.D.; Yao, Z.P.; Xin, G.Z.; Li, H.J. Untargeted metabolomics coupled with chemometric analysis reveals species-specific steroidal alkaloids for the authentication of medicinal Fritillariae Bulbus and relevant products. J. Chromatogr. A 2020, 1612, 460630. [Google Scholar] [CrossRef]
- Liu, S.; Yang, T.; Tse, W.M.; Tse, K.W.G.; Zhou, T.; Wang, S.; Ye, B. Isosteroid alkaloids with different chemical structures from Fritillariae cirrhosae bulbus alleviate LPS-induced inflammatory response in RAW 264. Int. Immunopharmcol. 2020, 78, 106047. [Google Scholar] [CrossRef] [PubMed]
- Barreira, J.C.M.; Casal, S.; Ferreira, I.C.F.R.; Peres, A.M.; Pereira, J.A.; Oliverira, M.B.P.P. Supervised chemical pattern recognition in almond (Prunus dulcis) Portuguese PDO cultivars: PCA- and LDA-based triennial study. J. Agric. Food Chem. 2012, 60, 9697–9704. [Google Scholar] [CrossRef]
- Napolitano, A.; Akay, S.; Mari, A.; Bedir, E.; Pizza, C.; Piacente, S. An analytical approach based on ESI-MS, LC-MS and PCA for the quali-quantitative analysis of cycloartane derivatives in Astragalus spp. J. Pharm. Biomed. Anal. 2013, 85, 46–54. [Google Scholar] [CrossRef] [PubMed]
- Nie, J.; Xiao, L.; Zheng, L.; Du, Z.; Liu, D.; Zhou, J.; Xiang, J.; Hou, J.; Wang, X.; Fang, J. An integration of UPLC-DAD/ESI-Q-TOF MS, GC-MS, and PCA analysis for quality evaluation and identification of cultivars of Chrysanthemi Flos (Juhua). Phytomedicine 2019, 59, 152803. [Google Scholar] [CrossRef]
- Mi, X.; Li, Z.; Qin, X.; Zhang, L. Monitoring of chemical components with different color traits of Tussilago farfara using NMR-based metabolomics. Acta Pharm. Sin. 2013, 48, 1692–1697. [Google Scholar]
- Shevchuk, A.; Jayasinghe, L.; Kuhnert, N. Differentiation of black tea infusions according to origin, processing and botanical varieties using multivariate statistical analysis of LC-MS data. Food Res. Int. 2018, 109, 387–402. [Google Scholar] [CrossRef]
- Li, X.C.; Yin, M.H.; Gu, J.P.; Hou, Y.Y.; Tian, F.J.; Sun, F. Metabolomic profiling of plasma samples from women with recurrent spontaneous abortion. Med. Sci. Monit. 2018, 24, 4038–4045. [Google Scholar] [CrossRef]







| Species | Sample Code | Source | Collection Date |
|---|---|---|---|
| F. cirrhosa | ZQB-1 | Maoxian, Sichuan; cultivated | 15 September 2017 |
| ZQB-2 | Qinghai; cultivated | 30 July 2018 | |
| ZQB-3 | Qinghai; cultivated | 30 July 2018 | |
| ZQB-4 | Qinghai; cultivated | 22 January 2016 | |
| ZQB-5 | Kangding, Sichuan; cultivated | 22 January 2016 | |
| ZQB-6 | Qinghai; cultivated | 22 January 2016 | |
| ZQB-7 | Kangding, Sichuan; cultivated | 22 January 2016 | |
| ZQB-8 | Maoxian, Sichuan; cultivated | 28 March 2016 | |
| ZQB-9 | Maoxian, Sichuan; cultivated | 1 November 2016 | |
| ZQB-10 | Maoxian, Sichuan; cultivated | 21 August 2018 | |
| ZQB-11 | Qinghai; cultivated | 22 August 2017 | |
| ZQB-12 | Tibet; cultivated | August 2017 | |
| ZQB-13 | Qinghai; cultivated | 20 March 2015 | |
| ZQB-14 | Qinghai; cultivated | 25 October 2014 | |
| ZQB-15 | Maoxian, Sichuan; cultivated | 1 November 2016 | |
| ZQB-16 | Qinghai; cultivated | 20 March 2015 | |
| ZQB-17 | Maoxian, Sichuan; cultivated | 28 March 2016 | |
| ZQB-18 | Maoxian, Sichuan; cultivated | 27 July 2016 | |
| ZQB-19 | Maoxian, Sichuan; cultivated | 27 July 2016 | |
| ZQB-20 | Maoxian, Sichuan; cultivated | 27 July 2016 | |
| ZQB-21 | Qinghai; cultivated | 20 June 2018 | |
| ZQB-22 | Qinghai; cultivated | 10 July 2018 | |
| ZQB-23 | Qinghai; cultivated | 10 August 2018 | |
| ZQB-24 | Qinghai; cultivated | 20 June 2018 | |
| ZQB-25 | Qinghai; cultivated | 20 August 2018 | |
| ZQB-26 | Qinghai; cultivated | 20 June 2018 | |
| ZQB-27 | Qinghai; cultivated | August 2017 | |
| F. unibracteata | ZQB-28 | Qinghai; cultivated | 10 September 2015 |
| ZQB-29 | Songpan, Sichuan; cultivated | October 2014 | |
| ZQB-30 | Songpan, Sichuan; cultivated | May 2013 | |
| ZQB-31 | Qinghai; cultivated | 30 June 2018 | |
| ZQB-32 | Qinghai; cultivated | 21 July 2018 | |
| F. unibracteata var. wabuensis | ZQB-33 | Maoxian, Sichuan; cultivated | 6 April 2018 |
| ZQB-34 | Maoxian, Sichuan; cultivated | 28 September 2015 | |
| ZQB-35 | Songpan, Sichuan; cultivated | 21 August 2018 | |
| ZQB-36 | Songpan, Sichuan; cultivated | 21 August 2018 | |
| ZQB-37 | Songpan, Sichuan; cultivated | August 2014 | |
| F. cirrhosa | QB-1 | Xiangcheng, Sichuan; wild | July 2012 |
| QB-2 | Yajiang, Sichuan; wild | 1 July 2012 | |
| QB-3 | Kangding, Sichuan; wild | 13 July 2015 | |
| QB-4 | Kangding, Sichuan; wild | June 2018 | |
| QB-5 | Qinghai; wild | 21 August 2018 | |
| QB-6 | Tibet; wild | July 2017 | |
| QB-7 | Changdu, Tibet; wild | August 2018 | |
| QB-8 | Ganzi, Sichuan; wild | June 2018 | |
| QB-9 | Yushu, Qinghai; wild | June 2018 | |
| QB-10 | Songpan, Sichuan; wild | 5 January 2019 | |
| F. unibracteata | QB-11 | Danba, Sichuan; wild | September 2016 |
| QB-12 | Songpan, Sichuan; wild | June 2017 | |
| F. pallidiflora | YB-1 | Yili, Xinjiang; cultivated | June 2015 |
| YB-2 | Yili, Xinjiang; cultivated | June 2015 | |
| YB-3 | Yili, Xinjiang; cultivated | 15 May 2014 | |
| YB-4 | Yili, Xinjiang; cultivated | 15 May 2014 | |
| YB-5 | Yili, Xinjiang; cultivated | 6 October 2015 | |
| YB-6 | Yili, Xinjiang; cultivated | June 2015 | |
| YB-7 | Yili, Xinjiang; cultivated | June 2015 | |
| YB-8 | Yili, Xinjiang; cultivated | June 2015 | |
| YB-9 | Yili, Xinjiang; cultivated | June 2015 | |
| YB-10 | Yili, Xinjiang; cultivated | 6 October 2015 | |
| YB-11 | Yili, Xinjiang; cultivated | 15 May 2014 | |
| YB-12 | Yili, Xinjiang; cultivated | 10 June 2016 | |
| F. walujewii | YB-13 | Tuoli, Xinjiang; cultivated | 16 June 2016 |
| YB-14 | Tuoli, Xinjiang; cultivated | 6 June 2016 | |
| YB-15 | Tacheng, Xinjiang; cultivated | 6 June 2016 | |
| YB-16 | Xinjiang; cultivated | 6 June 2016 | |
| YB-17 | Yili, Xinjiang; cultivated | 6 June 2016 |
| Standard Reference | Retention Time (min) | Q1 Mass (Da) | Q3 Mass (Da) | Dwell time (ms) | DP (Volts) | CE (Volts) |
|---|---|---|---|---|---|---|
| Imperialine-3-β-D-glucoside | 1.911 | 592.4 | 574.4 | 15 | 40 | 75 |
| Imperialine | 2.874 | 430.4 | 138.1 | 15 | 100 | 60 |
| Peimisine | 3.217 | 428.3 | 114.1 | 20 | 230 | 40 |
| Verticine | 3.385 | 432.4 | 414.3 | 15 | 130 | 75 |
| Verticinone | 3.604 | 430.3 | 412.3 | 15 | 120 | 65 |
| Yibeinoside A | 3.715 | 576.4 | 414.4 | 15 | 150 | 80 |
| Delavine | 4.068 | 416.4 | 98.1 | 15 | 180 | 65 |
| Delavinone | 4.310 | 414.4 | 98.1 | 15 | 40 | 65 |
| Ebeiedinone | 4.679 | 414.4 | 91.1 | 15 | 130 | 110 |
Disclaimer/Publisher’s Note: The statements, opinions and data contained in all publications are solely those of the individual author(s) and contributor(s) and not of MDPI and/or the editor(s). MDPI and/or the editor(s) disclaim responsibility for any injury to people or property resulting from any ideas, methods, instructions or products referred to in the content. |
© 2023 by the authors. Licensee MDPI, Basel, Switzerland. This article is an open access article distributed under the terms and conditions of the Creative Commons Attribution (CC BY) license (https://creativecommons.org/licenses/by/4.0/).
Share and Cite
Zhu, X.; Zhou, T.; Wang, S.; Ye, B.; Singla, R.K.; Tewari, D.; Atanasov, A.G.; Wang, D.; Liu, S. LC–MS/MS Coupled with Chemometric Analysis as an Approach for the Differentiation of Fritillariae cirrhosae Bulbus and Fritillariae pallidiflorae Bulbus. Separations 2023, 10, 75. https://doi.org/10.3390/separations10020075
Zhu X, Zhou T, Wang S, Ye B, Singla RK, Tewari D, Atanasov AG, Wang D, Liu S. LC–MS/MS Coupled with Chemometric Analysis as an Approach for the Differentiation of Fritillariae cirrhosae Bulbus and Fritillariae pallidiflorae Bulbus. Separations. 2023; 10(2):75. https://doi.org/10.3390/separations10020075
Chicago/Turabian StyleZhu, Xiaomu, Ting Zhou, Shu Wang, Bengui Ye, Rajeev K. Singla, Devesh Tewari, Atanas G. Atanasov, Dongdong Wang, and Simei Liu. 2023. "LC–MS/MS Coupled with Chemometric Analysis as an Approach for the Differentiation of Fritillariae cirrhosae Bulbus and Fritillariae pallidiflorae Bulbus" Separations 10, no. 2: 75. https://doi.org/10.3390/separations10020075
APA StyleZhu, X., Zhou, T., Wang, S., Ye, B., Singla, R. K., Tewari, D., Atanasov, A. G., Wang, D., & Liu, S. (2023). LC–MS/MS Coupled with Chemometric Analysis as an Approach for the Differentiation of Fritillariae cirrhosae Bulbus and Fritillariae pallidiflorae Bulbus. Separations, 10(2), 75. https://doi.org/10.3390/separations10020075

