Development of Remanufacturing Readiness Index for MSMEs: A Comprehensive Framework
Abstract
1. Introduction
- To identify the remanufacturing readiness attributes for MSMEs;
- To propose a framework for measuring their readiness to adopt remanufacturing practices;
- To develop the RRI for MSMEs.
2. Remanufacturing Readiness Attributes
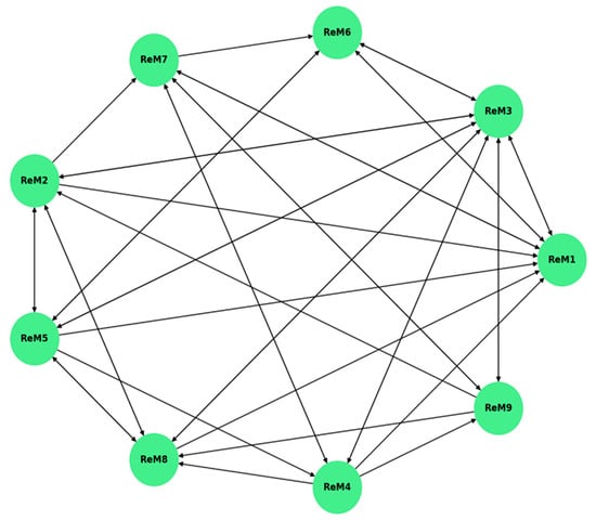
3. Development of the Remanufacturing Readiness Assessment Framework
Development of Equivalent Matrix of the Digraph
4. Readiness Assessment of a Remanufacturing Facility
4.1. Diagonal Element Quantification
4.2. Off-Diagonal Element Quantification
4.3. Remanufacturing Readiness Index
5. A Case Study for RRI Measurement
6. Implications of Study
6.1. Managerial Implications
6.2. Academic Implications
7. Conclusions
Funding
Data Availability Statement
Conflicts of Interest
References
- Bulmus, S.C.; Zhu, S.X.; Teunter, R. Competition for Cores in Remanufacturing. Eur. J. Oper. Res. 2014, 233, 105–113. [Google Scholar] [CrossRef]
- Bhatia, M.S.; Srivastava, R.K. Analysis of External Barriers to Remanufacturing Using Grey-DEMATEL Approach: An Indian Perspective. Resour. Conserv. Recycl. 2018, 136, 79–87. [Google Scholar] [CrossRef]
- Xiang, W.; Ming, C. Implementing Extended Producer Responsibility: Vehicle Remanufacturing in China. J. Clean. Prod. 2011, 19, 680–686. [Google Scholar] [CrossRef]
- Khan, S.; Singh, R.; Alnahas, J.; Abbate, S.; Centobelli, P. Navigating the Smart Circular Economy: A Framework for Manufacturing Firms. J. Clean. Prod. 2024, 480, 144007. [Google Scholar] [CrossRef]
- Corsini, F.; Gusmerotti, N.M.; Frey, M. Consumer’s Circular Behaviors in Relation to the Purchase, Extension of Life, and End of Life Management of Electrical and Electronic Products: A Review. Sustainability 2020, 12, 10443. [Google Scholar] [CrossRef]
- Godichaud, M.; Tchangani, A.; Pérès, F.; Iung, B. Sustainable Management of End-of-Life Systems. Prod. Plan. Control. 2012, 23, 216–236. [Google Scholar] [CrossRef]
- Golbabaei, F.; Bunker, J.; Yigitcanlar, T.; Baker, D.; Mirhashemi, A.; Paz, A. Sustainable End-of-Life Management of Abandoned and Derelict Vessels through the Lens of Circular Economy. J. Clean. Prod. 2024, 474, 143559. [Google Scholar] [CrossRef]
- Erdiaw-Kwasie, M.O.; Abunyewah, M.; Yusif, S.; Erdiaw-Kwasie, A. Does Circular Economy Knowledge Matter in Sustainable Service Provision? A Moderation Analysis. J. Clean. Prod. 2023, 383, 135429. [Google Scholar] [CrossRef]
- Gajanayake, A.; Ho, O.T.K.; Iyer-Raniga, U. Motivations and Drivers for Adopting Sustainability and Circular Business Strategies in Businesses in Victoria. Corp. Soc. Responsib. Environ. Manag. 2024, 31, 169–179. [Google Scholar] [CrossRef]
- Li, C.; Ahmad, S.F.; Ahmad Ayassrah, A.Y.A.B.; Irshad, M.; Telba, A.A.; Mahrous Awwad, E.; Imran Majid, M. Green Production and Green Technology for Sustainability: The Mediating Role of Waste Reduction and Energy Use. Heliyon 2023, 9, e22496. [Google Scholar] [CrossRef]
- Zailani, S.; Govindan, K.; Shaharudin, M.R.; Kuan, E.E.L. Barriers to Product Return Management in Automotive Manufacturing Firms in Malaysia. J. Clean. Prod. 2017, 141, 22–40. [Google Scholar] [CrossRef]
- Mukherjee, K.; Mondal, S. Analysis of Issues Relating to Remanufacturing Technology—A Case of an Indian Company. Technol. Anal. Strateg. Manag. 2009, 21, 639–652. [Google Scholar] [CrossRef]
- Chong, J.Y.; Mat Saman, M.Z.; Ngadiman, N.H.A. Sustainable Remanufacturing Management Approaches and Applications Model in End-of-Life Vehicles: A Critical Review and Classification. J. Remanuf. 2024, 14, 169–184. [Google Scholar] [CrossRef]
- Singhal, D.; Tripathy, S.; Jena, S.K. Remanufacturing for the Circular Economy: Study and Evaluation of Critical Factors. Resour. Conserv. Recycl. 2020, 156, 104681. [Google Scholar] [CrossRef]
- Sierra-Fontalvo, L.; Polo-Cardozo, J.; Maury-Ramírez, H.; Mesa, J.A. Diagnosing Remanufacture Potential at Product-Component Level: A Disassemblability and Integrity Approach. Resour. Conserv. Recycl. 2024, 205, 107529. [Google Scholar] [CrossRef]
- Mejía-Moncayo, C.; Kenné, J.P.; Hof, L.A. On the Development of a Smart Architecture for a Sustainable Manufacturing-Remanufacturing System: A Literature Review Approach. Comput. Ind. Eng. 2023, 180, 109282. [Google Scholar] [CrossRef]
- Zhang, T.; Chu, J.; Wang, X.; Liu, X.; Cui, P. Development Pattern and Enhancing System of Automotive Components Remanufacturing Industry in China. Resour. Conserv. Recycl. 2011, 55, 613–622. [Google Scholar] [CrossRef]
- Sharma, V.; Garg, S.K.; Sharma, P.B. Identification of Major Drivers and Roadblocks for Remanufacturing in India. J. Clean. Prod. 2016, 112, 1882–1892. [Google Scholar] [CrossRef]
- Zhao, Y.; Zhou, H. Remanufacturing vs. Greening: Competitiveness and Harmony of Sustainable Strategies of Supply Chain under Uncertain Yield. Comput. Ind. Eng. 2023, 179, 109233. [Google Scholar] [CrossRef]
- Barros, M.V.; Salvador, R.; do Prado, G.F.; de Francisco, A.C.; Piekarski, C.M. Circular Economy as a Driver to Sustainable Businesses. Clean. Environ. Syst. 2021, 2, 100006. [Google Scholar] [CrossRef]
- Wei, S.; Tang, O.; Sundin, E. Core (Product) Acquisition Management for Remanufacturing: A Review. J. Remanuf. 2015, 5, 4. [Google Scholar] [CrossRef]
- Karuppiah, K.; Virmani, N.; Sindhwani, R. Toward a Sustainable Future: Integrating Circular Economy in the Digitally Advanced Supply Chain. J. Bus. Ind. Mark. 2024, 39, 2605–2619. [Google Scholar] [CrossRef]
- Khan, S.; Ali, S.S.; Singh, R. Determinants of Remanufacturing Adoption for Circular Economy: A Causal Relationship Evaluation Framework. Appl. Syst. Innov. 2022, 5, 62. [Google Scholar] [CrossRef]
- Vogt Duberg, J.; Kurilova-Palisaitiene, J.; Sundin, E. 5-step Approach for Initiating Remanufacturing (5AFIR). Bus. Strategy Environ. 2023, 32, 4360–4370. [Google Scholar] [CrossRef]
- Kurilova-Palisaitiene, J. On Remanufacturing Readiness Level—An Introduction to a RemometerTM. Procedia CIRP 2021, 98, 91–96. [Google Scholar] [CrossRef]
- Jayashree, S.; Reza, M.N.H.; Malarvizhi, C.A.N.; Gunasekaran, A.; Rauf, M.A. Testing an Adoption Model for Industry 4.0 and Sustainability: A Malaysian Scenario. Sustain. Prod. Consum. 2022, 31, 313–330. [Google Scholar] [CrossRef]
- Fatimah, Y.A.; Biswas, W.; Mazhar, I.; Islam, M.N. Sustainable Manufacturing for Indonesian Small- and Medium-Sized Enterprises (SMEs): The Case of Remanufactured Alternators. J. Remanuf. 2013, 3, 1–11. [Google Scholar] [CrossRef]
- Karuppiah, K.; Sankaranarayanan, B.; Venkatesh, V.G.; Ali, S.M.; Shi, Y. A Causal Sustainable Evaluation of Barriers to Remanufacturing: An Emerging Economy Perspective. Environ. Dev. Sustain. 2023, 1–38. [Google Scholar] [CrossRef]
- Jiménez-Parra, B.; Rubio, S.; Vicente-Molina, M.-A. Key Drivers in the Behavior of Potential Consumers of Remanufactured Products: A Study on Laptops in Spain. J. Clean. Prod. 2014, 85, 488–496. [Google Scholar] [CrossRef]
- Duberg, J.V.; Sundin, E.; Kurilova-Palisaitiene, J. Exploring the Incentives for Initiating Remanufacturing: Experiences from Eight European Original Equipment Manufacturers. Procedia CIRP 2024, 122, 437–442. [Google Scholar] [CrossRef]
- Kurilova-Palisaitiene, J.; Matschewsky, J.; Sundin, E. Four Levels of Remanufacturing Maturity as a Circular Manufacturing Indicator: A Theoretical Framework and Practical Assessment Tool. Resour. Conserv. Recycl. 2024, 211, 107899. [Google Scholar] [CrossRef]
- Fatimah, Y.A.; Biswas, W.K. Remanufacturing as a Means for Achieving Low-Carbon SMEs in Indonesia. Clean. Technol. Environ. Policy 2016, 18, 2363–2379. [Google Scholar] [CrossRef]
- Satpathy, A.s.; Sahoo, S.k.; Mohanty, A.; Mohanty, P.P. Strategies for Enhancements of MSME Resilience and Sustainability in the Post-COVID-19 Era. Social. Sci. Humanit. Open 2025, 11, 101223. [Google Scholar] [CrossRef]
- Joshi, K.; Mishra, M.K.; Jamal, M.; Janotra, J. Measuring the Intensity of Challenges and Problems of Small-Scale Entrepreneurs in Uttarakhand, India. Vilakshan—XIMB J. Manag. 2024. [Google Scholar] [CrossRef]
- Kerin, M.; Pham, D.T. Smart Remanufacturing: A Review and Research Framework. J. Manuf. Technol. Manag. 2020, 31, 1205–1235. [Google Scholar] [CrossRef]
- Karuppiah, K.; Sankaranarayanan, B.; Lo, H.W. A Systematic Literature Review on the Evolution of Sustainable Manufacturing Practices: Key Findings and Implications. Clean. Eng. Technol. 2024, 22, 100798. [Google Scholar] [CrossRef]
- Sakao, T.; Sundin, E. How to Improve Remanufacturing?—A Systematic Analysis of Practices and Theories. J. Manuf. Sci. Eng. Trans. ASME 2019, 141, 021004. [Google Scholar] [CrossRef]
- Vogt Duberg, J.; Johansson, G.; Sundin, E.; Kurilova-Palisaitiene, J. Prerequisite Factors for Original Equipment Manufacturer Remanufacturing. J. Clean. Prod. 2020, 270, 122309. [Google Scholar] [CrossRef]
- Kleber, R.; Quariguasi Frota Neto, J.; Reimann, M. The Role of Part Failure Rates Asymmetry and Spare Part Proprietariness on Remanufacturing Decision Making. Eur. J. Oper. Res. 2023, 310, 185–200. [Google Scholar] [CrossRef]
- Ren, Y.; Lu, X.; Guo, H.; Xie, Z.; Zhang, H.; Zhang, C.A.; Ren, Y.; Lu, X.; Guo, H.; Xie, Z.; et al. A Review of Combinatorial Optimization Problems in Reverse Logistics and Remanufacturing for End-of-Life Products. Mathematics 2023, 11, 298. [Google Scholar] [CrossRef]
- Guggeri, E.M.; Ham, C.; Silveyra, P.; Rossit, D.A.; Piñeyro, P. Goal Programming and Multi-Criteria Methods in Remanufacturing and Reverse Logistics: Systematic Literature Review and Survey. Comput. Ind. Eng. 2023, 185, 109587. [Google Scholar] [CrossRef]
- Ali, S.; Shirazi, F. The Paradigm of Circular Economy and an Effective Electronic Waste Management. Sustainability 2023, 15, 1998. [Google Scholar] [CrossRef]
- Güsser-Fachbach, I.; Lechner, G.; Ramos, T.B.; Reimann, M. Repair Service Convenience in a Circular Economy: The Perspective of Customers and Repair Companies. J. Clean. Prod. 2023, 415, 137763. [Google Scholar] [CrossRef]
- Kurilova-Palisaitiene, J.; Sundin, E.; Poksinska, B. Remanufacturing Challenges and Possible Lean Improvements. J. Clean. Prod. 2018, 172, 3225–3236. [Google Scholar] [CrossRef]
- Wu, B.; Jiang, Z.; Zhu, S.; Zhang, H.; Wang, Y. A Customized Design Method for Upgrade Remanufacturing of Used Products Driven by Individual Demands and Failure Characteristics. J. Manuf. Syst. 2023, 68, 258–269. [Google Scholar] [CrossRef]
- Gong, Q.; Wu, J.; Jiang, Z.; Hu, M.; Chen, J.; Cao, Z. An Integrated Design Method for Remanufacturing Scheme Considering Carbon Emission and Customer Demands. J. Clean. Prod. 2024, 476, 143681. [Google Scholar] [CrossRef]
- Remanufacturing, L.; Duan, W.; Liu, M.; Xu, D.; Han, L. Remanufacturing Closed-Loop Supply Chain Contract Coordination Considering Quality Control. Systems 2024, 12, 350. [Google Scholar] [CrossRef]
- Cao, J.; Lu, J.; Bian, Z.; Shao, Q. Phase-by-Phase Pricing vs Unified Dual Pricing: How Suppliers Collaborate with Manufacturers in Remanufacturing. Int. J. Syst. Sci. Oper. Logist. 2024, 11, 2389065. [Google Scholar] [CrossRef]
- Kwak, M.; Kim, H. Market Positioning of Remanufactured Products with Optimal Planning for Part Upgrades. J. Mech. Des. 2012, 135, 011007. [Google Scholar] [CrossRef]
- Liu, C.; Chen, J.; Wang, X. Quantitative Evaluation Model of the Quality of Remanufactured Product. IEEE Trans. Eng. Manag. 2024, 71, 7413–7424. [Google Scholar] [CrossRef]
- Liu, Z.; Wan, M.; Yang, X.; Zheng, X.; Chang, C. Ter Operational Decisions and Performance of an Outsourcing Remanufacturing Supply Chain under Different Financing Methods. Comput. Ind. Eng. 2024, 189, 109946. [Google Scholar] [CrossRef]
- Aziz, N.A.; Wahab, D.A.; Ramli, R. Performance Evaluation Approach for the Parametric Upgrade of Automotive Brake Caliper in Remanufacturing. In Proceedings of the 9th International Conference and Exhibition on Sustainable Energy and Advanced Material, Putrajaya, Malaysia, 14 September 2023; Lecture Notes in Mechanical Engineering. Springer: Singapore, 2024; pp. 643–650. [Google Scholar] [CrossRef]
- Sharma, V.; Katiyar, R.; Mishra, R. Analyzing the Impact Factors of Remanufacturing Industry on the Indian Economy: A Step towards Circular Economy. J. Model. Manag. 2024, 19, 2131–2157. [Google Scholar] [CrossRef]
- Yao, J.K.; Zhu, S.; Cui, P.Z. Study on Flexible Remanufacturing System and Framework. In Proceedings of the 2010 International Conference on Intelligent Computation Technology and Automation, ICICTA, Changsha, China, 11–12 May 2010; pp. 516–519. [Google Scholar] [CrossRef]
- Francas, D.; Öner-Közen, M.; Minner, S. Is It Beneficial to Invest in Flexible Capacity for Hybrid Remanufacturing? Int. J. Prod. Res. 2024, 2024, 7836–7859. [Google Scholar] [CrossRef]
- Zhang, W.; Zheng, Y.; Ahmad, R. The Integrated Process Planning and Scheduling of Flexible Job-Shop-Type Remanufacturing Systems Using Improved Artificial Bee Colony Algorithm. J. Intell. Manuf. 2023, 34, 2963–2988. [Google Scholar] [CrossRef]
- James, A.T.; Kumar, G.; James, J.; Asjad, M. Development of a Micro-Level Circular Economy Performance Measurement Framework for Automobile Maintenance Garages. J. Clean. Prod. 2023, 417, 138025. [Google Scholar] [CrossRef]
- Gupta, A.; Singh, R.K. Developing a Framework for Evaluating Sustainability Index for Logistics Service Providers: Graph Theory Matrix Approach. Int. J. Product. Perform. Manag. 2020, 69, 1627–1646. [Google Scholar] [CrossRef]
- Ali, S.S.; Kaur, R.; Khan, S. Identification of Innovative Technology Enablers and Drone Technology Determinants Adoption: A Graph Theory Matrix Analysis Framework. Oper. Manag. Res. 2023, 16, 830–852. [Google Scholar] [CrossRef]
- Haleem, A.; Khan, S.; Khan, M.I.; Ali, S.S. A Fuzzy-Digraph Matrix-Based Risk Mitigation Framework for Halal Supply Chain Management. Ann. Oper. Res. 2024, 1–33. [Google Scholar] [CrossRef]
- Jain, V.; Raj, T. Modeling and Analysis of FMS Performance Variables by ISM, SEM and GTMA Approach. Int. J. Prod. Econ. 2016, 171, 84–96. [Google Scholar] [CrossRef]
- Rao, R.V.; Padmanabhan, K.K. Selection, Identification and Comparison of Industrial Robots Using Digraph and Matrix Methods. Robot. Comput. Integr. Manuf. 2006, 22, 373–383. [Google Scholar] [CrossRef]
- Forbert, H.; Marx, D. Calculation of the Permanent of a Sparse Positive Matrix. Comput. Phys. Commun. 2003, 150, 267–273. [Google Scholar] [CrossRef]
- Beekaroo, D.; Callychurn, D.S.; Hurreeram, D.K. Developing a Sustainability Index for Mauritian Manufacturing Companies. Ecol. Indic. 2019, 96, 250–257. [Google Scholar] [CrossRef]


| Stage | Description | Number of Records |
|---|---|---|
| Identification | An extensive search in the Scopus database using Boolean operators and keywords such as “remanufacturing”, “value restore”, “refurbishing”, “readiness”, “initiative” (TITLE-ABS-KEY (“remanufacturing” OR “value restore” OR “refurbishing”) AND TITLE-ABS-KEY (“readiness” OR “initiative”)) AND PUBYEAR > 2013 AND PUBYEAR < 2025 AND (LIMIT-TO (LANGUAGE, “English”)) | 130 |
| Screening | Articles were screened through a multi-stage process: initial title and abstract reviews. | 47 |
| Eligibility | Full-text articles were independently evaluated by two authors to minimize selection bias and enhance reliability. | 44 |
| Inclusion and Exclusion | Articles were included after meeting all inclusion criteria (English language, post-2014, and relevant to remanufacturing readiness for MSMEs). We excluded articles that were published as a book chapter, editorial, or book series. | 21 |
| Expert No. | Organisation Type | Designation | Experience (Year) | Educational Qualification | Expertise Area |
|---|---|---|---|---|---|
| 1 | Small | Manager | 12 | Postgraduate | Remanufacturing |
| 2 | Medium | Operations Manager | 13 | Graduate | Manufacturing |
| 3 | Medium | Procurement Manager | 11 | Postgraduate | Procurement |
| 4 | Micro | Supply chain manager | 15 | Postgraduate | Supply chain |
| 5 | Medium | R&D Head | 10 | PhD | Remanufacturing and sustainability |
| 6 | Micro | General Manager | 13 | Postgraduate | Remanufacturing |
| 7 | Small | Logistics Manager | 14 | Postgraduate | Logistics |
| 8 | Small | Design Engineer | 12 | PhD | Design |
| 9 | Academic Institution | Professor | 19 | PhD | Remanufacturing and closed-loop supply chains |
| 10 | Academic Institution | Associate Professor | 15 | PhD | Sustainability and circular economy |
| Remanufacturing Readiness Attributes | Code | Description | References |
|---|---|---|---|
| Core acquisition | ReM1 | Core acquisition refers to the process of collecting used, worn-out, or end-of-life products (called “cores”) that can be remanufactured to meet the original quality standards. | [37,38,39] |
| Reverse logistics availability | ReM2 | Facilitates the collection, transportation, and management of cores across the supply chain, playing a critical role in remanufacturing. | [38,40,41] |
| Resource availability for remanufacturing initiatives | ReM3 | Resource availability such as manpower, capital, and technology to initiate remanufacturing practices | [25,42,43] |
| Design for remanufacturing | ReM4 | Design for remanufacturing focuses on optimizing product design to facilitate efficient disassembly, cleaning, repair, and reassembly, ensuring maximum value recovery. | [31,44,45,46] |
| Enterprise collaboration | ReM5 | Facilitates the collection, transportation, and management of cores across the supply chain, playing a critical role in remanufacturing | [24,47,48] |
| Remanufactured product positioning | ReM6 | It refers to the strategic placement of remanufactured products in the market to ensure they align with customer expectations and market demand. | [29,49,50] |
| Performance measurement | ReM7 | Performance measurement systems facilitate the evaluation of efficiency and effectiveness of remanufacturing processes, including productivity, quality, environmental impact, and profitability. | [44,51,52] |
| Labor skill and availability | ReM8 | The availability of a qualified workforce is critical for successful remanufacturing operations and maximizing value recovery. It involves ensuring that personnel possess the knowledge, technical skills, and expertise required for the complex processes involved in remanufacturing. | [31,53] |
| Flexible remanufacturing system | ReM9 | A flexible remanufacturing system handles inconsistencies in core quality, fluctuating supply volumes, and variability in product designs, ensuring adaptability to changing demands. | [54,55,56] |
| Linguistic Scale | Crisp Scale |
|---|---|
| Very High | 5 |
| High | 4 |
| Medium | 3 |
| Low | 2 |
| Very Low | 1 |
| Unavailable | 0 |
| Linguistic Scale | Crisp Scale |
|---|---|
| High | 4 |
| Above average | 3 |
| Average | 2 |
| Minor | 1 |
| None | 0 |
| Remanufacturing Readiness Attributes | Core Acquisition | Reverse Logistics Availability | Resource Availability for Remanufacturing Initiatives | Design for Remanufacturing | Enterprise Collaboration | Remanufactured Product Positioning | Performance Measurement | Labor Skill and Availability | Flexible Remanufacturing System |
|---|---|---|---|---|---|---|---|---|---|
| Core acquisition | 0 | 2 | 0 | 0 | 1 | 3 | 0 | 0 | |
| Reverse logistics availability | 4 | 1 | 0 | 2 | 0 | 2 | 2 | 0 | |
| Resource availability for remanufacturing initiatives | 3 | 2 | 4 | 3 | 1 | 0 | 2 | 1 | |
| Design for remanufacturing | 3 | 0 | 2 | 0 | 0 | 1 | 1 | 2 | |
| Enterprise collaboration | 3 | 2 | 2 | 1 | 2 | 0 | 1 | 0 | |
| Remanufactured product positioning | 1 | 0 | 2 | 0 | 1 | 0 | 0 | 0 | |
| Performance measurement | 2 | 0 | 0 | 2 | 0 | 3 | 0 | 1 | |
| Labor skill and availability | 3 | 2 | 4 | 0 | 1 | 0 | 0 | 0 | |
| Flexible remanufacturing system | 0 | 1 | 2 | 0 | 0 | 0 | 2 | 1 |
| Remanufacturing Readiness Attributes | Mi for ABC |
|---|---|
| Core acquisition | 3 |
| Reverse logistics availability | 2 |
| Resource availability for remanufacturing initiatives | 3 |
| Design for remanufacturing | 2 |
| Enterprise collaboration | 4 |
| Remanufactured product positioning | 2 |
| Performance measurement | 3 |
| Labor skill and availability | 3 |
| Flexible remanufacturing system | 4 |
Disclaimer/Publisher’s Note: The statements, opinions and data contained in all publications are solely those of the individual author(s) and contributor(s) and not of MDPI and/or the editor(s). MDPI and/or the editor(s) disclaim responsibility for any injury to people or property resulting from any ideas, methods, instructions or products referred to in the content. |
© 2025 by the author. Licensee MDPI, Basel, Switzerland. This article is an open access article distributed under the terms and conditions of the Creative Commons Attribution (CC BY) license (https://creativecommons.org/licenses/by/4.0/).
Share and Cite
Alotaibi, A. Development of Remanufacturing Readiness Index for MSMEs: A Comprehensive Framework. Processes 2025, 13, 1744. https://doi.org/10.3390/pr13061744
Alotaibi A. Development of Remanufacturing Readiness Index for MSMEs: A Comprehensive Framework. Processes. 2025; 13(6):1744. https://doi.org/10.3390/pr13061744
Chicago/Turabian StyleAlotaibi, Abdulaziz. 2025. "Development of Remanufacturing Readiness Index for MSMEs: A Comprehensive Framework" Processes 13, no. 6: 1744. https://doi.org/10.3390/pr13061744
APA StyleAlotaibi, A. (2025). Development of Remanufacturing Readiness Index for MSMEs: A Comprehensive Framework. Processes, 13(6), 1744. https://doi.org/10.3390/pr13061744

