A Systematic Review of Copper Heap Leaching: Key Operational Variables, Green Reagents, and Sustainable Engineering Strategies
Abstract
1. Introduction
1.1. Relevance and Knowledge Gap
1.2. Problem Statement
1.3. Research Objectives
- General Objective: Develop and validate a methodological framework that integrates systematic literature review, kinetic modeling, and experimental assays for the optimization of copper heap leaching under dynamic conditions.
- Specific Objectives:
- (a)
- Obj O.1: Identify the most influential operational variables (pH, Eh, Fe3+, etc.) and their optimal ranges according to the scientific literature and the authors’ own experimentation.
- (b)
- Obj O.2: Develop a multivariable mathematical model that incorporates the effects of acidity, oxidant concentration, and reaction kinetics to predict copper recovery under different operating conditions.
- (c)
- Obj O.3: Assess the practical applicability of this model and compare it with pilot-scale data, validating its robustness in scenarios involving mineral heterogeneity and dynamic irrigation configurations.
- (d)
- Obj O.4: Propose criteria for the industrial implementation of advanced control and monitoring methodologies in heaps, focusing on maximizing metallurgical efficiency and minimizing operational costs.
1.4. Research Questions
- P.1
- Which are the most decisive parameters in copper heap leaching (pH, Eh, temperature, irrigation rate, concentrations of H2SO4 and/or Fe3+), and how do they interact to influence copper recovery?
- P.2
- To what extent can a multivariable mathematical model describe the kinetics of copper dissolution under dynamic operating conditions and mineral heterogeneity?
- P.3
- What findings help delineate optimal operating and industrial upscaling routes, considering the possible inclusion of “green” agents (glycine, eco-friendly surfactants) and bioleaching techniques?
1.5. Manuscript Structure and Methodological Approach
1.6. Justification and Scope
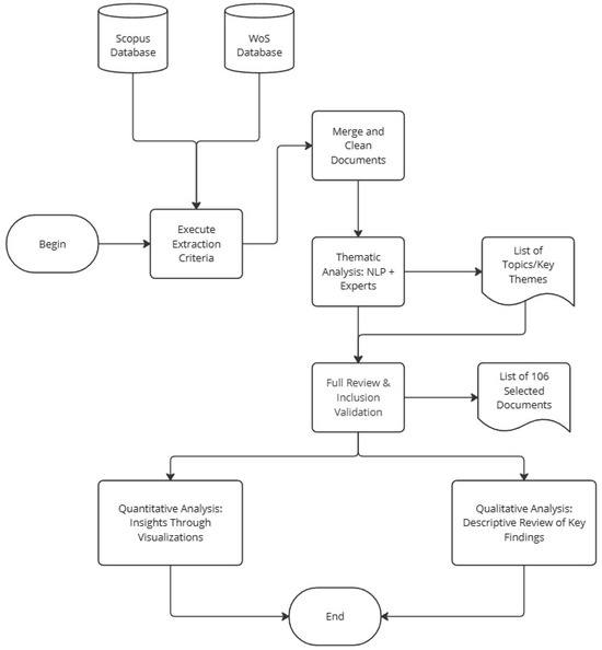
2. Systematic Analysis Methodology
2.1. Document Extraction and Search Criteria
| Key Queries: | |
| Document Types: | Research articles, reviews, conference proceedings, and indexed book chapters. |
| Time Range: | 2015–2025, focusing on recent and high-impact contributions. |
2.2. Merging and Cleaning Documents
2.2.1. Inclusion Criteria
- Articles and reviews with accessible and verified full text.
- Studies published in English or Spanish.
- Sources ranked at least Q2 in Scopus/WoS, indexed conferences, or journals with a high impact factor.
- Documents with five or more verified citations or, failing that, with a clear methodological contribution.
- Direct contribution to the optimization of copper leaching, key variables, and/or innovation in monitoring and control methodologies.
2.2.2. Exclusion Criteria
- Records lacking sufficient information (Title/Abstract).
- Publications in languages other than English or Spanish without an official translation.
- Duplicates between WoS and Scopus.
- Articles with restricted access that could not be verified.
- Conference abstracts without full peer-reviewed text.
2.3. Refinements in NLP-Driven Analysis and Bias Mitigation
2.4. Thematic Analysis: NLP + Expert Validation
- Phase 1
- NLP pre-processing: tokenization, lemmatization and stop-word removal were applied to the titles, abstracts, and author keywords, producing a clean text corpus.
- Phase 2
- Topic modeling and term extraction: unsupervised methods (latent Dirichlet allocation and k-means) grouped documents by semantic similarity, while key terms for each provisional topic were extracted automatically.
- Phase 3
- Expert validation and feedback: three metallurgical specialists examined the provisional clusters, marking documents as coherent or mis-assigned and providing qualitative comments.
- Phase 4
- Refined themes and categorization: algorithmic labels were adjusted, overly small clusters were merged, and ambiguous documents were reassigned on the basis of the experts’ feedback.
- Phase 5
- Hybrid integration of experts’ insights: a second review round reconciled any remaining discrepancies and approved the revised set of themes.
- Phase 6
- Final thematic structure: the agreed-upon clusters—twelve in total—were adopted for the bibliographic synthesis reported in Section 3.
2.5. Comprehensive Review and Inclusion Validation
- Methodological Relevance: leaching processes, critical parameters, and reproducible outcomes.
- Scientific Quality: statistical rigor, robust experimental design, and/or sound theoretical modeling.
- Industrial Applicability: focus on copper leaching (oxide/sulfide), tailings management, or innovations in condition monitoring.
2.6. Quantitative Analysis
2.7. Qualitative Analysis: Descriptive Review of Key Findings
- Leaching Kinetics Modeling (shrinking-core equations, diffusional models, chemical reactions).
- Operational Control and In Situ Monitoring Practices (pH, Eh, irrigation rate, particle size).
- Impurity Management and Oxidizing Agents (Fe3+, H2O2, complexing agents).
- Emerging Trends such as “green” surfactants, bioleaching, and eutectic solvents.
2.8. Quantitative Analysis and Results Visualization
Quantitative Finding Overview
2.9. Assessment of Publication Bias and Transformer-Based Semantics
3. Findings and Topic Synthesis
3.1. Cluster 1: Copper Recovery from PCB Residues and New Hydrometallurgical Strategies
3.1.1. Cluster Overview
3.1.2. Key Findings
“Clean” Leaching Pathways and Micro-Nano Copper Powders
Use of H2SO4 and H2O2 for Copper Extraction
Selective Leaching with Ammoniacal Systems
Role of Organic Agents in Enhanced Leaching
Physical Preconcentration and Ammonium-Based Leaching
Solvent Extraction with Acorga M5640 and Solvent Reuse
Application of D2EHPA in the Hydrometallurgical Process
Comparison of Hydrometallurgical Methods
Chemical Leaching Modeling
Optimal Parameters for Chemical Leaching
Joint Recovery of Cu, Zn, and Ni
Bio-Metallurgical Aspects and Operational Parameters
Alkaline Fusion and Precious-Metal Leaching
Sustainability and Industrial Scale-Up
3.1.3. Contributions to Research
- Novel reagents and leaching routes (H2SO4-H2O2 systems, ammoniacal media, alkaline fusion).
- Mathematical models and experimental designs for predicting and optimizing copper dissolution.
- Purification and solvent-extraction methods (Acorga M5640, D2EHPA) with potential reuse, reducing both costs and environmental impact.
- “Green” perspectives and industrial scale-up pathways, including the addition of organic agents or bioleaching.
3.2. Cluster 2: Complementary Studies on Copper Recovery and Leaching Risk
3.2.1. Cluster Overview
3.2.2. Key Findings
Optimizing Copper Recovery from Cyanidic Solutions
Copper Mobilization Risk in Phytoremediation
3.2.3. Practical Application of Statistical Design to Heap Leaching
- pH. Hosseinzadeh and Hosseini [6] reported that lowering solution pH from 2.5 to 1.8 increased Cu recovery from 74% to 82% (+8 pp) but raised acid consumption by 14 kg ore.
- Eh. In Yavari et al. [7], boosting redox potential from 540 mV to 670 mV (Ag/AgCl) with 5 g shortened the time to reach 80% extraction by 18%.
- Reagent concentration. Kassymova et al. [36] observed that S dosages above 1.0 g caused colloidal CuS formation and cut dissolved-Cu grade by 12%; factorial design identified 0.8–0.9 g as the economic optimum.
3.2.4. Contributions to Research
- Probabilistic–Deterministic Experimental Design: It is proposed by Kassymova et al. [36] to optimize copper recovery in cyanidic environments, illustrating the versatility of full-factorial and response-surface methodologies and their potential application in copper heap leaching, especially when handling mixed-metal solutions.
- Environmental Risk Management: The findings of Luo et al. [37] underscore the need to assess unintentional metal mobilisation during assisted remediation or extraction processes, an aspect that can be extrapolated to controlling redox potential and irrigation rate in heap leaching.
3.3. Cluster 3: Optimization Methodologies in Copper Leaching and Processing Dynamics
3.3.1. Cluster Overview
3.3.2. Key Findings
Countercurrent Leaching and Raffinate Reuse
Advanced Optimization Algorithms in Ammoniacal Systems
Experimental Design Methods for Concentrates and Tailing Leaching
Optimization and Modeling in Alkaline and Ammoniacal Systems
Environmental Assessment and Water Resource Utilization
Innovations in Heap Leaching Techniques
Leaching Dynamics and Metallurgical Efficiency
Application of Advanced Materials for Metal Containment
3.3.3. Contributions to Research
- Statistical and Computational Models: Using RSM, Taguchi, ANOVA, and GA-BPNN (among others) refines parameters and detects nonlinear relationships in copper leaching, bolstering the robustness and repeatability of the process.
- Closed-Loop Approaches and New Technologies: Countercurrent leaching, raffinate reuse, and the injection of leachants into deep wells exemplify operational innovation aimed at metallurgical efficiency and optimized water consumption.
- Water Management and Environmental Factors: The adoption of desalinated or filtered water and the application of advanced materials for contaminant containment underscore the significance of environmental considerations, aligning with the sustainability mandate prevalent in the industry.
3.4. Cluster 4: Advances in Leaching of Oxidized and Complex Copper Ores
3.4.1. Cluster Overview
3.4.2. Key Findings
Organic Acids in Leaching Oxidized Copper Ores
Ammoniacal Systems and Specific Chelating Agents
Leaching of Refractory Oxides and Copper Loss in Tailings
Kinetic Contributions and Leaching Models
Acidification and Reagent Support in Ore and Slag Dissolution
Synergy with Electrometallurgical Techniques and Surfactants
Methods, Effective Reagents, and Influence of Key Variables
3.4.3. Contributions to Research
- Integration with Electrometallurgical Stages: Cases where leaching is followed by electrodeposition to obtain higher-purity copper, thereby extending the value chain [58].
3.5. Cluster 5: “Green” Applications and Innovative Oxidants for Copper and Other Metal Recovery
3.5.1. Cluster Overview
3.5.2. Key Findings
Glycine as a Selective and Eco-Friendly Agent
Application of Glycine in Smelting Slags
Recovery in Sediments and E-Waste with Environmental Metrics
Oxidant-Based Approaches and Synergy with Other Additives
3.5.3. Contributions to Research
- Promoting mild and eco-friendly reagents, such as glycine, to reduce process toxicity and meet stricter environmental regulations.
- Designing staged leaching sequences, employing permanganate or co-oxidants, which facilitate precious-metal extraction and e-waste management Rezaee et al. [60].
- Assessing the synergy between leaching agents and oxidants (as in the use of ethylene glycol combined with H2O2 and O2), a way to enhance dissolution rate and lower operating costs Shoghian-Alanaghi et al. [61].
- Incorporating environmental indicators and life-cycle modeling (LCA) to objectively compare “green” pathways against conventional methods.
3.6. Cluster 6: Leaching and Metal Recovery from E-Waste, Anode Slimes, and Industrial Residues
3.6.1. Cluster Overview
3.6.2. Key Findings
Novel Ionic Liquids for Gold and Copper Recovery
Statistical Assessment of WEEE Leaching with Na2S2O8
Anode Slime Treatment and Pressure Leaching
Electrochemistry and E-Waste-Related Technologies
Battery Residues and Statistical Modeling
3.6.3. Contributions to Research
- Broadening the boundaries of leaching operations to include complex industrial byproducts (anode slimes, e-waste, spent batteries) with high copper or gold content.
- Integrating chemical and electrochemical leaching methods, particularly where rapid dissolution and simultaneous electrolytic metal recovery are sought.
- Employing advanced statistical and modeling techniques (e.g., design of experiments, multivariable regression) to elucidate how different operational factors interact in the leaching kinetics.
- Proposing ionic liquids and oxidants with lower environmental impact, paralleling the exploration of glycine and “green” surfactants for primary minerals.
3.7. Cluster 7: Biohydrometallurgy and Hybrid Methods for Copper Recovery from Electronic Waste
3.7.1. Cluster Overview
3.7.2. Key Findings
Copper Recovery from Electrical Cables by Bioleaching
Bio-Assisted Leaching of Pyrolyzed Circuit Boards
Hybrid Approaches and Copper Reuse
3.7.3. Contributions to Research
- Bio-Assistance and Ferric Regeneration: Whether in electronic waste (cables or PCBs), bacteria like Acidithiobacillus can facilitate Fe3+ generation and speed up extraction kinetics, reducing large-scale oxidant requirements.
- Synergy between Chemical and Biological Processes: Integrating thermal pretreatment (pyrolysis), chemical leaching, and biological catalysis helps to optimize copper recovery, an approach with potential adaptation to heap leaching of difficult ores or byproducts.
- Use of Biomaterials and Circular Economy: Direct reuse of extracted copper, as in Sinha et al. [70], reinforces the circular-economy principle, where recovered metal is reinserted as a raw material—potentially extending to heap leaching circuits directly supplying electrowinning processes.
3.8. Cluster 8: Modeling, Statistical Analysis, and Process Design for Copper Leaching
3.8.1. Cluster Overview
3.8.2. Key Findings
Chemometrics and Chlorides in Sulfide Leaching
Optimization via Response Surface Methodology and Experimental Design Models
Multiscale Models and Flow Simulations
Machine Learning and Neural Networks for Recovery Prediction
Modeling and Validation in Columns and Pilot Operations
3.8.3. Contributions to Research
- Enhancing predictive capabilities in copper leaching, integrating statistical methods (RSM, DOE), machine learning, and multiscale reactive-flow models.
- Demonstrating the usefulness of simulations to anticipate heap behavior under different conditions (height, particle size distribution, acid vs. chloride media, etc.), reducing costly trial-and-error testing.
- Underscoring the importance of variable interactions (pH, Eh, oxidant dosage, temperature) in dissolution kinetics, validating their relevance for the efficient and robust design and operation of leaching heaps.
3.9. Cluster 9: Novel Approaches and Leaching Alternatives for Copper Complex Ores and Byproducts
3.9.1. Cluster Overview
3.9.2. Key Findings
Copper Slag Treatment and Kinetic Models
Bio-, Reactor, and Column Testing in Low-Grade Resources
Pressure Technologies and Advanced Processes
Chloride Solutions, Tailings, and Byproducts
Comparative Appraisal of Alternative Leaching Media and Their Sustainability Trade-Offs
Innovative Applications and Pilot-Scale Testing
Bioleaching and Toxicity in Metallurgical Residues
3.9.3. Contributions to Research
- Expanding the range of resources and byproducts (slag, tailings, contaminated soils, metallurgical residues) that can serve as feedstock for copper leaching under environmentally acceptable conditions.
- Showcasing various extraction pathways (leaching with organic acids, pressure processes, deep eutectic solvents, ammoniacal complexation, etc.), each offering distinct advantages depending on mineralogy and gangue composition.
- Highlighting methodological integration (column tests, reagent reuse, preconcentration via infrared sensors, radiotracers) to enhance recovery rates and reduce environmental footprints.
- Addressing toxicity and byproduct management, an essential aspect of the SLR philosophy, given that copper recovery must be coupled with the proper handling of undesirable metals and final residue.
3.10. Cluster 10: Metal Extraction and Environmental Effects of Minerometallurgical Wastes in the Context of Copper Leaching
3.10.1. Cluster Overview
3.10.2. Key Findings
Copper Integration in Valuable-Element Extraction
Recovery from Tailings and Industrial Wastes
Environmental Effects and Heavy-Metal Release
Risks and Metal Mobility in Tailings and Agricultural Soils
3.10.3. Contributions to Research
- Mitigating Contamination and Health Risks: Several investigations, including Kim and Hyun [101], Sun et al. [105], Yan et al. [106], stress the urgency of monitoring heavy-metal release from soils or mine tailings, reinforcing the notion that success in copper heap leaching depends not only on metallurgical extraction but also on safeguarding the environment.
- New Approaches for Joint Extraction: Both copper-assisted leaching of zinc—Zhang et al. [97]—and the joint extraction of Cu and Zn from catalysts and brass—Sharma et al. [98], Kilicarslan and Saridede [99]—illustrate the versatility of hydrometallurgical methods when operational variables (pH, Eh, ammoniacal or organic ligands) are properly controlled.
3.11. Cluster 11: Challenges and Advances in Chalcopyrite Leaching for Copper Recovery
3.11.1. Cluster Overview
3.11.2. Key Findings
Condition Optimization via RSM and Factorial Designs
Use of Oxidising Agents and Additives
Bio-Intensification and Biochemical Optimization
Novel Leaching Devices and Control Mechanisms
3.11.3. Contributions to Research
- Experimental designs (RSM, Box–Wilson, composite factorials) are powerful tools for optimizing chalcopyrite-leaching conditions and concurrently managing multiple factors.
- Bioleaching intensification (decoupling chemical and biological stages) can enhance metallurgical efficiency while minimizing waste and reagent costs, aligning with sustainability goals [7].
- Micro-scale experimentation (ore-on-a-chip) or pressurized systems (autoclaves) fosters early identification of advantageous operating conditions, subsequently validated in column or heap tests.
3.12. Cluster 12: Process Optimization for Sustainable Copper Recovery and Contaminant Fixation in Metallurgical Residues
3.12.1. Cluster Overview
3.12.2. Key Findings
Fluoride Control and Copper Recovery
Multivariable Optimization Using RSM
Implications for Copper Heap Leaching
3.12.3. Contributions to Research
- Integrating leaching kinetics with contaminant fixation: Validating the potential to maximize copper recovery while immobilizing an undesirable element (e.g., fluoride) by incorporating CaO and fine-tuning process conditions.
- Robust statistical approach: The adoption of RSM highlights the advantage of multivariable statistical methods for managing complex chemical and operational interactions, in line with industrial heap-leaching requirements.
- Scaling and broader applicability: Though the case study centres on reduction slag and spent carbon cathodes, the results indicate that strategic variable control (temperature, residence time, additives) is pivotal for converting impurities into stable forms and achieving high-purity PLS.
Synthesis of the Thematic Analysis
4. Discussion
4.1. Synthesizing the Findings in Relation to Critical Variables (pH, Eh, [Ox], Irrigation Rate, Temperature)
4.2. Novel Reagents and Experimental Design Methodologies
4.3. Meeting the Objectives: Model and Methodology Validation
4.4. Addressing the Research Questions
4.5. Implications for Sustainable Leachate Recovery (SLR) and Future Directions
- Optimizing copper dissolution kinetics and minimizing the formation of secondary compounds (jarosites, metallic precipitates).
- Enhancing the purity of the Pregnant Leach Solution (PLS), facilitating subsequent extraction or electrowinning of copper.
- Incorporating eco-friendly reagents (glycine, organic acids) and bioleaching, thereby reducing toxicity and the carbon footprint of the process.
- Adopting statistical design methodologies (RSM, Taguchi, Box–Behnken) to fine-tune operating ranges according to dynamic heap conditions.
- Converging with the circular economy, reusing solvents or byproducts (e.g., Cu0 as a reducing agent, raffinate, seawater) and fixing contaminants (F, Pb, As) into stable forms.
4.6. Limitations and Avenues for Future Research
- L1.
- Database and language scope. Only peer-reviewed records indexed in Web of Science and Scopus (2015–2025) and written in English or Spanish were retained. Relevant grey literature, patents and papers in other languages (e.g., Chinese, Russian) may therefore be under-represented.
- L2.
- Quality-screening bias. The Q2-or-better journal filter and minimum-citation threshold favor mature topics; emerging research with few citations could have been excluded despite methodological soundness.
- L3.
- Heterogeneous reporting. Reaction conditions are not reported uniformly across studies (e.g., some offer “acid concentration”, others “pH after 24 h”), limiting quantitative meta-analysis of kinetic constants.
- L4.
- Scale-up uncertainty. More than 70 % of the primary studies use batch or column tests ≤ 2 m height. Extrapolation to industrial heaps (>6 m) assumes that hydraulic and thermal gradients can be managed, an aspect still largely unverified in the field.
- L5.
- Economic and regional variability. Cost and LCA data come mainly from Chile, China, and Australia; reagent prices, energy mix and water availability differ elsewhere, so absolute OPEX figures should be adapted locally.
- Long-duration (>6 month) heap trials that couple in situ redox mapping with IoT-driven control.
- Harmonized reporting templates for pH, Eh, oxidant dosage and mass-transfer data to enable kinetic meta-models.
- Techno-economic assessments of glycine and deep-eutectic solvents under different regional energy–water scenarios.
- Open datasets linking mineralogical heterogeneity to model parameters for machine-learning validation.
5. Conclusions
- (a)
- Establish robust multivariable control: Integrate online sensors for continuous monitoring (pH, Eh, temp., flow); dynamically adjust dosages.
- (b)
- Adopt lower-toxicity reagents: Assess feasibility of glycine, surfactants, organic acids complementing/substituting H2SO4.
- (c)
- Scale up biohydrometallurgy: Utilize for refractory ores (e.g., chalcopyrite), ensuring microbial population maintenance for kinetic advantages.
- (d)
- Apply advanced design methodologies: Use RSM, factorial designs, metaheuristics for optimal points considering ore variability and heap dynamics.
Author Contributions
Funding
Data Availability Statement
Acknowledgments
Conflicts of Interest
Abbreviations
| RSL | Systematic Literature Review (Revisión Sistemática de Literatura) |
| PLS | Pregnant Leach Solution |
| NLP | Natural Language Processing |
| Eh | Oxidation–Reduction Potential (Potencial de Óxido-Reducción) |
References
- Turan, M.; Arslanoğlu, H.; Altundoğan, H. Optimization of the leaching conditions of chalcopyrite concentrate using ammonium persulfate in an autoclave system. J. Taiwan Inst. Chem. Eng. 2015, 50, 49–55. [Google Scholar] [CrossRef]
- Wang, Y.; Wen, S.; Feng, Q.; Xian, Y.; Liu, D. Leaching characteristics and mechanism of copper flotation tailings in sulfuric acid solution. Russ. J.-Non-Ferr. Met. 2015, 56, 127–133. [Google Scholar] [CrossRef]
- U.S. Geological Survey. Mineral Commodity Summary 2024: Copper. 2024. Available online: https://pubs.usgs.gov/periodicals/mcs2024/mcs2024-copper.pdf (accessed on 22 April 2025).
- International Energy Agency. World Energy Outlook 2024—Special Focus on Critical Minerals for Clean Energy. 2024. Available online: https://www.iea.org/reports/world-energy-outlook-2024 (accessed on 22 April 2025).
- Arinanda, M.; van Haute, Q.; Lambert, F.; Gaydardzhiev, S. Effects of operational parameters on the bio-assisted leaching of metals from pyrolized printed circuit boards. Miner. Eng. 2019, 134, 16–22. [Google Scholar] [CrossRef]
- Hosseinzadeh, M.; Hosseini, M. Investigation and optimization of influencing parameters on the copper extraction from a low-grade oxide deposit by acid leaching. Metall. Res. Technol. 2019, 116, 305. [Google Scholar] [CrossRef]
- Yavari, M.; Ebrahimi, S.; Aghazadeh, V.; Ghashghaee, M. Intensified bioleaching of copper from chalcopyrite: Decoupling and optimization of the chemical stage. Iran. J. Chem. Chem. Eng. 2020, 39, 343–352. [Google Scholar] [CrossRef]
- Aghazadeh, S.; Olyaei, Y.; Noaparast, M. Leaching optimisation of oxide copper ore from Meskani mine. Int. J. Min. Miner. Eng. 2015, 6, 295–308. [Google Scholar] [CrossRef]
- Granata, G.; Miura, A.; Liu, W.; Pagnanelli, F.; Tokoro, C. Iodide-assisted leaching of chalcopyrite in acidic ferric sulfate media. Hydrometallurgy 2019, 186, 244–251. [Google Scholar] [CrossRef]
- Barragán-Mantilla, S.; Gascó, G.; Almendros, P.; Méndez, A. Insights into the use of green leaching systems based on glycine for the selective recovery of copper. Miner. Eng. 2024, 206, 108534. [Google Scholar] [CrossRef]
- Huang, Y.; Wang, D.; Liu, H.; Fan, G.; Peng, W.; Cao, Y. Selective complexation leaching of copper from copper smelting slag with the alkaline glycine solution: An effective recovery method of copper from secondary resource. Sep. Purif. Technol. 2023, 326, 124619. [Google Scholar] [CrossRef]
- Robertson, S. Development of an integrated heap leach solution flow and mineral leaching model. Hydrometallurgy 2017, 169, 79–88. [Google Scholar] [CrossRef]
- Rucker, D. Deep well rinsing of a copper oxide heap. Hydrometallurgy 2015, 153, 145–153. [Google Scholar] [CrossRef]
- Xiao, F.; Luo, Z.; Peng, Y.; Luo, X.; Yan, Y.; Sun, S.; Tu, G. Leaching Kinetics of Cu from Low-Grade Oxidized Copper Ore with High Alkalinity Gangue Using Edta·2na Solution. JOM 2024, 76, 7023–7033. [Google Scholar] [CrossRef]
- Garcia, J.; Villavicencio, G.; Altimiras, F.; Crawford, B.; Soto, R.; Minatogawa, V.; Franco, M.; Martínez-Muñoz, D.; Yepes, V. Machine learning techniques applied to construction: A hybrid bibliometric analysis of advances and future directions. Autom. Constr. 2022, 142, 104532. [Google Scholar] [CrossRef]
- García, J.; Leiva-Araos, A.; Diaz-Saavedra, E.; Moraga, P.; Pinto, H.; Yepes, V. Relevance of Machine Learning Techniques in Water Infrastructure Integrity and Quality: A Review Powered by Natural Language Processing. Appl. Sci. 2023, 13, 12497. [Google Scholar] [CrossRef]
- Reimers, N.; Gurevych, I. Sentence-BERT: Sentence Embeddings using Siamese BERT-Networks. In Proceedings of the EMNLP 2019, Hong Kong, China, 3–7 November 2019; pp. 3982–3992. [Google Scholar] [CrossRef]
- Grootendorst, M. BERTopic: Neural Topic Modeling with a Class-Based TF–IDF Procedure. 2022. Available online: https://github.com/MaartenGr/BERTopic (accessed on 22 April 2025).
- Rose, S.; Engel, D.; Cramer, N.; Cowley, W. Automatic Keyword Extraction from Individual Documents. In Text Mining: Applications and Theory; John Wiley & Sons: Hoboken, NJ, USA, 2010; pp. 1–20. [Google Scholar]
- Řehůřek, R.; Sojka, P. Software Framework for Topic Modelling with Large Corpora. In Proceedings of the LREC 2010 Workshop on New Challenges for NLP Frameworks, Valletta, Malta, 22 May 2010; pp. 45–50. [Google Scholar]
- Honnibal, M.; Montani, I.; Van Landeghem, S.; Boyd, A. spaCy 3.0: Advanced Natural Language Processing in Python. 2020. Available online: https://spacy.io (accessed on 22 April 2025).
- Li, X.G.; Shi, S.X.; Yan, S.; Li, L.; Qin, X.Z.; Zhu, X.N. Sustainable strategies for recovering metallic copper from waste printed circuit boards: Clean leaching and micro-nano copper powder preparation. J. Environ. Chem. Eng. 2024, 12, 113220. [Google Scholar] [CrossRef]
- Ganji, S.; Azizi, A.; Hayati, M. Copper leaching from waste printed circuit boards (PCBs) using sulphuric acid and hydrogen peroxide. Res. J. Chem. Environ. 2019, 23, 1–9. [Google Scholar] [CrossRef]
- Sun, Z.; Xiao, Y.; Sietsma, J.; Agterhuis, H.; Visser, G.; Yang, Y. Selective copper recovery from complex mixtures of end-of-life electronic products with ammonia-based solution. Hydrometallurgy 2015, 152, 91–99. [Google Scholar] [CrossRef]
- He, J.; Zhang, M.; Chen, H.; Guo, S.; Zhu, L.; Xu, J.; Zhou, K. Enhancement of leaching copper by organic agents from waste printed circuit boards in a sulfuric acid solution. Chemosphere 2022, 307, 135924. [Google Scholar] [CrossRef]
- Shi, S.X.; Nie, C.C.; Chang, H.H.; Wu, P.; Piao, Z.J.; Zhu, X.N. Physical pre-concentration and ammonium leaching of metal copper from waste printed circuit boards. J. Clean. Prod. 2021, 318, 128512. [Google Scholar] [CrossRef]
- Wang, L.; Li, Q.; Sun, X.; Wang, L. Separation and recovery of copper from waste printed circuit boards leach solution using solvent extraction with Acorga M5640 as extractant. Sep. Sci. Technol. 2019, 54, 1302–1311. [Google Scholar] [CrossRef]
- Correa, M.; Silvas, F.; Aliprandini, P.; de Moraes, V.; Dreisinger, D.; Espinosa, D. Separation of copper from a leaching solution of printed circuit boards by using solvent extraction with D2EHPA. Braz. J. Chem. Eng. 2018, 35, 919–930. [Google Scholar] [CrossRef]
- Yousefzadeh, S.; Yaghmaeian, K.; Mahvi, A.; Nasseri, S.; Alavi, N.; Nabizadeh, R. Comparative analysis of hydrometallurgical methods for the recovery of Cu from circuit boards: Optimization using response surface and selection of the best technique by two-step fuzzy AHP-TOPSIS method. J. Clean. Prod. 2020, 249, 119401. [Google Scholar] [CrossRef]
- Becci, A.; Amato, A.; Rodríguez Maroto, J.; Beolchini, F. Prediction Model for Cu Chemical Leaching from Printed Circuit Boards. Ind. Eng. Chem. Res. 2019, 58, 20585–20591. [Google Scholar] [CrossRef]
- Mizero, B.; Musongo, T.; Rene, E.; Battes, F.; Lens, P. Optimization of process parameters for the chemical leaching of base metals from telecom and desktop printed circuit boards. Process Saf. Environ. Prot. 2018, 120, 14–23. [Google Scholar] [CrossRef]
- Pinho, S.; Ribeiro, C.; Ferraz, C.; Almeida, M. Copper, zinc, and nickel recovery from printed circuit boards using an ammonia–ammonium sulphate system. J. Mater. Cycles Waste Manag. 2021, 23, 1456–1465. [Google Scholar] [CrossRef]
- Janyasuthiwong, S.; Ugas, R.; Rene, E.; Carucci, A.; Esposito, G.; Lens, P. Effect of operational parameters on the leaching efficiency and recovery of heavy metals from computer printed circuit boards. J. Chem. Technol. Biotechnol. 2016, 91, 2038–2046. [Google Scholar] [CrossRef]
- Guo, X.; Liu, J.; Qin, H.; Liu, Y.; Tian, Q.; Li, D. Recovery of metal values from waste printed circuit boards using an alkali fusion-leaching-separation process. Hydrometallurgy 2015, 156, 199–205. [Google Scholar] [CrossRef]
- Dutta, D.; Panda, R.; Kumari, A.; Goel, S.; Jha, M. Sustainable recycling process for metals recovery from used printed circuit boards (PCBs). Sustain. Mater. Technol. 2018, 17, e00066. [Google Scholar] [CrossRef]
- Kassymova, D.; Sapinov, R.; Kushakova, L.; Kulenova, N.; Shoshay, Z.; Adylkanova, M. Optimization of Copper Recovery from Cyanide Leaching Solutions Used in Gold–Copper Ore Processing Using Probabilistic–Deterministic Experimental Design. Processes 2025, 13, 61. [Google Scholar] [CrossRef]
- Luo, J.; Xing, X.; Qi, S.; Wu, J.; Gu, X. Comparing the risk of metal leaching in phytoremediation using Noccaea caerulescens with or without electric field. Chemosphere 2019, 216, 661–668. [Google Scholar] [CrossRef]
- Movahhedi, H.; Mohammad Beygian, A.; Keshavarz Alamdari, E.; Moradkhani, D. Developing of a Counter-Current Copper Leaching Process Using Response Surface Methodology. Miner. Process. Extr. Metall. Rev. 2024, 45, 824–834. [Google Scholar] [CrossRef]
- Zhao, M.; Fang, J.; Zhang, L.; Dai, Z.; Yao, Z. Improving the Estimation Accuracy of Copper Oxide Leaching in an Ammonia–Ammonium System Using RSM and GA-BPNN. Russ. J.-Non-Ferr. Met. 2017, 58, 591–599. [Google Scholar] [CrossRef]
- Mbuya, B.; Kime, M.B.; Tshimombo, A. Comparative Study of Approaches based on the Taguchi and ANOVA for Optimising the Leaching of Copper–Cobalt Flotation Tailings. Chem. Eng. Commun. 2017, 204, 512–521. [Google Scholar] [CrossRef]
- Zandevakili, S.; Akhondi, M.; Hosseini, R.; Mohammad, S. Leaching optimization of sarcheshmeh copper concentrate by application of taguchi experimental design method. Iran. J. Chem. Chem. Eng. 2020, 39, 229–236. [Google Scholar] [CrossRef]
- Borsynbayev, A.; Omarov, K.; Mustafin, Y.; Havlíček, D.; Absat, Z.; Muratbekova, A.; Kaikenov, D.; Pudov, A.; Shuyev, N. A study of copper leaching from the tailings of the Karagaily (Republic of Kazakhstan) concentrating factory using an electric hydropulse discharge. J. Serbian Chem. Soc. 2022, 87, 925–937. [Google Scholar] [CrossRef]
- Nadirov, R.; Syzdykova, L.; Zhussupova, A. Copper smelter slag treatment by ammonia solution: Leaching process optimization. J. Cent. South Univ. 2017, 24, 2799–2804. [Google Scholar] [CrossRef]
- Goodboy, K.; Missimer, T. Evaluation of desalinated seawater vs. Filtered raw seawater for healeach copper extraction on mountaintop mines in arid regions. Desalin. Water Treat. 2020, 194, 1–18. [Google Scholar] [CrossRef]
- Yuan, L.; Peng, X.; Li, S.; Chen, Y. Dynamic tests on recovering copper silver metal from tailings. J. Comput. Theor. Nanosci. 2016, 13, 2671–2676. [Google Scholar] [CrossRef]
- Estay, H.; Díaz-Quezada, S. Deconstructing the Leaching Ratio. Mining, Metall. Explor. 2020, 37, 1329–1337. [Google Scholar] [CrossRef]
- Mazarji, M.; Minkina, T.; Sushkova, S.; Mandzhieva, S.; Bayero, M.; Fedorenko, A.; Mahmoodi, N.; Sillanpää, M.; Bauer, T.; Soldatov, A. Metal-organic frameworks (MIL-101) decorated biochar as a highly efficient bio-based composite for immobilization of polycyclic aromatic hydrocarbons and copper in real contaminated soil. J. Environ. Chem. Eng. 2022, 10, 108821. [Google Scholar] [CrossRef]
- Ai, C.-M.; Sun, P.-P.; Wu, A.-X.; Chen, X.; Liu, C. Accelerating leaching of copper ore with surfactant and the analysis of reaction kinetics. Int. J. Miner. Metall. Mater. 2019, 26, 274–281. [Google Scholar] [CrossRef]
- Ai, C.-M.; Wu, A.-X.; Wang, Y.-M.; Hou, C.-L. Optimization and mechanism of surfactant accelerating leaching test. J. Cent. South Univ. 2016, 23, 1032–1039. [Google Scholar] [CrossRef]
- Yaras, A.; Arslanoglu, H. Leaching behaviour of low-grade copper ore in the presence of organic acid. Can. Metall. Q. 2018, 57, 319–327. [Google Scholar] [CrossRef]
- Han, J.; Liu, W.; Xue, K.; Qin, W.; Jiao, F.; Zhu, L. Influence of NH4HF2 activation on leaching of low-grade complex copper ore in NH3-NH4Cl solution. Sep. Purif. Technol. 2017, 181, 29–36. [Google Scholar] [CrossRef]
- Wang, J.; Liu, Y.; Lu, Y.; Xu, W.; Yan, K.; Wang, R.; Pan, Y.; Li, J.; Xu, Z. Leaching Behaviors of Yulong Refractory Oxide Copper Ores from Tibet in Sulfuric Acid Solutions. J. Sustain. Metall. 2023, 9, 982–998. [Google Scholar] [CrossRef]
- Ambo, A.; Baba, A.; Amos, B.; Ogara, J.; Ayinla, K. Leaching kinetics of near infrared sensor-based pre-concentrated copper ores by sulphuric acid. Physicochem. Probl. Miner. Process. 2017, 53, 489–501. [Google Scholar] [CrossRef]
- Hosseinzadeh, M.; Entezari Zarandi, A.; Pasquier, L.C.; Azizi, A. Kinetic Investigation on Leaching of Copper from a Low-Grade Copper Oxide Deposit in Sulfuric Acid Solution: A Case Study of the Crushing Circuit Reject of a Copper Heap Leaching Plant. J. Sustain. Metall. 2021, 7, 1154–1168. [Google Scholar] [CrossRef]
- Shi, G.; Liao, Y.; Su, B.; Zhang, Y.; Wang, W.; Xi, J. Kinetics of copper extraction from copper smelting slag by pressure oxidative leaching with sulfuric acid. Sep. Purif. Technol. 2020, 241, 116699. [Google Scholar] [CrossRef]
- Deng, J.; Wen, S.; Deng, J.; Wu, D.; Yang, J. Extracting copper by lactic acid from copper oxide ore and dissolution kinetics. J. Chem. Eng. Jpn. 2015, 48, 538–544. [Google Scholar] [CrossRef]
- Li, Y.; Fan, X.; Yang, K. Research on oxidizing leaching tellurium from copper telluride material in acid condition with hydrogen peroxide. Chem. Eng. Commun. 2021, 208, 1238–1244. [Google Scholar] [CrossRef]
- El-Okazy, M.; Zewail, T.; Farag, H.M. Recovery of copper from spent catalyst using acid leaching followed by electrodeposition on square rotating cylinder. Alex. Eng. J. 2018, 57, 3117–3126. [Google Scholar] [CrossRef]
- Li, M.; Li, B.; Chen, J.; Shen, X.; Cui, S.; Liu, K.; Han, Q. A novel green method for copper recovery from cuprous thiocyanate-containing acidified sediments in the gold industry. J. Clean. Prod. 2021, 329, 129729. [Google Scholar] [CrossRef]
- Rezaee, M.; Saneie, R.; Mohammadzadeh, A.; Abdollahi, H.; Kordloo, M.; Rezaee, A.; Vahidi, E. Eco-friendly recovery of base and precious metals from waste printed circuit boards by step-wise glycine leaching: Process optimization, kinetics modeling, and comparative life cycle assessment. J. Clean. Prod. 2023, 389, 136016. [Google Scholar] [CrossRef]
- Shoghian-Alanaghi, A.; Zamharir, A.; Aghajani, H.; Tabrizi, A. Improving the Leaching Rate of Molybdenite Concentrate Using Oxidants by Adding Ethylene Glycol and Oxygen: Kinetic Study. Min. Metall. Explor. 2022, 39, 1753–1761. [Google Scholar] [CrossRef]
- Yin, X.; Liu, R.; Cheng, M.; Sun, Q.; Yang, Y. Efficient leaching and recovery of metallic gold and copper from integrated circuits with the novel bromotrihalide ionic liquids based on the redox mechanism. Sep. Purif. Technol. 2023, 313, 123456. [Google Scholar] [CrossRef]
- Popescu, I.; Varga, T.; Fogarasi, S.; Imre-Lucaci, A.; Ilea, P. Statistical Evaluation of Factors Affecting the Leaching Process of Waste Electrical and Electronic Equipment using Sodium Persulfate. Chem. Eng. Commun. 2016, 203, 414–423. [Google Scholar] [CrossRef]
- Li, D.; Guo, X.; Xu, Z.; Tian, Q.; Feng, Q. Leaching behavior of metals from copper anode slime using an alkali fusion-leaching process. Hydrometallurgy 2015, 157, 9–12. [Google Scholar] [CrossRef]
- Seisko, S.; Aromaa, J.; Latostenmaa, P.; Forsen, O.; Wilson, B.; Lundstrom, M. Pressure leaching of decopperized copper electrorefining anode slimes in strong acid solution. Physicochem. Probl. Miner. Process. 2017, 53, 465–474. [Google Scholar] [CrossRef]
- Li, F.; Cai, K.; Huang, Q.; Zhong, M.; Wang, L.; Song, Q.; Yuan, W. Recovery of Au and Cu from waste memory modules by electrolysis with hydrochloric acid-hydrogen peroxide system. Sep. Purif. Technol. 2023, 308, 122872. [Google Scholar] [CrossRef]
- Fathima, A.; Tang, J.; Giannis, A.; Ilankoon, I.; Chong, M. Catalysing electrowinning of copper from E-waste: A critical review. Chemosphere 2022, 298, 134340. [Google Scholar] [CrossRef]
- Partinen, J.; Halli, P.; Varonen, A.; Wilson, B.; Lundström, M. Investigating battery black mass leaching performance as a function of process parameters by combining leaching experiments and regression modeling. Miner. Eng. 2024, 215, 108828. [Google Scholar] [CrossRef]
- Lambert, F.; Gaydardzhiev, S.; Léonard, G.; Lewis, G.; Bareel, P.F.; Bastin, D. Copper leaching from waste electric cables by biohydrometallurgy. Miner. Eng. 2015, 76, 38–46. [Google Scholar] [CrossRef]
- Sinha, R.; Chauhan, G.; Singh, A.; Kumar, A.; Acharya, S. A novel eco-friendly hybrid approach for recovery and reuse of copper from electronic waste. J. Environ. Chem. Eng. 2018, 6, 1053–1061. [Google Scholar] [CrossRef]
- Sokić, M.; Marković, B.; Pezo, L.; Stanković, S.; Patarić, A.; Janjušević, Z.; Lončar, B. Copper leaching from chalcopyrite concentrate by sodium nitrate in sulphuric acid solution—Chemometric approach. Bulg. Chem. Commun. 2019, 51, 457–463. [Google Scholar] [CrossRef]
- Saldaña, M.; Salinas-Rodríguez, E.; Castillo, J.; Peña-Graf, F.; Roldán, F. Development of an analytical model for copper heap leaching from secondary sulfides in chloride media in an industrial environment; [Razvoj analitičkog modela za iskorišćavanje bakra iz sekundarnih sulfida u hloridnim medijima u industrijskom okruženju]. Hem. Ind. 2022, 76, 183–195. [Google Scholar] [CrossRef]
- Yu, B.; Zhan, D.; Liu, J.; Wang, H.; Yang, S.; Hu, X. Response Surface Method Optimization to Improve Copper Extraction from Refractory Copper Oxide Ore. Min. Metall. Explor. 2022, 39, 2221–2228. [Google Scholar] [CrossRef]
- Hayati, M.; Ganji, S.; Shahcheraghi, S.; Khabir, R. Optimization of copper recovery from electronic waste using response surface methodology and Monte Carlo simulation under uncertainty. J. Mater. Cycles Waste Manag. 2023, 25, 211–220. [Google Scholar] [CrossRef]
- Harichandan, B.; Mandre, N. Studies on the potential recovery of copper from low-grade mixed sulfide-oxide ore and optimization of the process parameters. Sep. Sci. Technol. 2022, 57, 719–732. [Google Scholar] [CrossRef]
- Hernández, I.; Ordóñez, J.; Robles, P.; Gálvez, E.; Cisternas, L. A Methodology For Design And Operation Of Heap Leaching Systems. Miner. Process. Extr. Metall. Rev. 2017, 38, 180–192. [Google Scholar] [CrossRef]
- Ortega-Tong, P.; Jamieson, J.; Kuhar, L.; Faulkner, L.; Prommer, H. In Situ Recovery of Copper: Identifying Mineralogical Controls via Model-Based Analysis of Multistage Column Leach Experiments. ACS ES T Eng. 2023, 3, 773–786. [Google Scholar] [CrossRef]
- Paspureddi, A.; Salazar-Tio, R.; Balasubramanian, G.; Chatterjee, A.; Crouse, B. Multiscale modeling of reactive flow in heterogeneous porous microstructures. Hydrometallurgy 2024, 228, 106333. [Google Scholar] [CrossRef]
- Flores, V.; Leiva, C. A comparative study on supervised machine learning algorithms for copper recovery quality prediction in a leaching process. Sensors 2021, 21, 2119. [Google Scholar] [CrossRef] [PubMed]
- Wang, H.; Xu, C.; Dowd, P.; Wang, Z.; Faulkner, L. Modelling in-situ recovery (ISR) of copper at the Kapunda mine, Australia. Miner. Eng. 2022, 186, 107752. [Google Scholar] [CrossRef]
- Hoseinian, F.; Bahadori, M.; Hashemzadeh, M.; Rezai, B.; Soltani-Mohammadi, S. Application of Mathematical Modeling on Copper Recovery Optimization of Oxide Ores. JOM 2017, 69, 1939–1944. [Google Scholar] [CrossRef]
- Sun, J.; Zhang, T.; Shen, P.; Liu, D.; Dong, L. Kinetics analysis of copper extraction from copper smelting slag by sulfuric acid oxidation leaching. Miner. Eng. 2024, 216, 108886. [Google Scholar] [CrossRef]
- Topçu, M.; Çeltek, S.; Rüşen, A. Green leaching and predictive model for copper recovery from waste smelting slag with choline chloride-based deep eutectic solvent. Chin. J. Chem. Eng. 2024, 75, 14–24. [Google Scholar] [CrossRef]
- Gargul, K.; Boryczko, B.; Bukowska, A.; Jarosz, P.; Małecki, S. Leaching of lead and copper from flash smelting slag by citric acid. Arch. Civ. Mech. Eng. 2019, 19, 648–656. [Google Scholar] [CrossRef]
- Panda, S.; Mishra, G.; Sarangi, C.; Sanjay, K.; Subbaiah, T.; Das, S.; Sarangi, K.; Ghosh, M.; Pradhan, N.; Mishra, B. Reactor and column leaching studies for extraction of copper from two low grade resources: A comparative study. Hydrometallurgy 2016, 165, 111–117. [Google Scholar] [CrossRef]
- Green, C.; Robertson, J.; Marsden, J. Pressure leaching of copper concentrates at Morenci, Arizona-10 years of experience. Miner. Metall. Process. 2018, 35, 109–116. [Google Scholar] [CrossRef]
- Mohamed, S.; Emam, A.; Fathy, W.; Salem, A.; Eldeeb, A. Enhanced extraction of copper and nickel based on the Egyptian Abu Swayeil copper ore. Anal. Sci. Technol. 2024, 37, 63–78. [Google Scholar] [CrossRef]
- Schueler, T.; de Aguiar, P.; Vera, Y.; Goldmann, D. Leaching of Cu, Zn, and Pb from Sulfidic Tailings Under the Use of Sulfuric Acid and Chloride Solutions. J. Sustain. Metall. 2021, 7, 1523–1536. [Google Scholar] [CrossRef]
- Turan, M.; Orhan, R.; Nizamoğlu, H. Use of Ammonia Salts in Selective Copper Extraction from Tailings. Min. Metall. Explor. 2020, 37, 1349–1356. [Google Scholar] [CrossRef]
- Smolinski, T.; Rogowski, M.; Brykala, M.; Pyszynska, M.; Chmielewski, A. Studies on hydrometallurgical processes using nuclear techniques to be applied in copper industry. I. Application of 64Cu radiotracer for investigation of copper ore leaching. Nukleonika 2018, 63, 123–129. [Google Scholar] [CrossRef]
- Atta Mends, E.; Manka Tita, A.; Hussaini, S.; Samuel Thella, J.; Pan, L.; Chu, P. Investigation of leaching of nickel sulfide flotation tailings to recover valuable metals. Miner. Eng. 2024, 212, 108716. [Google Scholar] [CrossRef]
- Ambo, A.; Iyakwari, S.; Glass, H. Selective leaching of copper from near infrared sensor-based preconcentrated copper ores. Physicochem. Probl. Miner. Process. 2020, 56, 204–218. [Google Scholar] [CrossRef]
- Kamariah, N.; Xanthopoulos, P.; Binnemans, K.; Spooren, J. Solvometallurgical Process for the Recovery of Copper from Chrysocolla in Monoethanolamine. Ind. Eng. Chem. Res. 2023, 62, 12880–12890. [Google Scholar] [CrossRef]
- Potysz, A.; Pedziwiatr, A.; Hedwig, S.; Lenz, M. Bioleaching and toxicity of metallurgical wastes. J. Environ. Chem. Eng. 2020, 8, 104450. [Google Scholar] [CrossRef]
- Wang, J.; Zeng, X.; Liu, X.; Xu, W.; Pan, Y.; Li, J.; Wang, R.; Xiao, Y.; Xu, Z. A Novel and High-Efficiency Approach to Improve the Sustainability of Agitation Leaching Technology to Refractory Copper Oxide Ore Using the Self-Pressurizing Technology. J. Sustain. Metall. 2025, 1–17. [Google Scholar] [CrossRef]
- Praburaman, L.; Park, J.H.; Govarthanan, M.; Selvankumar, T.; Oh, S.G.; Jang, J.S.; Cho, M.; Kamala-Kannan, S.; Oh, B.T. Impact of an organic formulation (panchakavya) on the bioleaching of copper and lead in contaminated mine soil. Chemosphere 2015, 138, 127–132. [Google Scholar] [CrossRef]
- Zhang, L.; Wang, Y.; Li, Y.; Sun, Z.; Ke, Y.; Peng, C.; Zhu, M.; Luo, Y.; Min, X. Application of copper for sufficient metal extraction from zinc leaching residue: Process optimization and copper reuse. Miner. Eng. 2024, 214, 108763. [Google Scholar] [CrossRef]
- Sharma, S.; Agarwal, G.; Dutta, N. Kinetic study on leaching of Zn and Cu from spent low-temperature shift catalyst (CuO/ZnO/Al2O3): Application of taguchi design. J. Mater. Cycles Waste Manag. 2020, 22, 1509–1520. [Google Scholar] [CrossRef]
- Kilicarslan, A.; Saridede, M. Treatment of Industrial Brass Wastes for the Recovery of Copper and Zinc. Sep. Sci. Technol. 2015, 50, 286–291. [Google Scholar] [CrossRef]
- Yin, K.; Chan, W.; Dou, X.; Ren, F.; Chang, V.C. Measurements, factor analysis and modeling of element leaching from incineration bottom ashes for quantitative component effects. J. Clean. Prod. 2017, 165, 477–490. [Google Scholar] [CrossRef]
- Kim, J.; Hyun, S. Nonequilibrium leaching behavior of metallic elements (Cu, Zn, As, Cd, and Pb) from soils collected from long-term abandoned mine sites. Chemosphere 2015, 134, 150–158. [Google Scholar] [CrossRef] [PubMed]
- Sumalatha, J.; Naveen, B.; Malik, R. Toxic Metals Removal from Industrial Sludge by Using Different Leaching Solutions. J. Inst. Eng. (India) Ser. A 2019, 100, 337–345. [Google Scholar] [CrossRef]
- Fan, Y.; Chen, M.; Yang, T.; Li, N.; Yao, X. Leaching Characteristics of Heavy Metals from Asphalt Mixture with Basic Oxygen Furnace Slag as Aggregate. J. Test. Eval. 2024, 52, JTE20230279. [Google Scholar] [CrossRef]
- Fang, W.; Delapp, R.; Kosson, D.; van der Sloot, H.; Liu, J. Release of heavy metals during long-term land application of sewage sludge compost: Percolation leaching tests with repeated additions of compost. Chemosphere 2017, 169, 271–280. [Google Scholar] [CrossRef]
- Sun, R.; Gao, Y.; Yang, Y. Leaching of heavy metals from lead-zinc mine tailings and the subsequent migration and transformation characteristics in paddy soil. Chemosphere 2022, 291, 132792. [Google Scholar] [CrossRef] [PubMed]
- Yan, B.; Xu, D.M.; Chen, T.; Yan, Z.A.; Li, L.L.; Wang, M.H. Leachability characteristic of heavy metals and associated health risk study in typical copper mining-impacted sediments. Chemosphere 2020, 239, 124748. [Google Scholar] [CrossRef]
- Vinoth, M.; Aswathy, M. Environmental effects of using copper mine tailings in various geotechnical applications. Proc. Inst. Civ. Eng. Waste Resour. Manag. 2022, 175, 84–96. [Google Scholar] [CrossRef]
- Golaghaei, F.; Mohadesi, A.; Ataei, S.; Karimi, M.; Torabi, M. Optimizing the leaching conditions of chalcopyrite/pyrite concentrate in Sarcheshmeh Copper Complex using response surface methodology. Chem. Eng. Commun. 2024, 211, 221–228. [Google Scholar] [CrossRef]
- Salehi, S.; Noaparast, M.; Shafaei, S. Response surface methodology (RSM) for optimization of chalcopyrite concentrate leaching with silver-coated pyrite. Physicochem. Probl. Miner. Process. 2016, 52, 1023–1035. [Google Scholar] [CrossRef]
- Rissoni Toledo, A.; Tayar, S.; Arena, F.; Benedetti, A.; Bevilaqua, D. New insights into oxidative-reductive leaching of chalcopyrite concentrate using a central composite factorial design. Miner. Eng. 2022, 180, 107467. [Google Scholar] [CrossRef]
- Sonmez, I.; Sahbudak, K.; Kartal, L.; Alkan, B. Optimization of sulfuric acid leaching of roasted chalcopyrite concentrate with Box–Wilson experimental design. SN Appl. Sci. 2020, 2, 1557. [Google Scholar] [CrossRef]
- Yang, D.; Kirke, M.; Fan, R.; Priest, C. Investigation of Chalcopyrite Leaching Using an Ore-on-a-Chip. Anal. Chem. 2019, 91, 1557–1562. [Google Scholar] [CrossRef]
- Li, M.; Zhou, S.; Li, B.; Wei, Y.; Wang, H. Optimization of Copper Recovery and Fluorine Fixation from Spent Carbon Cathode Reduction Copper Slag by Response Surface Methodology. J. Sustain. Metall. 2024, 10, 2186–2204. [Google Scholar] [CrossRef]
- Mbuya, B.; Ntakamusthi, P.; Kime, M.B.; Zeka, L.; Nkulu, G.; Mwamba, A.; Mulaba-Bafubiandi, A. Metallurgical Evaluation of the Leaching Behavior of Copper–Cobalt-bearing Ores by the Principal Component Analysis Approach: Case Study of the DRC Copperbelt Ore Deposits. J. Sustain. Metall. 2021, 7, 985–994. [Google Scholar] [CrossRef]







| Factor/Variable | Principal Conclusions (Discussion Summary) | Operational Recommendations |
|---|---|---|
| Medium pH |
|
|
| Redox Potential (Eh) |
|
|
| Irrigation Rate |
|
|
| Temperature |
|
|
| Oxidant Concentration |
|
|
| “Green” Reagents (Glycine, Organic Acids, Surfactants) |
|
|
| Bioleaching |
|
|
| Scaling and Statistical Models |
|
|
| Cluster | Key Finding | Relationship to Key Heap-Leaching Variables (pH, Eh, [Ox], Irrigation Rate, T, etc.) |
|---|---|---|
| 1: WPCBs |
|
|
| 2: Raffinate Reuse/Phytoremediation |
|
|
| 3: Countercurrent Leaching and RSM |
|
|
| 4: Oxides, Organic Acids, and Surfactants |
|
|
| 5: Glycine and “Green” Agents |
|
|
| 6: Ionic Liquids and Electrowinning in E-waste |
|
|
| 7: Biohydrometallurgy (Cables, PCBs) |
|
|
| 8: Statistical and Multiscale Models |
|
|
| 9: Slags, Tailings, and Bioleaching of Diverse Residues |
|
|
| 10: Environmental Effects and Extraction in Catalysts/Sludges |
|
|
| 11: Chalcopyrite and Passivation Challenges |
|
|
| 12: Fluoride Fixation and Copper Recovery |
|
|
Disclaimer/Publisher’s Note: The statements, opinions and data contained in all publications are solely those of the individual author(s) and contributor(s) and not of MDPI and/or the editor(s). MDPI and/or the editor(s) disclaim responsibility for any injury to people or property resulting from any ideas, methods, instructions or products referred to in the content. |
© 2025 by the authors. Licensee MDPI, Basel, Switzerland. This article is an open access article distributed under the terms and conditions of the Creative Commons Attribution (CC BY) license (https://creativecommons.org/licenses/by/4.0/).
Share and Cite
León, F.; Rojas, L.; Bazán, V.; Martínez, Y.; Peña, A.; Garcia, J. A Systematic Review of Copper Heap Leaching: Key Operational Variables, Green Reagents, and Sustainable Engineering Strategies. Processes 2025, 13, 1513. https://doi.org/10.3390/pr13051513
León F, Rojas L, Bazán V, Martínez Y, Peña A, Garcia J. A Systematic Review of Copper Heap Leaching: Key Operational Variables, Green Reagents, and Sustainable Engineering Strategies. Processes. 2025; 13(5):1513. https://doi.org/10.3390/pr13051513
Chicago/Turabian StyleLeón, Fabian, Luis Rojas, Vanesa Bazán, Yuniel Martínez, Alvaro Peña, and José Garcia. 2025. "A Systematic Review of Copper Heap Leaching: Key Operational Variables, Green Reagents, and Sustainable Engineering Strategies" Processes 13, no. 5: 1513. https://doi.org/10.3390/pr13051513
APA StyleLeón, F., Rojas, L., Bazán, V., Martínez, Y., Peña, A., & Garcia, J. (2025). A Systematic Review of Copper Heap Leaching: Key Operational Variables, Green Reagents, and Sustainable Engineering Strategies. Processes, 13(5), 1513. https://doi.org/10.3390/pr13051513

