Experimental Study on the Performance-Influencing Factors of an Aviation Heavy-Oil Two-Stroke Direct-Injection Ignition Engine
Abstract
1. Introduction
2. Domestic and International Status Quo
2.1. Traditional Heavy-Oil, Ignition, Piston Engine
2.2. Heavy-Oil, Direct-Injection, Ignition, Piston Engine
2.3. Research on the Parameters Controlling the Fuel Injection and Ignition System of an Ignition, Piston Engine
3. Test System Construction
3.1. Test Electrical Control System
3.1.1. Microcontroller
3.1.2. Power Circuit
3.1.3. Supply Rejection Ratio
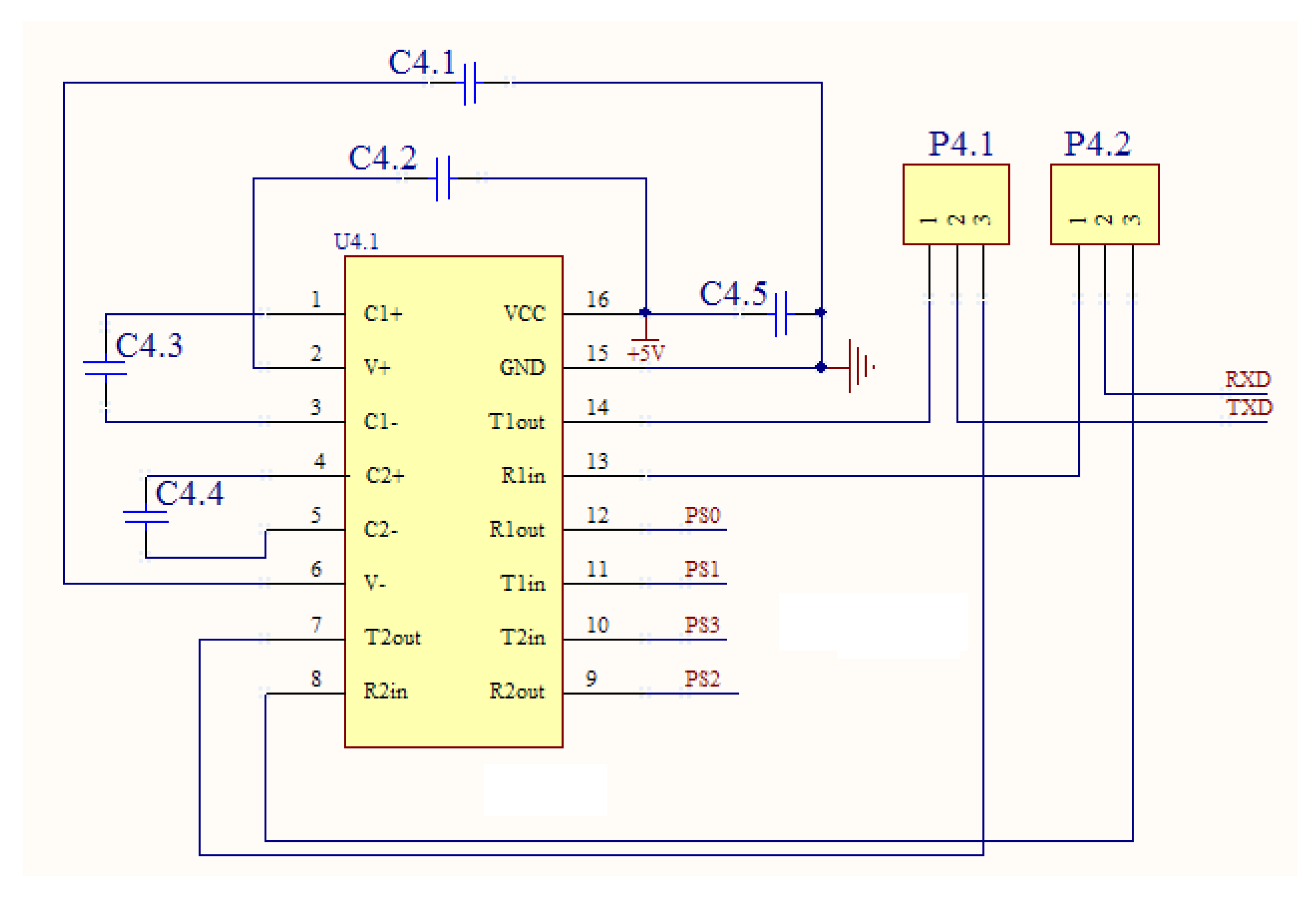
3.1.4. Serial Communication Circuit
3.2. Test Machine and Bench
4. Test Scheme and Analysis of Results
4.1. Analysis of Data Acquired under Cold-Start Conditions
4.1.1. Influence of the Concentration on the Cold-Start Conditions
4.1.2. Influence of the Oil–Air Interval on the Cold-Start Conditions
4.1.3. Influence of Ignition Energy on a Cold Start
4.2. Influence of the Control Parameters on the Engine Performance at Low Load
4.2.1. Effect of the Ignition Advance Angle and Ignition Energy on the Engine Performance
4.2.2. Effects of the Injection End Angle and Injected Fuel Quantity on Engine Performance
5. Conclusions
- (1)
- The ambient temperature is set to 13 °C, the battery voltage is set to 12.4 V, and the peak speed of the starting motor is set to 1200 r/min.
- (2)
- The ambient temperature is set at 25 °C, the relative humidity at 47%, the pressure at 101 kPa, the cooling water temperature at 85~1~100 °C, the rotation speed at 3000 r/min, and the throttle opening at 14% to 16%.
Author Contributions
Funding
Institutional Review Board Statement
Informed Consent Statement
Data Availability Statement
Conflicts of Interest
References
- Crosbie, S.C.; Polanka, M.D.; Litke, P.; Hoke, J.L. Increasing Reliability of a Two-Stroke internal combustion engine for dynamically changing altitudes. J. J. Propuls. Power 2015, 30, 87–95. [Google Scholar] [CrossRef]
- Feng, Y.; Wang, H.; Gao, R. A zero-dimensional mixing controlled combustion model for real time performance simulation of marine two-stroke diesel engines. Energies 2019, 12, 2000. [Google Scholar] [CrossRef]
- Brusiani, F.; Falfari, S.; Forte, C.; Cazzoli, G.; Verziagi, P.; Ferrari, M.; Catanese, D. Definition of a CFD Methodology to evaluate the cylinder temperature distribution in two-stroke air cooled engines. J. Energy Procedia 2015, 81, 765–774. [Google Scholar] [CrossRef]
- Uyumaz, A.; Solmaz, H.; Yılmaz, E.; Yamik, H.; Polat, S. Experimental examination of the effects of military aviation fuel JP-8 and biodiesel fuel blends on the engine performance, exhaust emissions and combustion in a direct injection engine. J. Fuel Process. Technol. 2014, 128, 158–165. [Google Scholar] [CrossRef]
- Lu, Y.; Pan, J.; Fan, B.; Otchere, P.; Chen, W.; Cheng, B. Research on the application of aviation kerosene in a direct injection rotary engine–Part 2: Spray combustion characteristics and combustion process under optimized injection strategies. J. Energy Convers. Manag. 2020, 203, 112217. [Google Scholar] [CrossRef]
- Schihl, P.; Hoogterp-Decker, L. On the ignition behavior of JP-8 in military relevant diesel engines. J. SAE Int. J. Engines 2011, 4, 1–13. [Google Scholar] [CrossRef]
- Szymkowicz, P.G.; Benajes, J. Development of a diesel surrogate fuel library. Fuel 2018, 222, 21–34. [Google Scholar] [CrossRef]
- Ma, H.; Xie, M.; Zeng, W.; Chen, B. Experimental study on combustion characteristics of chinese RP-3 kerosene. Chin. J. Aeronaut. 2016, 29, 375–385. [Google Scholar] [CrossRef]
- Hu, J.; Liu, B.; Zhang, C.; Gao, H.; Zhao, Z.; Zhang, F.; Wang, Y. Experimental study on the spray characteristics of an air-assisted fuel injection system using kerosene and gasoline. Fuel 2019, 235, 782–794. [Google Scholar] [CrossRef]
- Damanik, N.; Ong, H.C.; Chong, W.; Mahlia, T.M.; Silitonga, A.S. A review on the engine performance and exhaust emission characteristics of diesel engines fueled with biodiesel blends. Environ. Sci. Pollut. Res. 2018, 25, 15307–15325. [Google Scholar] [CrossRef] [PubMed]
- Qiu, J.; Pan, C.; Zhou, M. Simulation of fuel spray and combustion of compression ignition heavy-oil engine. In Proceedings of the 2016-AIAA Modeling and Simulation Technologies Conference, Washington, DC, USA, 13–17 June 2016. [Google Scholar] [CrossRef]
- He, Y.; Hu, C.; Liu, N.; Zhang, Z.; Su, S. Experiment on cold start performance of a spark-ignition aviation kerosene direct injection engine. J. Trans. CSICE 2022, 40, 54–61. [Google Scholar] [CrossRef]
- Wang, H.; Yang, Y.; Zhang, L.; Chen, Y.; Zhou, Y.; Zheng, Z.; Yao, M. Numerical investigation on combustion system optimization for direct injection of aviation kerosene in a two-stroke SI engine for unmanned aerial vehicle. Fuel 2022, 329, 125452. [Google Scholar] [CrossRef]
- Liu, R.; Huang, K.; Qiao, Y.; Wang, Z.; Ji, H. Combustion Performance Investigation of Aviation Kerosene (RP-3) on a Compression Ignition Diesel Engine Under Various Loads. J. Energy Resour. Technol. 2022, 144, 032308. [Google Scholar] [CrossRef]
- Liu, R.; Wei, M.; Yang, H.; Wang, Y.; Bei, T. Cold start control strategy of a two-stroke direct injection spark-ignited kerosene engine. J Aerosp. Power. 2017, 32, 213–220. [Google Scholar] [CrossRef]
- Hamza, N.H.; Ekaab, N.S.; Chaichan, M.T. Impact of using Iraqi biofuel–kerosene blends on coarse and fine particulate matter emitted from compressionignition engines. J. Alex Eng. J. 2020, 59, 166–174. [Google Scholar] [CrossRef]
- Ashour, M.K.; Elwardany, A. Addition of two kerosene-based fuels to diesel-biodiesel fuel: Effect on combustion, performance and emissions characteristics of CI engine. Fuel 2020, 269, 117473. [Google Scholar] [CrossRef]
- Huang, H.; Li, Z.; Teng, W.; Zhou, C.; Huang, R.; Liu, H.; Pan, M. Influence of n-butanol-diesel-PODE3-4 fuels coupled pilot injection strategy on combustion and emission characteristics of diesel engine. Fuel 2019, 236, 313–324. [Google Scholar] [CrossRef]
- Chen, Y.; Zhu, Z.; Chen, Y.; Huang, H.; Zhu, Z.; Lv, D.; Pan, M.; Guo, X. Study of injection pressure couple with EGR on combustion performance and emissions of natural gas-diesel dual-fuel engine. Fuel 2020, 261, 116409. [Google Scholar] [CrossRef]










































| Engine Manufacturer | 3W | Northwest | Sonex | RCV | Rotron |
|---|---|---|---|---|---|
| Engine type | Two-stroke | Two-stroke | Two-stroke | Four-stroke | Rotor piston |
| Representative | 3W-56i B2 HFE FI | NW-44 EFI MFE | SONEX 3W240 HFE | RCV DF70 MFE | Rotron RT300 HFE |
| Engine picture | ![]() | ![]() | ![]() | ![]() | ![]() |
| Displacement (cm3) | 56 | 44 | 240 | 70 | 300 |
| Weight (kg) | 2.6 | 1.02 | 6.7 | 2.7 | 12.3 |
| Power rate (kW) | 4.0 | 3.0 | 16.5 | 4.1 | 23.1 |
| Cooling type | Air-cooled | Air-cooled | Air-cooled | Air-cooled | Water-cooled |
| Usable fuel | JP5/JP8/JET A1 | JP5/JP8/JET A1 | JP5/JP8/Gasoline | JP5/JP8/JET A1 | JP5/JP8/JET A1 |
| Engine photographs | ![]() | ![]() | ![]() | ![]() |
| Representative | S4102 | S1200 | S1204 | 3503HF |
| Engine type | Dual-cylinder | Dual-cylinder opposed | Dual-cylinder opposed | Dual-cylinder in line |
| Displacement (cm3) | 65 | 130 | 500 | 625 |
| Weight (kg) | 3.0 | 4.5 | 22 | 38 |
| Power rate (kW) | 5 | 10 | 33 | 45 |
| Cooling type | Air-cooled | Air-cooled | Air-cooled | Water-cooled |
| Usable fuel | JP8/Jet A1 | JP5/JP8/Jet A1 | JP5/JP8/Jet A1 | JP5/JP8/Jet A1 |
| Engine photograph | ![]() | ![]() | ![]() | ![]() | ![]() |
| Company | Mercury | Barrus | Evinrude | Zanzottera | Ricardo |
| Engine type | Two-stroke | Two-stroke | Two-stroke | Two-stroke | Two-stroke |
| Displacement (cm3) | 3032 | 697 | 577 | 498 | 88 |
| Power rate (kW) | 136 | 34.4 | 22.4 | 32.8 | 2.3 |
| Cooling type | Water-cooled | Water-cooled | Water-cooled | Air-cooled | Air-cooled |
| Ignition method | Digital inductance | Digital capacitance | Digital inductance | Digital inductance | Digital inductance |
| Usable fuel | JP5/JP8/ Jet A1 | Gasoline/JP5/ JP8/Diesel | Gasoline/JP5/ JP8 | Gasoline/JP5/ JP8 | Gasoline/JP5/ JP8 |
| Physicochemical Properties | Gasoline | Diesel | RP-3 Aviation Kerosene |
|---|---|---|---|
| Composition | C5~C11 | C15~C23 | C7~C16 |
| Molecular weight | 114 | 180~200 | 141 |
| Liquid density (kg/L) | 0.70~0.75 | 0.82~0.88 | 0.73~0.82 |
| Solidification point (°C) | −80 | −50 | −60 |
| Boiling point (°C) | 25~220 | 160~360 | 147~230 |
| Self-ignition temperature (°C) | 220~250 | 350~380 | 275 |
| Flash point (°C) | −45 | 50~65 | 35~51 |
| Vapor pressure (kPa) (38 °C) | 49~83 | – | 6 |
| Concentration limit of the ignition flame (vol%) | 1.4~7.6 | 1.58~8.2 | 0.71~5.19 |
| Kinematic viscosity (mm2/s) (20 °C) | 0.62 | 2.5 | 1.25 |
| Surface tension (10−3 N/m) (20 °C) | 21.6 | 27 | 23.6 |
| Theoretical air–fuel ratio | 14.82 | 14.40 | 14.65 |
| Latent heat of vaporization (kJ/kg) | 310~350 | 375 | 353~361 |
| Lower calorific value (kJ/kg) | 44,000 | 43,250 | 43,350 |
| Heat value of mixture (kJ/kmol) | 84,467 | 83,962 | 84,423 |
| Instrument Name | Model/Type | Manufacturer |
|---|---|---|
| Dynamometer | CW110G | Complant |
| Throttle position sensor | Linear output type | Bosch |
| Cylinder block temperature sensor | NTC thermistor (10 K) | Advantech |
| Atmospheric temperature sensor | NTC thermistor (10 K) | Advantech |
| Intake pressure sensor | Linear output type | Delphi |
| Engine speed sensor | Grooved photoelectric switch | Shinkon |
| Oil/gas pressure sensor | MIK-P300 | Meacon |
| Cylinder pressure sensor | 6113B | Kistler |
| Air–fuel ratio analyzer | LM-2 | Ecotrons |
| Exhaust gas analyzer | FGA-4100 | FGA |
| Fuel consumption meter | YHW-010 | Complant |
| Parameter | Condition 1 | Condition 2 |
|---|---|---|
| Type of combustion | Kerosene | Kerosene |
| Rotation speed (r/min) | 3000 | 3000 |
| Throttle opening angle | 14% | 16% |
| Advance angle of ignition (°BTDC) | 15~35 | 15~35 |
| Magnetization time (ms) | 2~6 | 2~6 |
| Injection end angle (°BTDC) | 50 | 70 |
| Injection quantity (mg) | 8.4 | 8.4 |
| Excess air coefficient | 0.9–1.1 | 0.9–1.1 |
| Parameter | Condition 3 | Condition 4 |
|---|---|---|
| Type of combustion | Kerosene | Kerosene |
| Rotation speed (r/min) | 3000 | 3000 |
| Throttle opening angle | 14% | 16% |
| Advance angle of ignition (°BTDC) | 25 | 30 |
| Magnetization time (ms) | 5 | 5 |
| Injection end angle (°BTDC) | 40~70 | 40~70 |
| Injection quantity (mg) | 7.5~8.5 | 7.5~8.5 |
| Excess air coefficient | 0.9–1.1 | 0.9–1.1 |
Publisher’s Note: MDPI stays neutral with regard to jurisdictional claims in published maps and institutional affiliations. |
© 2022 by the authors. Licensee MDPI, Basel, Switzerland. This article is an open access article distributed under the terms and conditions of the Creative Commons Attribution (CC BY) license (https://creativecommons.org/licenses/by/4.0/).
Share and Cite
Lu, B.; Bei, T.; Liu, R.; Liu, N.; Luo, Y.; Liu, Y. Experimental Study on the Performance-Influencing Factors of an Aviation Heavy-Oil Two-Stroke Direct-Injection Ignition Engine. Processes 2022, 10, 2646. https://doi.org/10.3390/pr10122646
Lu B, Bei T, Liu R, Liu N, Luo Y, Liu Y. Experimental Study on the Performance-Influencing Factors of an Aviation Heavy-Oil Two-Stroke Direct-Injection Ignition Engine. Processes. 2022; 10(12):2646. https://doi.org/10.3390/pr10122646
Chicago/Turabian StyleLu, Bo, Taixue Bei, Rui Liu, Na Liu, Ying Luo, and Yuchen Liu. 2022. "Experimental Study on the Performance-Influencing Factors of an Aviation Heavy-Oil Two-Stroke Direct-Injection Ignition Engine" Processes 10, no. 12: 2646. https://doi.org/10.3390/pr10122646
APA StyleLu, B., Bei, T., Liu, R., Liu, N., Luo, Y., & Liu, Y. (2022). Experimental Study on the Performance-Influencing Factors of an Aviation Heavy-Oil Two-Stroke Direct-Injection Ignition Engine. Processes, 10(12), 2646. https://doi.org/10.3390/pr10122646















