Next Article in Journal
Four Boundary Value Problems for a Nonlocal Biharmonic Equation in the Unit Ball
Next Article in Special Issue
On Periods of Interval Exchange Transformations
Previous Article in Journal
Performance of Dense Wireless Networks in 5G and beyond Using Stochastic Geometry
Previous Article in Special Issue
Chaos for the Dynamics of Toeplitz Operators
 
 
Font Type:
Arial Georgia Verdana
Font Size:
Aa Aa Aa
Line Spacing:
Column Width:
Background:
Article

Study of the Angular Positioning of a Rotating Object Based on Some Computational Intelligence Methods

by
Constantin Volosencu
Department of Automation and Applied Informatics, Faculty of Automation and Computers, “Politehnica” University Timisoara, 300223 Timisoara, Romania
Mathematics 2022, 10(7), 1157; https://doi.org/10.3390/math10071157
Submission received: 20 February 2022 / Revised: 30 March 2022 / Accepted: 31 March 2022 / Published: 3 April 2022
(This article belongs to the Special Issue Theory and Application of Dynamical Systems in Mechanics)

Abstract

:
The paper presents the result of a study that can be included in the broader field of research aimed at increasing the performance of automatic motion control systems. The main contribution of the article is the comparative study of three control methods from the domain of computational intelligence—state feedback fuzzy control, neural predictive control, and neural model reference control—and three linear control methods—error feedback control, digital control, and state feedback control, in the case of positioning a rotating object around a central axis. The developed control structures were modeled and simulated using MATLAB/Simulink. The paper presents the chosen control structures; how to dimension them; the parameters of the linear, fuzzy, and neural regulators; the training parameters of the neural networks; and the characteristics of the variables of the control systems in the transient regime and the steady-state regime. Transient characteristics obtained for the six control structures are compared from the point of view of their control efficiency criteria. The differences in performance criteria between the control methods studied are small. All these studied methods make the regulated system to be carried on various state trajectories, short response times are obtained with aperiodic and asymptotic behavior, and the differences between the values of the efficiency indicators are small.

1. Introduction

This paper presents the results of a comparative study of motion control methods from computational intelligence, applied to positioning of an object, with known moment of inertia, in the rotational movement in the plane around a central axis. Angular positioning is used among many domains such as mechatronic systems, robotics, and automotive, and on various rotating mechanisms such as solar array drive mechanisms, antenna pointing mechanisms, scientific instruments, motors, and actuators. This paper includes examples of modeling, control, and optimization in order to increase control precision and to reduce the response time. The purpose of this work is the analysis of methods of computational intelligence for positioning based on state feedback fuzzy control, neural predictive control, and neural model reference control compared with the linear control methods such as error feedback control, numerical control, and state feedback control. The significance of this study is that it allows the comparison of the values of the empirical performance criteria obtained for the tested control systems in the case of the position control of an object described by a valid general mathematical model.
In the literature there is an extremely large number of papers that addresses the issue of position control, using various control techniques. The following is a brief overview of recent works to highlight the current state of the art. In [1], a control method is proposed to regulate the aerial manipulation position in free flight of an under-actuated quadrotor UAV. The control is made in a bilateral teleoperation manner to regulate the aerial manipulator position and the applied force. The control system may be used in hazardous conditions. An application to control the pendubot based on partial linearization and stabilization in the upright position is presented in [2]. The paper investigates the closed loop system and its zero dynamics by simulation. The paper [3] evaluates various techniques of modeling, analysis, and control on a simple flexible robotic arm taken as a test model. The load mass position is considered as a time-dependent parameter. A complex model is considered for the flexible arm, and the linearization is made with finite element analysis. A robust controller designed based on H-infinity technique is used. The paper [4] presents a control solution to maintain an underwater vehicle at a desired static position under environmental disturbances. Non-linear dynamics is considered for the vehicle. The motion control is made based on the sliding mode concept. Two methods for the optimal allocation control module including the least squares method and the quadratic programming method are used. The results show stability and small steady-state error and robustness. Reference [5] includes a series of 14 research studies that cover different sub-areas in the framework of motion planning and control. Computational intelligence refers to the ability of a system to learn a specific task from data or experimental observation. It is a set of nature-inspired computational methodologies and approaches to address complex real-world problems to which mathematical or traditional modeling can be useless for a few reasons: the processes might be too complex for mathematical reasoning, or it might contain some uncertainties during the process. The methods used are close to the human’s way of reasoning, i.e., it uses inexact and incomplete knowledge, and it is able to produce control actions in an adaptive way. Computational intelligence uses a combination of techniques: fuzzy logic, which allows the computer to understand natural language; and artificial neural networks, allowing the system to learn experimental data functioning such as the human mind. The authors in [6] conduct a review of some mechatronic applications based on smart motion control technology. Fuzzy logic is widely used in machine control. It has the advantage that the solution to the problem can be cast in terms that human operators can understand, so that their experience can be used in the design of the controller. This makes it easier to mechanize tasks that are already successfully performed by humans. Reference [7] presents a case study in the automotive industry of an integrated system in the design, measure, analyze, improve, and control cycle, allowing for the representation of expert knowledge. The authors in [8] present an optimization method for a fuzzy logic controller used for a differential drive wheeled mobile robot. In [9], a fuzzy logic controller based on an analytic activation function for the defuzzification procedure, with Gaussian shape of input fuzzy sets and a 2 D fuzzy rule base, is applied to the position control of a servo-pneumatic drive. In [10], a fuzzy logical frame is used to control the angular momentum of left and right wheels of a robot. The solution is able to drive efficiently the robot inside curved paths, avoiding obstacles. In [11] a complex control method based on a combination of methods—fuzzy control, time delay estimation, deep learning and a non-dominated sorting genetic algorithm—are used at the nonlinear active power train mount system. The authors in [12] present a comparison of position control of a gyroscopic inverted pendulum using PID, fuzzy logic, and fuzzy PID controllers, and assure stabilization and disturbance rejection.
Alternative approaches to fuzzy logic such as neural networks can perform just as well as fuzzy logic in many cases. Neural networks may be applied for dynamic system identification, modeling, prediction, and control. Neural networks are deep learning computing systems characterized by the ability to learn from examples. Their use enables the behavior of complex systems to be modeled, predicted, and controlled, these tasks being achieved through training, without a priori information about the system’s structure and parameters. The model predictive control is an advanced method of process control that is used to control a process while satisfying a set of constraints. Model predictive controllers rely on dynamic models of process, obtained by system identification. The main advantage of model predictive control is the fact that it allows the current timeslot to be optimized, while keeping future timeslots into account. The authors in [13] conduct a review of model predictive control systems from an engineering perspective. Model-based predictive control consists of a set of advanced control methods that make use of a process model to predict the future behavior of the control system. The control system solves a constrained optimization problem and determines the control law implicitly. This method allows control of processes which cannot be controlled by conventional feedback control systems. The authors in [14] present a solution to using a neural network as a model predictive controller of a nonlinear system with constrains. The neural network works as a function approximator, and it is trained to minimize a cost function. This solution assures the construction of reduced-order and decentralized controllers with arbitrary structures. The authors in [15] show that model predictive control may be used for control of nonlinear processes with uncertain models and for processes where the time constants are large. A deep neural network is used to implement the controller, and as an effect, the computational cost of implementing is reduced. The authors in [16] applied a predictive algorithm based on multiple neural networks for simulation of dynamics of a ground vehicle and controlling a multi-domain battle space. The simulation was made using MATLAB/Simulink and demonstrated a reduction in wasted energy in variable operating conditions. In [17], the authors employ statistical machine learning theory to develop a methodological framework of generalization error bounds for recurrent neural networks. The neural models are utilized to predict state evolution in model predictive controllers, under which closed-loop stability is established in a probabilistic manner. In [18], a simplified vehicle dynamics model for a motion planner is designed based on nonlinear model predictive control. Model reference control creates a closed loop controller which tries to compare the output of the plant with a standard reference response and various parameters of the plant may change in practice. In [19], a neural network-based model reference control of braking electric vehicles is presented. The model reference controller is capable of meeting the conflicting requirements of intensive and gradual braking scenarios at changing road surfaces. In this study, the neural network controller provides torque gradient control without a tire model, resulting in the return of maximal energy to the hybrid energy storage during braking. The authors in [20] present a collection of references on the modeling of complex systems using artificial intelligence and computational methods. Neural identification is used in [21] for an automotive active suspension control application, with vehicle state estimation, based on a virtual sensor. The study uses a trained neural network model to implement a virtual sensor. The process of development consisted of training, validation, and testing using datasets. The training method was the Bayesian search, and root-mean-square error was used as a metric. Spectral analysis was performed and error histograms were reported. The results demonstrate that a neural network-based sensor can estimate vehicle velocity. In [22], the back propagation neural network is used to predict the maximum Lyapunov exponent under different parameters for robotic arms, and the study demonstrates that with this method, the robotic arm system can be identified more efficiently. The authors in [23] address the control of the position of a magnetic levitation ball, proposing a deep neural network feedforward compensation controller. The controller has in its structure a neural network identifier, a neural network feedforward compensator, and a PID controller. The inverse model of the magnetic levitation ball is used by the neural identifier, trained online. The position control is realized by the feedforward compensator. The authors in [24] present an application of a machine learning algorithm such as artificial networks in the control of a non-linear liquid level system to cover a wider operating range of the plant. The structure of the neural control is designed with minimization of the root-mean-square error and experimental validation. The authors in [25] present a solution based on artificial intelligence techniques developed for real time control of a robotic arm using a neural network-based inverse kinematics solution. The obtained results were compared with the PI control characteristics. The authors in [26] present a model reference controller approach for robot arm tracking using neural networks. The control system uses a neural network as a reference model, trained to follow the desired reference trajectory and a neural network controller, which provides the desired torque. The simulated controller tracks a desired trajectory with least tracking error and minimum control input. The authors in [27] present a model-free predictive control solution for power electronic converters. The control structure contains a recurrent neural network used as a model, trained with particle swarm optimization. The paper demonstrates that the solution is more robust than a conventional model predictive control system. The paper [28] presents a solution for position tracking of mobile manipulators based on two adaptive neural PD controllers. The controllers are trained using a Kalman filter, in order to obtain a faster learning speed. The application is compared with the conventional PID controller.The authors in [29] present a control solution for Gantry robots based on a model reference adaptive controller and a fuzzy neural network as a motion compensator. The reference model is developed by reducing the tracking errors for a single axis, and the fuzzy neural compensator assures error compensations between dual servo-motors. The method efficiency is demonstrated by simulation. The authors in [30] present a control structure of a multi-input multi-output temperature control system based on neural model reference control. The paper developed a multi-input multi-output version of a neural model reference controller. The obtained control system improves the transient response of the system and maintains a constant temperature. Simulation is made using MATLAB/Simulink. Some new and important developments in the search for analytical solitary wave solutions for PDE are presented in [31,32,33,34]. The results of this manuscript may well complement the existing literature.
The advantages of neural predictive control are as follows: great capacity in predictive models; appealing attributes of non-linear identification and control; suitability for non-mathematical and complex models; ability to manage an abundant number of data and input variables; and trustworthy prediction. In addition, the disadvantages are that the neural network needs to be trained; it takes a long time to process large neural networks; a lot of time is expended for online training; and quality predictions need large amounts of data. Analyzing the literature, it can be seen that there are numerous papers that present studies with applications of fuzzy logic, neural predictive controllers, and neural model reference controllers in motion control problems. However, each of these studies, papers, and examples presents only various particular cases. In the literature there are no comparative studies of the three chosen methods applied to a specific case, which would explicitly show a comparison of these methods. For this reason, the idea of a comparative study of several methods on a theoretical case often used in practice is necessary. The paper covers precisely this missing comparison of three methods of computational intelligence, in a particular case, on a process model often found in theory and practice—positioning of a body in a rotational motion. The paper compares these methods with each other but also compares them with classical linear adjustment solutions, such as error feedback control, digital control, and state feedback control. Some controversial and diverging hypotheses are considered. Conventional position control is carried out using as execution elements electric machines driven by cascade control systems with internal current control loops, over which overlap a speed control loop and an external position control loop. This is the natural means of control. The current and speed control loops must respond as quickly as possible. In addition, the control of the position must be done asymptotically and aperiodically. In this paper, the angular positioning of a heavy weight object in rotational movement is taken into consideration. The inertia of the actuator is not taken in consideration, because it has a very small time constant compared to the moment of inertia of the moving object. Fuzzy logic brings human reasoning into controller design, and neural networks bring learning and training.
The paper presents, in Section 2, the information related to linear and digital position control, the mathematical model of the positioning process, the motion process model and its limitations, the linear control system by error feedback, the digital control system with limitation, and the state feedback control system, their design, transient characteristics, and performance criteria as a base for comparison. The third section presents the computational intelligence methods used for position control: state feedback fuzzy control, neural predictive control, and neural model reference control. The fuzzy variables, as state variables, were chosen as were their membership functions. A set of 27 fuzzy reasoning control rules was developed. The min–max inference method was used, and defuzzification was based on center of gravity. The structures based on neural network model reference control and neural model reference control are presented with their design. The chosen neural prediction controller was the basic model, in which the process model is implemented with the help of a feedforward neural network, and the optimization calculation is conventional. A neural model of the process was developed based on neural identification of the motion model, testing, and validation. The neural controller was also trained. The methods were modeled and simulated in MATLAB/Simulink. The results obtained with these three methods are presented in Section 4. The characteristics obtained with the linear control methods are presented in the Appendix. The characteristics obtained by simulations are discussed, compared, and analyzed in Section 5. The analyzed methods ensured good performance criteria: zero control error in steady-state, reduced response time and zero overshoot, and asymptotic and aperiodic behavior. The performance criteria differences between the control methods were small.
The work’s main contributions and novelty are:
-
Comparative analysis of computational intelligence control methods, namely fuzzy control, neural prediction control, and neural model reference control in terms of performance criteria of control, in the case of adjusting the position of a body in rotation movement around a central axis, in variable angular positions, and using as a comparative base three linear control structures, namely error feedback control, digital control, and state feedback control.
-
The chosen control structures were modeled and simulated in MATLAB/Simulink.
-
For each chosen control method, the structure of the control system, the sizing mode, the regulator parameters, the training parameters, the testing and validation of the neural networks, the characteristics of transient and stationary regime, and the values of the regulation performance criteria are presented.
-
This paper demonstrates that for all the analyzed control methods, good values of the regulation performance criteria can be obtained—low response time, zero overshoot, aperiodic and asymptotic variation of the position, and zero error in the steady-state.
-
Analyzing the transient regime characteristics resulting from the six studied control methods, it can be said that the differences between the efficiency criteria of the control structures based on computational intelligence method and linear methods are small.
-
This paper demonstrates that if the motion process has a linear model, the values of the performance criteria of the regulation have close values, and good quality of the regulation is ensured. However, if the motion process is nonlinear, with the help of fuzzy and neural control methods, better values of the control performance criteria can be obtained, ensuring robustness to the identification of the parameters and to the action of the disturbing load torque.

2. Preliminaries

2.1. Motion Equations

This work considers the adjustment of position θ of the material point with the moment of inertia J in the rotational motion in a plane around an axis with angular velocity ω. The rotational movement takes place in the presence of friction. The equations of motion of the material point are:
J d ω d t = M k f ω d θ d t = ω
where M is mechanical torque and kf is coefficient of friction.
A speed sensor is used, considered as a first-order delay element with a time constant TTω:
ω m ( s ) = 1 T T ω s + 1 ω ( s ) θ m ( s ) = 1 s ω m ( s )
where ωm is the measured speed, and θm is the measured position. The position is measured by incrementing the measured speed.

2.2. Variable Limitations

The values of the parameters considered are: J = 450 kg·m2, kf = 120 kg·m2/s, and TTω = 0.12 s.
In the dimensioning of the control system, the limitations imposed by the actuator must be taken into account, namely the maximum power Pm and the maximum torque Mm that it can develop in a permanent working regime. The maximum rotational speed ωm, which cannot be exceeded by the moving body, must also be taken into account to ensure safe operation. These limitations are introduced in the structure of control system. It is considered that the rotation of the body can take place in both directions of rotation. The maximum limit of the position it can reach is θm, in one direction or another.
P [ 0 , P m ] ,   M [ M m , M m ] ω [ ω m , ω m ] ,   θ [ θ m , θ m ]
In this case, the following maximum values were chosen: Mm = 1000 Nm, ωm = 0.3 rad/s, and θm = 180°.
Below are analyzed some position control structures based on linear control systems taken as reference models for comparing the control efficiency [35]: linear control with error feedback; digital control; and state feedback control.

2.3. Linear Control System

A closed-loop, cascading position control system was selected as the reference control system. In this system, the speed in the inner loop and the position in the outer loop are adjusted. This mode of adjustment is the natural one. The internal speed control loop must respond faster. The position control loop must have an asymptotic aperiodic behavior. It is considered that the process has a high mechanical time constant J/kf and a low time constant TTω of the sensor, and its model is approximated with a transfer function:
ω m ( s ) 1 J s ( T T ω s + 1 ) M ( s )
Taking into account this model, the speed controller is dimensioned with the symmetric criterion in Kessler’s variant [36], which recommends a PI speed controller:
H R ω ( s ) = K R ω ( 1 + 1 T R ω s )
where
K R ω = J 2 T T ω = 1.875 T R ω = 4 . T T ω = 0.48
This design ensures a speed overshot σ% = 43.5%.
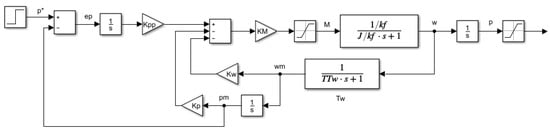
The block diagram of the speed control system is shown in Figure 1.
Where the speed ω is denoted with w, w* is the speed reference, ew is the speed error, M is the mechanical torque, and wm is the measured speed. The control system is analyzed with a unitary step signal applied at its reference input w* = 1 rad/s.
The response at the step signal applied at the input of the speed control system is presented in Appendix A.
Since the controlled process has a purely integrative character, a position regulator of the proportional type was chosen with gain coefficient KRθ = 0.8. The block diagram of the position linear control system is shown in Figure 2.
The position θ is denoted with p, θ* is the position reference, θm is the measured position, and eθ is the position error.
The frequency characteristics of the position open loop are presented in Appendix A. The position controller is designed to ensure a high phase reserve of 80°. The response at the step signal applied at the input of the speed control system is presented in Appendix A.
The linear position control system, based on error feedback, assures good efficiency criteria: a short response time of position for a high moment of inertia; zero error in the steady state; and an asymptotic, aperiodic behavior of position at the step input signal.

2.4. Digital Control System

Due to the fact that the implementation of the regulators is done digitally, an example of numerical implementation of the conventional position control system is presented below. The speed controller is approximated with the trapezoid method:
s = 2 h z 1 z + 1 ,
and its function in z results:
H R ω ( z ) = K R ω ( 1 + h 2 T R ω ) z ( 1 h 2 T R ω ) z 1
The sampling period h is chosen to be much shorter than the shortest time constant h = 0.01 s << TTω = 0.1 s.
The numerical algorithm for implementing the speed controller is:
M k + 1 = M k + a 1 e ω k + 1 + a 2 e ω k
where Mk* is the torque reference at moment tk = k·h, eωk is the speed error at moment tk, and a1 = 1877 and a2 = −1873 are two coefficients.
The speed controller may be implemented digitally, using a simple microcontroller, with two multiplication and two summation operations and memorizing reference torque and error values at times tk and tk+1.
The block diagram of the numerical speed control system is shown in Figure 3.
The characteristics of position and speed, in response to the step signal, for the discrete time system, are identical to those of the system in continuous time. This fact demonstrates that the dimensioning of the speed controller in discrete time, by approximation with the trapezoid method, starting from the values of the coefficients of the controller in continuous time, was correct. This control system assures the same values for the efficiency criteria as the control system with error feedback.
Closer to reality modeling of the control system includes speed, torque, and position limitations, as seen in Figure 4.
In the control structure from Figure 4, an anti-wind-up circuit has been introduced, in parallel with the speed controller, which also ensures the limitation of the prescribed torque. A prescribed speed limit and position limit have also been introduced.
The step responses of the variables of the digital position control system with limitations are shown in Appendix A. It is observed that the position response time is short, as in the case of the linear control system, with zero error in the steady state and asymptotic, aperiodic behavior. The sampling period and the controller coefficients were well chosen.
Analyzing these characteristics, the following observations arise: The speed reference is limited at 0.3 rad/s, which leads to a decrease in control torque at the start. A lower torque results in a longer response time. It is observed that the position response time is still short compared to the high moment of inertia of an object in motion. Regarding the speed characteristic, it is observed that the speed is not limited at the start, but it is limited in a permanent functioning regime. So, the object rotates rapidly with a limitation in command power. Simulation of the linear control system was made considering infinite command power. In reality, the command has finite power, which leads to a longer response time. It is observed that the position response time is short, as in the case of the linear control system, with zero error in the steady state and asymptotic, aperiodic behavior. The sampling period and the controller coefficients were well chosen.

2.5. State Feedback Control System

As a preliminary treatment for fuzzy control, the state feedback control was analyzed [35]. The structure of the position state feedback control system is presented in Figure 5.
The state equations of systems are:
d ω d t = k f J ω + 1 J M d θ d t = ω d e θ i d t = θ θ
where the system matrices are:
A = [ k f J 0 0 1 0 0 0 1 0 ] ,     b = [ 1 J 0 0 ] ,     b r = [ 0 0 1 ] ,     c = [ 0 1 0 ]
and the command low is:
M = K M ( K θ p e θ i K ω ω K θ θ )
It can be seen that a third state variable eθi was introduced at the output of an integrator block on the path of the position error. This leads to zero steady-state error:
lim t   e θ ( t ) = 0
The design of the state feedback command low is presented below. First, the controllability matrix is calculated:
M c = [ b A b A 2 b ]
The state feedback vector f is determined with relation
f = m c 3 . μ ( A ) ,
where mc3 is the third line of controllability matrix.
The poles of the closed loop control system are imposed such that the control efficiency criteria are to be ensured: overshoot σ1% = 0 and a small response time. The characteristic polynomial μ(s) is calculated, and
f = K M [ K ω K θ K θ p ]
The values obtained for the feedback coefficients are, with approximation: KM = 800, Kθ = 15, Kθp = 10 and Kω = 5.
This design assures the pole-zero map presented in Appendix A. The chosen poles assure an asymptotic aperiodic behavior of position at step input.
The step signal responses of the variables of state feedback control system are shown in Appendix A.
It can be seen that the torque and speed are limited. The response time is shorter than in the case of the error feedback control system. So, the object rotates rapidly with a limitation in command power. It is observed that the position response time has zero error in the steady state and asymptotic, aperiodic behavior.
The linear control systems, namely error feedback control, digital control with limitation, linear state feedback control, and design with classical methods, are analyzed as a base of comparison. Their transient responses at the step input signal are presented, analyzed, and compared. The control systems analyzed have good control performance criteria: small response time compared to the high moment of inertia, and zero overshoot at an asymptotic aperiodic behavior. The differences between the efficiency criteria of the linear control structures analyzed are very small.

3. Methods

3.1. Fuzzy Control

According to the theory in [37] the fuzzy control system can be assimilated to a state feedback control system. Physical state variables eθ, dω/dt, and ω become input variables of the fuzzy controller, where eθ = θ* − θ. The torque M is the output variable of the fuzzy controller. The universes of discourse of the fuzzy variables are:
U M [ M m , M m ] ,   U ω [ ω m , ω m ] ,   U θ [ θ m , θ m ]
where Mm = 1000 Nm, ωm = 0.3 rad/s, and θm = π.
The fuzzy controller was designed based on previous experiments [19,20,21].
Mamdani’s structure was chosen for the fuzzy block. The membership functions chosen for the fuzzy variables are presented in Figure 6, where x symbolizes the above physical variables, and xm represents their maximum values from Equation (17). Three fuzzy values were chosen: negative N, zero Z, and positive P.
The rule base has 27 rules, resulting from the reasoning of working with the process. The rules are presented in Table 1 [38,39,40,41].
Some examples of fuzzy reasoning on which the rule base was built are given below.
-
If eθ is zero and dω/dt is zero and ω is zero then M is zero.
-
If eθ is negative and dω/dt is zero and ω is zero then M is negative.
-
If eθ is positive and dω/dt is positive and ω is positive then M is zero.
An example of firing rules is presented in Figure 7.
The inference is min–max and defuzzification is with the center of gravity. The use of only three fuzzy values and the min–max inference ensures the strongest nonlinear character at the fuzzy controller [38,39,40,41].
The surfaces of the input–output characteristics of the fuzzy block are presented in Figure 8, Figure 9 and Figure 10.
The structure of the fuzzy control system is presented in Figure 11. It is a state feedback fuzzy control system.
The structure of the fuzzy controller is presented in Figure 12.
The fuzzy controller has three inputs. Each input is limited at its maximum value.
The fuzzy block was implemented using the fuzzy logic designer from MATLAB/Simulink. It has Mamdani’s structure characteristics presented above [38,39,40,41].
The dynamic behavior of the fuzzy control system was adjusted with the coefficients ce, cdw, cw and cM.
The characteristics obtained by simulation for the variables, namely position error eθ, torque M, rotation speed ω, and position θ, from the fuzzy control system, are presented, respectively, in Section 4.

3.2. Neural Predictive Control

According to the theory in [42,43,44,45] the neural predictive control system can be used in the control of mechanical parts. The same considerations as above were made on the variables of the regulation system. The neural predictive control system was designed based on previous experiments [46,47].
The neural predictive control structure for positioning uses a neural network process model to predict future positions of objects. The neural controller calculates the control input M that optimizes positioning system performance over a specified future time horizon. The development of the positioning system based on neural prediction is done in two stages: (1) neural identification, where the neural network used as a model for object movement is involved [46], and (2) development of the prediction controller, where the neural model developed in step 1 is used by the control system for prediction of future positions. The chosen neural prediction controller was the basic model in which the process model is implemented with the help of a feedforward neural network, and the optimization calculation is conventional.

3.2.1. Neural Identification

The neural predictive control system requires a model of the controlled process. This model is implemented with a feedforward neural network, which results from neural identification. Neural identification consists of training the neural network using training sets obtained from the process. The controlled process is the system that has as input the torque M and output position θm. The obtained neural model implements the dynamics of the moving object. The training, or model, error em is the error between the measured position θm and the output of the model neural network. The block diagram of neural identification is shown in Figure 13.
A random signal is used, as the input signal of the process, to generate the training sets. It is characterized by a uniform distribution and maximum amplitudes equal to the amplitudes of the signal input torque size M. The neural network has as inputs the values of torque M(t) and position θ(t) at the moment t. It predicts the value of the position θ(t + 1) of the moving object at time t + 1. The structure of the feedfoward neural network used as a model is shown in Figure 14.
The model neural network has two hidden layers and one input layer. At the input neurons from the input layers variables, the position θ(t) and the torque M(t) are applied. The previous values of the input variables are obtained with some delay blocks TD. The weights of the neural connections are denoted with W11 and W21 for the first hidden layer and with W12 for the second hidden layer. Their values are grouped in these matrices. The biases of the neurons from the first hidden layer are denoted with b11 and for the neurons from the second hidden layer with b12. The neurons of the first hidden layer have the function fa1, which is the hyperbolic tangent, and the neurons from the second hidden layer have the activation function fa2, which is a linear function, defined with Equation (18):
f a 1 ( h ) = 1 e 2 h 1 + e 2 h , f a 2 ( h ) = h
The relationship that describe the neural network is:
P m ( t + 1 ) = f a 2 ( b 1 2 + W 1 2 f a 1 ( b 1 1 + W 1 1 T D ( P ( t ) ) + W 2 1 T D ( M ( t ) ) )
The use of neural networks allows the offline or even online training of the model network. For this, it is necessary to purchase input–output drive sets obtained from the process by measurement. Model neural network training is done through repeated attempts. In addition, it must be kept in mind that after each training there are completely different values for weights and biases. The choice of the final structure of the network is made after a network has been obtained from the training, whose sum of the squares of the training errors is the smallest.

3.2.2. Predictive Control System

The model predictive control system uses a receding horizon technique [32]. A time horizon is imposed. The prediction is made over this time horizon. An optimal control algorithm calculates the control signal, minimizing the performance criterion:
J = k = 1 n 1 ( p r ( t + k ) p n ( t + k ) ) 2 + r k = 1 n i ( M ( t + k 1 ) M ( t + k 2 ) ) 2
where n1 and ni are the parameters that define how the controller works, namely error tracking and increment evaluation. The predictive control system variables are M′—the tentative control signal, θr—the desired response, and θn—the neural model response, and r is the coefficient which gives the weight of the command into the performance criterion. A value of 0.5 was chosen for this coefficient.
The structure of the neural predictive control system is illustrated in Figure 15.
The control system has in its structure the process model, implemented as a neural network, and a block with an optimization function. The controller gives the following output variables: the torque value M, and the optimal reference toque M*. The optimization block assures the minimization of the quadratic control criterion J. The position p is the desired output of the neural model. The MATLAB/Simulink deep learning toolbox was used to implement the neural predictive control system [38,41,46,47]. The characteristics obtained by simulation for the neural predictive control system are presented in Section 4.

3.3. Neural Model Reference Control

3.3.1. Structure of Control System

According to the theory in [38,42,43,44], the neural model reference control system can be used for the control of mechanical parts.
The neural model reference control architecture, presented in Figure 16, uses two neural networks: a controller network, and a motion process model network.
The neural controller calculates the control input—the torque M. The motion process model is identified first, and then the controller is trained so that the position θ, denoted in Figure 16 with p, as process output, follows the reference model output. There are three sets of controller inputs: delayed reference inputs (position reference θ*, denoted with p*), delayed controller outputs (torque reference M), and delayed motion process outputs (position θ). For each of these inputs, the number of delayed values to use may be selected. Typically, the number of delays increases with the order of the process. In this case we may consider that the motion process is of the second order. In addition, if the sensor dynamic is taken in consideration, the process is of the third order.
The design of the neural model reference control system is carried out, as in the previous case, in two steps: (1) neural identification, which determines a feedfoward neural network as a model of the positioning process, and (2) neural controller design [38,42,46,47]. Each network has two layers, and the number of neurons to use in the hidden layers may be selected.

3.3.2. Neural Identification

The structure of neural identification of the object motion model is the same as in the case of neural predictive control [36]. The same things are involved: the input and output variables—torque M and the measured position θm—and also the training error em, and the identification signal. The neural model has the same input and output variables: M(t), θ(t), and θ(t + 1). The structure of the neural model of the object motion model is the same. The same remarks may be made related to training and choosing the final neural network.

3.3.3. Neural Controller

A neural network was also used to implement the controller [38]. The control system has the task of predicting the response of the positioning process in time. The neural controller determines the control signal that minimizes the position error ep. The feedforward neural network that implements the controller is presented in Figure 17.
The neural controller network has two layers. The values at previous times of the input variables are obtained using the blocks TD. It uses the position θ(t), denoted p(t); the prescribed position θ*(t), denoted pp(t); and torque M(t) values at moment t and gives the value of the torque reference M(t + 1) at moment t + 1. The neural network of the controller has a hidden layer with weight matrices W1c1 and W2c1 and a bias vector b1c1 and an output layer with a weight matrix W1c2 and a bias vector b1c2. The same activation functions for the neurons are used, as in the above case. The relationship that describes the neural network is:
M ( t + 1 ) = f a 2 ( b 1 c 2 + W 1 c 2 . f a 1 ( b 1 c 1 + W 3 c 1 T D ( p ( t ) ) + W 2 c 1 T D ( p p ( t ) + W 1 m 1 T D ( M ( t ) ) )
The control structure contains the reference model which has the reference input θ*(t) to obtain the position error ep. The controller block determines the values of M that minimize ep as the torque command.
The MATLAB/Simulink deep learning toolbox was used to implement the neural model reference control system [38,46].

4. Results

4.1. Fuzzy Control

The characteristics obtained for the fuzzy control system by simulation for the variables, namely position error eθ, torque M, rotation speed ω, and position θ, respectively, are shown in Figure 18, Figure 19, Figure 20 and Figure 21.
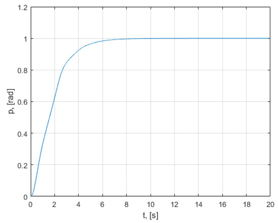
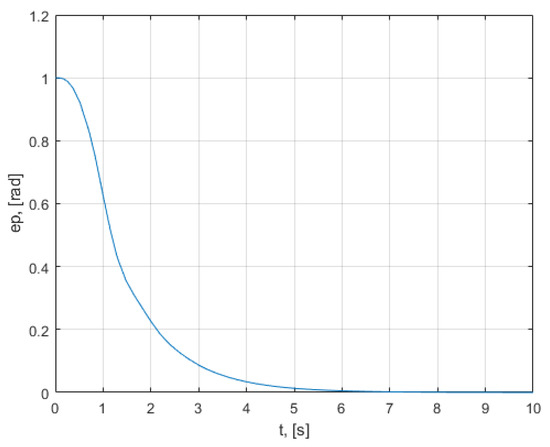
The position error decreased asymptotically and reached zero value in the steady-state. The fuzzy controller controlled the torque in two stages, with a high positive value of acceleration and an extreme negative value of braking. The speed decreased asymptotically and reached zero value in the steady-state. The position varied asymptotically and aperiodically, reaching the prescribed value after a response time of about 6 s.
Analyzing the obtained characteristics, it can be said that with the help of a fuzzy control system, a behavior similar to the linear state control system can be obtained: a zero error in steady state and an asymptotic, aperiodic variation of position.
Regarding the stability of the fuzzy control system it can be said that due to the fact that the response to the system output to a bounded input signal, it is in turn bounded, the system is externally stable, corresponding to BIBO stability–bounded input–bounded output.

4.2. Neural Predictive Control

The characteristics obtained by simulation for the neural predictive control system are presented below. The neural network model parameters are presented in Figure 22.
In Figure 22, one can see the main features of the neural model training process.
The parameters of the neural predictive controller from the MATLAB toolbox results after iterative training are presented in Table 2.
The parameters of plant identification results after iterative training are presented in Table 3.
The training data of the plant input and output are presented in Figure 23.
As seen in Figure 23, the plant output at the random signal was applied at the plant input.
The testing data of the neural network model are presented in Figure 24.
Figure 24 shows the evolution of testing signals from the input and plant output, and the error and neural model output.
The neural model validation data are presented in Figure 25.
Figure 25 shows the evolution of validation signals for the same variables as in Figure 24.
The performance of neural model identification is presented in Figure 26.
Figure 26 shows the mean squared errors for the processes of training, validation, and test. The best validation performance is highlighted.
The training state of neural model identification is presented in Figure 27.
In Figure 27 can be seen the variation of training states in the identification process over 27 epochs.
Neural network model training best validation performance (BVP) of the mean square error (mse), the epoch number, and the training state parameters at final epoch are presented in Table 4.
The regression in neural model identification is presented in Figure 28.
In Figure 28 can be seen regressions for training, validation, test, and all.
The target values R for training, validation, test, and all are presented in Table 5.
The value of the target decreased slightly during the whole process.
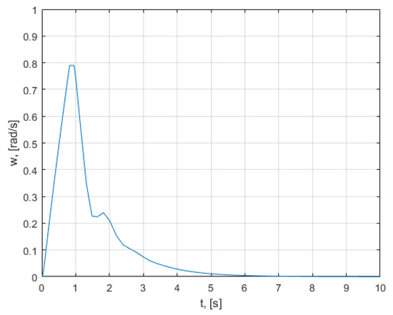
The command torque, speed, and position characteristics are presented in Figure 29, Figure 30 and Figure 31, respectively. The system response was calculated at a random signal applied to the input, with the change of position in both directions and with different amplitudes.
It was observed that the control torque took extreme values, both positive and negative, for achieving a maximum positive acceleration and a maximum braking acceleration. The command was made in two extremely dynamic stages specific to a dead-beat command. In permanent mode, the torque had a value of zero.
It was observed that the speed also took extreme values, both positive and negative, as a result of maximum acceleration. The command was made in two extremely dynamic stages specific to a dead-beat command. In steady-state, the speed had a value of zero.
The position varied asymptotically and aperiodically, reaching in steady-state the prescribed value after a response time of about 6 s.
Analyzing the obtained characteristics, it can be said that with the help of a neural predictive control system a behavior similar to the linear state control system can be obtained: zero error in the steady state, and an asymptotic, aperiodic variation of position.

4.3. Neural Model Reference Control

4.3.1. Neural Model Identification

The characteristics obtained for neural model training, using the random input signal, are presented in Table 6.
The window of neural network model training parameters is presented in Figure 32.
Figure 32 shows the main features of the neural model training process.
The generated data before training the neural model of the motion process, the training data of neural network model, the testing data of neural network model, the neural model validation, the performance of neural model identification, the training state of neural model identification data, and the regression in neural model identification are presented, respectively, in Figure 33, Figure 34, Figure 35, Figure 36, Figure 37, Figure 38 and Figure 39.
Figure 33 shows the plant output at the random signal applied at the plant input.
Figure 34 shows the evolution of training signals from the input and plant output, and the error and neural model output.
Figure 35 shows the evolution of testing signals from the input and plant output, and the error and neural model output.
Figure 36 shows the evolution of validation signals for the same variables as in Figure 35.
Figure 37 shows the mean squared errors for the processes of training, validation, and test. The best validation performance is highlighted.
In Figure 38, one can see the variation of training states in the identification process over 300 epochs.
Neural network model training best validation performance (BVP) of the mean square error (mse) and the epoch number and the training state parameters at final epoch are presented in Table 7.
In Figure 39 can be seen regressions for training, validation, and test.
The final values are presented in Table 8.

4.3.2. Neural Controller Design and Validation

The window with neural network controller training parameters is presented in Figure 40 and in Table 9.
In Figure 41 can be seen the main features of the neural controller training process.
The input–output data for the neural network model reference controller, the neural network controller training performance, the neural network controller training state, the neural network controller training errors, and the neural network controller training are presented, respectively, in Figure 41, Figure 42, Figure 43, Figure 44 and Figure 45.
Figure 41 shows the reference model output at the random signal applied at the reference model input.
Figure 42 shows the mean squared errors for the process of neural controller training. The best training performance is highlighted.
In Figure 43 can be seen the variation of training states in the controller training process over five epochs.
The best validation performance and final state parameters are presented in Table 10.
In Figure 44 can be seen an error histogram as the difference between target and output.
In Figure 45 can be seen regressions for controller training. The target value for training was 0.43303.
The command torque, speed, and position characteristics are presented in Figure 46, Figure 47 and Figure 48, respectively.
It was observed that the control torque took extreme values, both positive and negative, for achieving a maximum positive acceleration and a maximum braking acceleration. The command was made in two extremely dynamic stages. In the steady-state, the torque had a value of zero.
It was observed that the speed also took extreme values, both positive and negative, as a result of maximum acceleration. The command was made in two extremely dynamic stages. In the steady-state, the speed had a value of zero.
The position varied asymptotically and aperiodically, reaching permanently the prescribed value after a response time of about 6 s.
Analyzing the obtained characteristics, it can be said that with the help of a neural model reference control system, a behavior similar to the linear state control system can be obtained: zero error in the steady state, and asymptotic and aperiodic variation of position with zero overshoot.

5. Discussion

The fuzzy control system is thought of as a state feedback control system, taking into account three state variables as the control variables: speed error, acceleration and rotational speed, and mechanical torque. Mamdani’s fuzzy regulator structure, triangle, and trapezoid membership functions; maximum–minimum inference method; and defuzzification method with center of gravity were chosen. This structure ensures the strongest nonlinear character of the regulator. A base with 27 rules was developed. The transient response characteristics in response to the step signal applied to the input have an asymptotic aperiodic character. The position rise time is slightly shorter than in the case of linear control. The position overshoot is zero. The control system is input–output stable. Other types of membership functions and other inference methods can be chosen as research perspectives.
The neural predictive control structure resulted after several repeated tests using various combinations of parameters and various sets of data input–output of the process for training the neural network model to obtain a small error in validating the neural model. The neural network parameters model resulted after several successive trainings, aiming to minimize the training mean squared error.
The neural model reference control structure presented resulted also after several repeated tests, using various combinations of parameters, and various sets of data input–output of the process for training the neural network model and for training the neural controller, aiming to minimize the training mean squared errors and to obtain small errors in validating the neural model and neural controller.
The response of the neural control systems to a set of random step signals applied to the input was determined. The transient response characteristics in response to the step signal applied to the input have an asymptotic aperiodic character. The position rise time is slightly shorter than in the case of linear control. The position overshoot is zero.
As research perspectives, for both neural control structures, other training parameters of the neural networks, other structures, a different number of neurons per layer, and other activation functions can be chosen in order to minimize the training errors. At each training, however, other values of weights and polarizations will be obtained.
In this study the positive aspects of deep learning include the possibility to obtain precise models of the controlled process and of the neural regulator, and that the use of these methods in regulation problems ensures obtaining good values of the performance indicators of regulation: reduced response time, zero error in stationary regime, asymptotic and aperiodic variation of the position, robustness to the identification of the process parameters and to the action of the disturbing load torque, and the possibility of use in the control of complex processes, given that with models that cannot be described mathematically, the neural networks may be developed using online or offline training. Negative issues of using deep learning can be listed: the need for a large number of training sets, the long duration of training, and the fact that the results obtained in one training are not repetitive and are not found in another training.
It is observed that for all three computational intelligence control methods, the control torque takes extreme values, both positive and negative, for printing a maximum positive acceleration and a maximum braking acceleration. The command is made in two extremely dynamic stages, specific to a dead-beat command. In permanent mode, the torque has a value of zero. In addition, the speed takes extreme values, both positive and negative, as a result of maximum acceleration. The command is made in two extremely dynamic stages, specific to a dead-beat command. In permanent mode, the speed has a value of zero. The position varies asymptotically and aperiodically, reaching permanently the prescribed value after a response time of about 6 s. Analyzing the transient regime characteristics resulting from the six studied control methods, it can be said that the differences between the efficiency criteria of the control structures based on the computational intelligence method and linear methods are small. The paper demonstrates that if the motion process has a linear model, the values of the performance criteria of the regulation have close values, and good quality of the regulation is ensured. However, if the motion process is nonlinear, with the help of fuzzy and neural control methods, better values of the control performance criteria can be obtained compared to linear methods, ensuring robustness to the identification of the parameters and to the action of the disturbing load torque.

6. Conclusions

The model of an object with a known moment of inertia, in the rotational movement in a plane around a central axis, was taken in consideration because it is widely used in the practice of position control systems. The paper makes a presentation of results obtained with angular position control structures based on computational intelligence methods such as fuzzy control with state feedback, neural predictive control, and neural model reference control. The design methods of these control systems are presented. The results obtained are compared with each other and also with the characteristics obtained with conventional linear control systems such as linear control with error feedback, digital control system with limitation, and linear state feedback control system. The control systems analyzed have good control performance criteria: small response time compared to the high moment of inertia, and zero overshoot specific to an aperiodic and asymptotic position behavior. All these studied methods allow the regulated system to be carried on various state trajectories, and the empirical indicators of control efficiency do not differ substantially. The differences between the efficiency criteria of the control structures analyzed are small. The fuzzy control system can be developed based on the operator’s working knowledge of the positioning process. Neural regulation systems can be developed based on learning by neural training using databases acquired from the process. The solutions studied in the paper have multiple practical applications, such as hydraulic and pneumatic position control systems, robot manipulators, control of electric drives, motion control, antenna positioning systems, solar energy systems, and others.

Funding

This research received no external funding.

Institutional Review Board Statement

Not applicable.

Informed Consent Statement

Not applicable.

Data Availability Statement

Data are contained within the article.

Conflicts of Interest

The author declares no conflict of interest.

Appendix A. Characteristics of Linear Control Systems

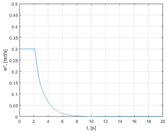
The unit step response of the speed control system is shown in Figure A1.
Figure A1. The step response of speed control system.
Figure A1. The step response of speed control system.
Mathematics 10 01157 g0a1
It is observed that the speed settling time is short, of the order of 1.5 s, compared to the large mass in motion.
With the chosen gain coefficient of the position controller, the open loop control system has a high phase reserve, around 80°, as in Figure A2, which assures the asymptotic, aperiodic behavior.
Figure A2. Frequency characteristics of the speed open loop.
Figure A2. Frequency characteristics of the speed open loop.
Mathematics 10 01157 g0a2
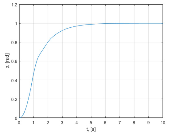
The unit step response of the position control system is shown in Figure A3, and the speed characteristic is presented in Figure A4.
Figure A3. The step response of position control system.
Figure A3. The step response of position control system.
Mathematics 10 01157 g0a3
Figure A4. The speed response of position control system.
Figure A4. The speed response of position control system.
Mathematics 10 01157 g0a4
It is observed that the position settling time is short compared to the high moment of inertia of object in motion. So, the object rotates at an angle of 57.20° in 6 s.
For a short time, the speed has a high value at the start, and in the steady state it is zero.
The step responses of the variables of digital position control system with limitations are shown in Figure A5, Figure A6, Figure A7 and Figure A8, respectively.
Figure A5. The speed reference of digital control system.
Figure A5. The speed reference of digital control system.
Mathematics 10 01157 g0a5
Figure A6. The speed response of position control system.
Figure A6. The speed response of position control system.
Mathematics 10 01157 g0a6
Figure A7. The speed response of position control system.
Figure A7. The speed response of position control system.
Mathematics 10 01157 g0a7
Figure A8. The speed response of position control system.
Figure A8. The speed response of position control system.
Mathematics 10 01157 g0a8
The speed reference has a limited value at the start and a zero value in the steady-state.
The torque has a maximum value at the start and a zero value in the steady state.
The speed has a maximum value at the start and a zero value in the steady-state.
It is observed that the position response time is short, as in the case of the linear control system, with zero error in the steady state and asymptotic, aperiodic behavior. The sampling period and the controller coefficients were well chosen.
The zero-pole map of the state feedback control system in a closed loop is presented in Figure A9.
Figure A9. The zero-pole map of the position control system.
Figure A9. The zero-pole map of the position control system.
Mathematics 10 01157 g0a9
This map assures asymptotic aperiodic behavior of the position at step input.
It is observed that the position settling time is short, of the order of 6 s, compared to the high moment of inertia of objects in motion. So, the mass rotates at an angle of 57.2° in 6 s.
Analyzing these characteristics, the following observations arise: The speed reference is limited at 0.3 rad/s, which leads to a decrease in control torque at the start. A lower torque results in a longer response time. It is observed that the position settling time is still short, in the order of 8 s, compared to the high moment of inertia of an object in motion. On the speed characteristic, it is observed the speed is not limited at the start, but it is limited in a permanent functioning regime. So, the mass rotates at an angle of 57.2° in 8 s, with a limitation in command power. The simulation of a linear control system is made considering infinite command power. In reality, the command has finite power, which leads to a longer response time.
The step responses of the variables of the state feedback control system are shown in Figure A10, Figure A11, Figure A12 and Figure A13, respectively.
Figure A10. Position error.
Figure A10. Position error.
Mathematics 10 01157 g0a10
Figure A11. Torque.
Figure A11. Torque.
Mathematics 10 01157 g0a11
Figure A12. Speed.
Figure A12. Speed.
Mathematics 10 01157 g0a12
Figure A13. Position.
Figure A13. Position.
Mathematics 10 01157 g0a13
In the steady state, the state feedback control system assures a zero position error.
The state feedback control system assures a limited torque at the start, for positive and negative values, and zero torque in the steady state.
The state feedback control system assures a limited speed at the start and a zero speed in the steady state.
The state feedback control system assures a short response time for position, a zero error in the steady state, a zero overshoot, and asymptotic aperiodic behavior in the transient state. It can be seen that the torque and speed are limited. The response time is shorter than in the case of the error control system.

References

  1. Mohammadi, M.; Bicego, D.; Franchi, A.; Barcelli, D.; Prattichizzo, D. Aerial Tele-Manipulation with Passive Tool via Parallel Position/Force Control. Appl. Sci. 2021, 11, 8955. [Google Scholar] [CrossRef]
  2. Parulski, P.; Bartkowiak, P.; Pazderski, D. Evaluation of Linearization Methods for Control of the Pendubot. Appl. Sci. 2021, 11, 7615. [Google Scholar] [CrossRef]
  3. Goubej, M.; Königsmarková, J.; Kampinga, R.; Nieuwenkamp, J.; Paquay, S. Employing Finite Element Analysis and Robust Control Concepts in Mechatronic System Design-Flexible Manipulator Case Study. Appl. Sci. 2021, 11, 3689. [Google Scholar] [CrossRef]
  4. Vu, M.T.; Le, T.H.; Thanh, H.J.N.N.; Huynh, T.T.; Van, M.; Hoang, Q.D.; Do, T.D. Robust Position Control of an Over-actuated Underwater Vehicle under Model Uncertainties and Ocean Current Effects Using Dynamic Sliding Mode Surface and Optimal Allocation Control. Sensors 2021, 21, 747. [Google Scholar] [CrossRef]
  5. Boscariol, P.; Richiedei, D. Optimization of Motion Planning and Control for Automatic Machines, Robots and Multibody Systems. Appl. Sci. 2020, 10, 4982. [Google Scholar] [CrossRef]
  6. Čech, M.; Beltman, A.-J.; Ozols, K. Pushing Mechatronic Applications to the Limits via Smart Motion Control. Appl. Sci. 2021, 11, 8337. [Google Scholar] [CrossRef]
  7. Godina, R.; Silva, B.G.R.; Espadinha-Cruz, P. A DMAIC Integrated Fuzzy FMEA Model: A Case Study in the Automotive Industry. Appl. Sci. 2021, 11, 3726. [Google Scholar] [CrossRef]
  8. Štefek, A.; Pham, V.T.; Krivanek, V.; Pham, K.L. Optimization of Fuzzy Logic Controller Used for a Differential Drive Wheeled Mobile Robot. Appl. Sci. 2021, 11, 6023. [Google Scholar] [CrossRef]
  9. Situm, Z.; Coric, D. Position Control of a Pneumatic Drive Using a Fuzzy Controller with an Analytic Activation Function. Sensors 2022, 22, 1004. [Google Scholar] [CrossRef]
  10. Abood, M.S.; Thajeel, I.K.; Alsaedi, E.M.; Hamdi, M.M.; Mustafa, A.S.; Rashid, S.A. Fuzzy Logic Controller to control the position of a mobile robot that follows a track on the floor. In Proceedings of the 2020 4th International Symposium on Multidisciplinary Studies and Innovative Technologies (ISMSIT), Istanbul, Turkey, 22–24 October 2020; pp. 1–7. [Google Scholar] [CrossRef]
  11. Guo, L.X.; Dao, D.N. A New Control method Based on Fuzzy Controller, time delay estimation, deep learning, and non-dominated sorting genetic algorithm for power train mount system. J. Vib. Control 2020, 26, 13–14. [Google Scholar] [CrossRef]
  12. Rabah, M.; Rohan, A.; Kim, S.H. Comparison of Position Control of a Gyroscopic Inverted Pendulum Using PID, Fuzzy Logic and Fuzzy PID controllers. Int. J. Fuzzy Log. Intell. Syst. 2018, 18, 103–110. [Google Scholar] [CrossRef] [Green Version]
  13. Schwenzer, M.; Ay, M.; Bergs, T.; Abel, D. Review on model predictive control: An engineering perspective. Int. J. Adv. Manuf. Technol. 2021, 117, 1327–1349. [Google Scholar] [CrossRef]
  14. Akesson, B.M.; Toivonen, H.T. A neural network model predictive controller. J. Process Control 2006, 16, 937–946. [Google Scholar] [CrossRef]
  15. Kumar, S.S.P.; Tulsyan, A.; Gopaluni, B.; Loewen, P. A Deep Learning Architecture for Predictive Control. IFACPapersOnLine 2018, 51, 512–517. [Google Scholar]
  16. Jane, R.; Kim, T.Y.; Glass, E.; Mossman, E.; James, C. Tailoring Mission Effectiveness and Efficiency of a Ground Vehicle Using Energy-Based Model Predictive Control. Energies 2021, 14, 6049. [Google Scholar] [CrossRef]
  17. Wu, Z.; Rincon, D.; Gu, Q.; Christofides, P.D. Statistical Machine Learning in Model Predictive Control of Nonlinear Processes. Mathematics 2021, 9, 1912. [Google Scholar] [CrossRef]
  18. Vodovozov, V.; Aksjonov, A.; Petlenkov, E.; Raud, Z. Neural Network-Based Model Reference Control of Braking Electric Vehicles. Energies 2021, 14, 2373. [Google Scholar] [CrossRef]
  19. Gao, F.; Hu, Q.; Ma, J.; Han, X. A Simplified Vehicle Dynamics Model for Motion Planner Designed by Nonlinear Model Predictive Control. Appl. Sci. 2021, 11, 9887. [Google Scholar] [CrossRef]
  20. Sosnowski, M.; Krzywanski, J.; Ščurek, R. Artificial Intelligence and Computational Methods in the Modeling of Complex Systems. Entropy 2021, 23, 586. [Google Scholar] [CrossRef]
  21. Šabanovič, E.; Kojis, P.; Šukevičius, Š.; Shyrokau, B.; Ivanov, V.; Dhaens, M.; Skrickij, V. Feasibility of A Neural Network-Based Virtual Sensor for Vehicle Unsprung Mass Relative Velocity Estimation. Sensors 2021, 21, 7139. [Google Scholar] [CrossRef]
  22. Wang, C.C.; Zhu, Y.Q. Identification and Machine Learning Prediction of Nonlinear Behavior in a Robotic Arm System. Symmetry 2021, 13, 1445. [Google Scholar] [CrossRef]
  23. Wei, Z.; Huang, Z.; Zhu, J. Position Control of Magnetic Levitation Ball Based on an Improved Adagrad Algorithm and Deep Neural Network Feedforward Compensation Control. Math. Probl. Eng. 2020, 2020, 8935423. [Google Scholar] [CrossRef]
  24. Sendoya-Losada, D.F.; Vargas-Duque, D.C.; Ávila-Plazas, I.J. Implementation of a neural control system based on PI control for a non-linear process. In Proceedings of the 2018 IEEE 1st Colombian Conference on Applications in Computational Intelligence (ColCACI), Medellin, Colombia, 16–18 May 2018. [Google Scholar]
  25. Adar, N.G. Real Time Control Application of the Robotic Arm Using Neural Network Based Inverse Kinematics Solution. Sak. Univ. J. Sci. 2021, 25, 849–857. [Google Scholar] [CrossRef]
  26. Najva, N.; Saleem, A. Model Reference Controller Approach for Robot Arm Tracking Using Neural Networks. Indian J. Sci. Technol. 2019, 12, 39. [Google Scholar] [CrossRef]
  27. Sabzevari, S.; Heydari, R.; Mohiti, M.; Savaghebi, M.; Rodriguez, J. Model-Free Neural Network-Based Predictive Control for Robust Operation of Power Converters. Energies 2021, 14, 2325. [Google Scholar] [CrossRef]
  28. Hernandez-Barragan, J.; Rios, J.D.; Gomez-Avila, J.; Arana-Daniel, N.; Lopez-Franco, C.; Alanis, A.I. Adaptive neural PD controllers for mobile manipulator trajectory tracking. PeerJ Comput. Sci. 2021, 7, e393. [Google Scholar] [CrossRef]
  29. Chen, C.S.; Hu, N.T. Model Reference Adaptive Control and Fuzzy Neural Network Synchronous Motion Compensator for Gantry Robots. Energies 2022, 15, 123. [Google Scholar] [CrossRef]
  30. Liu, Y.; Xu, S.; Hashimoto, S.; Kawaguchi, T. A Reference-Model-Based Neural Network Control Method for Multi-Input Multi-Output Temperature Control System. Processes 2020, 8, 1365. [Google Scholar] [CrossRef]
  31. Alharbi, A.R.; Almatrafi, M.B.; Seadawy, A.R. Construction of the numerical and analytical wave solutions of the Joseph–Egri dynamical equation for the long waves in nonlinear dispersive systems. Int. J. Mod. Phys. 2020, 34, 2050289. [Google Scholar] [CrossRef]
  32. Almatrafi, M.B.; Alharbi, A.R.; Seadawy, A.R. Structure of analytical and numerical wave solutions for the Ito integro-differential equation arising in shallow water waves. J. King Saud Univ. Sci. 2021, 33, 101375. [Google Scholar] [CrossRef]
  33. Özkan, Y.S.; Seadawy, A.R.; Yaşar, E. Multi-wave, breather and interaction solutions to (3 + 1) dimensional Vakhnenko–Parkes equation arising at propagation of high-frequency waves in a relaxing medium. J. Taibah Univ. Sci. 2021, 15, 666–678. [Google Scholar] [CrossRef]
  34. Rizvi, S.T.R.; Seadawy, A.R.; Bibi, I.A.I.; Younis, M. Chirp-free optical dromions for the presence of higher order spatio-temporal dispersions and absence of self-phase modulation in birefringent fibers. Mod. Phys. Lett. 2020, 34, 2050399. [Google Scholar] [CrossRef]
  35. Franklin, G.F.; Powell, J.D.; Naeini, A.E. Feedback Control of Dynamic Systems, Global Edition; Pearson Educational Ltd.: Singapore, 2019. [Google Scholar]
  36. Kessler, C. Das symmetrische optimum. Regelungstechnik 1958, 6, 395–400, 432–436. [Google Scholar]
  37. Buhler, H. Reglage par Logique Floue; Press Polytechniques et Universitaires Romand: Lausane, Switzerland, 1994. [Google Scholar]
  38. Volosencu, C. A Comparative Analysis of Some Methods for Wind Turbine Maximum Power Point Tracking. Mathematics 2021, 9, 2399. [Google Scholar] [CrossRef]
  39. Volosencu, C. Angular Positioning Based on State Feedback Fuzzy Control. WSEAS Trans. Comput. 2021, 20, 268–273. [Google Scholar] [CrossRef]
  40. Volosencu, C. Study of the Angular Positioning of a Rotating Object with Fuzzy Control by State Feedback. WSEAS Trans. Comput. 2021, 20, 282–288. [Google Scholar] [CrossRef]
  41. Volosencu, C. Matlab Program Library for Modeling and Simulating Control Systems for Electric Drives Based on Fuzzy Logic. In MATLAB Applications in Engineering; Volosencu, C., Ed.; IntechOpen: London, UK, 2021. [Google Scholar]
  42. Rawlings, J.N.; Mayne, D.Q. Model Predictive Control: Theory and Design; Nob Hill Publishing: Santa Barbara, CA, USA, 2010. [Google Scholar]
  43. Seborg, D.E.; Edgar, T.F.; Mellichamp, D.A. Process Dynamics and Control, 2nd ed.; Wiley: Hoboken, NJ, USA, 2004. [Google Scholar]
  44. Maciejowski, J.M. Predictive Control with Constraints; Pearson Education Ltd.: Singapore, 2002. [Google Scholar]
  45. Lewis, F.W.; Jagannathan, S.; Yesildirak, A. Neural Network Control of Robot and Non-Linear Systems; CRC Press: Boca Raton, FL, USA, 1998. [Google Scholar]
  46. Volosencu, C. Identification in Sensor Networks. In Proceedings of the 9th WSEAS International Conference on Automation and Information (ICAI’08), Bucharest, Romania, 24–26 June 2008; pp. 175–183. [Google Scholar]
  47. Volosencu, C. Study of the Angular Positioning of a Rotating Object with Neural Model Reference Control. WSEAS Trans. Comput. 2021, 20, 234–238. [Google Scholar] [CrossRef]
Figure 1. Block diagram of the linear control system.
Figure 1. Block diagram of the linear control system.
Mathematics 10 01157 g001
Figure 2. Block diagram of the linear control system.
Figure 2. Block diagram of the linear control system.
Mathematics 10 01157 g002
Figure 3. Block diagram of digital control system.
Figure 3. Block diagram of digital control system.
Mathematics 10 01157 g003
Figure 4. Block diagram of digital control system with limitations.
Figure 4. Block diagram of digital control system with limitations.
Mathematics 10 01157 g004
Figure 5. Block diagram of state feedback control system.
Figure 5. Block diagram of state feedback control system.
Mathematics 10 01157 g005
Figure 6. The membership functions for the fuzzy values of the fuzzy controller.
Figure 6. The membership functions for the fuzzy values of the fuzzy controller.
Mathematics 10 01157 g006
Figure 7. The membership functions and the variable values of 0 for rule (Z, Z, Z, Z).
Figure 7. The membership functions and the variable values of 0 for rule (Z, Z, Z, Z).
Mathematics 10 01157 g007
Figure 8. Surface M = f(eθ, dω).
Figure 8. Surface M = f(eθ, dω).
Mathematics 10 01157 g008
Figure 9. Surface M = f(eθ, ω).
Figure 9. Surface M = f(eθ, ω).
Mathematics 10 01157 g009
Figure 10. Surface M = f(dω, ω).
Figure 10. Surface M = f(dω, ω).
Mathematics 10 01157 g010
Figure 11. The structure of the fuzzy control system.
Figure 11. The structure of the fuzzy control system.
Mathematics 10 01157 g011
Figure 12. The structure of the fuzzy block.
Figure 12. The structure of the fuzzy block.
Mathematics 10 01157 g012
Figure 13. Block diagram of the neural model training.
Figure 13. Block diagram of the neural model training.
Mathematics 10 01157 g013
Figure 14. The structure of the feedforward neural network.
Figure 14. The structure of the feedforward neural network.
Mathematics 10 01157 g014
Figure 15. The neural predictive control structure.
Figure 15. The neural predictive control structure.
Mathematics 10 01157 g015
Figure 16. Neural model reference control structure.
Figure 16. Neural model reference control structure.
Mathematics 10 01157 g016
Figure 17. Block diagram of neural controller.
Figure 17. Block diagram of neural controller.
Mathematics 10 01157 g017
Figure 18. Position error.
Figure 18. Position error.
Mathematics 10 01157 g018
Figure 19. Torque.
Figure 19. Torque.
Mathematics 10 01157 g019
Figure 20. Speed.
Figure 20. Speed.
Mathematics 10 01157 g020
Figure 21. Position.
Figure 21. Position.
Mathematics 10 01157 g021
Figure 22. Neural network parameters.
Figure 22. Neural network parameters.
Mathematics 10 01157 g022
Figure 23. Plant input–plant output neural training data.
Figure 23. Plant input–plant output neural training data.
Mathematics 10 01157 g023
Figure 24. Neural model testing data.
Figure 24. Neural model testing data.
Mathematics 10 01157 g024
Figure 25. Neural model validation data.
Figure 25. Neural model validation data.
Mathematics 10 01157 g025
Figure 26. Performance of neural model identification.
Figure 26. Performance of neural model identification.
Mathematics 10 01157 g026
Figure 27. Training state of neural model identification.
Figure 27. Training state of neural model identification.
Mathematics 10 01157 g027
Figure 28. Regression in neural model identification.
Figure 28. Regression in neural model identification.
Mathematics 10 01157 g028
Figure 29. Command torque characteristic.
Figure 29. Command torque characteristic.
Mathematics 10 01157 g029
Figure 30. Speed characteristic.
Figure 30. Speed characteristic.
Mathematics 10 01157 g030
Figure 31. Position reference—blue, measured position—red.
Figure 31. Position reference—blue, measured position—red.
Mathematics 10 01157 g031
Figure 32. The training dataset of the motion process input and output.
Figure 32. The training dataset of the motion process input and output.
Mathematics 10 01157 g032
Figure 33. The training dataset of the motion process input and output.
Figure 33. The training dataset of the motion process input and output.
Mathematics 10 01157 g033
Figure 34. The training data of the neural network model.
Figure 34. The training data of the neural network model.
Mathematics 10 01157 g034
Figure 35. The testing data.
Figure 35. The testing data.
Mathematics 10 01157 g035
Figure 36. The validation data.
Figure 36. The validation data.
Mathematics 10 01157 g036
Figure 37. The performance of neural model identification.
Figure 37. The performance of neural model identification.
Mathematics 10 01157 g037
Figure 38. The training state of neural model identification.
Figure 38. The training state of neural model identification.
Mathematics 10 01157 g038
Figure 39. Regression in neural model identification.
Figure 39. Regression in neural model identification.
Mathematics 10 01157 g039
Figure 40. Neural network controller training parameters.
Figure 40. Neural network controller training parameters.
Mathematics 10 01157 g040
Figure 41. Input–output data for neural network model reference controller.
Figure 41. Input–output data for neural network model reference controller.
Mathematics 10 01157 g041
Figure 42. Neural network controller training performance.
Figure 42. Neural network controller training performance.
Mathematics 10 01157 g042
Figure 43. Neural network controller training state.
Figure 43. Neural network controller training state.
Mathematics 10 01157 g043
Figure 44. Neural network controller errors.
Figure 44. Neural network controller errors.
Mathematics 10 01157 g044
Figure 45. Neural network controller training regression.
Figure 45. Neural network controller training regression.
Mathematics 10 01157 g045
Figure 46. Torque.
Figure 46. Torque.
Mathematics 10 01157 g046
Figure 47. Speed.
Figure 47. Speed.
Mathematics 10 01157 g047
Figure 48. Position.
Figure 48. Position.
Mathematics 10 01157 g048
Table 1. Rule base.
Table 1. Rule base.
eθdω/dtωM
ZZZZ
ZZNP
ZZPN
ZNZP
ZNNP
ZNPZ
ZPZN
ZPNZ
ZPPN
NZZN
NZNN
NZPN
NNZN
NNNZ
NNPN
NPZN
NPNN
NPPN
PZZP
PZNP
PZPP
PNZP
PNNP
PNPP
PPZP
PPNP
PPPZ
Table 2. The parameters of neural predictive controller results after training.
Table 2. The parameters of neural predictive controller results after training.
Cost
Horizon
Control
Horizon
Control
Weighting
Factor
Search
Parameter
Minimization
Routine
N2 = 7Nu = 20.050.001‘csrchbac’
Table 3. The parameters of plant identification.
Table 3. The parameters of plant identification.
Size of Hidden LayerSampling Interval (s)Number of Delayed Plant
Inputs
Number of Delayed Plant OutputsTraining SamplesMaximum Plant InputMinimum Plant InputMaximum Interval Value (s)Minimum Interval Value (s)Training EpochsTraining
Function
70.01228000376.8−376.8205200Levenberg–Marquardt
Table 4. Best validation performance and final state parameters.
Table 4. Best validation performance and final state parameters.
BVPEpochGradientMuValidation
Check
Final
Epoch
0.0086219.500.01627
Table 5. The target values.
Table 5. The target values.
TrainingValidationTestAll
0.999990.998590.999820.99965
Table 6. The parameters of neural model identification.
Table 6. The parameters of neural model identification.
Size of Hidden LayerSampling Interval (s)Number of Delayed Plant InputsNumber of Delayed Plant OutputsTraining SamplesMaximum Process Input (Nm)Minimum Process Input (Nm)Maximum Interval Value (s)Minimum Interval Value (s)Training EpochsTraining
Function
100.052210,000120−12020.1300Levenberg–Marquardt
Table 7. Best validation performance and final state parameters.
Table 7. Best validation performance and final state parameters.
BVPEpochGradientMuValidation
Check
Final
Epoch
6.45 × 10−52990.00118670.11300
Table 8. The target values.
Table 8. The target values.
TrainingValidationTestAll
10.998990.999540.99996
The value of the target remains slightly constant.
Table 9. The parameters of neural controller training.
Table 9. The parameters of neural controller training.
Size of Hidden LayerSampling Interval (s)Number of Delayed Reference InputsNumber of Delayed Process OutputsTraining SamplesMaximum Reference Value (Rad)Minimum Reference Input (Rad)Maximum Interval Value of Random Signal (s)Minimum Interval Value (s)Training EpochsTraining
Function
Training Segments
130.052260003.14−3.1420.110Levenberg–Marquardt30
Table 10. Best validation performance and final state parameters.
Table 10. Best validation performance and final state parameters.
BVPEpochGradientMuValidation
Check
Final
Epoch
0.5997454.3327 × 10−810−805
Publisher’s Note: MDPI stays neutral with regard to jurisdictional claims in published maps and institutional affiliations.

Share and Cite

MDPI and ACS Style

Volosencu, C. Study of the Angular Positioning of a Rotating Object Based on Some Computational Intelligence Methods. Mathematics 2022, 10, 1157. https://doi.org/10.3390/math10071157

AMA Style

Volosencu C. Study of the Angular Positioning of a Rotating Object Based on Some Computational Intelligence Methods. Mathematics. 2022; 10(7):1157. https://doi.org/10.3390/math10071157

Chicago/Turabian Style

Volosencu, Constantin. 2022. "Study of the Angular Positioning of a Rotating Object Based on Some Computational Intelligence Methods" Mathematics 10, no. 7: 1157. https://doi.org/10.3390/math10071157

APA Style

Volosencu, C. (2022). Study of the Angular Positioning of a Rotating Object Based on Some Computational Intelligence Methods. Mathematics, 10(7), 1157. https://doi.org/10.3390/math10071157

Note that from the first issue of 2016, this journal uses article numbers instead of page numbers. See further details here.

Article Metrics

Back to TopTop