Optimal Management of Energy Consumption in an Autonomous Power System Considering Alternative Energy Sources
Abstract
:1. Introduction
- Energy storage (ES), for example, energy storage in HPP and compressed air, chemical batteries and active load management;
- Geographical diversification of installation sites;
- Combination of energy sources;
- Application of high-precision methods of weather and load forecasting [12].
2. Problem Statement and a Brief Overview of the Proposed Approaches
2.1. Optimization of Electricity Production Based on Renewable Energy Sources
2.2. Mathematical Methods of the Optimization
3. Data and Materials
3.1. An Assessment of Energy Resources of the Pamir Region of Republic of Tajikistan
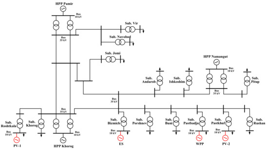
3.2. General Characteristics of the Pamir Power System
3.3. An Assessment of the Energy Balance of the Pamir Region
4. Methodology
4.1. A Formation of a Mathematical Model of the Optimal Power Consumption
4.2. Solution Method and Production Rules
5. Results and Discussion
6. Conclusions
Author Contributions
Funding
Institutional Review Board Statement
Conflicts of Interest
References
- Mohseni, S.; Brent, A.C.; Burmester, D. Off-Grid Multi-Carrier Microgrid Design Optimisation: The Case of Rakiura–Stewart Island, Aotearoa–New Zealand. Energies 2021, 14, 6522. [Google Scholar] [CrossRef]
- Climate Action. Available online: https://ec.europa.eu/clima/eu-action/international-action-climate-change/climate-negotiations/paris-agreement_en (accessed on 18 October 2021).
- Tailor, R.; Beňa, L.; Čonka, Z.; Kolcun, M. Design of Management Systems for Smart Grid. In Proceedings of the 2021 Selected Issues of Electrical Engineering and Electronics (WZEE), Rzeszow, Poland, 13–15 September 2021. [Google Scholar]
- Min, H.S.; Wagh, S.; Kadier, A.; Gondal, I.A.; Azim, N.A.P.B.A.; Mishra, M.K. Edition: 7 Chapter: Renewable Energy Technologies; Min, H.S., Ed.; Ideal International E-Publication Pvt. Ltd.: Indore, India, 2018. [Google Scholar]
- Sustainable Developments. Available online: https://www.un.org/sustainabledevelopment/energy/ (accessed on 18 October 2021).
- Zahraoui, Y.; Alhamrouni, I.; Mekhilef, S.; Basir Khan, M.R.; Seyedmahmoudian, M.; Stojcevski, A.; Horan, B. Energy Management System in Microgrids: A Comprehensive Review. Sustainability 2021, 13, 10492. [Google Scholar] [CrossRef]
- Jurasz, J.; Canales, F.A.; Kies, A.; Guezgouz, M.; Beluco, A. A review on the complementarity of renewable energy sources: Concept, metrics, application and future research directions. Sol. Energy 2020, 195, 703–724. [Google Scholar] [CrossRef]
- Feddaoui, O.; Toufouti, R.; Labed, D.; Meziane, S. Control of an Isolated Microgrid Including Renewable Energy Resources. Serb. J. Electr. Eng. 2020, 17, 297–312. [Google Scholar] [CrossRef]
- John Bhatti, H.; Danilovic, M. Making the World More Sustainable: Enabling Localized Energy Generation and Distribution on Decentralized Smart Grid Systems. World J. Eng. Technol. 2018, 6, 350–382. [Google Scholar] [CrossRef] [Green Version]
- Deng, Z.; Xiao, J.; Zhang, S.; Xie, Y.; Rong, Y.; Zhou, Y. Economic feasibility of large-scale hydro-solar hybrid power including long distance transmission. Glob. Energy Interconnect. 2019, 2, 290–299. [Google Scholar]
- Li, H.; Liu, P.; Guo, S.; Ming, B.; Cheng, L.; Yang, Z. Long-term complementary operation of a large-scale hydro-photovoltaic hybrid power plant using explicit stochastic optimization. Appl. Energy 2019, 238, 863–875. [Google Scholar] [CrossRef]
- Ausfelder, F.; Beilmann, C.; Bertau, M.; Bräuninger, S.; Heinzel, A.; Hoer, R.; Koch, W.; Mahlendorf, F.; Metzelthin, A.; Peuckert, M.; et al. Energy Storage as Part of a SecureEnergy Supply. ChemBioEng Rev. 2017, 4, 144–210. [Google Scholar] [CrossRef] [Green Version]
- Li, F.F.; Qiu, J. Multi-objective optimization for integrated hydro–photovoltaic power system. Appl. Energy 2016, 167, 377–384. [Google Scholar] [CrossRef]
- Lawan, S.M.; Abidin, W.A.W.Z. A Review of Hybrid Renewable Energy Systems Based on Wind and Solar Energy: Modeling, Design and Optimization; Wind Solar Hybrid Renewable Energy System: London, UK, 2020; 21p. [Google Scholar] [CrossRef] [Green Version]
- Burger, C.; Froggatt, A.; Mitchell, C.; Weinmann, J. Decentralised Energy: A Global Game Changer; Ubiquity Press: Berkeley, CA, USA, 2020. [Google Scholar]
- Mohseni, S.; Brent, A.C.; Burmester, D. Community Resilience-Oriented Optimal Micro-Grid Capacity Expansion Planning: The Case of Totarabank Eco-Village, New Zealand. Energies 2020, 13, 3970. [Google Scholar] [CrossRef]
- Matrenin, P.; Safaraliev, M.; Dmitriev, S.; Kokin, S.; Ghulomzoda, A.; Mitrofanov, S. Medium-term load forecasting in isolated power systems based on ensemble machine learning models. Energy Rep. 2022, 8, 612–618. [Google Scholar] [CrossRef]
- Kirgizov, A.K.; Dmitriev, S.A.; Safaraliev, M.K.; Pavlyuchenko, D.A.; Ghulomzoda, A.H.; Ahyoev, J.S. Expert system application for reactive power compensation in isolated electric power systems. Int. J. Electr. Comput. Eng. 2021, 11, 3682–3691. [Google Scholar] [CrossRef]
- Asanov, M.S.; Safaraliev, M.K.; Zhabudaev, T.Z.; Asanova, S.M.; Kokin, S.E.; Dmitriev, S.A.; Obozov, A.J.; Ghulomzoda, A.H. Algorithm for calculation and selection of micro hydropower plant taking into account hydro-logical parameters of small watercourses mountain rivers of Cen-tral Asia. Int. J. Hydrog. Energy 2021, 46, 37109–37119. [Google Scholar] [CrossRef]
- Jurasz, J.; Dabek, P.B.; Kazmierczak, B.; Kies, A.; Wdowikowski, M. Large scale complementary solar and wind energy sources coupled with pumped-storage hydroelectricity for Lower Silesia (Poland). Energy 2018, 161, 183–192. [Google Scholar] [CrossRef]
- Yang, Z.; Liu, P.; Cheng, L.; Wang, H.; Ming, B.; Gong, W. Deriving operating rules for a large-scale hydro-photovoltaic power system using implicit stochastic optimization. J. Clean. Prod. 2018, 195, 562–572. [Google Scholar] [CrossRef]
- Kougias, I.; Szabo, S.; Monforti-Ferrario, F.; Huld, T.; Bódis, K. A methodology for optimization of the complementarity between small-hydropower plants and solar PV systems. Renew. Energy 2016, 87, 1023–1030. [Google Scholar] [CrossRef]
- Parastegari, M.; Hooshmand, R.A.; Khodabakhshian, A.; Zare, A.H. Joint operation of wind farm, photovoltaic, pump-storage and energy storage devices in energy and reserve markets. Int. J. Electr. Power Energy Syst. 2015, 64, 275–284. [Google Scholar] [CrossRef]
- Jure, M.; Zvonimir, G. Feasibility of the green energy production by hybrid solar + hydro power system in Europe and similar climate areas. Renew. Sustain. Energy Rev. 2010, 14, 1580–1590. [Google Scholar] [CrossRef]
- Dinglin, L.; Yingjie, C.; Kun, Z.; Ming, Z. Economic evaluation of wind-powered pumped storage system. Syst. Eng. Procedia 2012, 4, 107–115. [Google Scholar] [CrossRef] [Green Version]
- Bekirov, E.A.; Strizhakov, K. Optimization of load distribution modes in a combined system with renewable energy sources. Motrol 2012, 1, 146–150. [Google Scholar]
- Ma, T.; Lashway, C.R.; Song, Y.; Mohammed, O. Optimal renewable energy farm and energy storage sizing method for future hybrid power system. In Proceedings of the 2014 17th International Conference on Electrical Machines and Systems (ICEMS), Hangzhou, China, 22–25 October 2014; pp. 2827–2832. [Google Scholar] [CrossRef]
- Shahirinia, A.H.; Tafreshi, S.M.M.; Gastaj, A.H.; Moghaddomjoo, A.R. Optimal sizing of hybrid power system using genetic algorithm. In Proceedings of the 2005 International Conference on Future Power Systems, Amsterdam, The Netherlands, 18 November 2005; pp. 1–6. [Google Scholar] [CrossRef]
- Gang, L.; Heqing, S.; Dragan, R. Power generation cost minimization of the grid-connected hybrid renewable energy system through optimal sizing using the modified seagull optimization technique. Energy Rep. 2020, 6, 3365–3376. [Google Scholar] [CrossRef]
- Ma, T.; Mohammed, O. Economic analysis of real-time large scale PEVs network power flow control algorithm with the consideration of V2G services. In Proceedings of the 2013 IEEE Industry Applications Society Annual Meeting, Lake Buena Vista, FL, USA, 6–11 October 2013; pp. 1–8. [Google Scholar] [CrossRef]
- Chen, S.X.; Gooi, H.B.; Wang, M.Q. Sizing of Energy Storage for Microgrids. IEEE Trans. Smart Grid 2012, 3, 142–151. [Google Scholar] [CrossRef]
- Xu, L.; Ruan, X.; Mao, C.; Zhang, B.; Luo, Y. An Improved Optimal Sizing Method for Wind-Solar-Battery Hybrid Power System. IEEE Trans. Sustain. Energy 2013, 4, 774–785. [Google Scholar] [CrossRef]
- Manusov, V.; Nazarov, M. Energy Consumption Conditions Optimization of the Autonomous System Based on Carbon-Free Energy. In Proceedings of the 2020 Ural Smart Energy Conference (USEC), Ekaterinburg, Russia, 13–15 November 2020; pp. 93–96. [Google Scholar] [CrossRef]
- Matrenin, P.; Safaraliev, M.; Dmitriev, S.; Kokin, S.; Eshchanov, B.; Rusina, A. Adaptive ensemble models for medium-term forecasting of water inflow when planning electricity generation under climate change. Energy Rep. 2022, 8, 439–447. [Google Scholar] [CrossRef]
- Ghulomzoda, A.; Gulakhmadov, A.; Fishov, A.; Safaraliev, M.; Chen, X.; Rasulzoda, K.; Gulyamov, K.; Ahyoev, J. Recloser-Based Decentralized Control of the Grid with Distributed Generation in the Lahsh District of the Rasht Grid in Tajikistan, Central Asia. Energies 2020, 13, 3673. [Google Scholar] [CrossRef]
- Safaraliev, M.K.; Odinaev, I.N.; Ahyoev, J.S.; Rasulzoda, K.N.; Otashbekov, R.A. Energy Potential Estimation of the Region’s Solar Radiation Using a Solar Tracker. Appl. Sol. Energy 2020, 56, 270–275. [Google Scholar] [CrossRef]
- Shakirov, V.A.; Artemyev, A.Y. The choice of a site for the placement of a wind power plant using computer modeling of terrain and wind flow. Bull. Irkutsk State Tech. Univ. 2017, 21, 133–143. [Google Scholar] [CrossRef]








| Substation No. | HPP Name | Installed Capacity, kW | Number of Hydraulic Units | Design Pressure, m | Water Flow through the Unit, m3/s |
|---|---|---|---|---|---|
| 1 | HPP Pamir-1 | 28,000 | 4 | 79.6 | 10.1 |
| 2 | HPP Khorog | 9000 | 5 | 59 | 3.55 |
| 3 | HPP Namangut | 2500 | 2 | 36 | 3.5 |
| 4 | HPP Vanch | 1200 | 2 | 21.5 | 3.5 |
| 5 | HPP Ak-Su | 640 | 2 | 9 | 5 |
| 6 | HPP Shugnan | 832 | 2 | 10 | 5.5 |
| 7 | HPP Savnob | 80 | 1 | 72 | 0.1 |
| 8 | HPP Siponj | 160 | 2 | 130 | 0.31 |
| 9 | HPP Andarbek | 300 | 1 | 23 | 1.8 |
| 10 | HPP Techarv | 360 | 1 | 110 | 0.59 |
| 11 | HPP Kalai-Humb | 208 | 2 | 10.8 | 1.55 |
| Time, hours | PHPP, kW | PWPP, kW | PPV, kW |
|---|---|---|---|
| 1 | 0 | 1000 | 0 |
| 2 | 0 | 1000 | 0 |
| 3 | 0 | 1000 | 0 |
| 4 | 0 | 722 | 0 |
| 5 | 0 | 1000 | 0 |
| 6 | 0 | 278 | 0 |
| 7 | 0 | 0 | 0 |
| 8 | 0 | 0 | 0 |
| 9 | 0 | 0 | 0 |
| … | … | … | … |
| 24 | 0 | 0 | 0 |
| Time, h Power, kW | 1 | 2 | 3 | 4 | 5 | 6 | 7 | 8 | 9 | 10 | 11 | 12 |
|---|---|---|---|---|---|---|---|---|---|---|---|---|
| WHPP | 0 | 0 | 0 | 0 | 0 | 0 | 0 | 0 | 0 | 0 | 0 | 0 |
| WWPP | 861 | 340 | 30 | 0 | 463 | 1939 | 3058 | 2140 | 1364 | 622 | 34 | 0 |
| WPV | 0 | 0 | 0 | 0 | 0 | 0 | 0 | 81 | 969 | 1949 | 2688 | 2749 |
| Time, h Power, kW | 13 | 14 | 15 | 16 | 17 | 18 | 19 | 20 | 21 | 22 | 23 | 24 |
| WHPP | 0 | 0 | 0 | 0 | 0 | 0 | 0 | 0 | 0 | 0 | 0 | 0 |
| WWPP | 0 | 0 | 0 | 0 | 0 | 0 | 0 | 0 | 0 | 0 | 0 | 0 |
| WPV | 2310 | 2088 | 1572 | 833 | 0 | 0 | 0 | 0 | 0 | 0 | 0 | 0 |
Publisher’s Note: MDPI stays neutral with regard to jurisdictional claims in published maps and institutional affiliations. |
© 2022 by the authors. Licensee MDPI, Basel, Switzerland. This article is an open access article distributed under the terms and conditions of the Creative Commons Attribution (CC BY) license (https://creativecommons.org/licenses/by/4.0/).
Share and Cite
Manusov, V.; Beryozkina, S.; Nazarov, M.; Safaraliev, M.; Zicmane, I.; Matrenin, P.; Ghulomzoda, A. Optimal Management of Energy Consumption in an Autonomous Power System Considering Alternative Energy Sources. Mathematics 2022, 10, 525. https://doi.org/10.3390/math10030525
Manusov V, Beryozkina S, Nazarov M, Safaraliev M, Zicmane I, Matrenin P, Ghulomzoda A. Optimal Management of Energy Consumption in an Autonomous Power System Considering Alternative Energy Sources. Mathematics. 2022; 10(3):525. https://doi.org/10.3390/math10030525
Chicago/Turabian StyleManusov, Vadim, Svetlana Beryozkina, Muso Nazarov, Murodbek Safaraliev, Inga Zicmane, Pavel Matrenin, and Anvari Ghulomzoda. 2022. "Optimal Management of Energy Consumption in an Autonomous Power System Considering Alternative Energy Sources" Mathematics 10, no. 3: 525. https://doi.org/10.3390/math10030525
APA StyleManusov, V., Beryozkina, S., Nazarov, M., Safaraliev, M., Zicmane, I., Matrenin, P., & Ghulomzoda, A. (2022). Optimal Management of Energy Consumption in an Autonomous Power System Considering Alternative Energy Sources. Mathematics, 10(3), 525. https://doi.org/10.3390/math10030525

