Abstract
This paper presents a conceptual model for creating digital educational games that aim to reduce mathematics anxiety (MA) and promote positive emotional engagement in mathematics education. No empirical data were collected or analyzed; the proposed model is based on a synthesis of theory and empirical findings from prior studies. Drawing on Control-Value Theory and recent meta-analyses and systematic reviews, the model identifies key psychological mechanisms underlying MA and proposes game features that address both cognitive and emotional domains. Adaptive difficulty and feedback, safe error handling, narrative, collaborative play, emotional regulation tools, mastery-oriented low-stakes practice, and non-competitive progress tracking are all discussed in terms of their theoretical foundation and empirical support. The paper explains how these features can improve learners’ perceived control and value, reducing anxiety while increasing motivation, self-efficacy, and engagement. The proposed model combines game design principles with evidence-based intervention strategies to provide guidance for the future development and evaluation of anxiety-reducing digital math games. This framework is intended to help researchers and practitioners create digital games that effectively support students with high math anxiety and improve mathematics education outcomes.
1. Introduction
Digital games have increasingly been used in education over the past few decades; namely Digital Game-Based Learning (DGBL) emerged as an approach that integrates digital games into educational curricula as learning tools (Plass et al., 2015). A growing body of research indicates that DGBL can enhance motivation, improve learning outcomes, and support personalized learning experiences that are often difficult to achieve through traditional instruction (Gui et al., 2023). One area in which digital games hold particular promise is in alleviating mathematics anxiety (MA), one of the most prevalent negative academic emotions. MA is characterized by feelings of tension, fear, or discomfort that interfere with solving mathematical problems and may lead to the avoidance of mathematical activities (Ashcraft & Krause, 2007). MA comprises emotional, cognitive, and motivational components, thus it cannot be effectively alleviated through simple content repetition or traditional frontal instruction (Carey et al., 2016). Enhancing learners’ sense of competence and control is important for mitigating anxiety and fostering engagement. Addressing MA effectively requires integrated approaches that simultaneously provide cognitive support, foster emotional regulation, and promote positive attitudes toward math (Liu et al., 2025). In this context, digital games offer a unique opportunity to create learning environments that are safe, adaptive, and engaging. However, their effectiveness in reducing MA has been inconsistent (Dondio et al., 2023). Many existing digital games were not specifically designed for students experiencing high levels of MA and often lack a robust psychological foundation, which may explain the mixed results reported in the literature.
In light of the above-identified gap, this paper proposes a conceptual model intended to inform the future development of digital games designed to reduce MA. Rather than presenting new empirical data, the paper synthesizes relevant theoretical perspectives and existing empirical evidence. Building on Control–Value Theory (CVT; Pekrun, 2024) and recent meta-analyses of interventions targeting MA, we identify key game design features that target the psychological mechanisms underlying the development and persistence of MA. The resulting model should serve as a framework for future research, game development, and practical implementation.
2. Digital Games as Pedagogical Approach
2.1. Digital Games in Mathematics Education
Digital games are interactive systems that integrate multiple elements, such as interfaces, characters, objects, and narratives, into environments that invite active player engagement (Salen & Zimmerman, 2005). These elements are connected through rules and relationships, creating immersive experiences that encourage exploration and interaction. Each player interprets and engages with this structure in a unique way, what results in individualized gameplay experiences. Within this context, DGBL has emerged as a pedagogical approach that embeds educational objectives and content within digital games (Prensky, 2001; Hussein et al., 2022). Well-designed games address diverse learner needs by providing adaptive challenges, opportunities for safe failure, and personalized feedback, which collectively support mastery, motivation, and self-efficacy (Plass et al., 2015; Plass & Pawar, 2020).
In mathematics education, DGBL can significantly enhance learning outcomes when digital games are aligned with curricular objectives and implemented in a student-centered manner (Pan et al., 2022). Across educational levels, digital math games have been shown to improve both procedural fluency and conceptual understanding while fostering learner engagement and motivation. Moreover, they can help counter perceptions of mathematics as abstract, difficult, or disconnected from real life (Hussein et al., 2022; Fadda et al., 2022; Gao et al., 2020; Gui et al., 2023; L. H. Wang et al., 2022). Importantly, several studies emphasize that the motivational and affective benefits of digital games are mediated by enhanced self-efficacy (e.g., Fadda et al., 2022; Hussein et al., 2022; Nadeem et al., 2023). Games provide mastery experiences through progressive challenges, immediate feedback, and opportunities for repeated success, thereby strengthening learners’ sense of competence and control. These aspects can be particularly beneficial for individuals with high MA, who often underestimate their abilities and avoid math-related challenges (Rozgonjuk et al., 2020). Strengthening self-efficacy through game-based learning can serve a dual purpose: improving performance and reducing anxiety.
Learners’ experiences with DGBL depend on cultural and curricular contexts, prior familiarity with digital tools, and perceptions of games in mathematics education. Game design features also interact with learner characteristics: collaborative formats enhance enjoyment and peer support, whereas competitive structures may motivate some students but discourage others (Hidayat et al., 2024; Hussein et al., 2022). Poor usability, superficial content integration, or excessive technical demands can limit effectiveness (Hui & Mahmud, 2023). Enjoyment alone does not ensure learning; game mechanics must align with educational objectives and cognitive processes (Habgood & Ainsworth, 2011; Ilić et al., 2024; Ku et al., 2014). The following section examines the key design features of digital games that support learning mathematics.
2.2. Effective Game Design Features and Mechanisms for Math Games
Compared with other STEM disciplines, mathematics shows larger effect sizes in game-based learning interventions, which indicates the importance of well-designed mathematical game features (L. H. Wang et al., 2022). Recent systematic reviews and meta-analyses have identified several key characteristics of effective digital games (Hussein et al., 2022; Pan et al., 2022; Gao et al., 2020; L. H. Wang et al., 2022; Gui et al., 2023). The integration of mathematical content into core game mechanics (where mathematical concepts and operations are inseparable from gameplay) has proven particularly effective in promoting engagement and deep learning (Gao et al., 2020; Gui et al., 2023; Pan et al., 2022). In contrast, extrinsic integration, where mathematical tasks appear as external quizzes or progress checkpoints, tends to yield weaker outcomes (Gao et al., 2020; Hussein et al., 2022). Immediate feedback and adaptive support help learners correct errors promptly and boost self-efficacy in mathematics (Pan et al., 2022; Gui et al., 2023; Gao et al., 2020). Progressive scaffolding, which involves tasks of gradually increasing complexity within a learner’s zone of proximal development, promotes higher-order thinking, reflection, and confidence (Gao et al., 2020; Gui et al., 2023; Hussein et al., 2022).
Multiple representations, like images, graphs, simulations, and narratives, facilitate understanding of abstract concepts and connect mathematical reasoning with concrete experiences (Pan et al., 2022; Gui et al., 2023; Gao et al., 2020). Motivational features such as clear goals, collaborative or competitive modes, and diverse progression paths increase engagement and inclusivity, and enhance overall learning effectiveness (Hussein et al., 2022; L. H. Wang et al., 2022; Gui et al., 2023). The inclusion of pedagogical agents that provide guidance and reflection prompts fosters metacognition and knowledge consolidation (Pan et al., 2022; Gui et al., 2023). Likewise, collaborative options that allow flexible transition between individual and group learning have been found to improve attitudes toward mathematics and promote social interaction, especially among less motivated students (Hussein et al., 2022; Gui et al., 2023; Gao et al., 2020).
However, the effectiveness of these features depends on contextual factors such as game type, platform, intervention duration, and educational level (L. H. Wang et al., 2022). Given that digital games positively influence cognitive, motivational, and behavioral aspects of learning mathematics, their potential for alleviating MA will be explored in the following section.
3. Anxiety as Obstacle for Learning Mathematics
3.1. Definition of MA and Its Impact on Learning
MA refers to a persistent negative emotional reaction that interferes with learning, reasoning, and performance in mathematical contexts. MA can affect learners across all ability levels and ages, influencing both academic success and long-term educational and career choices (Beilock & Maloney, 2015; Devine et al., 2018), particularly in STEM fields. Initially viewed as a stable personality trait similar to test anxiety, MA is now understood as a multidimensional phenomenon shaped by the dynamic interaction of cognitive, emotional, social, and biological factors. A psychological factor closely related to MA is math self-efficacy (Huhtasalo et al., 2025): the belief in one’s ability to successfully perform mathematical tasks. Low self-efficacy tends to heighten anxiety, reduce persistence, and undermine intrinsic motivation (Rozgonjuk et al., 2020; Khasawneh et al., 2021). Importantly, this interaction is reciprocal in nature: anxiety impairs attention and working memory, while repeated failure and avoidance further intensify anxiety, creating a self-reinforcing cycle of avoidance, reduced confidence, and underachievement (Carey et al., 2016; Ramirez et al., 2018).
At the cognitive level, anxiety disrupts mathematical thinking by consuming limited working memory resources, which reduces focus, efficiency, and accuracy (Beilock & Maloney, 2015). Studies indicate that anxious learners make nearly twice as many errors on complex tasks, not because of lower ability but due to worry and intrusive thoughts that compete for cognitive resources. Over time, this interference and the tendency to avoid mathematics strengthen each other, creating persistent anxiety (Ramirez et al., 2018).
MA is also shaped by social, biological, and cultural variables. Females consistently report higher anxiety than males despite similar achievement levels, a pattern observed from primary school through adulthood (Mammarella et al., 2023). Several factors contribute to this difference, including greater general anxiety proneness, lower self-assessed competence, parental and cultural influences, and stereotype threat—the situational pressure that can impair performance when negative gender stereotypes are made salient (Beilock et al., 2007). Parental attitudes can also transmit anxiety, while cultural beliefs portraying mathematics as difficult or talent-based reinforce avoidance and low self-efficacy (Batchelor et al., 2017; Beilock & Maloney, 2015). Neurobiological studies suggest that MA reflects both genetic vulnerability (Z. Wang et al., 2014) and altered functioning of brain systems that integrate emotional and cognitive processing (Lyons & Beilock, 2012; Young et al., 2012).
Given the substantial impact that MA can have on individuals, a range of assessment instruments has been developed to identify and measure this construct. MA is most commonly assessed using validated self-report measures, such as the Mathematics Anxiety Rating Scale (MARS) (Suinn & Winston, 2003) and the Abbreviated Math Anxiety Scale (AMAS) (Hopko et al., 2003). These instruments capture learners’ emotional responses to mathematical tasks and are widely used in educational research.
Taken together, the above considerations indicate that MA is a multifaceted phenomenon shaped by interconnected psychological mechanisms. Recognizing this complexity is essential for the development of effective interventions, including DGBL approaches. Such interventions aim to reduce perceived threat, enhance self-efficacy, and promote positive emotional engagement with mathematics.
3.2. Literature Review on Interventions to Reduce MA
A wide range of interventions have been developed to reduce MA, including cognitive strategies, emotional regulation techniques, motivational programs, and digital tools. This diversity reflects both theoretical differences and practical considerations. In a systematic review of MA interventions, Balt et al. (2022) distinguished between mathematics interventions (MI) and cognitive behavioral interventions (CBI). MI aim to increase exposure to mathematical content and provide structured practice, working on the assumption that repeated success can break the cycle in which anxiety undermines performance, leading to further avoidance and failure. Conversely, CBIs concentrate not on mathematical content but on the cognitive and emotional processes that hinder learning. They directly target maladaptive thoughts, emotions, and behaviors; they help students regulate anxiety by reshaping their psychological responses to mathematical tasks. Although CBI do not necessarily involve explicit math instruction, they are often implemented within math-related contexts, such as expressive writing about mathematical experiences or learning coping strategies to apply during problem solving. Within this framework, collaborative learning and adaptive digital interventions are particularly emphasized, as they personalize challenge levels and enhance the learner’s sense of control—both of which are important for reducing frustration and disengagement.
Sammallahti et al.’s (2023) classification of MA interventions used a different angle, focusing on the psychological processes each intervention targets. Their meta-analysis, based on 50 studies involving over 9000 participants, groups interventions into three categories: motivational (designed to enhance interest and engagement), emotional (aimed at regulating anxiety through techniques such as reappraisal, therapy, or relaxation), and cognitive support (focused on strengthening learning strategies, working memory, and number sense). Across these categories, the meta-analysis reported moderate effects in reducing MA (g = −0.467) and improving performance (g = 0.502). Overall, emotional and cognitive interventions worked the best. Importantly, longer-duration interventions and those delivered to students over the age of twelve produced stronger effects, indicating the need for sustained and developmentally appropriate implementation.
Liu et al. (2025) propose a refined classification of MA interventions that takes into account both their content and mode of delivery. In terms of content, they distinguish among math skills–oriented interventions, MA-focused interventions, and combined approaches. The strongest effects on anxiety reduction were observed for combined interventions (g = −1.09), which integrate mathematical skill development with anxiety-regulation techniques. Within the MA-focused category, perceptual strategies—such as cognitive reappraisal and expressive writing—produced more durable outcomes than physiological strategies like relaxation. The authors also examine those who deliver these interventions and find a clear pattern of specialization. Psychologist-led interventions most often fall within the MA-focused category, employing cognitive-behavioral and therapeutic techniques such as reappraisal, relaxation training, and counselling that are most effective in reducing MA. Teacher-led interventions, typically centered on mathematical skills and classroom-based practice, proved more effective in improving mathematical performance. Researcher-led interventions often combined elements of both approaches but were generally short-term and yielded moderate, less enduring effects. These findings show that an intervention’s effectiveness depends on its content and the deliverer’s expertise and role.
Within the domain of game-based interventions, Dondio et al. (2023) conducted the meta-analysis examining whether games can reduce MA. They found an overall small and non-significant reduction (g = −0.32) across both digital and non-digital games, with digital games alone showing a negligible effect (g = −0.13). The strongest moderators of effectiveness were collaboration and intervention duration: non-digital, collaborative games and longer interventions produced greater reductions in MA. However, the authors noted that most of the included games were not specifically designed for students with high MA. Many were quiz-like or curriculum-aligned learning games lacking a psychological framework for addressing anxiety, which likely limited their impact. The study emphasized the need to design and evaluate games explicitly tailored to the psychological mechanisms underlying MA, rather than relying on general educational formats.
4. Control and Value Appraisals in MA
4.1. Overview of CVT
MA can be meaningfully understood within broader motivational and emotional frameworks. Among these, CVT (Pekrun, 2024) offers the most comprehensive lens for this paper, as it explains both the antecedents and reciprocal effects of emotions in learning and has been widely applied to math education (e.g., Broda et al., 2023; Putwain & Wood, 2023). CVT posits that achievement emotions arise from two key appraisals: perceived control over learning activities and outcomes (e.g., competence, expectations of success) and perceived value of those activities or outcomes (e.g., interest, importance, relevance). These appraisals interact: High control and high value generate positive emotions like enjoyment, while low control over high-value tasks leads to negative emotions such as anxiety or hopelessness. A lack of value, regardless of control, typically results in boredom.
Beyond this basic framework, CVT also explains how emotions affect learning outcomes. Positive activating emotions (e.g., enjoyment, hope) enhance motivation, cognitive resources, and self-regulation, supporting achievement. In contrast, negative activating emotions like anxiety can impair cognitive performance but may, in some cases, stimulate effort through extrinsic motivation. Crucially, persistent low-control negative emotions, such as anxiety and hopelessness, have detrimental effects on both academic success and psychological well-being (Pekrun & Loderer, 2020).
A unique contribution of CVT is its explanation of emotion regulation within learning environments. Reciprocal causality links emotions, appraisals, and outcomes, allowing for multiple levels of regulation. The theory identifies five regulatory strategies: 1. Emotion-oriented regulation involves managing the intensity or expression of emotional states directly, such as through calming techniques. 2. Situation-oriented regulation focuses on modifying the learning environment to elicit more adaptive emotions. 3. Appraisal-oriented regulation aims to reframe learners’ interpretations of the task, enhancing perceived control or value. 4. Attention-oriented regulation involves directing focus away from emotionally threatening stimuli and toward constructive aspects of the task. 5. Competence-oriented regulation aims to strengthen learners’ skills and knowledge in order to increase their confidence and perceived control.
Empirical research supports CVT’s relevance to understanding mechanisms of emotion regulation within learning math environments. For instance, Peixoto et al. (2017) found that negative outcome emotions like hopelessness and anger predicted lower math achievement. Forsblom et al. (2022) showed that perceived control and value predicted enjoyment and achievement, while Broda et al. (2023) identified student profiles shaped by anxiety, self-concept, and interest, aligning closely with CVT’s assumptions. Together, these findings support CVT as a theoretical foundation for designing digital games that enhance students’ sense of control and task value, aiming to reduce MA and foster positive academic emotions.
4.2. MA Interventions and Relation to CVT
Evidence from systematic reviews and meta-analyses (presented in this and previous sections) shows that the most effective interventions for reducing MA are those that target both cognitive mechanisms, by strengthening competence, and emotional mechanisms, by helping learners regulate anxiety and reinterpret mathematical tasks. This dual focus corresponds closely with CVT, which explains academic emotions as emerging from two key appraisals: perceived control (e.g., competence, self-efficacy) and perceived value (e.g., relevance, interest) of the learning activity. Meta-analyses further highlight several design principles that underpin successful MA interventions:
- (a)
- Integration of cognitive support and emotional regulation. Effective interventions simultaneously strengthen perceived control (through competence-building and cognitive support) and foster adaptive value appraisals (through emotional regulation and reappraisal). This principle is reflected in Liu et al. (2025), who showed that combined approaches, integrating mathematical skill development with anxiety-regulation strategies, produced the largest reductions in MA. Sammallahti et al. (2023) confirmed the overall effectiveness of cognitive and emotional interventions, highlighting the importance of addressing both domains simultaneously.
- (b)
- Sufficient duration and repeated practice. Sustained and iterative implementation enhances students’ perceptions of mastery and predictability, thereby strengthening control appraisals. Sammallahti et al. (2023) and Dondio et al. (2023) both found that longer interventions led to better results.
- (c)
- Collaborative elements that offer social support and observational learning opportunities. As Balt et al. (2022) emphasize, collaborative learning environments provide social modelling and emotional support that enhance both control (through shared problem solving) and value (through increased engagement and relatedness). Dondio et al. (2023) similarly noted that non-digital games with collaborative elements were more effective in reducing anxiety than individual ones.
- (d)
- Adaptive, psychologically safe environments that minimize fear of errors. Across reviews, successful interventions personalize difficulties and create low-threat learning contexts, allowing learners to experience success at an appropriate challenge level. Such adaptive environments directly enhance control appraisals and maintain task value by reducing the emotional costs of engagement. Balt et al. (2022) highlighted the importance of adaptive digital tools for providing individualized challenge levels, while Dondio et al. (2023) noted that many existing educational games underperformed precisely because they lacked such psychological grounding.
These findings show the alignment of empirically supported intervention features with the CVT, suggesting that mathematical anxiety can be effectively mitigated when learners perceive both competence (control) and meaning (value) in their mathematical endeavors.
5. Proposed Model of Game Features
5.1. Game Features for Alleviating MA
The following sections present the components of a conceptual model for digital game design aimed at reducing MA. Each feature is derived from evidence synthesized across recent meta-analyses and systematic reviews. While some features are supported by strong empirical findings for MA reduction, others are based on indirect evidence. Table 1 summarizes each feature, its theoretical alignment, and the type of supporting evidence. Future research is needed to test the proposed mechanisms and their specific impact on MA.
Table 1.
Game features for alleviating MA.
5.1.1. Adaptive Difficulty and Feedback
This feature directly connects to the control component of the CVT, according to which students’ perceived competence and influence over the outcome of an activity strongly determine their emotional response (Pekrun, 2024). In adaptive digital math games, adaptive systems dynamically adjust task complexity to remain attainable yet stimulating, helping learners experience mastery and reinforcing their belief that effort leads to successful action. Feedback that is informative and encouraging strengthens these perceptions by emphasizing progress and strategy rather than errors or failures.
Meta-analytical findings further confirm that adaptive difficulty combined with responsive feedback promotes perceived control and self-efficacy, particularly among students with higher initial anxiety or weaker mathematical foundations (Liu et al., 2025). Adaptivity is also linked to higher engagement and self-efficacy in digital games (Demedts et al., 2024; Dondio et al., 2023). Adaptive digital games can maintain an optimal balance between challenge and skill, helping to keep students in a state of “flow.” This is believed to foster higher engagement, as tasks remain neither too easy (which could result in boredom) nor too difficult (which could cause frustration) (Vanbecelaere et al., 2023).
Adaptive difficulty and feedback progressively build confidence in mathematical skills through success experiences. In the context of game design, feedback should be both corrective, addressing misconceptions in a constructive manner, and affirming, recognizing learners’ progress and efforts.
Although most empirical findings focus on engagement, motivation, and self-efficacy rather than direct reductions in MA (e.g., Dondio et al., 2023; Liu et al., 2025), these outcomes are closely linked to the appraisal and regulation mechanisms outlined in CVT. Digital games with adaptive difficulty and feedback features are therefore expected to reduce MA indirectly by enhancing students’ competence-oriented, attention-oriented, and appraisal-oriented regulation strategies. We propose that adaptive game mechanics, by strengthening perceived control and mastery, may serve as protective factors against anxiety development, particularly in learners with low math confidence. Further research is needed to examine this pathway directly.
5.1.2. Safe Environment for Errors
Learners’ perception of control is strengthened when instructional environments separate errors from stress and negative evaluation (Pekrun, 2024). When mistakes are framed as routine and instructive rather than as threats to self-worth, learners are more willing to experiment and persist in problem-solving. By fostering an “error-tolerant” culture, digital games enable students to interpret mistakes as essential to competence development and self-regulation rather than as indicators of inability. Empirical evidence demonstrates that games structured to normalize errors and encourage recovery are associated with lower affective threat, reduced stress responses, and higher learning persistence, whereas error-penalizing designs amplify cognitive and emotional pressure (Dondio et al., 2023). Although most of studies in review by Dondio et al. focus on emotional experiences, engagement, and stress rather than directly measuring MA, the reported reductions in affective threat are closely related to known antecedents of MA.
These findings align with broader studies on recovery-orientated gameplay, where mechanisms supporting relaxation and control contribute to reduced stress and facilitate constructive emotional regulation (Heinze et al., 2024), supporting emotion and situation-oriented regulation. Thus, game design should cultivate a psychologically safe error climate by explicitly avoiding punitive consequences (e.g., loss of points/lives, public rank drops) to minimize fear of failure, which is one of the main drivers of MA. Instead, errors prompt constructive feedback, opportunities for retries, and the exploration of alternative strategies, effectively reducing the emotional cost of failure and supporting appraisal, attention and competence-oriented regulation. From a CVT perspective, such design features are expected to support appraisal-, attention-, and competence-oriented regulation by strengthening learners’ perceived control and reducing threat appraisals.
5.1.3. Immersive Narrative and Meaningful Context
Meaningful narratives primarily enhance the value component of achievement emotions by increasing task relevance, interest, and psychological significance (Pekrun, 2024). When learners experience mathematics as personally meaningful, they are more likely to attribute effort to internal motivation and to sustain engagement even when challenges arise. A sense of purpose and personal relevance helps students develop intrinsic (as well as extrinsic) motivation, thereby reducing negative emotions and resistance toward math (Pekrun, 2024). Similarly, reframing mathematical activity in engaging, personally relevant contexts (through narrative, mission, or applied scenarios) increases motivation and positive academic emotions (Balt et al., 2022; Sammallahti et al., 2023). Integrating mathematics into engaging stories and contexts exponentially increases the perceived value of the task, which is a necessary condition for students to experience it as meaningful and relevant. Dondio et al. (2023) recommend meaningful narrative integration as a facilitator of engagement for anxious students. This perspective resonates with existing findings showing that role-playing and storytelling reduce performance pressure and increase intrinsic motivation (Stec et al., 2025).
Empirical support for this feature can be considered moderate. Although few studies isolate immersive narrative as a standalone intervention, multiple sources report that narrative framing and meaningful contexts are associated with increased engagement, intrinsic motivation, and reduced performance pressure, particularly among learners with high MA (Balt et al., 2022; Dondio et al., 2023; Sammallahti et al., 2023). These outcomes are consistent with known antecedents of positive value appraisals within the CVT framework.
Through its ability to increase perceived value and foster self-relevance, immersive narrative design thus functions as a value-oriented mechanism that complements control-based features such as adaptive feedback, enhancing students’ emotional and situational-oriented regulation strategies. We hypothesize that by improving subjective task value and emotional relevance, narrative-based designs may indirectly reduce MA, especially for learners who typically perceive mathematics as threatening or meaningless. Future studies should empirically test this connection.
5.1.4. Collaboration
Collaboration and social support primarily enhance the “value” component but also the “control” component (Pekrun, 2024). Social support and a sense of belonging enhance the subjective significance of the task by associating mathematical learning with affirmative social experiences, thereby cultivating students’ intrinsic motivation and enjoyment. At the same time, strategy modelling and knowledge sharing strengthen perceived control, as students have the opportunity to observe how successful peers overcome difficulties (peer modelling), which in turn reinforces their self-efficacy beliefs. Social elements also provide space for the development of emotional regulation through communication and mutual support. Collaborative digital and non-digital game formats have been shown to improve emotional engagement and, in some cases, reduce frustration or MA, especially when compared to single-player or competitive conditions (Dondio et al., 2023; Balt et al., 2022). While direct causal studies isolating collaboration as a sole factor in reducing MA are limited, reviews include collaborative and peer-supported structures as components of effective anxiety-reducing interventions (Dondio et al., 2023; Balt et al., 2022; Sammallahti et al., 2023). These findings are reinforced by evidence that peer-based interaction supported by low-barrier digital tools can enhance engagement and reduce anxiety, thereby supporting learners’ cognitive and social needs (M.-F. Chen et al., 2023).
Within math learning games, collaborative design thus functions as an integrated control–value mechanism: it combines social meaning with achievable joint goals to build motivation, resilience, and enjoyment in mathematical learning. We propose that such features support emotional, competence-, and situation-oriented regulation by promoting shared efficacy and emotional safety. Further empirical work is needed to isolate the specific contribution of collaboration to reductions in MA within digital game environments.
5.1.5. Emotional Regulation and Reflection
Emotional regulation practices impact both perceived control and value appraisals by empowering students to interpret their emotional experiences as malleable and relevant to personal growth (Pekrun, 2024). Regular opportunities for reflection and emotional support are associated with increased agency over one’s affective responses and greater perceived importance of effort and persistence. These processes contribute to the development of a mastery-oriented mindset and reduce the avoidance or fear often linked to MA. Emotional regulation tools can include mood check-ins, self-reflection prompts, optional breathing exercises, or supportive messages after failures. These components help players recognize their emotional state, normalize anxiety, and receive evidence-based strategies to manage stress (e.g., cognitive reappraisal or mindfulness mini-breaks) supporting directly students’ emotional and situation-oriented regulation. Digital games may provide a journal or expressive writing feature to track feelings and progress. Empirical evidence from recent meta-analyses shows that interventions incorporating cognitive reappraisal, mindfulness, and expressive writing lead to significant reductions in MA among learners (Liu et al., 2025; Sammallahti et al., 2023).
Recent findings further demonstrate that integrating reflection and stress-management tools into gameplay yields improvements in engagement, achievement, and emotional resilience comparable to those found in mindfulness interventions (Desai et al., 2021). Therefore, this feature represents one of the most empirically grounded components of the conceptual model, and its inclusion is supported by both theoretical rationale and direct evidence for anxiety reduction. Future research could explore how digital games might best deliver reappraisal and emotion-regulation scaffolds in an interactive format.
5.1.6. Non-Competitive/Non-Comparative
Removing competitive, comparative pressure supports a mastery orientation and fosters greater perceptions of autonomy and competence (Pekrun, 2024). Learners who focus on self-improvement instead of beating others feel more in control, which makes them feel better about their achievements and less anxious about being judged or threatened by others (Broda et al., 2023). Meta-analyses show that non-comparative, mastery-based is associated with lower anxiety and better persistence among math-anxious learners (Liu et al., 2025; Sammallahti et al., 2023). For instance, Almo et al. (2024) showed that competitive leaderboards can diminish enjoyment among high-anxiety students, whereas alternative progress trackers such as stamps, stickers, or passports provide more supportive reinforcement (Rocha & Dondio, 2021). Game design for such a mathematical game should provide learners with multiple opportunities to consolidate skills, enhancing control-oriented regulation strategies. It should also allow iterative engagement with mathematical content where progress is measured over time, not as one-off outcomes.
Game design which aims to eliminate direct competition elements should avoid public leaderboards, high-stakes rankings, or peer-to-peer score comparisons. Instead, it could provide learners with opportunities to track their improvement over time, earn badges or virtual rewards for personal milestones, and receive recognition for effort, persistence, or skill development, independent of how others perform. Although studies rarely isolate competition removal as a standalone factor, non-competitive features frequently appear in effective interventions targeting MA. These designs are theoretically aligned with CVT by reducing threat appraisals and enhancing students’ perceived control and emotional safety. We propose that non-comparative, mastery-based game structures may support competence-, appraisal-, and emotion-oriented regulation, and thus represent a promising direction for future experimental testing in digital learning environments.
5.2. Conceptual Model to Guide the Design of Digital Games Intended to Alleviate MA
The proposed features, grounded in theoretical and empirical results, also align with established design principles for effective digital math games (Table 2). For instance, adaptive difficulty and feedback correspond directly to adaptive support, immediate feedback, and progressive scaffolding, which have been shown to enhance cognitive engagement and self-efficacy. Similarly, immersive narratives and meaningful contexts map onto intrinsic integration and multimodal visualization, which increase the perceived value and relevance of mathematical tasks. Collaborative play aligns with motivational and social features that support both engagement and anxiety reduction, while emotional regulation elements reflect the role of pedagogical agents and reflective scaffolding in promoting metacognition. Mastery-oriented, non-competitive structures reflect design mechanisms that emphasize progress and intrinsic motivation over social comparison.
Table 2.
Link between game features for alleviating MA and effective game design principles.
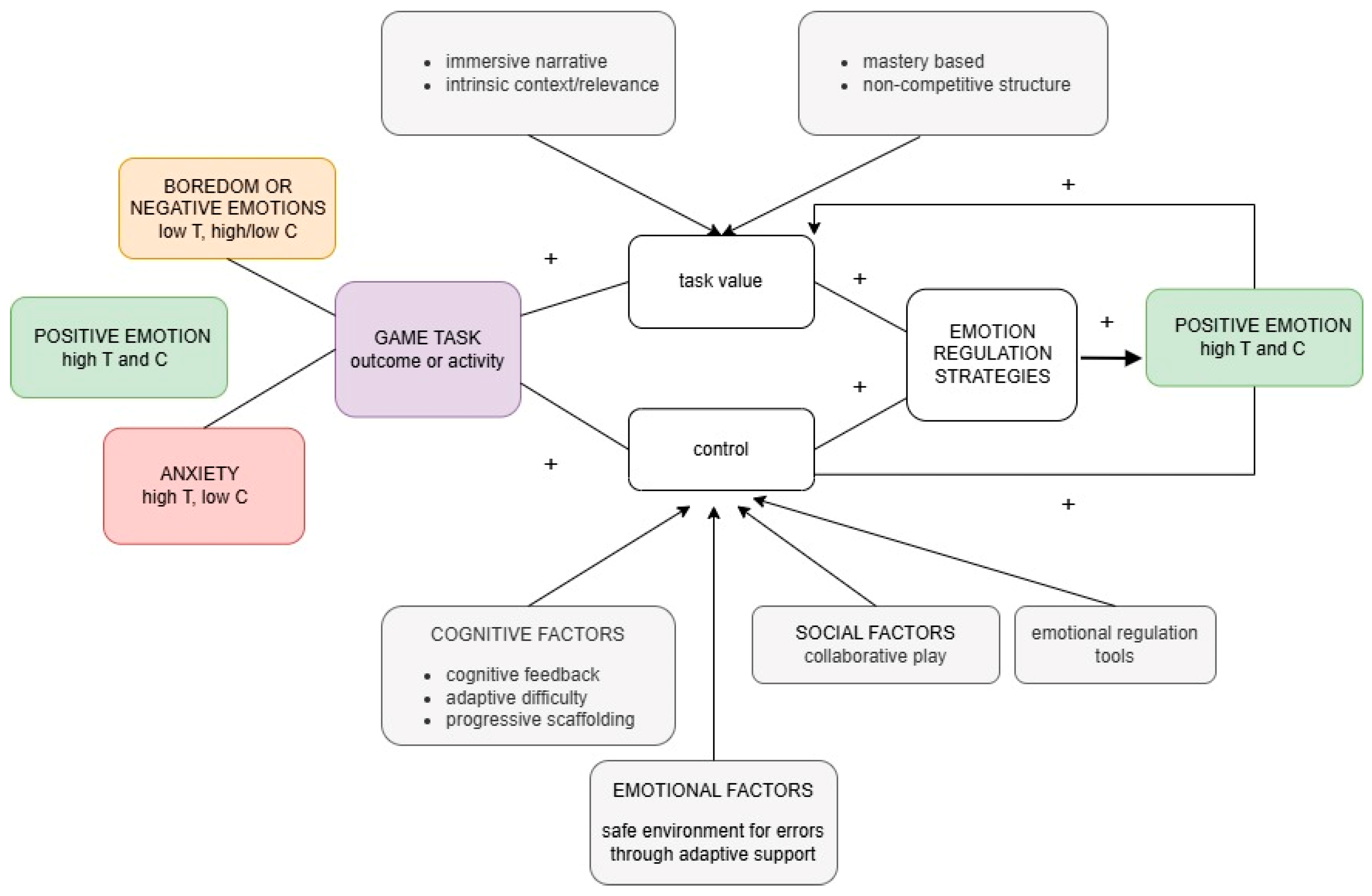
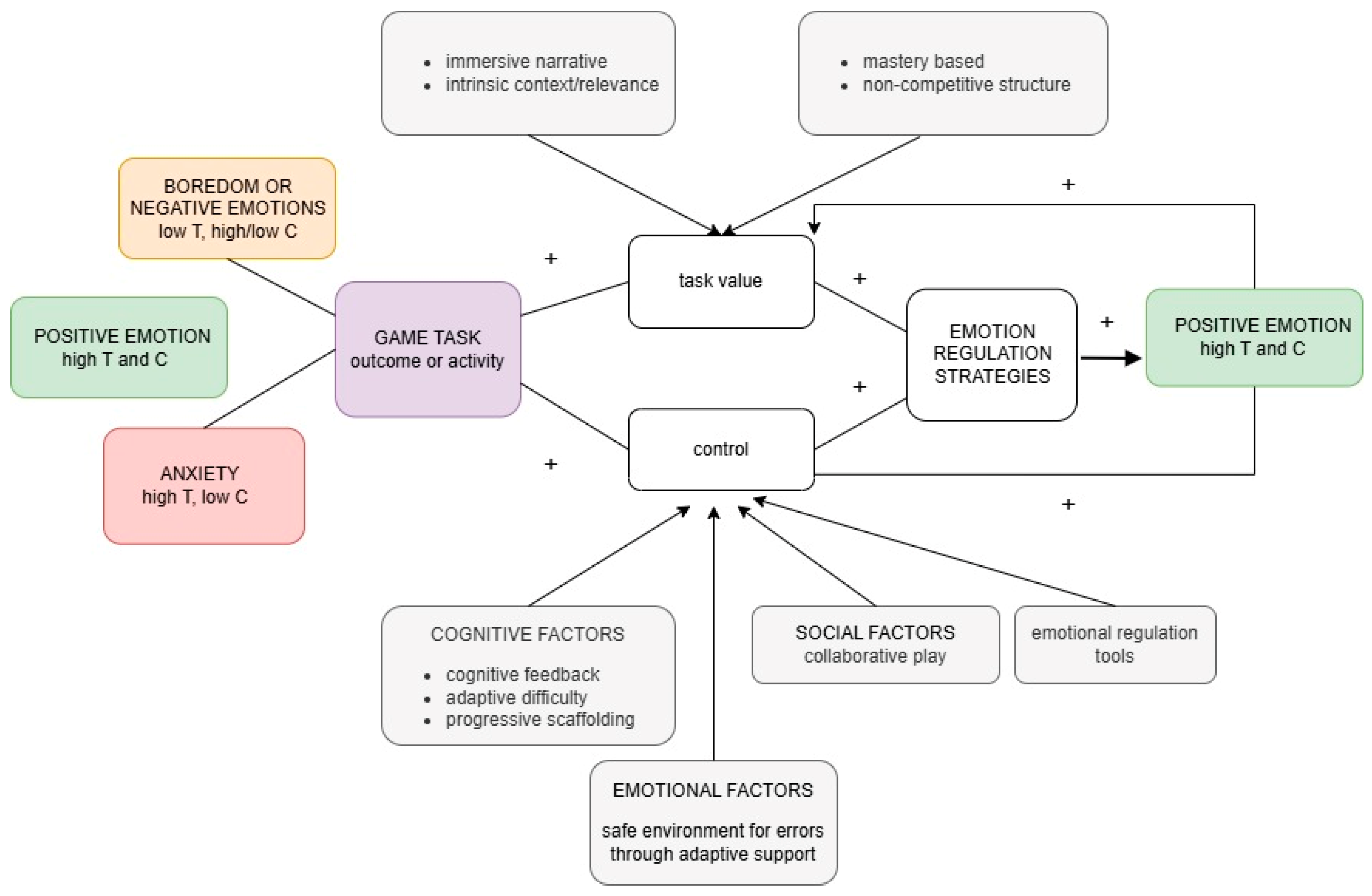
Taken together, the proposed model presented in Figure 1 integrates both cognitive and affective dimensions of effective learning games, offering a comprehensive framework that supports positive attitudes towards mathematics while reducing MA.
Figure 1.
Proposed conceptual model to guide the design of digital games intended to reduce MA and promote positive emotional experiences in learning mathematics. Arrows indicate hypothesized directional relationships. The symbol “+” denotes a positive influence (i.e., an increase or facilitation of the target construct), consistent with CVT.
5.3. Hypotheses and Future Research
The following table (Table 3) summarizes testable hypotheses derived from the conceptual model. Each feature is linked to its expected psychological mediator and anticipated outcome. Some constructs (e.g., perceived autonomy) appear as mediators for more than one game feature. This reflects the assumptions of CVT, according to which control-related appraisals can be shaped through multiple, distinct design mechanisms. In the proposed model, mastery-oriented practice enhances autonomy through self-paced progress and persistence, whereas non-competitive design supports autonomy by reducing social-evaluative pressure. These overlaps are theoretically intentional and allow different pathways to be examined empirically.
Table 3.
Hypothesized mechanisms and expected outcomes of anxiety-reducing game features grounded in CVT. (Upward arrows (↑) indicate an expected increase in the construct, whereas downward arrows (↓) indicate an expected decrease).
To support empirical testing of the proposed conceptual model, Table 4 outlines a possible validation plan for each of the six key game features. This feature-level plan identifies: (1) the core psychological construct to be evaluated (what to measure), (2) recommended validated instruments or procedures (how to measure), and (3) suggested timing within the study timeline (when to measure). The table is intended to guide researchers in operationalizing and validating individual components of the framework, whether tested separately or in combination. In cases where similar constructs are assessed across features, the surrounding game mechanics and timing of measurement distinguish their functional role. While it is not necessary to evaluate all features within a single study, this plan provides a scaffold for empirical validation and future iterative game development.
Table 4.
Proposed validation plan.
Subsequent research may implement a school-based experimental design focusing on students aged 10 to 14 years, as this demographic is especially susceptible to MA and conducive to digital learning interventions. A cluster-randomized controlled trial (cluster-RCT) or a pre-post design with matched control schools may be utilized, depending on resource availability. Intervention groups would utilize a prototype version of the proposed game, whereas control groups would receive either conventional mathematics instruction or a non-adaptive digital mathematics game. To assess academic outcomes, mathematics performance assessments aligned with the curriculum should be conducted, facilitating the measurement of learning gains associated with the intervention. To determine moderate effects with 80% power, it is recommended that each group (intervention/control) have at least 80 to 100 students. Statistical analysis might involve multilevel modeling, such as linear mixed models, to accommodate nested data structures (for instance, students within classrooms), and mediation analysis to investigate whether perceived control and task value mediate the effect on MA.
6. Conclusions
This paper presents conceptual model with the proposed game features grounded in both empirical evidence from meta-analysis and systematic reviews, and existing theory, which suggests that they may be more effective than other MA interventions and digital games (e.g., Sammallahti et al., 2023). Importantly, CVT has been empirically validated in the domain of achievement emotions and MA in mathematics education (e.g., Broda et al., 2023). As such, CVT offers not only a conceptual lens but also practical guidance for game design. Furthermore, the proposed features explicitly integrate emotional regulation strategies and combine MI with CBI approaches. Meta-analyses have shown that this kind of integration is the best way to lower MA (Balt et al., 2022; Liu et al., 2025). The proposed model translates these findings into concrete, feature-level design principles for digital games, while remaining flexible enough to support modular implementation and empirical testing of individual components.
At the same time, several limitations must be acknowledged when considering the applicability and generalizability of the model. First, cultural differences in emotion interpretation, attitudes toward errors, and norms surrounding competition may influence how learners appraise game features such as feedback, collaboration, or error tolerance. As CVT emphasizes subjective appraisals, the emotional impact of identical design elements may vary across cultural and educational contexts. Second, technological access and digital literacy gaps may constrain the feasibility and effectiveness of game-based interventions, particularly in settings with limited infrastructure or uneven access to devices. Third, developmental and educational level differences may shape learners’ responsiveness to specific features, such as narrative immersion, collaboration, or emotional reflection, which indicates that age-appropriate adaptation is important for effective implementation.
From a practical perspective, the implementation of digital games also depends on factors such as ease of integration into existing curricula, teacher support, and flexibility of use across instructional settings (Bell & Gresalfi, 2017; Marklund & Taylor, 2016; Nautiyal et al., 2024). Web-based and device-installed game formats may present distinct affordances and constraints, impacting scalability and classroom integration (Coleman & Money, 2019; Petrović et al., 2021; Videnovik et al., 2023). These contextual considerations show the importance of designing digital learning games that are not only theoretically sound but also practically feasible and adaptable to diverse educational environments.
Finally, while emerging technologies such as learning analytics and AI-based adaptivity hold promise for enhancing personalization and responsiveness in digital game-based learning (Romero et al., 2024; Zhan et al., 2024), their educational value, ethical implications, and accessibility require careful evaluation. Moreover, automated emotion detection based on facial expressions or physiological signals does not always directly correspond to learners’ self-reported emotional experiences, including MA. Prior research has highlighted potential discrepancies between observable affective indicators and subjective anxiety appraisals (S. Chen et al., 2023; Snow et al., 2025). For this reason, the proposed model should not rely solely on automated detection but utilize the validated self-report measures and reflective tools to align objective signals with learners’ subjective experiences. Future research should empirically test the proposed model across cultural contexts, educational levels, and technological settings, using pre-post and longitudinal designs to examine both direct effects on MA and indirect effects mediated by perceived control, task value, and emotional regulation.
Author Contributions
Conceptualization, L.J.M.; investigation L.J.M. and S.P.; writing—original draft preparation, L.J.M., S.P. and J.H.; writing—review and editing, S.P. and J.H.; visualization, S.P. All authors have read and agreed to the published version of the manuscript.
Funding
This study is co-funded by the Erasmus+ project ‘MathifyMe’ (Making maths more accessible using Game-based learning to create a more inclusive and less stressful environment in the learning of maths) project no: 2024-1-NL01-KA220-SCH-000254064.
Institutional Review Board Statement
Not applicable.
Informed Consent Statement
Not applicable.
Data Availability Statement
The original contributions presented in this study are included in the article. Further inquiries can be directed to the corresponding author.
Acknowledgments
During the preparation of this manuscript/study, the author(s) used Quilbot for the purposes of language editing. The authors have reviewed and edited the output and take full responsibility for the content of this publication.
Conflicts of Interest
The authors declare no conflicts of interest.
Abbreviations
The following abbreviations are used in this manuscript:
| MA | Mathematics anxiety |
| DGBL | Digital game-based learning |
| CVT | Control value theory |
References
- Almo, A., Amaral, M., Rocha, M., Brennan, A., & Dondio, P. (2024). The influence of social competition and maths anxiety on game performance. In K. Kilså, & R. V. Basaiawmoit (Eds.), Proceedings of the 18th European conference on games-based learning (Vol. 18, pp. 54–62). Academic Conferences International. [Google Scholar] [CrossRef]
- Ashcraft, M. H., & Krause, J. A. (2007). Working memory, math performance, and math anxiety. Psychonomic Bulletin & Review, 14(2), 243–248. [Google Scholar] [CrossRef] [PubMed]
- Balt, M., Smeding, A., & Darnon, C. (2022). Interventions for math anxiety: A systematic review. Trends in Neuroscience and Education, 27, 100174. [Google Scholar]
- Batchelor, S., Gilmore, C. K., & Inglis, M. (2017). Parents’ and children’s math anxiety. In U. Xolocotzin (Ed.), Understanding emotions in mathematical thinking and learning (pp. 315–336). Academic Press. [Google Scholar] [CrossRef]
- Beilock, S. L., & Maloney, E. A. (2015). Math anxiety: A factor in math achievement not to be ignored. Policy Insights from the Behavioral and Brain Sciences, 2(1), 4–12. [Google Scholar] [CrossRef]
- Beilock, S. L., Rydell, R. J., & McConnell, A. R. (2007). Stereotype threat and working memory: Mechanisms, alleviation, and spillover. Journal of Experimental Psychology: General, 136(2), 256–276. [Google Scholar] [CrossRef]
- Bell, A., & Gresalfi, M. (2017). Teaching with videogames: How experience impacts classroom integration. Technology, Knowledge and Learning, 22, 513–526. [Google Scholar] [CrossRef]
- Broda, M. D., Ross, E., Sorhagen, N., & Ekholm, E. (2023). Exploring control-value motivational profiles of mathematics anxiety, self-concept, and interest in adolescents. Frontiers in Psychology, 14, 1140924. [Google Scholar] [CrossRef]
- Carey, E., Hill, F., Devine, A., & Szűcs, D. (2016). The chicken or the egg? The direction of the relationship between mathematics anxiety and mathematics performance. Frontiers in Psychology, 6, 1987. [Google Scholar] [CrossRef]
- Chen, M.-F., Chen, Y.-C., Zuo, P.-Y., & Hou, H.-T. (2023). Design and evaluation of a remote synchronous gamified mathematics teaching activity that integrates multi-representational scaffolding and a mind tool for gamified learning. Education and Information Technologies, 28, 13207–13233. [Google Scholar] [CrossRef]
- Chen, S., Cheng, H., Situ, J., & Huang, Y. (2023, April 23–28). Mirror hearts: Exploring the (mis-)alignment between AI-recognized and self-reported emotions. CHI EA ‘23: Extended Abstracts of the 2023 CHI Conference on Human Factors in Computing Systems (Article 206), Hamburg, Germany. [Google Scholar] [CrossRef]
- Coleman, T., & Money, A. (2019). Student-centred digital game–based learning: A conceptual framework and survey of the state of the art. Higher Education, 79, 415–457. [Google Scholar] [CrossRef]
- Demedts, F., Kiili, K., Ninaus, M., Lindstedt, A., Reynvoet, B., Sasanguie, D., & Depaepe, F. (2024). The effectiveness of explanatory adaptive feedback within a digital educational game to enhance fraction understanding. Learning and Instruction, 94, 101976. [Google Scholar] [CrossRef]
- Desai, V., Gupta, A., Andersen, L., Ronnestrand, B., & Wong, M. (2021). Stress-reducing effects of playing a casual video game among undergraduate students. Trends in Psychology, 29(4), 563–579. [Google Scholar] [CrossRef] [PubMed]
- Devine, A., Hill, F., Carey, E., & Szűcs, D. (2018). Cognitive and emotional math problems largely dissociate: Prevalence of developmental dyscalculia and mathematics anxiety. Journal of Educational Psychology, 110(3), 431–444. [Google Scholar] [CrossRef]
- Dondio, P., Gusev, V., & Rocha, M. (2023). Do games reduce maths anxiety? A meta-analysis. Computers & Education, 194, 104650. [Google Scholar] [CrossRef]
- Fadda, D., Pellegrini, M., Vivanet, G., & Zandonella Callegher, C. (2022). Effects of digital games on student motivation in mathematics: A meta-analysis in K-12. Journal of Computer Assisted Learning, 38(1), 304–325. [Google Scholar] [CrossRef]
- Forsblom, L., Pekrun, R., Loderer, K., & Peixoto, F. (2022). Cognitive appraisals, achievement emotions, and students’ math achievement: A longitudinal analysis. Journal of Educational Psychology, 114(2), 346–367. [Google Scholar] [CrossRef]
- Gao, F., Li, L., & Sun, Y. (2020). A systematic review of mobile game-based learning in STEM education. Educational Technology Research and Development, 68, 1791–1827. [Google Scholar] [CrossRef]
- Gui, Y., Cai, Z., Yang, Y., Kong, L., Fan, X., & Tai, R. H. (2023). Effectiveness of digital educational game and game design in STEM learning: A meta-analytic review. International Journal of STEM Education, 10, 36. [Google Scholar] [CrossRef]
- Habgood, M. P. J., & Ainsworth, S. E. (2011). Motivating children to learn effectively: Exploring the value of intrinsic integration in educational games. Journal of the Learning Sciences, 20(2), 169–206. [Google Scholar] [CrossRef]
- Heinze, R. A., Mandryk, R. L., & Klarkowski, M. (2024). Exploring the role of action mechanics in game-based stress recovery. Proceedings of the ACM on Human-Computer Interaction, 8(CHI PLAY), 305. [Google Scholar] [CrossRef]
- Hidayat, R., Qi, T. Y., Ariffin, P. N. B. T., Hadzri, M. H. B. M., Chin, L. M., Ning, J. L. X., & Nasir, N. (2024). Online game-based learning in mathematics education among Generation Z: A systematic review. International Electronic Journal of Mathematics Education, 19(1), em0763. [Google Scholar] [CrossRef]
- Hopko, D. R., Mahadevan, R., Bare, R. L., & Hunt, M. K. (2003). The Abbreviated Math Anxiety Scale (AMAS): Construction, validity, and reliability. Assessment, 10(2), 178–182. [Google Scholar] [CrossRef] [PubMed]
- Huhtasalo, J., Leino, M., Tommiska, J., Palha, S., Jukić Matić, L., Busuttil, L., Calleja, J., & Merilampi, S. (2025). Needs analysis to define a digital learning game aimed at coping with mathematics anxiety. In H. D. I. Sigurdardottir, & R. I. Munkvold (Eds.), Proceedings of the 19th European conference on game-based learning (ECGBL 2025) (pp. 429–437). Academic Conferences and Publishing International. [Google Scholar] [CrossRef]
- Hui, H. B., & Mahmud, M. S. (2023). Influence of game-based learning in mathematics education on the students’ cognitive and affective domain: A systematic review. Frontiers in Psychology, 14, 1105806. [Google Scholar] [CrossRef] [PubMed]
- Hussein, M. H., Ow, S. H., Elaish, M. M., & Jensen, E. O. (2022). Digital game-based learning in K-12 mathematics education: A systematic literature review. Education and Information Technologies, 27, 2859–2891. [Google Scholar] [CrossRef]
- Ilić, J., Ivanović, M., & Klašnja-Milićević, A. (2024). Effects of digital game-based learning in STEM education on students’ motivation: A systematic literature review. Journal of Baltic Science Education, 23(1), 20–36. [Google Scholar] [CrossRef]
- Khasawneh, E., Gosling, C., & Williams, B. (2021). What impact does maths anxiety have on university students? BMC Psychology, 9(1), 37. [Google Scholar] [CrossRef]
- Ku, O., Chen, S. Y., Wu, D. H., Lao, A. C., & Chan, T. W. (2014). The effects of game-based learning on mathematical confidence and performance: High ability vs. low ability. Educational Technology & Society, 17(3), 65–78. [Google Scholar]
- Liu, Y., Peng, P., & Li, S. (2025). How to reduce mathematics anxiety: A systematic review and meta-analysis on intervention studies. Journal of Educational Psychology. advanced online publication. [Google Scholar] [CrossRef]
- Lyons, I. M., & Beilock, S. L. (2012). When math hurts: Math anxiety predicts pain network activation in anticipation of doing math. PLoS ONE, 7(10), e48076. [Google Scholar] [CrossRef]
- Mammarella, I. C., Caviola, S., Rossi, S., Patron, E., & Palomba, D. (2023). Multidimensional components of (state) mathematics anxiety: Behavioral, cognitive, emotional, and psychophysiological consequences. Annals of the New York Academy of Sciences, 1523(1), 91–103. [Google Scholar] [CrossRef]
- Marklund, B., & Taylor, A. (2016). Educational games in practice the challenges involved in conducting a game-based curriculum. Electronic Journal of e-Learning, 14, 122–135. [Google Scholar]
- Monteiro, V., Mata, L., & Peixoto, F. (2015). Intrinsic motivation inventory: Psychometric properties in the context of first language and mathematics learning. Psicologia: Reflexão e Crítica, 28, 434–443. [Google Scholar] [CrossRef]
- Nadeem, M., Oroszlanyova, M., & Farag, W. (2023). Effect of digital game-based learning on student engagement and motivation. Computers, 12(9), 177. [Google Scholar] [CrossRef]
- Nautiyal, V., Silverio, S., & Salvador, E. (2024). Let’s get on-board: A practical framework for designing and implementing educational board games in K-12 classrooms. Frontiers in Education, 9, 1420515. [Google Scholar] [CrossRef]
- Pan, Y., Ke, F., & Xu, X. (2022). A systematic review of the role of learning games in fostering mathematics education in K-12 settings. Educational Research Review, 36, 100448. [Google Scholar] [CrossRef]
- Peixoto, F., Sanches, C., Mata, L., & Monteiro, V. (2017). How do you feel about math? Relationships between competence and value appraisals, achievement emotions and academic achievement. European Journal of Psychology of Education, 32(3), 385–405. [Google Scholar] [CrossRef]
- Pekrun, R. (2024). Control-value theory: From achievement emotion to a general theory of human emotions. Educational Psychology Review, 36, 83. [Google Scholar] [CrossRef]
- Pekrun, R., & Loderer, K. (2020). Control-value theory and students with special needs: Achievement emotion disorders and their links to behavioral disorders and academic difficulties. In A. J. Martin, R. A. Sperling, & K. J. Newton (Eds.), Handbook of educational psychology and students with special needs (pp. 426–456). Routledge. [Google Scholar] [CrossRef]
- Petrović, L., Stojanović, D., Mitrovic, S., Barac, D., & Bogdanović, Z. (2021). Designing an extended smart classroom: An approach to game-based learning for IoT. Computer Applications in Engineering Education, 30, 117–132. [Google Scholar] [CrossRef]
- Plass, J. L., Homer, B. D., & Kinzer, C. K. (2015). Foundations of game-based learning. Educational Psychologist, 50(4), 258–283. [Google Scholar] [CrossRef]
- Plass, J. L., & Pawar, S. (2020). Toward a taxonomy of adaptivity for learning. Journal of Research on Technology in Education, 52(3), 275–300. [Google Scholar] [CrossRef]
- Prensky, M. (2001). Digital game-based learning. McGraw-Hill. [Google Scholar]
- Putwain, D. W., & Wood, P. (2023). Anxiety in the mathematics classroom: Reciprocal relations with control and value, and relations with subsequent achievement. ZDM Mathematics Education, 55(2), 285–298. [Google Scholar] [CrossRef]
- Ramirez, G., Shaw, S. T., & Maloney, E. A. (2018). Math anxiety: Past research, promising interventions, and a new interpretation framework. Educational Psychologist, 53(3), 145–164. [Google Scholar] [CrossRef]
- Rocha, M., & Dondio, P. (2021). Effects of a videogame in math performance and anxiety in primary school. International Journal of Serious Games, 8(3), 45–70. [Google Scholar] [CrossRef]
- Romero, M., Lameras, P., & Arnab, S. (2024). Affordances for AI-enhanced digital game-based learning. In A. Urmeneta, & M. Romero (Eds.), Creative applications of artificial intelligence in education (pp. 117–128). Palgrave Macmillan. [Google Scholar] [CrossRef]
- Rozgonjuk, D., Kraav, T., Mikkor, K., Orav-Puurand, K., & Täht, K. (2020). Mathematics anxiety among STEM and social sciences students: The roles of mathematics self-efficacy, and deep and surface approach to learning. International Journal of STEM Education, 7, 46. [Google Scholar] [CrossRef]
- Salen, K., & Zimmerman, E. (2005). Game design and meaningful play. In J. Raessens, & J. Goldstein (Eds.), Handbook of computer game studies (pp. 59–79). MIT Press. [Google Scholar]
- Sammallahti, E., Finell, J., Jonsson, B., & Korhonen, J. (2023). A meta-analysis of math anxiety interventions. Journal of Numerical Cognition, 9(2), 346–362. [Google Scholar] [CrossRef]
- Skinner, N., & Brewer, N. (2002). The dynamics of threat and challenge appraisals prior to stressful achievement events. Journal of Personality and Social Psychology, 83(3), 678–692. [Google Scholar] [CrossRef]
- Snow, P., Ruiz-Segura, A., Léger, P.-M., Sénécal, S., Coursaris, C., Pourchon, R., Cosby, S., & Beauchesne, A. (2025). Breaking the bias: Integrating physiological and self-reported data to improve UX researchers’ accuracy and empathy. Computers in Human Behavior Reports, 19, 100723. [Google Scholar] [CrossRef]
- Stec, H., Richey, J. E., Nguyen, H., Else-Quest, N., Hammer, J., Baker, R. S., Arroyo, I., & McLaren, B. (2025). Using a multi-dimensional model of gender to assess learning with different game-based learning narratives. In E. Harpstead, J. Hammer, & A. Wing (Eds.), Proceedings of meaningful play 2024 (pp. 153–174). Meaningful Play & Play Story Press. [Google Scholar] [CrossRef]
- Suinn, R. M., & Winston, E. H. (2003). The mathematics anxiety rating scale, a brief version: Psychometric data. Psychological Reports, 92, 167–173. [Google Scholar] [CrossRef]
- Vanbecelaere, S., Demedts, F., Reynvoet, B., & Depaepe, F. (2023). Toward a framework for analyzing adaptive digital games’ research effectiveness. International Journal of Serious Games, 10(4), 77–91. [Google Scholar] [CrossRef]
- Van der Kaap-Deeder, J., Soenens, B., Ryan, R. M., & Vansteenkiste, M. (2020). Manual of the basic psychological need satisfaction and frustration scale (BPNSFS). Ghent University. [Google Scholar]
- Videnovik, M., Vold, T., Kiønig, L., Bogdanova, A., & Trajkovik, V. (2023). Game-based learning in computer science education: A scoping literature review. International Journal of STEM Education, 10, 54. [Google Scholar] [CrossRef]
- Wang, L. H., Chen, B., Hwang, G. J., Guan, J., & Wang, Y. (2022). Effects of digital game-based STEM education on students’ learning achievement: A meta-analysis. International Journal of STEM Education, 9, 26. [Google Scholar] [CrossRef]
- Wang, Z., Hart, S. A., Kovas, Y., Lukowski, S., Soden, B., Thompson, L. A., Plomin, R., McLoughlin, G., Bartlett, C. W., Lyons, I. M., & Petrill, S. A. (2014). Who is afraid of math? Two sources of genetic variance for mathematical anxiety. Journal of Child Psychology and Psychiatry, 55(9), 1056–1064. [Google Scholar] [CrossRef]
- Watson, D., Clark, L. A., & Tellegen, A. (1988). Development and validation of brief measures of positive and negative affect: The PANAS scales. Journal of Personality and Social Psychology, 54(6), 1063–1070. [Google Scholar] [CrossRef]
- Young, C. B., Wu, S. S., & Menon, V. (2012). The neurodevelopmental basis of math anxiety. Psychological Science, 23(5), 492–501. [Google Scholar] [CrossRef]
- Zhan, Z., Tong, Y., Lan, X., & Zhong, B. (2024). A systematic literature review of game-based learning in artificial intelligence education. Interactive Learning Environments, 32(3), 1137–1158. [Google Scholar] [CrossRef]
Disclaimer/Publisher’s Note: The statements, opinions and data contained in all publications are solely those of the individual author(s) and contributor(s) and not of MDPI and/or the editor(s). MDPI and/or the editor(s) disclaim responsibility for any injury to people or property resulting from any ideas, methods, instructions or products referred to in the content. |
© 2025 by the authors. Licensee MDPI, Basel, Switzerland. This article is an open access article distributed under the terms and conditions of the Creative Commons Attribution (CC BY) license.
