Abstract
The field of physically interactive electronic games is rapidly evolving, driven by the fact that it combines the benefits of physical activities and the attractiveness of electronic games, as well as advancements in sensor technologies. In this paper, a new game was introduced, which is a special version of Bubble Soccer, which we named Q-eBall. It creates a dynamic and engaging experience by combining simulation and physical interactions. Q-eBall is equipped with a fall detection system, which uses an embedded electronic circuit integrated with an accelerometer, a gyroscopic, and a pressure sensor. An evaluation of the performance of the fall detection system in Q-eBall is presented, exploring its technical details and showing its performance. The system captures the data of players’ movement in real-time and transmits it to the game controller, which can accurately identify when a player falls. The automated fall detection process enables the game to take the required actions, such as transferring possession of the visual ball or applying fouls, without the need for manual intervention. Offline experiments were conducted to assess the performance of four machine learning models, which were K-Nearest Neighbors (KNNs), Support Vector Machine (SVM), Random Forest (RF), and Long Short-Term Memory (LSTM), for falls detection. The results showed that the inclusion of pressure sensor data significantly improved the performance of all models, with the SVM and LSTM models reaching 100% on all metrics (accuracy, precision, recall, and F1-score). To validate the offline results, a real-time experiment was performed using the pre-trained SVM model, which successfully recorded all 150 falls without any false positives or false negatives. These findings prove the reliability and effectiveness of the Q-eBall fall detection system in real time.
1. Introduction
Due to the remarkable market share of electronic games and the rapid development in electronic gaming technologies, most people have become addicted to their seats while playing on their tablets, phones, etc. Therefore, the need for new type of games that mix the classical physical fun activities with the attractiveness of electronic games becomes pivotal to avoid the drawbacks of electronic games addiction, such as autism, social impairment, sight deterioration, and back problems. Consequently, the field of physically interactive electronic games has evolved, driven by the advancements in sensor technologies. These advancements paved the way for new branches of gaming that combine physical and electronic games [1]. Q-eBall is our new game that offers an attractive gaming experience by blending physical activities with electronic control. The major part of the game’s rules rely on the fall detection system to ensure fair gameplay and upholds the game rules.
The Q-eBall game system makes two key decisions based on fall detection:
- Ball Transfer: If a player holding the eBall is knocked down, the game system automatically transfers the ball to the opposing team. This rule creates a dynamic element in the game, allowing players to strategically dispossess opponents by knocking the eBall holder down.
- Foul: The system will call a foul if a player from the opposing team is knocked down while not in possession of the eBall. This rule promotes fair play by penalizing actions that target players who are not possessing the eBall.
To detect falls, Q-eBall uses an electronic circuit with various sensors such as accelerometer, gyroscopic, and pressure sensors. The circuit captures and transmits data to the server to analyze players’ movements in real time. The server constantly monitors players’ actions and can accurately identify when a player falls. The game system automatically takes action when a fall is detected, such as transferring the eBall or calling a foul if a rule is violated. This automated process eliminates the need for manual intervention and ensures fairness in the game. It also improves the flow of the game by minimizing disruptions and allowing for smooth transitions in ball possession.
This research presents a fall detection system that was specifically designed for the Q-eBall game. Fall detection techniques in Q-eBall faces challenges due to the competitive nature and roughness, due to the fact that players (in Q-eBall) are normally running, maneuvering, and colliding with each other. In contrast, common fall detection systems that have been used for monitoring the elderly are typically dealing with gentle movements. Furthermore, the decision time and accuracy of fall detection are critical factors in Q-eBall. A delayed or inaccurate detection can disrupt the game and negatively impact its entertaining goals.
In order to address these challenges, we have created a novel fall detection system that is designed to sustain the continuity and the entertainment of Q-eBall. The proposed system uses a multi-sensor approach that integrates an embedded electronic circuit with a pressure sensor, an accelerometer and a gyroscope. The circuit transmits the captured data to a server, where machine learning algorithms analyze the received information to detect falls. This combination aims to capture the dynamic movements of players and provides reliable fall detection. The performance of the fall detection system was evaluated offline and in real-time based on accuracy, precision, recall, F1-score, and confusion metrics. Furthermore, this research contributes by offering a new labeled dataset [2] that contains both fall and non-fall events.
Overview of Q-eBall Game and Fall Detection
Bubble soccer was invented in Norway by Henrik Elvestad and Johan Golden in 2011 [3]. Bubble soccer has gained popularity in recent years, especially among younger generations [4]. Its rules are comparable to normal soccer rules, with the players wearing large plastic (five feet in diameter) bubble balloons. Due to its growing popularity, bubble soccer has also started to have organized leagues and tournaments in various countries. The National Association of Bubble Soccer (NABS) is the official head soccer organization for bubble soccer in North America. However, the current bubble soccer poses challenges for players, particularly in maneuvering the physical ball using their feet while enclosed within the inflated bubbles. This issue limits the attractiveness of the game. To make the game more attractive and competitive, we invented the Q-eBall game, which creates a dynamic and engaging experience by combining simulation and physical interactions. This hybrid game aims to enhance the traditional bubble soccer by replacing the real soccer ball with a visual ball, which is represented by integrated LEDs in the players’ plastic bumper bubbles. Note that the terms “visual ball” and “eBall” are used interchangeably in this paper.
In the new game, the ownership and visibility of the eBall are solely determined by the illuminated LEDs on a player’s balloon. When the LEDs are activated on a player’s balloon, it indicates that they are the current owner of the eBall and have the ability to score. This distinct approach, in playing the game, adds the elements of anticipation and strategic thinking to the game challenges, as players must continuously be aware of who possesses the eBall based on the illuminated LEDs. A score in the Q-eBall game occurs when the player, who owns the eBall, successfully crosses the opponent team’s end line. The absence of a physical ball leads to the reliance on LED indicators, which adds a dynamic and captivating aspect to the Q-eBall game, motivating the players to create strategies, communicate with each other, and adapt their gameplay techniques accordingly.
To ensure a smooth and immersive gaming experience, every player’s balloon is equipped with an embedded electronic circuit, as illustrated in Figure 1. This circuit connects the balloons and the central game server via WiFi to transmit the captured information to the server for processing. Acting as the central hub of the Q-eBall game, the game server plays multiple vital roles. It continuously monitors the real-time status of each player; running, standing, or falling, which provides a comprehensive overview of the game dynamics. Additionally, the server efficiently receives and processes specific commands from the players, facilitating smooth game progression and precise interactions. These commands initiate the passing of the eBall to a teammate by pressing the corresponding number of the target player on the keypad.
Figure 1.
The embedded electronics within a bubble balloon.
In addition, the collection of sensors embedded within the balloons, such as accelerometer, gyroscopic, and pressure sensors, allows the game server to show the status of the players (see Figure 2) and detect falls. When a player who has the eBall, falls down, the system automatically transfers the ball to the opposing team. This rule motivates the players to maintain their balance and always avoid falling to retain possession of the eBall.
Figure 2.
Player states in Q-eBall: standing, running, and various falling positions.
2. Literature Review
Fall detection is a well explored topic in the field of health care, where most of the researches have focused on implementing various machine learning models, improving data acquisition, and/or optimizing the sensors’ locations. Jacob et al. [5] presented one of the earliest solutions for sensor placement to achieve an effective fall detection mechanism using gyroscope and accelerometer sensors. Sucerquia et al. [6] employed an ADXL345 accelerometer positioned at the waist to detect falls using the SisFall dataset [7]. Their approach incorporated multiple features including amplitude, orientation angle, statistical moments, critical phase time, and area under the curve, utilizing a threshold-based classification method achieving a reported accuracy of 99.4%. In contrast, Chen et al. [8] explored the use of accelerometers embedded in smartphones, specifically utilizing data from the device’s placement in a right-side pants pocket. Their feature set differed, focusing on parameters such as sum vector, angle of rotation, rate of gravity, and mean absolute rate of change of gravity. Instead of a threshold-based approach, they employed a Support Vector Machine (SVM) for classification. Further research by Maray et al. [9] investigated the use of accelerometers integrated into smartwatches (Microsoft Band), leveraging MSBAND dataset [10] for training and evaluation. Their methodology focused on using the median value as a feature and employing a Long Short-Term Memory (LSTM) network for classification. This approach achieved a high F1-score of 0.92. This score indicates the potential of LSTM networks and available wearable sensors for fall detection. Danilenka et al. [11] also utilized smartwatches (PineTime) equipped with accelerometers. They employed the ASSIST-IoT dataset [12] for model training and evaluation. Their approach focused on extracting the highest vector magnitude as a key feature, again using an LSTM network for classification. This resulted in a high F1-score of 0.95%, further supporting the efficacy of LSTM networks for fall detection using data from wearable sensors. Yhdego et al. [13] used a CNN with sliding-window segmentation on shank-mounted sensors, achieving 97% accuracy. Mohammad et al. [14] employed a deep learning ensemble (CNN and RNN) on the SisFall dataset [7], reaching 98% accuracy. Casilari et al. [15] also utilized the SisFall dataset [7] with a CNN-based deep learning movement classifier, achieving 99.7% accuracy. In contrast, Jeong et al. [16] used LSTM and STM-LSTM networks with a threshold-based approach, resulting in 98.21% accuracy. A different approach was taken by Pandya et al. [17], who used a fuzzy logic rule-based system with accelerometer and gyroscope data, achieving 90% accuracy. These studies highlight the effectiveness of various deep learning architectures and the potential of combining accelerometer and gyroscope data for improved fall detection accuracy. Perry et al. [18] presented a survey and evaluation of the existing real-time fall detection methods. Kulkarni and Basu [19] published a literature review on fall detection methods based on wearable three-axis accelerometer. Jefiza et al. [20] designed a fall detection device using a three-axis accelerometer and gyroscope based on back propagation neural network to detect individual’s various types of movement, including falling with more than 98% accuracy. Other researchers developed a new algorithm to recognize falls from other activities based on recurrent neural networks (RNN) [21]. Some studies have used a three-axis accelerometer on human upper trunk, as well as the hidden Markov model (HMM)-based method, to detect and predict falling [22]. Casiliari et al. [15] investigated the use of a deep learning strategy (conventional neural network) to discriminate falls from other activities based on the measurements of an accelerometer and gyroscope. The authors in [23] introduced a reliable fall detection system using fuzzy inference system. The proposed system uses low-cost Kinect, accelerometer, and gyroscope sensors. Another study [17] used a fuzzy logic-based algorithm to track real-time falling movement with more than 90% accuracy. The proposed cost effective falling detection method in [24] utilizes single 3D accelerometer and machine learning algorithm (support vector machine (SVM)) to detect four types of directions. Their proposed system is able to discriminate between falls and other activities with a high accuracy rate. The authors in [25] used machine learning to detect four types of falling based on the acquired data from accelerometer and gyroscope sensors. Nari et al. [26] designed a simple wearable device for fall detection based on accelerometer and gyroscope sensors with 87% accuracy. Siregar et al. [27] used an Arduino microcontroller, as well as gyroscope and accelerometer sensors supported by an Ulbox Neo 6M GPS, to real-time monitor the falling movement of elderly people. Chandra et al. [28] presented an IoT (Internet of Things)-based low cost fall detection system. It is able to detect the four falling directions and recognize between actual fall and fall-like activities. Gupta et al. [29] presented an IoT-based falling detection monitoring and alarm system for elderly people using a three-axis accelerometer. Santiago et al. [30] presented a real-time fall monitoring system using wearable devices and cell phones. The wearable device communicates with the cell phone which in turn sends the panic signal to health care responders in case a falling occurs. Li et al. [31] used two three-axis accelerometers at different body locations to recognize four kinds of static postures: standing, bending, sitting, and lying. Linear acceleration and angular velocity were measured to examine if the motion is intentional or not, which in turn detected the fall event. Wibisono et al. [32] developed a threshold-based fall detection algorithm for smart phones. Therein, special devices were placed at several positions of the human body to send data to be processed on smart phone. Rakhman et al. [33] used smartphone and several sensors to build fall detection system. The authors in [34] utilized the smart phones’ accelrometer and gyroscopic sensors and used a Threshold-Based Algorithm (TBA) for fall detection. Jian and Chen [35] built a custom vest fall detection and monitoring system based on mobile smart phones and several sensors. The built system can discriminate between falling and other activities with more than 95% accuracy. Huynh et al. [36] placed a wearable sensors system at the chest of 36 human bodies to collect real-time motion data of various simulated daily activity. Half of the collected datasets were used to develop a fall detection algorithm, and the rest were used for the assessment purpose. Fu-Tai Wang et al. [37] proposed two inertial parameters to improve the threshold-based selectivity and evaluation methods to distinguish falls from other activities and reduce false fall alerts. Acceleration cubic-product-root magnitude (ACM) and angular velocity cubic-product-root magnitude (AVCM) were the new defined parameters. Their proposed techniques were evaluated based on UMAFall and Cogent Labs datasets, and a lower rate of false was reached. Vision-based methods are also promising approaches in fall detection. Amsaprabhaa et al. [38] utilized a Kinect camera with multiple viewpoints (top and sides) and the URFD dataset [39], employing multimodal feature fusion and a CNN classifier to achieve 96.53% accuracy. Durga et al. [40] employed a vision-based approach, using Gaussian and guided filters for pre-processing, and a DCNN classifier. Alanazi et al. [41] used a camera with top and side views and the Le2i fall dataset [42], incorporating image fusion and a CNN classifier to achieve 99.44% accuracy. A comparison of our proposed fall detection system with existing systems, highlighting its motivations and novel features, is presented in Table 1.
Table 1.
The motivation and novelty of the proposed fall detection system compared to existing systems.
3. Embedded Electronic Circuit
The embedded electronic circuit represents the backbone of the fall detection system in Q-eBall. The circuit is responsible for connecting various sensors and input devices, performing real-time calculations, and facilitating communication with the game server. This section describes the circuit components in detail.
3.1. Microcontroller
The ESP32 microcontroller (developed by Espressif Systems, Shanghai, China) represents the central component of the embedded circuit. See Figure 3, which illustrates the block diagram of the embedded circuit. This microcontroller was selected, since it has the required resources that fulfill the system needs. It has dual Tensilica cores capable of running at frequencies up to 240 MHz, providing a substantial processing power of 600 DMIPS [43]. Furthermore, it has 520 KB of SRAM and 4 MB of embedded flash memory. The ESP32 microcontroller supports the serial peripherals such as UART, SPI, and I2C, which enable the integration of different sensors and communication devices within the circuit [44]. Moreover, the ESP32 microcontroller features integrated WiFi, allowing for wireless connectivity and communication with the game server.
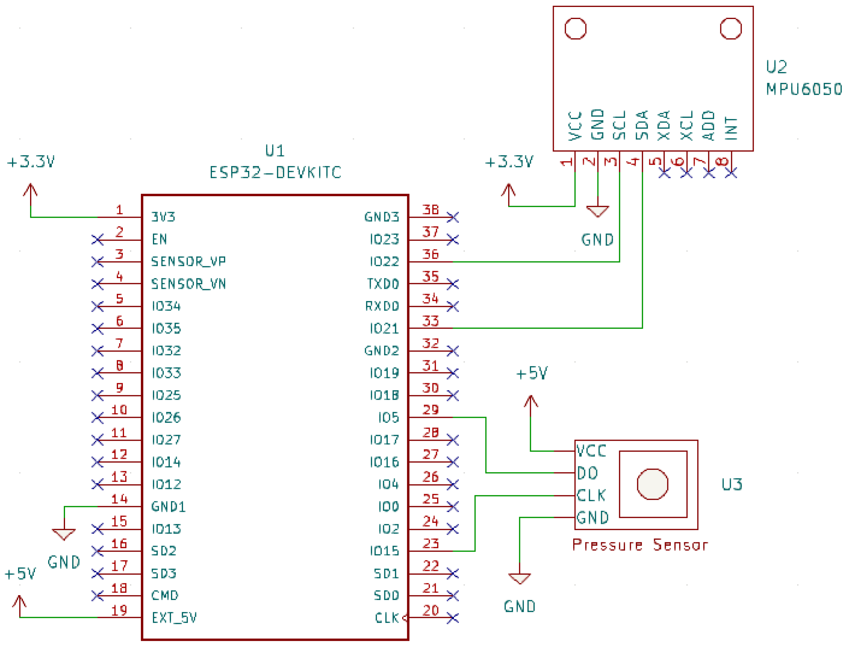
Figure 3.
Circuit diagram showing the connection of MPU-6050 accelerometer and gyroscope, along with pressure sensor for the ESP32 microcontroller.
The fall detection system utilizes the additional features that are available in the ESP32, such as the Floating Point Unit (FPU), Real-Time Clock (RTC), and hardware accelerators to enhance the system’s processing capabilities. Additionally, the Espressif IoT development framework (ESP-IDF) [45,46] utilizes FreeRTOS, which represents an optimal choice of the project requirements. Figure 4 includes a photograph of the assembled circuit board with labels and arrows indicating the ESP32 microcontroller and other components.
Figure 4.
The labeled circuit board (left) and the same circuit board mounted on a bubble balloon (right).
3.2. Sensors
In the design and architecture of the fall detection system in the Q-eBall, players’ states such as running, standing, or falling are measured in real-time, as illustrated in Figure 2. This was achieved by integrating three different sensors. The MPU-6050 sensor [47], known for its small form factor, low cost, and high performance, was used in this system.
The MPU-6050 sensor was chosen for its ability to provide measurements of acceleration and velocity, which are essential for determining players’ states. Figure 3 depicts the pin connections between the MPU-6050 sensor and the ESP32. The clock signal is connected to PIN 36 and the data signal to PIN 33. Through SPI (Serial Peripheral Interface) communication, the sensor delivers reliable data consisting of three-axis gyroscope and a three-axis accelerometer measurements.
A digital air pressure sensor module (i.e HX710B [48]) was incorporated in addition to the gyroscope and accelerometer. The air pressure module was connected to the ESP32 using four pins: VCC (+5V), GND (0V), DO (DATA), and CLK (CLOCK). The clock signal was connected to PIN 23 and the data signal to PIN 29, as illustrated in Figure 3. The module has a measurement range of 0–40 kpa (0–5.8 psi) [49], with the pressure sensor MPS20N0040D-S by Avia Semiconductor, Xiamen, China [48] at its core. The HX710B component, made by Avia Semiconductor, Xiamen, China within the module is a 24-bit analog-to-digital converter.
This sensor was integrated to measure the differential pressure inside the bubble balloon, which varies when a player falls compared to other states. By combining these sensors, our fall detection system can effectively assess falls, monitor the player’s movements, and track their orientation in real-time.
4. Implementation Details
This section provides an overview of the implementation details, methodologies, and performance evaluation of the fall detection system. It covers the integration of sensors, microcontrollers, and algorithms to capture and analyze player data in real time. The objective is to detect falls and ensure fair gameplay by enabling the game server to make decisions regarding ball possession and fouls. The subsequent subsections explore specific implementation details, experimental setup, data processing techniques, and performance evaluation, highlighting the technical intricacies and insights gained from the fall detection system implementation in Q-eBall game.
The experiment was carried out by outfitting one of the players with the experimental balloon, which incorporated the embedded circuit and sensors. The sensors were positioned at the top-right to the player within the bubble balloon (see Figure 4). In the context of Q-eBall game, when players fall to the ground, their bodies do not directly touch the ground due to the bubble surrounding them, which usually makes angular position. Therefore, the top location provides more sensitivity to players’ falls and movements. The right side of the player was selected due to its optimum location for the pressure sensor.
The ESP32 was coded in C++ (ESP-IDF) to collect data from the sensors at specific sampling frequencies (accelerometer: 1000 Hz, gyroscope: 1000 Hz, and pressure: 40 Hz). Subsequently, the ESP32 sent the collected data to the server for fall detection processing.
To ensure a comprehensive dataset, a total of 35 gameplay sessions were conducted involving five different players. This approach created a diverse dataset, taking into account variations in player metrics, movements, and gameplay dynamics. Each of the five players participated in seven sessions, with an average session duration of approximately 8 min of active gameplay. Throughout these sessions, a total of 463 falls were recorded, providing a suitable dataset for analysis and evaluation of the fall detection system. The falls were labeled at real time during play within the timestamps. A sample of the dataset with 173 fall events is available in [2].
4.1. Data Pre-Processing
A second-order low-pass Butterworth digital filter (cutoff frequency of 50 Hz) similar to the work in [50] was applied to the accelerometer signal, reducing high-frequency noise and fluctuations. A low-pass filter with a cutoff frequency of 10 Hz was applied to attenuate high-frequency noise while preserving relevant motion information. Pressure sensor data are often associated with slower changes and lower frequencies [51]. A low-pass filter(cutoff frequency 5 Hz) was used for smoothing out high-frequency noise while retaining the desired pressure variations. Figure 5 displays a sample of the raw sensor data signals before and after applying filters.
Figure 5.
Raw data from three sensors (accelerometer, gyroscope, and pressure sensor) shown both before and after applying filters for a specific duration of 60 s to 61 s.
During data collection, the pressure signal had incorrect pulses with different magnitudes caused by bit sampling time on data pin of the pressure sensor, as shown in Figure 6. The issue was resolved by executing data acquisition processes on a separate thread and assigning proper timing for read/write operations to achieve correct synchronization.
Figure 6.
Pressure signals error caused by bit sampling time.
In particular, the pressure sensor signal offers a distinct representation of falls, which can be easily observed in the graph. During a fall, the pressure signal exhibits more than two consecutive peaks. In the case of a hit without falling, one or two peaks are visible in the signal, while other activities do not show a significant peak in the pressure signal.
4.2. Features Extraction
Features extraction is essential for classifying events in our dataset. It contains fall events and non-fall events labeled as 1 and 0, respectively. The duration of the fall events ranges from 1.2 to 4.7 s, with an average of 2.64 s and a standard deviation of 0.77 s. The dataset was segmented based on labels, with consecutive samples of the same label concatenated as a segment. This segmentation process formed segments with different sizes, reflecting the diversity in the lengths of events duration. One segment at a time was fetched from the dataset and processed. Each segment included timestamps, accelerometer, gyroscope, and pressure data, along with its label, as illustrated in Figure 7. Since the accelrometer and gyroscope signals were sampled at a high rate, they sent to down-sampling stage and applied different down-sampling factors. The goal was to determine the minimum sampling rate that could be used without compromising the classification accuracy, thereby reducing the overall data transmission overhead in future. Subsequently, the vector lengths for both the accelerometer and gyroscope data were calculated using Equations (1) and (2), respectively. These equations for calculating the vector length, referred to as linear acceleration () and rotational rates () for the accelerometer and gyroscope, can be found in the reference [50].
Figure 7.
The organization and alignment of data from three sensors (accelerometer, gyroscope, and pressure sensor) with their corresponding labels and timestamps.
Following that, the calculated vectors, along with the pressure data, were scaled to ensure accurate and comparable measurements. The MPU-6050 is equipped with 16-bit ADCs that digitize the readings from the accelerometer and gyroscope. Additionally, the MPU-6050 supports various acceleration ranges (per g-force). Users can program the full-scale ranges, which are listed in Table 2. The accelerometer was configured for a ±16 g range, and we scaled the raw data using Equation (3), while the gyroscope was configured for a ±2000°/s range and scaled using Equation (4). It is important to note that the scaling of the accelerometer and gyroscope data can be applied either prior to or subsequent to the vector calculation stage. Mathematically, both approaches yield equivalent results. However, we chose to perform the scaling after the vector calculations to apply it to two vectors rather than six, which reduces computational complexity.
Table 2.
MPU-6050 acceleration and rotation ranges.
The pressure sensor data did not go through down-sampling due to the use of low sampling rate (40 Hz). The sensor module features a 24-bit Analog-to-Digital Converter (ADC) with a measurement range of 0 to 40 kPa. The dataset has the raw output from the ADC, which is typically a digital representation (24-bit unsigned integer) of the analog signal. To convert this digital value into meaningful pressure units (kPa), we applied scaling, as described in Equation (5).
An example of the scaled pressure, rotational speed, and acceleration signals, along with their corresponding labels, are shown in Figure 8. The label value of 1 indicates a fall event, while a value of 0 represents a non-fall event. It should be noted that the duration of each fall event varied from one fall to the other due to the nature of each fall.
Figure 8.
Pressure, rotational speed, and acceleration signals, along with their corresponding labels.
Following that, the scaled data from the three sensors were organized along with their respective labels and timestamps into a window. This window then proceeded to the feature extraction phase for processing, as shown in Figure 9. We chose statistical feature extraction methods, namely, minimum, maximum, peak, variance, and average, specifically because of their low computational requirements. The selection of these statistical feature extraction methods was driven by the need for efficient processing on future edge computations using ESP32s. These methods offer a balance between computational efficiency and accuracy. The extracted features then concatenated after normalization. The features of each window were passed to a machine learning model that is described in Section 4.3. This process continued until the last window (segment) of the dataset.
Figure 9.
Sensor data processing and feature extraction flowchart.
The selected statistical feature extraction methods, along with their corresponding formulas, are outlined as follows:
Let represent the sensor readings and N denote the number of readings in the given time window. Then, we have the following:
- Mean: The mean value of the sensor readings over a specific time window [52,53] is given by
- Standard Deviation: The standard deviation, which measures the dispersion of the sensor readings around the mean [54], is calculated as
- Root Mean Square (RMS): The root mean square (RMS) quantifies the overall magnitude of the signal [54] and is computed as
- Maximum Value: The maximum value within the specified time window is determined by identifying the highest sensor reading among all the samples. The maximum value within the given time window [53] is determined by
- Minimum Value: The minimum value within the given time window is obtained by finding the lowest sensor reading among all the samples. The minimum value within the given time window [53] is given by
- Peaks: The peaks refers to the various local maxima within a specified time window of a signal. The peaks can encompass multiple high values, particularly in oscillating signals where the amplitude fluctuates. They can be calculated using various methods, such as peak detection algorithms [55,56].
4.3. Machine Learning Algorithms
In this paper, several machine learning algorithms such as K-Nearest Neighbors (KNNs) [57], Random Forest [58], Support Vector Machine (SVM) [59], and Long-Short Term Memory Networks (LSTMs) [60] were examined. This study compares the performance of these algorithms within the Q-eBall fall detection system, which an monitor up to 20 players on the field. The system needs a real-time monitoring and fall detection for all participants. Thus, the chosen algorithm must balance accuracy with decision-making speed. These machine learning algorithms are thoroughly covered in the academic literature, and interested readers can refer to the following sources [57,58,59,60,61,62,63,64].
5. Performance Evaluation
The dataset contains 463 fall events, each labeled as “1”. The durations of these fall events range from 1.2 to 4.7 s, with an average duration of 2.64 s. The remaining data represent non-fall events, encompassing activities like standing, walking, running, maneuvering, and being knocked down without falling. These non-fall events are labeled as zero, without further classification of specific activity type. However, determining the number of non-fall events for evaluation purposes requires careful consideration. One approach is to treat the entire non-fall duration as a single non-fall event. This would lead to misleading classification metrics. Alternatively, if we consider each period between two fall events as a separate non-fall event, we would end up with 464 non-fall events in the dataset.
The training and testing were carried out using Python 3.9 on the server side. The server utilized an Intel(R) Xeon(R) CPU @ 2.20 GHz. Two types of testing, offline testing and real-time testing, were conducted as described in the subsequent subsections as part of this research.
5.1. Performance Metrics
To evaluate the implemented fall detection system; the detection outcomes were categorized into four distinct cases. These cases include true positives (TPs) where a fall occurs and is correctly detected, false positives (FPs) where the device erroneously announces a fall, true negatives (TNs) where a normal movement occurs without a fall and is correctly identified, and false negatives (FNs) where a fall occurs but the device fails to detect it. Due to the binary nature of the output, assessing the detector’s quality requires conducting a statistical analysis across multiple tests rather than relying on a single evaluation [65]. Therein, we have the following:
- Precision: Precision measures the accuracy of a classification model in identifying positive samples [66]. It is calculated by dividing the true positives (TPs) by the sum of true positives and false positives (FPs). The formula for precision is
- Recall: Recall, also known as sensitivity or true positive rate, measures how well a classification model identifies positive samples [66]. It is calculated by dividing the true positives (TPs) by the sum of true positives and false negatives (FNs). The formula for recall is
- Classification Accuracy: Classification accuracy measures how well a classifier makes correct predictions [66]. It is calculated by dividing the sum of true positives and true negatives (TNs) by the sum of true positives, false positives, false negatives, and true negatives. The formula for classification accuracy is
- F1-measure: The F1-score is a single metric that combines precision and recall into a single measure [66,67]. It is particularly useful when comparing models with different accuracy and recall values. The F1-score is calculated using the following formula:
5.2. Offline Evaluation
In the offline evaluation, two separate approaches were implemented. The first utilizes only accelerometer and gyroscope data, while the second incorporates pressure sensor data in addition to the previous two sensors. In both approaches, the dataset was split into two parts: an 80% portion for training and a 20% portion for testing. To ensure the reliability of the results, a 5-fold cross-validation was performed.
In both approaches, four machine learning (ML) algorithms were utilized: KNNs, SVM, RF, and LSTMs. The scikit-learn implementation of the KNNs model used these specific settings: five neighbors, uniform weights, the ball tree algorithm (leaf size of 30), and the Minkowski distance metric (p = 2).
For SVM, the default settings in scikit-learn were used, except for the use of a linear kernel function for transformation. Similarly, for RF, the default settings in scikit-learn were applied. The LSTMs was configured to have a single fully connected layer with a linear activation function to produce a single output. Adam’s optimizer [68] was employed for optimization, and the binary cross-entropy loss function [69] was utilized to measure the discrepancy between the predicted and actual outputs of the model.
In the literature, extensive research were conducted on fall detection for monitoring elderly people using accelerometer and gyroscope data, achieving high accuracy results. However, it is important to note the fall detection in the context of Q-eBall game is different due to the dynamics of the game, where players participate in various activities such as running, maneuvering, and colliding with each other during gameplay. Additionally, the presence of a bubble balloon surrounding the player affects the falling occurrence, making angular positions based on their landing. Hence, it would lead to an unfair comparison to assess the accuracy of the fall detection system (in Q-eBall) against those designed for elderly monitoring.
- First Approach
In this approach, accelerometer and gyroscope data were used to train and test the four models without pressure sensor data. Table 3 shows that RF and LSTMs achieved perfect precision (100%), although their sensitivity values were lower than KNNs’s, which had the highest F1-score (94.74%). In contrast, SVM achieved slightly lower accuracy. However, it exhibited a faster processing time.
Table 3.
Classifiers performance in the first approach (using accerleromter and gyroscope sensors’ data).
- Second Approach
In the second approach, pressure sensor data were incorporated in addition to those used in the first approach (accelerometer and gyroscope data). All four models were trained and tested using this combined dataset. The results presented in Table 4 indicate that all models performed better compared to the first approach. Both the SVM and LSTM models exhibited optimal performance, achieving a perfect score of 100% across all evaluated metrics (accuracy, precision, recall, and F1-score). These findings suggest that the inclusion of pressure sensor data provided valuable features for accurately distinguishing between falls and non-fall events.
Table 4.
Classifier performance in the second approach (using accerleromter, gyroscope, and pressure sensors’ data).
Discussion
The results (in Table 3 and Table 4) and (Figure 10) from all four models within the Q-eBall game context reveal significant variations in the performance metrics. In the KNNs evaluation, the first approach achieved an accuracy of 94.82% with a recall of 92.22%, as seen in Table 3. The presence of 36 false negatives (see Figure 10a) poses a risk of incorrect gameplay decisions, such as failing to issue a foul when it should.
Figure 10.
Confusion matrices illustrating the performance of four fall detection algorithms (KNNs, SVM, RF, and LSTMs) in two experimental settings. The left column (a,c,e,g) presents results using accelerometer and gyroscope data only, while the right column (b,d,f,h) shows results when pressure sensor data were additionally incorporated.
In the second approach, the incorporation of pressure sensor data improved the system performance, scoring an accuracy of 98.38% and a recall of 100%, as reported in Table 4. However, the second approach (see Figure 10b) ha slightly more false negatives (15 vs. 12).
The SVM results align with those of KNNs. The first approach achieved an accuracy of 89.64% and a recall of 84.44% as in Table 3, with 24 false positives and 72 false negatives, which led to unfair gameplay outcomes (see Figure 10c). The second approach achieved perfect accuracy and recall (as shown in Table 4), with zero false negatives and zero false positives, as illustrated in Figure 10d. The pressure sensor’s unique response to falls, which is characterized by significant changes in amplitude and peak count, enabled the model to accurately detect falls. Also, it minimized confusion with non-fall events, such as being knocked down or performing regular movements.
The RF model exhibited comparable trends, achieving an accuracy of 94.82% and a recall of 89.63% in the first approach (see Table 3). However, when pressure sensor data were incorporated in the second approach, the accuracy improved to 98.38% and recall rose to 96.76% (as in Table 4). Additionally, the number of false negatives decreased from 48 to 15 (see Figure 10e,f). The LSTMs results mirrored those of the other models. The first approach recorded an accuracy of 93.52% and a recall of 87.04% (as in Table 3), with 60 false negatives (see Figure 10g). In contrast, the second approach achieved perfect accuracy and recall (as in Table 4 and Figure 10h).
In conclusion, across all the four models, the integration of pressure sensor data consistently led to substantial improvements in the accuracy, recall, and overall reliability of fall detection within the Q-eBall game. The pressure sensor improved the performance, since it revealed significant amplitude differences and peak counts during falls while displaying relative stability during other activities such as walking, running, or standing. In contrast, the accelerometer and gyroscope were sensitive to these movements, particularly in a game that is rough and involves a lot of running and knocking.
5.3. Real-Time Evaluation
A real-time experiment was conducted to verify the results obtained from the previous offline evaluation. The pre-trained SVM model from the second approach was selected due to its high scores and fast performance with processing times of less than 1 ms, as illustrated in Table 4.
The experiment involved two players: one used a balloon equipped with the embedded circuit, while the other player used a balloon without any electronics. A total of 13 participants took part in the experiment, each varying in height and weight. The ESP32 microcontroller collected data from three sensors and streamed them in real-time to the server. The sensors had the following sampling rates: accelerometer: 50 Hz, gyroscope: 50 Hz, and pressure: 40 Hz. The server then processed the incoming data based on the same flow in Figure 7, except for skipping the down-sampling stage. All sensor data were scaled using the same method described in Section 4.2. A moving window, with a size of 100 samples and an overlap of 20 samples, was applied to each sensor’s data stream. These windowed data were then sent to the feature extraction stage. Then, we applied the same feature extraction methods that were used during the training process (described in Section 4.2). Finally, the extracted features were scaled and sent to the pre-trained SVM classifier.
During the experiment, the players engaged in activities such as knocking into each other, maneuvering, running, and occasional falls. The system successfully recorded all the 150 falls accurately, without any instances of false positives or false negatives. The real-time testing results matched those obtained from the offline evaluation (Section 5.2), specifically the second approach for the SVM model. To further illustrate the real-time testing process, a brief video demonstration is available at [70]. Screenshots capturing key moments from the experiment are presented in Figure 11, Figure 12, Figure 13, Figure 14 and Figure 15, providing a visual representation of the sensors data and the SVM classifier output.
Figure 11.
A screenshot captures the readings from the accelerometer (in g), gyroscope (in deg/s), and pressure sensor (in kpa), along with the classifier output in real-time testing, while the player was transitioning from a seated position (36–40.7 s) to standing (41–43.7 s).
Figure 12.
A screenshot captures the readings from the accelerometer (in g), gyroscope (in deg/s), and pressure sensor (in kpa), along with the classifier output in real-time testing, while the player was hit without falling near the 76 s timestamp.
Figure 13.
A screenshot demonstrates the classifier’s response to a non-fall and fall events in real-time testing. The player was struck without falling at 76 s, as seen in Figure 12. However, between 79.6 s and 82.1 s, the player was hit and fell, triggering the classifier to detect the fall and change its output from 0 to 1.
Figure 14.
A screenshot demonstrates the classifier’s response to three non-fall events at (163 s, 167 s, and 170 s) in real-time testing. Vertical arrangement of signals: accelerometer (g), gyroscope (deg/s), pressure (kPa), and real-time SVM classifier output.
Figure 15.
A screenshot demonstrates a fall detection between 178.6 s and 181.5 s. Also, a hit without falling event at 182.5 s in real-time testing is presented. Vertical arrangement of signals: accelerometer (g), gyroscope (deg/s), pressure (kPa), and real-time SVM classifier output.
Figure 11 shows the sensor readings during a transition from sitting to standing, as can be seen in the video at [70] between 36 s and 44 s. The player remained seated from 36 s to 40.7 s, during which the accelerometer and gyroscope signals exhibited minimal fluctuation. However, the pressure sensor registered a high reading of approximately 32.38 kPa. Upon standing up at 41 s, the pressure signal began to decrease, dropping below 32.36 kPa later. Concurrently, the accelerometer and gyroscope signals displayed clear oscillations, indicating the change in movement.
Figure 12 captures a segment of sensors data from 70 s to 78 s, illustrating a scenario where the player was hit without falling. The accelerometer readings (Ax and Ay) spiked above +5 g, while the gyroscope (Gx) registered a sharp drop to approximately −290 deg/s. Simultaneously, the pressure sensor recorded a reading exceeding 32.8 kPa. The SVM classifier accurately identified this event as a non-fall and labeled it as zero.
The SVM classifier accurately detected a fall between 79.6 s and 82.1 s, as illustrated in Figure 13. The pressure sensor exhibited four distinct peaks during this fall, indicating the impact and subsequent movement. The gyroscope (Gx) signal dropped significantly (approaching −1000 deg/s), while the accelerometer (Ay and Az) signals peaked at −10 g. Furthermore, the non-fall event at 76 s (presented in Figure 12) can be clearly distinguished from the fall event, exhibiting lower amplitude readings in all sensors. The gradual slope observed in the classifier’s label, as it transitioned from zero to one or vice versa, is attributed to a processing delay of approximately 0.2 to 0.4 s. This delay is acceptable within the Q-eBall game system. The processing time and latency will be thoroughly examined in a separate study that compares server-based processing with processing on edge devices.
The pressure sensor signal showed notable amplitude variations during hits at 163 s, 167 s, and 170 s (see Figure 14) where the player was hit, but did not fall down. In contrast, the pressure sensor displayed relative stability during other activities such as walking, running, or standing. In contrast, the accelerometer and gyroscope were sensitive to these movements. A hit with a fall between 178.6 s and 181.5 s was followed by a hit without a fall at 183.5 s (see Figure 15). The player was hit at 178s and then fell on ground at 178.5 s. Both the fall and non-fall events were classified accurately.
6. Conclusions
This research successfully designed and implemented a fall detection system with high accuracy using an electronic circuit with accelerometer, gyroscope, and pressure sensors in the context of a Q-eBall game. Two types of evaluation were performed: offline and real-time (online). The evaluation results demonstrated that the inclusion of pressure sensor data improved the accuracy of the fall detection system. In the real-time test, all the fall incidents were accurately detected without false positives or false negatives. These findings highlight the performance of the electronics and machine learning models in enhancing fall detection in highly dynamic environments. Future work will explore the possibility of moving all pre-processing, features extraction, and a pre-trained machine learning model to the edge devices in the Q-eBall. This will include an analysis of power consumption, communication overhead, and processing latency. Future work will also explore the potential of a multi-sensor approach, incorporating pressure sensors, to improve fall detection accuracy in the elderly.
Author Contributions
Conceptualization, Z.T.A.; Methodology, Z.T.A.; Software, Z.T.A. and H.T.H.; Validation, H.T.H., A.A.-S. and K.A.; Formal analysis, Z.T.A. and A.A.-S.; Investigation, K.A.; Data curation, Z.T.A. and H.T.H.; Writing—original draft, Z.T.A.; Writing—review & editing, A.A.-S. and K.A.; Visualization, Z.T.A. and H.T.H.; Supervision, Z.T.A.; Project administration, Z.T.A. All authors have read and agreed to the published version of the manuscript.
Funding
This research received no external funding.
Data Availability Statement
A sample of the dataset is available at https://doi.org/10.21227/w6sx-8b83.
Conflicts of Interest
The authors declare that they have no conflict of interest. Three authors are affiliated with the University of Thi-Qar, Iraq, and one with Basrah Oil Company; however, this collaboration did not involve any financial or other competing interests that could have influenced the research or its publication.
References
- Khang, A.; Shah, V.; Rani, S. Handbook of Research on AI-Based Technologies and Applications in the Era of the Metaverse; IGI Global: Hershey, PA, USA, 2023. [Google Scholar]
- Aklah, Z.; Hassan, H.T. Fall Detection in Q-eBall. 2024. Available online: https://ieee-dataport.org/documents/fall-detection-q-eball (accessed on 15 July 2024).
- Wikipedia Contributors. Bubble Football—Wikipedia, The Free Encyclopedia. 2024. Available online: https://en.wikipedia.org/wiki/Bubble_football (accessed on 18 July 2024).
- Pancotto, F.; Addessi, G.; Auteri, N. Soccer Bubble: Is There a Speculative Bubble in the Price of International Soccer Players? SSRN 4279484. 2022. Available online: https://ssrn.com/abstract=4279484 (accessed on 18 July 2024).
- Jacob, J.; Nguyen, T.; Lie, D.Y.; Zupancic, S.; Bishara, J.; Dentino, A.; Banister, R.E. A fall detection study on the sensors placement location and a rule-based multi-thresholds algorithm using both accelerometer and gyroscopes. In Proceedings of the 2011 IEEE International Conference on Fuzzy Systems (FUZZ-IEEE 2011), Taipei, Taiwan, 27–30 June 2011; IEEE: Piscataway, NJ, USA, 2011; pp. 666–671. [Google Scholar]
- Sucerquia, A.; López, J.D.; Vargas-Bonilla, J.F. Real-life/real-time elderly fall detection with a triaxial accelerometer. Sensors 2018, 18, 1101. [Google Scholar] [CrossRef] [PubMed]
- Sucerquia, A.; López, J.D.; Vargas-Bonilla, J.F. SisFall: A Fall and Movement Dataset. Sensors 2017, 17, 198. [Google Scholar] [CrossRef] [PubMed]
- Chen, K.H.; Hsu, Y.W.; Yang, J.J.; Jaw, F.S. Evaluating the specifications of built-in accelerometers in smartphones on fall detection performance. Instrum. Sci. Technol. 2018, 46, 194–206. [Google Scholar] [CrossRef]
- Maray, N.; Ngu, A.H.; Ni, J.; Debnath, M.; Wang, L. Transfer Learning on Small Datasets for Improved Fall Detection. Sensors 2023, 23, 1105. [Google Scholar] [CrossRef]
- Available online: https://userweb.cs.txstate.edu/~hn12/data/ (accessed on 14 September 2024).
- Danilenka, A.; Sowiński, P.; Rachwał, K.; Bogacka, K.; Dąbrowska, A.; Kobus, M.; Baszczyński, K.; Okrasa, M.; Olczak, W.; Dymarski, P.; et al. Real-Time AI-Driven Fall Detection Method for Occupational Health and Safety. Electronics 2023, 12, 4257. [Google Scholar] [CrossRef]
- Danilenka, A.; Sowiński, P.; Kobus, M.; Dąbrowska, A.; Rachwał, K.; Bogacka, K.; Baszczyński, K. ASSIST-IoT Multimodal Fall Detection Dataset. 2023. Available online: https://zenodo.org/records/8340428 (accessed on 16 October 2024).
- Yhdego, H.; Paolini, C.; Audette, M. Toward Real-Time, Robust Wearable Sensor Fall Detection Using Deep Learning Methods: A Feasibility Study. Appl. Sci. 2023, 13, 4988. [Google Scholar] [CrossRef]
- Mohammad, Z.; Anwary, A.R.; Mridha, M.F.; Shovon, M.S.H.; Vassallo, M. An enhanced ensemble deep neural network approach for elderly fall detection system based on wearable sensors. Sensors 2023, 23, 4774. [Google Scholar] [CrossRef]
- Casilari, E.; Álvarez-Marco, M.; García-Lagos, F. A Study of the use of gyroscope measurements in wearable fall detection systems. Symmetry 2020, 12, 649. [Google Scholar] [CrossRef]
- Jeong, S.S.; Kim, N.H.; Yu, Y.S. Fall detection system based on simple threshold method and long short-term memory: Comparison with hidden markov model and extraction of optimal parameters. Appl. Sci. 2022, 12, 11031. [Google Scholar] [CrossRef]
- Pandya, B.; Pourabdollah, A.; Lotfi, A. Fuzzy logic web services for real-time fall detection using wearable accelerometer and gyroscope sensors. In Proceedings of the 13th ACM International Conference on PErvasive Technologies Related to Assistive Environments, Corfu, Greece, 30 June–3 July 2020; pp. 1–7. [Google Scholar]
- Perry, J.T.; Kellog, S.; Vaidya, S.M.; Youn, J.H.; Ali, H.; Sharif, H. Survey and evaluation of real-time fall detection approaches. In Proceedings of the 2009 6th International Symposium on High Capacity Optical Networks and Enabling Technologies (HONET), Alexandria, Egypt, 28–30 December 2009; IEEE: Piscataway, NJ, USA, 2009; pp. 158–164. [Google Scholar]
- Kulkarni, S.; Basu, M. A review on wearable tri-axial accelerometer based fall detectors. J. Biomed. Eng. Technol 2013, 1, 36–39. [Google Scholar]
- Jefiza, A.; Pramunanto, E.; Boedinoegroho, H.; Purnomo, M.H. Fall detection based on accelerometer and gyroscope using back propagation. In Proceedings of the 2017 4th International Conference on Electrical Engineering, Computer Science and Informatics (EECSI), Yogyakarta, Indonesia, 19–21 September 2017; IEEE: Piscataway, NJ, USA, 2017; pp. 1–6. [Google Scholar]
- Wisesa, I.W.W.; Mahardika, G. Fall detection algorithm based on accelerometer and gyroscope sensor data using Recurrent Neural Networks. IOP Conf. Ser. Earth Environ. Sci. 2019, 258, 012035. [Google Scholar] [CrossRef]
- Tong, L.; Song, Q.; Ge, Y.; Liu, M. HMM-based human fall detection and prediction method using tri-axial accelerometer. IEEE Sens. J. 2013, 13, 1849–1856. [Google Scholar] [CrossRef]
- Kepski, M.; Kwolek, B.; Austvoll, I. Fuzzy inference-based reliable fall detection using Kinect and accelerometer. In Proceedings of the Artificial Intelligence and Soft Computing: 11th International Conference, ICAISC 2012, Zakopane, Poland, 29 April–3 May 2012; Springer: Berlin/Heidelberg, Germany, 2012. Proceedings, Part I 11. pp. 266–273. [Google Scholar]
- Hossain, F.; Ali, M.L.; Islam, M.Z.; Mustafa, H. A direction-sensitive fall detection system using single 3D accelerometer and learning classifier. In Proceedings of the 2016 International Conference on Medical Engineering, Health Informatics and Technology (MediTec), Dhaka, Bangladesh, 17–18 December 2016; IEEE: Piscataway, NJ, USA, 2016; pp. 1–6. [Google Scholar]
- Ojetola, O.; Gaura, E.I.; Brusey, J. Fall detection with wearable sensors–safe (Smart Fall Detection). In Proceedings of the 2011 Seventh International Conference on Intelligent Environments, Nottingham, UK, 25–28 July 2011; IEEE: Piscataway, NJ, USA, 2011; pp. 318–321. [Google Scholar]
- Nari, M.I.; Suprapto, S.S.; Kusumah, I.H.; Adiprawita, W. A simple design of wearable device for fall detection with accelerometer and gyroscope. In Proceedings of the 2016 International Symposium on Electronics and Smart Devices (ISESD), Bandung, Indonesia, 29–30 November 2016; IEEE: Piscataway, NJ, USA, 2016; pp. 88–91. [Google Scholar]
- Siregar, B.; Andayani, U.; Bahri, R.; Fahmi, F. Real-time monitoring system for elderly people in detecting falling movement using accelerometer and gyroscope. J. Phys. Conf. Ser. 2018, 978, 012110. [Google Scholar] [CrossRef]
- Chandra, I.; Sivakumar, N.; Gokulnath, C.B.; Parthasarathy, P. IoT based fall detection and ambient assisted system for the elderly. Clust. Comput. 2019, 22, 2517–2525. [Google Scholar] [CrossRef]
- Gupta, A.; Srivastava, R.; Gupta, H.; Kumar, B. IoT based fall detection monitoring and alarm system for elderly. In Proceedings of the 2020 IEEE 7th Uttar Pradesh Section International Conference on Electrical, Electronics and Computer Engineering (UPCON), Prayagraj, India, 27–29 November 2020; IEEE: Piscataway, NJ, USA, 2020; pp. 1–5. [Google Scholar]
- Santiago, J.; Cotto, E.; Jaimes, L.G.; Vergara-Laurens, I. Fall detection system for the elderly. In Proceedings of the 2017 IEEE 7th Annual Computing and Communication Workshop and Conference (CCWC), Las Vegas, Nevada, 9–11 January 2017; IEEE: Piscataway, NJ, USA, 2017; pp. 1–4. [Google Scholar]
- Li, Q.; Stankovic, J.A.; Hanson, M.A.; Barth, A.T.; Lach, J.; Zhou, G. Accurate, fast fall detection using gyroscopes and accelerometer-derived posture information. In Proceedings of the 2009 Sixth International Workshop on Wearable and Implantable Body Sensor Networks, Berkeley, CA, USA, 3–5 June 2009; IEEE: Piscataway, NJ, USA, 2009; pp. 138–143. [Google Scholar]
- Wibisono, W.; Arifin, D.N.; Pratomo, B.A.; Ahmad, T.; Ijtihadie, R.M. Falls detection and notification system using tri-axial accelerometer and gyroscope sensors of a smartphone. In Proceedings of the 2013 Conference on Technologies and Applications of Artificial Intelligence, Taipei, Taiwan, 6–8 December 2013; IEEE: Piscataway, NJ, USA, 2013; pp. 382–385. [Google Scholar]
- Rakhman, A.Z.; Nugroho, L.E. Fall detection system using accelerometer and gyroscope based on smartphone. In Proceedings of the 2014 The 1st International Conference on Information Technology, Computer, and Electrical Engineering, Semarang, Indonesia, 8 November 2014; IEEE: Piscataway, NJ, USA, 2014; pp. 99–104. [Google Scholar]
- De Cillis, F.; De Simio, F.; Guido, F.; Incalzi, R.A.; Setola, R. Fall-detection solution for mobile platforms using accelerometer and gyroscope data. In Proceedings of the 2015 37th Annual International Conference of the IEEE Engineering in Medicine and Biology Society (EMBC), Milan, Italy, 25–29 August 2015; IEEE: Piscataway, NJ, USA, 2015; pp. 3727–3730. [Google Scholar]
- Jian, H.; Chen, H. A portable fall detection and alerting system based on k-NN algorithm and remote medicine. China Commun. 2015, 12, 23–31. [Google Scholar] [CrossRef]
- Huynh, Q.T.; Nguyen, U.D.; Irazabal, L.B.; Ghassemian, N.; Tran, B.Q. Optimization of an accelerometer and gyroscope-based fall detection algorithm. J. Sens. 2015, 2015, 452078. [Google Scholar] [CrossRef]
- Wang, F.T.; Chan, H.L.; Hsu, M.H.; Lin, C.K.; Chao, P.K.; Chang, Y.J. Threshold-based fall detection using a hybrid of tri-axial accelerometer and gyroscope. Physiol. Meas. 2018, 39, 105002. [Google Scholar] [CrossRef]
- Amsaprabhaa, M.; Nancy Jane, Y.; Khanna Nehemiah, H. Multimodal spatiotemporal skeletal kinematic gait feature fusion for vision-based fall detection. Expert Syst. Appl. 2023, 212, 118681. [Google Scholar] [CrossRef]
- Papers with Code—URFD Dataset Dataset. Available online: https://paperswithcode.com/dataset/urfd-dataset (accessed on 14 September 2024).
- Durga Bhavani, K.; Ferni Ukrit, M. Design of inception with deep convolutional neural network based fall detection and classification model. Multimed. Tools Appl. 2024, 83, 23799–23817. [Google Scholar] [CrossRef]
- Alanazi, T.; Babutain, K.; Muhammad, G. A robust and automated vision-based human fall detection system using 3D multi-stream CNNs with an image fusion technique. Appl. Sci. 2023, 13, 6916. [Google Scholar] [CrossRef]
- Charfi, I.; Mitran, J.; Dubois, J.; Atri, M.; Tourki, R. Optimised spatio-temporal descriptors for real-time fall detection: Comparison of SVM and Adaboost based classification. J. Electron. Imaging 2013, 22, 17. [Google Scholar] [CrossRef]
- Cameron, N. ESP32 Microcontroller. In ESP32 Formats and Communication: Application of Communication Protocols with ESP32 Microcontroller; Springer: Berlin/Heidelberg, Germany, 2023; pp. 1–54. [Google Scholar]
- Cameron, N. ESP32 Formats and Communication; Springer: Berlin/Heidelberg, Germany, 2023. [Google Scholar]
- ESP IoT Development Framework|Espressif Systems. Available online: https://www.espressif.com/en/products/sdks/esp-idf (accessed on 19 July 2024).
- Maier, A.; Sharp, A.; Vagapov, Y. Comparative analysis and practical implementation of the ESP32 microcontroller module for the internet of things. In Proceedings of the 2017 Internet Technologies and Applications (ITA), Wrexham, UK, 12–15 September 2017; IEEE: Piscataway, NJ, USA, 2017; pp. 143–148. [Google Scholar]
- MPU6050 Accelerometer and Gyroscope Sensor Guide with Arduino Pro. Available online: https://randomnerdtutorials.com/arduino-mpu-6050-accelerometer-gyroscope/ (accessed on 19 July 2024).
- Hareendran, T. Pressure Sensor Guide—ElectroSchematics. Available online: https://www.electroschematics.com/pressure-sensor-guide/ (accessed on 19 July 2024).
- Pressure Sensor MPS20N0040D-S. Available online: https://softroboticstoolkit.com/files/sorotoolkit/files/mps20n0040d-s_datasheet.pdf (accessed on 18 August 2024).
- Bourke, A.K.; Lyons, G.M. A threshold-based fall-detection algorithm using a bi-axial gyroscope sensor. Med Eng. Phys. 2008, 30, 84–90. [Google Scholar] [CrossRef] [PubMed]
- Bao, M.H. Micro Mechanical Transducers: Pressure Sensors, Accelerometers and Gyroscopes; Elsevier: Amsterdam, The Netherlands, 2000. [Google Scholar]
- Wang, H.; Zhang, D.; Wang, Y.; Ma, J.; Wang, Y.; Li, S. RT-Fall: A real-time and contactless fall detection system with commodity WiFi devices. IEEE Trans. Mob. Comput. 2016, 16, 511–526. [Google Scholar] [CrossRef]
- Stampfler, T.; Elgendi, M.; Fletcher, R.R.; Menon, C. Fall detection using accelerometer-based smartphones: Where do we go from here? Front. Public Health 2022, 10, 996021. [Google Scholar] [CrossRef]
- Smith, S. Digital Signal Processing: A Practical Guide for Engineers and Scientists; Newnes: London, UK, 2003. [Google Scholar]
- Lueken, M.; ten Kate, W.; Batista, J.P.; Ngo, C.; Bollheimer, C.; Leonhardt, S. Peak Detection Algorithm for Gait Segmentation in Long-Term Monitoring for Stride Time Estimation using Inertial Measurement Sensors. In Proceedings of the 2019 IEEE EMBS International Conference on Biomedical & Health Informatics (BHI), Chicago, IL, USA, 19–22 May 2019; pp. 1–4. [Google Scholar] [CrossRef]
- Lee, M.; Park, D.; Dong, S.Y.; Youn, I. A novel R peak detection method for mobile environments. IEEE Access 2018, 6, 51227–51237. [Google Scholar] [CrossRef]
- Cover, T.; Hart, P. Nearest neighbor pattern classification. IEEE Trans. Inf. Theory 1967, 13, 21–27. [Google Scholar] [CrossRef]
- Ho, T.K. Random decision forests. In Proceedings of the 3rd International Conference on Document Analysis and Recognition, Montreal, QC, Canada, 14–16 August 1995; IEEE: Piscataway, NJ, USA, 1995; Volume 1, pp. 278–282. [Google Scholar]
- Cortes, C.; Vapnik, V. Support-vector networks. Mach. Learn. 1995, 20, 273–297. [Google Scholar] [CrossRef]
- Hochreiter, S.; Schmidhuber, J. Long short-term memory. Neural Comput. 1997, 9, 1735–1780. [Google Scholar] [CrossRef]
- Jordan, M.I.; Mitchell, T.M. Machine learning: Trends, perspectives, and prospects. Science 2015, 349, 255–260. [Google Scholar] [CrossRef]
- Kelleher, J.D.; Mac Namee, B.; D’arcy, A. Fundamentals of Machine Learning for Predictive Data Analytics: Algorithms, Worked Examples, and Case Studies; MIT Press: Cambridge, MA, USA, 2020. [Google Scholar]
- Bonaccorso, G. Machine Learning Algorithms: Popular Algorithms for Data Science and Machine Learning; Packt Publishing Ltd.: Birmingham, UK, 2018. [Google Scholar]
- Al-Jabery, K.; Obafemi-Ajayi, T.; Olbricht, G.; Wunsch, D. Computational Learning Approaches to Data Analytics in Biomedical Applications; Academic Press: Cambridge, MA, USA, 2019. [Google Scholar]
- Noury, N.; Fleury, A.; Rumeau, P.; Bourke, A.K.; Laighin, G.; Rialle, V.; Lundy, J.E. Fall detection-principles and methods. In Proceedings of the 2007 29th Annual International Conference of the IEEE Engineering in Medicine and Biology Society, Lyon, France, 22–26 August 2007; IEEE: Piscataway, NJ, USA, 2007; pp. 1663–1666. [Google Scholar]
- Olson, D.L.; Delen, D. Advanced Data Mining Techniques; Springer Science & Business Media: Berlin/Heidelberg, Germany, 2008. [Google Scholar]
- Taha, A.A.; Hanbury, A. Metrics for evaluating 3D medical image segmentation: Analysis, selection, and tool. BMC Med. Imaging 2015, 15, 1–28. [Google Scholar] [CrossRef]
- Kingma, D.P.; Ba, J. Adam: A method for stochastic optimization. arXiv 2014, arXiv:1412.6980. [Google Scholar]
- Mao, A.; Mohri, M.; Zhong, Y. Cross-entropy loss functions: Theoretical analysis and applications. In Proceedings of the International Conference on Machine Learning, PMLR, Honolulu, HI, USA, 23–29 July 2023; pp. 23803–23828. [Google Scholar]
- Q-eBall Fall Detection (Real Time Experiment). Available online: https://youtu.be/Xn0qLOrvQ1s (accessed on 21 September 2024).
Disclaimer/Publisher’s Note: The statements, opinions and data contained in all publications are solely those of the individual author(s) and contributor(s) and not of MDPI and/or the editor(s). MDPI and/or the editor(s) disclaim responsibility for any injury to people or property resulting from any ideas, methods, instructions or products referred to in the content. |
© 2024 by the authors. Licensee MDPI, Basel, Switzerland. This article is an open access article distributed under the terms and conditions of the Creative Commons Attribution (CC BY) license (https://creativecommons.org/licenses/by/4.0/).














