Plant Growth Promotion and Plant Disease Suppression Induced by Bacillus amyloliquefaciens Strain GD4a
Abstract
1. Introduction
2. Results
2.1. GD4a Enhances Plant Growth by Producing a Variety of Beneficial Metabolites
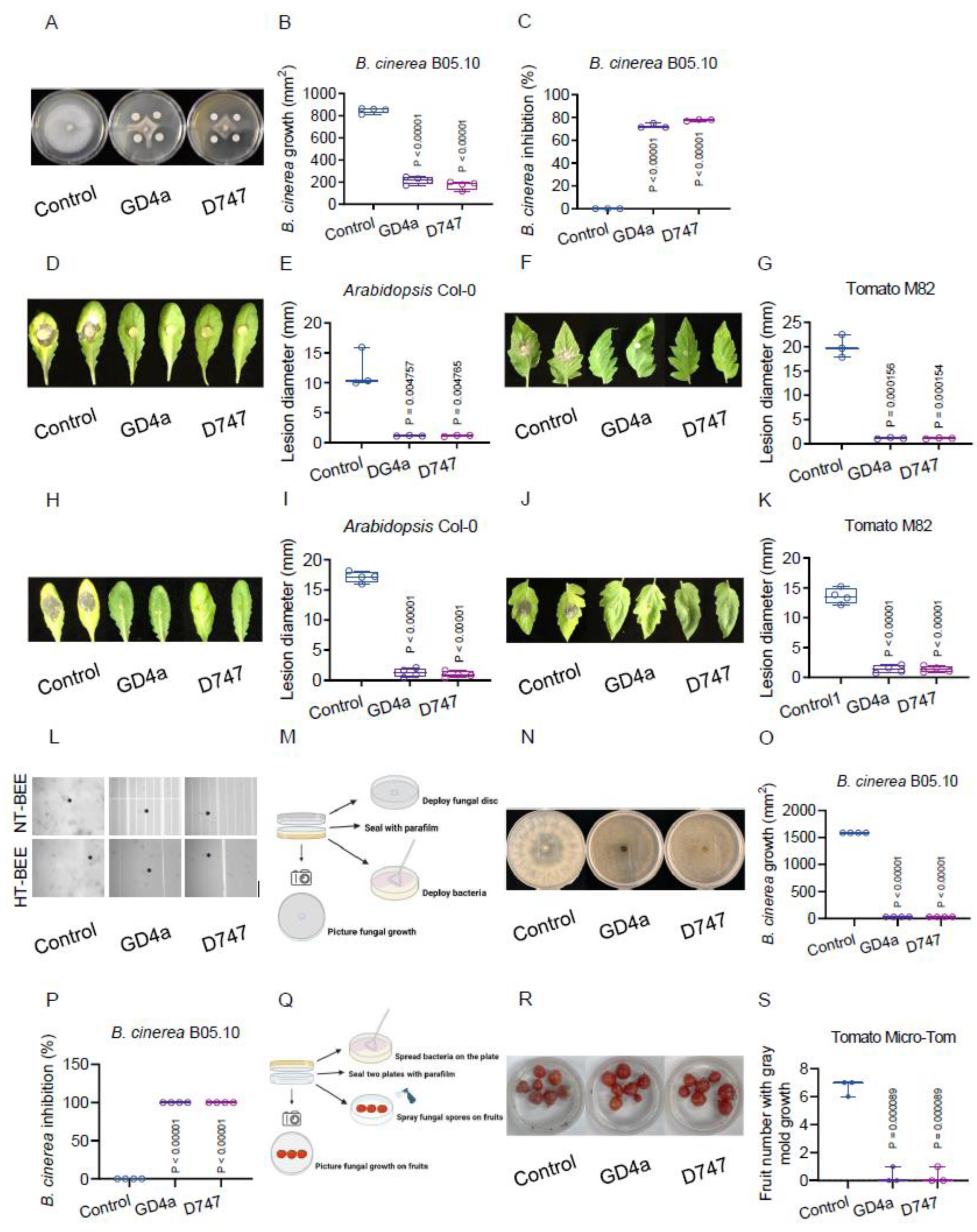
2.2. GD4a Is an Effective Biological Control Agent against Gray Mold Pathogen B. cinerea
2.3. GD4a Is an Effective Biological Control against Diverse Fungal, Oomycete, and Bacterial Phytopathogens
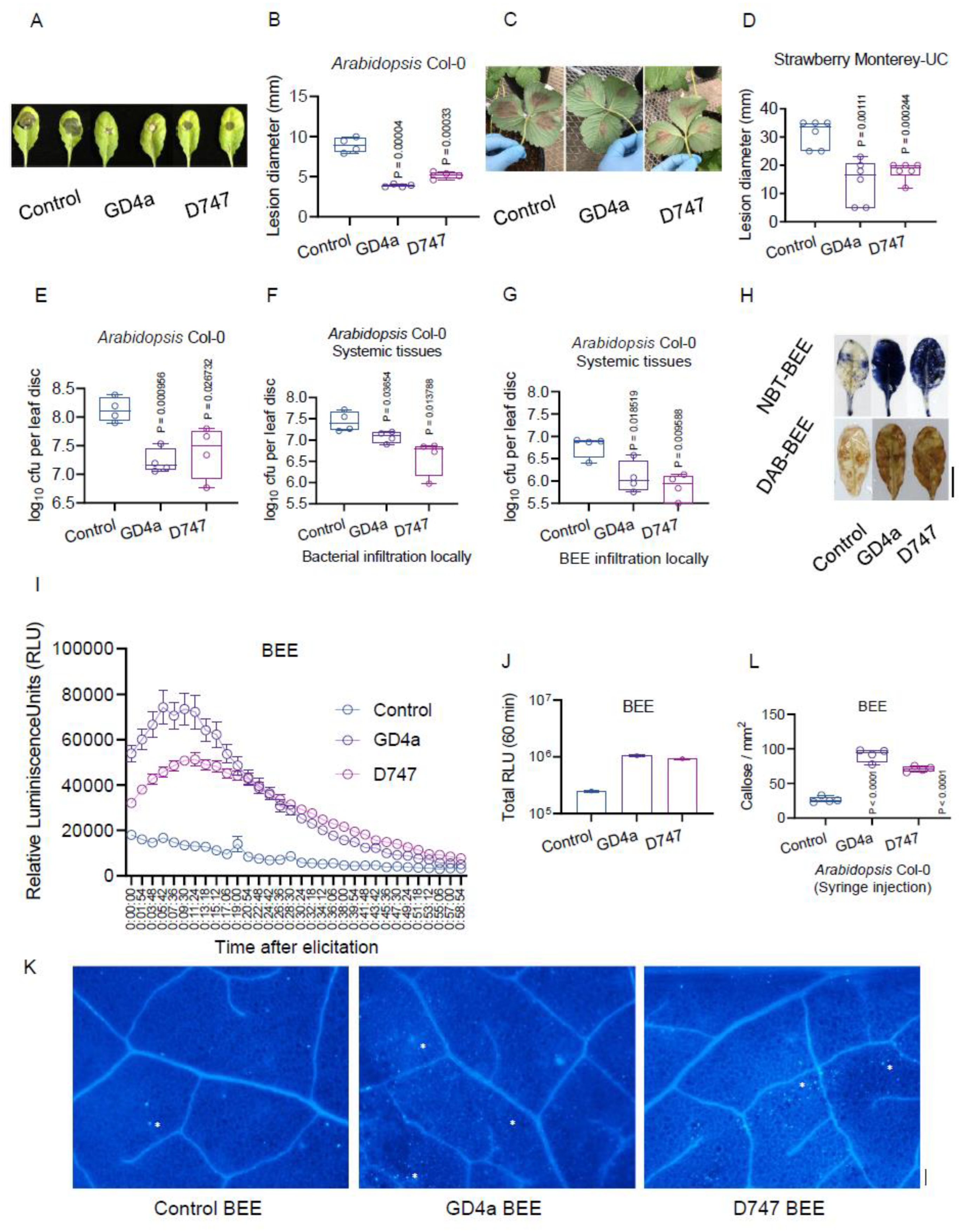
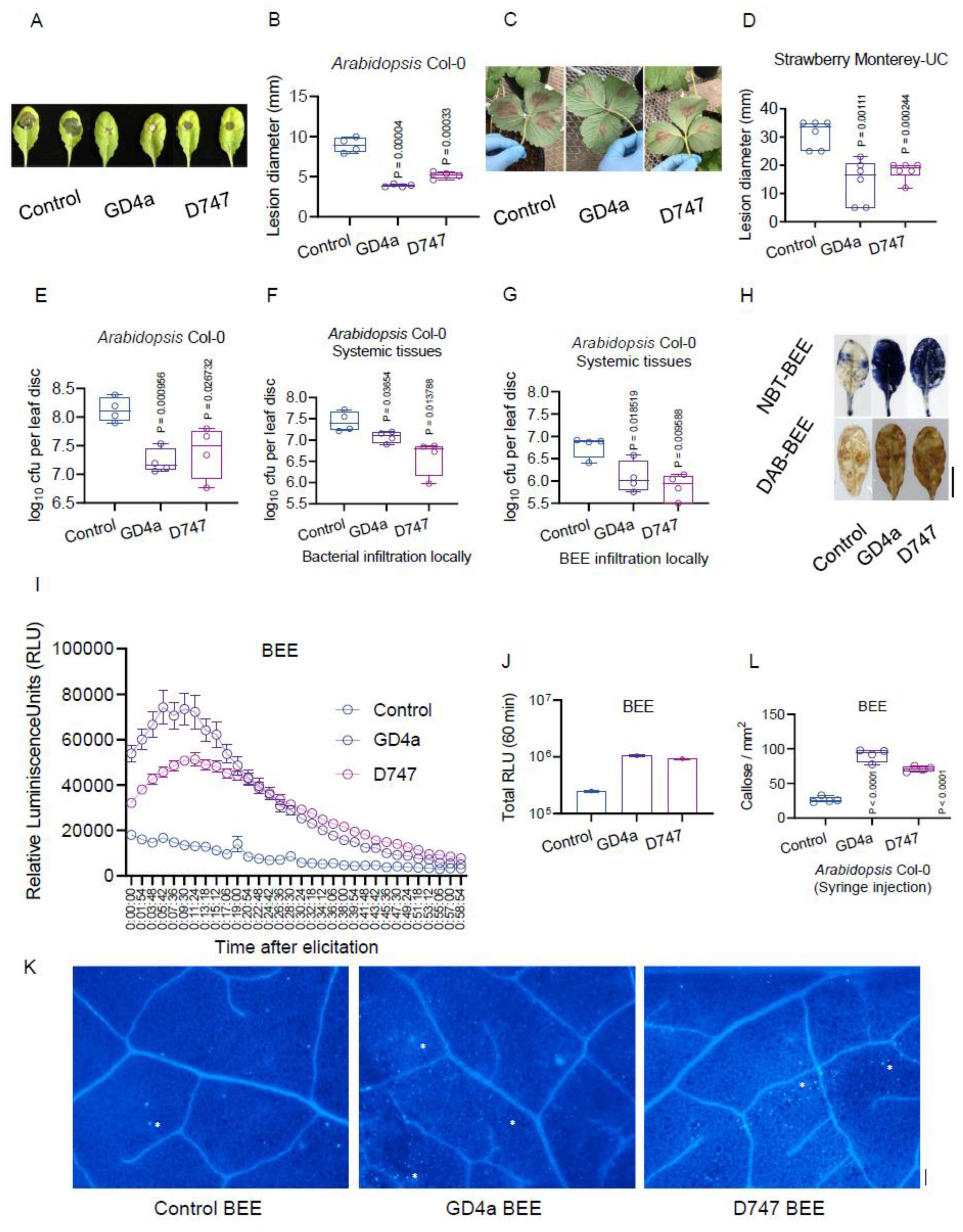
2.4. Induction of ISR and SAR of Host Plants against Fungal and Bacterial Pathogens by GD4a through BEE Production
2.5. BEE of GD4a Has the Direct Pathogen Inhibition Activities by the Plate Assay
2.6. Benzocaine (BEN) Induces Host Plant Systemic Resistance to Bacterial and Fungal Pathogens
2.7. Exogenous BEN-Infiltration Induces Local Defense Responses in Arabidopsis
2.8. Exogenous BEN-Infiltration Induces Systemic Defense Response in Arabidopsis
2.9. Exogenous BEN-Infiltration Induced Plant Defense Gene Expression in Arabidopsis
3. Discussion
4. Materials and Methods
4.1. Plant Materials and Growth Conditions
4.2. Microbial Materials and Culture Conditions
4.3. Plant Growth Promotion Assay of Arabidopsis Plants
4.4. Bacterial Enzyme Activity and Targeted Metabolite Tests
4.5. Bacterial Extracellular Exudate (BEE) Collection
4.6. Fungal Pathogen Infection Assay
4.7. Bacterial Pathogen Infection Assay
4.8. Post-Harvesting Tomato Fruit Protection Assay
4.9. Untargeted Metabolomics Analysis of BEE
4.10. Analysis of Local Basal Defense Induced by Benzocaine (BEN) in Arabidopsis Plants against Phytopathogen Infection
4.11. Induction of Systemic Resistance (ISR) of Arabidopsis Plants
4.12. Induction of Systemic Resistance (ISR) of Strawberry Plants
4.13. Analysis of SAR of Arabidopsis Plants against Bacterial or Fungal Pathogens
4.14. PAMP-Triggered Immunity (PTI) Related Assays
4.15. qRT-PCR Assay
4.16. Statistical Analysis
5. Conclusions
Author Contributions
Funding
Data Availability Statement
Acknowledgments
Conflicts of Interest
References
- Zalila-Kolsi, I.; Ben-Mahmoud, A.; Al-Barazie, R. Bacillus amyloliquefaciens: Harnessing Its Potential for Industrial, Medical, and Agricultural Applications—A Comprehensive Review. Microorganisms 2023, 11, 2215. [Google Scholar] [CrossRef]
- Duan, Y.; Chen, R.; Zhang, R.; Jiang, W.; Chen, X.; Yin, C.; Mao, Z. Isolation, Identification, and Antibacterial Mechanisms of Bacillus amyloliquefaciens QSB-6 and Its Effect on Plant Roots. Front. Microbiol. 2021, 12, 746799. [Google Scholar] [CrossRef]
- Wang, S.-Y.; Herrera-Balandrano, D.D.; Wang, Y.-X.; Shi, X.-C.; Chen, X.; Jin, Y.; Liu, F.-Q.; Laborda, P. Biocontrol Ability of the Bacillus amyloliquefaciens Group, B. amyloliquefaciens, B. velezensis, B. nakamurai, and B. siamensis, for the Management of Fungal Postharvest Diseases: A Review. J. Agric. Food Chem. 2022, 70, 6591–6616. [Google Scholar] [CrossRef]
- Luo, L.; Zhao, C.; Wang, E.; Raza, A.; Yin, C. Bacillus Amyloliquefaciens as an Excellent Agent for Biofertilizer and Biocontrol in Agriculture: An Overview for Its Mechanisms. Microbiol. Res. 2022, 259, 127016. [Google Scholar] [CrossRef]
- WoldemariamYohannes, K.; Wan, Z.; Yu, Q.; Li, H.; Wei, X.; Liu, Y.; Wang, J.; Sun, B. Prebiotic, Probiotic, Antimicrobial, and Functional Food Applications of Bacillus amyloliquefaciens. J. Agric. Food Chem. 2020, 68, 14709–14727. [Google Scholar] [CrossRef]
- Ngalimat, M.S.; Yahaya, R.S.R.; Baharudin, M.M.A.; Yaminudin, S.M.; Karim, M.; Ahmad, S.A.; Sabri, S. A Review on the Biotechnological Applications of the Operational Group Bacillus amyloliquefaciens. Microorganisms 2021, 9, 614. [Google Scholar] [CrossRef]
- Chowdhury, S.P.; Hartmann, A.; Gao, X.; Borriss, R. Biocontrol Mechanism by Root-Associated Bacillus amyloliquefaciens FZB42—A Review. Front. Microbiol. 2015, 6, 780. [Google Scholar] [CrossRef] [PubMed]
- Yang, L.; Wang, H.; Lv, Y.; Bai, Y.; Luo, H.; Shi, P.; Huang, H.; Yao, B. Construction of a Rapid Feather-Degrading Bacterium by Overexpression of a Highly Efficient Alkaline Keratinase in Its Parent Strain Bacillus Amyloliquefaciens K11. J. Agric. Food Chem. 2016, 64, 78–84. [Google Scholar] [CrossRef]
- Feng, J.; Gu, Y.; Quan, Y.; Cao, M.; Gao, W.; Zhang, W.; Wang, S.; Yang, C.; Song, C. Improved Poly-γ-Glutamic Acid Production in Bacillus Amyloliquefaciens by Modular Pathway Engineering. Metab. Eng. 2015, 32, 106–115. [Google Scholar] [CrossRef] [PubMed]
- Hashmi, S.; Iqbal, S.; Ahmed, I.; Janjua, H.A. Production, Optimization, and Partial Purification of Alkali-Thermotolerant Proteases from Newly Isolated Bacillus subtilis S1 and Bacillus amyloliquefaciens KSM12. Processes 2022, 10, 1050. [Google Scholar] [CrossRef]
- Liao, Y.; Xiong, M.; Miao, Z.; Ishaq, A.R.; Zhang, M.; Li, B.; Zhan, Y.; Cai, D.; Yang, Z.; Chen, J.; et al. Modular Engineering to Enhance Keratinase Production for Biotransformation of Discarded Feathers. Appl. Biochem. Biotechnol. 2023, 195, 1752–1769. [Google Scholar] [CrossRef] [PubMed]
- Pham, V.H.T.; Kim, J.; Shim, J.; Chang, S.; Chung, W. Coconut Mesocarp-Based Lignocellulosic Waste as a Substrate for Cellulase Production from High Promising Multienzyme-Producing Bacillus amyloliquefaciens FW2 without Pretreatments. Microorganisms 2022, 10, 327. [Google Scholar] [CrossRef] [PubMed]
- Bhatt, B.; Prajapati, V.; Patel, K.; Trivedi, U. Kitchen Waste for Economical Amylase Production Using Bacillus amyloliquefaciens KCP2. Biocatal. Agric. Biotechnol. 2020, 26, 101654. [Google Scholar] [CrossRef]
- Han, J.-H.; Shim, H.; Shin, J.-H.; Kim, K.S. Antagonistic Activities of Bacillus Spp. Strains Isolated from Tidal Flat Sediment Towards Anthracnose Pathogens Colletotrichum acutatum and C. gloeosporioides in South Korea. Plant Pathol. J. 2015, 31, 165–175. [Google Scholar] [CrossRef] [PubMed]
- Yang, P.; Bokros, N.; Debolt, S.; Zhao, Z.; Xia, Y. Genome Sequence Source of Bacillus amyloliquefaciens Strain GD4a, a Bacterial Endophyte Associated with Switchgrass Plants. Phytobiomes J. 2022, 6, 354–357. [Google Scholar] [CrossRef]
- Nan, J.; Zhang, S.; Jiang, L. Antibacterial Potential of Bacillus amyloliquefaciens GJ1 against Citrus Huanglongbing. Plants 2021, 10, 261. [Google Scholar] [CrossRef]
- Abdelhameed, R.E.; Metwally, R.A.; Soliman, S.A. Prospects of Bacillus amyloliquefaciens (MZ945930) Mediated Enhancement of Capsicum annuum L. Plants Under Stress of Alternaria alternata in Terms of Physiological Traits, Thiol Content, Antioxidant Defense, and Phytohormones. J. Plant Growth Regul. 2023, 1–17. [Google Scholar] [CrossRef]
- Wu, Y.-M.; Chen, X.; Wang, F.; Hsiao, C.-Y.; Yang, C.-Y.; Lin, S.-T.; Wu, L.-H.; Chen, Y.-K.; Liang, Y.-S.; Lin, Y.-H. Bacillus amyloliquefaciens Strains Control Strawberry Anthracnose through Antagonistic Activity and Plant Immune Response Intensification. Biol. Control. 2021, 157, 104592. [Google Scholar] [CrossRef]
- Kazerooni, E.A.; Maharachchikumbura, S.S.N.; Adhikari, A.; Al-Sadi, A.M.; Kang, S.-M.; Kim, L.-R.; Lee, I.-J. Rhizospheric Bacillus amyloliquefaciens Protects Capsicum annuum Cv. Geumsugangsan from Multiple Abiotic Stresses via Multifarious Plant Growth-Promoting Attributes. Front. Plant Sci. 2021, 12, 669693. [Google Scholar] [CrossRef]
- Ji, C.; Zhang, M.; Kong, Z.; Chen, X.; Wang, X.; Ding, W.; Lai, H.; Guo, Q. Genomic Analysis Reveals Potential Mechanisms Underlying Promotion of Tomato Plant Growth and Antagonism of Soilborne Pathogens by Bacillus amyloliquefaciens Ba13. Microbiol. Spectr. 2021, 9, e01615-21. [Google Scholar] [CrossRef]
- Zalila-Kolsi, I.; Kessentini, S.; Tounsi, S.; Jamoussi, K. Optimization of Bacillus amyloliquefaciens BLB369 Culture Medium by Response Surface Methodology for Low Cost Production of Antifungal Activity. Microorganisms 2022, 10, 830. [Google Scholar] [CrossRef] [PubMed]
- Luo, Z.; Yan, Y.; Du, S.; Zhu, Y.; Pan, F.; Wang, R.; Xu, Z.; Xu, X.; Li, S.; Xu, H. Recent Advances and Prospects of Bacillus amyloliquefaciens as Microbial Cell Factories: From Rational Design to Industrial Applications. Crit. Rev. Biotechnol. 2023, 43, 1073–1091. [Google Scholar] [CrossRef]
- Algburi, A.; Al-Hasani, H.M.; Ismael, T.K.; Abdelhameed, A.; Weeks, R.; Ermakov, A.M.; Chikindas, M.L. Antimicrobial Activity of Bacillus subtilis KATMIRA1933 and Bacillus amyloliquefaciens B-1895 Against Staphylococcus aureus Biofilms Isolated from Wound Infection. Probiotics Antimicro. Prot. 2021, 13, 125–134. [Google Scholar] [CrossRef] [PubMed]
- Sabaté, D.C.; Brandán, C.P. Bacillus amyloliquefaciens Strain Enhances Rhizospheric Microbial Growth and Reduces Root and Stem Rot in a Degraded Agricultural System. Rhizosphere 2022, 22, 100544. [Google Scholar] [CrossRef]
- Rui, L.; Kong, W.-L.; Sun, X.-R.; Wu, X.-Q. First Report of Botrytis Leaf Blight Caused by Botrytis cinerea on Aucuba japonica in China. For. Pathol. 2023, 53, e12787. [Google Scholar] [CrossRef]
- Dreischhoff, S.; Das, I.S.; Häffner, F.; Wolf, A.M.; Polle, A.; Kasper, K.H. Fast and Easy Bioassay for the Necrotizing Fungus Botrytis cinerea on Poplar Leaves. Plant Methods 2023, 19, 32. [Google Scholar] [CrossRef] [PubMed]
- Bika, R.; Baysal-Gurel, F.; Jennings, C. Botrytis cinerea Management in Ornamental Production: A Continuous Battle. Can. J. Plant Pathol. 2021, 43, 345–365. [Google Scholar] [CrossRef]
- Jiang, B.; Liu, R.; Fang, X.; Wu, W.; Han, Y.; Chen, H.; Xu, F.; Gao, H. Botrytis cinerea Infection Affects Wax Composition, Content and Gene Expression in Blueberry Fruit. Postharvest Biol. Technol. 2022, 192, 112020. [Google Scholar] [CrossRef]
- Gaber, M.A.; Wagih, E.E.; Shehata, M.R.A.; Fahmy, M.M.; Wahab, H.A. Detection and Characterization of Botrytis cinerea Isolates from Vegetable Crops in Egypt. Int. J. Phytopathol. 2020, 8, 77–85. [Google Scholar] [CrossRef]
- Ziedan, E.-S.H.E.; Saad, M.M.; El-Kafrawy, A.A.; Sahab, A.F.; Mossa, A.-T.H. Evaluation of Essential Oils Nanoemulsions Formulations on Botrytis cinerea Growth, Pathology and Grey Mould Incidence on Cucumber Fruits. Bull. Natl. Res. Cent. 2022, 46, 88. [Google Scholar] [CrossRef]
- Li, J.; Wei, J.; Tusong, K.; Wu, Z.; Wu, B. Preharvest Botrytis cinerea Infection Accelerates Postharvest Spike-Stalk Browning in ‘Munage’ Grape. S. Afr. J. Bot. 2023, 154, 1–10. [Google Scholar] [CrossRef]
- Silva, C.J.; Adaskaveg, J.A.; Mesquida-Pesci, S.D.; Ortega-Salazar, I.B.; Pattathil, S.; Zhang, L.; Hahn, M.G.; van Kan, J.A.L.; Cantu, D.; Powell, A.L.T.; et al. Botrytis cinerea Infection Accelerates Ripening and Cell Wall Disassembly to Promote Disease in Tomato Fruit. Plant Physiol. 2023, 191, 575–590. [Google Scholar] [CrossRef] [PubMed]
- Yang, P.; Zhao, Z.; Virag, A.; Becker, T.; Zhao, L.; Liu, W.; Xia, Y. Botrytis Cinerea In-Vivo Inoculation Assays for Early-, Middle- and Late-Stage Strawberries. Bio-Protoc. 2023, 13, e4859. [Google Scholar] [CrossRef]
- Dean, R.; Van Kan, J.A.; Pretorius, Z.A.; Hammond-Kosack, K.E.; Pietro, A.D.; Spanu, P.D.; Rudd, J.J.; Dickman, M.; Kahmann, R.; Ellis, J.; et al. The Top 10 Fungal Pathogens in Molecular Plant Pathology. Mol. Plant Pathol. 2012, 13, 414–430. [Google Scholar] [CrossRef] [PubMed]
- Mamiev, M.S.; Khakimov, A.A.; Zuparov, M.A.; Rakhmonov, U.N. Effectiveness of Different Fungicides in Controlling Botrytis Grey Mould of Tomato. IOP Conf. Ser. Earth Environ. Sci. 2020, 614, 012112. [Google Scholar] [CrossRef]
- Habib, W.; Saab, C.; Malek, R.; Kattoura, L.; Rotolo, C.; Gerges, E.; Baroudy, F.; Pollastro, S.; Faretra, F.; De Miccolis Angelini, R.M. Resistance Profiles of Botrytis cinerea Populations to Several Fungicide Classes on Greenhouse Tomato and Strawberry in Lebanon. Plant Pathol. 2020, 69, 1453–1468. [Google Scholar] [CrossRef]
- Yan, X.; Chen, S.; Sun, W.; Zhou, X.; Yang, D.; Yuan, H.; Wang, D. Primary Mode of Action of the Novel Sulfonamide Fungicide against Botrytis cinerea and Field Control Effect on Tomato Gray Mold. Int. J. Mol. Sci. 2022, 23, 1526. [Google Scholar] [CrossRef]
- Qi, H.-Y.; Wang, D.; Han, D.; Song, J.; Ali, M.; Dai, X.-F.; Zhang, X.-J.; Chen, J.-Y. Unlocking Antagonistic Potential of Bacillus amyloliquefaciens KRS005 to Control Gray Mold. Front. Microbiol. 2023, 14, 1189354. [Google Scholar] [CrossRef]
- Chen, L.; Liu, Y.; Xu, Z.; Song, Y. Editorial: Beneficial Microbe-Plant Interactions under Biotic/Abiotic Stress Conditions. Front. Microbiol. 2023, 14, 1294042. [Google Scholar] [CrossRef]
- Camele, I.; Elshafie, H.S.; Caputo, L.; Sakr, S.H.; Feo, V.D. Bacillus mojavensis: Biofilm Formation and Biochemical Investigation of Its Bioactive Metabolites. J. Biol. Res.—Boll. Soc. Ital. Biol. Sper. 2019, 92. [Google Scholar] [CrossRef]
- Galitskaya, P.; Karamova, K.; Biktasheva, L.; Galieva, G.; Gordeev, A.; Selivanovskaya, S. Lipopeptides Produced by Bacillus mojavensis P1709 as an Efficient Tool to Maintain Postharvest Cherry Tomato Quality and Quantity. Agriculture 2022, 12, 609. [Google Scholar] [CrossRef]
- Danish, M.; Shahid, M.; Zeyad, M.T.; Bukhari, N.A.; Al-Khattaf, F.S.; Hatamleh, A.A.; Ali, S. Bacillus mojavensis, a Metal-Tolerant Plant Growth-Promoting Bacterium, Improves Growth, Photosynthetic Attributes, Gas Exchange Parameters, and Alkalo-Polyphenol Contents in Silver Nanoparticle (Ag-NP)-Treated Withania somnifera L. (Ashwagandha). ACS Omega 2022, 7, 13878–13893. [Google Scholar] [CrossRef] [PubMed]
- Diabankana, R.G.C.; Afordoanyi, D.M.; Safin, R.I.; Nizamov, R.M.; Karimova, L.Z.; Validov, S.Z. Antifungal Properties, Abiotic Stress Resistance, and Biocontrol Ability of Bacillus mojavensis PS17. Curr. Microbiol. 2021, 78, 3124–3132. [Google Scholar] [CrossRef] [PubMed]
- Inès, M.; Mekki, S.; Ghribi, D. Treatment of Heavy Metals Contaminated Water: Use of B. mojavensis BI2 Derived Lipopeptide and Palm Waste Flour. Water Sci. Technol. 2022, 86, 1083–1094. [Google Scholar] [CrossRef]
- Martínez-Ortiz, V.M.; Trujillo-López, M.A.; El-Kassis, E.G.; Bautista-Rodríguez, E.; Kirchmayr, M.R.; Hernández-Carranza, P.; Pérez-Armendáriz, B. Bacillus mojavensis Isolated from Aguamiel and Its Potential as a Probiotic Bacterium. Electron. J. Biotechnol. 2024, 67, 42–49. [Google Scholar] [CrossRef]
- Yang, P.; Zhao, Z.; Fan, J.; Liang, Y.; Bernier, M.C.; Gao, Y.; Zhao, L.; Opiyo, S.O.; Xia, Y. Bacillus proteolyticus OSUB18 Triggers Induced Systemic Resistance against Bacterial and Fungal Pathogens in Arabidopsis. Front. Plant Sci. 2023, 14, 1078100. [Google Scholar] [CrossRef]
- Yang, P.; Liu, W.; Yuan, P.; Zhao, Z.; Zhang, C.; Opiyo, S.O.; Adhikari, A.; Zhao, L.; Harsh, G.; Xia, Y. Plant Growth Promotion and Stress Tolerance Enhancement through Inoculation with Bacillus Proteolyticus OSUB18. Biology 2023, 12, 1495. [Google Scholar] [CrossRef]
- Kozik, E.U. Studies on Resistance to Bacterial Speck (Pseudomonas syringae Pv. tomato) in Tomato Cv. Ontario 7710. Plant Breed. 2002, 121, 526–530. [Google Scholar] [CrossRef]
- Zhao, Y.; Thilmony, R.; Bender, C.L.; Schaller, A.; He, S.Y.; Howe, G.A. Virulence Systems of Pseudomonas syringae Pv. tomato Promote Bacterial Speck Disease in Tomato by Targeting the Jasmonate Signaling Pathway. Plant J. 2003, 36, 485–499. [Google Scholar] [CrossRef]
- Butsenko, L.; Pasichnyk, L.; Kolomiiets, Y.; Kalinichenko, A. The Effect of Pesticides on the Tomato Bacterial Speck Disease Pathogen Pseudomonas syringae Pv. tomato. Appl. Sci. 2020, 10, 3263. [Google Scholar] [CrossRef]
- Santamaría-Hernando, S.; López-Maroto, Á.; Galvez-Roldán, C.; Munar-Palmer, M.; Monteagudo-Cascales, E.; Rodríguez-Herva, J.-J.; Krell, T.; López-Solanilla, E. Pseudomonas syringae Pv. tomato Infection of Tomato Plants Is Mediated by GABA and l-Pro Chemoperception. Mol. Plant Pathol. 2022, 23, 1433–1445. [Google Scholar] [CrossRef] [PubMed]
- Xin, X.-F.; He, S.Y. Pseudomonas syringae Pv. Tomato Dc3000: A Model Pathogen for Probing Disease Susceptibility and Hormone Signaling in Plants. Annu. Rev. Phytopathol. 2013, 51, 473–498. [Google Scholar] [CrossRef] [PubMed]
- Yang, P.; Zhao, L.; Gao, Y.G.; Xia, Y. Detection, Diagnosis, and Preventive Management of the Bacterial Plant Pathogen Pseudomonas syringae. Plants 2023, 12, 1765. [Google Scholar] [CrossRef] [PubMed]
- Pavankumar, T.L.; Mittal, P.; Hallsworth, J.E. Molecular Insights into the Ecology of a Psychrotolerant Pseudomonas syringae. Environ. Microbiol. 2021, 23, 3665–3681. [Google Scholar] [CrossRef] [PubMed]
- Bundalovic-Torma, C.; Lonjon, F.; Desveaux, D.; Guttman, D.S. Diversity, Evolution, and Function of Pseudomonas syringae Effectoromes. Annu. Rev. Phytopathol. 2022, 60, 211–236. [Google Scholar] [CrossRef]
- Xia, Y.; Greissworth, E.; Mucci, C.; Williams, M.A.; Bolt, S.D. Characterization of Culturable Bacterial Endophytes of Switchgrass (Panicum virgatum L.) and Their Capacity to Influence Plant Growth. GCB Bioenergy 2013, 5, 674–682. [Google Scholar] [CrossRef]
- Sahib, M.R.; Yang, P.; Bokros, N.; Shapiro, N.; Woyke, T.; Kyrpides, N.C.; Xia, Y.; DeBolt, S. Improved Draft Genome Sequence of Microbacterium Sp. Strain LKL04, a Bacterial Endophyte Associated with Switchgrass Plants. Microbiol. Resour. Announc. 2019, 8, 10–128. [Google Scholar] [CrossRef]
- Zhao, Z.; Bokros, N.; DeBolt, S.; Yang, P.; Xia, Y. Genome Sequence Resource of Bacillus Sp. RRD69, a Beneficial Bacterial Endophyte Isolated from Switchgrass Plants. MPMI 2021, 34, 1320–1323. [Google Scholar] [CrossRef]
- Heil, M.; Bostock, R.M. Induced Systemic Resistance (ISR) against Pathogens in the Context of Induced Plant Defences. Ann. Bot. 2002, 89, 503–512. [Google Scholar] [CrossRef] [PubMed]
- Romera, F.J.; García, M.J.; Lucena, C.; Martínez-Medina, A.; Aparicio, M.A.; Ramos, J.; Alcántara, E.; Angulo, M.; Pérez-Vicente, R. Induced Systemic Resistance (ISR) and Fe Deficiency Responses in Dicot Plants. Front. Plant Sci. 2019, 10, 287. [Google Scholar] [CrossRef] [PubMed]
- Conrath, U. Systemic Acquired Resistance. Plant Signal. Behav. 2006, 1, 179–184. [Google Scholar] [CrossRef] [PubMed]
- Durrant, W.E.; Dong, X. Systemic Acquired Resistance-DURRANT DONG. Annu. Rev. Phytopathol. 2004, 42, 185–209. [Google Scholar] [CrossRef] [PubMed]
- Gao, Q.-M.; Zhu, S.; Kachroo, P.; Kachroo, A. Signal Regulators of Systemic Acquired Resistance. Front Plant Sci 2015, 6, 228. [Google Scholar] [CrossRef]
- Borriss, R. Use of Plant-Associated Bacillus Strains as Biofertilizers and Biocontrol Agents in Agriculture. In Bacteria in Agrobiology: Plant Growth Responses; Maheshwari, D.K., Ed.; Springer: Berlin/Heidelberg, Germany, 2011; pp. 41–76. ISBN 978-3-642-20332-9. [Google Scholar]
- Yun, Y.; Zhou, X.; Yang, S.; Wen, Y.; You, H.; Zheng, Y.; Norvienyeku, J.; Shim, W.-B.; Wang, Z. Fusarium oxysporum f. Sp. Lycopersici C2H2 Transcription Factor FolCzf1 Is Required for Conidiation, Fusaric Acid Production, and Early Host Infection. Curr. Genet. 2019, 65, 773–783. [Google Scholar] [CrossRef] [PubMed]
- Yang, P.; Chen, Y.; Wu, H.; Fang, W.; Liang, Q.; Zheng, Y.; Olsson, S.; Zhang, D.; Zhou, J.; Wang, Z.; et al. The 5-Oxoprolinase Is Required for Conidiation, Sexual Reproduction, Virulence and Deoxynivalenol Production of Fusarium graminearum. Curr. Genet. 2018, 64, 285–301. [Google Scholar] [CrossRef] [PubMed]
- Chen, X.; Selvaraj, P.; Lin, L.; Fang, W.; Wu, C.; Yang, P.; Zhang, J.; Abubakar, Y.S.; Yang, F.; Lu, G.; et al. Rab7/Retromer-Based Endolysosomal Trafficking Is Essential for Proper Host Invasion in Rice Blast. New Phytol. 2023, 239, 1384–1403. [Google Scholar] [CrossRef]
- Kamoun, S.; Furzer, O.; Jones, J.D.G.; Judelson, H.S.; Ali, G.S.; Dalio, R.J.D.; Roy, S.G.; Schena, L.; Zambounis, A.; Panabières, F.; et al. The Top 10 Oomycete Pathogens in Molecular Plant Pathology. Mol. Plant Pathol. 2015, 16, 413–434. [Google Scholar] [CrossRef]
- Mansfield, J.; Genin, S.; Magori, S.; Citovsky, V.; Sriariyanum, M.; Ronald, P.; Dow, M.; Verdier, V.; Beer, S.V.; Machado, M.A.; et al. Top 10 Plant Pathogenic Bacteria in Molecular Plant Pathology. Mol. Plant Pathol. 2012, 13, 614–629. [Google Scholar] [CrossRef]
- Falomir-Lockhart, L.J.; Cavazzutti, G.F.; Giménez, E.; Toscani, A.M. Fatty Acid Signaling Mechanisms in Neural Cells: Fatty Acid Receptors. Front. Cell. Neurosci. 2019, 13, 162. [Google Scholar] [CrossRef]
- Papackova, Z.; Cahova, M. Fatty Acid Signaling: The New Function of Intracellular Lipases. Int. J. Mol. Sci. 2015, 16, 3831–3855. [Google Scholar] [CrossRef]
- Samovski, D.; Jacome-Sosa, M.; Abumrad, N.A. Fatty Acid Transport and Signaling: Mechanisms and Physiological Implications. Annu. Rev. Physiol. 2023, 85, 317–337. [Google Scholar] [CrossRef]
- Xue, N.; Zhan, C.; Song, J.; Li, Y.; Zhang, J.; Qi, J.; Wu, J. The Glutamate Receptor-like 3.3 and 3.6 Mediate Systemic Resistance to Insect Herbivores in Arabidopsis. J. Exp. Bot. 2022, 73, 7611–7627. [Google Scholar] [CrossRef]
- Wang, C.; Huang, X.; Li, Q.; Zhang, Y.; Li, J.-L.; Mou, Z. Extracellular Pyridine Nucleotides Trigger Plant Systemic Immunity through a Lectin Receptor Kinase/BAK1 Complex. Nat. Commun. 2019, 10, 4810. [Google Scholar] [CrossRef] [PubMed]
- Islam, M.T.; Sherif, S.M. RNAi-Based Biofungicides as a Promising Next-Generation Strategy for Controlling Devastating Gray Mold Diseases. Int. J. Mol. Sci. 2020, 21, 2072. [Google Scholar] [CrossRef]
- Šernaitė, L.; Rasiukevičiūtė, N.; Valiuškaitė, A. Application of Plant Extracts to Control Postharvest Gray Mold and Susceptibility of Apple Fruits to B. cinerea from Different Plant Hosts. Foods 2020, 9, 1430. [Google Scholar] [CrossRef] [PubMed]
- Romanazzi, G.; Feliziani, E. Botrytis cinerea (Gray Mold). In Postharvest Decay; Bautista-Baños, S., Ed.; Academic Press: San Diego, CA, USA, 2014; pp. 131–146. ISBN 978-0-12-411552-1. [Google Scholar]
- Romanazzi, G.; Smilanick, J.L.; Feliziani, E.; Droby, S. Integrated Management of Postharvest Gray Mold on Fruit Crops. Postharvest Biol. Technol. 2016, 113, 69–76. [Google Scholar] [CrossRef]
- Zhao, L.; Yang, P.; Zhao, Z.; Xia, Y. First Report of Cephaliophora Tropica Causing Leaf Spot on Tomato (Solanum lycopersicum Cv. Picus) in U.S.A. Crop Prot. 2023, 172, 106324. [Google Scholar] [CrossRef]
- Zhao, L.; Yang, P.; Li, W.; Zhao, Z.; Xia, Y. First Report of Trichoderma Crassum Causing Leaf Spot on Tomato (Solanum lycopersicum) in Ohio. Plant Dis. 2023, 107, 582. [Google Scholar] [CrossRef]
- Elshafie, H.S.; Sakr, S.; Bufo, S.A.; Camele, I. An Attempt of Biocontrol the Tomato-Wilt Disease Caused by Verticillium dahliae Using Burkholderia Gladioli Pv. Agaricicola and Its Bioactive Secondary Metabolites. Int. J. Plant Biol. 2017, 8, 7263. [Google Scholar] [CrossRef][Green Version]
- Sabagh, A.E.; Islam, M.S.; Hossain, A.; Iqbal, M.A.; Imran, M.; Raza, A.; Çiğ, A.; Wasaya, A.; Yasir, T.A.; Sumiahadi, A.; et al. Chapter 2—Prospects of beneficial microbes as a natural resource for sustainable legumes production under changing climate. In New and Future Developments in Microbial Biotechnology and Bioengineering; Singh, H.B., Vaishnav, A., Eds.; Elsevier: Amsterdam, The Netherlands, 2022; pp. 29–56. ISBN 978-0-323-85577-8. [Google Scholar]
- Saxena, A.K.; Kumar, M.; Chakdar, H.; Anuroopa, N.; Bagyaraj, D.J. Bacillus Species in Soil as a Natural Resource for Plant Health and Nutrition. J. Appl. Microbiol. 2020, 128, 1583–1594. [Google Scholar] [CrossRef]
- Raaijmakers, J.M.; Mazzola, M. Diversity and Natural Functions of Antibiotics Produced by Beneficial and Plant Pathogenic Bacteria. Annu. Rev. Phytopathol. 2012, 50, 403–424. [Google Scholar] [CrossRef]
- Heidari, F.; Seyedebrahimi, R.; Yang, P.; Farsani, M.; Ababzadeh, S.; Kalhor, N.; Manoochehri, H.; Sheykhhasan, M.; Azimzadeh, M. Exosomes in Viral Infection: Effects for Pathogenesis and Treatment Strategies. BIOCELL 2023, 47, 2597–2608. [Google Scholar]
- Shao, H.; Im, H.; Castro, C.M.; Breakefield, X.; Weissleder, R.; Lee, H. New Technologies for Analysis of Extracellular Vesicles. Chem. Rev. 2018, 118, 1917–1950. [Google Scholar] [CrossRef] [PubMed]
- Tkach, M.; Théry, C. Communication by Extracellular Vesicles: Where We Are and Where We Need to Go. Cell 2016, 164, 1226–1232. [Google Scholar] [CrossRef] [PubMed]
- Robbins, P.D.; Morelli, A.E. Regulation of Immune Responses by Extracellular Vesicles. Nat. Rev. Immunol. 2014, 14, 195–208. [Google Scholar] [CrossRef]
- Seyedebrahimi, R.; Yang, P.; Azimzadeh, M.; Farsani, M.E.; Ababzadeh, S.; Kalhor, N.; Sheykhhasan, M. Introduction to Neurodegenerative Diseases. In Deep Learning Approaches for Early Diagnosis of Neurodegenerative Diseases; IGI Global: Hershey, PA, USA, 2024; pp. 25–58. ISBN 9798369312810. [Google Scholar]
- Barnham, K.J.; Masters, C.L.; Bush, A.I. Neurodegenerative Diseases and Oxidative Stress. Nat. Rev. Drug Discov. 2004, 3, 205–214. [Google Scholar] [CrossRef] [PubMed]
- Ross, C.A.; Poirier, M.A. Protein Aggregation and Neurodegenerative Disease. Nat. Med. 2004, 10, S10–S17. [Google Scholar] [CrossRef]
- Dugger, B.N.; Dickson, D.W. Pathology of Neurodegenerative Diseases. Cold Spring Harb. Perspect. Biol. 2017, 9, a028035. [Google Scholar] [CrossRef] [PubMed]
- Zhu, Y.-G.; Peng, J.; Chen, C.; Xiong, C.; Li, S.; Ge, A.; Wang, E.; Liesack, W. Harnessing Biological Nitrogen Fixation in Plant Leaves. Trends Plant Sci. 2023, 28, 1391–1405. [Google Scholar] [CrossRef]
- Mahapatra, D.M.; Satapathy, K.C.; Panda, B. Biofertilizers and Nanofertilizers for Sustainable Agriculture: Phycoprospects and Challenges. Sci. Total Environ. 2022, 803, 149990. [Google Scholar] [CrossRef]
- Verma, K.K.; Song, X.-P.; Joshi, A.; Tian, D.-D.; Rajput, V.D.; Singh, M.; Arora, J.; Minkina, T.; Li, Y.-R. Recent Trends in Nano-Fertilizers for Sustainable Agriculture under Climate Change for Global Food Security. Nanomaterials 2022, 12, 173. [Google Scholar] [CrossRef] [PubMed]
- Butt, B.Z.; Naseer, I. Nanofertilizers. In Nanoagronomy; Javad, S., Ed.; Springer International Publishing: Cham, Switzerland, 2020; pp. 125–152. ISBN 978-3-030-41275-3. [Google Scholar]
- Gong, Q.; Wang, Y.; He, L.; Huang, F.; Zhang, D.; Wang, Y.; Wei, X.; Han, M.; Deng, H.; Luo, L.; et al. Molecular Basis of Methyl-Salicylate-Mediated Plant Airborne Defence. Nature 2023, 622, 139–148. [Google Scholar] [CrossRef] [PubMed]
- Fu, S.-F.; Wei, J.-Y.; Chen, H.-W.; Liu, Y.-Y.; Lu, H.-Y.; Chou, J.-Y. Indole-3-Acetic Acid: A Widespread Physiological Code in Interactions of Fungi with Other Organisms. Plant Signal. Behav. 2015, 10, e1048052. [Google Scholar] [CrossRef]
- Kunkel, B.N.; Harper, C.P. The Roles of Auxin during Interactions between Bacterial Plant Pathogens and Their Hosts. J. Exp. Bot. 2018, 69, 245–254. [Google Scholar] [CrossRef] [PubMed]
- Seifi, H.S.; Van Bockhaven, J.; Angenon, G.; Höfte, M. Glutamate Metabolism in Plant Disease and Defense: Friend or Foe? MPMI 2013, 26, 475–485. [Google Scholar] [CrossRef] [PubMed]
- Dikilitas, M.; Simsek, E.; Roychoudhury, A. Role of Proline and Glycine Betaine in Overcoming Abiotic Stresses. In Protective Chemical Agents in the Amelioration of Plant Abiotic Stress; John Wiley & Sons, Ltd.: Hoboken, NJ, USA, 2020; pp. 1–23. ISBN 978-1-119-55215-4. [Google Scholar]
- Matsuura, H.N.; Fett-Neto, A.G. Plant Alkaloids: Main Features, Toxicity, and Mechanisms of Action. In Plant Toxins; Gopalakrishnakone, P., Carlini, C.R., Ligabue-Braun, R., Eds.; Toxinology; Springer: Dordrecht, The Netherlands, 2015; pp. 1–15. ISBN 978-94-007-6728-7. [Google Scholar]
- Wang, L.; Chen, M.; Lam, P.-Y.; Dini-Andreote, F.; Dai, L.; Wei, Z. Multifaceted Roles of Flavonoids Mediating Plant-Microbe Interactions. Microbiome 2022, 10, 233. [Google Scholar] [CrossRef] [PubMed]
- Trdá, L.; Janda, M.; Macková, D.; Pospíchalová, R.; Dobrev, P.I.; Burketová, L.; Matušinsky, P. Dual Mode of the Saponin Aescin in Plant Protection: Antifungal Agent and Plant Defense Elicitor. Front. Plant Sci. 2019, 10, 1448. [Google Scholar] [CrossRef]
- Santiago, L.Â.M.; Neto, R.N.M.; Santos Ataíde, A.C.; Fonseca, D.C.S.C.; Soares, E.F.A.; de Sá Sousa, J.C.; Mondego-Oliveira, R.; Ribeiro, R.M.; de Sousa Cartágenes, M.d.S.; Lima-Neto, L.G.; et al. Flavonoids, Alkaloids and Saponins: Are These Plant-Derived Compounds an Alternative to the Treatment of Rheumatoid Arthritis? A Literature Review. Clin. Phytosci. 2021, 7, 58. [Google Scholar] [CrossRef]
- Zommiti, M.; Ferchichi, M.; Feuilloley, M.G.J. “Beneficial Microbes: Food, Mood and Beyond”—Editorial and the Perspectives of Research. Microorganisms 2023, 11, 1014. [Google Scholar] [CrossRef]
- Zhang, Y.-J.; Li, S.; Gan, R.-Y.; Zhou, T.; Xu, D.-P.; Li, H.-B. Impacts of Gut Bacteria on Human Health and Diseases. Int. J. Mol. Sci. 2015, 16, 7493–7519. [Google Scholar] [CrossRef]
- Zhao, Z.; Fan, J.; Gao, Y.G.; Wang, Z.; Yang, P.; Liang, Y.; Opiyo, S.; Xia, Y. Arabidopsis Plasma Membrane ATPase AHA5 Is Negatively Involved in PAMP-Triggered Immunity. Int. J. Mol. Sci. 2022, 23, 3857. [Google Scholar] [CrossRef] [PubMed]
- Zhao, Z.; Fan, J.; Yang, P.; Wang, Z.; Stephen, O.; Mackey, D.; Ye, X. Involvement of Arabidopsis Acyl Carrier Protein 1 in PAMP-Triggered Immunity. MPMI 2022, 35, 681–693. [Google Scholar] [CrossRef]
- O’Malley, R.C.; Barragan, C.C.; Ecker, J.R. A User’s Guide to the Arabidopsis T-DNA Insertional Mutant Collections. Methods Mol. Biol. 2015, 1284, 323–342. [Google Scholar] [CrossRef]
- Zhao, Z.; Yang, X.; Lü, S.; Fan, J.; Opiyo, S.; Yang, P.; Mangold, J.; Mackey, D.; Xia, Y. Deciphering the Novel Role of AtMIN7 in Cuticle Formation and Defense against the Bacterial Pathogen Infection. Int. J. Mol. Sci. 2020, 21, 5547. [Google Scholar] [CrossRef]
- Dimopoulou, A.; Theologidis, I.; Varympopi, A.; Papafotis, D.; Mermigka, G.; Tzima, A.; Panopoulos, N.J.; Skandalis, N. Shifting Perspectives of Translational Research in Bio-Bactericides: Reviewing the Bacillus amyloliquefaciens Paradigm. Biology 2021, 10, 1202. [Google Scholar] [CrossRef]
- Johnravindar, D. Production of Extracellular Pectinase by Bacillus Cereus Isolated from Market Solid Waste. J. Bioanal. Biomed. 2011, 3. [Google Scholar] [CrossRef]
- Krishnan, A.; Kumar, G.; Loganathan, K.; Rao, B. Optimization, Production and Partial Purification of Extracellular α-Amylase from Bacillus Sp. Marini. Arch. Appl. Sci. Res. 2011, 3, 33–42. [Google Scholar]
- Hole, R.C.; Singhal, R.S.; Melo, J.S.; D’Souza, S.F. A rapid plate screening technique for extracellular ribonuclease producing strains. BARC Newsl. 2003, 249, 91–97. [Google Scholar]
- Zhang, D.; Lax, A.R.; Raina, A.K.; Bland, J.M. Differential Cellulolytic Activity of Native-Form and C-Terminal Tagged-Form Cellulase Derived from Coptotermes Formosanus and Expressed in E. coli. Insect Biochem. Mol. Biol. 2009, 39, 516–522. [Google Scholar] [CrossRef]
- Odds, F. Biochemical Tests for Identification of Medical Bacteria. J. Clin. Pathol. 1981, 34, 572. [Google Scholar] [CrossRef]
- Khan, A.L.; Halo, B.A.; Elyassi, A.; Ali, S.; Al-Hosni, K.; Hussain, J.; Al-Harrasi, A.; Lee, I.-J. Indole Acetic Acid and ACC Deaminase from Endophytic Bacteria Improves the Growth of Solanum lycopersicum. Electron. J. Biotechnol. 2016, 21, 58–64. [Google Scholar] [CrossRef]
- Dunne, C.; Crowley, J.J.; Moenne-Loccoz, Y.; Dowling, D.N.; Bruijn, S.; O’Gara, F. Biological Control of Pythium ultimum by Stenotrophomonas maltophilia W81 Is Mediated by an Extracellular Proteolytic Activity. Microbiology 1997, 143, 3921–3931. [Google Scholar] [CrossRef] [PubMed]
- Schneider, C.A.; Rasband, W.S.; Eliceiri, K.W. NIH Image to ImageJ: 25 Years of Image Analysis. Nat. Methods 2012, 9, 671–675. [Google Scholar] [CrossRef]
- Katagiri, F.; Thilmony, R.; He, S.Y. The Arabidopsis Thaliana-Pseudomonas Syringae Interaction; Arabidopsis Book; American Society of Plant Biologists: Rockville, MD, USA, 2002. [Google Scholar] [CrossRef]
- Souza, A.L.; Patti, G.J. A Protocol for Untargeted Metabolomic Analysis: From Sample Preparation to Data Processing. In Mitochondrial Medicine: Volume 2: Assessing Mitochondria; Weissig, V., Edeas, M., Eds.; Methods in Molecular Biology; Springer: New York, NY, USA, 2021; pp. 357–382. ISBN 978-1-07-161266-8. [Google Scholar]
- Shine, M.B.; Zhang, K.; Liu, H.; Lim, G.; Xia, F.; Yu, K.; Hunt, A.G.; Kachroo, A.; Kachroo, P. Phased Small RNA–Mediated Systemic Signaling in Plants. Sci. Adv. 2022, 8, eabm8791. [Google Scholar] [CrossRef] [PubMed]
- Niu, D.-D.; Liu, H.-X.; Jiang, C.-H.; Wang, Y.-P.; Wang, Q.-Y.; Jin, H.-L.; Guo, J.-H. The Plant Growth–Promoting Rhizobacterium Bacillus Cereus Ar156 Induces Systemic Resistance in Arabidopsis thaliana by Simultaneously Activating Salicylate- and Jasmonate/Ethylene-Dependent Signaling Pathways. MPMI 2011, 24, 533–542. [Google Scholar] [CrossRef]
- Sang, Y.; Macho, A.P. Analysis of PAMP-Triggered ROS Burst in Plant Immunity. In Plant Pattern Recognition Receptors: Methods and Protocols; Shan, L., He, P., Eds.; Methods in Molecular Biology; Springer: New York, NY, USA, 2017; pp. 143–153. ISBN 978-1-4939-6859-6. [Google Scholar]
- Jambunathan, N. Determination and Detection of Reactive Oxygen Species (ROS), Lipid Peroxidation, and Electrolyte Leakage in Plants. In Plant Stress Tolerance: Methods and Protocols; Sunkar, R., Ed.; Methods in Molecular Biology; Humana Press: Totowa, NJ, USA, 2010; pp. 291–297. ISBN 978-1-60761-702-0. [Google Scholar]
- Nie, P.; Li, X.; Wang, S.; Guo, J.; Zhao, H.; Niu, D. Induced Systemic Resistance against Botrytis Cinerea by Bacillus cereus AR156 through a JA/ET- and NPR1-Dependent Signaling Pathway and Activates PAMP-Triggered Immunity in Arabidopsis. Front. Plant Sci. 2017, 8, 238. [Google Scholar] [CrossRef]
- Elshafie, H.S.; Camele, I.; Mohamed, A.A. A Comprehensive Review on the Biological, Agricultural and Pharmaceutical Properties of Secondary Metabolites Based-Plant Origin. Int. J. Mol. Sci. 2023, 24, 3266. [Google Scholar] [CrossRef]










Disclaimer/Publisher’s Note: The statements, opinions and data contained in all publications are solely those of the individual author(s) and contributor(s) and not of MDPI and/or the editor(s). MDPI and/or the editor(s) disclaim responsibility for any injury to people or property resulting from any ideas, methods, instructions or products referred to in the content. |
© 2024 by the authors. Licensee MDPI, Basel, Switzerland. This article is an open access article distributed under the terms and conditions of the Creative Commons Attribution (CC BY) license (https://creativecommons.org/licenses/by/4.0/).
Share and Cite
Yang, P.; Yuan, P.; Liu, W.; Zhao, Z.; Bernier, M.C.; Zhang, C.; Adhikari, A.; Opiyo, S.O.; Zhao, L.; Banks, F.; et al. Plant Growth Promotion and Plant Disease Suppression Induced by Bacillus amyloliquefaciens Strain GD4a. Plants 2024, 13, 672. https://doi.org/10.3390/plants13050672
Yang P, Yuan P, Liu W, Zhao Z, Bernier MC, Zhang C, Adhikari A, Opiyo SO, Zhao L, Banks F, et al. Plant Growth Promotion and Plant Disease Suppression Induced by Bacillus amyloliquefaciens Strain GD4a. Plants. 2024; 13(5):672. https://doi.org/10.3390/plants13050672
Chicago/Turabian StyleYang, Piao, Pu Yuan, Wenshan Liu, Zhenzhen Zhao, Matthew C. Bernier, Chunquan Zhang, Ashna Adhikari, Stephen Obol Opiyo, Lijing Zhao, Fredrekis Banks, and et al. 2024. "Plant Growth Promotion and Plant Disease Suppression Induced by Bacillus amyloliquefaciens Strain GD4a" Plants 13, no. 5: 672. https://doi.org/10.3390/plants13050672
APA StyleYang, P., Yuan, P., Liu, W., Zhao, Z., Bernier, M. C., Zhang, C., Adhikari, A., Opiyo, S. O., Zhao, L., Banks, F., & Xia, Y. (2024). Plant Growth Promotion and Plant Disease Suppression Induced by Bacillus amyloliquefaciens Strain GD4a. Plants, 13(5), 672. https://doi.org/10.3390/plants13050672

