Transcriptomic and Metabolomic Analyses of the Piz-t-Mediated Resistance in Rice against Magnaporthe oryzae
Abstract
1. Introduction
2. Results
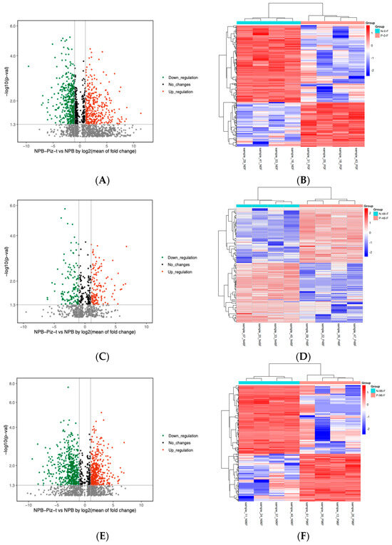
2.1. Transcriptomic Profiling of NPB-Piz-t at Different Time Points After Inoculation
2.2. GO Analysis of the DEGs in Three Clusters
2.3. KEGG Enrichment Analysis of the DEGs at Different Time Points
2.4. GO Enrichment Analysis of the 2791-Piz-t Specific DEGs
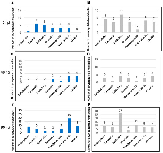
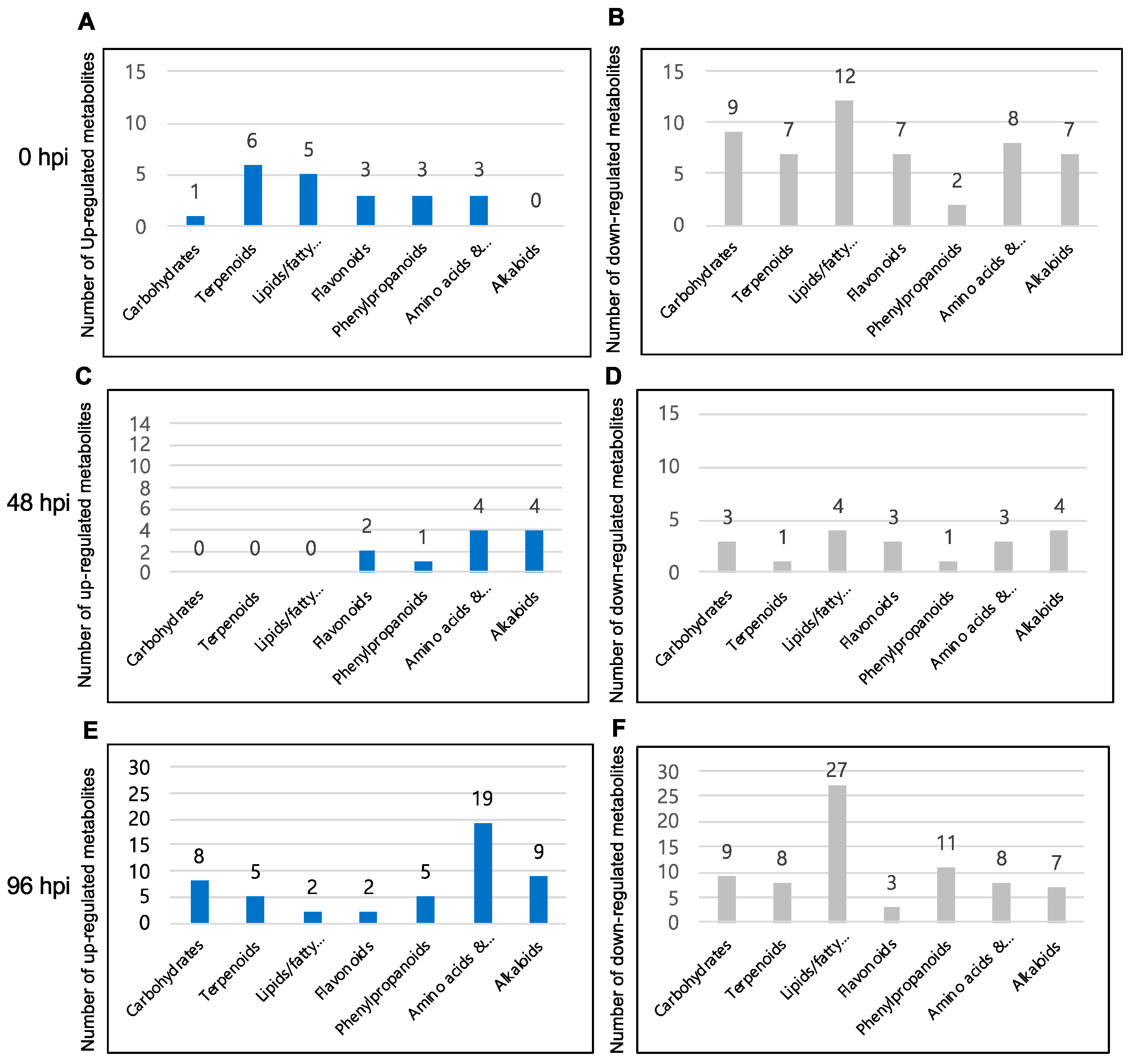
2.5. Metabolomic Profiling of NPB-Piz-t at Different Time Points
3. Discussion
4. Materials and Methods
4.1. Plant Material, RNA Isolation and Library Preparation
4.2. RNA Sequencing and Differentially Expressed Gene Analysis
4.3. GO Enrichment Analysis
4.4. KEGG Pathway Analysis
4.5. Metabolite Extraction and Sample Preparation
4.6. Metabolomic Analyses and Data Processing
5. Conclusions
- At several time points post infection, NPB-Piz-t accumulated a range of tentatively identified metabolites with potential antimicrobial activity, including flavonols/flavonoids, glepiotin B, and angusticornin B.
- Increases in phenylalanine biosynthesis could enhance blast resistance in NPB-Piz-t by enabling increased synthesis of a range of downstream secondary metabolites, including phenylpropanoids, flavonoids, anthocyanins, lignin, tannins and salicylate.
Supplementary Materials
Author Contributions
Funding
Data Availability Statement
Acknowledgments
Conflicts of Interest
References
- Younas, M.U.; Wang, G.; Du, H.; Zhang, Y.; Ahmad, I.; Rajput, N.; Li, M.; Feng, Z.; Hu, K.; Khan, N.U.; et al. Approaches to Reduce Rice Blast Disease Using Knowledge from Host Resistance and Pathogen Pathogenicity. Int. J. Mol. Sci. 2023, 24, 4985. [Google Scholar] [CrossRef] [PubMed]
- Islam, M.T.; Croll, D.; Gladieux, P.; Soanes, D.M.; Persoons, A.; Bhattacharjee, P.; Hossain, M.S.; Gupta, D.R.; Rahman, M.M.; Mahboob, M.G.; et al. Emergence of wheat blast in Bangladesh was caused by a South American lineage of Magnaporthe oryzae. BMC Biol. 2016, 14, 84. [Google Scholar] [CrossRef] [PubMed]
- Devanna, B.N.; Jain, P.; Solanke, A.U.; Das, A.; Thakur, S.; Singh, P.K.; Kumari, M.; Dubey, H.; Jaswal, R.; Pawar, D.; et al. Understanding the Dynamics of Blast Resistance in Rice-Magnaporthe oryzae Interactions. J. Fungi 2022, 8, 584. [Google Scholar] [CrossRef]
- Liu, Z.; Qiu, J.; Shen, Z.; Wang, C.; Jiang, N.; Shi, H.; Kou, Y. The E3 ubiquitin ligase OsRGLG5 targeted by the Magnaporthe oryzae effector AvrPi9 confers basal resistance against rice blast. Plant Commun. 2023, 4, 100626. [Google Scholar] [CrossRef]
- Yang, X.; Yan, S.; Li, G.; Li, Y.; Li, J.; Cui, Z.; Sun, S.; Huo, J.; Sun, Y. Rice-Magnaporthe oryzae interactions in resistant and susceptible rice cultivars under panicle blast infection based on defense-related enzyme activities and metabolomics. PLoS ONE 2024, 19, e0299999. [Google Scholar] [CrossRef]
- Yang, D.; Li, S.; Xiao, Y.; Lu, L.; Zheng, Z.; Tang, D.; Cui, H. Transcriptome analysis of rice response to blast fungus identified core genes involved in immunity. Plant Cell Environ. 2021, 44, 3103–3121. [Google Scholar] [CrossRef]
- Nizamani, M.M.; Zhang, Q.; Muhae-Ud-Din, G.; Wang, Y. High-throughput sequencing in plant disease management: A comprehensive review of benefits, challenges, and future perspectives. Phytopathol. Res. 2023, 5, 44. [Google Scholar] [CrossRef]
- Kumar, V.; Jain, P.; Venkadesan, S.; Karkute, S.G.; Bhati, J.; Abdin, M.Z.; Sevanthi, A.M.; Mishra, D.C.; Chaturvedi, K.K.; Rai, A.; et al. Understanding Rice-Magnaporthe Oryzae Interaction in Resistant and Susceptible Cultivars of Rice under Panicle Blast Infection Using a Time-Course Transcriptome Analysis. Genes 2021, 12, 301. [Google Scholar] [CrossRef]
- Ambalavanan, A.; Mallikarjuna, M.G.; Bansal, S.; Bashyal, B.M.; Subramanian, S.; Kumar, A.; Prakash, G. Genome-wide characterization of the NBLRR gene family provides evolutionary and functional insights into blast resistance in pearl millet (Cenchrus americanus (L.) Morrone). Planta 2024, 259, 143. [Google Scholar] [CrossRef]
- Devanna, B.N.; Sucharita, S.; Sunitha, N.C.; Anilkumar, C.; Singh, P.K.; Pramesh, D.; Samantaray, S.; Behera, L.; Katara, J.L.; Parameswaran, C.; et al. Refinement of rice blast disease resistance QTLs and gene networks through meta-QTL analysis. Sci. Rep. 2024, 14, 16458. [Google Scholar] [CrossRef]
- Kim, H.J.; Jang, J.W.; Pham, T.; Tuyet, V.; Kim, J.H.; Park, C.W.; Gho, Y.S.; Kim, E.J.; Kwon, S.W.; Jeon, J.S.; et al. OsLRR-RLP2 Gene Regulates Immunity to Magnaporthe oryzae in Japonica Rice. Int. J. Mol. Sci. 2024, 25, 2216. [Google Scholar] [CrossRef] [PubMed]
- Tan, K.C.; Ipcho, S.V.; Trengove, R.D.; Oliver, R.P.; Solomon, P.S. Assessing the impact of transcriptomics, proteomics and metabolomics on fungal phytopathology. Mol. Plant Pathol. 2009, 10, 703–715. [Google Scholar] [CrossRef] [PubMed]
- Adeniji, A.A.; Babalola, O.O.; Loots, D.T. Metabolomic applications for understanding complex tripartite plant-microbes interactions: Strategies and perspectives. Biotechnol. Rep. 2020, 25, e00425. [Google Scholar] [CrossRef] [PubMed]
- Shi, T.; Zhu, A.; Jia, J.; Hu, X.; Chen, J.; Liu, W.; Ren, X.; Sun, D.; Fernie, A.R.; Cui, F.; et al. Metabolomics analysis and metabolite-agronomic trait associations using kernels of wheat (Triticum aestivum) recombinant inbred lines. Plant J. Cell Mol. Biol. 2020, 103, 279–292. [Google Scholar] [CrossRef]
- Mu, X.; Li, J.; Dai, Z.; Xu, L.; Fan, T.; Jing, T.; Chen, M.; Gou, M. Commonly and Specifically Activated Defense Responses in Maize Disease Lesion Mimic Mutants Revealed by Integrated Transcriptomics and Metabolomics Analysis. Front. Plant Sci. 2021, 12, 638792. [Google Scholar] [CrossRef]
- Chen, P.; Wang, J.; Liu, Q.; Liu, J.; Mo, Q.; Sun, B.; Mao, X.; Jiang, L.; Zhang, J.; Lv, S.; et al. Transcriptome and Metabolome Analysis of Rice Cultivar CBB23 after Inoculation by Xanthomonas oryzae pv. oryzae Strains AH28 and PXO99(A). Plants 2024, 13, 1411. [Google Scholar] [CrossRef]
- Zhang, J.; Lu, Z.; Ren, T.; Cong, R.; Lu, J.; Li, X. Metabolomic and Transcriptomic Changes Induced by Potassium Deficiency During Sarocladium oryzae Infection Reveal Insights into Rice Sheath Rot Disease Resistance. Rice 2021, 14, 81. [Google Scholar] [CrossRef]
- Hafeez, R.; Guo, J.; Ahmed, T.; Ibrahim, E.; Ali, M.A.; Rizwan, M.; Ijaz, M.; An, Q.; Wang, Y.; Wang, J.; et al. Integrative transcriptomic and metabolomic analyses reveals the toxicity and mechanistic insights of bioformulated chitosan nanoparticles against Magnaporthe oryzae. Chemosphere 2024, 356, 141904. [Google Scholar] [CrossRef]
- Zhou, B.; Qu, S.; Liu, G.; Dolan, M.; Sakai, H.; Lu, G.; Bellizzi, M.; Wang, G.L. The eight amino-acid differences within three leucine-rich repeats between Pi2 and Piz-t resistance proteins determine the resistance specificity to Magnaporthe grisea. Mol. Plant Microbe Interact. 2006, 19, 1216–1228. [Google Scholar] [CrossRef]
- Li, W.; Wang, B.; Wu, J.; Lu, G.; Hu, Y.; Zhang, X.; Zhang, Z.; Zhao, Q.; Feng, Q.; Zhang, H.; et al. The Magnaporthe oryzae avirulence gene AvrPiz-t encodes a predicted secreted protein that triggers the immunity in rice mediated by the blast resistance gene Piz-t. Mol. Plant. Microbe Interact. 2009, 22, 411–420. [Google Scholar] [CrossRef]
- Park, C.H.; Chen, S.; Shirsekar, G.; Zhou, B.; Khang, C.H.; Songkumarn, P.; Afzal, A.J.; Ning, Y.; Wang, R.; Bellizzi, M.; et al. The Magnaporthe oryzae effector AvrPiz-t targets the RING E3 ubiquitin ligase APIP6 to suppress pathogen-associated molecular pattern-triggered immunity in rice. Plant Cell 2012, 24, 4748–4762. [Google Scholar] [CrossRef] [PubMed]
- Park, C.H.; Shirsekar, G.; Bellizzi, M.; Chen, S.; Songkumarn, P.; Xie, X.; Shi, X.; Ning, Y.; Zhou, B.; Suttiviriya, P.; et al. The E3 Ligase APIP10 Connects the Effector AvrPiz-t to the NLR Receptor Piz-t in Rice. PLoS Pathog. 2016, 12, e1005529. [Google Scholar] [CrossRef] [PubMed]
- Zhang, C.; Fang, H.; Wang, J.; Tao, H.; Wang, D.; Qin, M.; He, F.; Wang, R.; Wang, G.L.; Ning, Y. The rice E3 ubiquitin ligase-transcription factor module targets two trypsin inhibitors to enhance broad-spectrum disease resistance. Dev. Cell 2024, 59, 2017–2033.e15. [Google Scholar] [CrossRef] [PubMed]
- Zhang, F.; Fang, H.; Wang, M.; He, F.; Tao, H.; Wang, R.; Long, J.; Wang, J.; Wang, G.L.; Ning, Y. APIP5 functions as a transcription factor and an RNA-binding protein to modulate cell death and immunity in rice. Nucleic Acids Res. 2022, 50, 5064–5079. [Google Scholar] [CrossRef] [PubMed]
- Wang, J.; Wang, R.; Fang, H.; Zhang, C.; Zhang, F.; Hao, Z.; You, X.; Shi, X.; Park, C.H.; Hua, K.; et al. Two VOZ transcription factors link an E3 ligase and an NLR immune receptor to modulate immunity in rice. Mol. Plant 2021, 14, 253–266. [Google Scholar] [CrossRef]
- Wang, J.; Xu, G.; Ning, Y.; Wang, X.; Wang, G.L. Mitochondrial functions in plant immunity. Trends Plant Sci. 2022, 27, 1063–1076. [Google Scholar] [CrossRef]
- Ramaroson, M.L.; Koutouan, C.; Helesbeux, J.J.; Le Clerc, V.; Hamama, L.; Geoffriau, E.; Briard, M. Role of Phenylpropanoids and Flavonoids in Plant Resistance to Pests and Diseases. Molecules 2022, 27, 8371. [Google Scholar] [CrossRef]
- Chen, Q.; Yu, J.J.; He, J.; Feng, T.; Liu, J.K. Isobenzofuranones and isocoumarins from kiwi endophytic fungus Paraphaeosphaeria sporulosa and their antibacterial activity against Pseudomonas syringae pv. actinidiae. Phytochemistry 2022, 195, 113050. [Google Scholar] [CrossRef]
- Mitscher, L.A.; Rao, G.S.; Veysoglu, T.; Drake, S.; Haas, T. Isolation and identification of trachyloban-19-oic and (-)-kaur-16-en-19-oic acids as antimicrobial agents from the prairie sunflower, Helianthus annuus. J. Nat. Prod. 1983, 46, 745–746. [Google Scholar] [CrossRef]
- Kuete, V.; Simo, I.K.; Ngameni, B.; Bigoga, J.D.; Watchueng, J.; Kapguep, R.N.; Etoa, F.X.; Tchaleu, B.N.; Beng, V.P. Antimicrobial activity of the methanolic extract, fractions and four flavonoids from the twigs of Dorstenia angusticornis Engl. (Moraceae). J. Ethnopharmacol. 2007, 112, 271–277. [Google Scholar] [CrossRef]
- He, M.; Ding, N.Z. Plant Unsaturated Fatty Acids: Multiple Roles in Stress Response. Front. Plant Sci. 2020, 11, 562785. [Google Scholar] [CrossRef] [PubMed]
- Berkey, R.; Bendigeri, D.; Xiao, S. Sphingolipids and plant defense/disease: The “death” connection and beyond. Front. Plant Sci. 2012, 3, 68. [Google Scholar] [CrossRef] [PubMed]
- Mmbando, G.S. The link between changing in host carbon allocation and resistance to Magnaporthe oryzae: A possible tactic for mitigating the rice blast fungus. Plant Signal. Behav. 2024, 19, 2326870. [Google Scholar] [CrossRef] [PubMed]
- Ueno, M.; Kihara, J.; Honda, Y.; Arase, S. Indole-related Compounds Induce the Resistance to Rice Blast Fungus, Magnaporthe grisea in Barley. J. Phytopathol. 2004, 152, 606–612. [Google Scholar] [CrossRef]
- Azizi, P.; Osman, M.; Hanafi, M.M.; Sahebi, M.; Yusop, M.R.; Taheri, S. Adaptation of the metabolomics profile of rice after Pyricularia oryzae infection. Plant Physiol. Biochem. 2019, 144, 466–479. [Google Scholar] [CrossRef]
- Tian, D.; Chen, Z.; Lin, Y.; Liang, T.; Chen, Z.; Guo, X.; Wang, F.; Wang, Z. The Interaction between Rice Genotype and Magnaporthe oryzae Regulates the Assembly of Rice Root-Associated Microbiota. Rice 2021, 14, 40. [Google Scholar] [CrossRef]
- Winter, G.; Todd, C.D.; Trovato, M.; Forlani, G.; Funck, D. Physiological implications of arginine metabolism in plants. Front. Plant Sci. 2015, 6, 534. [Google Scholar] [CrossRef]






Disclaimer/Publisher’s Note: The statements, opinions and data contained in all publications are solely those of the individual author(s) and contributor(s) and not of MDPI and/or the editor(s). MDPI and/or the editor(s) disclaim responsibility for any injury to people or property resulting from any ideas, methods, instructions or products referred to in the content. |
© 2024 by the authors. Licensee MDPI, Basel, Switzerland. This article is an open access article distributed under the terms and conditions of the Creative Commons Attribution (CC BY) license (https://creativecommons.org/licenses/by/4.0/).
Share and Cite
Choi, N.; Xu, X.; Bai, P.; Liu, Y.; Dai, S.; Bernier, M.; Lin, Y.; Ning, Y.; Blakeslee, J.J.; Wang, G.-L. Transcriptomic and Metabolomic Analyses of the Piz-t-Mediated Resistance in Rice against Magnaporthe oryzae. Plants 2024, 13, 3408. https://doi.org/10.3390/plants13233408
Choi N, Xu X, Bai P, Liu Y, Dai S, Bernier M, Lin Y, Ning Y, Blakeslee JJ, Wang G-L. Transcriptomic and Metabolomic Analyses of the Piz-t-Mediated Resistance in Rice against Magnaporthe oryzae. Plants. 2024; 13(23):3408. https://doi.org/10.3390/plants13233408
Chicago/Turabian StyleChoi, Naeyeoung, Xiao Xu, Pengfei Bai, Yanfang Liu, Shaoxing Dai, Matthew Bernier, Yun Lin, Yuese Ning, Joshua J. Blakeslee, and Guo-Liang Wang. 2024. "Transcriptomic and Metabolomic Analyses of the Piz-t-Mediated Resistance in Rice against Magnaporthe oryzae" Plants 13, no. 23: 3408. https://doi.org/10.3390/plants13233408
APA StyleChoi, N., Xu, X., Bai, P., Liu, Y., Dai, S., Bernier, M., Lin, Y., Ning, Y., Blakeslee, J. J., & Wang, G.-L. (2024). Transcriptomic and Metabolomic Analyses of the Piz-t-Mediated Resistance in Rice against Magnaporthe oryzae. Plants, 13(23), 3408. https://doi.org/10.3390/plants13233408

