Influence of the Post-Harvest Storage Time on the Multi-Biological Potential, Phenolic and Pyrrolizidine Alkaloid Content of Comfrey (Symphytum officinale L.) Roots Collected from Different European Regions
Abstract
1. Introduction
2. Results
2.1. Quantitative Assessment of Total Phenolics, Total Phenolic Acids, and Individual Phenolic Markers in Comfrey (S. officinale) Roots
2.2. Quantitative Assessment of Pyrrolizidine Alkaloids in Comfrey (S. officinale) Roots
2.3. Assessment of the Antioxidant Activity of Comfrey (S. officinale) Roots
2.4. Assessment of the Enzyme Inhibitory Activity of Comfrey (S. officinale) Roots
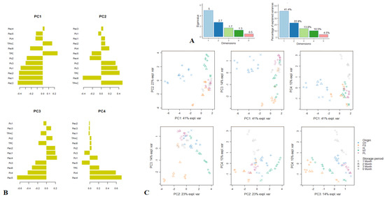
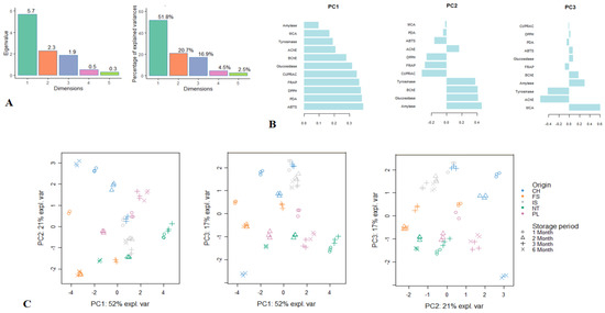
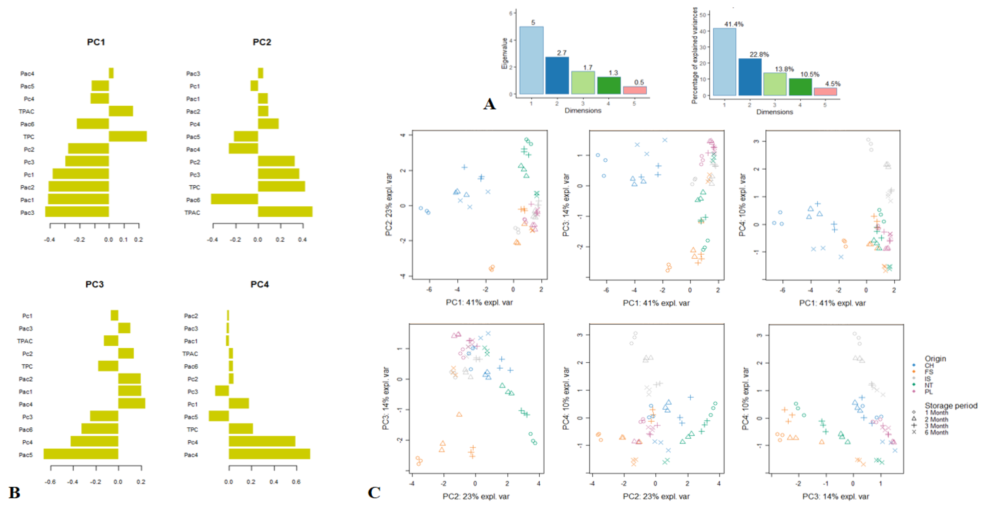
2.5. Exploratory Multivariate and Correlation Analyses
3. Discussion
4. Materials and Methods
4.1. Plant Material and Extraction
4.2. Phytochemical Composition
4.3. Antioxidant and Enzyme Inhibitory Assays
4.4. Statistical Analysis
5. Conclusions
Supplementary Materials
Author Contributions
Funding
Conflicts of Interest
References
- Le, V.; Dolganyuk, V.; Sukhikh, A.; Babich, O.; Ivanova, S.; Prosekov, A.; Dyshlyuk, L. Phytochemical analysis of Symphytum officinale root culture extract. Appl. Sci. 2021, 11, 4478. [Google Scholar] [CrossRef]
- Ruzicka, J.; Berger-Büter, K.; Esslinger, N.; Novak, J. Assessment of the diversity of comfrey (Symphytum officinale L. and S.× uplandicum Nyman). Gen. Res. Crop Evol. 2021. [Google Scholar] [CrossRef]
- Zengin, G.; Sinan, K.I.; Ak, G.; Angeloni, S.; Maggi, F.; Caprioli, G.; Kaplan, A.; Çakılcıoğlu, U.; Akan, H.; Jugreet, S. Preliminary investigation on chemical composition and bioactivity of differently obtained extracts from Symphytum aintabicum Hub.-Mor. & Wickens. Biochem. System. Ecol. 2021, 94, 104203. [Google Scholar]
- Varvouni, E.-F.; Zengin, G.; Graikou, K.; Ganos, C.; Mroczek, T.; Chinou, I. Phytochemical analysis and biological evaluation of the aerial parts from Symphytum anatolicum Boiss. and Cynoglottis barrelieri (All.) Vural & Kit Tan (Boraginaceae). Biochem. System. Ecol. 2020, 92, 104128. [Google Scholar]
- Sarikurkcu, C.; Ozer, M.S.; Tlili, N. LC–ESI–MS/MS characterization of phytochemical and enzyme inhibitory effects of different solvent extract of Symphytum anatolicum. Ind. Crop Prod. 2019, 140, 111666. [Google Scholar] [CrossRef]
- Staiger, C. Comfrey: A clinical overview. Phytother. Res. 2012, 26, 1441–1448. [Google Scholar] [CrossRef]
- Trifan, A.; Opitz, S.E.; Josuran, R.; Grubelnik, A.; Esslinger, N.; Peter, S.; Bräm, S.; Meier, N.; Wolfram, E. Is comfrey root more than toxic pyrrolizidine alkaloids? Salvianolic acids among antioxidant polyphenols in comfrey (Symphytum officinale L.) roots. Food Chem. Toxicol. 2018, 112, 178–187. [Google Scholar] [CrossRef]
- Salehi, B.; Sharopov, F.; Boyunegmez Tumer, T.; Ozleyen, A.; Rodríguez-Pérez, C.; M Ezzat, S.; Azzini, E.; Hosseinabadi, T.; Butnariu, M.; Sarac, I. Symphytum species: A comprehensive review on chemical composition, food applications and phytopharmacology. Molecules 2019, 24, 2272. [Google Scholar] [CrossRef] [PubMed]
- Trifan, A.; Zengin, G.; Sinan, K.I.; Wolfram, E.; Skalicka-Woźniak, K.; Luca, S.V. LC-HRMS/MS phytochemical profiling of Symphytum officinale L. and Anchusa ochroleuca M. Bieb.(Boraginaceae): Unveiling their multi-biological potential via an integrated approach. J. Pharm. Biomed. Anal. 2021, 114283. [Google Scholar] [CrossRef] [PubMed]
- Trifan, A.; Skalicka-Woźniak, K.; Granica, S.; Czerwińska, M.E.; Kruk, A.; Marcourt, L.; Wolfender, J.-L.; Wolfram, E.; Esslinger, N.; Grubelnik, A. Symphytum officinale L.: Liquid-liquid chromatography isolation of caffeic acid oligomers and evaluation of their influence on pro-inflammatory cytokine release in LPS-stimulated neutrophils. J. Ethnopharmacol. 2020, 262, 113169. [Google Scholar] [CrossRef] [PubMed]
- Barna, M.; Kucera, A.; Hladicova, M.; Kucera, M. Wound healing effects of a Symphytum herb extract cream (Symphytum x uplandicum NYMAN): Results of a randomized, controlled double-blind study. Wien. Med. Wochenschr. 2007, 157, 569–574. [Google Scholar] [CrossRef] [PubMed]
- Smith, D.B.; Jacobson, B.H. Effect of a blend of comfrey root extract (Symphytum officinale L.) and tannic acid creams in the treatment of osteoarthritis of the knee: Randomized, placebo-controlled, double-blind, multiclinical trials. J. Chir. Med. 2011, 10, 147–156. [Google Scholar] [CrossRef]
- Chen, S.; Shang, H.; Yang, J.; Li, R.; Wu, H. Effects of different extraction techniques on physicochemical properties and activities of polysaccharides from comfrey (Symphytum officinale L.) root. Ind. Crop Prod. 2018, 121, 18–25. [Google Scholar] [CrossRef]
- Trifan, A.; Wolfram, E.; Esslinger, N.; Grubelnik, A.; Skalicka-Woźniak, K.; Minceva, M.; Luca, S.V. Globoidnan A, rabdosiin and globoidnan B as new phenolic markers in European-sourced comfrey (Symphytum officinale L.) root samples. Phytochem. Anal. 2021, 32, 482–494. [Google Scholar] [CrossRef] [PubMed]
- EMA. Public Statement on Contamination of Herbal Medicinal Products/Traditional Herbal Medicinal Products with Pyrrolizidine Alkaloids; EMA: London, UK, 2016. [Google Scholar]
- EMA (European Medicines Agency). Assessment Report on Symphytum officinale L., Radix; EMA: London, UK, 2015. [Google Scholar]
- D’Urso, G.; Masullo, M.; Seigner, J.; Holper-Schichl, Y.M.; de Martin, R.; Plaza, A.; Piacente, S. LC–ESI–FT–MSn Metabolite profiling of Symphytum officinale L. roots leads to isolation of comfreyn A, an unusual arylnaphthalene lignan. Int. J. Mol. Sci. 2020, 21, 4671. [Google Scholar] [CrossRef]
- Nastić, N.; Borrás-Linares, I.; Lozano-Sánchez, J.; Švarc-Gajić, J.; Segura-Carretero, A. Comparative assessment of phytochemical profiles of comfrey (Symphytum officinale L.) root extracts obtained by different extraction techniques. Molecules 2020, 25, 837. [Google Scholar] [CrossRef]
- Gök, H.N.; Luca, S.V.; Ay, S.T.; Komsta, Ł.; Salmas, R.E.; Orhan, I.E.; Skalicka-Woźniak, K. Profiling the annual change of the neurobiological and antioxidant effects of five Origanum species in correlation with their phytochemical composition. Food Chem. 2021, 130775. [Google Scholar]
- Menghini, L.; Ferrante, C.; Zengin, G.; Mahomoodally, M.F.; Leporini, L.; Locatelli, M.; Cacciagrano, F.; Recinella, L.; Chiavaroli, A.; Leone, S. Multiple pharmacological approaches on hydroalcoholic extracts from different parts of Cynoglossum creticum Mill.(Boraginaceae). Plant Biosyst. 2019, 153, 633–639. [Google Scholar] [CrossRef]
- Taş, A.; Berk, S.K.; Orman, E.; Gundogdu, M.; Ercişli, S.; Karatas, N.; Jurikova, T.; Adamkova, A.; Nedomova, S.; Mlcek, J. Influence of Pre-Harvest Gibberellic Acid and Post-Harvest 1-methyl Cyclopropane Treatments on phenolic compounds, vitamin C and organic acid contents during the shelf life of strawberry fruits. Plants 2021, 10, 121. [Google Scholar] [CrossRef]
- Jin, S.; Ding, Z.; Xie, J. Study of postharvest quality and antioxidant capacity of freshly cut amaranth after Blue LED light treatment. Plants 2021, 10, 1614. [Google Scholar] [CrossRef]
- Rocchetti, G.; Tomas, M.; Zhang, L.; Zengin, G.; Lucini, L.; Capanoglu, E. Red beet (Beta vulgaris) and amaranth (Amaranthus sp.) microgreens: Effect of storage and in vitro gastrointestinal digestion on the untargeted metabolomic profile. Food Chem. 2020, 332, 127415. [Google Scholar] [CrossRef]
- Kruse, L.H.; Stegemann, T.; Jensen-Kroll, J.; Engelhardt, A.; Wesseling, A.-M.; Lippert, A.; Ludwig-Müller, J.; Ober, D. Reduction of pyrrolizidine alkaloid levels in comfrey (Symphytum officinale) hairy roots by RNAi silencing of homospermidine synthase. Planta Med. 2019, 85, 1177–1186. [Google Scholar] [CrossRef] [PubMed]
- Kopp, T.; Abdel-Tawab, M.; Mizaikoff, B. Core imprinting: An alternative and economic approach for depleting pyrrolizidine alkaloids in herbal extracts. Planta Med. Int. Open 2020, 7, e26–e33. [Google Scholar] [CrossRef][Green Version]
- Grochowski, D.M.; Uysal, S.; Aktumsek, A.; Granica, S.; Zengin, G.; Ceylan, R.; Locatelli, M.; Tomczyk, M. In vitro enzyme inhibitory properties, antioxidant activities, and phytochemical profile of Potentilla thuringiaca. Phytochem. Lett. 2017, 20, 365–372. [Google Scholar] [CrossRef]
- Uysal, S.; Zengin, G.; Locatelli, M.; Bahadori, M.B.; Mocan, A.; Bellagamba, G.; De Luca, E.; Mollica, A.; Aktumsek, A. Cytotoxic and enzyme inhibitory potential of two Potentilla species (P. speciosa L. and P. reptans Willd.) and their chemical composition. Front. Pharmacol. 2017, 8, 290. [Google Scholar] [CrossRef] [PubMed]





| Storage Period (Months) | TPC | TPAC | Rosmarinic Acid | Globoidnan A | Globoidnan B | Rabdosiin |
|---|---|---|---|---|---|---|
| mg GAE/g d.w. Root | mg CAE/g d.w. Root | mg/g d.w. root | ||||
| Sample FS | ||||||
| M1 | 9.24 ± 0.01 a | 3.70 ± 0.09 a | 3.09 ± 0.05 a | 2.29 ± 0.10 a | 1.60 ± 0.07 a | 0.38 ± 0.01 a |
| M2 | 8.40 ± 0.17 b | 5.05 ± 0.17 b | 1.89 ± 0.04 b | 1.87 ± 0.06 a | 0.96 ± 0.04 b | 0.28 ± 0.01 b |
| M3 | 11.12 ± 0.21 c | 4.94 ± 0.18 b | 2.63 ± 0.07 c | 3.15 ± 0.26 b | 0.80 ± 0.07 b | 0.38 ± 0.02 a |
| M6 | 6.48 ± 0.08 d | 2.67 ± 0.19 c | 1.65 ± 0.03 b | 1.24 ± 0.13 c | 0.80 ± 0.07 b | 0.14 ± 0.02 c |
| Sample IS | ||||||
| M1 | 8.67 ± 0.21 b | 2.87 ± 0.13 c | 1.81 ± 0.06 b | 3.17 ± 0.18 b | 1.50 ± 0.10 a | 0.52 ± 0.03 d |
| M2 | 10.30 ± 0.02 c | 4.15 ± 0.57 d | 1.40 ± 0.01 c | 3.20 ± 0.08 b | 0.65 ± 0.03 c | 0.41 ± 0.05 a |
| M3 | 11.08 ± 0.17 c | 5.11 ± 0.31 b | 1.41 ± 0.04 c | 2.43 ± 0.05 a | 0.87 ± 0.02 b | 0.39 ± 0.01 a |
| M6 | 10.25 ± 0.21 c | 4.34 ± 0.31 b,d | 1.37 ± 0.07 c | 1.99 ± 0.17 a | 1.12 ± 0.07 d | 0.30 ± 0.01 b |
| Sample NT | ||||||
| M1 | 16.57 ± 0.15 e | 9.03 ± 0.16 e | 4.51 ± 0.22 d | 3.34 ± 0.33 b | 0.50 ± 0.01 c | 0.85 ± 0.07 e |
| M2 | 12.85 ± 0.13 c | 5.73 ± 0.08 f | 3.60 ± 0.35 e | 3.60 ± 0.35 b | 1.05 ± 0.09 d | 0.87 ± 0.11 e |
| M3 | 15.47 ± 0.17 e | 6.54 ± 0.32 g | 5.05 ± 0.12 f | 2.55 ± 0.22 a | 0.86 ± 0.08 b | 0.88 ± 0.08 e |
| M6 | 8.68 ± 0.04 b | 3.74 ± 0.25 a | 2.82 ± 0.05 a | 1.37 ± 0.08 c | 0.57 ± 0.01 c | 0.42 ± 0.02 a |
| Sample CH | ||||||
| M1 | 8.42 ± 0.01 b | 4.07 ± 0.13 b | 4.98 ± 0.08 f | 2.33 ± 0.25 a | 2.50 ± 0.26 e | 1.26 ± 0.09 f |
| M2 | 6.85 ± 0.05 d | 3.00 ± 0.14 c | 4.26 ± 0.12 d | 3.27 ± 0.11 b | 1.25 ± 0.04 d | 0.97 ± 0.04 e |
| M3 | 10.27 ± 0.21 c | 4.82 ± 0.28 b | 4.22 ± 0.17 d | 2.54 ± 0.53 a | 1.66 ± 0.30 a | 1.03 ± 0.19 e |
| M6 | 7.65 ± 0.28 f | 3.67 ± 0.01 a | 3.50 ± 0.09 e | 1.59 ± 0.05 c | 1.53 ± 0.02 a | 0.70 ± 0.04 g |
| Sample PL | ||||||
| M1 | 8.61 ± 0.05 b | 3.43 ± 0.27 a | 1.74 ± 0.02 b | 1.11 ± 0.03 c | 0.47 ± 0.02 c | 0.90 ± 0.05 e |
| M2 | 6.95 ±0.17 d | 2.91 ± 0.10 c | 1.26 ± 0.07 c | 0.78 ± 0.03 d | 0.31 ± 0.01 f | 0.57 ± 0.06 d |
| M3 | 9.63 ± 0.10 g | 4.27 ± 0.37 d | 1.66 ± 0.14 b | 0.97 ± 0.15 d | 0.33 ± 0.06 f | 0.70 ± 0.15 d,e |
| M6 | 10.55 ± 0.13 c | 4.26 ± 0.11 d | 1.23 ± 0.05 c | 0.90 ± 0.05 c,d | 0.43 ± 0.02 c | 0.64 ± 0.03 d |
| Storage Period (Months) | Intermedine | Lycopsamine | Acetylintermedine+ Acetyllycopsamine * | Intermedine- N-Oxide | Lycopsamine- N-Oxide | Acetylintermedine-N-Oxide+ Acetyllycopsamine-N-Oxide * |
|---|---|---|---|---|---|---|
| mg/g d.w. Root | ||||||
| Sample FS | ||||||
| M1 | Nq | Nq | 0.03 ± 0.00 a | 0.14 ± 0.01 a | 0.50 ± 0.02 a | 4.26 ± 0.09 a |
| M2 | Nq | Nq | 0.03 ± 0.01 a,c | 0.12 ± 0.01 a | 0.40 ± 0.06 b | 3.50 ± 0.66 b |
| M3 | Nq | Nq | 0.01 ± 0.00 b | 0.01 ± 0.00 b | 0.36 ± 0.02 b | 2.78 ± 0.05 c |
| M6 | Nq | Nq | 0.01 ± 0.00 b | 0.01 ± 0.00 b | 0.22 ± 0.01 c | 1.67 ± 0.03 d |
| Sample IS | ||||||
| M1 | Nq | Nq | 0.02 ± 0.00 b,c | 0.36 ± 0.02 c | 0.18 ± 0.01 c,d | 2.21 ± 0.10 e |
| M2 | Nq | Nq | 0.01 ± 0.00 b | 0.29 ± 0.01 d | 0.15 ± 0.01 d,e | 1.78 ± 0.01 d |
| M3 | Nq | Nq | 0.01 ± 0.00 b | 0.22 ± 0.01 e | 0.11 ± 0.01 e | 1.30 ± 0.02 f |
| M6 | Nq | Nq | 0.01 ± 0.00 b | 0.23 ± 0.00 e | 0.11 ± 0.01 e | 1.39 ± 0.06 f |
| Sample NT | ||||||
| M1 | Nq | Nq | 0.03 ± 0.00 a | 0.08 ± 0.00 f | 0.28 ± 0.00 f | 1.03 ± 0.03 f |
| M2 | Nq | Nq | 0.02 ± 0.00 b,c | 0.07 ± 0.00 g | 0.21 ± 0.01 c | 0.87 ± 0.03 g |
| M3 | Nq | Nq | 0.01 ± 0.00 b | 0.07 ± 0.00 g | 0.21 ± 0.01 c | 0.85 ± 0.02 g |
| M6 | Nq | Nq | 0.01 ± 0.00 b | 0.04 ± 0.00 g | 0.11 ± 0.01 e | 0.49 ± 0.02 h |
| Sample CH | ||||||
| M1 | 0.01 ± 0.00 a | 0.01 ± 0.00 a | 0.14 ± 0.00 d | 0.18 ± 0.00 h | 0.25 ± 0.01 c,f | 3.08 ± 0.08 b |
| M2 | 0.01 ± 0.00 a | 0.01 ± 0.00 a | 0.10 ± 0.01 e | 0.14 ± 0.01 a | 0.21 ± 0.01 c | 2.56 ± 0.08 c |
| M3 | 0.01 ± 0.00 a | 0.01 ± 0.00 a | 0.09 ± 0.01 f | 0.12 ± 0.00 a | 0.15 ± 0.00 d | 1.90 ± 0.11 d |
| M6 | 0.01 ± 0.00 a | 0.01 ± 0.00 a | 0.08 ± 0.02 f | 0.13 ± 0.03 a | 0.20 ± 0.05 c | 1.83 ± 0.61 d |
| Sample PL | ||||||
| M1 | Nq | Nq | 0.02 ± 0.00 b,c | 0.22 ± 0.00 e | 0.19 ± 0.01 c | 2.43 ± 0.08 c |
| M2 | Nq | Nq | 0.02 ± 0.00 b,c | 0.17 ± 0.01 h | 0.15 ± 0.01 d | 1.83 ± 0.03 d |
| M3 | Nq | Nq | 0.02 ± 0.00 b,c | 0.18 ± 0.01 h | 0.14 ± 0.01 d | 1.81 ± 0.08 d |
| M6 | Nq | Nq | 0.02 ± 0.00 b,c | 0.19 ± 0.01 h | 0.17 ± 0.02 c | 1.45 ± 0.07 f |
| Storage Period (Months) | DPPH | ABTS | CUPRAC | FRAP | MCA | PDA |
|---|---|---|---|---|---|---|
| mg TE/g d.w. Root | mg EDTAE/g d.w. Root | mmol TE/g d.w. Root | ||||
| Sample FS | ||||||
| M1 | 5.36 ± 0.17 a | 34.95 ± 0.14 a | 13.25 ± 0.13 a | 13.85 ± 0.76 a | 2.80 ± 0.07 a | 0.25 ± 0.03 a |
| M2 | 16.60 ± 0.07 b | 37.26 ± 0.74 b | 39.80 ± 0.55 b | 40.91 ± 1.27 b | 3.19 ± 0.12 b | 0.36 ±0.00 b |
| M3 | 26.59 ± 0.27 c | 100.72 ± 4.21 c | 52.05 ± 0.29 c | 55.38 ± 1.12 c | 4.52 ± 0.22 c | 0.56 ± 0.02 c |
| M6 | 16.55 ± 0.17 b | 71.49 ± 0.94 d | 32.39 ± 0.68 d | 34.14 ± 0.80 d | 2.62 ± 0.17 a | 0.27 ± 0.01 a |
| Sample IS | ||||||
| M1 | 24.05 ± 0.36 d | 118.87 ± 2.03 e | 42.48 ± 0.30 e | 42.68 ± 0.04 b | 7.61 ± 0.35 d | 0.48 ± 0.03 d |
| M2 | 28.21 ± 0.70 e | 123.03 ± 7.51 f | 50.21 ± 1.98 c | 52.14 ± 0.32 e | 6.73 ± 0.30 e | 0.69 ± 0.02 e |
| M3 | 26.92 ± 0.58 c | 130.95 ± 0.72 g | 60.74 ± 1.37 f | 64.93 ± 1.02 f | 6.34 ± 0.35 e,f | 0.59 ± 0.02 c |
| M6 | 24.13 ± 0.42 d | 122.14 ± 1.61 f | 52.67 ± 0.71 c | 52.63 ± 0.85 c | 5.90 ± 0.46 f | 0.61 ± 0.01 c |
| Sample NT | ||||||
| M1 | 38.15 ± 0.32 f | 157.76 ± 5.54 h | 80.13 ± 0.87 g | 90.67 ± 1.74 g | 2.59 ± 0.18 a | 0.79 ± 0.02 f |
| M2 | 26.78 ± 0.21 c | 129.12 ± 0.68 g | 62.28 ± 1.72 f | 70.62 ± 0.23 h | 3.69 ± 0.24 g | 0.53 ± 0.01 g |
| M3 | 38.49 ± 0.41 f | 173.25 ± 1.43 i | 76.36 ± 0.97 h | 86.91 ± 1.10 f | 3.37 ± 0.32 g | 0.85 ± 0.03 h |
| M6 | 21.28 ± 0.34 g | 83.81 ± 1.73 j | 39.19 ± 0.97 b | 48.02 ± 0.63 i | 1.91 ± 0.08 h | 0.48 ± 0.01 d |
| Sample CH | ||||||
| M1 | 8.19 ± 0.26 h | 53.45 ± 0.21 k | 20.27 ± 0.20 i | 21.18 ± 1.16 j | 4.28 ± 0.10 i | 0.39 ± 0.04 b |
| M2 | 16.48 ± 0.44 b | 92.71 ± 1.02 l | 29.39 ± 0.91 d | 38.58 ± 0.17 k | 4.65 ± 0.22 c | 0.44 ± 0.03 d |
| M3 | 29.25 ± 0.23 e | 96.37 ± 2.70 m | 46.85 ± 0.48 j | 51.93 ± 1.23 c | 7.43 ± 0.06 d | 0.50 ± 0.01 g |
| M6 | 2.19 ± 0.45 i | 10.02 ± 2.41 n | 8.66 ± 0.07 i | 8.24 ± 0.10 l | 0.54 ± 0.04 j | 0.15 ± 0.02 i |
| Sample PL | ||||||
| M1 | 25.20 ± 1.22 c,d | 114.09 ± 0.18 e | 41.75 ± 0.69 e | 45.78 ± 0.49 i | 5.38 ± 0.66 f | 0.72 ± 0.01 e |
| M2 | 17.99 ± 0.24 b | 74.08 ± 1.70 d | 29.89 ± 0.07 d | 36.75 ± 0.12 d,k | 3.77 ± 0.42 g | 0.58 ± 0.03 c |
| M3 | 24.04 ± 0.89 d | 106.90 ± 5.13 c | 42.61 ± 0.89 e | 51.48 ± 0.40 c | 4.15 ± 0.64 c | 0.81 ± 0.04 f |
| M6 | 27.44 ± 0.40 c | 128.22 ± 2.62 g | 43.17 ± 1.14 e | 56.00 ± 0.46 c | 5.20 ± 0.31 f | 0.79 ± 0.02 f |
| Storage Period (Months) | AChE | BChE | Tyrosinase | Amylase | Glucosidase |
|---|---|---|---|---|---|
| mg GALAE/g d.w. Root | mg GALAE/g d.w. Root | mg KAE/g d.w. Root | mmol ACAE/g d.w. Root | ||
| Sample FS | |||||
| M1 | Na | 0.69 ± 0.03 a | 3.97 ± 0.48 a | 0.10 ± 0.01 a | 0.29 ± 0.01 a |
| M2 | Na | 0.49 ± 0.01 b | 5.30 ± 0.31 b | 0.04 ± 0.00 b,c | 0.20 ± 0.00 b |
| M3 | Na | 0.85 ± 0.03 c | 6.92 ± 0.21 c | 0.05 ± 0.00 b | 0.33 ± 0.00 b |
| M6 | Na | 0.52 ± 0.01 b | 4.23 ± 0.41 a | 0.03 ± 0.00 c | 0.21 ± 0.00 c |
| Sample IS | |||||
| M1 | Na | 1.13 ± 0.03 d | 6.56 ± 0.11 d | 0.08 ± 0.01 a | 0.45 ± 0.00 d |
| M2 | Na | 1.06 ± 0.02 e | 6.98 ± 0.68 c | 0.07 ± 0.00 d | 0.41 ± 0.01 e |
| M3 | Na | 1.01 ± 0.05 f | 7.17 ± 0.66 c | 0.07 ± 0.00 d | 0.38 ± 0.01 f |
| M6 | Na | 1.04 ± 0.03 e,f | 6.67 ± 0.16 d | 0.06 ± 0.01 b,d | 0.41 ± 0.01 e |
| Sample NT | |||||
| M1 | 3.97 ± 0.01 a | 1.03 ± 0.04 e,f | 14.46 ± 0.27 e | 0.09 ± 0.00 a | 0.49 ± 0.00 g |
| M2 | 2.91 ± 0.01 b | 0.78 ± 0.01 g | 9.47 ± 0.24 f | 0.07 ± 0.00 d | 0.35 ± 0.00 h |
| M3 | 4.21 ± 0.03 c | 1.17 ± 0.04 d | 13.80 ± 0.61 e | 0.09 ± 0.00 a | 0.51 ± 0.01 i |
| M6 | 2.23 ± 0.02 d | 0.66 ± 0.01 a | 6.28 ± 0.58 d | 0.04 ± 0.00 b | 0.27 ± 0.00 a |
| Sample CH | |||||
| M1 | Na | 1.05 ± 0.05 e | 6.06 ± 0.73 d | 0.16 ± 0.00 e | 0.44 ± 0.01 d |
| M2 | Na | 1.04 ± 0.06 e | 13.63 ± 0.27 e | 0.12 ± 0.01 f | 0.45 ± 0.00 d |
| M3 | Na | 1.06 ± 0.01 e | 8.23 ± 0.65 c | 0.11 ± 0.01 f | 0.43 ± 0.01 d |
| M6 | 3.32 ± 0.04 e | 1.04 ± 0.08 e | 18.08 ± 0.19 g | 0.06 ± 0.00 d | 0.40 ± 0.00 e |
| Sample PL | |||||
| M1 | 3.74 ± 0.00 f | 1.11 ± 0.00 d | 7.27 ± 0.32 c | 0.08 ± 0.00 a | 0.46 ± 0.00 d |
| M2 | 2.67 ± 0.02 g | 0.77 ± 0.02 g | 9.14 ± 0.39 f | 0.06 ± 0.00 d | 0.32 ± 0.00 b |
| M3 | 3.81 ± 0.01 h | 1.09 ± 0.05 d | 18.05 ± 0.47 g | 0.08 ± 0.00 a | 0.47 ± 0.00 g |
| M6 | 4.08 ± 0.02 j | 1.07 ± 0.08 d,e | 18.01 ± 0.49 g | 0.09 ± 0.00 a | 0.51 ± 0.00 i |
Publisher’s Note: MDPI stays neutral with regard to jurisdictional claims in published maps and institutional affiliations. |
© 2021 by the authors. Licensee MDPI, Basel, Switzerland. This article is an open access article distributed under the terms and conditions of the Creative Commons Attribution (CC BY) license (https://creativecommons.org/licenses/by/4.0/).
Share and Cite
Trifan, A.; Zengin, G.; Sinan, K.I.; Esslinger, N.; Grubelnik, A.; Wolfram, E.; Skalicka-Woźniak, K.; Minceva, M.; Luca, S.V. Influence of the Post-Harvest Storage Time on the Multi-Biological Potential, Phenolic and Pyrrolizidine Alkaloid Content of Comfrey (Symphytum officinale L.) Roots Collected from Different European Regions. Plants 2021, 10, 1825. https://doi.org/10.3390/plants10091825
Trifan A, Zengin G, Sinan KI, Esslinger N, Grubelnik A, Wolfram E, Skalicka-Woźniak K, Minceva M, Luca SV. Influence of the Post-Harvest Storage Time on the Multi-Biological Potential, Phenolic and Pyrrolizidine Alkaloid Content of Comfrey (Symphytum officinale L.) Roots Collected from Different European Regions. Plants. 2021; 10(9):1825. https://doi.org/10.3390/plants10091825
Chicago/Turabian StyleTrifan, Adriana, Gokhan Zengin, Kouadio Ibrahime Sinan, Nils Esslinger, Andreas Grubelnik, Evelyn Wolfram, Krystyna Skalicka-Woźniak, Mirjana Minceva, and Simon Vlad Luca. 2021. "Influence of the Post-Harvest Storage Time on the Multi-Biological Potential, Phenolic and Pyrrolizidine Alkaloid Content of Comfrey (Symphytum officinale L.) Roots Collected from Different European Regions" Plants 10, no. 9: 1825. https://doi.org/10.3390/plants10091825
APA StyleTrifan, A., Zengin, G., Sinan, K. I., Esslinger, N., Grubelnik, A., Wolfram, E., Skalicka-Woźniak, K., Minceva, M., & Luca, S. V. (2021). Influence of the Post-Harvest Storage Time on the Multi-Biological Potential, Phenolic and Pyrrolizidine Alkaloid Content of Comfrey (Symphytum officinale L.) Roots Collected from Different European Regions. Plants, 10(9), 1825. https://doi.org/10.3390/plants10091825

