Requirements, Development, and Evaluation of A National Building Standard—A Swedish Case Study
Abstract
1. Introduction
2. Applications of 3D City Models and BIM
3. Standards for the Built Environment
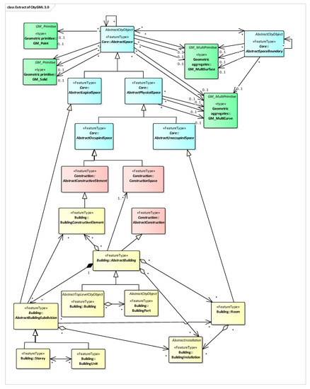
3.1. CityGML
3.2. CityJSON
3.3. INSPIRE Building
3.4. Industry Foundation Classes—IFC
3.5. Land Administration Domain Model—LADM
3.6. LandInfra and InfraGML
3.7. Swedish National Standards
4. Related Work
4.1. Development of National 3D Building and 3D City Model Standards
4.2. Harmonization and Validation of 3D Buildings/City Models
4.3. Integration of 3D City Models and BIM
4.4. Connection to 2D Models and Registers
4.5. 3D Cadaster
4.6. Building Permit Process
4.7. CityGML ADEs
5. Requirements for the National Building Standard
- The national building standard should support the representation of both 2D and 3D buildings.
- In order to be interoperable with city models, to be able to view the building information in software and use common tools for data conversion from e.g., BIM (IFC), the national building standard should comply to an official international standard that is well established and implemented by other countries or cities.
- The national building standard should include all attribute information from the Swedish specification for 2D and 3D buildings [36].
- The Swedish construction classification system CoClass [38] should be used in the national building standard. CoClass is also recommended to be used in BIM-models and using CoClass in both BIM and geodata models will facilitate integration and conversion between these data domains.
- All references from the national building standard to registers, 2D models etc., should be performed using external referencing.
- From a cadaster perspective the national building standard should support:
- visualization of a simplified 3D cadaster;
- link to the BIM where the borders of the 3D cadaster are defined using external referencing;
- link to 2D cadaster, 3D cadaster, and other relevant cadastral information using external referencing.
- The national building standard should support the building permit process with:
- additional information and links to other registers that is required for the building permit process using external referencing;
- conversion of a (standardized) BIM model to enable visual as well as quantitative rule checking of building permit rules (in e.g., a digital detail development plan).
6. Development of a National Building Standard—CityGML Sve-Test
6.1. Selection of International 3D City Model Standard
6.2. Methodology to Create CityGML Sve-Test
- 1)
- Compare the CityGML 3.0 and the SGP Building application schemas to determine which object types, attributes, and relations that exist only in SGP Building.
- 2)
- Evaluate the requirements from the building permit process and 3D cadaster to identify demands of new object types, attributes, and relations.
- 3)
- Create a UML application schema that extends the CityGML 3.0 standard with all additional information from the first two steps.
- 4)
- Transform the UML application schema to an XSD schema file.
6.2.1. Comparison of the CityGML 3.0 and the SGP Building Application Schemas
6.2.2. Evaluation of New Requirements from 3D Cadaster and the Building Permit Process
6.2.3. Create a UML Model for CityGML Sve-Test
6.2.4. Transform the UML Model to an XSD Schema File
7. Evaluation of CityGML Sve-Test
7.1. Evaluation Methodology
7.2. Conformance to the National Implementation Requirements
7.3. Creation of Test Data
- a BIM model in IFC format, hereafter called LotsenIFC;
- 3D geodata buildings surrounding the building Lotsen in DWG format, hereafter called ExistingBuDWG;
- the detailed development plan of the area in GML format, hereafter called DetailedDevPlan
7.4. Conversion of BIM to CityGML Sve-Test
7.5. Using CityGML Sve-Test for Building Permit Applications
7.6. Importing CityGML Sve-Test to Software Tools
7.7. 3D Cadaster
8. Discussion
8.1. Choice of Standard
8.2. Information Architecture
8.3. Purposes of 3D City Models
8.4. Versioning of 3D City Models
9. Conclusions
Author Contributions
Funding
Acknowledgments
Conflicts of Interest
References
- Morton, P.J.; Horne, M.; Dalton, R.C.; Thompson, E.M. Virtual city models: Avoidance of obsolescence. In Digital Physicality – Proceedings of the 30th eCAADe Conference, Prague, Czech Republic, 12–14 September 2012; Achten, H., Pavlicek, J., Hulin, J., Matejovska, D., Eds.; Education and Research in Computer Aided Architectural Design in Europe-eCAADe: Brussels, Belgium, 2012; pp. 213–224. [Google Scholar]
- Biljecki, F.; Stoter, J.; LeDoux, H.; Zlatanova, S.; Çöltekin, A. Applications of 3D City Models: State of the Art Review. Isprs Int. J. Geo-Inf. 2015, 4, 2842–2889. [Google Scholar] [CrossRef]
- Julin, A.; Jaalama, K.; Virtanen, J.-P.; Pouke, M.; Ylipulli, J.; Vaaja, M.; Hyyppa, J.; Hyyppä, H. Characterizing 3D City Modeling Projects: Towards a Harmonized Interoperable System. Isprs Int. J. Geo-Inf. 2018, 7, 55. [Google Scholar] [CrossRef]
- Stoter, J.; LeDoux, H.; Reuvers, M.; Brink, L.V.D.; Klooster, R.; Janssen, P.; Beetz, J.; Penninga, F.; Vosselman, G. Establishing and implementing a national 3D Standard in The Netherlands Entwicklung und Implementierung eines nationalen 3D Standards in den Niederlanden. Photogramm. -Fernerkund. -Geoinf. 2013, 2013, 381–392. [Google Scholar] [CrossRef]
- Gruber, U.; Riecken, J.; Seifert, M. Germany on the Way to 3D-Cadastre. In Proceedings of the FIG Congress, Kuala Lumpur, Malaysia, 16–21 June 2014. [Google Scholar]
- Liu, X.; Wang, X.; Wright, G.; Cheng, J.C.P.; Li, X.; Liu, R. A State-of-the-Art Review on the Integration of Building Information Modeling (BIM) and Geographic Information System (GIS). Isprs Int. J. Geo-Inf. 2017, 6, 53. [Google Scholar] [CrossRef]
- Zlatanova, S.; Isikdag, U. A SWOT analysis on the implementation of Building Information Models within the geospatial environment. In Urban and Regional Data Management; Informa UK Limited: London, UK, 2009; pp. 15–30. [Google Scholar]
- de Laat, R.; van Berlo, L. Integration of BIM and GIS: The development of the CityGML GeoBIM extension. In Advances in 3D Geo-Information Sciences; Lecture Notes in Geoinformation and Cartography; Kolbe, T.H., König, G., Nagel, C., Eds.; Springer-Verlag: Berlin/Heidelberg, Germany, 2011; pp. 211–225. [Google Scholar]
- El-Mekawy, M.; Östman, A.; Hijazi, I. A Unified Building Model for 3D Urban GIS. ISPRS Int. J. Geo-Inf 2012, 1, 120–145. [Google Scholar] [CrossRef]
- Ekholm, A.; Häggström, L. Building classification for BIM – reconsidering the framework. In Proceedings of the 28th W78 Conference, Sophia Antipolis, France, 25–28 October 2011. [Google Scholar]
- Laakso, M.; Kiviniemi, A. The IFC standard - a review of history, development, and standardization. J. Inf. Technol. Constr. Itcon 2012, 17, 134–161. [Google Scholar]
- Sun, J.; Olsson, P.; Eriksson, H.; Harrie, L. Evaluating geometric aspects of integrating BIM models into city models. J. Spat. Sci. 2019, 1–21. Available online: https://doi.org/10.1080/14498596.2019.1636722 (accessed on 29 January 2020). [CrossRef]
- SIG3D Quality Working Group, 2017. Modeling Guide for 3D Objects Part2: Modeling of Buildings (LoD1, LoD2 and LoD3), Version 2.0.1 EN. Available online: https://files.sig3d.org/file/ag-qualitaet/201711_SIG3D_Modeling_Guide_for_3D_Objects_Part_2.pdf, (accessed on 18 October 2019).
- Kang, T. Development of a Conceptual Mapping Standard to Link Building and Geospatial Information. Isprs Int. J. Geo-Inf. 2018, 7, 162. [Google Scholar] [CrossRef]
- Gröger, G.; Kolbe, T.H.; Nagel, C.; Häfele, K.H. (Eds.) OGC 12-019 OpenGIS City Geography Markup Language (CityGML) Encoding Standard, 2012. Available online: http://www.opengeospatial.org/standards/citygml (accessed on 18 October 2019).
- Biljecki, F.; Ledoux, H.; Stoter, J. Redefining the level of detail for 3D models. GIM Int. 2014, 28, 21–23. [Google Scholar]
- Löwner, M.-O.; Gröger, G.; Benner, J.; Biljecki, F.; Nagel, C. Proposal for a new LOD and Multi-Representation Concept for CityGML. ISPRS Ann. Photogramm. Remote Sens. Spatial Inf. Sci 2016, IV(2/W1), 3–12. [Google Scholar]
- ISO 16739:2013: Industry Foundation Classes (IFC) for data sharing in the construction and facility management industries, 2013
- ISO 19152:2012: Geographic information – Land Administration Domain Model (LADM), 2012
- Lee, J.; Li, K.J.; Zlatanova, S.; Kolbe, T.H.; Nagel, C.; Becker, T. (Eds.) OGC IndoorGML, Version 1.0.2. OGC Document 14-005r4. Open Geospatial Consortium, 2016. Available online: https://www.opengeospatial.org/standards/indoorgml (accessed on 29 January 2020).
- Kutzner, T.; Kolbe, T. CityGML 3.0: Sneak Preview. In Proceedings of the PFGK18-Photogrammetrie-Fernerkundung-Geoinformatik-Kartographie, 37. Jahrestagung in München, Munich, Germany, 6–9 April 2018; pp. 835–839. [Google Scholar]
- OGC. CityGML 3.0 Conceptual Model, 2019. Available online: https://github.com/opengeospatial/CityGML-3.0CM (accessed on 18 October 2019).
- Tegtmeier, W.; Zlatanova, S.; Van Oosterom, P.; Hack, H. 3D-GEM: Geo-technical extension towards an integrated 3D information model for infrastructural development. Comput. Geosci. 2014, 64, 126–135. [Google Scholar] [CrossRef]
- Li, L.; Wu, J.; Zhu, H.; Duan, X.; Luo, F. 3D modeling of the ownership structure of condominium units. Comput. Environ. Urban Syst. 2016, 59, 50–63. [Google Scholar] [CrossRef]
- Ohori, K.A.; Biljecki, F.; Kumar, K.; LeDoux, H.; Stoter, J. Modeling Cities and Landscapes in 3D with CityGML. In Building Information Modeling; Springer Science and Business Media LLC: Berlin, Germany, 2018; pp. 199–215. [Google Scholar]
- Biljecki, F.; Kumar, K.; Nagel, C. CityGML Application Domain Extension (ADE): overview of developments. Open Geospat. Datasoftw. Stand. 2018, 3, 13. [Google Scholar] [CrossRef]
- CityJSON. Specifications, 2019. Available online: https://cityjson.org/specs/ (accessed on 18 October 2019).
- LeDoux, H.; Ohori, K.A.; Kumar, K.; Dukai, B.; Labetski, A.; Vitalis, S. CityJSON: a compact and easy-to-use encoding of the CityGML data model. Open Geospat. Datasoftw. Stand. 2019, 4, 4. [Google Scholar] [CrossRef]
- INSPIRE. Data Specification on Buildings – Technical Guidelines, Version 3.0, European Commission Joint Research Centre. 2013. Available online: http://inspire.ec.europa.eu/id/document/tg/bu (accessed on 18 October 2019).
- Directive 2007/2/EC of the European Parliament and of the Council establishing an Infrastructure for Spatial Information in the European Community (INSPIRE), 2007. Available online: http://inspire.ec.europa.eu/documents/directive-20072ec-european-parliament-and-council-14-march-2007-establishing (accessed on 18 October 2019).
- ISO 6707-1:2014: Buildings and civil engineering works -- Vocabulary -- Part 1: General terms, 2014.
- DGIWG. Implementation Guide to the DGIWG Feature Data Dictionary (DFDD). 2010. Available online: https://www.dgiwg.org/dgiwg/htm/documents/standard_operating_procedures.htm (accessed on 18 October 2019).
- ISO 29481-1:2010(E): Building Information modelling - Information delivery manual - Part 1: Methodology and format, 2010. Available online: https://www.iso.org/standard/45501.html (accessed on 29 January 2020).
- Lemmen, C.; Van Oosterom, P.; Bennett, R. The Land Administration Domain Model. Land Use Policy 2015, 49, 535–545. [Google Scholar] [CrossRef]
- OGC. OGC Land and Infrastructure Conceptual Model Standard, Open Geospatial Consortium, Document OGC 15-111r1, 2016. Available online: https://www.opengeospatial.org/standards/infragml (accessed on 29 January 2020).
- SGP Building, 2018. Geodataspecifikation Byggnad, Version 3.0. Available online: http://www.lantmateriet.se/globalassets/om-lantmateriet/var-samverkan-med-andra/svensk-geoprocess/specifikationer/sgp_geodataspecifikation_byggnad_v3.0.pdf, (accessed on 18 October 2019).
- Eriksson, H.; Harrie, L.; Paasch, J.M. What is the need for building parts? - A comparison of CityGML, INSPIRE Building and a Swedish building standard. Int. Arch. Photogramm. Remote Sens. Spat. Inf. Sci. 2018, Volume XLII-4/W10, 27–32. [Google Scholar]
- CoClass, 2016. Swedish digital construction classification system for built environment. Available online: https://byggtjanst.se/tjanster/coclass/ (accessed on 18 October 2019).
- ISO 12006-2:2015. Building construction — Organization of information about construction works — Part 2: Framework for classification, 2015. Available online: https://www.iso.org/standard/61753.html (accessed on 29 January 2020).
- SS-EN 81346-1 Industrial systems, installations and equipment and industrial products - Structuring principles and reference designations - Part 1: Basic rules, 2010. Available online: https://www.sis.se/produkter/terminologi-och-dokumentation/dokumentation-av-tekniska-produkter/ssen813461/ (accessed on 29 January 2020).
- Blaauboer, J.; Goos, J.; Ledoux, H.; Penninga, F.; Reuvers, M.; Stoter, J.; Vosselman, G.; Commandeur, T. Technical Specifications for the Construction of 3D IMGeo-CityGML, version 2.1. Available online: https://www.geonovum.nl/uploads/documents/20170102Guidetotender3DCityGMLIMGeo_v2.1_0.pdf (accessed on 18 October 2019).
- Roschlaub, R.; Batscheider, J. Transformation of a Cadastre-Compliant 3D Building Model of Bavaria to INSPIRE. Int. J. Spat. Data Infrastruct. Res. 2018, 13, 62–77. [Google Scholar]
- Aydar, S.A.; Yomralıoğlu, T.; Özbek, E.D. Modeling Turkey National 2D Geo-Data Model as a CityGML Application Domain Extension in UML. Int. J. Environ. Geoinformatics 2016, 3, 1–10. [Google Scholar] [CrossRef]
- Svensk Geoprocess, 2018. Mätningsanvisningar Geometrisk representation vid utbyte. Available online: https://www.lantmateriet.se/contentassets/ebf6dbb6f41743f8b21754bc46a2386d/sgp_matningsanvisningar_v3.2.pdf, (accessed on 18 October 2019).
- OGC. OGC CityGML quality interoperability experiment, Open Geospatial Consortium, Document OGC 16-064, 2016. Available online: www.opengeospatial.net/doc/PER/citygml-quality-ie (accessed on 29 January 2020).
- Stouffs, R.; Tauscher, H.; Biljecki, F. Achieving Complete and Near-Lossless Conversion from IFC to CityGML. Isprs Int. J. Geo-Inf. 2018, 7, 355. [Google Scholar] [CrossRef]
- Olsson, P.; Johansson, T.; Eriksson, H.; Lithén, T.; Bengtsson, L.H.; Axelsson, J.; Roos, U.; Neland, K.; Rydén, B.; Harrie, L. Unbroken digital data flow in the built environment process - a case study in Sweden. In Proceedings of the ISPRS Geospatial Week, Enschede, The Netherlands, 10–14 June 2019; Volume XLII-2/W13. [Google Scholar]
- Stoter, J.; Brink, L.V.D.; Beetz, J.; LeDoux, H.; Reuvers, M.; Janssen, P.; Penninga, F.; Vosselman, G.; Elberink, S.O. Three-dimensional modeling with national coverage: case of The Netherlands. Geo-Spat. Inf. Sci. 2013, 16, 267–276. [Google Scholar] [CrossRef]
- El-Mekawy, M.S.A.; Paasch, J.M.; Paulsson, J. Integration of Legal Aspects in 3D Cadastral Systems. Int. J. E-Plan. Res. 2015, 4, 47–71. [Google Scholar]
- Larsson, K.; Paasch, J.; Paulsson, J. Conversion of 2D analogue cadastral boundary plans into 3D digital information - problems and challenges illustrated by a Swedish case. In Proceedings of the 6th International FIG 3D Cadastre Workshop, Delft, The Netherlands, 2–4 October 2018. [Google Scholar]
- Góźdź, K.; Pachelski, W.; van Oosterom, P.; Coors, V. The possibilities of using CityGML for 3D representation of buildings in the cadastre. In Proceedings of the 4th International Workshop on 3D Cadastres, Dubai, UAE, 9–11 November 2014; pp. 339–362. [Google Scholar]
- Sun, M.; Olsson, P.-O.; Paulsson, J.; Harrie, L.; Sun, J.; Mi, S. Utilizing BIM and GIS for Representation and Visualization of 3D Cadastre. Isprs Int. J. Geo-Inf. 2019, 8, 503. [Google Scholar] [CrossRef]
- Benner, J.; Geiger, A.; Häfele, K.H. Concept for Building Licensing Based on Standardized 3D Geo Information. Int. Arch. Photogramm. Remote Sens. Spat. Inf. Sci. 2010, Volume XXXVIII-4/W15, 9–12. [Google Scholar]
- Van Berlo, L.; Dijkmans, T.; Stoter, J. EXPERIMENT FOR INTEGRATING DUTCH 3D SPATIAL PLANNING AND BIM FOR CHECKING BUILDING PERMITS. Isprs Ann. Photogramm. Remote. Sens. Spat. Inf. Sci. 2013, 2, 279–284. [Google Scholar] [CrossRef]
- Olsson, P.-O.; Axelsson, J.; Hooper, M.; Harrie, L. Automation of Building Permission by Integration of BIM and Geospatial Data. Isprs Int. J. Geo-Inf. 2018, 7, 307. [Google Scholar] [CrossRef]
- Noardo, F.; Ellul, C.; Harrie, L.; Overland, I.; Shariat, M.; Ohori, K.A.; Stoter, J. Opportunities and challenges for GeoBIM in Europe: developing a building permits use-case to raise awareness and examine technical interoperability challenges. J. Spat. Sci. 2019, 1–25. [Google Scholar] [CrossRef]
- Nouvel, R.; Bahu, J.M.; Kaden, R.; Kaempf, J.; Cipriano, P.; Lauster, M.; Haefele, K.H.; Munoz, E.; Tournaire, O.; Casper, E. Development of the CityGML Application Domain Extension Energy for Urban Energy Simulation. In Proceedings of the 14th Conference of International Building Performance Simulation Association, Hyderabad, India, 7–9 December 2015; pp. 559–564. [Google Scholar]
- Kumar, K.; Ledoux, H.; Commandeur, T.J.F.; Stoter, J.E. Modelling urban noise in CityGML ADE: case of the Netherlands, In ISPRS Ann. ISPRS Ann. Photogramm. Remote Sens. Spatial Inf. Sci. 2017, Volume IV-4/W5, 73–81. [Google Scholar]
- Kumar, K.; Labetski, A.; Ohori, K.A.; LeDoux, H.; Stoter, J. Harmonising the OGC Standards for the Built Environment: A CityGML Extension for LandInfra. Isprs Int. J. Geo-Inf. 2019, 8, 26. [Google Scholar] [CrossRef]
- ShapeChange, 2019. Available online: https://shapechange.net/transformations/citygml-transformer/ (accessed on 18 October 2019).
- SS 637040:2016, Geographic information – Detailed development plan – Application schema for regulations, 2016. Available online: https://www.sis.se/en/produkter/mathematics-natural-sciences/astronomy-geodesy-geography/ss6370402016/ (accessed on 29 January 2020).
- Ledoux, H.; Arroyo Ohori, K.; Kumar, K.; Dukai, B.; Labetski, A.; Vitalis, S. CityJSON: A compact and easy-to-use encoding of the CityGML data model, Open Geospatial Data. Softw. Stand. 2019, 4, 4. [Google Scholar]
- Stoter, J.E.; Ledoux, H.; Penninga, F.; van den Brink, L.; Reuvers, M.; Vermeij, M.; Wiersma, M.G. Towards a generic 3D standardisation approach for the Netherlands supporting different applications and encodings, In Int. Int. Arch. Photogramm. Remote Sens. Spat. Inf. Sci. 2019, Volume XLII-4/W15, 89–96. [Google Scholar]
- Chaturvedi, K.; Smyth, C.S.; Gesquière, G.; Kutzner, T.; Kolbe, T.H. Managing Versions and History Within Semantic 3D City Models for the Next Generation of CityGML. In Advancing Geoinformation Science for a Changing World; Springer Science and Business Media LLC: Berlin, Germany, 2016; pp. 191–206. [Google Scholar]
- Vitalis, S.; Labetski, A.; Ohori, K.A.; LeDoux, H.; Stoter, J. A DATA STRUCTURE TO INCORPORATE VERSIONING IN 3D CITY MODELS. ISPRS Ann. Photogramm. Remote. Sens. Spat. Inf. Sci. 2019, 4, 123–130. [Google Scholar] [CrossRef]
- ISO 10303-239:2012. Industrial automation systems and integration – Product data representation and exchange – Part 239: Application protocol: Product life cycle support (PLCS), 2012. Available online: https://www.iso.org/standard/54791.html (accessed on 29 January 2020).
- Tarandi, V. A BIM Collaboration Lab for Improved through Life Sup port. Procedia Econ. Financ. 2015, 21, 383–390. [Google Scholar] [CrossRef][Green Version]
















© 2020 by the authors. Licensee MDPI, Basel, Switzerland. This article is an open access article distributed under the terms and conditions of the Creative Commons Attribution (CC BY) license (http://creativecommons.org/licenses/by/4.0/).
Share and Cite
Eriksson, H.; Johansson, T.; Olsson, P.-O.; Andersson, M.; Engvall, J.; Hast, I.; Harrie, L. Requirements, Development, and Evaluation of A National Building Standard—A Swedish Case Study. ISPRS Int. J. Geo-Inf. 2020, 9, 78. https://doi.org/10.3390/ijgi9020078
Eriksson H, Johansson T, Olsson P-O, Andersson M, Engvall J, Hast I, Harrie L. Requirements, Development, and Evaluation of A National Building Standard—A Swedish Case Study. ISPRS International Journal of Geo-Information. 2020; 9(2):78. https://doi.org/10.3390/ijgi9020078
Chicago/Turabian StyleEriksson, Helen, Tim Johansson, Per-Ola Olsson, Maria Andersson, Jakob Engvall, Isak Hast, and Lars Harrie. 2020. "Requirements, Development, and Evaluation of A National Building Standard—A Swedish Case Study" ISPRS International Journal of Geo-Information 9, no. 2: 78. https://doi.org/10.3390/ijgi9020078
APA StyleEriksson, H., Johansson, T., Olsson, P.-O., Andersson, M., Engvall, J., Hast, I., & Harrie, L. (2020). Requirements, Development, and Evaluation of A National Building Standard—A Swedish Case Study. ISPRS International Journal of Geo-Information, 9(2), 78. https://doi.org/10.3390/ijgi9020078

